Key Points
Oral mucositis severity was tied to chronic GVHD in both HLA-matched HCT and haploidentical HCT using posttransplant cyclophosphamide.
Oral dysbiosis caused harmful bacteria to migrate to lymph nodes and the intestine, leading to persistent activation of immune cells.
Visual Abstract
The oral microbiota, second in abundance to the gut, is implicated in chronic systemic diseases, but its specific role in graft-versus-host disease (GVHD) pathogenesis has been unclear. Our study finds that mucositis-induced oral dysbiosis in patients after hematopoietic cell transplantation (HCT) associated with increased chronic GVHD (cGVHD), even in patients receiving posttransplant cyclophosphamide. In murine HCT models, oral dysbiosis caused by bilateral molar ligatures exacerbated cGVHD and increased bacterial load in the oral cavity and gut, with Enterococcaceae significantly increasing in both organs. In this model, the migration of Enterococcaceae to cervical lymph nodes both before and after transplantation activated antigen-presenting cells, thereby promoting the expansion of donor-derived inflammatory T cells. Based on these results, we hypothesize that pathogenic bacteria increase in the oral cavity might not only exacerbate local inflammation but also enhance systemic inflammation throughout the HCT course. Additionally, these bacteria translocated to the gut and formed ectopic colonies, further amplifying systemic inflammation. Furthermore, interventions targeting the oral microbiome mitigated murine cGVHD. Collectively, our findings highlight the importance of oral dysbiosis in cGVHD and suggest that modulation of the oral microbiome during transplantation may be an effective approach for preventing or treating cGVHD.
Medscape Continuing Medical Education online

In support of improving patient care, this activity has been planned and implemented by Medscape, LLC and the American Society of Hematology. Medscape, LLC is jointly accredited with commendation by the Accreditation Council for Continuing Medical Education (ACCME), the Accreditation Council for Pharmacy Education (ACPE), and the American Nurses Credentialing Center (ANCC), to provide continuing education for the healthcare team.
Medscape, LLC designates this Journal-based CME activity for a maximum of 1.0 AMA PRA Category 1 Credit(s)™. Physicians should claim only the credit commensurate with the extent of their participation in the activity.
Successful completion of this CME activity, which includes participation in the evaluation component, enables the participant to earn up to 1.0 MOC points in the American Board of Internal Medicine's (ABIM) Maintenance of Certification (MOC) program. Participants will earn MOC points equivalent to the amount of CME credits claimed for the activity. It is the CME activity provider's responsibility to submit participant completion information to ACCME for the purpose of granting ABIM MOC credit.
All other clinicians completing this activity will be issued a certificate of participation. To participate in this journal CME activity: (1) review the learning objectives; (2) study the education content; (3) take the post-test with a 75% minimum passing score and complete the evaluation at https://www.medscape.org/journal/blood; and (4) view/print certificate. For CME questions, see page 899.
Disclosures
CME questions author Laurie Barclay, freelance writer and reviewer, Medscape, LLC, declares no competing financial interests.
Learning objectives
Upon completion of this activity, participants will:
Describe the association of oral dysbiosis in patients undergoing hematopoietic cell transplantation with chronic graft-versus-host disease (cGVHD), based on a clinical study
Determine the association of oral dysbiosis in patients undergoing hematopoietic cell transplantation with cGVHD, based on a clinical study
Identify clinical implications of the association of oral dysbiosis with cGVHD, based on a clinical study with validation in multiple murine cGVHD models
Release date: February 20, 2025; Expiration date: February 20, 2026
Introduction
Recent advances in allogeneic hematopoietic cell transplantation (allo-HCT) improved the long-term survival of HCT recipients and with this the incidence of chronic graft-versus-host disease (cGVHD).1-3 cGVHD affects multiple organs including the hematopoietic system, significantly impairing the quality of life for long-term HCT survivors.4-6 The intensified immunosuppressive therapy for extensive or refractory cGVHD dampens the immune response, resulting in greater risk of infection and malignancy relapse.7 In light of this, current cGVHD therapeutic strategies are expanding into promoting tissue tolerance.8,9
The gut microbiome influences the pathophysiology of acute GVHD (aGVHD).10-18 Similarly, shifts in the gut microbiome are associated with cGVHD development and shape inflammatory T-cell responses in murine cGVHD models.19-21 Microbiota-based therapeutic interventions targeting gut microorganisms including fecal microbiota transplantation and prebiotics have been proposed to prevent and treat aGVHD.22-27 Although the gut microbiome is critical for the pathogenesis of acute and likely chronic GVHD, the relationship between the microbiota of other tissues and GVHD remains poorly understood. The oral microbiome, second only to the gastrointestinal tract in bacterial abundance, has recently garnered significant attention because of its complex immune system interactions.28,29 The importance of basic oral care for the prevention of oral mucositis (OM) during cancer treatment is widely acknowledged,30,31 with guidelines available that address its impact on the oral microbiome. Numerous studies have indicated that these guidelines can reduce the incidence and severity of OM.32-35 Current research, albeit limited, suggests a significant link between oral dysbiosis and the risk of aGVHD,36,37 and oral dysbiosis may serve as a reservoir for pathogens contributing to GVHD.38,39 Furthermore, the prevalence of periodontitis, which is caused by oral dysbiosis, in patients undergoing HCT is high at 50% to 66%, suggesting that a large portion of HCT recipients may benefit from optimizing oral health.40,41 However, the mechanisms underlying how oral microbiota contribute to acute and chronic GVHD are still not well understood.42
In this study, we aimed to elucidate the pathophysiological mechanisms by which preexisting oral dysbiosis, in the absence of preexisting gut dysbiosis, amplifies cGVHD. Oral dysbiosis in patients was associated with a greater incidence of cGVHD, even after haploidentical HCT with posttransplant cyclophosphamide (haplo-PTCy). The results were validated in multiple murine cGVHD models that developed oral dysbiosis–dependent expansion of oral pathogen such as Enterococcaceae. Mechanistic studies demonstrated that oral pathobionts migrated to the cervical lymph nodes (LNs) resulting in the persistent activation of activated antigen-presenting cells (APCs) and the amplification of the allogeneic immune response. Furthermore, oral pathogens also migrated to the intestinal tract and worsened cGVHD. Finally, interventions targeting the oral microbiome during the transplantation period alleviated cGVHD, suggesting such approaches may ameliorate cGVHD.
Materials and methods
Clinical cohorts and human buccal mucous membrane sample collection
The retrospective cohorts included recipients of allo-HCT performed at Okayama University Hospital from 2010 to 2015 and recipients of haplo-PTCy from 2017 to 2022. Buccal mucous membrane wipes were obtained from patients undergoing allo-HCT from 2020 to 2021. Collections were made at 2 time points: before and after transplantation. Patients refrained from oral hygiene before sampling. The detailed procedures are described in the supplemental Materials and Methods (available on the Blood website).
Ligature-induced oral dysbiosis model
Murine localized oral dysbiosis was induced by placement of ligatures following the procedure described by Marchesan et al.43 For the isolation of oral bacteria, ligatures retained until each time point (for oral ligature placement [OLP] and ligature-antibiotics treatment groups) or ligatures placed for 3 just hours (for control and ligature-removal groups) were collected from mice. The detailed procedures are described in the supplemental Materials and Methods.
Mice, HCT, assessment of GVHD, assessment of ligature-induced oral dysbiosis, bacteria collection, bacterial DNA sequencing and microbiota analysis, quantitative polymerase chain reaction, isolation and identification of bacteria from cervical LNs, induction of oral dysbiosis using specific bacteria, histopathological analysis, fluorescence-activated cell sorting, immune cell isolation, mixed lymphocyte reaction, in vitro allogeneic cytotoxic T lymphocyte assay, application of antibiotic ointment, fluorescent immunostaining, and statistics are detailed in the supplemental Materials and Methods.
Results
OM and microbial dysbiosis are associated with cGVHD
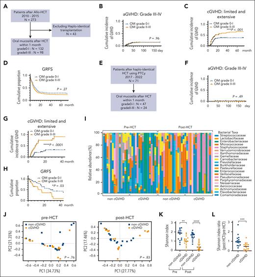
We investigated the correlation between oral microbiome dysbiosis and posttransplant outcomes in patients who underwent allo-HCT at Okayama University Hospital. Given the reported association between oral dysbiosis and early-onset OM after HCT,44-47 we first analyzed the relationship between moderate-to-severe OM (common terminology criteria for adverse events, grades 2-3) within 1 month after HCT and HCT outcomes in 273 patients, excluding 43 who underwent haploidentical transplantation with antithymocyte globulin-containing regimens (Figure 1A; supplemental Table 1).48 Among the 230 patients, 132 had no or mild OM and 98 had moderate-to-severe OM (supplemental Table 2). Although the cumulative incidence of severe aGVHD (grades 3-4) and GVHD-free, relapse-free survival (GRFS) did not differ between groups, moderate-to-severe OM was associated with a significantly higher incidence of cGVHD (Figure 1B-D). Multivariate analysis confirmed moderate-to-severe OM as an independent risk factor for cGVHD (supplemental Table 3). Including moderate aGVHD (grades 2-4) showed a significant difference between the groups (supplemental Figure 1A), although no significant differences were found in other outcomes including extensive cGVHD, overall survival (OS), and RFS (supplemental Figure 1B-D).
OM and dysbiosis correlated with cGVHD in allo-HCT recipients. (A) The study flow chart for the retrospective cohort of allo-HCT recipients excluding those that received a haploidentical HCT with antithymocyte globulin due to persistent disease and a high-risk comorbidity index is shown. Outcomes for patients with (grades 2-3) or without moderate-to-severe OM are shown (B-D). The statistical significance between the 2 groups in panels B and C was assessed using the Gray test to account for competing risks. (B) The cumulative incidence of aGVHD (grades 3-4) 180 days after allo-HCT between the 2 groups described in panel A is shown. (C) The cumulative incidence of cGVHD (limited and extensive) 60 months after allo-HCT is shown for patients with (grades 2-3) or without moderate-to-severe OM. (D) The cumulative proportion of GRFS 60 months after allo-HCT is shown for the patient groups described in panel A. Statistical significance between the 2 groups was determined using the log-rank test with aGVHD (grades 3-4), cGVHD (extensive), relapse, and death as events. (E) The study flow chart for the retrospective cohort of patients receiving a haplo-PTCy is shown. Outcomes for patients with (grades 2-3) or without moderate-to-severe OM are shown (F-H). The statistical significance between the 2 groups in panels F and G was assessed using the Gray test to account for competing risks. (F) The cumulative incidence of aGVHD (grades 3-4) 180 days after haplo-PTCy is shown for the patient groups described in panel E. (G) The cumulative incidence of cGVHD (limited and extensive) at 36 months after haplo-PTCy is shown for the patient groups described in panel E. (H) Cumulative proportion of GRFS at 36 months after haplo-PTCy is shown for the patient groups described in panel E. Statistical significance between the 2 groups was determined using the log-rank test with aGVHD (grades 3-4), cGVHD (extensive), relapse, and death as events. (I) The relative abundance of buccal mucosa microbiota (family level) preconditioning and at engraftment for patients who did or did not go on to develop cGVHD (n = 15 without cGVHD, n = 16 with cGVHD) is shown. (J) Principal coordinate analysis (PCoA) by analysis of molecular variance (AMOVA) of buccal mucosa microbiota family composition from each patient before conditioning and at engraftment for patients who did or did not go on to develop cGVHD (n = 15 without cGVHD, n = 16 with cGVHD) is shown. (K) α-Diversity (Shannon index) of buccal mucosa microbiota before and after HCT for each group are shown. Statistical significance between those with (n = 16) and without (n = 15) cGVHD was determined using the Mann-Whitney U test (∗∗P < .01; ∗∗∗P < .001). Error bars represent the mean ± the standard deviation (SD). (L) Changes in α-diversity (Shannon index) of buccal mucosa microbiota before conditioning and at engraftment for each group are shown. Shannon index ratio = Shannon index at engraftment/Shannon index before conditioning. Statistical significance between those with (n = 16) and without (n = 15) cGVHD was determined using the Mann-Whitney U test (∗∗P < .01). Error bars represent the mean ± the SD. PC, principal coordinate.
OM and dysbiosis correlated with cGVHD in allo-HCT recipients. (A) The study flow chart for the retrospective cohort of allo-HCT recipients excluding those that received a haploidentical HCT with antithymocyte globulin due to persistent disease and a high-risk comorbidity index is shown. Outcomes for patients with (grades 2-3) or without moderate-to-severe OM are shown (B-D). The statistical significance between the 2 groups in panels B and C was assessed using the Gray test to account for competing risks. (B) The cumulative incidence of aGVHD (grades 3-4) 180 days after allo-HCT between the 2 groups described in panel A is shown. (C) The cumulative incidence of cGVHD (limited and extensive) 60 months after allo-HCT is shown for patients with (grades 2-3) or without moderate-to-severe OM. (D) The cumulative proportion of GRFS 60 months after allo-HCT is shown for the patient groups described in panel A. Statistical significance between the 2 groups was determined using the log-rank test with aGVHD (grades 3-4), cGVHD (extensive), relapse, and death as events. (E) The study flow chart for the retrospective cohort of patients receiving a haplo-PTCy is shown. Outcomes for patients with (grades 2-3) or without moderate-to-severe OM are shown (F-H). The statistical significance between the 2 groups in panels F and G was assessed using the Gray test to account for competing risks. (F) The cumulative incidence of aGVHD (grades 3-4) 180 days after haplo-PTCy is shown for the patient groups described in panel E. (G) The cumulative incidence of cGVHD (limited and extensive) at 36 months after haplo-PTCy is shown for the patient groups described in panel E. (H) Cumulative proportion of GRFS at 36 months after haplo-PTCy is shown for the patient groups described in panel E. Statistical significance between the 2 groups was determined using the log-rank test with aGVHD (grades 3-4), cGVHD (extensive), relapse, and death as events. (I) The relative abundance of buccal mucosa microbiota (family level) preconditioning and at engraftment for patients who did or did not go on to develop cGVHD (n = 15 without cGVHD, n = 16 with cGVHD) is shown. (J) Principal coordinate analysis (PCoA) by analysis of molecular variance (AMOVA) of buccal mucosa microbiota family composition from each patient before conditioning and at engraftment for patients who did or did not go on to develop cGVHD (n = 15 without cGVHD, n = 16 with cGVHD) is shown. (K) α-Diversity (Shannon index) of buccal mucosa microbiota before and after HCT for each group are shown. Statistical significance between those with (n = 16) and without (n = 15) cGVHD was determined using the Mann-Whitney U test (∗∗P < .01; ∗∗∗P < .001). Error bars represent the mean ± the standard deviation (SD). (L) Changes in α-diversity (Shannon index) of buccal mucosa microbiota before conditioning and at engraftment for each group are shown. Shannon index ratio = Shannon index at engraftment/Shannon index before conditioning. Statistical significance between those with (n = 16) and without (n = 15) cGVHD was determined using the Mann-Whitney U test (∗∗P < .01). Error bars represent the mean ± the SD. PC, principal coordinate.
We also examined 71 patients who underwent haplo-PTCy, which generally has a lower incidence of cGVHD, at our hospital (supplemental Table 4).49 Of these, 47 had no or mild OM, whereas 24 had moderate-to-severe OM (Figure 1E; supplemental Table 5). The cumulative incidence of cGVHD after haplo-PTCy was significantly higher in patients with moderate-to-severe OM (Figure 1G; supplemental Figure 1F), although aGVHD, OS, and RFS were not significantly affected (Figure 1F; supplemental Figure 1E,G-H). Moderate-to-severe OM remained a significant risk factor for cGVHD in multivariate analysis (supplemental Table 6), and GRFS was significantly worse because of cGVHD (Figure 1H). These results highlight a correlation between OM and cGVHD, even in haplo-PTCy settings, suggesting OM severity as a potential marker for posttransplant complications.
To determine whether OM and the subsequent development of cGVHD was associated with oral dysbiosis, we analyzed the bacterial composition of serial buccal mucosa swabs collected from patients. Buccal mucosa samples were collected from 31 HCT recipients throughout the transplantation period (supplemental Table 7). Of these patients, 16 developed cGVHD and their oral microbiota, determined by 16S ribosomal RNA (rRNA) sequencing, was compared with that of those who did not develop cGVHD. Given the individual differences in diet, smoking history, and chemotherapy, we were unable to identify common characteristics in the oral microbiota among patients within each group during the transplantation period. (Figure 1I-J). There were no significant differences in the timing of buccal mucosa swab collection between 2 groups, both before and after transplantation (supplemental Figure 2A). To evaluate microbiota changes from the before to after HCT samples in each group, we calculated the mean relative abundance of bacteria (family level) over time for each patient. After HCT, Prevotellaceae, Veillonellaceae, and Lactobacillaceae tended to increase in the non-cGVHD group, whereas Staphylococcaceae and Enterobacteriaceae tended to be more prevalent in the cGVHD group (supplemental Figure 2B). Notably, the Shannon index both of pre- and post-HCT as well as the post- to pre-HCT Shannon index ratio were significantly decreased in the cGVHD group (Figure 1K-L). By contrast, the absolute amount of bacterial DNA before and after HCT remained unchanged, as reported in previous studies (supplemental Figure 2C).38 These data suggest an association between oral dysbiosis during HCT and the development of cGVHD.
OLP caused murine oral dysbiosis
Next, we examined the impact of oral dysbiosis during HCT using a ligature-induced oral inflammation and dysbiosis murine model (Figure 2A),43,50 the details of which are described in the supplemental Materials and Methods. This model, commonly used when studying the association between oral dysbiosis and systemic diseases, was used to investigate the mechanisms shown in the above clinical data.51-53 As previously reported,43 OLP increased localized osteoclast activation and infiltration of the alveolar bone, as shown by tartrate-resistant acid phosphatase staining (Figure 2B-C), and the distance between the cementum-enamel junction and the alveolar bone crest of the first or second molars, as measured by 3-dimensional–computed tomography, was significantly greater at day 14 after OLP than day 0 (Figure 2D-E). At day 14 after OLP, 16S rRNA sequencing of the biofilm attached to ligatures revealed marked changes in the microbial composition before and after OLP, as in a previous report50 (Figure 2F). Principal coordinate analysis demonstrated shifts in the microbiota from day 0 to day 14 after ligation (Figure 2G) accompanied by a decrease in diversity as measured by the Shannon index (Figure 2I). By contrast, as the novel aspect of our study, no significant changes in gut microbiota were detected in fecal samples collected at the same time points (Figure 2F,H-J). Additionally, despite bilateral ligature–induced dysbiosis, there was no systemic inflammation 14 days after OLP (Figure 2K-M). Collectively, these findings demonstrated that OLP induced local oral inflammation and dysbiosis without affecting the composition of the intestinal microbiome.
Murine OLP leads to local inflammation and oral dysbiosis. (A) OLP using a 5-0 silk suture with 2 knots (∼1 mm apart) located on both sides of the gap between the first and second molars (pointed out with orange dotted ellipse) bilaterally is depicted. (B) Representative tartrate-resistant acid phosphatase (TRAP)–stained sections of gingival tissues harvested at each time point after ligature placement at low (original magnification ×100; scale bar, 100 μm) and high (enlarged yellow frame, original magnification ×400; scale bar, 50 μm) magnifications are shown (1 = the first molar; 2 = the second molar; B = alveolar bone; G = gingival epithelium; arrowheads mark osteoclasts). (C) Total number of osteoclasts per TRAP-stained slide at the ligature site for each time point after ligature insertion. Results represent the mean ± the SD (n = 3 per group, ∗P < .05; ∗∗∗P < .001; and ∗∗∗∗P < .0001 determined using the Mann-Whitney U test). (D) Representative sagittal 3-dimensional and bidimensional (yellow dotted frame) views of the maxillary molars 0 and 14 days after insertion of ligatures are shown. Double-headed yellow arrows mark the distance from the cementoenamel junction to the alveolar bone crest (CEJ-ABC). (E) CEJ-ABC length on the buccal side of the ligature site at each time point after insertion of ligatures is depicted. Bars show the mean ± the SD (n = 6 per group, ∗∗∗P < .001 determined using the Mann-Whitney U test). (F-J) For the isolation of oral bacteria, ligatures were collected from mice 3 hours after ligature placement (day 0) or 14 days after ligature placement (day 14). (F) The relative abundance of microbiota (family level) in the oral cavity and fecal contents at each time point after insertion of ligatures analyzed by 16S rRNA sequencing are shown. (G-H) PCoA by AMOVA of family composition for oral (G) and fecal (H) microbiota from each mouse (n = 4-5 per group). (I) α-Diversity (Shannon index) of oral and fecal microbiota at day 0 and day 14 after OLP is shown (n = 4-5 per group, ∗P < .05 determined using the Mann-Whitney U test). Data are shown as means ± SDs. (J) Volcano plots of differential expression sequencing 2 (DESeq2) analysis showing the amplicon sequence variants identified to the family level features of oral and fecal microbiota that are differentially abundant between the control and OLP groups on day 0 of allo-HCT (n = 4-5 per group). Blue-square (control) and orange-circle (OLP) dots represent bacterial families that significantly differ (log2-fold change of >1, adjusted P value < .05) between each group. The black dots represent families whose abundance is similar between the 2 groups (P value is not significant or the log2-fold change is <1). (K) Body weight change of mice after mock or OLP are shown. Data are presented as the mean ± SD (n = 5 per group). Statistical significance was tested using the Mann-Whitney U test. (L) Representative hematoxylin and eosin–stained histology sections of skin, liver, small intestine, and large intestine at days 0 and 14 after OLP are shown. No significant differences were observed between naïve and OLP mice in any of the tissues examined. Scale bar, 100 μm. (M) Pathological scores of the skin, liver, small intestine, and large intestine at day 0 and day 14 after OLP. The pathology score is based on the diagnostic criteria for cGVHD and reflects the extent of inflammation (day 0 vs day 14, n = 5 per group). Panels B through E and K through M are representative data of 2 independent experiments.
Murine OLP leads to local inflammation and oral dysbiosis. (A) OLP using a 5-0 silk suture with 2 knots (∼1 mm apart) located on both sides of the gap between the first and second molars (pointed out with orange dotted ellipse) bilaterally is depicted. (B) Representative tartrate-resistant acid phosphatase (TRAP)–stained sections of gingival tissues harvested at each time point after ligature placement at low (original magnification ×100; scale bar, 100 μm) and high (enlarged yellow frame, original magnification ×400; scale bar, 50 μm) magnifications are shown (1 = the first molar; 2 = the second molar; B = alveolar bone; G = gingival epithelium; arrowheads mark osteoclasts). (C) Total number of osteoclasts per TRAP-stained slide at the ligature site for each time point after ligature insertion. Results represent the mean ± the SD (n = 3 per group, ∗P < .05; ∗∗∗P < .001; and ∗∗∗∗P < .0001 determined using the Mann-Whitney U test). (D) Representative sagittal 3-dimensional and bidimensional (yellow dotted frame) views of the maxillary molars 0 and 14 days after insertion of ligatures are shown. Double-headed yellow arrows mark the distance from the cementoenamel junction to the alveolar bone crest (CEJ-ABC). (E) CEJ-ABC length on the buccal side of the ligature site at each time point after insertion of ligatures is depicted. Bars show the mean ± the SD (n = 6 per group, ∗∗∗P < .001 determined using the Mann-Whitney U test). (F-J) For the isolation of oral bacteria, ligatures were collected from mice 3 hours after ligature placement (day 0) or 14 days after ligature placement (day 14). (F) The relative abundance of microbiota (family level) in the oral cavity and fecal contents at each time point after insertion of ligatures analyzed by 16S rRNA sequencing are shown. (G-H) PCoA by AMOVA of family composition for oral (G) and fecal (H) microbiota from each mouse (n = 4-5 per group). (I) α-Diversity (Shannon index) of oral and fecal microbiota at day 0 and day 14 after OLP is shown (n = 4-5 per group, ∗P < .05 determined using the Mann-Whitney U test). Data are shown as means ± SDs. (J) Volcano plots of differential expression sequencing 2 (DESeq2) analysis showing the amplicon sequence variants identified to the family level features of oral and fecal microbiota that are differentially abundant between the control and OLP groups on day 0 of allo-HCT (n = 4-5 per group). Blue-square (control) and orange-circle (OLP) dots represent bacterial families that significantly differ (log2-fold change of >1, adjusted P value < .05) between each group. The black dots represent families whose abundance is similar between the 2 groups (P value is not significant or the log2-fold change is <1). (K) Body weight change of mice after mock or OLP are shown. Data are presented as the mean ± SD (n = 5 per group). Statistical significance was tested using the Mann-Whitney U test. (L) Representative hematoxylin and eosin–stained histology sections of skin, liver, small intestine, and large intestine at days 0 and 14 after OLP are shown. No significant differences were observed between naïve and OLP mice in any of the tissues examined. Scale bar, 100 μm. (M) Pathological scores of the skin, liver, small intestine, and large intestine at day 0 and day 14 after OLP. The pathology score is based on the diagnostic criteria for cGVHD and reflects the extent of inflammation (day 0 vs day 14, n = 5 per group). Panels B through E and K through M are representative data of 2 independent experiments.
Oral dysbiosis exacerbated murine cGVHD
To investigate the effects of oral dysbiosis on allogeneic immune responses, OLP mice were used as HCT recipients in models of acute and chronic GVHD (Figure 3A). Initially, we used a major histocompatibility complex (MHC)–mismatched aGVHD model (B6 to BALB/c). Both control and OLP mice exhibited similar clinical aGVHD scores and OS (Figure 3B-C). Subsequently, we used an MHC-matched, minor histocompatibility antigen–mismatched B10.D2 into BALB/c sclerodermatous cGVHD model. No differences were observed between syngeneic control and OLP mice, but allogeneic OLP mice developed more severe cGVHD and short OS than controls (Figure 3D-F).
Oral dysbiosis before allo-HCT worsens cGVHD. (A) The experimental procedure for HCT of OLP or control mice is shown. Recipient mice received oral ligatures 14 days before HCT. Spleen T cells and T cell–depleted bone marrow cells from donor mice were injected into irradiated recipients (control and OLP mice, n = 5 per group). Ligatures were kept during the HCT period. Mice were euthanized at day 21 after HCT for analysis. (B-C) The clinical aGVHD score and OS of BALB/c recipients of C57BL/6 donors are shown. The clinical aGVHD score was analyzed using a Wilcoxon matched-pairs signed-rank test, and the data represent the mean ± standard error (SE; control allogeneic mice vs OLP allogeneic mice, n = 5 per group). OS data were analyzed by the log-rank test (control allogeneic mice vs OLP allogeneic mice, n = 5 per group). (D) Representative images of systemic symptoms (ruffled fur and hunched posture), skin damage, and diarrhea of BALB/c recipient mice with or without ligatures at day 21 after HCT using either syngeneic (BALB/c) or allogeneic (B10.D2) donors. The OLP allogeneic recipient mice developed more severe signs of cGVHD than control mice, such as hunch (orange arrow), skin injury, blepharitis, and keratinization (orange arrowheads), and diarrhea (orange cross). (E-F) Representative cGVHD skin score and OS for BALB/c recipients of B10.D2 donor grafts are shown. The cGVHD skin score was analyzed using a Wilcoxon matched-pairs signed-rank test. Data represent the mean ± SE (control allogeneic mice vs OLP allogeneic mice, n = 5 per group). OS data were combined from 6 independent experiments and were analyzed by log-rank test (control allogeneic mice vs OLP allogeneic mice, n = 30 per allogeneic group, n = 18 per syngeneic group). (G-H) Representative cGVHD skin scores and OS of B6D2F1 recipients transplanted with C57BL/6 grafts are depicted. Chronic GVHD skin scores were analyzed using the Wilcoxon matched-pairs signed-rank test and are depicted as means ± SE (control allogeneic mice vs OLP allogeneic mice, n = 5 per group). OS data shown are combined from 4 independent experiments and were analyzed using the log-rank test (control allogeneic mice vs OLP allogeneic mice, n = 20 per allogeneic group, n = 12 per syngeneic group). (I-J) Representative cGVHD skin scores and OS of B6D2F1 recipients transplanted with C57BL/6 grafts using PTCy are depicted. Chronic GVHD skin scores were analyzed using a Wilcoxon matched-pairs signed-rank test with the data shown as means ± SE (n = 5 per group). OS data were analyzed by the log-rank test (n = 5 per group). (K) Representative images of the skin, liver, small intestine, large intestine, and salivary gland stained by hematoxylin and eosin of BALB/c recipients transplanted with B10.D2 grafts at day 21 after HCT. Scale bar, 100 μm. (L) Pathological cGVHD scores of the skin, liver, small intestine, large intestine, and salivary gland at day 21 after HCT. Pathological scores were analyzed by the Mann-Whitney U test and are represented as means ± SD (control allogeneic mice vs OLP allogeneic mice, n = 4-6 per allogeneic group, n = 3 per syngeneic group, ∗P < .05; and ∗∗P < .01). Panels B through E, G, and I through L are representative data of 3 independent experiments. Syn, syngeneic.
Oral dysbiosis before allo-HCT worsens cGVHD. (A) The experimental procedure for HCT of OLP or control mice is shown. Recipient mice received oral ligatures 14 days before HCT. Spleen T cells and T cell–depleted bone marrow cells from donor mice were injected into irradiated recipients (control and OLP mice, n = 5 per group). Ligatures were kept during the HCT period. Mice were euthanized at day 21 after HCT for analysis. (B-C) The clinical aGVHD score and OS of BALB/c recipients of C57BL/6 donors are shown. The clinical aGVHD score was analyzed using a Wilcoxon matched-pairs signed-rank test, and the data represent the mean ± standard error (SE; control allogeneic mice vs OLP allogeneic mice, n = 5 per group). OS data were analyzed by the log-rank test (control allogeneic mice vs OLP allogeneic mice, n = 5 per group). (D) Representative images of systemic symptoms (ruffled fur and hunched posture), skin damage, and diarrhea of BALB/c recipient mice with or without ligatures at day 21 after HCT using either syngeneic (BALB/c) or allogeneic (B10.D2) donors. The OLP allogeneic recipient mice developed more severe signs of cGVHD than control mice, such as hunch (orange arrow), skin injury, blepharitis, and keratinization (orange arrowheads), and diarrhea (orange cross). (E-F) Representative cGVHD skin score and OS for BALB/c recipients of B10.D2 donor grafts are shown. The cGVHD skin score was analyzed using a Wilcoxon matched-pairs signed-rank test. Data represent the mean ± SE (control allogeneic mice vs OLP allogeneic mice, n = 5 per group). OS data were combined from 6 independent experiments and were analyzed by log-rank test (control allogeneic mice vs OLP allogeneic mice, n = 30 per allogeneic group, n = 18 per syngeneic group). (G-H) Representative cGVHD skin scores and OS of B6D2F1 recipients transplanted with C57BL/6 grafts are depicted. Chronic GVHD skin scores were analyzed using the Wilcoxon matched-pairs signed-rank test and are depicted as means ± SE (control allogeneic mice vs OLP allogeneic mice, n = 5 per group). OS data shown are combined from 4 independent experiments and were analyzed using the log-rank test (control allogeneic mice vs OLP allogeneic mice, n = 20 per allogeneic group, n = 12 per syngeneic group). (I-J) Representative cGVHD skin scores and OS of B6D2F1 recipients transplanted with C57BL/6 grafts using PTCy are depicted. Chronic GVHD skin scores were analyzed using a Wilcoxon matched-pairs signed-rank test with the data shown as means ± SE (n = 5 per group). OS data were analyzed by the log-rank test (n = 5 per group). (K) Representative images of the skin, liver, small intestine, large intestine, and salivary gland stained by hematoxylin and eosin of BALB/c recipients transplanted with B10.D2 grafts at day 21 after HCT. Scale bar, 100 μm. (L) Pathological cGVHD scores of the skin, liver, small intestine, large intestine, and salivary gland at day 21 after HCT. Pathological scores were analyzed by the Mann-Whitney U test and are represented as means ± SD (control allogeneic mice vs OLP allogeneic mice, n = 4-6 per allogeneic group, n = 3 per syngeneic group, ∗P < .05; and ∗∗P < .01). Panels B through E, G, and I through L are representative data of 3 independent experiments. Syn, syngeneic.
To exclude strain-specific effects, we used another MHC-mismatched model (B6 to B6D2F1), known for its gradual onset and multiorgan involvement. This model also demonstrated increased cGVHD skin scores and shorter OS in the allogeneic OLP group relative to controls (Figure 3G-H). Furthermore, we investigated the impact of oral dysbiosis in a haplo-PTCy GVHD model. Despite cGVHD typically being less severe after haplo-PTCy,54 OLP mice still developed more severe cGVHD and decreased OS relative to controls (Figure 3I-J). Histopathological examination of sclerodermatous cGVHD model also revealed increased inflammatory cells and organ injuries in target organs as shown at 21 days after HCT in the allogeneic OLP group compared with the control group (Figure 3K-L). Collectively, these data indicate that OLP exacerbates murine models of cGVHD.
Oral dysbiosis activated cervical LN APCs before allo-HCT and systemic inflammatory T-cell responses after allo-HCT
Next, we sought to elucidate the mechanisms underlying the exacerbation of cGVHD in OLP mice. We first tested the hypothesis that OLP increased APC numbers and activation in the cervical LNs that drain the oral cavity. Fourteen days after OLP, corresponding to day 0 of HCT, DC numbers in the peripheral LNs and the spleen were comparable between naïve and OLP mice (supplemental Figure 3). In the cervical LNs, the number and expression of surface activation markers of dendritic cells (DCs) at day 0 of HCT were increased in the OLP group (Figure 4A; supplemental Figure 4). Furthermore, DCs from the cervical LNs in the OLP group enhanced allogeneic T-cell proliferation in a mixed lymphocyte reaction (Figure 4B; supplemental Figure 5). These data indicate that OLP-induced oral inflammation and dysbiosis increased APC activation in local draining LNs before allo-HCT.
Oral dysbiosis activated cervical LN APCs before allo-HCT and systemic inflammatory T-cell responses after allo-HCT. (A) The percentage and absolute number as well as expression of activation markers in cervical LN APCs of BALB/c control or OLP mice 14 days after ligature placement (n = 5-8 per group, ∗P < .05; ∗∗P < .01; and ∗∗∗P < .001, determined by the Mann-Whitney U test). Data represent means ± SDs. (B) DCs from cervical LNs of BALB/c control or OLP mice 14 days after ligature placement were used to stimulate T cells isolated from C57BL/6 mice in mixed lymphocyte reactions (MLRs) for 48 hours. CD3, CD4, and CD8 T-cell proliferation are depicted as the percent that divided at least once determined by CellTrace violet dilution (n = 8 per group, ∗∗P < .01; and ∗∗∗P < .001, determined by the Mann-Whitney U test). Data are shown as means ± SDs. (C-D) The percentage and absolute number of CD4+/IL-17+ and CD8+/IFN-γ+ cells of BALB/c recipients from B10.D2 donor grafts at day 21 after allogeneic HCT in (C) the cervical, axillary, and inguinal LNs, and (D) the spleen are shown (n = 9-14 per group, ∗P < .05; ∗∗P < .01; and ∗∗∗P < .001, determined using a Mann-Whitney U test). Data represent means ± SDs. Panels A and B show data representative of 2 independent experiments, and panels C and D show data representative of 3 independent experiments. IFN-γ+, interferon-gamma positive; IL-17+, interleukin-17 positive.
Oral dysbiosis activated cervical LN APCs before allo-HCT and systemic inflammatory T-cell responses after allo-HCT. (A) The percentage and absolute number as well as expression of activation markers in cervical LN APCs of BALB/c control or OLP mice 14 days after ligature placement (n = 5-8 per group, ∗P < .05; ∗∗P < .01; and ∗∗∗P < .001, determined by the Mann-Whitney U test). Data represent means ± SDs. (B) DCs from cervical LNs of BALB/c control or OLP mice 14 days after ligature placement were used to stimulate T cells isolated from C57BL/6 mice in mixed lymphocyte reactions (MLRs) for 48 hours. CD3, CD4, and CD8 T-cell proliferation are depicted as the percent that divided at least once determined by CellTrace violet dilution (n = 8 per group, ∗∗P < .01; and ∗∗∗P < .001, determined by the Mann-Whitney U test). Data are shown as means ± SDs. (C-D) The percentage and absolute number of CD4+/IL-17+ and CD8+/IFN-γ+ cells of BALB/c recipients from B10.D2 donor grafts at day 21 after allogeneic HCT in (C) the cervical, axillary, and inguinal LNs, and (D) the spleen are shown (n = 9-14 per group, ∗P < .05; ∗∗P < .01; and ∗∗∗P < .001, determined using a Mann-Whitney U test). Data represent means ± SDs. Panels A and B show data representative of 2 independent experiments, and panels C and D show data representative of 3 independent experiments. IFN-γ+, interferon-gamma positive; IL-17+, interleukin-17 positive.
To determine whether donor T-cell responses after allo-HCT were altered in OLP mice, we analyzed donor T cells from the LNs and spleen at day 21 after HCT, using BALB/c recipients of B10.D2 donor grafts. Despite OLP only altering local APCs before allo-HCT, post–allo-HCT, CD4+/interleukin-17–positive cells in the cervical, axillary, and inguinal LNs and CD8+/interferon-gamma–positive cells in both the LNs and the spleen were increased in OLP recipients compared with in allogeneic controls (Figure 4C-D; supplemental Figure 6). These data demonstrate that OLP-mediated oral inflammation and dysbiosis enhanced APC activation only in draining LNs before HCT, but OLP may also alter distal allogeneic immune responses after allo-HCT.
Oral dysbiosis enhanced Enterococcaceae expansion and translocation
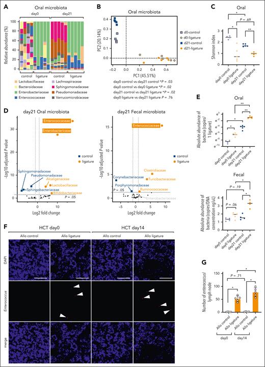
To investigate whether microbial changes in OLP mice contributed to cGVHD, 16S rRNA sequencing was performed on oral mucosa and fecal samples from control and OLP mice on days 0 and 21 after allo-HCT. We hypothesized that pre–allo-HCT oral microbiome shifts might seed the gastrointestinal tract and enhance systemic alloimmune responses after allo-HCT. The oral microbiota in the control group shifted after transplant with decreased diversity, whereas the OLP group, with preexisting dysbiosis, showed little change (Figure 5A-C). Fecal microbiota in both groups exhibited similar shifts after transplant, with the OLP showing increased diversity relative to the control group by day 21 (supplemental Figure 7).
Oral dysbiosis enhanced Enterococcaceae expansion and translocation. (A) Relative abundance of oral microbiota (family level) in control and OLP mice at day 0 and day 21 after allogeneic (BALB/c recipients from B10.D2 donor grafts) HCT (n = 4-5 per group). (B) PCoA by AMOVA of family compositions of oral microbiota in the control and OLP group at day 0 and day 21 after allogeneic (BALB/c recipients from B10.D2 donor grafts) HCT (n = 4-5 per group). (C) α-Diversity (Shannon index) of oral microbiota in the control and OLP group at day 0 and day 21 after allogeneic (BALB/c recipients from B10.D2 donor grafts) HCT (n = 4-5 per group, ∗P < .05; and ∗∗P < .01 determined by the Mann-Whitney U test). Data represent means ± SDs. (D) Volcano plots of DESeq2 analysis showing the amplicon sequence variants identified to the family level features of oral and fecal microbiota that are differentially abundant between the control and OLP groups on day 21 after allo-HCT (BALB/c recipients from B10.D2 donor grafts, n = 4 to 5 per group). Blue- square (control) and orange-circle (OLP) dots represent family entities that are significantly abundant in each group with log2-fold change of >1. The black dots represent the family features whose abundance is similar between the 2 groups for which the P value is not significant or the log2-fold change is <1. (E) Quantitative polymerase chain reaction (qPCR) results for the absolute abundance of total microbiota attached to 1 ligature and fecal samples in the control and OLP groups on days 0 and 21 after allo-HCT (BALB/c recipients from B10.D2 donor grafts). Data show the mean ± SD (n = 4-5 per group, ∗P < .05; and ∗∗P < .01, estimated by the Mann-Whitney U test). Each dot indicates an individual mouse. (F) Representative Enterococcus immunofluorescence images in the cervical LNs of BALB/c recipients from B10.D2 donor grafts at day 0 and day 14 after HCT are shown. The top row shows nuclei stained with DAPI (4′,6-diamidino-2-phenylindole). The middle row shows Enterococcus stained with AF594 (arrowheads point to Enterococcus). The bottom row shows the merger of the top and middle rows (scale bar, 30 mm). (G) The number of Enterococcus in 1 cervical LN from control and ligature mice at day 0 and day 14 after allogeneic (BALB/c recipients from B10.D2 donor grafts) HCT, respectively, are shown (n = 4-5 per group, ∗P < .05 determined by the Mann-Whitney U test). Data represent means ± SDs. Panels F and G show data representative of 3 independent experiments.
Oral dysbiosis enhanced Enterococcaceae expansion and translocation. (A) Relative abundance of oral microbiota (family level) in control and OLP mice at day 0 and day 21 after allogeneic (BALB/c recipients from B10.D2 donor grafts) HCT (n = 4-5 per group). (B) PCoA by AMOVA of family compositions of oral microbiota in the control and OLP group at day 0 and day 21 after allogeneic (BALB/c recipients from B10.D2 donor grafts) HCT (n = 4-5 per group). (C) α-Diversity (Shannon index) of oral microbiota in the control and OLP group at day 0 and day 21 after allogeneic (BALB/c recipients from B10.D2 donor grafts) HCT (n = 4-5 per group, ∗P < .05; and ∗∗P < .01 determined by the Mann-Whitney U test). Data represent means ± SDs. (D) Volcano plots of DESeq2 analysis showing the amplicon sequence variants identified to the family level features of oral and fecal microbiota that are differentially abundant between the control and OLP groups on day 21 after allo-HCT (BALB/c recipients from B10.D2 donor grafts, n = 4 to 5 per group). Blue- square (control) and orange-circle (OLP) dots represent family entities that are significantly abundant in each group with log2-fold change of >1. The black dots represent the family features whose abundance is similar between the 2 groups for which the P value is not significant or the log2-fold change is <1. (E) Quantitative polymerase chain reaction (qPCR) results for the absolute abundance of total microbiota attached to 1 ligature and fecal samples in the control and OLP groups on days 0 and 21 after allo-HCT (BALB/c recipients from B10.D2 donor grafts). Data show the mean ± SD (n = 4-5 per group, ∗P < .05; and ∗∗P < .01, estimated by the Mann-Whitney U test). Each dot indicates an individual mouse. (F) Representative Enterococcus immunofluorescence images in the cervical LNs of BALB/c recipients from B10.D2 donor grafts at day 0 and day 14 after HCT are shown. The top row shows nuclei stained with DAPI (4′,6-diamidino-2-phenylindole). The middle row shows Enterococcus stained with AF594 (arrowheads point to Enterococcus). The bottom row shows the merger of the top and middle rows (scale bar, 30 mm). (G) The number of Enterococcus in 1 cervical LN from control and ligature mice at day 0 and day 14 after allogeneic (BALB/c recipients from B10.D2 donor grafts) HCT, respectively, are shown (n = 4-5 per group, ∗P < .05 determined by the Mann-Whitney U test). Data represent means ± SDs. Panels F and G show data representative of 3 independent experiments.
DESeq2 analysis revealed that Enterococcaceae were significantly elevated in both the oral cavity and feces of the OLP group on days 0 and 21, along with an increase in Enterobacteriaceae in the oral cavity (Figures 2J and 5D). The OLP group had a greater overall bacterial increase after HCT than controls, with a substantial rise in fecal bacterial load (Figure 5E). Enterococcus faecalis and Escherichia coli were the predominant species in the oral cavity and feces of the OLP group (supplemental Figure 8). The relative and absolute amounts of Enterococcaceae in the oral cavity and feces were significantly higher in the ligature group than in the controls, with a similar increase for Enterobacteriaceae but only in the oral cavity (supplemental Figure 9). These results suggest that OLP promoted the accumulation of Enterococcaceae pathobionts, which subsequently accumulated in the intestine, in particular after allo-HCT, in which they likely further aggravated alloimmune responses leading to increased cGVHD.
Previous studies have shown that periodontopathic bacteria can translocate to local LNs via lymphatic vessels.55 To investigate the link between oral bacteria expansion in OLP mice and activation of APCs through bacterial oral bacterial translocation, we attempted to culture Enterococcus and Enterobacter from the cervical LNs. Colonies of Enterococcus were detected in OLP mice on day 21 after HCT but not on day 0 (supplemental Figure 10). Consistent with this, fluorescence immunostaining of the LNs at both day 0 and day 14 after HCT found that Enterococcus was significantly higher in the LNs of OLP mice than in controls (Figure 5F-G).
To test whether E faecalis was sufficient to directly augment cGVHD in OLP mice, we treated mice for 2 weeks with a combination oral antibiotic ointment (vancomycin [VCM]; minocycline [MINO]; and clindamycin [CLDM]) to reduce the resident microbiota and aid colonization of ectopically administered bacteria (see the experimental procedure of supplemental Figure 11). After oral antibiotic treatment, ligatures were placed and mice either received a once weekly placebo, E faecalis, or E coli oral suspension. The mice with OLP applied with E faecalis developed worse cGVHD relative to those with OLP applied with E coli or phosphate-buffered saline (supplemental Figure 11i). In the absence of pretreating with antibiotics and without ligature placement, application of either E faecalis or E coli failed to augment cGVHD clinical scores and OS relative to the OLP applied with phosphate-buffered saline group (supplemental Figure 11ii).
Based on these findings, we propose that oral dysbiosis causes an expansion of pathobionts, such as E faecalis, that contribute to cGVHD exacerbation by migrating to the cervical LNs, activating APCs, and promoting allo-reactive T-cell proliferation.
Interventions modulating oral dysbiosis ameliorated cGVHD
We first removed ligatures to assess their impact on inflammation, dysbiosis, and cGVHD. After ligature removal, alveolar bone loss nearly returned to pre-OLP levels within 14 days (Figure 6A). Mice with ligature removal (Figure 6B) showed improved clinical cGVHD skin scores and OS after allo-HCT (Figure 6C-D). By day 21 after HCT, the oral microbial composition, diversity, and absolute amount in the ligature-removal group reverted to levels similar to those of control mice (Figure 6E-H), with a significant decrease in Enterococcaceae (supplemental Figure 12). Fecal bacterial diversity was similar between control and ligature-removal groups (supplemental Figure 13A-C), and the total bacterial abundance and Enterococcaceae levels were significantly lower in the ligature-removal group than in the OLP group (supplemental Figures 13D and 14). These results suggest that reducing pathogenic oral bacteria alleviates cGVHD.
Removing ligatures and applying oral antibiotic ointment improved cGVHD by reducing allogeneic immune responses. (A) Improvement of CEJ-ABC measurement after removing ligatures without HCT. Day −14 is the day ligatures were inserted. Day 0 is the day ligatures were removed. Days 7, 14, and 21 indicate the time points after removing ligatures (day 0 vs each time point, n = 4-6 per group, ∗∗P < .01; and ∗∗∗P < .001 determined using a Mann-Whitney U test). Data represent means ± SDs. (B) The experiment protocol for ligature-removal experiments (C-H) is shown. “Ligature-removal” mice had ligatures inserted 28 days before HCT and removed 14 days before HCT. By contrast, ligatures were inserted 14 days before HCT in OLP mice and remained in place throughout HCT. (C-D) Representative cGVHD skin scores and OS of BALB/c recipients of B10.D2 donor grafts are shown. Statistical significance of cGVHD skin scores were analyzed using the Wilcoxon matched-pairs signed-rank test. Data represent means ± SEs (OLP allogeneic mice vs ligature-removal allogeneic mice, n = 5 per group). OS data were combined from 2 independent experiments. Statistical significance was determined using the log-rank test (OLP allogeneic mice vs ligature-removal allogeneic mice, n = 10 per group). (E) Relative abundance of oral microbiota (family level) in the allogeneic control, OLP, and ligature-removal mice on day 21 after HCT are shown (n = 4-5 per group). (F) PCoA by AMOVA of oral microbiota family composition of each mouse on day 21 after HCT is shown (n = 4-5 per group). (G) α-Diversity (Shannon index) of oral microbiota in the control, OLP, and ligature-removal groups on day 21 after HCT is shown (n = 4-5 per group, ∗P < .05; and ∗∗P < .01 determined using the Mann-Whitney U test). Data represent means ± SDs. (H) Total microbial burden per ligature in control, OLP, and ligature-removal group on day 21 after allo-HCT (BALB/c recipients from B10.D2 donor grafts) as determined by qPCR is shown. Data are mean ± SD (n = 4-5 per group, ∗P < .05; and ∗∗P < .01, estimated by Mann-Whitney U test). (I) Percentage CEJ-ABC lengths (relative to day 0) of untransplanted OLP mice on the day of ligature placement (day −14), on the day oral antibiotic therapy was started, on day 7 of oral antibiotics, on day 14 of oral antibiotics, and on day 21 of oral antibiotics are shown. Oral antibiotic ointment consisted of a combination of VCM, MINO, CLDM, metronidazole, and ciprofloxacin. Vehicle control mice received petroleum jelly (antibiotics treatment group vs vehicle group, each time point, n = 4 per group, ∗P < .05 determined using the Mann-Whitney U test). Data represent means ± SDs. (J-K) Representative cGVHD skin scores and OS of BALB/c recipients of B10.D2 donor grafts treated with or without oral antibiotic ointment from day 0 to day 35 after HCT are shown. Statistical significance of cGVHD skin scores were analyzed using a Wilcoxon matched-pairs signed-rank test. Data represent means ± SEs (OLP allogeneic mice without antibiotics vs OLP allogeneic mice with antibiotics, n = 5 per group). OS statistical significance was determined using the log-rank test (OLP allogeneic mice without antibiotics vs OLP allogeneic mice with antibiotics, n = 5 per group). (L) The relative abundance of oral microbiota (family level) in control mice, OLP mice treated with the antibiotic, and OLP mice not treated with antibiotics on day 21 after allo-HCT is shown (n = 3-5 per group). (M) PCoA by AMOVA of oral microbiota family composition of control mice, OLP mice treated with antibiotics, and OLP mice not treated with antibiotics on day 21 after allo-HCT is shown (n = 3-5 per group). (N) α-Diversity (Shannon index) of oral microbiota in control mice, OLP mice treated with antibiotics, and OLP mice not treated with antibiotics on day 21 after allo-HCT is shown (n = 4-5 per group, ∗P < .05; and ∗∗P < .01 determined using the Mann-Whitney U test). Data represent means ± SD. (O) Bacterial load per ligature in control mice, OLP mice treated with antibiotics, and OLP mice not treated with antibiotics on day 21 after allo-HCT (BALB/c recipients from B10.D2 donor grafts) measured by qPCR is shown. Data are mean ± SD (n = 3-5 per group, ∗P < .05; and ∗∗P < .01, estimated by Mann-Whitney U test). (P) DCs from the cervical LNs were isolated from BALB/c mice that had ligatures in place for 14 days before analysis; that had ligatures in place for 28 days before analysis and were treated with an oral antibiotic combination (VCM, CLDM, and MINO) 14 days before analysis; or that had ligatures placed 28 days before analysis but were removed 14 days before analysis. The DCs from each of these groups were used to stimulate T cells isolated from the spleens of C57BL/6 mice in MLRs for 48 hours. CD3, CD4, and CD8 T-cell proliferation are depicted as the percent that divided at least once determined by CellTrace violet dilution. Data represent means ± SDs (n = 4 per group, ∗P < .05; and ∗∗P < .01 determined using the Mann-Whitney U test). Panels C, J, and K show representative data of 3 independent experiments, and panel P shows representative data of 2 independent experiments.
Removing ligatures and applying oral antibiotic ointment improved cGVHD by reducing allogeneic immune responses. (A) Improvement of CEJ-ABC measurement after removing ligatures without HCT. Day −14 is the day ligatures were inserted. Day 0 is the day ligatures were removed. Days 7, 14, and 21 indicate the time points after removing ligatures (day 0 vs each time point, n = 4-6 per group, ∗∗P < .01; and ∗∗∗P < .001 determined using a Mann-Whitney U test). Data represent means ± SDs. (B) The experiment protocol for ligature-removal experiments (C-H) is shown. “Ligature-removal” mice had ligatures inserted 28 days before HCT and removed 14 days before HCT. By contrast, ligatures were inserted 14 days before HCT in OLP mice and remained in place throughout HCT. (C-D) Representative cGVHD skin scores and OS of BALB/c recipients of B10.D2 donor grafts are shown. Statistical significance of cGVHD skin scores were analyzed using the Wilcoxon matched-pairs signed-rank test. Data represent means ± SEs (OLP allogeneic mice vs ligature-removal allogeneic mice, n = 5 per group). OS data were combined from 2 independent experiments. Statistical significance was determined using the log-rank test (OLP allogeneic mice vs ligature-removal allogeneic mice, n = 10 per group). (E) Relative abundance of oral microbiota (family level) in the allogeneic control, OLP, and ligature-removal mice on day 21 after HCT are shown (n = 4-5 per group). (F) PCoA by AMOVA of oral microbiota family composition of each mouse on day 21 after HCT is shown (n = 4-5 per group). (G) α-Diversity (Shannon index) of oral microbiota in the control, OLP, and ligature-removal groups on day 21 after HCT is shown (n = 4-5 per group, ∗P < .05; and ∗∗P < .01 determined using the Mann-Whitney U test). Data represent means ± SDs. (H) Total microbial burden per ligature in control, OLP, and ligature-removal group on day 21 after allo-HCT (BALB/c recipients from B10.D2 donor grafts) as determined by qPCR is shown. Data are mean ± SD (n = 4-5 per group, ∗P < .05; and ∗∗P < .01, estimated by Mann-Whitney U test). (I) Percentage CEJ-ABC lengths (relative to day 0) of untransplanted OLP mice on the day of ligature placement (day −14), on the day oral antibiotic therapy was started, on day 7 of oral antibiotics, on day 14 of oral antibiotics, and on day 21 of oral antibiotics are shown. Oral antibiotic ointment consisted of a combination of VCM, MINO, CLDM, metronidazole, and ciprofloxacin. Vehicle control mice received petroleum jelly (antibiotics treatment group vs vehicle group, each time point, n = 4 per group, ∗P < .05 determined using the Mann-Whitney U test). Data represent means ± SDs. (J-K) Representative cGVHD skin scores and OS of BALB/c recipients of B10.D2 donor grafts treated with or without oral antibiotic ointment from day 0 to day 35 after HCT are shown. Statistical significance of cGVHD skin scores were analyzed using a Wilcoxon matched-pairs signed-rank test. Data represent means ± SEs (OLP allogeneic mice without antibiotics vs OLP allogeneic mice with antibiotics, n = 5 per group). OS statistical significance was determined using the log-rank test (OLP allogeneic mice without antibiotics vs OLP allogeneic mice with antibiotics, n = 5 per group). (L) The relative abundance of oral microbiota (family level) in control mice, OLP mice treated with the antibiotic, and OLP mice not treated with antibiotics on day 21 after allo-HCT is shown (n = 3-5 per group). (M) PCoA by AMOVA of oral microbiota family composition of control mice, OLP mice treated with antibiotics, and OLP mice not treated with antibiotics on day 21 after allo-HCT is shown (n = 3-5 per group). (N) α-Diversity (Shannon index) of oral microbiota in control mice, OLP mice treated with antibiotics, and OLP mice not treated with antibiotics on day 21 after allo-HCT is shown (n = 4-5 per group, ∗P < .05; and ∗∗P < .01 determined using the Mann-Whitney U test). Data represent means ± SD. (O) Bacterial load per ligature in control mice, OLP mice treated with antibiotics, and OLP mice not treated with antibiotics on day 21 after allo-HCT (BALB/c recipients from B10.D2 donor grafts) measured by qPCR is shown. Data are mean ± SD (n = 3-5 per group, ∗P < .05; and ∗∗P < .01, estimated by Mann-Whitney U test). (P) DCs from the cervical LNs were isolated from BALB/c mice that had ligatures in place for 14 days before analysis; that had ligatures in place for 28 days before analysis and were treated with an oral antibiotic combination (VCM, CLDM, and MINO) 14 days before analysis; or that had ligatures placed 28 days before analysis but were removed 14 days before analysis. The DCs from each of these groups were used to stimulate T cells isolated from the spleens of C57BL/6 mice in MLRs for 48 hours. CD3, CD4, and CD8 T-cell proliferation are depicted as the percent that divided at least once determined by CellTrace violet dilution. Data represent means ± SDs (n = 4 per group, ∗P < .05; and ∗∗P < .01 determined using the Mann-Whitney U test). Panels C, J, and K show representative data of 3 independent experiments, and panel P shows representative data of 2 independent experiments.
Next, we targeted oral dysbiosis and pathobiont expansion by applying a combination antibiotic ointment (VCM, MINO, CLDM, metronidazole, and ciprofloxacin) daily to OLP mice. After 14 days, alveolar bone loss significantly improved compared with vehicle-treated controls (Figure 6I). OLP mice treated with the ointment from day 0 to day 35 after allo-HCT had less severe cGVHD and improved OS (Figure 6J-K). The antibiotic treatment reduced total bacterial abundance and modified oral microbial composition, with a significant shift observed only in OLP mice (Figure 6L-O).
Because Enterococcaceae were identified as pathobionts contributing to cGVHD, we hypothesized that antibiotics targeting gram-positive cocci would be more effective. We divided the antibiotics into 2 groups: 1 targeting gram-positive cocci (VCM, MINO, and CLDM) and another targeting gram-negative rods (ciprofloxacin and metronidazole). The gram-positive–targeting antibiotics were more effective in reducing alveolar bone loss (supplemental Figure 15). They also reduced Enterococcaceae in the oral cavity (supplemental Figure 16) and significantly decreased their abundance in feces (supplemental Figures 17D and 18), although other bacterial families were also affected (supplemental Figure 17A-C). These results suggest that targeting gram-positive cocci helps to reduce cGVHD by lowering Enterococcaceae levels.
Next, we examined whether the improvement of oral dysbiosis through ligature removal or oral application of antibiotics improved the immune responses related to cGVHD. We analyzed various cell populations related to cGVHD in the systemic LNs and the spleen on day 21 after HCT in each group, including cytokine-producing cells (CD4+/interleukin-17–positive cells, CD8+/interferon-gamma–positive cells), B cells, CD4+ follicular helper T cells, fibroblasts, and regulatory T cells. Although some differences were not statistically significant, the ligature-removal and antibiotic treated groups showed a significant decrease in the proportion and absolute number of the above cell populations compared with the OLP group (supplemental Figures 19-22). Furthermore, there was a trend toward an increase in regulatory T cells in these 2 groups compared with the OLP group (supplemental Figure 23). These results further support our data that improvement of the oral microbiota through ligature removal or oral antibiotic application alleviates cGVHD.
Finally, we determined whether correction of oral dysbiosis reversed the activation of cervical LN APCs. DCs were isolated from control OLP mice in which ligatures were removed 14 days prior, and OLP mice that received oral gram-positive cocci–targeting antibiotic ointment for 14 days. These DCs were then used to stimulate allogeneic T-cell proliferation in a mixed lymphocyte reaction. Notably, allogeneic T-cell proliferation (CD3, CD4, and CD8) in the ligature-removal and antibiotic-treated groups were significantly lower than in the OLP control group (Figure 6P; supplemental Figure 24). Furthermore, we evaluated the killing capacity of the T cells activated and proliferated by these APCs in each group. These effector cells were then mixed with A20 lymphoma cells (target cells) at varying ratios and cultured. The ligature-removal and antibiotic-treated groups showed a significantly lower percentage of dead A20 cells than the OLP group, although not as low as in the control group (supplemental Figure 25). These findings indicated that correction of oral dysbiosis likely mitigated cGVHD, in part by reducing APC activation in the draining LNs, thereby limiting activation of allogeneic T-cell responses.
Discussion
Our study demonstrates that the incidence of cGVHD increased in patients who developed severe OM within 1 month after allo-HCT. The cumulative incidence of cGVHD was greater, and GRFS was significantly worse in patients with severe OM, even among those undergoing haplo-PTCy, which typically has a low incidence of cGVHD.54 We also showed an association between oral dysbiosis and development of cGVHD. Based on our preclinical mechanistic studies, we speculate that oral dysbiosis in patients undergoing allo-HCT promotes oral mucosal damage and expansion of pathological bacteria that subsequently translocate to the draining LNs in which they augment APC and donor T-cell allogeneic immune responses. These activated allo-immune cells may then damage local and distal tissues thereby further promoting bacterial dysbiosis, translocation, and allo-immune responses that establishes a systemic positive feedback loop aggravating cGVHD.
To determine whether oral dysbiosis aggravated cGVHD, we developed a murine model of oral dysbiosis induced by bilateral molar threading also referred to as OLP. This procedure simulates periodontitis due to oral dysbiosis and recapitulates the hallmark features of periodontitis.56 In chronic oral inflammation, such as periodontitis, epithelial permeability allows pathogens to invade tissues. Relative to control mice, OLP mice demonstrated worse cGVHD after allo-HCT. Importantly, in this model, OLP mice showed a marked increase in oral Enterococcaceae that migrated to the draining cervical LNs and persisted throughout the transplantation period. These oral pathobionts increased the activation of APCs in the draining cervical LNs and enhanced allo-reactive T-cell proliferation, likely contributing to heightened cGVHD severity compared with the control group. These data suggest that reducing oral pathogens may alleviate or prevent cGVHD.
In HCT recipients, oral bacteria can migrate to the gut, in which their relative increase coincides with the depletion of other gut bacteria.38 Furthermore, ectopic colonization of oral bacteria in the murine gut has been shown to induce strong immune responses and gut inflammation.51,57 In this context, damage to the normal gut mucosa acts as a trigger for bacterial translocation, which, in turn, is associated with aGVHD and transplant-related mortality.15,58 Based on these previous reports, we propose an alternative pathway for the exacerbation of cGVHD, wherein pathogenic bacteria proliferating in the oral cavity subsequently establish ectopic colonies in the intestinal tract. In our model, Enterococcaceae increased in the oral cavity and fecal samples throughout the transplant period in OLP mice compared with controls. In the ligature-removal group and ligature-antibiotics treatment group, in which oral bacterial load decreased significantly in both relative and absolute abundance, cGVHD symptoms were alleviated, survival rates improved, and cGVHD markers such as cytokines and fibroblasts showed improvement. Enterococcaceae in the intestines has been reported as a pathogen that exacerbates aGVHD in both mice and humans.13,59 Based on these findings, oral dysbiosis–related expansion of pathobionts could contribute to the worsening of cGVHD.
Our study further demonstrates that interventions targeting oral dysbiosis, such as thread removal and the application of antibiotic ointment, ameliorated the severity of cGVHD. These interventions reduced pathogenic oral microorganisms, indicating that selectively eliminating oral pathogens may be a viable approach for cGVHD treatment. Although systemic antibiotic administration mitigates cGVHD in murine models,60 it also correlates with increased GVHD-related mortality in both humans and mice.15 Thus, an antibiotic ointment that more specifically targets only the oral microbiota may represent an alternative strategy for controlling local microbiota and cGVHD, as demonstrated in our study.
Our study has limitations. First, we induced localized oral dysbiosis in mice by triggering subacute oral inflammation with OLP. This model may not completely reflect the multifactorial and often extensive periodontitis observed in humans. Furthermore, the oral microbiome differs between mice and humans and our model likely does not capture differences related to the effect of immunosuppressants and systemic antibiotics that allo-HCT recipients experience. Second, we identified expansion of Enterococcaceae pathobionts as a likely contributor to aggravated cGVHD in the setting of oral dysbiosis, but we cannot rule out a role for shifts in the abundance of other species, although no other bacterial species were altered in OLP mice in both the oral cavity and gut throughout the course of transplantation. Third, our clinical cohort is retrospective, from a single institution, and relatively small. In our study, 56.5% of patients developed grade 1 to 3 OM, which is lower than previous reports (78.0% by Guberti et al),61 possibly because of the small sample size and rigorous oral care that is standard at our institution. Yoshimatsu et al62 reported a 60.0% incidence in Japanese patients, citing unrestricted drug use, oral care education, and professional dental interventions. Our institution’s comprehensive oral care and accurate medical records also contributed to the current findings. Nevertheless, we found that cGVHD significantly correlated with severe OM and oral dysbiosis. Future studies will be needed to determine whether there is a causal relationship. Although our findings require confirmation in additional patient cohorts, they point toward the potential of microbiota-targeted oral care as new approaches for cGVHD.
In summary, we proposed 2 mechanisms by which oral dysbiosis may exacerbate cGVHD. The first involves a rapid and robust alloreactive response triggered by donor T cells activated by APCs exposed to oral pathogens in the cervical LNs. The second entails pathogenic bacteria from the oral cavity seeding the intestinal tract after HCT, thereby worsening cGVHD. Addressing oral inflammation that leads to dysbiosis could foster immunological tolerance and become a therapeutic target for cGVHD.
Acknowledgments
The authors are grateful to the staff of the institutional animal care and research advisory committee at the Okayama University Advanced Science Research Center and the Okayama University Medical School for their invaluable assistance with the experiments.
This work was supported by research funds from the Japan Society for the Promotion of Science KAKENHI grants JP20K22901 and JP21H02904 (H.F.); the Japan Society for the Promotion of Science KAKENHI grant JP23K15301 (A.Y.); the Yakult Bio-Science Foundation (H.F.); the Takeda Science Foundation (H.F.); Daiichi Sankyo Foundation of Life Science (H.F.); the National Institutes of Health, National Heart, Lung, and Blood Institute grant K08HL157619 (D.P.); and the Amy Strelzer Manasevit Research Program, which is funded through the National Marrow Donor Program (D.P.).
Authorship
Contribution: Y.K. and H.F. contributed to the study design and article structure, conducting experiments, data collection, data analysis and interpretation, and manuscript writing and editing; K.G. and S.T. played a role in the interpretation and analysis of 16S ribosomal RNA sequencing results, and in preparation of bacterial suspensions and bacterial culture; A.S. and Y.S. were responsible for collecting human buccal mucosa samples for microbiota analysis; T. Tanaka contributed to the evaluation of pathology findings; A.Y., M.K., T.O., T. Terao, K.S., H.N., N.A., D.E., N.F., K.F., and K.-i.M. assisted in interpreting the results and participated in manuscript preparation; D.P. critically reviewed and edited the manuscript; P.R. provided advice on the experimental design and critically reviewed the manuscript; Y.M. provided supervision for the entire project; and all authors critically reviewed the manuscript, provided feedback, and approved the final version for submission.
Conflict-of-interest disclosure: N.A. reports research funding from Novartis, Japan and honoraria from Novartis, Japan; AbbVie, Japan; Astellas, Japan; Asahi Kasei, Japan; Chugai, Japan; and Otsuka, Japan. D.E. reports research funding from Nippon Shinyaku, Japan; Chugai, Japan; and Otsuka, Japan; and honoraria from Eisai, Japan; Chugai, Japan; Kyowa Kirin, Japan; SymBio, Japan; and Bristol Myers Squibb, Japan. The remaining authors declare no competing financial interests.
Correspondence: Hideaki Fujiwara, Department of Hematology and Oncology, Okayama University Hospital, 2-5-1 Shikata-cho, Kitaku, Okayama 700-8558, Japan; email: pmex9v3q@okayama-u.ac.jp.
References
Author notes
The raw sequencing reads have been deposited in the National Center for Biotechnology Information Sequence Read Archive (BioProject ID PRJDB17704).
Further information and requests for resources and reagents should be directed to, and will be fulfilled by, the corresponding author, Hideaki Fujiwara (pmex9v3q@okayama-u.ac.jp).
The online version of this article contains a data supplement.
There is a Blood Commentary on this article in this issue.
The publication costs of this article were defrayed in part by page charge payment. Therefore, and solely to indicate this fact, this article is hereby marked “advertisement” in accordance with 18 USC section 1734.







This feature is available to Subscribers Only
Sign In or Create an Account Close Modal