Abstract
AML1-ETO (AE) is a fusion product of translocation (8;21) that accounts for 40% of M2 type acute myeloid leukemia (AML). In addition to its role in promoting preleukemic hematopoietic cell self-renewal, AE represses DNA repair genes, which leads to DNA damage and increased mutation frequency. Although this latter function may promote leukemogenesis, concurrent p53 activation also leads to an increased baseline apoptotic rate. It is unclear how AE expression is able to counterbalance this intrinsic apoptotic conditioning by p53 to promote survival and self-renewal. In this report, we show that Bcl-xL is up-regulated in AE cells and plays an essential role in their survival and self-renewal. Further investigation revealed that Bcl-xL expression is regulated by thrombopoietin (THPO)/MPL-signaling induced by AE expression. THPO/MPL-signaling also controls cell cycle reentry and mediates AE-induced self-renewal. Analysis of primary AML patient samples revealed a correlation between MPL and Bcl-xL expression specifically in t(8;21) blasts. Taken together, we propose that survival signaling through Bcl-xL is a critical and intrinsic component of a broader self-renewal signaling pathway downstream of AML1-ETO–induced MPL.
Introduction
Acute myeloid leukemia (AML)1-ETO (AE) is a fusion product of chromosomal translocation (8;21)(q22;q22) present in 10%-15% of total AML and 40% of French-American-British M2 type AML.1 In murine and human hematopoietic stem and progenitor cells (HSPCs), AE promotes self-renewal and blocks lineage differentiation, but does not by itself cause leukemic transformation.2–7 Although it is generally accepted that AE interferes with normal functions of endogenous full-length AML1 (RUNX1) for lineage differentiation, including through repression of PU.1 and C/EBPα, it is not known how AE facilitates the existence of preleukemic cells and promotes leukemogenesis.8,9
During normal hematopoiesis, the number of self-renewing hematopoietic stem cells (HSCs) is regulated through their proliferative potential in response to emergency situations. Multiple systemic and niche-mediated ligand-receptor signals implicated in the regulation of HSC homeostasis have been identified.10 One of the extensively studied signaling pathways in this regulation is the thrombopoietin (THPO)/MPL regulatory pathway. Although THPO was originally discovered to support megakaryocytic development, it is now known that THPO plays a critical role in both the establishment of definitive hematopoiesis and the maintenance of adult HSCs.11 THPO regulates emergence of hemangioblasts from the aorta-gonad-mesonephros region, and the migration of hematopoietic cells to the fetal liver.12 In adult mice, 2 elegant studies have demonstrated that THPO signaling promotes HSC quiescence, thereby preventing premature exhaustion.13,14 In addition, this signaling pathway has been implicated in hematologic malignancy with the demonstration of activating MPL mutations in myeloproliferative diseases and AML.15–17 It is evident that this ligand/receptor pair play a critical role in both normal and malignant hematopoiesis.
Recent data indicate that apoptosis also plays a regulatory role in maintaining the homeostasis of normal HSCs. In both murine and human hematopoietic systems, Bcl-2 overexpression leads to expansion of the HSC compartment and enhanced hematopoietic reconstitution ability.18,19 Moreover, genetic depletion of Mcl-1, a Bcl-2 antiapoptotic family member, in murine HSCs results in bone-marrow (BM) failure and also plays a critical role in the self-renewal capacity of human umbilical cord blood CD34+CD38− cells.20,21 In addition, it has been described that HSCs have a distinct response to DNA damage that is regulated by p53 in both apoptosis-dependent and independent manners.19,22
We and others recently demonstrated that AE expression leads to repression of genes involved in multiple DNA repair pathways in both primary AML samples and AE-expressing human umbilical cord blood cells (AE cells), resulting in subsequent increases in DNA damage and mutation frequency.23,24 Although these phenomena may partly explain how AE promotes leukemogenesis, it is unclear how these cells withstand the DNA damage-induced p53 activation and apoptosis.
In this study, we sought to understand the key survival signals opposing the genetic insults on AE expression. We found that Bcl-xL is up-regulated after AE expression in human CD34+ umbilical cord blood (UCB) cells, Bcl-xL is maintained at high levels in AE cells via THPO/MPL signaling, and AE specifically up-regulates MPL transcription. Interestingly, in addition to survival signaling through Bcl-xL, the THPO/MPL signaling pathway also regulates cell-cycle reentry and prevents AE cell differentiation, which defines it as a master regulator of self-renewal downstream of AE. Finally, we show a significant correlation between MPL and Bcl-xL protein levels in t(8;21) leukemic blasts but not in those with normal cytogenetics, which suggests the existence of an active THPO/MPL/Bcl-xL pathway in leukemic t(8;21)–positive cells.
Methods
Reagents
CP690550 was from Selleck Chemicals. LY294002, PD98059, and cyclohexamide were from Sigma-Aldrich. Anti-MPL monoclonal antibodies (1.6.1 and 1.75.1) were from Amgen.
Cell cultures and cell morphology assay
UCB cells were obtained at CCHMC according to an institutional review board-approved protocol. Informed consent was obtained in accordance with the Declaration of Helsinki. CD34+ cells were separated using EasySep CD34 selection kit (StemCell Technologies). Cells were cultured as described.25 Pictures were taken with a Leica DMI6000 B microscope.
Viral transduction
The pMSCV-IRES-GFP, pMSCV-IRES-Thy1.1, pMSCV-HA-AE-IRES-GFP, and pMSCV-HA-AE-IRES-Thy1.1 constructs were previously described.24 The pBabe-IRES-puro and pBabe-Bcl-2-IRES-puro constructs were from Addgene (http://www.addgene.org). The pBabe-Bcl-xL-IRES-puro construct was subcloned from a pcDNA3 construct using EcoRI (kind gift from Dr Douglas R. Green, St Jude Children's Hospital). Retroviral transduction protocol was previously described.25 pLKO.1 lentiviral Bcl-xL and MPL shRNA-puro constructs were from Sigma-Aldrich. Venus replaced the puromycin resistant gene at BamH1 and Kpn1 sites. Lentiviruses were produced in 293T cells. Cells were incubated with concentrated lentiviruses at 5 × 106 cell/mL for 18 hours.
Flow cytometry
Cells were analyzed on FACSCantoII (BD Biosciences). Anti–human CD45 and CD34 were from BD. BM-derived cells were pretreated with anti–mouse CD16/CD32Fcγ receptor (BD Biosciences) to block nonspecific binding, and 7-AAD was used to exclude nonviable cells.
Cell cycle and apoptosis analysis
BrdU (5-bromo-2′-deoxyuridine; 10mM) was added to the cells for 24 hours. BrdU Flow Kit (BD Biosciences) was used for BrdU staining. PE-conjugated Ki-67 was added to distinguish cells in the G0 phase. Apoptosis analysis was performed using APC Annexin V Apoptosis Detection Kit (BD Biosciences).
CFU-C assay
CFU-C assay was performed as described.25 For experiments where THPO was supplemented in methycellulose media, 20 ng/mL THPO was used.
Long-term culture-initiating cell assay
MS5 cells were maintained in α-minimum essential medium (MEM) supplemented with 20% FBS and 100 U/mL penicillin/streptomycin. MS5 cells (2 × 104) were seeded into 96-well plates, followed by seeding 3 × 104, 1 × 104, 3 × 103 CD34-selected AE cells on the MS5 monolayer in 10 replicates. The coculture was maintained in α-MEM with 10% FBS, 10% horse serum, 100μM 2-mercaptoethanol, 2mM l-glutamine, 100U/mL penicillin/streptomycin, and 100μM hydrocortisone sodium hemisuccinate with weekly demi-depopulation for 5 weeks, and then each well received 100μl methylcellulose with 20% BIT9500 and cytokines, stem cell factor (SCF), G-CSF, interleukin (IL)–3, IL-6, and THPO. After 14 days, the colonies were scored. The frequency of long-term culture-initiating cells (LTC-ICs) was calculated using L-Calc (StemCell Technologies).
Antibodies and immunoblotting
Anti–Bcl-xL, anti–Bcl-2, anti–phospho-Akt (S473), total Akt, phospho-Erk1/2 (T202/Y204), total Erk1/2, phospho-Stat3 (Y705), total Stat3, phospho-Stat5 (Y694), and total Stat5 antibodies were from Cell Signaling Technology. Anti-p53 monoclonal antibody was from Thermo. Anti–β-actin antibody was from Sigma-Aldrich. Immunoblotting was performed as described previously.25
Quantitative PCR
RNA was isolated with the RNeasy kit. RNA was reversed transcribed using MuLV RT and random hexamers (Applied Biosystems). cDNA was subjected to quantitative PCR using SYBR Green technology (Applied Biosystems).
In vivo xenotransplantation
Cells (1 × 106-1.5 × 106) were injected into the femurs of NOD/SCID-SGM3/IL-2rg−/− (NSG) mice. Some cells were cultured in vitro to determine the percentage of Venus+ cells at day 3. After 6 weeks, BM aspiration was performed on the injected bone. Flow cytometry was performed to determine the percentage of Venus+ cells of the human CD45(+).
Mouse fetal liver experiments
E13.5 C57BL/6 fetal liver cells were separated to single-cell suspension in StemSpan (StemCell Technologies) containing 10 ng/mL murine IL-3, 10 ng/mL human IL-6, 100 ng/mL rat recombinant stem cell factor, followed by incubation with retroviruses. On day 3, GFP+c-Kit+ cells were sorted and lysed for RNA. Two hundred thousand GFP+ cells were injected into lethally irradiated BoyJ mice. At week 3, mice were killed, BM cells were sorted for GFP+c-Kit+ cells and lysed for RNA. For protein analysis, recipient mice were killed when they became moribund. BM cells were analyzed by Western blot.
Microarray data analysis
Generation of microarray data has been described (GSE8023).24 The microarray database from a pediatric AML study26 was imported into GeneSpring (Agilent Technologies) for analysis. Pairwise comparisons were performed using Welch t test with Benajmini and Hochberg multiple testing correction to identify differentially expressed genes.
Online supplemental material
Six figures are included in the supplemental material (available on the Blood Web site; see the Supplemental Materials link at the top of the online article).
Results
Bcl-xL is up-regulated after AE expression in human hematopoietic cells
We have previously reported that AE expression in human UCB CD34+ cells leads to repression of genes involved in various DNA repair pathways, resulting in DNA damage, up-regulation of p53 target gene expression, and a subsequent increase in baseline apoptosis rate as well as in vivo mutation frequency.24 We reasoned that AE-expressing cells must adopt specific survival mechanisms to avoid overwhelming p53 activation and apoptosis. A search for apoptosis-regulatory genes in our microarray database comparing CD34+ UCB cells and CD34+ AE cells revealed that Bcl-xL was significantly up-regulated in association with AE expression, whereas other family members remained unchanged (Mcl-1, Bcl-w, and A-1) or were down-regulated (Bcl-2; Table 1).24 Multiple clones confirmed early up-regulation of Bcl-xL and down-regulation of Bcl-2 after AE expression both at mRNA and protein levels by quantitative PCR and immunoblotting, respectively (Figure 1 A-B). Bcl-xL up-regulation was detected in both AE-expressing CD34+ and CD34− cells, which suggests that this effect is probably not related to differentiation stages of AE cells but rather directly related to the presence of AE (Figure 1C).
Microarray gene expression profiling comparing CD34+ AE cells to CD34+ UCB cells
| Official symbol (alias) . | GenBank accesssion number . | NetAffyx . | Fold change* . | P** . |
|---|---|---|---|---|
| BCL2L1 (Bcl-xL) | NM_138578 | 212312_at | 2.06 | .0328 |
| BCL2 (Bcl-2) | NM_000633 | 203685_at | −1.55 | .005 53 |
| MCL1 (Mcl-1) | NM_021960 | 200797_s_at | NS | |
| BCL2A1 (A-1) | NM_004049 | 205681_at | NS | |
| BCL2L2 (Bcl-w) | NM_004050 | 209311_at | NS | |
| MPL (MPL) | NM_005373 | 216825_s_at | 15.39 | .037 |
| Official symbol (alias) . | GenBank accesssion number . | NetAffyx . | Fold change* . | P** . |
|---|---|---|---|---|
| BCL2L1 (Bcl-xL) | NM_138578 | 212312_at | 2.06 | .0328 |
| BCL2 (Bcl-2) | NM_000633 | 203685_at | −1.55 | .005 53 |
| MCL1 (Mcl-1) | NM_021960 | 200797_s_at | NS | |
| BCL2A1 (A-1) | NM_004049 | 205681_at | NS | |
| BCL2L2 (Bcl-w) | NM_004050 | 209311_at | NS | |
| MPL (MPL) | NM_005373 | 216825_s_at | 15.39 | .037 |
NS indicates nonsignificant.
Positive numbers indicate up-regulation and negative numbers indicate down-regulation.
Welch t test, multiple testing correction by Benjamini and Hochberg False Discovery Rate, with posthoc analysis by Tukey test.
Bcl-xL is up-regulated in association with AE expression and is critical for the survival of AE cells. (A) CD34+ UCB cells were transduced with vector- or AE-expressing retroviruses, followed by lysis for RNA extraction and quantitative PCR for Bcl-xL and Bcl-2. c-abl gene expression was used for normalization. (B) CD34+ UCB cells were transduced with vector (C) or AE-expressing retrovirus, followed by lysis for protein extraction and immunoblotting at indicated time points. (C) CD34+ and CD34− AE cells were separated using magnetic beads, followed by lysis for protein extraction and Western blotting. (D) CD34+ UCB or AE cells were transduced with NT shRNA, Bcl-xL shRNA2, or Bcl-xL shRNA3. The percentage of transduced AE cells was determined by flow cytometry at days 3, 5, and 7. The percentages at days 5 and 7 were normalized to day 3 within each group, followed by normalizing each time point in the Bcl-xL shRNA2 and Bcl-xL shRNA3 groups to the NT shRNA group. Data represents mean ± standard deviation (SD; n = 4;*P < .05). (E) Scatter plots showing percent change in Venus(+) cells at week 6 compared with initial transduction efficiency at day 3. Total BM cells were obtained by flushing the injected bone with PBS using a 28-G needle, followed by red blood cell lysis and labeling of the remaining cells with antibody against human CD45 surface antigen for flow cytometry analysis. Each dot represents 1 mouse. Bars indicate mean. (F) CD34+ AE/pBabe or AE/Bcl-2 cells were transduced with NT shRNA, Bcl-xL shRNA2, or Bcl-xL shRNA3. The percentage of transduced AE cells was determined by flow cytometry at indicated time points, followed by normalization as described in panel D. Data represents mean ± SD (n = 5; *P < .05). (G) Left: shRNA-transduced AE cells were fixed and permeabilized at day 3, followed by intracellular labeling with antibody against active caspase 3 for flow cytometry analysis. Right: shRNA-transduced AE cells were labeled with annexin-V and 7-AAD at day 3 for flow cytometry analysis. Data represents Mean ± SD (n = 3; *P < .05). (H) CD34+ AE/pBabe or AE/Bcl-2 cells were transduced with NT shRNA, Bcl-xL shRNA2, or Bcl-xL shRNA3. Transduced cells were sorted, followed by labeling with annexin V and 7-AAD for flow cytometry analysis. Data represents Mean ± SD (n = 3; *P < .05; NS indicates nonsignificant).
Bcl-xL is up-regulated in association with AE expression and is critical for the survival of AE cells. (A) CD34+ UCB cells were transduced with vector- or AE-expressing retroviruses, followed by lysis for RNA extraction and quantitative PCR for Bcl-xL and Bcl-2. c-abl gene expression was used for normalization. (B) CD34+ UCB cells were transduced with vector (C) or AE-expressing retrovirus, followed by lysis for protein extraction and immunoblotting at indicated time points. (C) CD34+ and CD34− AE cells were separated using magnetic beads, followed by lysis for protein extraction and Western blotting. (D) CD34+ UCB or AE cells were transduced with NT shRNA, Bcl-xL shRNA2, or Bcl-xL shRNA3. The percentage of transduced AE cells was determined by flow cytometry at days 3, 5, and 7. The percentages at days 5 and 7 were normalized to day 3 within each group, followed by normalizing each time point in the Bcl-xL shRNA2 and Bcl-xL shRNA3 groups to the NT shRNA group. Data represents mean ± standard deviation (SD; n = 4;*P < .05). (E) Scatter plots showing percent change in Venus(+) cells at week 6 compared with initial transduction efficiency at day 3. Total BM cells were obtained by flushing the injected bone with PBS using a 28-G needle, followed by red blood cell lysis and labeling of the remaining cells with antibody against human CD45 surface antigen for flow cytometry analysis. Each dot represents 1 mouse. Bars indicate mean. (F) CD34+ AE/pBabe or AE/Bcl-2 cells were transduced with NT shRNA, Bcl-xL shRNA2, or Bcl-xL shRNA3. The percentage of transduced AE cells was determined by flow cytometry at indicated time points, followed by normalization as described in panel D. Data represents mean ± SD (n = 5; *P < .05). (G) Left: shRNA-transduced AE cells were fixed and permeabilized at day 3, followed by intracellular labeling with antibody against active caspase 3 for flow cytometry analysis. Right: shRNA-transduced AE cells were labeled with annexin-V and 7-AAD at day 3 for flow cytometry analysis. Data represents Mean ± SD (n = 3; *P < .05). (H) CD34+ AE/pBabe or AE/Bcl-2 cells were transduced with NT shRNA, Bcl-xL shRNA2, or Bcl-xL shRNA3. Transduced cells were sorted, followed by labeling with annexin V and 7-AAD for flow cytometry analysis. Data represents Mean ± SD (n = 3; *P < .05; NS indicates nonsignificant).
Bcl-xL is a critical survival protein in AE-expressing cells
To test the functional role of Bcl-xL, we validated 2 short-hairpin RNA (shRNA) sequences to knockdown Bcl-xL in AE cells (supplemental Figure 1A). Bcl-xL knockdown in AE cells, but not in CD34+ cord blood cells resulted in significant growth decline (Figure 1D). An in vivo xenotransplantation study further showed that Bcl-xL knockdown led to significant reduction in engraftment in NSG mice at 6 weeks (Figure 1E). Notably, ablating Mcl-1 or Bcl-2 with shRNA did not lead to negative growth effects, which indicates a unique role for Bcl-xL (supplemental Figure 2). Ectopic Bcl-2 expression in AE cells rescued cell growth on Bcl-xL knock-down (supplemental Figure 1C-F). Consistently, increased apoptosis was observed in AE cells after Bcl-xL knockdown, as evidenced by increased active caspase 3 and annexin-V expression (Figure 1G). The apoptotic effect was rescued by ectopic Bcl-2 expression (Figure 1H).
Bcl-xL regulates the frequency of primitive AE cells
The human AE-expressing cord blood cell model is composed of cells at various differentiation stages. The most primitive clonogenic cells and LTC-ICs comprise fewer than 1% and .001% of the CD34+ AE cells, respectively.7 These cells appear to be required for sustaining culture expansion, and may represent cells that are responsible for the establishment of the preleukemic clone in humans.
We asked whether, in addition to its antiapoptotic role in the majority of AE cells, Bcl-xL is also important in the primitive cells. We performed colony-forming assays to examine whether the frequency of clonogenic AE cells was reduced on Bcl-xL knockdown. AE cells were transduced with nontargeting (NT) or Bcl-xL shRNAs, sorted, and plated in methycelullose media. Bcl-xL knockdown led to a dramatic reduction in colony number compared with the NT control cells (Figure 2A). More strikingly, the majority of the colonies from the Bcl-xL knockdown group, but not the NT group, were derived from AE cells that did not express Bcl-xL shRNA, presumably because of impure sorting and a severe selection pressure (Figure 2A). To further study the role of Bcl-xL in AE cells, we overexpressed Bcl-xL in AE cells, and found an increased frequency of clonogenic cells with enhanced serial replating ability, which suggests that Bcl-xL protein levels regulate the pool size of clonogenic AE cells (Figure 2B). Similarly, an LTC-IC assay also showed that Bcl-xL overexpression significantly increased the frequency of LTC-IC (Figure 2C). Taken together, we conclude that Bcl-xL regulates the frequency of the primitive AE cells.
THPO/MPL/Bcl-xL signaling is critical for primitive AE cells. (A) shRNA-expressing lentivirus transduced AE cells were sorted at day 3, followed by plating in methylcellulose media. Colony numbers were scored after 14 days. Data shown indicates 1 representative experiment with initial seeding of 3 × 104 cells. After colony counting, cells were collected and the percentage of transduced cells (Venus+ cells) was determined by flow cytometry. The experiment was repeated 3 additional times with consistent results. (B) CD34-selected cells were plated in methylcellulose media in the absence of THPO. Colony numbers were scored after 14 days under a light microscope. Cells were then collected and replated with indicated input cell numbers. One representative experiment is shown. Results were confirmed in 3 additional AE clones. Data represents mean ± SD (n = 3; *P < .05). (C) CD34-selected cells were cocultured with MS5 in 96-well plates at the densities of 3000, 10 000, and 30 000 cells per well in 10 replicates. After 5 weeks, methylcellulose media containing THPO was added to each well, which was then scored for the absence or presence of colonies after 14 days. L-Calc software was used to calculate LTC-IC frequency.
THPO/MPL/Bcl-xL signaling is critical for primitive AE cells. (A) shRNA-expressing lentivirus transduced AE cells were sorted at day 3, followed by plating in methylcellulose media. Colony numbers were scored after 14 days. Data shown indicates 1 representative experiment with initial seeding of 3 × 104 cells. After colony counting, cells were collected and the percentage of transduced cells (Venus+ cells) was determined by flow cytometry. The experiment was repeated 3 additional times with consistent results. (B) CD34-selected cells were plated in methylcellulose media in the absence of THPO. Colony numbers were scored after 14 days under a light microscope. Cells were then collected and replated with indicated input cell numbers. One representative experiment is shown. Results were confirmed in 3 additional AE clones. Data represents mean ± SD (n = 3; *P < .05). (C) CD34-selected cells were cocultured with MS5 in 96-well plates at the densities of 3000, 10 000, and 30 000 cells per well in 10 replicates. After 5 weeks, methylcellulose media containing THPO was added to each well, which was then scored for the absence or presence of colonies after 14 days. L-Calc software was used to calculate LTC-IC frequency.
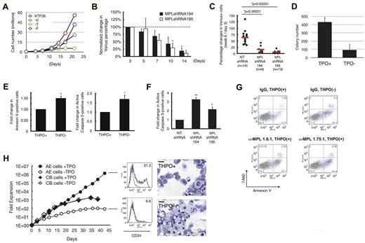
THPO/MPL signaling is required to maintain Bcl-xL protein levels
The THPO/MPL pathway is required during megakaryopoiesis, and this function is dependent on Bcl-xL up-regulation.27 This same pathway also plays a critical role in the maintenance of self-renewing long-term HSCs, but it is not known whether Bcl-xL is up-regulated and plays a role in this cellular compartment.13,14 We asked whether the THPO/MPL pathway is responsible for Bcl-xL up-regulation in the self-renewing AE cells. To test this, we depleted THPO in the growth media of AE cells. As a comparison, we also withdrew SCF and FLT3L individually from the media, because both of these signaling pathways have also been implicated in HSC self-renewal. Interestingly, we observed significant Bcl-xL protein loss only after THPO withdrawal, but not SCF or FLT3L (Figure 3A). Similarly, knocking down MPL using shRNA (supplemental Figure 1B) or blocking THPO signaling using MPL neutralizing monoclonal antibodies also resulted in Bcl-xL down-regulation, suggesting that the THPO/MPL signaling pathway is involved in Bcl-xL regulation in AE cells (Figure 3B-C).28 In contrast, THPO withdrawal from cultures of MLL-AF9 expressing human UCB cells, produced and cultured in the same way as the AE cells, did not result in Bcl-xL protein level changes (supplemental Figure 3A).
Loss of THPO/MPL signaling leads to Bcl-xL down-regulation in AE cells. (A) AE cells were washed with PBS 3 times, followed by culture with KTF36, TF36 (-K), KF36 (-T), or KT36 (-F) for 7 days. Proteins were then extracted for Western blotting. (B) AE cells transduced with indicated shRNA for 2 days were sorted and lysed for Western blotting. (C) AE cells were treated with indicated antibodies in the absence of THPO (but in the presence of KF36) for 1.5 hours, followed by adding THPO to the indicated groups for additional 24 hours. Cells were then lysed for Western blotting. (D-E) AE cells incubated with indicated cytokines for 24 hours were lysed for immunoblotting. (F) AE cells were treated with vehicle control (DMSO), a MEK inhibitor (PD98059), a PI3K inhibitor (LY294002) or a JAK2 inhibitor (CP690550) at indicated concentrations for 24 hours, followed by lysis for immunoblotting.
Loss of THPO/MPL signaling leads to Bcl-xL down-regulation in AE cells. (A) AE cells were washed with PBS 3 times, followed by culture with KTF36, TF36 (-K), KF36 (-T), or KT36 (-F) for 7 days. Proteins were then extracted for Western blotting. (B) AE cells transduced with indicated shRNA for 2 days were sorted and lysed for Western blotting. (C) AE cells were treated with indicated antibodies in the absence of THPO (but in the presence of KF36) for 1.5 hours, followed by adding THPO to the indicated groups for additional 24 hours. Cells were then lysed for Western blotting. (D-E) AE cells incubated with indicated cytokines for 24 hours were lysed for immunoblotting. (F) AE cells were treated with vehicle control (DMSO), a MEK inhibitor (PD98059), a PI3K inhibitor (LY294002) or a JAK2 inhibitor (CP690550) at indicated concentrations for 24 hours, followed by lysis for immunoblotting.
On THPO binding, the MPL receptor activates Janus kinase 2 (JAK2), which further activates signal transducers and activators of transcription (STAT) 3/5 proteins, transcription factors that are known to transactivate Bcl-xL gene expression.29–31 Activated JAK2 also signals through RAS to activate the mitogen-activated protein kinase (MAPK) and AKT downstream pathways. As expected, phosphorylation of the STAT3/5 proteins and levels of Bcl-xL mRNA were decreased quickly after THPO withdrawal (Figure 3D, supplemental Figure 4A). These results indicate a transcriptional component of Bcl-xL regulation through the JAK2/STAT pathway. Interestingly, Bcl-xL protein levels were also reduced in Bcl-xL–overexpressing AE cells after THPO withdrawal (supplemental Figure 4B). Decreased protein expression was also seen in the absence of changes in total Bcl-xL transcript levels, which suggests that THPO may also regulate Bcl-xL protein stability (supplemental Figure 4B). Indeed, at an early time point when THPO-induced Bcl-xL protein down-regulation is not detected by immunoblotting (supplemental Figure 4C lanes 1-3), inhibition of protein translation with cyclohexamide resulted in no change in Bcl-xL protein levels in the presence of THPO but led to a 50% decrease in Bcl-xL protein levels in the absence of THPO (supplemental Figure 4C lanes 2-4), which suggests that THPO/MPL signaling regulates Bcl-xL protein levels posttranslationally. On further examination of downstream signaling pathways regulated by THPO/MPL signaling, we found that both Akt and Erk1/2 phosphorylation were decreased in the absence of THPO (Figure 3E). Using pharmacologic inhibition, we observed Bcl-xL protein down-regulation in response to JAK2 inhibition by CP690550 and PI3K/Akt inhibition by LY294002, but not MEK inhibition by PD98059 treatment, suggesting that the PI3K/Akt pathway, but not the MEK/Erk pathway, plays a role in Bcl-xL protein regulation (Figure 3F).
Loss of THPO/MPL signaling leads to growth defect of AE cells
We next examined whether loss of the THPO/MPL signaling leads to phenotypic changes that are consistent with Bcl-xL depletion. Withdrawing THPO, but not SCF or FLT3L, resulted in a severe growth decline in AE cells (Figure 4A). In contrast, MLL-AF9 cells grew at a similar rate in the absence or presence of THPO (supplemental Figure 3B). Similarly, knocking down MPL with shRNA also led to an in vitro growth disadvantage and an in vivo engraftment defect (Figure 4B-C). A colony-forming assay also showed decreased clonogenic cell frequency in the absence of THPO (Figure 4D). Consistently, increased apoptosis was observed on THPO withdrawal, MPL knockdown, or treatment with MPL neutralizing monoclonal antibodies (Figure 4E-G). These findings indicate that THPO/MPL/Bcl-xL signaling is required for AE cells to balance against massive apoptotic response and to maintain a steady growth rate.
THPO/MPL signaling is essential for AE cells. (A) AE cells incubated with indicated cytokines were counted biweekly. One representative experiment was shown. The experiment was repeated 3 times using 2 AE clones with consistent results. (B) AE cells were transduced with NT shRNA, MPL shRNA194, or MPL shRNA195. The percentage of transduced AE cells were determined by flow cytometry at indicated time points, followed by normalization as described in Figure 1D. Data represent mean ± SD (n = 3; *P < .05) compared with day 3. (C) Scatter plots showing percentage change in Venus(+) cells at week 6 compared with initial transduction efficiency at day3. Total BM cells were obtained by flushing the injected bone with PBS using a 28-G needle, followed by red blood cell lysis and labeling of the remaining cells with antibody against human CD45 surface antigen for flow cytometry analysis. Each dot represents one mouse. Red bars indicate mean. (D) Cells were seeded in methylcellulose media containing KG36E (THPO−) or KG36ET (THPO+) at 5 × 104 per dish in triplicate. Colony numbers were scored after 14 days under a light microscope. One representative experiment is shown. Results were confirmed with 3 additional AE clones. Data represents mean ± SD (n = 3). (E) AE cells incubated with KF36 ± THPO for 3 days were stained with annexin V (left), or permeabilized and stained for active caspase 3 (right), followed by flow cytometry analysis. (F) AE cells transduced with indicated shRNAs were permeabilized and stained for active caspase 3, followed by flow cytometry analysis. (G) AE cells treated with respective anti-MPL antibodies with protocols described for Figure 3C were stained with annexin V and 7-AAD for flow cytometry analysis. (H) CD34+ UCB cells with or without AE transduction were cultured in media in KF36 ± THPO. Cell counting was performed biweekly using a hemocytometer. Data shown represents 1 UCB and 1 AE clone. The curves representing UCB THPO+ and THPO− groups overlap with each other. Consistent results were obtained from 3 additional UCB clones and 2 additional AE clones. At day 28, an aliquot of AE cells were labeled with anti-CD34 antibodies for flow cytometry analysis or were cytocentrifuged for Wright-Giemsa staining.
THPO/MPL signaling is essential for AE cells. (A) AE cells incubated with indicated cytokines were counted biweekly. One representative experiment was shown. The experiment was repeated 3 times using 2 AE clones with consistent results. (B) AE cells were transduced with NT shRNA, MPL shRNA194, or MPL shRNA195. The percentage of transduced AE cells were determined by flow cytometry at indicated time points, followed by normalization as described in Figure 1D. Data represent mean ± SD (n = 3; *P < .05) compared with day 3. (C) Scatter plots showing percentage change in Venus(+) cells at week 6 compared with initial transduction efficiency at day3. Total BM cells were obtained by flushing the injected bone with PBS using a 28-G needle, followed by red blood cell lysis and labeling of the remaining cells with antibody against human CD45 surface antigen for flow cytometry analysis. Each dot represents one mouse. Red bars indicate mean. (D) Cells were seeded in methylcellulose media containing KG36E (THPO−) or KG36ET (THPO+) at 5 × 104 per dish in triplicate. Colony numbers were scored after 14 days under a light microscope. One representative experiment is shown. Results were confirmed with 3 additional AE clones. Data represents mean ± SD (n = 3). (E) AE cells incubated with KF36 ± THPO for 3 days were stained with annexin V (left), or permeabilized and stained for active caspase 3 (right), followed by flow cytometry analysis. (F) AE cells transduced with indicated shRNAs were permeabilized and stained for active caspase 3, followed by flow cytometry analysis. (G) AE cells treated with respective anti-MPL antibodies with protocols described for Figure 3C were stained with annexin V and 7-AAD for flow cytometry analysis. (H) CD34+ UCB cells with or without AE transduction were cultured in media in KF36 ± THPO. Cell counting was performed biweekly using a hemocytometer. Data shown represents 1 UCB and 1 AE clone. The curves representing UCB THPO+ and THPO− groups overlap with each other. Consistent results were obtained from 3 additional UCB clones and 2 additional AE clones. At day 28, an aliquot of AE cells were labeled with anti-CD34 antibodies for flow cytometry analysis or were cytocentrifuged for Wright-Giemsa staining.
It is possible that AE cells become addicted to THPO as a result of prolonged culture triggering a selection process that leads to outgrowth of a clone that is most responsive to THPO, regardless of AE expression. We have previously shown that clonal selection of AE cell cultures does not occur until 6 weeks of growth in vitro.7 To test this possibility, we transduced fresh CD34+ UCB cells with AE and cultured the cells in growth media with or without THPO to determine whether THPO is required for cell growth and whether AE cells cultured in the absence of THPO become insensitive to THPO. To our surprise, we found that AE cells failed to exhibit self-renewal features (continued expansion of both bulk culture and CD34-expressing cells) without THPO even though other cytokines were present (Figure 4H). In contrast, unmanipulated UCB cells exhibited an overlapping growth pattern with or without THPO. Moreover, AE cells grown without THPO for 4 weeks adopted a morphologic appearance that suggested myeloid lineage maturation (low nucleus-to-cytoplasm ratio, condensed nucleus, cytoplasmic granule formation, and absence of mitosis), further demonstrating the inability of the AE fusion protein to signal effectively under these conditions (Figure 4H).
MPL is up-regulated in response to AE expression, and promotes increased Bcl-xL levels and enhanced replating of human CD34+ cells
One possibility for these results is that THPO/MPL signaling is downstream of AE and that AE signals through the THPO/MPL pathway to promote self-renewal. To test this hypothesis, we first asked whether AE promotes THPO/MPL signaling by up-regulating MPL levels. Analysis of the above-mentioned microarray database for MPL mRNA levels showed a more than 15-fold increase in MPL mRNA expression in CD34+ AE cells compared with CD34+ UCB cells (Table 1). A quantitative PCR experiment also showed a 3-fold increase in MPL mRNA levels in response to AE expression in UCB cells (Figure 5A). Immunoblotting verified MPL protein up-regulation in response to AE expression and the concomitant Bcl-xL up-regulation, with both effects potentiated in the presence of THPO (Figure 5B). To further investigate whether MPL up-regulation leads to increased Bcl-xL protein levels, we expressed MPL in UCB cells and found a rapid up-regulaton of Bcl-xL (Figure 5C). Furthermore, although MPL expression did not lead to increased bulk culture growth rates or prolonged culture life, we observed enhanced colony-forming and replating ability (data not shown; Figure 5D). Taken together, these findings confirmed that AE increases MPL expression, which then promotes signaling to facilitate Bcl-xL up-regulation and self-renewal in human UCB cells.
AE up-regulates MPL to promote Bcl-xL expression and self-renewal. (A) UCB cells were transduced with control vector (CON) or AE overnight, followed by recovering the cells in fresh growth media for 2 to 3 days, and lysis for RNA extraction. Quantitative PCR was then performed to detect MPL transcript levels. The c-abl transcript was used as normalizer. Data represents mean ± SD (n = 6; *P < .05). (B) UCB cells transduced with vector control (CON) or AE were sorted and cultured in the absence or presence of THPO for 48 hours, followed by lysis for immunoblotting of indicated proteins. (C) UCB cells transduced with vector or MPL-expressing retroviruses were sorted and cultured in the absence or presence of THPO for 48 hours, followed by lysis for immunoblotting of indicated proteins. (D) UCB cells transduced with vector or MPL-expressing retroviruses were sorted and plated in methylcellulose media. Number of colonies was scored at day 14. Cells were then collected for replating.
AE up-regulates MPL to promote Bcl-xL expression and self-renewal. (A) UCB cells were transduced with control vector (CON) or AE overnight, followed by recovering the cells in fresh growth media for 2 to 3 days, and lysis for RNA extraction. Quantitative PCR was then performed to detect MPL transcript levels. The c-abl transcript was used as normalizer. Data represents mean ± SD (n = 6; *P < .05). (B) UCB cells transduced with vector control (CON) or AE were sorted and cultured in the absence or presence of THPO for 48 hours, followed by lysis for immunoblotting of indicated proteins. (C) UCB cells transduced with vector or MPL-expressing retroviruses were sorted and cultured in the absence or presence of THPO for 48 hours, followed by lysis for immunoblotting of indicated proteins. (D) UCB cells transduced with vector or MPL-expressing retroviruses were sorted and plated in methylcellulose media. Number of colonies was scored at day 14. Cells were then collected for replating.
To further confirm these data in another system, we used a murine hematopoietic cell transduction and transplantation approach by expressing AE in C57BL/6 murine E13.5-14.5 fetal liver cells. We found an immediate increase in mRNA expression of both MPL and Bcl-xL (supplemental Figure 5A-B). We injected a portion of the transduced cells into lethally irradiated recipient mice, along with unmanipulated BM helper cells. Interestingly, MPL mRNA expression remained elevated after 2 weeks of in vivo growth, whereas Bcl-xL mRNA expression became variable (supplemental Figure 5C-D). Nonetheless, immunoblotting of AE-expressing donor cells after prolonged (2-3 months) in vivo growth showed significant increases in MPL and Bcl-xL protein expression compared with low-density BM cells (supplemental Figure 5E). These findings suggest that AE also promotes the up-regulation of MPL and Bcl-xL proteins in murine hematopoietic cells.
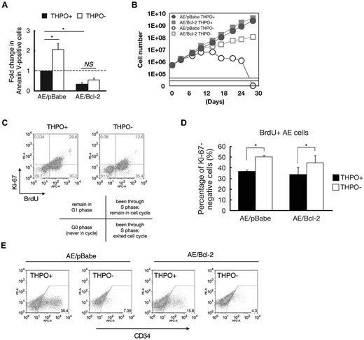
THPO/MPL signaling regulates cell cycle entry and prevents differentiation of AE cells
Similar to the rescue effect of Bcl-2 in response to Bcl-xL knockdown, we found that THPO depletion-induced apoptosis was also eliminated when AE cells ectopically expressed Bcl-2 (Figure 6A). However, the cells did not continue to proliferate, and the culture eventually stopped expanding (Figure 6B). We hypothesized that THPO/MPL signaling also regulates cell cycle and prevents primitive AE cells from losing self-renewal capability and undergoing differentiation. To test this, we incubated the AE/pBabe(vector) and AE/Bcl-2 cells with BrdU in growth media with or without THPO for 24 hours and analyzed the percentage of cells that were BrdU-positive (indicating cells going through the S phase during the 24-hour time period) and Ki67-negative (indicating cells not in cell cycle) by flow cyometry (Figure 6C). Strikingly, we found that both AE/vector and AE/Bcl-2 cells cultured in the absence of THPO for 24 hours had an increased percentage of cells that were BrdU-positive and Ki67-negative, which indicates that AE cells exit cell cycle on loss of THPO/MPL signaling (Figure 6D). In other words, THPO/MPL signaling is required to keep cycling AE cells in the cell cycle. Moreover, we found that both AE/vector and AE/Bcl-2 cells cultured without THPO for 14 days contained fewer CD34+ cells, especially the CD34-high cells, indicating an ongoing differentiation process (Figure 6E). These findings may explain the gradual loss of culture expansion without THPO even when apoptosis is inhibited.
THPO/MPL signaling regulates cell cycle reentry and prevents AE cell differentiation. (A) CD34+ AE/pBabe or AE/Bcl-2 cells were incubated with (+) or without (−) THPO for 3 days, followed by stained with annexin V and analyzed by flow cytometry. (B) CD34+ AE/pBabe or AE/Bcl-2 cells were cultured with (+) or without (−) THPO. Cell counts were performed biweekly to obtain growth curves of the cells in each condition. (C-D) Cell cycle exit analysis. AE cells washed with PBS 3 times were incubated with or without THPO (in the presence of KF36) in media containing 10μM BrdU for 24 hours. BrdU incorporation and Ki-67 marking were determined by flow cytometry (*P < .05). (E) AE/pBabe and AE/Bcl-2 cells cultured with or without THPO (in the presence of KF36) for 14 days were labeled with anti-CD34 antibodies for flow cytometry analysis.
THPO/MPL signaling regulates cell cycle reentry and prevents AE cell differentiation. (A) CD34+ AE/pBabe or AE/Bcl-2 cells were incubated with (+) or without (−) THPO for 3 days, followed by stained with annexin V and analyzed by flow cytometry. (B) CD34+ AE/pBabe or AE/Bcl-2 cells were cultured with (+) or without (−) THPO. Cell counts were performed biweekly to obtain growth curves of the cells in each condition. (C-D) Cell cycle exit analysis. AE cells washed with PBS 3 times were incubated with or without THPO (in the presence of KF36) in media containing 10μM BrdU for 24 hours. BrdU incorporation and Ki-67 marking were determined by flow cytometry (*P < .05). (E) AE/pBabe and AE/Bcl-2 cells cultured with or without THPO (in the presence of KF36) for 14 days were labeled with anti-CD34 antibodies for flow cytometry analysis.
MPL and Bcl-xL expression in primary human leukemic blast samples
Using the human UCB hematopoietic cell model, we were able to test the critical role of the THPO/MPL/Bcl-xL molecular pathway in AE-expressing preleukemic cells. However, it is not known whether this pathway remains active in fully transformed leukemic blasts as accumulation of additional genetic and epigenetic events during oncogenesis may impact on the molecular events within cells, making this pathway dispensable. An shRNA approach in AE-bearing cell lines showed that the transformed leukemic cells required continued expression of the AE fusion protein for their growth.32,33 We therefore hypothesized that AE-expressing t(8;21) blasts have high MPL levels. Interestingly, 3 distinct Affymetrix probe sets specific for MPL gene expression showed a significant up-regulation of the MPL gene in the t(8;21) M2 AML group compared with non-t(8,21) M2 AML or AML with other chromosomal abnormalities in publicly available gene expression profiling databases of adult AML (Figure 7A-B).34 In a quantitative PCR analysis, we also observed significantly higher levels of MPL in blasts with t(8;21) (n = 4) than in those with normal cytogenetics (n = 9; Figure 7C). Although only one of 12 blasts with normal cytogenetics showed high MPL protein levels, 4 of 7 t(8;21) blasts exhibited high MPL protein expression (Figure 7D). Moreover, although it is technically challenging to directly study whether the THPO/MPL signaling pathway is involved in Bcl-xL regulation and cellular survival in primary leukemic blasts, we found a positive correlation between MPL and Bcl-xL protein expression in t(8;21) blasts (R2 = 0.62), but no correlation in blasts with normal cytogenetics (R2 = 0.01; Figure 7D-E). Taken together, these findings suggest that the THPO/MPL/Bcl-xL may also be active in some t(8;21) leukemic cells. More functional studies need to be done for a definitive answer.
Increased MPL expression and a correlation between MPL and Bcl-xL expression specifically in t(8;21) primary leukemic blasts. (A-B) Scatter plots showing microarray data extracted from a publicly available database comparing MPL transcript levels in t(8;21) and non-t(8,21) M2 AML samples using 3 probe sets (A) and comparing blasts with the indicated cytogenetic abnormalities.34 (C) Leukemic blasts with t(8;21) or normal cytogenetics [non-t(8,21)] were lysed for RNA and quantitative PCR was performed for MPL. c-abl gene expression was used for normalization. (D) Immunoblotting was performed on equal number of peripheral blood mononuclear cells (cohort I) or BM mononuclear cells (cohort II) from leukemic patients for indicated proteins (*nonspecific band). x indicates and excluded sample. No AML1-ETO band is present in this t(8,21)+ sample, probably due to protein degradation. (E) Intensities of MPL and Bcl-xL blots were determined by densitometry and normalized to the medians from each cohort, followed by plotting normalized Bcl-xL value against MPL value for each sample. Trendlines and R-square (R2) values were generated for non-t(8,21) and t(8;21) groups using Apple Numbers Version 2009 software.
Increased MPL expression and a correlation between MPL and Bcl-xL expression specifically in t(8;21) primary leukemic blasts. (A-B) Scatter plots showing microarray data extracted from a publicly available database comparing MPL transcript levels in t(8;21) and non-t(8,21) M2 AML samples using 3 probe sets (A) and comparing blasts with the indicated cytogenetic abnormalities.34 (C) Leukemic blasts with t(8;21) or normal cytogenetics [non-t(8,21)] were lysed for RNA and quantitative PCR was performed for MPL. c-abl gene expression was used for normalization. (D) Immunoblotting was performed on equal number of peripheral blood mononuclear cells (cohort I) or BM mononuclear cells (cohort II) from leukemic patients for indicated proteins (*nonspecific band). x indicates and excluded sample. No AML1-ETO band is present in this t(8,21)+ sample, probably due to protein degradation. (E) Intensities of MPL and Bcl-xL blots were determined by densitometry and normalized to the medians from each cohort, followed by plotting normalized Bcl-xL value against MPL value for each sample. Trendlines and R-square (R2) values were generated for non-t(8,21) and t(8;21) groups using Apple Numbers Version 2009 software.
Discussion
Our laboratory pioneered the use of human UCB and peripheral blood progenitor cells to study the biologic functions of AE.6,7 This human hematopoietic cell-based preleukemic model serves as a clean tool to allow direct analysis of the molecular changes within the cells in response to AE expression. In addition, the inherent nature of a hierarchical system in the human AE cell model makes it an ideal and biologically relevant system. These are features and advantages that are not present in either cell line models or primary leukemic blasts because of their relative homogeneity and complex genetic composition.
Using this human cell-based model, we aimed to understand how cells survive in the presence of the AE oncogene. We found that Bcl-2 and Mcl-1 are both dispensable for the survival of AE cells, but Bcl-xL is a unique survival effector regulated by the THPO/MPL pathway. Our finding of Bcl-2 down-regulation after AE expression is consistent with earlier reports which suggests that AE directly represses Bcl-2.35 Bcl-xL, on the other hand, is up-regulated via an enhanced THPO/MPL signaling cascade because of MPL up-regulation by AE. Bcl-xL promotes the survival of AE cells and probably counters the increased apoptosis because of DNA damage and p53 activation. It also regulates the pool size of primitive AE cells (functionally defined in our study by the clonogenic assay and the LTC-IC assay). Although it is probable that Bcl-xL regulates the frequency of primitive AE cells via promoting their survival, it is also possible that Bcl-xL carries additional survival-independent functions in this subpopulation. Specific cell surface markers for enriching these cells will facilitate our understanding of the exact role of Bcl-xL in this small fraction of cells. Notably, literature has suggested that Bcl-xL, in addition to its classic BH3-interaction functions, also interacts directly with p53 in the cytosol and prevents p53-induced apoptosis.36 Bcl-xL also plays a role in regulating the cell cycle by interacting with cyclin-dependent kinase.37 The former function of Bcl-xL is of particular interest to us, because we have shown that p53 is up-regulated in response to increased DNA damage, which resulted from AE expression.24 It is therefore possible that Bcl-xL may directly interact with p53 in AE cells to minimize its overall activity for apoptosis induction; this remains to be investigated.
Bcl-xL may be a rational target for therapy in t(8;21) AML, despite the potential specificity issue (normal vs AE-expressing hematopoietic cells) that remains to be resolved. Given the findings that Mcl-1 is a key survival factor in normal HSCs20,21 and that Mcl-1, though expressed, is dispensable in AE cells; it is probable that Bcl-xL and Mcl-1 have certain nonredundant cellular functions, and/or that Bcl-xL is expressed so abundantly in the context of AE that other Bcl-2 family antiapoptotic proteins, including Mcl-1, become less important. As the BH3 mimetic ABT-263 is now in clinical trials for multiple malignancies, including AML, it will be interesting to see whether this therapeutic approach will be effective in t(8;21) AML, and whether efficacy will correlate with Bcl-xL levels in the leukemic blasts. Previous studies have shown that AE-expressing leukemia cell lines depend on continued expression of the fusion protein for their self-renewing growth.32,33 Because targeting the AE fusion protein is still technically challenging, efforts may be redirected toward targeting the THPO/MPL self-renewal pathway. In our analysis, all primary t(8;21) leukemic blast samples have easily detectable MPL levels that show a positive correlation with Bcl-xL expression. In addition, more than one-half (4/7) of t(8;21)+ samples displayed high MPL protein levels. Despite high heterogeneity among clinical samples because of variable genetic backgrounds, additional unidentified genetic or epigenetic alterations, variability in purity of blasts because of inevitable processing errors, and so on, these findings provide strong evidence of a THPO/MPL/Bcl-xL pathway that is well-conserved from AE-expressing preleukemic cells to fully transformed blasts. Approaches could include monoclonal antibodies that neutralize the interaction between THPO and MPL, small molecular inhibitors and peptides that prevent THPO from binding to the MPL receptor, or JAK2 inhibitors that block the downstream signaling cascades.
Whereas loss of either Bcl-xL or THPO leads to apoptosis, THPO also signals to regulate cell cycle and differentiation. In mouse genetic models and in human ex vivo studies, THPO/MPL signaling has been implicated in definitive hematopoiesis and the maintenance of early cells capable of self-renewal and repopulating the hematopoietic system.12,38,39 However, it remains largely unknown which downstream effectors of the THPO/MPL pathway are key to promoting self-renewal. Studies conducted by the Kaushansky group found that THPO signaling promotes nuclear transport of HoxA9 and stimulates HoxB4 expression in UT-7/THPO cells via the MAPK and p38 pathways, respectively.40,41 These findings provided insight into how THPO signaling may maintain hematopoietic cells in their primitive state, at least in leukemia cell lines. Interestingly, our finding that the regulation of Bcl-xL levels by THPO signaling is independent of MAPK activity but rather depends on the STAT and PI3K/Akt pathways may suggest that the Bcl-xL regulatory pathway may exist in parallel to the Hox regulatory pathways as separate components of the THPO signaling cascades. How THPO/MPL signaling regulates downstream molecular interactions to promote self-renewing cell division and to prevent differentiation merits further experiments for clarification.
To our knowledge, this is the first report that provides molecular evidence that survival factors constitute an essential downstream component of an upstream self-renewal signal (in this case the AE fusion protein and the THPO/MPL pathway; supplemental Figure 6). This concept gains increased relevance given the fact that many studies interrogating candidate molecules regulating self-renewal use functional assays and immunophenotypic markers that do not account for outcomes based on survival. Phenotypes that purport to show loss of self-renewal using assays, such as in vitro colony forming and replating assays or in vivo reconstitution assays, could alternatively be because of loss of cells through programmed cell death or other pro-death mechanisms, rather than loss of the ability to undergo asymmetric cell division. In the THPO/MPL pathway, we provided evidence that a survival-promoting component (in this case Bcl-xL), and a second component that regulates cell cycle entry/exit exist concurrently. However, in cases where “survival signals” are the only downstream component of a “self-renewal” gene, the definition of self-renewal may be called into question. We believe the concept of self-renewal may be viewed as a collective outcome of the coordinate regulation of cell survival, cell cycle entry/exit, polarity establishment during interphase, and so on. In such context, molecules and signaling pathways that are demonstrated to play a role in self-renewal by functional assays may be further dissected to provide insights into the understanding of the relative weights that are put on these various components of self-renewal.
In conclusion, our findings provide molecular evidence that Bcl-xL is a downstream component of THPO/MPL signaling that plays a critical role in self-renewing AE cells. The continuous requirement of AE to support t(8;21) leukemic cells suggests that targeting any component of its downstream key players may pave the way to cure the disease.
There is an Inside Blood commentary on this article in this issue.
The online version of this article contains a data supplement.
The publication costs of this article were defrayed in part by page charge payment. Therefore, and solely to indicate this fact, this article is hereby marked “advertisement” in accordance with 18 USC section 1734.
Acknowledgments
The authors thank the Translational Trials Development and Support Laboratory for cord blood (USPHS Grant No. MO1 RR 08 084), the CCHMC Flow Cytometry Core for flow cytometry help, and the CCHMC Comprehensive Mouse and Cancer Core for irradiation of mice. They thank Amgen for providing anti–human MPL neutralizing monoclonal antibodies. The authors also thank Drs Gang Huang and Ashish Kumar for their assistance and advise.
This work was supported by a Scholar award from the Leukemia & Lymphoma Society (White Plains, NY; J.C.M.), the CancerFreeKids Association (F.S.C.), National Institutes of Health (NIH) grant CA118319 (J.C.M.), and by an Institutional Clinical and Translational Science Award, NIH/NCRR Grant No. 1UL1RR026314-01. These contents are solely the responsibility of the authors and do not necessarily represent the official views of the NIH.
National Institutes of Health
Authorship
Contribution: F.-S.C., A.G., and M.W. designed experiments, performed the research, and participated in data analysis and paper preparation; S.L., K.A.L., M.S., S.G., and B.M. performed some experiments and assisted in manuscript preparation; S.S. and G.M. contributed reagents; and J.C.M. was responsible for the overall design of the study, analysis of data, and paper preparation.
Conflict-of-interest disclosure: The authors declare no competing financial interests.
Correspondence: James C. Mulloy, Cincinnati Children's Hospital Medical Center, Division of Experimental Hematology and Cancer Biology, 3333 Burnet Ave, Mail Location 7013, Cincinnati, OH, 45229; e-mail: james.mulloy@cchmc.org.
References
Author notes
A.G. and M.W. contributed equally to this work.






![Figure 7. Increased MPL expression and a correlation between MPL and Bcl-xL expression specifically in t(8;21) primary leukemic blasts. (A-B) Scatter plots showing microarray data extracted from a publicly available database comparing MPL transcript levels in t(8;21) and non-t(8,21) M2 AML samples using 3 probe sets (A) and comparing blasts with the indicated cytogenetic abnormalities.34 (C) Leukemic blasts with t(8;21) or normal cytogenetics [non-t(8,21)] were lysed for RNA and quantitative PCR was performed for MPL. c-abl gene expression was used for normalization. (D) Immunoblotting was performed on equal number of peripheral blood mononuclear cells (cohort I) or BM mononuclear cells (cohort II) from leukemic patients for indicated proteins (*nonspecific band). x indicates and excluded sample. No AML1-ETO band is present in this t(8,21)+ sample, probably due to protein degradation. (E) Intensities of MPL and Bcl-xL blots were determined by densitometry and normalized to the medians from each cohort, followed by plotting normalized Bcl-xL value against MPL value for each sample. Trendlines and R-square (R2) values were generated for non-t(8,21) and t(8;21) groups using Apple Numbers Version 2009 software.](https://ash.silverchair-cdn.com/ash/content_public/journal/blood/120/4/10.1182_blood-2012-01-403212/5/m_zh89991288730007.jpeg?Expires=1765895936&Signature=zrCXtB2CmKSZPK8D7WScwfQHB7XIDBw9gKBqqNcHepudp1J6aKRu--kibwaXEAAgVKSCJykLq80KktRqShPC0mDgPWRJEsv9~muT24~dEUYvDAtgs65LMyAoCWEPXlekzVf-YwRiIFnKZrwIzRVV8JBOGWVJFQo~yFIJd2Nz2pu~cxBfbaFOXMPSNvtkS4Z51x3XFv-yrEWrmFo~NPyGlZ6JS70mYeYDLbPzlfoLtWf9BVAZkrHOMpcMRjO97I~dQ-DO9VecgqrkmB2TV3kckOHYpdD2ogO-oOUoDp5EJPb6gD-5-b5s4WoDLJwzRg7GOtDnbMAijTX-0R5BpCoMsw__&Key-Pair-Id=APKAIE5G5CRDK6RD3PGA)
This feature is available to Subscribers Only
Sign In or Create an Account Close Modal