Key Points
Somatic CDKN1B (p27) mutations were identified in 16% (13/81) of HCL patients and coexist with BRAFV600E mutations.
CDKN1B is the second most common mutated gene in HCL implicating altered cell cycle regulation and/or senescence in HCL.
Abstract
Hairy cell leukemia (HCL) is marked by near 100% mutational frequency of BRAFV600E mutations. Recurrent cooperating genetic events that may contribute to HCL pathogenesis or affect the clinical course of HCL are currently not described. Therefore, we performed whole exome sequencing to explore the mutational landscape of purine analog refractory HCL. In addition to the disease-defining BRAFV600E mutations, we identified mutations in EZH2, ARID1A, and recurrent inactivating mutations of the cell cycle inhibitor CDKN1B (p27). Targeted deep sequencing of CDKN1B in a larger cohort of HCL patients identify deleterious CDKN1B mutations in 16% of patients with HCL (n = 13 of 81). In 11 of 13 patients the CDKN1B mutation was clonal, implying an early role of CDKN1B mutations in the pathogenesis of HCL. CDKN1B mutations were not found to impact clinical characteristics or outcome in this cohort. These data identify HCL as having the highest frequency of CDKN1B mutations among cancers and identify CDNK1B as the second most common mutated gene in HCL. Moreover, given the known function of CDNK1B, these data suggest a novel role for alterations in regulation of cell cycle and senescence in HCL with CDKN1B mutations.
Introduction
Hairy-cell leukemia (HCL) is a rare, mature B-cell malignancy presenting with slow progressing pancytopenia and splenomegaly. Classical HCL is successfully treated with chemotherapy, but eradication of minimal residual disease is rarely achieved.1 Standard treatment fails in a minority of patients, with a potentially fatal outcome.
Gain-of-function mutations of the BRAF serine/threonine protein kinase (BRAFV600E) have been identified in nearly all cases of classical HCL, and mitogen-activated protein kinase signaling is considered the key oncogenic pathway in HCL.2 Chung et al3 recently identified hematopoietic stem cells as the cell of origin of HCL by demonstrating that hematopoietic stem cells, and subsequently cells along the hematopoietic hierarchy, contain mutated BRAF. Currently, however, no other recurrently mutated genes are known to coexist with BRAFV600E mutations in HCL. It is unclear if BRAFV600E mutations alone are sufficient to induce HCL. Moreover, it is also not known if additional mutations may be acquired in BRAFV600E-mutant HCL cells, resulting in acquired resistance to therapies commonly administered to patients with HCL such as purine analogs. Therefore, we performed whole-exome sequencing (WES) in 3 HCL patients who were refractory to purine analog treatment and received the BRAF inhibitor (BRAFi) vemurafenib followed by recurrence testing of novel mutations in a larger cohort of HCL patients.
Study design
Clinical samples were provided by S.D., A.D.H., and T.Z. (n = 10), D.G. and E.M. (n = 50), T.H. (n = 17), M.J.S.D. (n = 1), J.D. (n = 2), and X.T. (n = 6), and studies were approved by local ethics committees. Exome and targeted sequencing analysis was performed as previously described.4,5 For further details, please see supplemental Methods, available on the Blood Web site.
Results and discussion
We first performed copy number variation analysis based on WES data from these 3 initial patients. This revealed the loss of chromosome 21 in all 3 patients (see supplemental data). Although these findings were validated by Affymetrix Cytoscan HD Arrays, copy number variation analysis of 7 additional patients failed to reveal chromosome 21 abnormalities (supplemental Table 1). Of note, 5 of 63 patients harbored deletions of 7q involving BRAF (7q34) and thereby causing loss of heterozygosity of the mutant BRAF-allele.
In addition to the BRAF-V600E mutation, WES identified 15 to 37 somatic mutations per patient (supplemental Table 2). Each case had several mutations previously associated with cancer or mutations in genes annotated in the COSMIC database (Figure 1A). All mutations called by WES were visually inspected in the Integrated Genome Viewer. Among these mutations, we identified a frame shift deletion of EZH2 (NM_004456: p.K406KfsX17), which has been described in myelodysplastic syndromes6 and a missense mutation of ARID1A (NM_139135: p.K1515Q), a gene that has been previously seen to be mutated in HCL.3,7
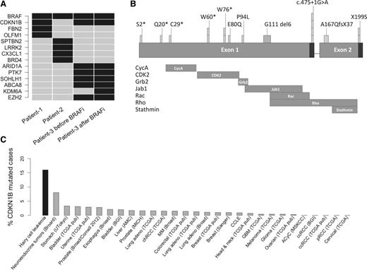
Recurrent CDKN1B mutations in classical HCL. (A) Cancer consensus and COSMIC annotated gene mutations identified in HCL by whole exome sequencing. Patient 3 progressed after vemurafenib treatment and was sequenced before and after BRAFi (vemurafenib) treatment. Exome sequencing identified recurrent inactivating somatic mutations of CDKN1B (for complete list of somatic mutations see supplemental Table 1b). (B) Gene regions of CDKN1B and distribution of mutations in HCL. Binding regions of important interaction partners are shown below the gene diagram. There were 17 CDKN1B mutations identified in 13 patients. In cases in which normal material was not available for the remaining mutations with sufficient read coverage (mean = 1259 reads, supplemental Table 1) the allele frequencies indicated somatic origin (supplemental Figure 2). (C) Frequency of CDKN1B mutations across cancer entities. Mutation frequencies were obtained from http://www.cbioportal.org/public-portal/.15 HCL shows the highest CDKN1B mutations frequency in cancer. ACyC, adenoid cystic carcinoma; CCLE, Cancer Cell Line Encyclopedia; ccRCC, clear cell renal cell carcinoma; GBM, glioblastoma multiforme; MM, Multiple myelomach; pRCC, papillary renal cell carcinoma; RCC, chromophobe renal cell carcinoma.
Recurrent CDKN1B mutations in classical HCL. (A) Cancer consensus and COSMIC annotated gene mutations identified in HCL by whole exome sequencing. Patient 3 progressed after vemurafenib treatment and was sequenced before and after BRAFi (vemurafenib) treatment. Exome sequencing identified recurrent inactivating somatic mutations of CDKN1B (for complete list of somatic mutations see supplemental Table 1b). (B) Gene regions of CDKN1B and distribution of mutations in HCL. Binding regions of important interaction partners are shown below the gene diagram. There were 17 CDKN1B mutations identified in 13 patients. In cases in which normal material was not available for the remaining mutations with sufficient read coverage (mean = 1259 reads, supplemental Table 1) the allele frequencies indicated somatic origin (supplemental Figure 2). (C) Frequency of CDKN1B mutations across cancer entities. Mutation frequencies were obtained from http://www.cbioportal.org/public-portal/.15 HCL shows the highest CDKN1B mutations frequency in cancer. ACyC, adenoid cystic carcinoma; CCLE, Cancer Cell Line Encyclopedia; ccRCC, clear cell renal cell carcinoma; GBM, glioblastoma multiforme; MM, Multiple myelomach; pRCC, papillary renal cell carcinoma; RCC, chromophobe renal cell carcinoma.
We were able to compare the mutational landscape before and after BRAFi treatment in a patient with aggressive relapse after vemurafenib.8 Six new mutations emerged with BRAFi treatment (supplemental Figure 1). No mutations directly or indirectly activating RAS signaling and thus explaining resistance to BRAFi9 were identified. A stop gain in KDM6A (NM_021140: p.Q333*) was identified at relapse. KDM6A encodes a histone demethylase that specifically demethylates histone H3, which has been shown to be recurrently mutated in bladder cancer10 and rarely in acute myeloid leukemia or head and neck cancer. Mutations in ARID1A, EZH2, and KDM6A suggest that the epigenetic regulation machinery is recurrently targeted in HCL.
Surprisingly, 2 of 3 patients with refractory HCL that underwent WES were found to harbor somatic, inactivating mutations of CDKN1B (Figure 1A, NM_004064: p.W60* and p.A167QfsX37).8,11 To determine whether CDKN1B mutations are recurrent in HCL, we developed a custom, targeted next-generation sequencing panel and sequenced CDKN1B (exon 1 and 2), BRAF (exon 15), and MAP2K1 (exon 2 and 3)7 in 81 patients with HCL and 5 patients with HCL-variant, diagnosed according to standard criteria.1 All 81 patients with classical HCL were found to harbor BRAFV600E mutations. One of 5 patients with HCLv had an MAP2K1 (NM_002755: p.K57T) mutation. We identified 17 mutations of CDKN1B, including a 4-splice site, 11 nonsense and 2 missense mutations affecting 13 of 81 (16%) patients with classical HCL (Table 1; Figure 1B; supplemental Tables 2 and 3). All but one sample harbored at least one CDKN1B nonsense or splice site variant, except P0811, in which a missense mutation was identified. Three patients had more than one mutation implying selective pressure to inactivate CDKN1B. Comparison of allele frequencies of BRAF and CDKN1B mutations revealed that the majority (11 of 13, including treatment naive patients) of CDKN1B mutations had allele frequencies very similar to those of the BRAF mutant clone (supplemental Figure 2). This suggests that CDKN1B mutations are early lesions and contribute to HCL pathogenesis. CDKN1B mutations were not present in 5 BRAFV600E-negative HCLv patients.
CDKN1B (p27) is a critical element of cell-cycle control and a known tumor suppressor.12 CDKN1B binds to and prevents the activation of cyclin E-CDK2 or cyclin D-CDK4 complexes, and thus controls cell-cycle progression in the G1 phase. Germ-line mutations of CDKN1B cause a multiple endocrine neoplasia 1-like (MEN1) phenotype. Menin, the product of MEN1, enhances expression of CDKN1B and CDKN2C, which suggests a functional link between MEN1 and CDKN1B.13 Recently, 8% (14 of 180) neuroendocrine tumors of the small intestine were reported to harbor frameshift CDKN1B deletions and 14% (7 of 50) neuroendocrine tumors of the small intestine had hemizygous deletions encompassing CDKN1B.14 CDKN1B mutations occur at very low frequencies in other malignancies (<5%) and have not been shown to cooccur with BRAF V600E. Comparison of the frequency of CDKN1B mutations across different cancers revealed that HCL has the highest incidence of CDKN1B mutations across cancer (Figure 1C). CDKN1B alterations have not been reported in other B-lymphoid malignancies, including the Cancer Genome Atlas (TCGA) study of diffuse large B-cell lymphoma.15 WES of 113 patients with CLL did not reveal variants for CDKN1B (unpublished data). In T-prolymphocytic leukemia, only one CDKN1B mutation was identified, but almost 50% harbored hemizygous deletions of CDKN1B.16
To test the clinical impact of CDKN1B mutations we correlated CDKN1B mutations with prior treatment and response. Although 2 of 5 of the initial refractory patients had CDKN1B mutations, 2 of 8 pretreated patients and 10 of 43 treatment naïve patients had CDKN1B mutations (supplemental Tables 4 and 6; Fisher’s exact test, P = .73). An influence of CDKN1B mutation on response to standard treatment was not detected (supplemental Tables 5 and 6; Fisher’s exact test, P = 1.00).
Across BRAF mutant cancers, upregulation of cell cycle inhibitors such as CDKN2A (INK4/ARF), CDKN1A, and CDKN1B leads to senescence and constitutes a tumor suppressor mechanism. In fact, these genes are recurrently inactivated by genetic mechanisms during pathogenesis of many tumors. For example, BRAF-induced senescence in premalignant naevi17 is circumvented by deletion or mutation of CDKN2A in invasive melanoma (supplemental Figure 2A). Thus, the identification of recurrent inactivating mutations of CDKN1B in a BRAFV600E-mutant cancer suggests that CDKN1B loss may serve as a mechanism to impair cell cycle control and/or circumvent oncogene-induced senescence.
In addition to affecting cell cycle regulation and senescence, CDKN1B is a known opponent of cyclin D1, a gene regulated in a BRAFV600E-dependent manner and highly expressed in HCL.18 Thus, identification of inactivating mutations on CDKN1B in HCL further indicate pathway convergence.19
In summary, we demonstrate that CDKN1B is inactivated in 16% of patients with classical HCL and is the second most common mutated gene in HCL. These results implicate cell cycle deregulation in the pathogenesis of HCL and suggest that CDKN1B serves as an important tumor suppressor in this disease.
The online version of this article contains a data supplement.
There is an Inside Blood Commentary on this article in this issue.
The publication costs of this article were defrayed in part by page charge payment. Therefore, and solely to indicate this fact, this article is hereby marked “advertisement” in accordance with 18 USC section 1734.
Acknowledgments
The authors thank the DKFZ Genomics and Proteomics Core Facility, Ron Schweßinger (Heidelberg University), Ivo Buchhalter (Division of Applied Bioinformatics German Cancer Research Center [DKFZ]), Michael Heinold (Division of Applied Bioinformatics, DKFZ), and Rolf Kabbe (Division of Applied Bioinformatics, DKFZ) for their technical support and expertise; Heidelberg Center for Personalized Oncology (DKFZ-HIPO) for continued support and funding through the HIPO projects H005/H021; Roland Eils, Peter Lichter, Stephan Wolf, Katja Beck, and Janna Kirchhof for infrastructure and program development within DKFZ-HIPO and National Center for Tumor Diseases Precision Oncology Program; and Tina Uhrig for technical assistance.
This work was supported by grants from the Heidelberg Research Centre for Molecular Medicine (S.D.), the Arbib Foundation (M.E.), the Hairy Cell Leukemia Foundation, and the “Deutsche Krebshilfe.”
Authorship
Contribution: S.D., T.Z., and O.A.W. designed research; S.D., J.H., S.C.-W.L., X.L., M.S., M.G., A.J., M.M., T.H., D.R., O.A.W., and T.Z. performed research; D.G., S.J., M.J.S.D., X.T., J.D., C.D., T.H., A.D.H., and E.M. provided clinical samples; S.D., B.H., M.O., B.W., M.A., W.H., B.B., and T.Z. analyzed data; X.T. and C.D. provided follow-up of clinical samples; M.E. provided follow-up of patients; and S.D., C.v.K., S.F., W.H., H.G., O.A.W., and T.Z. wrote the paper.
Conflict-of-interest disclosure: The authors declare no competing financial interests.
Correspondence: Thorsten Zenz, Department of Medicine V, University Hospital Heidelberg, Heidelberg, Germany, Im Neuenheimer Feld 410, 69120 Heidelberg, Germany; or Department of Translational Oncology, National Center for Tumor Diseases (NCT), German Cancer Research Center (DKFZ); e-mail: thorsten.zenz@nct-heidelberg.de.
