Abstract
Interactions between pharmacologic NF-κB inhibitors (eg, Bay 11-7082, SN-50) and the checkpoint abrogator UCN-01 have been examined in human multiple myeloma (MM) cells. Exposure of U266 cells to Bay 11-7082 (Bay) in combination with UCN-01 resulted in the abrogation of NF-κB/DNA binding activity and the synergistic induction of apoptosis. Comparable synergism was observed in other MM cell lines and patient-derived CD138+ cells and between an inhibitory peptide of NF-κB (SN50) and UCN-01. Bay/UCN-01-mediated lethality involved mitochondrial dysfunction, caspase cleavage, and poly adenosine diphosphate-ribose polymerase (PARP) degradation. Although Bay modestly blocked UCN-01-induced extracellular signal-regulated kinase (ERK) phosphorylation, coadministration activated c-Jun N-terminal kinase (JNK) and cdc2/cdk1 and down-regulated Mcl-1, XIAP, and Bcl-xL. Transfection with a constitutively activated mitogen-activated protein kinase kinase (MEK1)/green fluorescent protein (GFP) construct failed to block apoptosis induced by Bay/UCN-01 but significantly attenuated MEK inhibitor (U0126)/UCN-01-induced lethality. Inhibiting JNK activation with SP600125 or D-JNKI1 peptide markedly reduced Bay/UCN-01-mediated mitochondrial dysfunction and apoptosis and the down-regulation of Mcl-1, XIAP, and Bcl-xL but not of cdc2/cdk1 activation. Stable transfection of cells with dominant-negative caspase-9 dramatically diminished Bay/UCN-01 lethality without altering JNK or cdc2/cdk1 activation. Neither interleukin-6 (IL-6)- nor fibronectin-mediated adherence conferred resistance to Bay/UCN-01-induced apoptosis. Together, these findings suggest that a strategy combining UCN-01 with disruption of the IκB kinase (IKK)/IκB/NF-κB pathway warrants attention in MM. (Blood. 2004;103:2761-2770)
Introduction
Multiple myeloma (MM) is an incurable hematologic malignancy that arises from the disordered growth of terminally differentiated plasma cells. The pathophysiologic basis for myeloma has been attributed to the dysregulation of various autocrine growth factor loops, including those related to interleukin-6 (IL-6) and IL-1,1,2 and to perturbations in several survival signal transduction cascades, including the Ras/Raf/mitogen-activated protein kinase (MAPK), phosphatidylinositol 3 kinase (PI3K)/Akt, Janus kinase 2/signal transducer and activator of transcription 3 (JAK2/STAT3), and IκB kinase (IKK)/IκB/NF-κB pathways.3-5 Until recently, the mainstays of treatment for MM consisted of steroids, cytotoxic drugs,6 and, for those patients who are eligible, bone marrow transplantation.7 However, an improved understanding of the mechanisms underlying enhanced survival of myeloma cells has prompted the search for novel agents that might directly block myeloma-related survival pathways. Such efforts have recently led to the successful clinical development of the immunomodulatory derivatives of thalidomide (IMiDs) and the proteasome inhibitor bortezomib (Velcade; Millenium, Cambridge, MA), which have shown impressive activity in patients with progressive MM.8,9 Despite these advances, the search for additional new agents and effective strategies against myeloma remains a high priority.
UCN-01 (7-hydroxystaurosporine) is a staurosporine derivative originally developed as an inhibitor of protein kinase C (PKC)10 but subsequently found to act as a potent inhibitor of Chk1.11 Disruption of checkpoint control is felt to be responsible for synergistic interactions between UCN-01 and various DNA-damaging agents, including mitomycin C and arabinosylcytosine (ara-C).12-14 More recently, UCN-01 has been shown to function as an inhibitor of 3′-phosphoinositide-dependent kinase 1 (PDK1)/Akt.15 When administered in vitro, UCN-01 potently induces apoptosis in human leukemia cells, including those of myeloid and lymphoid origin.16,17 Clinical trials of UCN-01 are under way,18 and preliminary evidence of activity in combination with established cytotoxic agents has been reported in patients with lymphoid malignancies.19 Information concerning the activity of UCN-01 in myeloma is largely lacking, though our group recently described highly synergistic interactions between this agent and pharmacologic mitogen-activated protein kinase kinase (MEK) inhibitors in a variety of MM cell lines.20
The NF-κB transcription factor has been implicated in the control of diverse cellular processes, including transformation, induction of proliferation, suppression of apoptosis, cell invasion, and angiogenesis among others in oncogenesis.21,22 Under basal conditions, NF-κB remains in the cytoplasm, where it is bound to and inactivated by inhibitory IκB subunits.23 Phosphorylation of IκB (eg, by a multiunit IκB kinase consisting of IKKα and IKKβ) results in its proteasomal degradation, thereby permitting nuclear translocation of NF-κB and transcriptional activation of target genes.24,25 Because of the well-described association between NF-κB dysregulation and MM,5 NF-κB has become an attractive target for therapeutic intervention in this disease. Bay 11-7082, (E)-3-(4-methylphenylsulfonyl)-2-propenenenitrile, is an irreversible inhibitor of IκBα phosphorylation, which increases stabilization of IκBα and specifically blocks NF-κB signaling.26 Furthermore, Bay 11-7082 has been shown to be a potent inducer of apoptosis in leukemia and lymphoma cells.27-29 Although Bay 11-7082 has not undergone clinical development, it represents a useful pharmacologic tool for dissecting the contribution of NF-κB signaling to the survival of neoplastic cells, including those of hematopoietic origin.
No information is available concerning the role that NF-κB might play in regulating the apoptotic response of neoplastic hematopoietic cells to UCN-01. For several reasons, this issue may be particularly relevant to MM, a disorder in which NF-κB appears to play a particularly important role in survival signaling.5,30 To address this issue, we examined interactions between UCN-01 and Bay 11-7082, as well as between the NF-κB inhibitory peptide SN-50, in drug-sensitive and -resistant MM cells. Our results indicate that interruption of the NF-κB pathway markedly increases the sensitivity of myeloma cells to UCN-01-induced lethality in association with diverse perturbations in signal transduction and cell cycle regulatory proteins. Collectively, these findings suggest that a strategy combining the checkpoint abrogator UCN-01 with disruption of the NF-κB survival pathway deserves further investigation in plasma cell dyscrasias.
Materials and methods
Cells and reagents
The human MM cell line U266 was purchased from ATCC (Rockville, MD). Dexamethasone-sensitive (MM.1S) and -resistant (MM.1R) human MM cell lines were kindly provided by Dr Steven T. Rosen (Northwestern University, Chicago, IL).31 Cells were maintained in 10% fetal bovine serum (FBS)/RPMI 1640 medium, as described previously.20 U266/caspase-9 (DN) and U266/3.1 cells were obtained by stable transfection of cells with dominant-negative (DN) caspase-9 cDNA (mutation of the active site cysteine 286 to an alanine)32 or an empty vector (pcDNA3.1), after which clones were selected with G418. DN caspase-9 cDNA was kindly provided by Dr Kapil Bhalla (University of South Florida, Tampa). Parental RPMI 8226 cells and their doxorubicin (Dox40)- and melphalan-resistant (LR5) sublines were kindly provided by Williams S. Dalton (University of South Florida). Dox40/8226 and LR5/8226 cells were maintained in RPMI 1640 medium containing 400 nM doxorubicin (Sigma, St Louis, MO) and 5 μM melphalan (Sigma), respectively.20 All experiments were performed using logarithmically growing cells (4-6 × 105 cells/mL).
UCN-01 was kindly provided by Dr Edward A. Sausville (Developmental Therapeutics Program/CTEP; National Cancer Institute), dissolved in dimethyl sulfoxide (DMSO) at a stock concentration of 1 mM and stored at -20°C and subsequently diluted with serum-free RPMI medium before use. Bay 11-7082 (an inhibitor of IκBα phosphorylation; Alexis, San Diego, CA), U0126 (a selective MEK inhibitor; Calbiochem, San Diego, CA), and SP600125 (a selective c-Jun N-terminal kinase [JNK] inhibitor; Calbiochem) were dissolved in sterile DMSO and stored at -20°C under light-protected conditions. SN50 (a specific NF-κB inhibitory peptide; Alexis) and SN50M (control inactive peptide) were dissolved in sterile PBS, aliquoted, and stored at -20°C. D-JNKI1 (JNK peptide inhibitor 1, D-stereosomer) and its control peptide, D-TAT, were purchased as solution from Alexis. Recombinant human IL-6 was purchased from Sigma, rehydrated in PBS containing 0.1% bovine serum albumin (BSA), aliquoted, and stored at -80°C. In all experiments, the final concentration of DMSO did not exceed 0.1%.
Transient transfection and cell sorting
MEK1 cDNA (activating mutations of serine 218 and 222 to aspartic acid) in a pUSEamp vector was purchased from Upstate Biotechnology (Lake Placid, NY). The MEK1 cDNA inserts were subcloned into pEGFP-C2 vector (Clontech, Palo Alto, CA). U266 cells (2 × 107) were transiently transfected with MEK1/pEGFP-C2 or its empty vector, respectively. After 24 hours, transfected cells were subjected to fluorescence-activated cell sorting (FACS) using a Cytomation MoFLO Cell Sorter (DAKO-Cytomation, Fort Collins, CO). Green fluorescent protein (GFP)-positive cells were collected and cultured in fresh medium. Purity of GFP+ cells (generally greater than 96%) was monitored by flow cytometry, and cell viability (greater than 95%) was evaluated by trypan blue exclusion. After recovery for 4 hours, GFP+ cells were treated with the drugs. Following drug treatment, the percentage of apoptotic cells was determined by examining Wright-Giemsa-stained cytospin slides under light microscopy, as described in the next section.
Assessment of apoptosis
The extent of apoptosis was evaluated by assessing Wright-Giemsa-stained cytospin slides under light microscopy and by scoring the number of cells exhibiting classic morphologic features of apoptosis. For each condition, 5 to 10 randomly selected fields per slide were evaluated, encompassing at least 800 cells. To confirm the results of morphologic analysis, in some cases cells were also evaluated by annexin V-fluorescein isothiocyanate (FITC) staining and flow cytometry. Briefly, 1 × 106 cells were stained with annexin V-FITC (BD PharMingen, San Diego, CA) and 5 μg/mL propidium iodide (PI; Sigma) in 1× binding buffer (10 mM HEPES [N-2-hydroxyethylpiperazine-N'-2-ethanesulfonic acid]/NaOH, pH 7.4, 140 mM NaOH, 2.5 mM CaCl2) for 15 minutes at room temperature in the dark. Samples were analyzed by flow cytometry within 1 hour to determine the percentage of cells displaying annexin V+ (early apoptosis) or annexin V+/PI+ staining (late apoptosis).
Analysis of mitochondrial membrane potential (Δψm)
Cells (2 × 105) were stained with 40 nM 3,3-dihexyloxacarbocyanine (DiOC6; Molecular Probes, Eugene, OR) in PBS at 37°C for 20 minutes and then analyzed by flow cytometry. The percentage of cells exhibiting decreased level of DiOC6 uptake, which reflects loss of Δψm, was determined using Becton Dickinson FACScan (Becton Dickinson, San Jose, CA).
Cell cycle analysis
To assess the effects of various treatments on cell cycle traverse, 1 × 106 cells were resuspended and fixed in 67% ethanol/PBS overnight at 4°C and were stained with 3.8 mM sodium citrate solution containing 10 μg/mL PI and 0.5 mg/mL RNase A for 6 hours at 4°C in the dark. Flow cytometry was used with a Becton Dickinson FACScan (Hialeah, FL) in conjunction with Cell Quest software (Becton Dickinson) to determine the percentage of cells in the G0/G1, S, and G2/M phases of the cell cycle.
Western blot analysis
Western blot samples were prepared from whole-cell pellets as described previously.33 The amount of total protein was quantified using Coomassie Protein Assay Reagent (Pierce, Rockford, IL). Equal amounts of protein (30 μg) were separated using sodium dodecyl sulfate-polyacrylamide gel electrophoresis (SDS-PAGE) and were electrotransferred onto nitrocellulose membranes. For analysis of protein phosphorylation, 1 mM each Na vanadate and Na pyrophosphate were added to 1× sample buffer; no SDS was included in the transfer buffer, and Tris-buffered saline (TBS) was used instead of PBS throughout. Blots were probed with the appropriate dilution of primary antibody, as follows. Where indicated, the blots were reprobed with actin antibody (PharMingen, San Diego, CA) to ensure equal loading and transfer of proteins. Primary antibodies included phospho-p44/42 MAPK (extracellular signal-regulated kinase [ERK], Thr202/Tyr204) antibody (Cell Signaling, Beverly, MA), p44/42 MAPK antibody (Cell Signaling), phospho-JNK (Thr183/Tyr185) antibody (Santa Cruz, Santa Cruz, CA), SAPK/JNK antibody (Cell Signaling), phospho-p38 MAPK (Thr180/Tyr182) antibody (Cell Signaling), phospho-c-Jun (Ser63) antibody (Cell Signaling), phospho-cdc2 (Tyr15) antibody (Cell Signaling), cdc2 antibody (Cell Signaling), phospho-IκBα (Ser32) antibody (Cell Signaling), antihuman Bcl-2 oncoprotein (DAKO, Carpinteria, CA), Bcl-xS/L antibody (S-18; Santa Cruz), XIAP antibody (Cell Signaling), Mcl-1 antibody (PharMingen), Bax antibody (Santa Cruz), survivin antibody (R&D Systems, Minneapolis, MN), cyclin D1 antibody (Santa Cruz), poly-adenosine diphosphate-ribose polymerase (PARP) antibody (Biomol, Plymouth Meeting, PA), cleaved PARP (89 kDa) antibody (Cell Signaling), anti-caspase 8 (Alexis), and anti-caspase-9 (PharMingen).
Analysis of cytosolic cytochrome c and Smac/DIABLO
Cells (4 × 106) were lysed by incubation in lysis buffer (75 mM NaCl, 8 mM Na2HPO4, 1 mM NaH2PO4, 1 mM ethylenediaminetetraacetic acid [EDTA], and 350 μg/mL digitonin). Lysates were centrifuged at 12 000g for 1 minute, and the supernatant, consisting of the cytosolic S-100 fraction, was collected in an equal volume of 2× sample buffer. Proteins were quantified, separated by 15% SDS-PAGE, and subjected to Western blot analysis as described. Cytochrome c antibody (PharMingen) and Smac/DIABLO antibody (Upstate Biotechnology) were used as primary antibodies.
SAPK/JNK assay
SAPK/JNK activity was analyzed by using a SAPK/JNK Assay Kit (Cell Signaling) according to the manufacturer's instructions. Briefly, 2 × 107 cells were lysed in lysis buffer containing 1 mM phenylmethylsulfonyl fluoride (PMSF) by sonication. Then, 250 μg protein per condition was incubated with 2 μg c-Jun fusion protein beads overnight at 4°C. Beads were washed twice and incubated with 100 μM adenosine triphosphate (ATP) in kinase buffer at 30°C for 30 minutes. GST-c-Jun was separated by 15% SDS-PAGE and visualized by Western blot using phospho-c-Jun (Ser63) antibody as the primary antibody.
Electrophoretic mobility shift assay
Nuclear extracts were prepared as described previously.34 Double-stranded oligonucleotides corresponding to the NF-κB binding site of the immunoglobulin light chain promoter were obtained from Promega (Madison, WI) and were labeled with γ-32P-ATP (3000 Ci/mmol [11 100 Bq/mmol]; ICN Biomedicals, Irvine, CA) using T4 polynucleotide kinase (Promega) and purified using MicroSpin G-25 column (Amersham Pharmacia, Piscataway, NJ). Nuclear extracts (5 μg) were incubated at 4°C for 20 minutes with 105 cpm labeled oligonucleotide probe in binding buffer (20 mM HEPES, pH 7.9, 5 mM MgCl2, 4 mM dithiothreitol, 20% glycerol, 0.1 mM PMSF, 5 mM benzamidine, 2 mM levamisol, 0.1 μg/mL aprotinin, 0.1 μg/mL bestatin, and 2 μg/mL poly [dI/dC]). Reaction mixtures were electrophoresed in 6% native polyacrylamide gels in 0.5× Tris-borate/EDTA buffer (TBE) (pH 8.0), and the gels were dried at 80°C and exposed to x-ray film for autoradiography.
Assessing effects of fibronectin-mediated adherence on drug-induced apoptosis
Ninety-six-well plates were coated with 50 μg/mL human cellular fibronectin (FN; Sigma). Then 4 × 104 cells/well were added to FN-coated plates and incubated at 37°C/5% CO2 for 1 hour in serum-free media, and nonadherent cells were removed by washing the wells twice with serum-free media as previously described.20 FN-adhered cells were then incubated with the drugs for 24 hours. The percentage of apoptotic cells was determined by assessing Wright-Giemsa-stained cytospin slides as described.
Isolation of CD138+ myeloma cells
Bone marrow samples were obtained with informed consent from 2 patients with MM undergoing routine diagnostic aspiration. Approval was obtained from the institutional review board of Virginia Commonwealth University for these studies. Informed consent was provided according to the Declaration of Helsinki. CD138+ and CD138- cells were separated using an MS+/LS+ column and a magnetic separator according to the manufacturer's instructions (Miltenyi Biotec, Bergisch Gladbach, Germany).20 The purity of CD138+ cells (greater than 90%) was monitored using CD138-PE staining and flow cytometry. Viability of the cells was regularly greater than 95% by trypan blue exclusion. CD138+ and CD138- cells were cultured in RPMI 1640 medium containing 10% FBS in 96-well plates under the conditions already described. After drug treatment, the percentage of apoptotic cells was evaluated by examining Wright-Giemsa-stained cytospin preparations under light microscopy.
Statistical analysis
For morphologic assessment of apoptosis and analysis of Δψm, values represent the means ± SD for at least 3 separate experiments performed in triplicate. The significance of differences between experimental variables was determined using the Student t test. Analysis of synergism was performed according to median dose effect analysis35 using a commercially available software program (Calcusyn; Biosoft, Ferguson, MO).
Results
Effects of UCN-01 and Bay 11-8072 on apoptosis in U266 cells were examined first. Dose and time-course studies revealed that whereas concentrations of Bay 11-7082 of 4 μM or less administered alone exerted relatively little toxicity toward these cells over a 72-hour incubation interval, higher concentrations induced progressively greater degrees of apoptosis over time (Figure 1A). Similarly, UCN-01 concentrations of 200 nM or less were minimally toxic when administered alone, particularly over shorter exposure intervals (48 hours or less; Figure 1B).
Bay 11-7082 interacts synergistically with UCN-01 to induce apoptosis in MM cells. (A-B) U226 MM cells were treated with various concentrations of Bay 11-7082 (A, 2-10 μM) and UCN-01 (B, 100-500 nM) for the indicated intervals (24-72 hours), after which the percentage of apoptotic cells was determined by evaluating Wright-Giemsa-stained cytospin preparations, as described in “Materials and methods.” Values represent means ± SDs for 3 separate experiments. (C) U266 cells exposed to 4 μM Bay 11-7082 ± 200 nM UCN-01 for 24 hours, after which annexin V-FITC staining and flow cytometric analysis were performed to monitor the extent of apoptosis, as described in “Materials and methods.” For each histogram, the lower right quadrant (annexin V+/PI-) represents early apoptosis; the upper right quadrant (annexin V+/PI+) represents late apoptosis. Numbers indicate the percentage of cells in the corresponding quadrant. Two additional experiments yielded equivalent results. (D) U266 cells were exposed to a range of Bay 11-7082 (3-4.5 μM) and UCN-01 (150-225 nM) concentrations alone and in combination at a fixed ratio (20:1) for 24 hours. At the end of this period, the percentage of apoptotic cells was determined for each condition; fractional effect values were determined by comparing results with those of untreated controls, and median dose effect analysis was used to characterize the nature of the interaction between Bay 11-7082 and UCN-01. Combination index (C.I.) values less than 1.0 (horizontal dotted line) denote a synergistic interaction. Two additional studies yielded equivalent results. (E) U266 cells were treated as described in panel C for the indicated intervals (24-72 hours), after which the percentage of apoptotic cells was determined by evaluating Wright-Giemsa-stained cytospin preparations. Values represent means ± SDs for 3 separate experiments performed in triplicate. (F) Dexamethasone-sensitive (MM.1S) and -resistant (MM.1R) human MM cell lines were exposed to 1 μM Bay 11-7082 ± 200 nM UCN-01 for 24 hours, after which the percentage of apoptotic cells was determined as described above. Values represent means ± SDs for 3 separate experiments performed in triplicate.
Bay 11-7082 interacts synergistically with UCN-01 to induce apoptosis in MM cells. (A-B) U226 MM cells were treated with various concentrations of Bay 11-7082 (A, 2-10 μM) and UCN-01 (B, 100-500 nM) for the indicated intervals (24-72 hours), after which the percentage of apoptotic cells was determined by evaluating Wright-Giemsa-stained cytospin preparations, as described in “Materials and methods.” Values represent means ± SDs for 3 separate experiments. (C) U266 cells exposed to 4 μM Bay 11-7082 ± 200 nM UCN-01 for 24 hours, after which annexin V-FITC staining and flow cytometric analysis were performed to monitor the extent of apoptosis, as described in “Materials and methods.” For each histogram, the lower right quadrant (annexin V+/PI-) represents early apoptosis; the upper right quadrant (annexin V+/PI+) represents late apoptosis. Numbers indicate the percentage of cells in the corresponding quadrant. Two additional experiments yielded equivalent results. (D) U266 cells were exposed to a range of Bay 11-7082 (3-4.5 μM) and UCN-01 (150-225 nM) concentrations alone and in combination at a fixed ratio (20:1) for 24 hours. At the end of this period, the percentage of apoptotic cells was determined for each condition; fractional effect values were determined by comparing results with those of untreated controls, and median dose effect analysis was used to characterize the nature of the interaction between Bay 11-7082 and UCN-01. Combination index (C.I.) values less than 1.0 (horizontal dotted line) denote a synergistic interaction. Two additional studies yielded equivalent results. (E) U266 cells were treated as described in panel C for the indicated intervals (24-72 hours), after which the percentage of apoptotic cells was determined by evaluating Wright-Giemsa-stained cytospin preparations. Values represent means ± SDs for 3 separate experiments performed in triplicate. (F) Dexamethasone-sensitive (MM.1S) and -resistant (MM.1R) human MM cell lines were exposed to 1 μM Bay 11-7082 ± 200 nM UCN-01 for 24 hours, after which the percentage of apoptotic cells was determined as described above. Values represent means ± SDs for 3 separate experiments performed in triplicate.
Effects of combining these agents on myeloma cell survival were investigated next. Although 24-hour exposure to 200 nM UCN-01 induced apoptosis, reflected by annexin V/PI positivity, in approximately 15% of U266 cells, and 4 μM Bay 11-7082 resulted in 8% lethality, combined treatment induced apoptosis in more than 60% of cells (Figure 1C). Median dose effect analysis of apoptosis induced by Bay 11-8072 and UCN-01 administered over a range of concentrations at a fixed ratio (20:1) yielded combination index values less than 1.0, denoting a synergistic interaction (Figure 1D). A time-course study revealed that combined treatment resulted in a marked increase in cell death after 24 hours of drug exposure (eg, more than 50%), with further increases occurring over the ensuing 48 hours (Figure 1E). Finally, similar results were obtained in MM.1S cells exposed to 200 nM UCN-01 and 1 μM Bay 11-8072 (Figure 1F). Notably, steroid-resistant MM.1R cells were as sensitive to the UCN-01/Bay 11-8072 regimen as their sensitive counterparts, MM.1S. Together, these findings indicate that the NF-κB inhibitor Bay 11-8072 markedly potentiates UCN-01-induced apoptosis in several MM cell types, including some resistant to steroid-mediated cell death.
In accordance with the previous findings, coexposure of U266 cells to 4 μM Bay 11-8072 and 200 nM UCN-01 resulted in a pronounced release of cytochrome c and Smac/DIABLO into the cytosolic S-100 fraction, whereas the agents administered individually were largely ineffective (Figure 2A). Consistent with these results, cells treated with both agents displayed an increase in caspase-9 and -8 cleavage, a modest reduction in levels of Bid, and an increase in PARP degradation. Essentially, identical results were observed in MM.1S cells exposed to 1 μM Bay 11-8072 + 200 nM UCN-01 (Figure 2B). Because MM.1S cells were more sensitive to Bay 11-8072 than U266 cells, a lower concentration was used in the latter studies. These findings indicate that Bay 11-8072 increases UCN-01-induced mitochondrial dysfunction and caspase activation in MM cells.
Coadministration of Bay 11-7082 and UCN-01 activates the mitochondrial pathway and caspase cascade in association with interruption of the NF-κB pathway. MM cells were exposed to 200 nM UCN-01 ± 4 μM (A; U266) or 1 μM (B; MM.1S) Bay 11-7082 for 24 hours, after which cells were lysed and subjected to Western blot analysis to monitor the expression of caspase-9 and -8 and PARP. Alternatively, cytosolic fractions were prepared as described in “Materials and methods,” and expression of cytochrome c and Smac/DIABLO in cytosol was assessed by Western blot analysis (U266 cells) (A). For each condition, lanes were loaded with 30 μg protein; blots were subsequently reprobed for actin expression to ensure equivalent loading and transfer of protein. CF indicates cleavage fragment. (C) U266 cells were treated as described for panel A, after which nuclear extracts were prepared and subjected to EMSA, as described in “Materials and methods.” The activity of NF-κB was reflected by the extent of binding of 32P-labeled oligonucleotides corresponding to the NF-κB binding site of the immunoglobulin light chain promoter. To control for probe specificity, nuclear extracts obtained from untreated cells were incubated with a 100-fold excess of unlabeled NF-κB oligonucleotides for 10 minutes before the addition of labeled NF-κB oligonucleotides (C, lane 1; Ctrl+C'). For panels A-C, the results of a representative experiment are shown; 2 additional studies yielded equivalent results. (D) Both U266 and MM.1S were exposed to 200 nM UCN-01 with or without 50 μg/mL SN50 (specific inhibitory peptides of NF-κB) or a nonfunctional mutant control (SN50M) for 24 hours, after which the extent of apoptosis was determined by evaluating Wright-Giemsa-stained cytospin slides; values represent means ± SDs for 3 separate experiments performed in triplicate).
Coadministration of Bay 11-7082 and UCN-01 activates the mitochondrial pathway and caspase cascade in association with interruption of the NF-κB pathway. MM cells were exposed to 200 nM UCN-01 ± 4 μM (A; U266) or 1 μM (B; MM.1S) Bay 11-7082 for 24 hours, after which cells were lysed and subjected to Western blot analysis to monitor the expression of caspase-9 and -8 and PARP. Alternatively, cytosolic fractions were prepared as described in “Materials and methods,” and expression of cytochrome c and Smac/DIABLO in cytosol was assessed by Western blot analysis (U266 cells) (A). For each condition, lanes were loaded with 30 μg protein; blots were subsequently reprobed for actin expression to ensure equivalent loading and transfer of protein. CF indicates cleavage fragment. (C) U266 cells were treated as described for panel A, after which nuclear extracts were prepared and subjected to EMSA, as described in “Materials and methods.” The activity of NF-κB was reflected by the extent of binding of 32P-labeled oligonucleotides corresponding to the NF-κB binding site of the immunoglobulin light chain promoter. To control for probe specificity, nuclear extracts obtained from untreated cells were incubated with a 100-fold excess of unlabeled NF-κB oligonucleotides for 10 minutes before the addition of labeled NF-κB oligonucleotides (C, lane 1; Ctrl+C'). For panels A-C, the results of a representative experiment are shown; 2 additional studies yielded equivalent results. (D) Both U266 and MM.1S were exposed to 200 nM UCN-01 with or without 50 μg/mL SN50 (specific inhibitory peptides of NF-κB) or a nonfunctional mutant control (SN50M) for 24 hours, after which the extent of apoptosis was determined by evaluating Wright-Giemsa-stained cytospin slides; values represent means ± SDs for 3 separate experiments performed in triplicate).
Cell cycle analysis was performed to assess the effects of UCN-01 and Bay 11-8072 alone and in combination on the cell cycle traverse of U266 cells. Treatment with 200 nM UCN-01 or Bay 11-7082 (4 μM) individually for 24 hours resulted in significant increases in the G0/G1 cell fraction, accompanied by a reciprocal decline in the S-phase fraction (Table 1). UCN-01, but not Bay 11-7082, induced a modest but statistically significant reduction in the percentage of cells in G2/M. When the agents were combined, there was a significant increase in the percentage of G0/G1 cells in the nonapoptotic component (eg, 60.17% ± 0.78% vs 46.78% ± 0.78%; P < .001) and a comparable decline in the S-phase fraction (eg, 30.64% ± 1.98% vs 42.55% ± 1.45%; P < .001). Together, these findings raise the possibility that the UCN-01/Bay 11-7082 regimen may be particularly lethal to myeloma cells in S-phase.
Effects of Bay 11-7082 ± UCN-01 on the cell-cycle traverse of U266 cells
. | Control . | Bay 11-7082 . | UCN-01 . | Bay + UCN . |
|---|---|---|---|---|
| G0/G1 | 46.78 ± 0.78 | 62.39 ± 1.06* | 57.30 ± 1.18* | 60.17 ± 0.78* |
| S | 42.55 ± 1.45 | 26.04 ± 1.53* | 35.61 ± 1.68† | 30.64 ± 1.98* |
| G2/M | 10.67 ± 0.87 | 11.6 ± 0.51 | 7.12 ± 0.56† | 9.19 ± 1.45 |
. | Control . | Bay 11-7082 . | UCN-01 . | Bay + UCN . |
|---|---|---|---|---|
| G0/G1 | 46.78 ± 0.78 | 62.39 ± 1.06* | 57.30 ± 1.18* | 60.17 ± 0.78* |
| S | 42.55 ± 1.45 | 26.04 ± 1.53* | 35.61 ± 1.68† | 30.64 ± 1.98* |
| G2/M | 10.67 ± 0.87 | 11.6 ± 0.51 | 7.12 ± 0.56† | 9.19 ± 1.45 |
U226 cells were exposed to 4 μM Bay 11-7082 ± 200 nM UCN-01 for 24 hours, after which PI staining and flow cytometric analysis were performed to monitor effects on each phase of the cell cycle, as described in “Materials and methods.” Values are expressed as the percentage of cells in the indicated phase of the cell cycle relative to the total nonapoptotic cell population and represent the means ± SDs for 3 separate experiments performed in triplicate.
*P < .001 and †P < .01 significantly higher (G0/G1) or lower (S and G2/M) than values for untreated control cells.
Electrophoretic mobility shift assay (EMSA) analysis revealed that, as anticipated, exposure of U266 cells to Bay 11-8072 alone (4 μM) substantially reduced NF-κB DNA binding, whereas UCN-01 had a modest effect. Furthermore, combined treatment essentially abrogated constitutive NF-κB activity in U266 cells (Figure 2C). To confirm that these phenomena did in fact reflect interference with the NF-κB pathway, parallel studies were performed using a peptide inhibitor (SN50) known to disrupt NF-κB function.36 As shown in Figure 2D, exposure of U266 and MM.1S cells to a marginally toxic concentration of UCN-01 (200 nM) for 24 hours, in combination with 50 μg/mL SN50, which by itself minimally induced cell death, resulted in a striking increase in apoptosis (eg, to approximately 70%). In contrast, the control SN50M peptide failed to increase UCN-01 lethality. Together, these findings support the notion that interference with the NF-κB pathway substantially lowers the threshold for UCN-01-induced apoptosis in MM cells.
Effects of the regimen were then examined in relation to perturbations in signaling pathways. Consistent with past results,20 exposure of U266 and MM.1S cells to 200 nM UCN-01 for 24 hours resulted in an increase in ERK1/2 activation (phosphorylation), whereas total ERK1/2 levels were unchanged (Figure 3A-B). Coexposure of cells to Bay 11-8072 (4 and 1 μM for U266 and MM.1S cells, respectively) resulted in a partial reduction in ERK1/2 activation. Interestingly, UCN-01 by itself modestly increased activation (phosphorylation) of the stress-related JNK, whereas Bay 11-8072 had no effect. However, combined treatment of cells with these agents resulted in a pronounced increase in JNK activation. These events were accompanied by enhanced c-Jun phosphorylation and increased JNK activity, reflected by enhanced phosphorylation of a glutathione-S-transferase (GST)-c-Jun substrate. No changes in levels of phospho-p38 MAPK were observed. Finally, exposure of cells to 200 nM UCN-01 alone, but not to Bay 11-8072, resulted in a small reduction in levels of phospho-p34cdc2, whereas coexposure of cells to UCN-01 + Bay 11-8072 led to a clear dephosphorylation of p34cdc2. Total levels of p34cdc2 were unchanged for all conditions. Thus, in MM cells, coadministration of Bay 11-8072 increased UCN-01-mediated JNK activation and enhanced dephosphorylation of p34cdc2, but it only modestly diminished UCN-01-induced ERK1/2 activation.
Bay 11-7082 markedly enhances UCN-01-induced activation of SAPK/JNK and dephosphorylation of p34cdc2, whereas enforced MEK/ERK activation fails to block Bay 11-7082/UCN-01-mediated lethality. MM cells were exposed to 200 nM UCN-01 ± 4 μM (A; U266) or 1 μM (B; MM.1S) Bay 11-7082 for 24 hours, after which cells were lysed and subjected to Western blot analysis to monitor phosphorylation status of ERK1/2, JNK, c-Jun, p38, and p34cdc2. For each condition, lanes were loaded with 30 μg protein. Alternatively, U266 cell lysates were subjected to a SAPK/JNK kinase assay. SAPK/JNK activity was reflected by the extent of phosphorylation of a GST-c-Jun fusion protein (A, bottom panel). For panels A and B, results are representative of 3 separate experiments. (C-D) U266 cells were transiently transfected with activated MEK1 (mutation of serine to aspartic acid at sites 218 and 222)/pEGFP-C2 or its corresponding empty vector and isolated using FACS, as described in “Materials and methods.” After 24 hours, purity (C) and viability (greater than 95%) of GFP+ cells (gate R2) were monitored by flow cytometry and trypan blue exclusion. GFP+ cells were exposed to 200 nM UCN-01 ± 4 μM Bay 11-7082 or 20 μM U0126 for 24 hours, after which the extent of apoptosis was determined by evaluating Wright-Giemsa-stained cytospin slides (D). Values represent means ± SDs for 3 separate experiments performed in triplicate. *Significantly lower than values for cells transfected with empty vector (P < .01).
Bay 11-7082 markedly enhances UCN-01-induced activation of SAPK/JNK and dephosphorylation of p34cdc2, whereas enforced MEK/ERK activation fails to block Bay 11-7082/UCN-01-mediated lethality. MM cells were exposed to 200 nM UCN-01 ± 4 μM (A; U266) or 1 μM (B; MM.1S) Bay 11-7082 for 24 hours, after which cells were lysed and subjected to Western blot analysis to monitor phosphorylation status of ERK1/2, JNK, c-Jun, p38, and p34cdc2. For each condition, lanes were loaded with 30 μg protein. Alternatively, U266 cell lysates were subjected to a SAPK/JNK kinase assay. SAPK/JNK activity was reflected by the extent of phosphorylation of a GST-c-Jun fusion protein (A, bottom panel). For panels A and B, results are representative of 3 separate experiments. (C-D) U266 cells were transiently transfected with activated MEK1 (mutation of serine to aspartic acid at sites 218 and 222)/pEGFP-C2 or its corresponding empty vector and isolated using FACS, as described in “Materials and methods.” After 24 hours, purity (C) and viability (greater than 95%) of GFP+ cells (gate R2) were monitored by flow cytometry and trypan blue exclusion. GFP+ cells were exposed to 200 nM UCN-01 ± 4 μM Bay 11-7082 or 20 μM U0126 for 24 hours, after which the extent of apoptosis was determined by evaluating Wright-Giemsa-stained cytospin slides (D). Values represent means ± SDs for 3 separate experiments performed in triplicate. *Significantly lower than values for cells transfected with empty vector (P < .01).
To investigate the functional significance of down-regulation of the MEK/ERK pathway in UCN-01/Bay 11-8072-mediated lethality, U266 cells were transiently transfected with a construct encoding a constitutively active MEK1/GFP construct and a vehicle pEGFP. Transfected cells were then sorted, and the purified population, which consisted of 90% to 96% GFP+ cells that were more than 95% viable (Figure 3C), were exposed for 24 hours to either UCN-01 + Bay 11-7082, as described, or the combination of UCN-01 + the MEK1/2 inhibitor U0126 (20 μM), as we have previously reported.20 Although cells transfected with the constitutively active MEK construct displayed a significant reduction in UCN-01/U0126-mediated lethality compared with cells transfected with the empty vector (P < .01), no significant differences were detected in cells exposed to UCN-01 + Bay 11-7082 (P > .05; Figure 3D). These findings suggest that, compared with responses of myeloma cells to the MEK1/2 inhibitor/UCN-01 regimen, UCN-01/Bay 11-7082-mediated lethality is initiated downstream or independently of perturbations in ERK1/2 activation in MM cells.
Previous studies have shown that kinase inhibitors such as UCN-01 and interruption of the NF-κB pathway can modulate the expression of Bcl-2 and IAP family members in malignant hematopoietic cells.37-39 To determine whether such actions might contribute to synergism between Bay 11-7082 and UCN-01, Western blot analysis was used to monitor the expression of these proteins. Treating U266 or MM.1S cells with UCN-01 (200 nM) with or without 4 or 1 μM Bay 11-7082 for 24 hours did not lead to changes in Bcl-2 expression, though the appearance of a cleavage product, previously reported to exert proapoptotic properties,40 was observed in both cell lines after combined drug treatment (Figure 4A-B). Exposure to Bay 11-7082 + UCN-01 resulted in a marked decline in Bcl-xL levels, whereas Bay 11-7082 led to a modest down-regulation. Both Bay 11-7082 and UCN-01 resulted in modestly reduced levels of Mcl-1 and XIAP, and combined treatment diminished their expression. In contrast, treating cells with UCN-01 with or without Bay 11-7082 failed to modify the expression of cyclin D1, survivin, or Bax in U266 (Figure 4A) and MM.1S cells (data not shown). Thus, exposing myeloma cells to UCN-01 in combination with Bay 11-7082 resulted in several perturbations in the expression of Bcl-2 and IAP family members that might contribute to the potentiation of cell death, including cleavage of Bcl-2, and down-regulation of Bcl-xL, Mcl-1, and XIAP.
Coadministration of Bay 11-7082 and UCN-01 results in the cleavage of Bcl-2 and the down-regulation of Bcl-xL, Mcl-1, and XIAP in MM cells. MM cells were exposed to 200 nM UCN-01 ± 4 μM (A; U266) or 1 μM (B; MM.1S) Bay 11-7082 for 24 hours, after which cells were lysed and subjected to Western blot analysis to monitor the expression of Bcl-2, IAP family members, and cyclin D1, as described in “Materials and methods.” For each condition, lanes were loaded with 30 μg protein; blots were subsequently reprobed for actin to ensure equivalent loading and transfer of protein. Results of a representative experiment are shown; 2 additional studies yielded equivalent results. CF indicates cleavage fragment.
Coadministration of Bay 11-7082 and UCN-01 results in the cleavage of Bcl-2 and the down-regulation of Bcl-xL, Mcl-1, and XIAP in MM cells. MM cells were exposed to 200 nM UCN-01 ± 4 μM (A; U266) or 1 μM (B; MM.1S) Bay 11-7082 for 24 hours, after which cells were lysed and subjected to Western blot analysis to monitor the expression of Bcl-2, IAP family members, and cyclin D1, as described in “Materials and methods.” For each condition, lanes were loaded with 30 μg protein; blots were subsequently reprobed for actin to ensure equivalent loading and transfer of protein. Results of a representative experiment are shown; 2 additional studies yielded equivalent results. CF indicates cleavage fragment.
Attempts were then made to investigate the functional significance of the pronounced JNK activation observed in UCN-01/Bay 11-7082-treated myeloma cells. To this end, U266 cells were exposed to UCN-01 and Bay 11-7082, as described, in the presence or absence of 20 μM SP600125, a pharmacologic inhibitor of JNK.41 As shown in Figure 5A, coadministering SP600125 partially but significantly reduced the extent of UCN-01/Bay 11-7082-induced apoptosis (P < .01). In addition, coadministering SP600125 significantly reduced the extent of UCN-01/Bay 11-7082-mediated mitochondrial injury, reflected by the loss of mitochondrial membrane potential (Δψm) (P < .01; Figure 5A). Consistent with these results, coadministering a JNK inhibitory peptide (D-JNKI1)42 substantially reduced the percentage of annexin V/PI+ cells after UCN-01/Bay 11-7082 exposure (ie, from 60% as shown in Figure 1A to 28%), whereas a control peptide (D-TAT) was only minimally effective (Figure 5B). As anticipated, SP600125 largely abrogated the increase in JNK activation in UCN-01/Bay 11-7082-treated cells but had little effect on ERK1/2 activation (Figure 5C). SP600125 also at least partially blocked the down-regulation of Bcl-xL, Mcl-1, and XIAP observed in UCN-01/Bay 11-7082-treated cells. SP600125 did not, however, block the dephosphorylation of p34cdc2 in cells exposed to UCN-01 + Bay 11-7082. Finally, coadministering SP600125 substantially reduced the extent of cytosolic translocation of cytochrome c and Smac/DIABLO in cells exposed to both agents, in accordance with effects on Δψm. Collectively, these findings implicate that in MM cells, JNK activation plays an important role in mediating UCN-01/Bay 11-7082-induced mitochondrial dysfunction, apoptosis, and down-regulation of several antiapoptotic proteins.
Activation of SAPK/JNK plays a functional role in Bay 11-7082/UCN-01-mediated down-regulation of antiapoptotic molecules and apoptosis in MM cells. (A) U266 cells were treated with 200 nM UCN-01 + 4 μM Bay 11-7082 in the presence and absence of the JNK inhibitor SP600125 (20 μM) for 24 hours, after which the percentage of cells displaying morphologic features of apoptosis or loss of mitochondrial membrane potential (Δψm) were determined by evaluating Wright-Giemsa-stained cytospin preparations and monitoring DiOC6 uptake by flow cytometry, as described in “Materials and methods.” Values represent means ± SDs for 3 separate experiments performed in triplicate. *Significantly lower than values for cells treated with Bay 11-7082/UCN-01 in the absence of SP600125; P < .01. (B) U266 cells were treated with 200 nM UCN-01 + 4 μM Bay 11-7082 in the presence of a specific JNK inhibitory peptide (D-JNKI1; 1 μM) or its corresponding control peptide (D-TAT, 1 μM) for 24 hours, after which the extent of apoptosis were monitored by annexin V-FITC staining and flow cytometric analysis as described for Figure 1C. Results are representative of 3 separate experiments. (C) U266 cells were treated as in panel A, after which they were lysed and subjected to Western blot analysis to monitor expression of the indicated proteins. Alternatively, cytosolic S-100 fractions were prepared as described in “Materials and methods,” and the expression of cytochrome c and Smac/DIABLO was assessed by Western blot analysis. For each condition, lanes were loaded with 30 μg protein; blots were subsequently reprobed for actin to ensure equivalent loading and transfer of protein. Two additional studies yielded equivalent results. CF indicates cleavage fragment.
Activation of SAPK/JNK plays a functional role in Bay 11-7082/UCN-01-mediated down-regulation of antiapoptotic molecules and apoptosis in MM cells. (A) U266 cells were treated with 200 nM UCN-01 + 4 μM Bay 11-7082 in the presence and absence of the JNK inhibitor SP600125 (20 μM) for 24 hours, after which the percentage of cells displaying morphologic features of apoptosis or loss of mitochondrial membrane potential (Δψm) were determined by evaluating Wright-Giemsa-stained cytospin preparations and monitoring DiOC6 uptake by flow cytometry, as described in “Materials and methods.” Values represent means ± SDs for 3 separate experiments performed in triplicate. *Significantly lower than values for cells treated with Bay 11-7082/UCN-01 in the absence of SP600125; P < .01. (B) U266 cells were treated with 200 nM UCN-01 + 4 μM Bay 11-7082 in the presence of a specific JNK inhibitory peptide (D-JNKI1; 1 μM) or its corresponding control peptide (D-TAT, 1 μM) for 24 hours, after which the extent of apoptosis were monitored by annexin V-FITC staining and flow cytometric analysis as described for Figure 1C. Results are representative of 3 separate experiments. (C) U266 cells were treated as in panel A, after which they were lysed and subjected to Western blot analysis to monitor expression of the indicated proteins. Alternatively, cytosolic S-100 fractions were prepared as described in “Materials and methods,” and the expression of cytochrome c and Smac/DIABLO was assessed by Western blot analysis. For each condition, lanes were loaded with 30 μg protein; blots were subsequently reprobed for actin to ensure equivalent loading and transfer of protein. Two additional studies yielded equivalent results. CF indicates cleavage fragment.
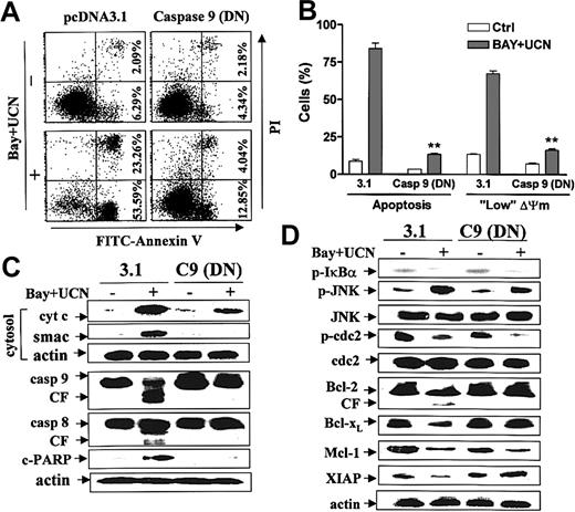
To gain further insight into the relationship between UCN-01/Bay 11-7082-mediated events and mitochondria-dependent caspase cascade, studies were carried out in U266 cells stably transfected with a DN caspase-9 construct. As shown in Figure 6, caspase-9 DN/U266 cells were largely, though not completely, resistant to UCN-01/Bay 11-7082-mediated apoptosis determined by annexin V/PI analysis (Figure 6A; 77%-17%). Furthermore, protection by DN caspase-9 against the loss of Δψm by DiOC6 staining roughly paralleled the extent of protection against apoptosis (Figure 6B; P < .002 in each case). Expression of the DN caspase-9 construct also completely abrogated Smac/DIABLO translocation into cytosol, modestly reduced cytochrome c release, and blocked caspase-9 and caspase-8 activation and PARP cleavage in cells exposed to the UCN-01/Bay 11-7082 regimen (Figure 6C). These results suggest that in UCN-01/Bay 11-7082-induced apoptosis, mitochondrial cytochrome c release represents an initiating event, leading to the activation of caspases, which in turn trigger secondary mitochondrial injury and release of Smac/DIABLO. However, the possibility that caspase activation may potentiate cytochrome c release, thereby amplifying the apoptotic cascade, cannot be excluded.
Stable transfection of DN caspase-9 diminishes Bay 11-7082/UCN-01-induced apoptosis in MM cells. U266 cells were stably transfected with a DN caspase-9 (mutation of cysteine to alanine at the active residue 286) or an empty vector (pcDNA3.1), as described in “Materials and methods.” Transfected cells were treated with 4 μM Bay 11-7082 + 200 nM UCN-01 for 24 hours, after which the extent of apoptosis was monitored by annexin V-FITC staining and flow cytometric analysis as described for Figure 1C; results are representative of 3 separate experiments (A). Cells were treated as described for panel A, and the percentage of cells displaying morphologic evidence of apoptosis or loss of mitochondrial membrane potential (Δψm) was determined as described in “Materials and methods.” Values represent means ± SD for 3 separate experiments performed in triplicate. **Significantly lower than values for cells transfected with empty vector; P < .002 (B). Alternatively, Western blot analysis was used to monitor the expression/cleavage of the indicated caspases and PARP, the release of cytochrome c and Smac/DIABLO into the cytosolic S-100 fraction (C) or the phosphorylation of IκBα, JNK, and p34cdc2, and the expression of antiapoptotic proteins (D). (C-D) Each lane was loaded with 30 μg protein; blots were subsequently reprobed for actin expression to ensure equivalent loading and transfer of protein. CF indicates cleavage fragment. Results of a representative experiment are shown; an additional study yielded equivalent results.
Stable transfection of DN caspase-9 diminishes Bay 11-7082/UCN-01-induced apoptosis in MM cells. U266 cells were stably transfected with a DN caspase-9 (mutation of cysteine to alanine at the active residue 286) or an empty vector (pcDNA3.1), as described in “Materials and methods.” Transfected cells were treated with 4 μM Bay 11-7082 + 200 nM UCN-01 for 24 hours, after which the extent of apoptosis was monitored by annexin V-FITC staining and flow cytometric analysis as described for Figure 1C; results are representative of 3 separate experiments (A). Cells were treated as described for panel A, and the percentage of cells displaying morphologic evidence of apoptosis or loss of mitochondrial membrane potential (Δψm) was determined as described in “Materials and methods.” Values represent means ± SD for 3 separate experiments performed in triplicate. **Significantly lower than values for cells transfected with empty vector; P < .002 (B). Alternatively, Western blot analysis was used to monitor the expression/cleavage of the indicated caspases and PARP, the release of cytochrome c and Smac/DIABLO into the cytosolic S-100 fraction (C) or the phosphorylation of IκBα, JNK, and p34cdc2, and the expression of antiapoptotic proteins (D). (C-D) Each lane was loaded with 30 μg protein; blots were subsequently reprobed for actin expression to ensure equivalent loading and transfer of protein. CF indicates cleavage fragment. Results of a representative experiment are shown; an additional study yielded equivalent results.
After exposure to UCN-01/Bay 11-7082, DN caspase-9/U266 cells displayed equivalent activation of JNK and dephosphorylation of p34cdc2 compared with empty vector controls, suggesting that these events were triggered upstream of mitochondria-dependent caspase activation (Figure 6D). On the other hand, DN caspase-9 had no effect on inhibition of IκBα phosphorylation by the UCN-01/Bay 11-7082 regimen, indicating that this event is caspase-9 independent. As anticipated, Bcl-2 cleavage was abrogated in DN caspase-9 cells; moreover, reductions in the expression of Bcl-xL and XIAP were also blocked, indicating that these events were caspase-9 dependent (Figure 6D). On the other hand, the down-regulation of Mcl-1, a critical survival factor in myeloma cells,43,44 was undiminished in DN caspase-9 cells, suggesting that this phenomenon occurred independently of activation of the caspase cascade.
The effects of various cytotoxic agents in MM cells may be influenced by cytokines such as IL-6 and by integrin-mediated cell adherence, each of which perturbs signaling pathways.45,46 To examine these possibilities in relation to UCN-01/Bay 11-7082-mediated lethality, myeloma cells were exposed to UCN-01/Bay 11-7082, in the presence or absence of IL-6 (100 ng/mL). Alternatively, the response to UCN- 01/Bay 11-7082 was monitored in fibronectin-adhered MM.1S cells. As shown in Figure 7A, coadministration of IL-6 failed to attenuate UCN-01/Bay 11-7082 lethality in U266 or MM.1S cells (P > .05 in each case). Furthermore, though fibronectin-mediated adherence significantly reduced the sensitivity of MM.1S cells to dexamethasone-induced apoptosis (P < .01), it had no consequence on the lethal effects of the UCN-01/Bay 11-7082 regimen (Figure 7B). Together, these findings suggest that the lethality of UCN-01/Bay 11-7082 in MM cells proceeds independently or downstream of the cytoprotective actions of IL-6 and integrin-mediated cell adherence.
IL-6 and fibronectin-mediated adherence fail to protect MM cells from apoptosis induced by Bay 11-7082/UCN-01. (A) MM cells were exposed to 200 nM UCN-0110 + 4 μM (U266) or 1 μM (MM.1S) Bay 11-7082 in the presence or absence of 100 ng/mL IL-6 for 24 hours, after which the percentage of apoptotic cells was determined by examining Wright-Giemsa-stained cytospin preparations. (B) MM.1S cells were seeded into 96-well plates coated with 50 μg/mL human cellular fibronectin, as described in “Materials and methods.” Adherent cells and cells in suspension were separately exposed to 10 μM dexamethasone or 200 nM UCN-01 + 1 μM Bay 11-7082 for 24 hours, after which the extent of apoptosis was determined as described for panel A. *Significantly lower than values for cells in suspension (P < .01). (C) Parental 8226 cells, and their Dox40- and LR5-resistant counterparts were exposed to 1 μM Bay 11-7082 ± 200 nM UCN-01 for 24 to 48 hours, after which the percentage of apoptotic cells was determined as described. (A-C) Values represent means ± SD for 3 separate experiments performed in triplicate. (D) CD138+ and CD138- cells were isolated from the bone marrow of 2 patients with MM (designated as patients 1 and 2), as described in “Materials and methods.” Cells were exposed to 1 μM Bay 11-7082 ± 200 nM UCN-01. After 24-hour treatment, the extent of apoptosis was determined by evaluating Wright-Giemsa-stained cytospin preparations. Parallel studies were performed using the CD138- cell population. Values represent means ± SDs for 10 randomly selected fields encompassing more than 500 cells.
IL-6 and fibronectin-mediated adherence fail to protect MM cells from apoptosis induced by Bay 11-7082/UCN-01. (A) MM cells were exposed to 200 nM UCN-0110 + 4 μM (U266) or 1 μM (MM.1S) Bay 11-7082 in the presence or absence of 100 ng/mL IL-6 for 24 hours, after which the percentage of apoptotic cells was determined by examining Wright-Giemsa-stained cytospin preparations. (B) MM.1S cells were seeded into 96-well plates coated with 50 μg/mL human cellular fibronectin, as described in “Materials and methods.” Adherent cells and cells in suspension were separately exposed to 10 μM dexamethasone or 200 nM UCN-01 + 1 μM Bay 11-7082 for 24 hours, after which the extent of apoptosis was determined as described for panel A. *Significantly lower than values for cells in suspension (P < .01). (C) Parental 8226 cells, and their Dox40- and LR5-resistant counterparts were exposed to 1 μM Bay 11-7082 ± 200 nM UCN-01 for 24 to 48 hours, after which the percentage of apoptotic cells was determined as described. (A-C) Values represent means ± SD for 3 separate experiments performed in triplicate. (D) CD138+ and CD138- cells were isolated from the bone marrow of 2 patients with MM (designated as patients 1 and 2), as described in “Materials and methods.” Cells were exposed to 1 μM Bay 11-7082 ± 200 nM UCN-01. After 24-hour treatment, the extent of apoptosis was determined by evaluating Wright-Giemsa-stained cytospin preparations. Parallel studies were performed using the CD138- cell population. Values represent means ± SDs for 10 randomly selected fields encompassing more than 500 cells.
Parallel studies were performed in 8226 myeloma cells and in their Dox40- and LR5-resistant counterparts (Figure 7C). Coadministration of 1 μM Bay 11-7082 and 200 nM UCN-01 resulted in a marked increase in apoptosis in each of these cell lines, particularly at the 48-hour interval. Although Dox40 cells were slightly less sensitive than their parental counterparts to the UCN-01/Bay 11-7082 regimen, they nevertheless exhibited a significant degree of apoptosis after exposure (eg, 45%). LR5 cells were equally as sensitive as parental cells to this regimen. Collectively, these findings indicate that combined exposure to UCN-01 and Bay 11-7082 effectively induces apoptosis in several drug-resistant myeloma cell lines.
Finally, an attempt was made to extend these findings to primary myeloma cell specimens. To this end, CD138+ cells were isolated from the bone marrow of 2 patients with MM and were exposed for 24 hours to 1 μM Bay 11-7082 ± 200 nM UCN-01, after which apoptosis was assessed. As shown in Figure 7D, in each case the agents administered individually were minimally toxic, whereas a marked increase in apoptosis was observed when they were combined. Thus, the response of these primary myeloma cells to the UCN-01/Bay 11-7082 regimen was qualitatively and quantitatively similar to that of continuously cultured myeloma cell lines. Interestingly, the CD138- cell population did not display the same striking increase in lethality. The selective toxicity of this regimen toward myeloma cells is similar to that which we have previously observed in the studies involving UCN-01 and pharmacologic MEK1/2 inhibitors.20
Discussion
The results of the present study indicate that in MM cells, interruption of the NF-κB pathway markedly sensitizes cells to the lethal actions of UCN-01 through a JNK-dependent but MEK/ERK-independent process. The observation that NF-κB plays a key role in myeloma cell survival5,30 has prompted the search for pharmacologic agents capable of interrupting this critical survival pathway. One such agent is Bay 11-7082, an irreversible inhibitor of IκBα phosphorylation, which blocks proteasomal degradation of IκBα, allowing it to sequester NF-κB in the cytoplasm in an inactive state.26 Although interventions that interrupt the NF-κB pathway may induce cell death by themselves, particularly in cells dependent on NF-κB survival signaling,27-30 accumulating evidence shows that they may also sensitize neoplastic cells to the lethal actions of conventional cytotoxic agents.47,48 The present findings suggest that interrupting the NF-κB cascade in MM cells may also be particularly effective in potentiating apoptotic responses to novel agents, such as UCN-01, that disrupt cell cycle and signaling pathways. The observation that SN-50, a cell-permeable inhibitory peptide of NF-κB,36 also dramatically potentiated UCN-01-induced lethality lends further support to this theory.
Previously, we reported that exposure of human leukemia33 and myeloma cells20 to UCN-01 induced activation of ERK1/2 and that interruption of the latter process by MEK1/2 inhibitors (eg, U0126, PD184352) resulted in a marked increase in apoptosis. More recently, we observed that the Hsp90 antagonist 17-AAG also down-regulated the Raf-1/MEK/ERK1/2 pathway in human leukemia cells exposed to UCN-01 and that this process contributed, at least in part, to the marked potentiation of cell death.49 The degree of myeloma cell apoptosis induced by UCN-01/Bay 11-8072 was comparable to that triggered by the earlier regimens and was significantly more than that induced by a high concentration (10 μM) of dexamethasone, particularly in MM.1S cells (Figure 7B). In the present study, coadministering Bay 11-7082 only modestly attenuated UCN-01-mediated ERK activation compared with reductions noted in MM cells coexposed to MEK1/2 inhibitors.20 Furthermore, in contrast to cells treated with UCN-01 and a MEK1/2 inhibitor (eg, U0126) or 17-AAG, ectopic expression of a constitutively active MEK1 construct failed to protect cells from UCN-01/Bay 11-7082-mediated lethality. The dephosphorylation of p34cdc2, which has been associated with the promotion of apoptosis in several settings,33,50 was enhanced to a similar degree in MM cells exposed to UCN-01 in conjunction with MEK1/2 inhibitors20 or Bay 11-7082 (Figure 3). These findings raise the possibility that the MEK/ERK and NF-κB pathways play disparate roles in preventing inappropriate activation of p34cdc2 or in protecting cells from the lethal consequences of this phenomenon. An alternative interpretation is that in this setting, NF-κB signaling operates downstream of the MEK/ERK1/2 cascade in attenuating cell death.
In contrast to ERK1/2 inactivation, activation of the stress-related JNK appeared to play a key functional role in UCN-01/Bay 11-7082-induced cell death. It has recently been reported that the IKK/NF-κB pathway negatively modulates tumor necrosis factor (TNF)-α-mediated JNK activation, in part through NF-κB-related induction of XIAP or gadd45β/myd118 and that such negative crosstalk contributes to the inhibition of apoptosis.51,52 The finding that UCN-01-mediated JNK/Jun phosphorylation/activation was markedly potentiated by the coadministration of Bay 11-7082 is entirely consistent with these findings and suggests that JNK/Jun activation lies downstream of NF-κB inactivation. Furthermore, the lethal effects of the UCN-01/Bay 11-7082 regimen toward myeloma cells were significantly diminished by the coadministration of SP600125, an inhibitor of JNK,41 and by the JNK inhibitory peptide JNK1I.42 In this context, it may be pertinent that JNK activation has been implicated in the induction of myeloma cell death by proteasome inhibitors, which are thought to act, at least in part, by disrupting the NF-κB pathway.53 The mechanism by which JNK activation promotes apoptosis is unknown but may be related to the cytosolic release of cytochrome c54 or to the phosphorylation of antiapoptotic proteins such as Bcl-255 and Mcl-1.56 Interestingly, the inhibition of JNK activation (by SP600125) opposed cytochrome c and Smac/DIABLO release and the down-regulation of Mcl-1, XIAP, and Bcl-xL but did not modulate p34cdc2 or ERK1/2 phosphorylation status. Such findings raise the possibility that JNK activation may be involved in diminishing the expression of antiapoptotic proteins responsible for preventing mitochondrial dysfunction and for preventing release of proapoptotic effectors. Finally, recent studies suggest that the stress kinase p38 MAPK may play a role in myeloma cell survival, possibly by promoting stromal cell release of IL-6 and vascular endothelial growth factor (VEGF).57 However, exposing myeloma cells to UCN-01/Bay 11-8072 did not modify the phosphorylation of p38 MAPK, arguing against a role for this kinase in the observed potentiation of apoptosis.
Coexposure of MM cells to UCN-01 and Bay 11-7082 resulted in perturbations in several Bcl-2 family members that might have contributed to the marked increase in apoptosis. For example, combined treatment was associated with the appearance of a Bcl-2 cleavage product shown to exert proapoptotic actions.40 In addition, coadministering Bay 11-7082 with UCN-01, which by itself has been reported to induce the down-regulation of XIAP and Bcl-xL in malignant lymphoid cells,37 led to further reductions in the expression of these proteins. In this context, inducing cell death by interrupting the NF-κB pathway has been attributed to diminished XIAP and Bcl-xL expression.39,58 However, the down-regulation of Bcl-xL and XIAP in UCN-01/Bay 11-7082-treated cells was attenuated in DN caspase-9 cells, suggesting that these events were at least in part secondary to activation of the caspase cascade. In contrast, Mcl-1 down-regulation was not diminished in DN caspase-9 cells, suggesting this phenomenon represents a primary phenomenon. Several recent studies have highlighted the importance of Mcl-1 as a survival factor in malignant hematopoietic cells, particularly in MM.43,44 It is also noteworthy that the inhibition of JNK (by SP600125) blocked Mcl-1 down-regulation in UCN-01/Bay 11-7082-treated cells. In this regard, JNK has recently been reported to oppose the antiapoptotic effects of Mcl-1 through a phosphorylation-dependent process.56 The possibility thus arises that JNK phosphorylation may promote the degradation of Mcl-1 through an as yet undefined caspase-independent mechanism. If this were the case, inhibiting JNK would have the net effect of sparing Mcl-1. Studies designed to test this hypothesis are under way.
Expression of the DN caspase-9 construct abrogated UCN-01/Bay 11-7082-induced release of Smac/DIABLO into the cytosol, attenuated cytochrome c redistribution, and blocked caspase-8 cleavage (activation) in myeloma cells (Figure 6C). These observations are in accord with reports demonstrating that caspase-8/Bid cleavage represents a caspase-3-dependent event and may amplify the cell death process triggered by activators of the mitochondrial pathway (eg, staurosporine).59 In such a scenario, activation of caspase-8/Bid60 or executioner caspases (eg, caspase-3 and -7)61 can trigger secondary mitochondrial injury, thereby initiating Smac/DIABLO release and potentiating cytochrome c redistribution. Thus, blocking caspase-9 abrogates caspase-8 cleavage and Smac/DIABLO release in UCN-01/Bay 11-7082-treated cells while attenuating effects on cytochrome c. Taken together, these findings suggest that activation of the mitochondrial cytochrome c release/Apaf1/caspase-9 pathway may represent an initiating event in UCN-01/Bay 11-7082-induced apoptosis, whereas caspase-8/Bid activation may be involved in the amplification of cell death signals.
Several recent studies have emphasized the importance of signaling cascades, particularly those related to IL-6, in myeloma cell survival.1,2,45 In addition, the roles of stromal cell interactions in myeloma cell survival and drug resistance have recently been highlighted.46 It was, therefore, noteworthy that dexamethasone-resistant myeloma cells failed to exhibit cross-resistance to the UCN-01/Bay 11-7082 regimen and that exogenous IL-6 failed to protect cells from the lethal effects of this drug combination. Furthermore, fibronectin-mediated adherence, which protects myeloma cells from cytotoxic agents and steroids (Figure 7) presumably through integrin-related activation of survival signaling cascades (eg, the NF-κB pathway),62 was unable to block UCN-01/Bay 11-7082-mediated lethality. Together, such findings suggest that the UCN-01/Bay 11-7082 regimen acts through IL-6/integrin-independent mechanisms or, alternatively, operates by blocking critical survival pathways downstream of these cascades.
The present findings have potential translational implications for the rational design of novel regimens targeted against MM and related disorders. The UCN-01/Bay 11-7082 regimen effectively induced apoptosis in several MM cell types and in primary CD138+ bone marrow myeloma cells. Because MM cells, particularly patient-derived specimens, may exhibit a heterogeneous genetic background, such findings may not extend to all primary myeloma cells. Nevertheless, the results presented here suggest that at least a subset of samples may respond to the UCN-01/Bay 11-7082 regimen as observed here. Significantly, concentrations of UCN-01 in excess of those used in this study have been achieved in the plasma of patients receiving this agent as continuous infusion.63 Furthermore, in vivo administration of Bay 11-7082 has been shown to be active in NOD/SCID mice bearing a human T-cell leukemia,64 though, to the best of our knowledge, no attempts to develop this compound for use in humans are in progress. However, in view of evidence that myeloma cells critically depend on an intact NF-κB pathway for survival, extensive efforts are under way to identify agents capable of interrupting NF-κB function. These include, in addition to Bay 11-7082 and IKK inhibitors (eg, PS-1145),65 arsenic trioxide,66 thalidomide,67 and the broad class of proteasome inhibitors of which bortezomib represents the prototype.68 By blocking proteasome function, proteasome inhibitors spare IκBα from degradation, allowing it to sequester NF-κB in the cytoplasm, where it remains inactive. The results of recent clinical studies indicate that bortezomib is highly active against MM, including disease that is refractory to conventional therapy.9 Moreover, UCN-01 has shown preliminary evidence of activity against certain lymphoid malignancies.18 If, as suggested by preclinical data, bortezomib acts by disrupting NF-κB function, then the possibility exists that this and related agents might, like Bay 11-7082, markedly potentiate UCN-01-mediated lethality in myeloma cells. Accordingly, efforts to characterize interactions between UCN-01 and proteasome inhibitors in myeloma cells are in progress.
Prepublished online as Blood First Edition Paper, November 26, 2003; DOI 10.1182/blood-2003-09-3037.
Supported by National Cancer Institute grants CA 63753, CA 93738, and CA 100866 and by Leukemia and Lymphoma Society of America grant 6045-03.
The publication costs of this article were defrayed in part by page charge payment. Therefore, and solely to indicate this fact, this article is hereby marked “advertisement” in accordance with 18 U.S.C. section 1734.







This feature is available to Subscribers Only
Sign In or Create an Account Close Modal