Key Points
Treatment of MF CD34+ cells with a TPO receptor antagonist selectively depletes MF HSCs and HPCs.
Agents that target the TPO receptor represent potentially new approaches for the treatment of MF patients.
Abstract
Recently, interactions between thrombopoietin (TPO) and its receptor, the myeloproliferative leukemia (MPL) virus oncogene, have been shown to play a role in the development and progression of myeloproliferative neoplasms including myelofibrosis (MF). These observations have led to the development of strategies to disrupt the association of TPO with its receptor as a means of targeting MF hematopoietic stem cells (HSCs) and hematopoietic progenitor cells (HPCs). In this report, we show that although both splenic and peripheral blood MF CD34+ cells expressed lower levels of MPL than normal CD34+ cells, TPO promoted the proliferation of MF CD34+ cells and HPCs in a dose-dependent fashion. Furthermore, the treatment of MF but not normal CD34+ cells with a synthesized MPL antagonist, LCP4, decreased the number of CD34+Lin− cells and all classes of assayable HPCs (colony-forming unit–megakaryocyte [CFU-MK], CFU-granulocyte/macrophage, burst-forming unit–erythroid/CFU-erythroid, and CFU-granulocyte/erythroid/macrophage/MK) irrespective of their mutational status. In addition, LCP4 treatment resulted in the depletion of the number of MF HPCs that were JAK2V617F+. Moreover, the degree of human cell chimerism and the proportion of malignant donor cells were significantly reduced in immunodeficient mice transplanted with MF CD34+ cell grafts treated with LCP4. These effects of LCP4 on MF HSCs/HPCs were associated with inhibition of JAK-STAT activity, leading to the induction of apoptosis. These findings demonstrate that such specific anti-cytokine receptor antagonists represent a new class of drugs that are capable of targeting MF HSCs.
Introduction
Primary myelofibrosis (PMF), as well as post-essential thrombocythemia (ET) or polycythemia vera (PV) myelofibrosis (MF) are characterized by profound structural remodeling of the marrow, megakaryocytic hyperplasia and dysplasia, marrow fibrosis, cytopenias, splenomegaly due to extramedullary hematopoiesis, and disabling systemic symptoms. Advanced forms of PMF are associated with limited survival. Approximately 90% of patients with PMF harbor either JAK2 (58%), calreticulin (CALR) (25%), or myeloproliferative leukemia (MPL) virus oncogene (7%) mutations, which each activate JAK-STAT signaling.1-3 PMF originates at the level of the hematopoietic stem cell (HSC).4 Except for allogeneic HSC transplantation, however, no currently available therapies including the JAK1/2 inhibitor, ruxolitinib, eliminate PMF HSCs and alter the natural history of MF.
Thrombopoietin (TPO) is a ligand critical for the maintenance of HSC quiescence,5,6 survival, and proliferation and is the primary regulator of megakaryocyte (MK) and platelet production.7-9 TPO interacts with its receptor, MPL, activating the JAK-STAT signaling.7-9 In patients with myeloproliferative neoplasms (MPNs), blood TPO levels are elevated,10-12 which has been attributed to a reduction in the expression of MPL by MKs and platelets.13 This elevation in TPO has been postulated to promote myeloproliferation by stimulating MPL, which is expressed by HSCs and hematopoietic progenitor cells (HPCs).14,15 Accordingly, mice transplanted with bone marrow (BM) cells overexpressing TPO develop MF and extramedullary hematopoiesis.16 Moreover, the transplantation of BM cells expressing the MPL mutation into mice results in an acute MPN resembling human ET and MF.17 These findings suggest that enhanced activity of the TPO/MPL signaling pathway contributes to the development of MF and other MPNs. Furthermore, eliminating TPO production or ablating MPL in JAK2V617F transgenic MPN mice results in reversal of the MPN phenotype and a reduction of the pool of neoplastic HSCs.18,19 These findings suggest that although the acquisition of JAK2V617F promotes MPN development and transformation, its activity depends on TPO/MPL signaling. We therefore developed approaches to disrupt the interaction of TPO and MPL as a potential, novel treatment strategy for the MPNs.
A 20-amino acid cyclic peptide TPO receptor antagonist (TPORA), LCP4, was created by Drs Haylock, Tarasova, and Winkler in Melbourne, Australia. LCP4 binds directly to MPL at exactly the same location as native TPO, and is highly antagonistic to cord blood (CB) CD34+ cell proliferation and MK differentiation (D.H., Cheang Ly Be, and D.W., unpublished data, 2013). In this study, we explored the effect of this TPORA on MF HSCs/HPCs.
Methods
Design and construction of LCP4
LCP4 is a 20-amino acid cyclic peptide TPORA. In brief, a linear version of LCP4 was produced by solid phase peptide synthesis using Fmoc/t-Bu chemistry on a Rink Amide ChemMatrix resin. After cleavage from the resin, the peptide was precipitated with the addition of chilled diethyl ether taken up in aqueous CH3COOH (10% v/v) and lyophilized; 25 mg of the linear peptide was dissolved in 250 mL of water and left exposed to air. Cyclization was mediated by formation of disulphide bonds between 2 cysteine residues located at positions 2 and 19 (amino-terminal) on the linear peptide. The cyclization reaction proceeded over 270 hours and was monitored by high performance liquid chromatography (LC) and LC-mass spectroscopy. Cyclic peptide was purified by preparative reverse-phase high performance LC and its molecular identity was confirmed by electrospray ionization mass spectrometer.
Patient specimens and cell preparation
All patients signed informed consent as approved by the Institutional Review Board of the Icahn School of Medicine at Mount Sinai (ISMMS). Single-cell suspensions were prepared according to the method of Barosi et al20 from the surgically removed spleens of 11 patients with advanced forms of MF requiring therapeutic splenectomy. Peripheral blood (PB) was collected from 15 patients with PMF or PV/ET-related MF who fulfilled the World Health Organization diagnostic criteria21 (Table 1). Mononuclear cells were isolated by density gradient centrifugation using Ficoll-Paque (GE Healthcare Life Sciences, Pittsburgh, PA). CD34+ cells were selected using a CD34+ Cell Selection Kit (StemCell Technologies, Vancouver, BC, Canada). CD34+ cells with a purity of ≥90% as analyzed using a FACSCanto Flow Cytometer (Becton Dickinson, Franklin Lakes, NJ) were used in each experiment. BM CD34+ cells from normal individuals were purchased from AllCells (Alameda, CA). The JAK2, CALR, and MPL mutational status1,22-24 of each patient is shown in Table 1.
Cell surface expression of MPL by MF and normal BM CD34+ cells
Primary MF splenic, PB, and normal BM CD34+ cells were stained with anti–CD34-phycoerythrin, anti-lineage cocktail 4 fluorescein isothiocyanate (BD Biosciences, San Jose, CA), anti-CD38–allophycocyanin (APC)/Cy7 (BioLegend, San Diego, CA), and anti-CD110–APC monoclonal antibodies (mAb) (Clone REA250; Miltenyi Biotec, Auburn, CA), which specifically identifies the extracellular domain of MPL, and were analyzed by flow cytometry.
Treatment of MF and normal BM CD34+ cells with LCP4 and flow cytometric analysis
In order to identify a range of LCP4 doses that were able to effectively inhibit MF HSC/HPC expansion and MK generation, MF splenic CD34+ cells (2.5 × 104/mL) were cultured in serum free expansion media (StemCell Technologies) supplemented with 50 ng/mL stem cell factor (SCF) + 100 ng/mL TPO alone or with varying concentrations of LCP4 (0, 10, 50, 100, 500, and 1000 nM) for 1 week, and cells generated in the cultures were analyzed flow cytometrically.
Two days after the treatment with LCP4 (100 nM), the percentage of CD34+ cells undergoing apoptosis and the percentage of CD34+ cells in a different phase of cell cycle were determined as previously described.25
HPC assays
Colony-forming unit (CFU)–MK was assayed using the MegaCult system and detection kit according to the manufacturer's instructions (StemCell Technologies). CFU-granulocyte/macrophage (CFU-GM) and burst-forming unit–erythroid (BFU-E) or CFU-erythroid (CFU-E) were assayed in methylcellulose semisolid media to which a cytokine cocktail was added according to the manufacturer's instructions (StemCell Technologies). Colonies were enumerated after 12 to 14 days of incubation. Individual CFU-GM colonies were plucked and analyzed for the presence of JAK2V617F using a nested AS-PCR.26 The percentage of JAK2V617F+ CFU-GM was then determined.
Nonobese diabetic/severe combined immunodeficiency/IL2Rγnull (NSG) repopulating cell (NRC) assay
NSG mice were purchased from The Jackson Laboratory (Bar Harbor, ME). All experiments were approved by the Animal Care Committee of the ISMMS. MF splenic CD34+ cells (1 × 106) or normal BM CD34+ cells (5 × 105) were cultured in the presence of cytokines alone or cytokines plus LCP4 (100 nM) for 7 days. The total number of cells generated after culture were then transplanted via the tail vein into 8- to 9-week-old sublethally irradiated (240 cGy) NSG mice. Two months after the transplantation, the presence of human (h) CD45+, CD33+, Gly A+, CD41a+, CD19+, CD3+, and CD34+ cells in the BM, spleen, and PB of the recipient mice was determined by mAb staining and flow cytometric analysis. The JAK2V617F allele burden of the selected hCD45+ cells from the mice receiving splenic CD34+ cells from 4 patients with a granulocyte JAK2V617F allele burden of 25% to 85% was determined by real-time AS-PCR as previously described.22,23 We considered human engraftment to have occurred if hCD45+ cells were present at ≥0.1% of the nucleated cells in murine BM or spleen.
Western blotting
Total MPL levels in primary splenic MF and normal BM CD34+ cells were assessed by western blotting using a polyclonal antibody (Ab) raised against the synthetic peptide corresponding to the 14 C-terminal amino acids of MPL (ANHSYLPLSYWQQP) (keyhole limpet hemocyanin-conjugated; LifeSpan Biosciences, Seattle WA). Splenic MF and normal BM CD34+ cells (2.5 × 104/mL) were cultured in the presence of cytokines alone or cytokines plus LCP4 (100 nM) for 4 hours to assess phosphorylated (p) MPL, pJAK2, pSTAT3, and pSTAT5 levels.
Phospho-flow cytometric analysis
Splenic MF and normal BM CD34+ cells (2.5 × 104/mL) were incubated in serum free expansion media alone for 2 hours in the presence or absence of LCP4 (100 nM), followed by the addition of 50 ng/mL SCF + 100 ng/mL TPO. After 15 minutes of cytokine stimulation, cells were fixed in 2% paraformaldehyde and permeabilized in 0.4× Perm Buffer IV (BD Biosciences). Cells were then stained with anti-CD34–APC and anti-pSTAT3–Alexa Fluor 488 (Clone 4) or anti-pSTAT5–Alexa Fluor 488 (Clone 47) (BD Biosciences), and were analyzed with a FACSCanto Flow Cytometer (BD Biosciences). Data analysis was achieved using the FCS Express 5 Flow Cytometry Software and Cytobank Software. Mean fluorescence intensity (MFI) for pSTAT3 and pSTAT5 was calculated for each CD34+ cell. The fold change in MFI of pSTAT3 and pSTAT5 for each CD34+ cell was calculated using the equation:
Statistical analysis
Results are reported as the mean ± standard deviation of data obtained from 3 to 4 individual experiments unless otherwise specified. Statistical significance was determined using a 2-tailed Student t test. All P values were 2 sided, and values of P < .05 were considered significant.
Results
TPO concentrations are increased in MF plasma
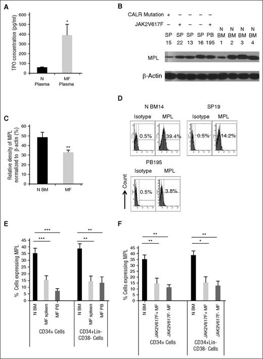
The concentration of TPO was significantly elevated (P < .05) in MF plasma (390 ± 113 pg/mL, n = 13) as compared with normal plasma (60 ± 5 pg/mL, n = 6) (Figure 1A). These results confirm the observations of others.10-12
TPO concentrations in MF and normal plasmas, as well as MPL expression by MF and normal CD34+ cells. (A) TPO levels in MF and normal plasmas were measured using an enzyme-linked immunosorbent assay as described in supplemental Methods. The TPO concentration was significantly increased in MF plasma as compared with normal plasma. N plasma: n = 6; MF plasma: n = 13. (B) The expression of MPL by primary normal BM and MF CD34+ cells was determined by western blotting with a polyclonal Ab raised against the C-terminal amino acids of MPL. (C) Densitometric analysis of western blots as represented by (B) shows that the total level of MPL protein was reduced by 34% in MF CD34+ cells as compared with normal BM CD34+ cells. MF: n = 9; N BM: n = 6. (D-F) Expression of MPL on primary normal BM and MF CD34+ cells was evaluated by flow cytometry using a mAb, which specifically identifies the extracellular domain of MPL. (D) Representative flow cytometric plot showing MPL expression by normal BM (N BM14), MF splenic (SP19), and PB (PB195) CD34+ cells. (E) MPL expression was significantly reduced on MF splenic and PB CD34+ cells and CD34+Lin− CD38− cells, as compared with normal BM counterparts. (F) Moreover, JAK2V617F+ and JAK2V617F− MF CD34+ cells and CD34+Lin−CD38− cells showed a similar degree of reduction of MPL expression. *P < .05; **P < .01; ***P < .001. N BM: n = 8; MF splenic: n = 11; MF PB: n = 7; JAK2V617F+ MF: n = 9; and JAK2V617F− MF: n = 9. N BM, normal BM; N plasma, normal plasma; SP, splenic.
TPO concentrations in MF and normal plasmas, as well as MPL expression by MF and normal CD34+ cells. (A) TPO levels in MF and normal plasmas were measured using an enzyme-linked immunosorbent assay as described in supplemental Methods. The TPO concentration was significantly increased in MF plasma as compared with normal plasma. N plasma: n = 6; MF plasma: n = 13. (B) The expression of MPL by primary normal BM and MF CD34+ cells was determined by western blotting with a polyclonal Ab raised against the C-terminal amino acids of MPL. (C) Densitometric analysis of western blots as represented by (B) shows that the total level of MPL protein was reduced by 34% in MF CD34+ cells as compared with normal BM CD34+ cells. MF: n = 9; N BM: n = 6. (D-F) Expression of MPL on primary normal BM and MF CD34+ cells was evaluated by flow cytometry using a mAb, which specifically identifies the extracellular domain of MPL. (D) Representative flow cytometric plot showing MPL expression by normal BM (N BM14), MF splenic (SP19), and PB (PB195) CD34+ cells. (E) MPL expression was significantly reduced on MF splenic and PB CD34+ cells and CD34+Lin− CD38− cells, as compared with normal BM counterparts. (F) Moreover, JAK2V617F+ and JAK2V617F− MF CD34+ cells and CD34+Lin−CD38− cells showed a similar degree of reduction of MPL expression. *P < .05; **P < .01; ***P < .001. N BM: n = 8; MF splenic: n = 11; MF PB: n = 7; JAK2V617F+ MF: n = 9; and JAK2V617F− MF: n = 9. N BM, normal BM; N plasma, normal plasma; SP, splenic.
Downregulation of total and cell surface MPL on MF stem and progenitor cells
MPL expression has been reported to be downregulated in MKs and platelets of PMF patients.13,27 In order to determine whether MPN HSCs/HPCs have similar features, we examined the expression of MPL in normal BM and MF CD34+ cell lysates by immunoblotting with a polyclonal Ab raised against the 14 C-terminal amino acids of MPL, which recognizes both glycosylated and unglycosylated MPL. The total MPL protein level was reduced by 34% in MF CD34+ cells as compared with normal BM CD34+ cells (P < .01; Figure 1B-C). Moreover, the percentage of CD34+ cells that expressed MPL as measured using a mAb, which recognizes the extracellular domain of MPL, was shown to also be significantly decreased on both MF splenic (2.3% to 40.7%) and PB CD34+ cells (3.8% to 14.0%) as compared with normal BM CD34+ cells (19.7% to 50.6%), irrespective of their JAK2V617F mutational status (P < .05; Figure 1D-F). Similarly, decreased cell surface expression of MPL was also observed on more primitive MF splenic and PB CD34+Lin−CD38− cells (Figure 1E-F). These data indicate that MF HSCs/HPCs are characterized by reduced expression of MPL.
TPO promotes the proliferation and multilineage differentiation of MF CD34+ cells
TPO is critical for normal HSC survival and proliferation.28 As shown in supplemental Figure 1, available on the Blood Web site, the addition of TPO to cultures of normal BM or splenic MF CD34+ cells resulted in increased numbers of CD34+Lin− cells (supplemental Figure 1A), hematopoietic colonies (HC) (CFU-MK [supplemental Figure 1B] and CFU-GM [supplemental Figure 1C]), as well as CD41a+CD34−CD15− (supplemental Figure 1D) and CD15+CD34−CD41a− (supplemental Figure 1E) cells in a dose-dependent fashion. Moreover, both normal and MF CD34+ cells cultured in the presence of SCF and 100 ng/mL TPO generated the greatest numbers of phenotypically defined stem cells, MK, and myeloid HPCs, as well as MKs and myeloid cells.
LCP4 inhibits the proliferation and multilineage differentiation of MF CD34+ cells in a dose-dependent fashion
We next determined whether disrupting the binding of TPO to the extracellular domain of MPL could inhibit the proliferation and multilineage differentiation of MF HSCs/HPCs. As shown in supplemental Figure 2, MF splenic CD34+ cells treated with the TPORA, LCP4, resulted in a dose-dependent reduction (10 nM to 1000 nM) in the numbers of MF CD34+Lin− cells (supplemental Figure 2A) and HCs (supplemental Figure 2B-C), as well as CD41a+CD34−CD15− (supplemental Figure 2D) and CD15+CD34−CD41a− (supplemental Figure 2E) cells. In order to minimize the effect of LCP4 on normal hematopoiesis, 100 nM and 500 nM LCP4 were selected to extend our studies of the inhibitory effect of LCP4 on MF and normal HSCs/HPCs.
MF CD34+ cells are more responsive to the effects of LCP4
Next, we compared the responses of normal and MF splenic CD34+ cells to LCP4 treatment. LCP4 treatment significantly reduced the numbers of CD34+Lin− cells (Figure 2A; supplemental Figure 3) and HCs, including CFU-MK (Figure 2B) and CFU-GM (Figure 2C), as well as CD41a+CD34−CD15− (Figure 2D; supplemental Figure 4) and CD15+CD34−CD41a− cells (Figure 2E; supplemental Figure 4) generated by normal BM CD34+ cells. However, treatment of MF splenic CD34+ cells at the same doses of LCP4 resulted in a far greater reduction in the numbers of not only MF HSCs/HPCs but also mature MKs and myeloid cells (Figure 2A-E; supplemental Figures 3 and 4), suggesting that MF splenic CD34+ cells are more sensitive to the effects of LCP4.
MF CD34+ cells are more sensitive to the effects of LCP4. (A-E) Splenic MF and normal BM CD34+ cells were cultured in the presence of cytokines (50 ng/mL SCF + 100 ng/mL TPO) alone or cytokines plus LCP4 at doses ranging from 10 nM to 500 nM for 1 week. After treatment, cells were analyzed by mAb staining and flow cytometry. A proportion of cells generated in these cultures were also assayed in semi-solid media to assess the effect of LCP4 on MF and normal HPCs. The percentage of the total number of CD34+Lin− cells (A), CFU-MK (B), CFU-GM (C), as well as mature MKs (CD41a+CD34−CD15−) (D) and myeloid cells (CD15+CD34−CD41a−) (E), generated in the cultures exposed to cytokines plus LCP4 relative to those generated in the cultures exposed to cytokines alone is shown. *P < .05; **P < .01; ***P < .001; #P = .06; each dose of LCP4 vs 0 nM of LCP4 unless specified in the graphs. Splenic MF and N BM: n = 7 each. N BM, normal BM.
MF CD34+ cells are more sensitive to the effects of LCP4. (A-E) Splenic MF and normal BM CD34+ cells were cultured in the presence of cytokines (50 ng/mL SCF + 100 ng/mL TPO) alone or cytokines plus LCP4 at doses ranging from 10 nM to 500 nM for 1 week. After treatment, cells were analyzed by mAb staining and flow cytometry. A proportion of cells generated in these cultures were also assayed in semi-solid media to assess the effect of LCP4 on MF and normal HPCs. The percentage of the total number of CD34+Lin− cells (A), CFU-MK (B), CFU-GM (C), as well as mature MKs (CD41a+CD34−CD15−) (D) and myeloid cells (CD15+CD34−CD41a−) (E), generated in the cultures exposed to cytokines plus LCP4 relative to those generated in the cultures exposed to cytokines alone is shown. *P < .05; **P < .01; ***P < .001; #P = .06; each dose of LCP4 vs 0 nM of LCP4 unless specified in the graphs. Splenic MF and N BM: n = 7 each. N BM, normal BM.
Inhibitory effect of LCP4 on MF CD34+ cells
The inhibitory effects of LCP4 on MF CD34+ cells were further assessed with additional MF patient samples, including not only MF splenic but also PB CD34+ cells (n = 14; MF splenic: n = 8; MF PB: n = 6). The numbers of MF CD34+Lin− cells (HSCs/HPCs) (Figure 3A; supplemental Figure 5), all classes of assayable HPCs (Figure 3B-C) including CFU-MK, CFU-GM, BFU-E/CFU-E, and CFU-granulocyte/erythroid/macrophage/MK, were significantly reduced (P < .05) after 1 to 2 weeks of treatment with 100 nM and 500 nM LCP4. Moreover, the numbers of mature MKs (Figure 3D; supplemental Figure 6) and myeloid cells (Figure 3E; supplemental Figure 6) generated in suspension cultures of MF CD34+ cells containing 100 nM and 500 nM LCP4 were also significantly reduced (P ≤ .05). These data further validate our observations that LCP4 is able to inhibit the proliferation and multilineage differentiation of both splenic and PB MF HSCs/HPCs.
LCP4 treatment inhibits the proliferation and multilineage differentiation potential of MF splenic and PB CD34+ cells. MF splenic or PB CD34+ cells were treated with cytokines alone or cytokines plus LCP4 (100 nM, 500 nM) for 1 to 2 weeks. One week after the culture, the media were replaced with fresh media supplemented with or without LCP4 and cells were cultured for another week. Cells generated were phenotypically characterized and were assayed for HPCs. The percentage of the absolute number of CD34+Lin− cells (A), all classes of assayable HPCs ([B] 1 week and [C] 2 weeks after the culture), as well as mature MKs (CD41a+CD34−CD15−) (D) and myeloid cells (CD15+CD34−CD41a−) (E), generated in the cultures of MF splenic or PB CD34+ cells exposed to cytokines plus LCP4 relative to that generated in the culture exposed to cytokines alone is shown. *P < .05; **P < .01; ***P < .001. n = 14 (8 splenic MF and 6 PB MF). WK, week.
LCP4 treatment inhibits the proliferation and multilineage differentiation potential of MF splenic and PB CD34+ cells. MF splenic or PB CD34+ cells were treated with cytokines alone or cytokines plus LCP4 (100 nM, 500 nM) for 1 to 2 weeks. One week after the culture, the media were replaced with fresh media supplemented with or without LCP4 and cells were cultured for another week. Cells generated were phenotypically characterized and were assayed for HPCs. The percentage of the absolute number of CD34+Lin− cells (A), all classes of assayable HPCs ([B] 1 week and [C] 2 weeks after the culture), as well as mature MKs (CD41a+CD34−CD15−) (D) and myeloid cells (CD15+CD34−CD41a−) (E), generated in the cultures of MF splenic or PB CD34+ cells exposed to cytokines plus LCP4 relative to that generated in the culture exposed to cytokines alone is shown. *P < .05; **P < .01; ***P < .001. n = 14 (8 splenic MF and 6 PB MF). WK, week.
Both splenic and PB MF CD34+ cells respond to LCP4 treatment to a similar degree
We have previously reported that the splenic MF CD34+ cells have functional and genetic properties that differ from PB MF CD34+ cells.29 We then investigated whether MF splenic and PB CD34+ cells responded to LCP4 treatment in a similar fashion. As shown in supplemental Figure 7, the number of CD34+Lin− cells (supplemental Figure 7A) and all classes of assayable HPCs, CFU-MK (supplemental Figure 7B), CFU-GM (supplemental Figure 7C), and BFU-E/CFU-E (supplemental Figure 7D) were significantly decreased to a similar degree following the treatment of MF splenic or PB CD34+ cells with 100 nM and 500 nM LCP4 for 1 week as compared with cells cultured with cytokines alone (P < .05).
Inhibitory effects of LCP4 on MF CD34+ cells are independent of JAK2V617F or CALR mutational status
In vitro studies have demonstrated that expression of a functional, membrane-localized homodimeric receptor, such as MPL, is critical for JAK2V617F-mediated hyperproliferation and the initiation of JAK-STAT signaling.30 We, therefore, investigated whether the action of LCP4 on MF CD34+ cells differed for JAK2V617F− and JAK2V617F+ MF CD34+ cells. As shown in supplemental Figure 8, the numbers of CD34+Lin− cells (supplemental Figure 8A), and assayable HPCs, CFU-MK (supplemental Figure 8B), CFU-GM (supplemental Figure 8C), and BFU-E/CFU-E (supplemental Figure 8D), were reduced to a similar degree (P for all >.05). Moreover, LCP4 treatment significantly inhibited CD34+Lin− cells (supplemental Figure 9A) and all classes of assayable HPC generation (supplemental Figure 9B) from spleens from patients 15 and 23 with CALR mutations (flameshift deletion). These findings suggest that LCP4 has similar effects on JAK2V617F− and JAK2V617F+ as well as CALR mutant+ MF HSCs/HPCs.
Effects of LCP4 treatment on malignant MF HPC
Individual colonies (CFU-GM) from 5 JAK2V617F+ MF patients (JAK2V617F allele burden: 47% to 90%) treated with cytokines alone or cytokines plus LCP4 (100 nM) were plucked and analyzed for the JAK2V617F.26 One week of treatment of JAK2V617F+ MF CD34+ cells with 100 nM LCP4 reduced the percentage of total JAK2V617F+ HCs and homozygous JAK2V617F+ HCs (Table 2). Moreover, LCP4 treatment reduced the absolute number of total JAK2V617F+ HCs by 46.0 ± 7.5% and the absolute number of homozygous JAK2V617F+ HCs by 55.7 ± 6.2% (P for both <.001) (Figure 4). These data suggest that LCP4 treatment depletes but does not eliminate malignant HPCs.
LCP4 treatment leads to the depletion of malignant HPCs. The absolute number of total JAK2V617F+ and homozygous JAK2V617F+ CFU-GM was calculated by multiplying the total number of CFU-GM by the fraction of JAK2V617F+ or homozygous JAK2V617F+ CFU-GM (Table 2), generated in cultures of JAK2V617F+ splenic or PB MF CD34+ cells treated with cytokines alone or cytokines plus LCP4 for 1 week. The percentage of the absolute number of total JAK2V617F+ and homozygous JAK2V617F+ CFU-GM generated in cultures of JAK2V617F+ splenic or PB MF CD34+ cells treated with cytokines plus LCP4, relative to that generated in cultures treated with cytokines alone is shown. n = 5. ***P < .001.
LCP4 treatment leads to the depletion of malignant HPCs. The absolute number of total JAK2V617F+ and homozygous JAK2V617F+ CFU-GM was calculated by multiplying the total number of CFU-GM by the fraction of JAK2V617F+ or homozygous JAK2V617F+ CFU-GM (Table 2), generated in cultures of JAK2V617F+ splenic or PB MF CD34+ cells treated with cytokines alone or cytokines plus LCP4 for 1 week. The percentage of the absolute number of total JAK2V617F+ and homozygous JAK2V617F+ CFU-GM generated in cultures of JAK2V617F+ splenic or PB MF CD34+ cells treated with cytokines plus LCP4, relative to that generated in cultures treated with cytokines alone is shown. n = 5. ***P < .001.
Effects of treatment with LCP4 on MF and normal BM NSG NRCs
We next examined the effect of LCP4 on MF HSCs. Splenic MF CD34+ cells exposed to cytokines alone or cytokines plus LCP4 (100 nM) for 1 week were transplanted into NSG mice. After 2 months, hCD45+ and hCD34+ cells were reduced by 64% and 70%, respectively, in the marrow of mice receiving SP18 splenic MF CD34+ cells treated with LCP4 (supplemental Figure 10A, lower panel) as compared with mice receiving the grafts treated with cytokines alone (supplemental Figure 10A, upper panel). MF splenic CD34+ cells treated with or without LCP4 had a similar multilineage differentiation pattern (myeloid, lymphoid, and erythroid; supplemental Figure 10A-B). Although the engraftment capacity of splenic CD34+ cells from each individual patient differed, the treatment of splenic CD34+ cells from each of 6 patients with LCP4 significantly reduced the degree of hCD45+ cell chimerism in the BM, spleen, and PB of recipient mice (Figure 5A-D). The degree of hCD45+ cell chimerism detected in the BM, spleen, and PB of mice receiving normal BM CD34+ cells treated with the same dose of LCP4 were, however, similar to that detected in mice receiving normal CD34+ cell grafts treated with cytokines alone (Figure 5A-D). These findings suggest that MF NRCs are more sensitive to LCP4 treatment. Furthermore, a 14.1% to 72.1% reduction in the JAK2V617F allele burden of hCD45+ cells was observed in the BM of mice transplanted with JAK2V617F+ MF splenic CD34+ cells treated with LCP4 (Table 3). These findings suggest that LCP4 treatment is capable of depleting MF HSCs.
LCP4 treatment affects splenic MF stem cells but spares normal BM stem cells. (A-C) HCD45+ cell chimerisms in the BM (A), spleen (B), and PB (C) of individual mice receiving splenic MF or normal BM CD34+ cells treated with cytokines alone or cytokines plus LCP4 are shown. The percentages of hCD45+ in the BM, spleen, and PB of each individual mouse (♦) and the mean of the percentage of hCD45+ cells (horizontal bars) are shown. (D) The percentage of hCD45+ cell chimerism in the BM, spleen, and PB of mice receiving splenic MF or normal BM CD34+ cells treated with cytokines plus LCP4, relative to that detected in mice receiving cells treated with cytokines alone. **P < .01; ***P < .001. MF spleen: n = 6. SP10 and SP19: 3 mice transplanted; SP18, SP21, and SP22: 4 mice transplanted; and SP23: 2 mice transplanted due to the limited number of CD34+ cells available. N BM: n = 4, 2 mice transplanted for each sample due to the limited number of CD34+ cells available. Equal numbers of mice were transplanted with each MF spleen and normal BM sample with or without treatment with LCP4. N BM, normal BM; SP, splenic.
LCP4 treatment affects splenic MF stem cells but spares normal BM stem cells. (A-C) HCD45+ cell chimerisms in the BM (A), spleen (B), and PB (C) of individual mice receiving splenic MF or normal BM CD34+ cells treated with cytokines alone or cytokines plus LCP4 are shown. The percentages of hCD45+ in the BM, spleen, and PB of each individual mouse (♦) and the mean of the percentage of hCD45+ cells (horizontal bars) are shown. (D) The percentage of hCD45+ cell chimerism in the BM, spleen, and PB of mice receiving splenic MF or normal BM CD34+ cells treated with cytokines plus LCP4, relative to that detected in mice receiving cells treated with cytokines alone. **P < .01; ***P < .001. MF spleen: n = 6. SP10 and SP19: 3 mice transplanted; SP18, SP21, and SP22: 4 mice transplanted; and SP23: 2 mice transplanted due to the limited number of CD34+ cells available. N BM: n = 4, 2 mice transplanted for each sample due to the limited number of CD34+ cells available. Equal numbers of mice were transplanted with each MF spleen and normal BM sample with or without treatment with LCP4. N BM, normal BM; SP, splenic.
Mechanisms underlying the inhibitory effects of LCP4 treatment on MF CD34+ cells
LCP4 treatment does not promote TPO receptor internalization.
In order to determine whether LCP4 inhibits TPO-promoted MF CD34+ cell proliferation and multilineage generation by promoting receptor internalization, the expression of cell surface MPL on MF and normal CD34+ cells cultured in the presence or absence of LCP4 was evaluated. Supplemental Figure 11 shows that both the percentage of CD34+ cells expressing MPL and the MFI of MPL on MF or normal CD34+ cells treated with or without LCP4 for 30 minutes to 2 hours were similar. These findings indicate that LCP4 treatment does not induce TPO receptor internalization or its degradation.
Inhibition of JAK-STAT activity in CD34+ cells from MF patients.
To assess whether the inhibitory effect of LCP4 on MF CD34+ cells affects JAK-STAT signaling, we measured pSTAT3 and pSTAT5 levels in splenic MF CD34+ cells incubated with or without LCP4 using phospho-flow cytometric analysis. The histogram in Figure 6A demonstrates that the levels of pSTAT3 in MF splenic and normal CD34+ cells were increased by cytokine exposure, but were both reduced to the baseline levels by LCP4 treatment. PSTAT5 levels in splenic MF and normal CD34+ cells were also increased by cytokine exposure and largely reduced by LCP4 treatment (Figure 6A). We then went on to examine the effect of LCP4 on STAT signaling in a total of 7 splenic MF and 6 normal BM CD34+ cell specimens. The inhibition of pSTAT3 by LCP4 treatment was observed in CD34+ cells from the spleens of 4 out of 7 MF patients and from the BM of 3 out of 6 normal individuals (Figure 6B). By contrast, the level of cytokine-stimulated pSTAT5 in MF CD34+ cells was significantly decreased in each of the specimens treated with LCP4, as well as in 4 out of 6 normal BM CD34+ cell specimens (Figure 6C).
Mechanisms underlying the inhibitory effects of LCP4 treatment on MF CD34+ cells. (A-C) pSTAT3 and pSTAT5 levels in MF and normal BM CD34+ cells measured using phospho-flow cytometric analysis. (A) Representative flow cytometric plots showing pSTAT3 (left) and pSTAT5 (right) levels in MF splenic (SP14) and normal BM20 CD34+ cells. (B-C) Fold change in MFI of pSTAT3 (B) and pSTAT5 (C) for CD34+ cells from each MF spleen or normal BM, which was calculated using the equation: MFICytokines Alone / MFINo Cytokines or MFICytokines + LCP4 / MFINo Cytokines. Cytokines alone vs cytokines + LCP4: pSTAT3: MF and N BM: P for both > .05; pSTAT5: MF: P < .05; N BM: P > .05. (D) pMPL, pJAK2, pSTAT3, and pSTAT5 levels measured using western blotting in splenic MF CD34+ cells from 1 JAK2V617F− and CALR mutation− (SP14), 1 JAK2V617F− but CALR mutation+ (SP15), and 2 JAK2V617F+ (SP9 and SP22) patients following treatment with cytokines alone or cytokines + LCP4. As indicated by arrows, LCP4 treatment resulted in the inhibition of pMPL, and/or pJAK2, pSTAT3/5 levels to varying degrees in both JAK2V617F+ and CALR mutation+ MF CD34+ cells, whereas only limited inhibition of TPO/MPL and JAK-STAT activity was observed with normal BM CD34+ cells. (E-F) Both the percentage (E) and absolute number (F) of CD34+ cells that were Annexin V+ and PI− were greater in cultures of splenic MF CD34+ cells treated with cytokines plus LCP4 as compared with cells treated with cytokines alone. *P < .05. Splenic MF: n = 8; N BM: n = 6. N BM, normal BM.
Mechanisms underlying the inhibitory effects of LCP4 treatment on MF CD34+ cells. (A-C) pSTAT3 and pSTAT5 levels in MF and normal BM CD34+ cells measured using phospho-flow cytometric analysis. (A) Representative flow cytometric plots showing pSTAT3 (left) and pSTAT5 (right) levels in MF splenic (SP14) and normal BM20 CD34+ cells. (B-C) Fold change in MFI of pSTAT3 (B) and pSTAT5 (C) for CD34+ cells from each MF spleen or normal BM, which was calculated using the equation: MFICytokines Alone / MFINo Cytokines or MFICytokines + LCP4 / MFINo Cytokines. Cytokines alone vs cytokines + LCP4: pSTAT3: MF and N BM: P for both > .05; pSTAT5: MF: P < .05; N BM: P > .05. (D) pMPL, pJAK2, pSTAT3, and pSTAT5 levels measured using western blotting in splenic MF CD34+ cells from 1 JAK2V617F− and CALR mutation− (SP14), 1 JAK2V617F− but CALR mutation+ (SP15), and 2 JAK2V617F+ (SP9 and SP22) patients following treatment with cytokines alone or cytokines + LCP4. As indicated by arrows, LCP4 treatment resulted in the inhibition of pMPL, and/or pJAK2, pSTAT3/5 levels to varying degrees in both JAK2V617F+ and CALR mutation+ MF CD34+ cells, whereas only limited inhibition of TPO/MPL and JAK-STAT activity was observed with normal BM CD34+ cells. (E-F) Both the percentage (E) and absolute number (F) of CD34+ cells that were Annexin V+ and PI− were greater in cultures of splenic MF CD34+ cells treated with cytokines plus LCP4 as compared with cells treated with cytokines alone. *P < .05. Splenic MF: n = 8; N BM: n = 6. N BM, normal BM.
We next evaluated pMPL, pJAK2, pSTAT3, and pSTAT5 levels in splenic MF and normal BM CD34+ cells following treatment with cytokines alone or cytokines plus LCP4 using western blotting. LCP4 treatment resulted in inhibition of pMPL and/or pJAK2, and pSTAT3/5 levels to varying degrees in both JAK2V617F+ and JAK2V617F−/CALR mutant+ MF CD34+ cells (Figure 6D). By contrast, limited inhibition of MPL activation and JAK-STAT activity was observed following the treatment of normal BM CD34+ cells with LCP4 (Figure 6D).
LCP4 treatment induces the apoptosis of MF CD34+ cells.
Both the percentage and absolute number of CD34+ cells undergoing apoptosis was significantly greater following the treatment of MF splenic CD34+ cells (2.5 × 104) with cytokines plus LCP4 (15.4 ± 3.5%; 26.3 ± 5.7 × 102) for 2 days than that observed with corresponding MF splenic CD34+ cells treated with cytokines alone (6.8 ± 1.7%; 11.7 ± 2.5 × 102; P for both < .05) (Figure 6E-F; supplemental Figure 12). However, treatment of normal CD34+ cells with the same doses of LCP4 was not associated with the same degree of apoptosis. These findings indicate that the inhibitory effect of LCP4 on MF CD34+ cells is associated with the induction of apoptosis.
LCP4 treatment does not induce G0/G1 cell cycle arrest of MF CD34+ cells.
We next examined the effect of LCP4 treatment on MF CD34+ cell cycle status. The percentage of CD34+ cells in the G0, G1, and S/G2M phase following a 2-day treatment of MF or normal BM CD34+ cells with 100 nM of LCP4 was similar to those observed in cultures of MF or normal BM CD34+ cells treated with cytokines alone, respectively (supplemental Figure 13C). Furthermore, LCP4 treatment of a longer period of time (1 week) did not result in any further alterations in the cell cycle status of either MF or normal BM CD34+ cells (supplemental Figure 13D).
Discussion
The effectiveness of small molecule inhibitors of JAK1/2 for the treatment of MPN patients has been largely limited to relieving systemic symptoms and reducing the degree of splenomegaly without significantly affecting the JAK2 mutant allele burden, BM histology, or reducing the risk of transformation to acute myeloid leukemia.31,32 Several such JAK1/2 inhibitors have been reported to be capable of inhibiting but not eliminating JAK2V617F+ HPC.25,33 We have also reported that JAK2 inhibitors only affect a subpopulation of MF HPCs, while sparing MF HSCs.25 The inability of such agents to affect malignant HSC/HPC might explain why the use of this class of drugs is associated primarily with disease palliation.
A growing number of reports have highlighted the role of enhanced TPO/MPL signaling in the development and progression of MF and other MPNs,10-19 suggesting that disrupting the association of TPO with its receptor might provide a means of depleting MF HSCs. Using in vitro HPC assays and in vivo HSC assays, we have examined the effects of a TPORA, LCP4, on primary MF HSCs/HPCs. Treatment with LCP4 at the doses tested not only resulted in the depletion of MF HPCs (CFU-MK, CFU-GM, BFU-E/CFU-E, and CFU-granulocyte/erythroid/macrophage/MK), but also selectively affected the malignant NRCs. By contrast, treatment of normal HPCs and NRCs with LCP4 in an identical fashion had limited inhibitory effects. These data suggest that a TPORA might be capable of selectively depleting malignant MF HSCs/HPCs. This therapeutic window for LCP4, as defined by its differential sensitivity between MF and normal HSC/HPC, raises the possibility that this class of drugs might be capable of reversing the MPN phenotype and delaying or preventing the evolution of MF to leukemia. These observations suggest that such cytokine receptor antagonist therapies might also be useful for treating other hematologic malignancies, as well as solid tumors, in situations where similar ligand/receptor relationships are present.
Decreased expression of the MPL on the cell surface of platelets and MKs is an established feature of PV and MF.13,27 Lower expression of MPL on the cell surface of platelets and MKs in MPNs has been reported to be due to both a reduction in the recycling and maturation of the receptor13,34,35 as well as an increase in MPL proteosomal degradation mediated by JAK2V617F protein.36 We have also observed that MPL expression is downregulated in MF CD34+ cells and more primitive CD34+Lin−CD38− cells. Because MF CD34+ cells are characterized by enhanced JAK-STAT activity,25 such mechanisms could also be responsible for the downregulated expression of MPL on MF HSCs/HPCs irrespective of their mutational status. Because LCP4 binds directly to MPL at exactly the same location as its cognate ligand TPO, a markedly lower dose of LCP4 may be sufficient to occupy the TPO extracellular binding domain of MPL on MF CD34+ cells as compared with normal BM CD34+ cells. This might explain the greater sensitivity of MF CD34+ cells to LCP4 observed in this study.
Similar to our observations, TPO levels have been previously reported to be elevated in MF patient plasma.10-12 Although MF CD34+ cells expressed lower levels of cell surface and total MPL, TPO promoted the proliferation of MF CD34+ cells and HPCs in a dose-dependent fashion. A TPO mimetic, romiplostim, has been reported to promote MF HSC/HPC proliferation and multilineage differentiation.37 These data suggest that the TPO/MPL signaling pathway contributes to the clonal expansion of MF HSCs/HPCs. By contrast, the TPORA, LCP4, treatment decreased the number of CD34+Lin− cells and all assayable classes of HPCs isolated from MF patients irrespective of their mutational status. MPL alone lacks intrinsic kinase activity, instead relying on interactions with JAK2. Upon TPO binding to MPL, JAK2 phosphorylates cytosolic MPL tyrosine residues, eventually activating the STAT3/5, MAPK, and phosphatidylinositol 3-kinase intracellular signaling pathways.38-43 LCP4 treatment inhibited TPO-promoted JAK-STAT activity in JAK2V617F+, JAK2V617F−, and CALR mutant+ MF CD34+ cells. Moreover, MF CD34+ cells are more susceptible to apoptosis as compared with normal BM CD34+ cells. Besides malignant CD34+ cells, normal CD34+ cells may also reside in the spleen of MF patients. We speculate that the LCP4 treatment acts by inducing apoptosis of MF CD34+ cells while sparing normal CD34+ cells. This could also explain why the allele burden of JAK2V617F+ human cells decreases in vivo.
MPL is a selective surface marker characteristic of normal human HSCs.44,45 CD34+MPL+ cells likely represent a subset of true malignant HSCs that are responsible for the origin of each of the MPNs. Recently, Ng et al14 and Meyer et al15 have demonstrated that the absence of MPL expression by MKs and platelets does not interfere with platelet formation. Their data suggests that TPO affects thrombopoiesis by promoting the generation of bi-potent MK progenitors. These findings provide a possible explanation for MK hyperplasia and thrombocytosis that is observed in patients with MPNs. MPN MKs and platelets are characterized by an abnormally low expression of MPL, resulting in elevated levels of circulating TPO, which would then promote myeloproliferation of mutated MF HSCs. This scenario suggests that eliminating TPO stimulation of MPL expressing HSC/HPC with LCP4 might lead to the depletion of the malignant HSCs/HPCs.
In conclusion, the TPORA, LCP4, which has been shown to be able to not only block the JAK-STAT signaling pathway but also to selectively target JAK2V617F+ MF HPCs and HSCs, represents a promising therapeutic strategy with the potential to substantially alter the natural history of MF. Newer versions of such cyclic peptides are currently being created for use in animal models and eventually in man for the treatment of patients with MPNs.
The online version of this article contains a data supplement.
The publication costs of this article were defrayed in part by page charge payment. Therefore, and solely to indicate this fact, this article is hereby marked “advertisement” in accordance with 18 USC section 1734.
Acknowledgments
The authors thank Jessica Andrade, Jacinta White, Cheang Ly Be, and Kellie Cartledge for initial in vitro testing and evaluation of LCP4, as well as the Flow Cytometry Shared Resource Facility at the ISMMS for their excellent flow cytometry and cell sorting service.
This study was supported by an MF challenge concept grant from the MPN Research Foundation and the Leukemia and Lymphoma Society (X.W.), and grants from the National Institutes of Health National Cancer Institute (1P01CA108671) (R.H.). The design and synthesis of the LCP4 peptide resulted from a project supported by the Cooperative Research Centre for Polymers in Melbourne, Australia.
Authorship
Contribution: X.W. designed and performed the experiments, interpreted the data, and wrote the paper; D.H., A.T., and D.W. designed and constructed LCP4; W.K. developed and optimized the method for synthesizing LCP4; C.S.H., T.J., and G.M. performed some of the experiments; J.Q. and J.M. assisted in some of the experiments and critically read the manuscript; N.M. and J.B. provided technical assistance in phospho-flow cytometric analysis and reviewed the paper; W.H. assisted in flow cytometric analysis; and R.H. designed experiments and revised the paper.
Conflict-of-interest disclosure: The authors declare no competing financial interests.
Correspondence: Xiaoli Wang, Division of Hematology/Oncology, The Tisch Cancer Institute, Department of Medicine, Myeloproliferative Disorders Research Consortium, Icahn School of Medicine at Mount Sinai, 1 Gustave L. Levy Pl, Box 1079, New York, NY 10029; e-mail: xiaoli.wang@mssm.edu.



![Figure 3. LCP4 treatment inhibits the proliferation and multilineage differentiation potential of MF splenic and PB CD34+ cells. MF splenic or PB CD34+ cells were treated with cytokines alone or cytokines plus LCP4 (100 nM, 500 nM) for 1 to 2 weeks. One week after the culture, the media were replaced with fresh media supplemented with or without LCP4 and cells were cultured for another week. Cells generated were phenotypically characterized and were assayed for HPCs. The percentage of the absolute number of CD34+Lin− cells (A), all classes of assayable HPCs ([B] 1 week and [C] 2 weeks after the culture), as well as mature MKs (CD41a+CD34−CD15−) (D) and myeloid cells (CD15+CD34−CD41a−) (E), generated in the cultures of MF splenic or PB CD34+ cells exposed to cytokines plus LCP4 relative to that generated in the culture exposed to cytokines alone is shown. *P < .05; **P < .01; ***P < .001. n = 14 (8 splenic MF and 6 PB MF). WK, week.](https://ash.silverchair-cdn.com/ash/content_public/journal/blood/127/26/10.1182_blood-2015-10-674465/4/m_3398f3.jpeg?Expires=1766211879&Signature=ZiiG7SJLBdVoJJ7eVp1wX5V4lVnMDDgnKGYTWQMbhpA0XpHjG3n0P0~QTtR10TZrxPc8YmXx1w6un1VLKPL8w2ivldBvdTIeXYBbxvsT5IDWIqaANX2YNl-6vS1--8XywsOcwmcfccPKSVJawpsPDSsx2dTSlsB7v21Pi0g9vMNbkWp6nO8pIrIlN-yUZlq3AAaGJ1KqUkxu4rDIA3aFhThlfZRRQwoiolDy18K6ST7FYjXwMXH8x9UJkwcZ0IE0HUXuBh4JEuJresjV8d0RGqaifeRZ6Zq8kCYcJE2FgHHhx~nXltCe4x8McqTHC8uyArimI~hPRfzYZ22RINfAMA__&Key-Pair-Id=APKAIE5G5CRDK6RD3PGA)




![Figure 3. LCP4 treatment inhibits the proliferation and multilineage differentiation potential of MF splenic and PB CD34+ cells. MF splenic or PB CD34+ cells were treated with cytokines alone or cytokines plus LCP4 (100 nM, 500 nM) for 1 to 2 weeks. One week after the culture, the media were replaced with fresh media supplemented with or without LCP4 and cells were cultured for another week. Cells generated were phenotypically characterized and were assayed for HPCs. The percentage of the absolute number of CD34+Lin− cells (A), all classes of assayable HPCs ([B] 1 week and [C] 2 weeks after the culture), as well as mature MKs (CD41a+CD34−CD15−) (D) and myeloid cells (CD15+CD34−CD41a−) (E), generated in the cultures of MF splenic or PB CD34+ cells exposed to cytokines plus LCP4 relative to that generated in the culture exposed to cytokines alone is shown. *P < .05; **P < .01; ***P < .001. n = 14 (8 splenic MF and 6 PB MF). WK, week.](https://ash.silverchair-cdn.com/ash/content_public/journal/blood/127/26/10.1182_blood-2015-10-674465/4/m_3398f3.jpeg?Expires=1766211880&Signature=LklB3mwpAzBmFQXFbNwjkIc2H1rHx~cfcj0Xow2zGjBwnsyHhT-h~DLbqJcUvyyqd~K~WmdgrGVpmHTVRDFkmHjtHPXIiS2yTeBRxPyUOYUKrpQBp92i2Wg~Ptg8a0~IrzA1maGdE-FTyGvgeakkl6q9eCVo-7SX-2tC4XANzW9RUQQzoZOU1aUN7AT-qy0SBpC5Ni~uksDJgaIX9xQIAqeH3D~zmykb8Oulv-w7u0RhQCTn5qZTfKSreGvzQNe3OCRsTD-NAakbnSfhkTSNyiRyW3DfmMkpPfWs~mbK7t~a5BBH26bNRdLl2wOjE6wQEe25aAyVuY-PrjZVAkOgsg__&Key-Pair-Id=APKAIE5G5CRDK6RD3PGA)


