Key points
ERM-deficient neutrophils polarize and crawl directionally along chemotactic gradients.
ERM-deficient neutrophils have defective integrin outside-in signaling and reduced adhesion strength.
Abstract
Ezrin/radixin/moesin (ERM) proteins are adaptors that link the actin cytoskeleton to the cytoplasmic domains of membrane proteins. Leukocytes express mostly moesin with lower levels of ezrin but no radixin. When leukocytes are activated, ERMs are postulated to redistribute membrane proteins from microvilli into uropods during polarization and to transduce signals that influence adhesion and other responses. However, these functions have not been tested in leukocytes lacking all ERMs. We used knockout (KO) mice with neutrophils lacking ezrin, moesin, or both proteins (double knockout [DKO]) to probe how ERMs modulate cell shape, adhesion, and signaling in vitro and in vivo. Surprisingly, chemokine-stimulated DKO neutrophils still polarized and redistributed ERM-binding proteins such as PSGL-1 and CD44 to the uropods. Selectin binding to PSGL-1 on moesin KO or DKO neutrophils activated kinases that enable integrin-dependent slow rolling but not those that generate neutrophil extracellular traps. Flowing neutrophils of all genotypes rolled normally on selectins and, upon chemokine stimulation, arrested on integrin ligands. However, moesin KO and DKO neutrophils exhibited defective integrin outside-in signaling and reduced adhesion strength. In vivo, DKO neutrophils displayed normal directional crawling toward a chemotactic gradient, but premature detachment markedly reduced migration from venules into inflamed tissues. Our results demonstrate that stimulated neutrophils do not require ERMs to polarize or to move membrane proteins into uropods. They also reveal an unexpected contribution of moesin to integrin outside-in signaling and adhesion strengthening.
Introduction
Circulating leukocytes use a multistep adhesion cascade to enter lymphoid organs or sites of infection or injury.1 Reversible binding of glycosylated ligands to P- and E-selectin on endothelial cells or platelets and to L-selectin on leukocytes enables leukocytes to tether to and roll along postcapillary venules.2 Rolling leukocytes integrate signals that activate integrin αLβ2, which slows rolling and mediates arrest through interactions with endothelial-cell ligands such as intercellular adhesion molecule-1 (ICAM-1). Signals transduced through P-selectin glycoprotein ligand-1 (PSGL-1) on leukocytes convert αLβ2 from a bent, low-affinity conformation to an extended, intermediate-affinity conformation that slows rolling.3 Chemokine signaling causes αLβ2 to adopt an extended, high-affinity conformation that promotes arrest.4 Adherent leukocytes then crawl to and through endothelial-cell junctions into the surrounding tissues.5
The cytoskeleton regulates the shape and deformability of leukocytes.6 As wall shear stress increases, compressive forces acting on the cell bottom expand the contact area so that more selectin-ligand bonds form. Shear forces cause rolling leukocytes to extend and retract long membrane tethers at the trailing edge.7,8 Tethers extend by stretching microvilli and by separating the membrane around adhesion molecules from the cytoskeleton. Tethers at the trailing edge “sling” forward to form new selectin-ligand interactions at the front of the rolling cell.9 By changing the geometry of cell anchoring structures, tethers and slings reduce forces on adhesive bonds and stabilize rolling velocities as shear stress increases. Disruption of the actin-based cytoskeleton prevents integrin-mediated arrest.10 Activation of αLβ2 requires that talin-1 and kindlin-3 bind to the cytoplasmic tail of the β2 subunit.4 Talins are adaptors that link integrin tails to actin. These linkages may permit cytoskeletal-dependent traction forces to separate the integrin α and β subunits sufficiently to convert them to their high-affinity conformations.11 Whether other aspects of membrane architecture affect integrin function has not been examined.
The ezrin/radixin/moesin (ERM) proteins belong to a family of adaptors that includes talins.12,13 The ERMs bind to positively charged regions in the cytoplasmic tails of diverse transmembrane proteins and to actin filaments. Phosphatases and kinases regulate the equilibrium between folded, inactive conformations and extended, active conformations of ERMs. Hematopoietic cells express predominantly moesin and lower levels of ezrin but little or no radixin.14 Lymphocytes from moesin-deficient mice have blunted microvilli, demonstrating that ERM proteins regulate membrane architecture.15 Chemokine stimulation of wild-type (WT) leukocytes causes moesin and ezrin to detach from resorbing microvilli and concentrate in the uropods as cells polarize.16,17 In parallel, PSGL-1, CD43, CD44, and other proteins with ERM-binding sequences in their cytoplasmic tails move to the uropods.18-20 Based on these correlative data, it has been suggested that ERM proteins drive uropod formation by linking specific membrane proteins to the actin cytoskeleton as it reorganizes.18-20 However, leukocytes expressing PSGL-1 without its ERM-binding cytoplasmic domain also redistribute to the uropods,21 suggesting additional mechanisms for protein movement during polarization. Previous studies offer conflicting conclusions on the roles of ERMs in leukocyte polarization, adhesion, and migration. These studies used moesin-deficient leukocytes that retain ezrin,15,22-24 ezrin-deficient lymphocytes that retain significant levels of moesin after partial small interfering RNA knockdown,25,26 or lymphocytes expressing dominant negative or active forms of moesin or ezrin that might have off-target effects.16,17,27-30 No study has examined polarization, adhesion, or migration of leukocytes lacking all ERMs.
Selectin binding to PSGL-1 activates Src family kinases (SFKs), which phosphorylate the immunoreceptor tyrosine activation motifs (ITAMs) on DAP12 and FcRγ.31-33 These ITAMs recruit spleen tyrosine kinase (Syk) and adaptors that activate downstream mediators, such as phosphatidylinositol-4-phosphate 5-kinase γ and Rap1a, which lead to integrin activation.33-35 Deletion of DAP12 and FcRγ blocks this signaling pathway.32,33 Selectin binding also activates extracellular signal-regulated kinases (ERKs).36 Furthermore, it induces recruitment of Syk to an atypical ITAM on moesin or ezrin, which binds to the PSGL-1 cytoplasmic tail.37 In transfected cells, PSGL-1 with mutations in the cytoplasmic tail that prevent ERM binding can activate Syk but not ERKs.38 However, no study has probed PSGL-1 signaling in leukocytes lacking ERMs. ERKs have been implicated in forming neutrophil extracellular traps (NETs),39 and crosslinking PSGL-1 on neutrophils induces NETs.40 Whether PSGL-1 signaling requires ERMs to propagate NETs has not been examined.
In this study, we used mice with neutrophils lacking moesin, ezrin, or both proteins to probe how ERMs modulate neutrophil shape, adhesion, and signaling in vitro and in vivo.
Materials and methods
A detailed description of supplemental Materials and methods is provided online.
Reagents
A complete list of reagents is provided online.
Cells
Mice
LysMCre mice expressing Cre recombinase under the control of the LysM promoter41 were purchased from The Jackson Laboratory. Ezrf/f mice42 were a gift from Andrea McClatchey (Harvard Medical School). Mice lacking ezrin only in myeloid cells were made by crossing Ezrf/f mice with LysMCre mice to generate Ezrf/fLysMCre mice; for brevity, these were termed ezrin knockout (KO) mice. The mouse Msn gene encoding moesin is located on the X chromosome. Mice globally lacking moesin (Msn−/Y males or Msn−/− females)22 were obtained from the Kumamoto University Institute of Resource Development and Analysis. To maintain the same genetic background, these mice were crossed with LysMCre mice to generate moesin KO mice. Mice lacking both ezrin and moesin in myeloid cells were made by crossing ezrin KO mice with moesin KO mice to generate double knockout (DKO) mice. All mice were backcrossed at least 10 generations into the C57BL/6J background. LysMCre mice were used as controls. In some experiments, labeled leukocytes were injected into C57BL/6J (WT) mice. All mouse protocols were approved by the Institutional Animal Care and Use Committee of the Oklahoma Medical Research Foundation.
Scanning electron microscopy
Scanning electron microscopy of mouse neutrophils was performed as described previously.43
Flow cytometry
Flow cytometry was performed as described previously.43
Neutrophil polarization in vitro
Neutrophil polarization was measured as described previously.44 Neutrophils were plated on ICAM-1–coated coverslips in the presence or absence of 5 μg/mL CXCL1 at 37°C for 30 minutes. The polarized cells were fixed with 2% paraformaldehyde at room temperature for 10 minutes. The fixed cells were stained with Alexa 488–conjugated cholera toxin B (CTxB) and with primary antibodies to the indicated proteins, followed by Alexa 647–conjugated secondary antibodies. For each experiment, ∼200 cells were examined with a fluorescence microscope equipped with an argon/krypton laser light (Nikon eclipse Ti).
Flow chamber assay
Flow chamber experiments were performed as described previously.35
Western blot
Purified bone marrow neutrophils (107) were lysed in 1% Triton X-100, 125 mM NaCl, 50 mM Tris-HCl, pH 7.4, 10 mM EDTA, 2 mM phenylmethylsulfonyl fluoride, 0.1% sodium dodecyl sulfate (SDS), with a protease inhibitor cocktail (1:50; Thermo Fisher Scientific). Lysate (40 μL per lane) was analyzed by western blotting with rabbit antibodies to total ERMs, to moesin or ezrin, or to β-actin, followed by horseradish peroxidase–conjugated goat anti-rabbit immunoglobulin G (IgG). In some experiments, bone marrow neutrophils (5 × 106) were incubated in 6-well plates with P-selectin-IgM or control CD45-IgM captured on immobilized anti-human IgM Fc Ab on a rotary shaker at 65 rpm for 10 minutes at room temperature with or without EDTA. Alternatively, the plates were incubated with 50 μg/mL F(ab′)2 fragments of control rat IgG or GAME-46 for 10 minutes. Isolated bone marrow neutrophils (5 × 106) were incubated in plates with the immobilized F(ab′)2 fragments for 10 minutes at room temperature. The cells were then lysed in 1% Triton X-100, 125 mM NaCl, 50 mM Tris-HCl, pH 7.4, 10 mM EDTA, 2 mM phenylmethylsulfonyl fluoride, 0.1% SDS, with a protease inhibitor cocktail (1:50; Thermo Fisher Scientific), and analyzed by western blotting using rabbit Abs to SFK, phospho-SFK, Syk, phospho-Syk, ERK, phospho-ERK, and β-actin, followed by horseradish peroxidase–conjugated goat anti-rabbit IgG.
Measurement of NETs
NETs were measured as described previously.40,45
Deep vein thrombosis
Deep vein thrombosis induced by flow restriction of the inferior vena cava was performed as described.45
Intravital microscopy
Competitive adhesion of injected, fluorescently labeled neutrophils was measured in the same venules of the cremaster muscle using spinning-disk confocal microscopy.46-48 Purified bone marrow neutrophils (107) from control or DKO mice were fluorescently labeled with 2.5 μM CellTrackerGreen CMFDA or CellTrackerOrange CMRA dye, mixed, and retroorbitally injected into WT mice. Anti-CD31-Alexa Fluor-647 monoclonal antibody (mAb) was injected to label vessels. Rolling, arrest, crawling, and migration were measured in venules (35 to 65 µm in diameter) following establishment of a chemotactic gradient. WKYMVm peptide, a synthetic ligand for the mouse formyl-methionine peptide receptor, was reconstituted in Matrigel growth factor–reduced basement membrane matrix at a final concentration of 100 µM. The solidified Matrigel (50 µL) was placed on 1 side of the cremaster muscle. A glass coverslip was positioned to cover the Matrigel and the cremaster tissue. Thermocontrolled (35°C) buffered saline was superfused at a low rate to maintain tissue moisture. Neutrophil adhesion, polarization, crawling, and emigration were analyzed in venules ∼500 µm from the Matrigel.
Fluorescent cells were visualized with a Nikon Eclipse microscope (E600FN) with a 20×/0.95W XLUM plan F1 water immersion objective, coupled to a confocal light path (Solamere Technology Group) based on a modified Yokogawa CSU-X1 head (Yokagawa Electric Corporation). The spinning disk confocal microscope was driven by National Institutes of Health acquisition software Micromanager. The images were captured by Micromanager 1.4 and analyzed with ImageJ software (National Institutes of Health). Crawling velocities (intravascular and extravascular) were measured using the Plugins “MTrackJ” in the ImageJ software. Neutrophil arrest, crawling, and migration were visualized by time-lapse recording every 30 seconds, using Z-stacks of 5-µm step with a total thickness of 30 µm. Time-lapse videos were recorded continuously for 30 minutes up to 4 hours after surgery. Adherent cells were defined as neutrophils that did not move for at least 30 seconds. Crawling velocities were analyzed in neutrophils that showed displacement for at least 5 minutes. Directional migration toward the source of WKYMVm peptide was tracked using the “Manual Tracking” Plugins in ImageJ software and the Chemotaxis and Migration Tool 2.0 from Ibidi. To study protein distribution on polarized cells, mice were injected retroorbitally with 4 μg phycoerythrin-conjugated anti-PSGL-1 plus 5 μg Alexa Fluor-647–conjugated anti-CD44 or with 2 μg phycoerythrin-conjugated anti-CD11b immediately after exteriorization of the cremaster muscle. The cremaster tissue was superfused with 100 µM WKYMVm for 30 to 45 minutes to allow firm adhesion of neutrophils. Antibody binding to crawling neutrophils with a leading edge (pseudopod) and a trailing edge (uropod) was visualized.
Thioglycollate-induced peritonitis
Competitive neutrophil recruitment into the peritoneum was measured as described previously.33
Statistical analysis
Data are presented as mean ± standard error of the mean (SEM) from ≥3 independent experiments unless otherwise specified. Statistical differences were analyzed using unpaired and 2-tailed Student t test between 2 groups, or a 1-way analysis of variance followed by Bonferroni post hoc test using GraphPad Prism7 (GraphPad Prism, San Diego, CA) with post hoc multiple-comparison test between more than 2 groups. Values were considered significant at P < .05.
Results
Generation of mice lacking ERMs in myeloid cells
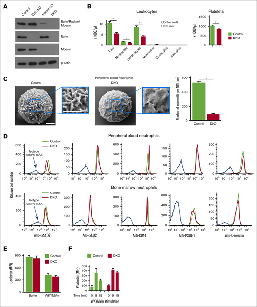
We bred male Msn−/Y or female Msn−/− mice globally lacking moesin (moesin KO) with Ezrf/fLysMCre mice lacking ezrin in myeloid cells (ezrin KO) to generate DKO mice lacking both moesin and ezrin in myeloid cells. Western blots with an antibody that binds equivalently to ezrin, radixin, and moesin demonstrated that neutrophils from control mice express substantially more moesin than ezrin and documented complete deletion of ERMs in neutrophils from DKO mice (Figure 1A upper row; supplemental Figure 1). Blots with antibodies specific for moesin or ezrin confirmed the appropriate ERM deletion in DKO, moesin KO, and ezrin KO mice (Figure 1A second and third rows; supplemental Figure 1). As previously reported for moesin KO mice,15 peripheral blood from DKO mice had moderate lymphopenia and mild neutropenia (Figure 1B). DKO mice also had slightly reduced platelet counts. Scanning electron microscopy revealed markedly decreased microvilli in DKO neutrophils (Figure 1C), much like that reported for lymphocytes from moesin KO mice.15 DKO neutrophils from bone marrow or peripheral blood expressed normal surface levels of PSGL-1, L-selectin, CD44, and integrin αLβ2, and slightly lower levels of integrin αMβ2 (Figure 1D; supplemental Figure 2). Control and DKO neutrophils stimulated with the formyl-peptide receptor agonist WKYMVm shed L-selectin and polymerized actin equivalently (Figure 1E-F).
Characterization of ERM-deficient neutrophils. (A) Western blot of bone marrow neutrophils from the indicated genotype, probed with antibodies that recognize all 3 ERMs equivalently (top row), ezrin only (second row), moesin only (third row), or the control protein β-actin (bottom row). The data are representative of 3 experiments. Quantitative data are presented in supplemental Figure 1. (B) Leukocyte and platelet numbers from peripheral blood of control or DKO mice. The data represent the mean ± SEM from 6 to 9 experiments. (C) Left and middle panels, scanning electron micrographs of peripheral blood neutrophils from control and DKO mice. The boxed areas are magnified in the insets. Scale bar, 1 μm. Right panel, quantification of microvilli. The data represent the mean ± SEM from 32 to 35 neutrophils from 4 mice of each genotype. (D) Flow cytometric analysis of neutrophils from peripheral blood or bone marrow from the indicated genotype, probed with antibodies to the indicated protein. The data are representative of 5 experiments. Quantification of the data as mean fluorescence intensity is presented in supplemental Figure 2. (E) Flow cytometric analysis of L-selectin expression on bone marrow neutrophils of the indicated genotype 15 minutes after incubation with buffer or WKYMVm peptide. The data represent the mean ± standard deviation from 3 experiments. (F) Flow cytometric analysis of phalloidin binding to polymerized actin in permeabilized bone marrow neutrophils of the indicated genotype at the indicated times after stimulation with WKYMVn peptide. The data represent the mean ± SEM from 5 mice per genotype. *P < .05. MFI, mean fluorescence intensity.
Characterization of ERM-deficient neutrophils. (A) Western blot of bone marrow neutrophils from the indicated genotype, probed with antibodies that recognize all 3 ERMs equivalently (top row), ezrin only (second row), moesin only (third row), or the control protein β-actin (bottom row). The data are representative of 3 experiments. Quantitative data are presented in supplemental Figure 1. (B) Leukocyte and platelet numbers from peripheral blood of control or DKO mice. The data represent the mean ± SEM from 6 to 9 experiments. (C) Left and middle panels, scanning electron micrographs of peripheral blood neutrophils from control and DKO mice. The boxed areas are magnified in the insets. Scale bar, 1 μm. Right panel, quantification of microvilli. The data represent the mean ± SEM from 32 to 35 neutrophils from 4 mice of each genotype. (D) Flow cytometric analysis of neutrophils from peripheral blood or bone marrow from the indicated genotype, probed with antibodies to the indicated protein. The data are representative of 5 experiments. Quantification of the data as mean fluorescence intensity is presented in supplemental Figure 2. (E) Flow cytometric analysis of L-selectin expression on bone marrow neutrophils of the indicated genotype 15 minutes after incubation with buffer or WKYMVm peptide. The data represent the mean ± standard deviation from 3 experiments. (F) Flow cytometric analysis of phalloidin binding to polymerized actin in permeabilized bone marrow neutrophils of the indicated genotype at the indicated times after stimulation with WKYMVn peptide. The data represent the mean ± SEM from 5 mice per genotype. *P < .05. MFI, mean fluorescence intensity.
Neutrophils lacking ERMs polarize and redistribute raft-associated proteins to uropods
We fixed unstimulated or CXCL1-stimulated neutrophils from control and DKO mice and stained them with CTxB, which binds to the raft-enriched ganglioside GM1, and with mAbs to the raft-associated proteins PSGL-1 or CD44 or to the nonraft proteins CD45 or CD11b (integrin αMβ2).44 We then visualized the cells with phase-contrast and confocal microscopy. All probes homogeneously stained the plasma membranes of unstimulated cells (Figure 2A). CXCL1-stimulated neutrophils became polarized with characteristic leading-edge lamellipodia and trailing-edge uropods (Figure 2B). In both control and DKO cells, CD45 and CD11b remained homogeneously distributed, whereas the the raft-associated proteins PSGL-1 and CD44 capped and redistributed with GM1 to the uropods (Figure 2B). These data demonstrate that neutrophils do not require ERMs to redistribute raft-associated proteins and lipids to uropods. However, we did observe less frequent capping of GM1, PSGL-1, and CD44 in DKO cells (Figure 2C), suggesting that ERMs may facilitate these redistributions.
Neutrophils lacking ERMs polarize and redistribute raft-associated proteins to uropods. (A) Bone marrow neutrophils from control or DKO mice were fixed and labeled with CTxB to label GM1 (green) or with antibodies to the indicated protein (red). Representative cells were visualized by phase-contrast microscopy or confocal microscopy. Scale bar, 5 μm. (B) Neutrophils from control or DKO mice were stimulated with CXCL1, fixed, labeled, and visualized as in panel A. The data in panels A and B are representative of 3 experiments. (C) Percentage of vehicle- or CXCL1-treated neutrophils with capped GM1 (recognized by CTxB), PSGL-1, or CD44 visualized by confocal microscopy. The data represent the mean ± standard deviation from 3 experiments. *P < .05.
Neutrophils lacking ERMs polarize and redistribute raft-associated proteins to uropods. (A) Bone marrow neutrophils from control or DKO mice were fixed and labeled with CTxB to label GM1 (green) or with antibodies to the indicated protein (red). Representative cells were visualized by phase-contrast microscopy or confocal microscopy. Scale bar, 5 μm. (B) Neutrophils from control or DKO mice were stimulated with CXCL1, fixed, labeled, and visualized as in panel A. The data in panels A and B are representative of 3 experiments. (C) Percentage of vehicle- or CXCL1-treated neutrophils with capped GM1 (recognized by CTxB), PSGL-1, or CD44 visualized by confocal microscopy. The data represent the mean ± standard deviation from 3 experiments. *P < .05.
Neutrophil signaling initiated through PSGL-1 requires moesin to activate ERKs and release NETs
We plated neutrophils from control, ezrin KO, moesin KO, or DKO mice on immobilized P-selectin to induce PSGL-1–dependent signaling or on immobilized anti-β2 integrin F(ab′)2 to induce integrin outside-in signaling. When plated on P-selectin, neutrophils of all genotypes activated SFKs and Syk, but only neutrophils from control and ezrin KO mice activated ERKs (Figure 3A-B). Neutrophils did not activate kinases when plated on control CD45 or on P-selectin in the presence of EDTA to prevent Ca2+-dependent selectin binding to PSGL-1, confirming signaling specificity. When plated on anti-β2 integrin F(ab′)2 but not on isotype control F(ab′)2, neutrophils of all genotypes activated ERKs (Figure 3C). These data demonstrate that neutrophil signaling initiated through PSGL-1, but not through integrins, requires moesin to activate ERKs.
Neutrophil signaling through PSGL-1, but not through β2 integrins, requires moesin to activate ERKs. (A-B) Neutrophils from the indicated genotype were incubated on immobilized P-selectin or control CD45 in buffer containing Ca2+ or in buffer containing EDTA to prevent selectin–PSGL-1 interactions. Cells were lysed and probed by western blotting with antibodies to the indicated protein or to phosphorylated (activated) versions of each protein. (C) Neutrophils from the indicated genotype were incubated on immobilized F(ab′)2 fragments of isotype control or anti-β2 integrin mAb. Cells were lysed and probed by western blotting with antibodies to the indicated protein or to phosphorylated (activated) versions of each protein. The data are representative of 3 experiments.
Neutrophil signaling through PSGL-1, but not through β2 integrins, requires moesin to activate ERKs. (A-B) Neutrophils from the indicated genotype were incubated on immobilized P-selectin or control CD45 in buffer containing Ca2+ or in buffer containing EDTA to prevent selectin–PSGL-1 interactions. Cells were lysed and probed by western blotting with antibodies to the indicated protein or to phosphorylated (activated) versions of each protein. (C) Neutrophils from the indicated genotype were incubated on immobilized F(ab′)2 fragments of isotype control or anti-β2 integrin mAb. Cells were lysed and probed by western blotting with antibodies to the indicated protein or to phosphorylated (activated) versions of each protein. The data are representative of 3 experiments.
Multivalent forms of fluid-phase P-selectin induce neutrophils to release NETs.40 We found that P-selectin–IgM Fc chimeras caused NET release, defined as staining for both extracellular DNA and citrullinated histones, in control and ezrin KO neutrophils but not in moesin KO and DKO neutrophils (Figure 4A). In contrast, phorbol myristate acetate, a well-characterized NET inducer, caused NET release in neutrophils of all genotypes. Cooperative PSGL-1 and CXCR2 signaling in neutrophils promotes thrombosis in the mouse inferior vena cava after flow restriction, in part by stimulating release of NETs.45 Using the same model, we found that thrombus frequency and size in control and DKO mice were equivalent (Figure 4B). Although ERKs have been implicated in forming NETs,39 our results indicate that NET-dependent venous thrombosis does not require ERM-dependent activation of ERKs.
Neutrophil signaling through PSGL-1 requires moesin to activate NETs but not to generate deep vein thrombi. (A) Percentage of NET-forming neutrophils from the indicated genotype, stimulated with P-selectin-IgM or phorbol myristate acetate (PMA), calculated by dividing the number of cells with both extracellular citrullinated histones and Sytox Orange-positive DNA by the total number of Sytox-Orange positive cells. (B) Thrombus frequency (left panel) and thrombus weight (right panel) 24 hours after ligation of the inferior vena cava in mice of the indicated genotype. The data represent the mean ± SEM from 10 to 15 mice in each group. *P < .05.
Neutrophil signaling through PSGL-1 requires moesin to activate NETs but not to generate deep vein thrombi. (A) Percentage of NET-forming neutrophils from the indicated genotype, stimulated with P-selectin-IgM or phorbol myristate acetate (PMA), calculated by dividing the number of cells with both extracellular citrullinated histones and Sytox Orange-positive DNA by the total number of Sytox-Orange positive cells. (B) Thrombus frequency (left panel) and thrombus weight (right panel) 24 hours after ligation of the inferior vena cava in mice of the indicated genotype. The data represent the mean ± SEM from 10 to 15 mice in each group. *P < .05.
Neutrophils use moesin to strengthen adhesion under flow
We flowed neutrophils from control, ezrin KO, moesin KO, or DKO mice over immobilized P-selectin with or without coimmobilized ICAM-1 (Figure 5A). Neutrophils of all genotypes rolled with comparable velocities on P-selectin and reduced rolling velocities equivalently on ICAM-1, demonstrating that neutrophils do not require ERMs for PSGL-1 to trigger integrin-dependent slow rolling. Neutrophils from control and DKO mice also exhibited comparable L-selectin–dependent rolling on a PSGL-1–derived glycosulfopeptide comprising the L-selectin–binding site (supplemental Figure 3). Coimmobilization of CXCL1 with P-selectin and ICAM-1 caused rolling control and ezrin KO neutrophils to arrest and spread (Figure 5B; supplemental Figure 4). However, significantly fewer moesin KO and DKO neutrophils arrested and spread. When plated on anti-β2 integrin F(ab′)2, moesin KO and DKO neutrophils spread less frequently, consistent with a defect in outside-in signaling that strengthens adhesion (Figure 5C; supplemental Figure 5). When P-selectin was immobilized, increasing wall shear stress caused more rolling moesin-deficient neutrophils to detach (Figure 5D). When P-selectin was coimmobilized with ICAM-1 and CXCL1, increasing wall shear stress caused more arrested moesin-deficient neutrophils to detach (Figure 5E). These results indicate that neutrophils use moesin to strengthen both selectin- and integrin-dependent adhesion under flow.
Neutrophils use moesin to strengthen adhesion under flow. (A) Rolling velocities of neutrophils of the indicated genotype on P-selectin with or without coimmobilized ICAM-1 in the presence or absence of anti-ICAM-1 mAb. (B) Percentages of neutrophils of the indicated genotype rolling, arrested and round, or arrested and spread on coimmobilized P-selectin, ICAM-1, and CXCL1. The surface areas of arrested cells are quantified in supplemental Figure 4. (C) Percentages of round or spread neutrophils of the indicated genotype adherent to immobilized anti-β2 integrin F(ab′)2. The surface areas of adherent cells are quantified in supplemental Figure 5. (D-E) Bone marrow leukocytes of the indicated genotype were allowed to accumulate on the indicated substrate at 0.5 dyne/cm2 for 5 minutes, and then wall shear stress was increased every 30 seconds. The percentage of remaining adherent cells was measured. The data in panels A-E represent the mean ± SEM from 5 experiments, with 5 mice in each experimental group. *P < .05.
Neutrophils use moesin to strengthen adhesion under flow. (A) Rolling velocities of neutrophils of the indicated genotype on P-selectin with or without coimmobilized ICAM-1 in the presence or absence of anti-ICAM-1 mAb. (B) Percentages of neutrophils of the indicated genotype rolling, arrested and round, or arrested and spread on coimmobilized P-selectin, ICAM-1, and CXCL1. The surface areas of arrested cells are quantified in supplemental Figure 4. (C) Percentages of round or spread neutrophils of the indicated genotype adherent to immobilized anti-β2 integrin F(ab′)2. The surface areas of adherent cells are quantified in supplemental Figure 5. (D-E) Bone marrow leukocytes of the indicated genotype were allowed to accumulate on the indicated substrate at 0.5 dyne/cm2 for 5 minutes, and then wall shear stress was increased every 30 seconds. The percentage of remaining adherent cells was measured. The data in panels A-E represent the mean ± SEM from 5 experiments, with 5 mice in each experimental group. *P < .05.
Impaired adhesion strength reduces migration of ERM-deficient neutrophils into extravascular tissues
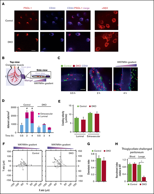
To examine the function of neutrophil ERMs during inflammation in vivo, we mobilized the cremaster muscle of WT mice. The surgical trauma causes mast cells to release histamine, which induces rapid mobilization of P-selectin to the surface of venular endothelial cells.49 Flowing leukocytes, almost all neutrophils, roll in a P-selectin–dependent manner.50 We labeled neutrophils from control and DKO mice with different fluorescent dyes, injected a 1:1 mixture into the mice, and used spinning-disk microscopy to monitor rolling of the labeled cells in the same venules of the cremaster muscle. Neutrophils of both genotypes rolled with similar velocities before or after injection of blocking anti-β2 integrin mAb (supplemental Figure 6). These results confirm the in vitro data and demonstrate that neutrophils do not require ERMs to roll on P-selectin or to trigger integrin-dependent slow rolling on ICAM-1. We next IV injected differentially labeled mAbs to PSGL-1 and CD44 or to integrin αMβ2 into control or DKO mice. We then superfused the formyl-peptide receptor agonist WKYMVm over the exteriorized cremaster muscle. Rolling endogenous neutrophils labeled with the fluorescent mAbs rapidly arrested and began to crawl in random directions on venular surfaces. Spinning-disk intravital microscopy revealed that PSGL-1 and CD44 concentrated equivalently in the uropods of crawling control and DKO neutrophils. In contrast, integrin αMβ2 remained distributed in both the uropods and the leading edges (Figure 6A; supplemental Figure 7; supplemental Videos 1-3). In separate experiments, we inserted a diffusible Matrigel plug impregnated with WKYMVm adjacent to the cremaster muscle of WT mice (Figure 6B). After superfusing the tissue with saline for 30 minutes to establish a chemotactic gradient, we IV injected labeled anti-CD31 mAb to visualize venular endothelial cells plus a 1:1 mixture of differentially labeled neutrophils from control and DKO mice. We monitored rolling, arrest, polarization, intraluminal crawling, and extravascular migration of the fluorescent cells. In the first 30 minutes after injection, similar numbers of control and DKO neutrophils rolled and arrested in venules. Over the next 2 to 4 hours, however, significantly fewer DKO neutrophils adhered in the venules and even fewer migrated into the extravascular tissues (Figure 6C-D; supplemental Video 4). These results indicate that the impaired adhesion strength of DKO neutrophils causes them to detach prematurely, which prevents them from crawling to and through endothelial cell junctions into extravascular sites. However, control and DKO neutrophils that adhered had equivalent crawling velocities (Figure 6E) and directionality toward the chemotactic gradient (Figure 6F-G; supplemental Video 5). In a separate model of sterile inflammation dependent on selectins, integrins, and chemokines such as CXCL1,51-53 we IV injected a 1:1 mixture of differentially labeled control and DKO neutrophils into WT mice 2 hours after challenging the peritoneum with thioglycollate. Two hours after injection, significantly fewer DKO neutrophils migrated into the peritoneum (Figure 6H).
Impaired adhesion strength reduces migration of ERM-deficient neutrophils into extravascular tissues. (A) Distribution of PSGL-1 (red), CD44 (blue), or integrin αMβ2 (red) on neutrophils crawling in venules of the cremaster muscle of control or DKO mice superfused with WKYMVm peptide, visualized by spinning disk confocal microscopy. The data are representative of 3 experiments. Bar, 10 μm. Quantitative data are presented in supplemental Figure 7. Representative videos are shown in supplemental Videos 1-3. (B) Schematic of peptide gradient created by inserting a diffusible Matrigel plug impregnated with WKYMVm adjacent to the cremaster muscle. (C) Images of adherent neutrophils from control (green) or DKO (red) mice at the indicated times after IV injection into WT mice. Venular endothelial cells were stained with anti-CD31 mAb (blue). The orientation of the WKYMVm peptide gradient is marked. The images are representative of 4 independent experiments. Bar, 50 µm. A representative video is shown in supplemental Video 4. (D) Quantification of adherent luminal and extravascular neutrophils at the indicated time points after injection. The data represent the mean ± SEM of 44 to 269 neutrophils counted in 3 to 5 venules from each of 4 independent experiments. *P < .05 for luminal control relative to DKO neutrophils at the same time point. #P < .05 for extravascular control relative to DKO neutrophils at the same time point. (E) Luminal and extravascular crawling velocities of cells 2 hours after injection. The data represent the mean ± SEM from 20 to 30 neutrophils from 4 independent experiments. (F) Migration plots of extravascular neutrophils 2 hours after injection. The starting point of each track was normalized to zero for the x- and y-axis. Positive y-axis values represent movement toward the WKYMVm chemoattractant source. The plots are representative of 3 independent experiments. (G) Chemotactic index of extravascular neutrophils from panel F. The data represent the mean ± SEM from 20 to 30 neutrophils from 3 independent experiments. A representative video is shown in supplemental Video 5. (H) Competitive recruitment of IV injected neutrophils from control mice labeled with green (PKH67) dye and from control or DKO mice labeled with red (PKH26) dye into the peritoneum of WT mice 2 hours after thioglycollate challenge. Data are plotted as the ratio of PKH26-labeled control or DKO neutrophils relative to PKH67-labeled control neutrophils. The data represent the mean ± SEM from 4 recipient mice in each genotype group.
Impaired adhesion strength reduces migration of ERM-deficient neutrophils into extravascular tissues. (A) Distribution of PSGL-1 (red), CD44 (blue), or integrin αMβ2 (red) on neutrophils crawling in venules of the cremaster muscle of control or DKO mice superfused with WKYMVm peptide, visualized by spinning disk confocal microscopy. The data are representative of 3 experiments. Bar, 10 μm. Quantitative data are presented in supplemental Figure 7. Representative videos are shown in supplemental Videos 1-3. (B) Schematic of peptide gradient created by inserting a diffusible Matrigel plug impregnated with WKYMVm adjacent to the cremaster muscle. (C) Images of adherent neutrophils from control (green) or DKO (red) mice at the indicated times after IV injection into WT mice. Venular endothelial cells were stained with anti-CD31 mAb (blue). The orientation of the WKYMVm peptide gradient is marked. The images are representative of 4 independent experiments. Bar, 50 µm. A representative video is shown in supplemental Video 4. (D) Quantification of adherent luminal and extravascular neutrophils at the indicated time points after injection. The data represent the mean ± SEM of 44 to 269 neutrophils counted in 3 to 5 venules from each of 4 independent experiments. *P < .05 for luminal control relative to DKO neutrophils at the same time point. #P < .05 for extravascular control relative to DKO neutrophils at the same time point. (E) Luminal and extravascular crawling velocities of cells 2 hours after injection. The data represent the mean ± SEM from 20 to 30 neutrophils from 4 independent experiments. (F) Migration plots of extravascular neutrophils 2 hours after injection. The starting point of each track was normalized to zero for the x- and y-axis. Positive y-axis values represent movement toward the WKYMVm chemoattractant source. The plots are representative of 3 independent experiments. (G) Chemotactic index of extravascular neutrophils from panel F. The data represent the mean ± SEM from 20 to 30 neutrophils from 3 independent experiments. A representative video is shown in supplemental Video 5. (H) Competitive recruitment of IV injected neutrophils from control mice labeled with green (PKH67) dye and from control or DKO mice labeled with red (PKH26) dye into the peritoneum of WT mice 2 hours after thioglycollate challenge. Data are plotted as the ratio of PKH26-labeled control or DKO neutrophils relative to PKH67-labeled control neutrophils. The data represent the mean ± SEM from 4 recipient mice in each genotype group.
Discussion
Our use of neutrophils lacking all ERMs revealed surprisingly normal phenotypes for functions that were thought to require these proteins. We found that ERM-deficient neutrophils rolled on selectins, arrested through integrins, polarized, and crawled directionally in response to chemotactic gradients. However, adhesion strength was substantially reduced, resulting in impaired neutrophil recruitment from venules into extravascular tissues.
We observed the same functional defects in neutrophils lacking moesin alone or lacking both moesin and ezrin, consistent with the much higher expression of moesin in these cells. Neutrophils lacking only ezrin functioned normally. T cells lacking only ezrin were reported to have some suboptimal responses to antigen stimulation or chemokines.25 It is possible that ezrin has unique functions in neutrophils that our assays did not measure.
ERM-deficient neutrophils, despite loss of microvilli, retained normal or near-normal levels of major surface glycoproteins, including L-selectin. Based on mutations of the L-selectin cytoplasmic domain in transfected cells, it was hypothesized that ERM proteins negatively regulate shedding of the L-selectin ectodomain.54 Our finding that chemokine stimulation triggered normal L-selectin shedding from ERM-deficient neutrophils indicates that this putative regulation is limited. Positioning of L-selectin and PSGL-1 on microvilli facilitates tethering of WT leukocytes under flow.55-57 However, even without microvilli, ERM-deficient neutrophils used selectin-ligand interactions to tether to and roll on vascular surfaces. PSGL-1–triggered signaling did not require ERMs to activate SFKs, Syk, and other downstream mediators that enabled integrin-mediated slow rolling on ICAM-1. It did, however, require moesin to activate ERKs, which were dispensable for integrin activation but crucial for generation of NETs. Antigen stimulation activates ERKs in T cells lacking ezrin with ∼20% residual moesin after partial knockdown, but it could not be determined whether ERK activation was due to the residual moesin or to differential signaling through the T-cell receptor.25 Our data resolve discrepancies between reports that PSGL-1 signaling requires the canonical ITAMs on DAP12 and FcRγ (needed for integrin activation)32,33 or an atypical ITAM on moesin (needed for ERK activation).37 Whether the moesin requirement to activate ERKs reflects a higher signaling threshold, segregation of signaling intermediates, or other factors requires further study. The physiological significance of PSGL-1–initiated ERK activation remains unknown. We found no differences in the frequency or size of thrombi in flow-restricted veins of ERM-deficient mice, probably because other mediators are sufficient to induce procoagulant NETs in adherent neutrophils.45,58,59
Chemokine-stimulated T cells lacking ezrin with ∼20% residual moesin polarize and cap proteins normally, which was interpreted as due to the residual moesin.25,26 On the other hand, moesin-deficient T cells were reported to have partial defects in agonist-induced actin polymerization, polarization, and chemotaxis.15 We could not reproduce the latter findings in neutrophils lacking ezrin as well as moesin. Remarkably, ERM-deficient neutrophils polarized readily in response to stimulation with a chemokine or with the formyl-peptide receptor agonist WKYMVm, in vitro or in vivo. Furthermore, membrane proteins such as PSGL-1 and CD44 capped and redistributed to the uropods. Our results disprove a long-standing assumption that ERMs must link the cytoplasmic domains of such proteins to reorganizing actin filaments to move them into, and even to form, the uropods.18-20 Consistent with these findings, PSGL-1 lacking its cytoplasmic domain, including the ERM-binding site, redistributes normally to uropods of stimulated neutrophils.21 Experiments with dominant negative constructs or small interfering RNA–mediated knockdown suggest that lipid raft-enriched flotillins contribute to uropod formation in T cells.28,60 Furthermore, some uropods in chemokine-stimulated T cells concentrate flotillins but not active ERMs.28 Our results demonstrate that stimulated neutrophils do not require ERMs to cap proteins or form uropods, although they may facilitate this process.
Neutrophils were reported to roll faster in trauma- or tumor necrosis factor-α–stimulated venules of moesin-deficient mice, which were ascribed to defective PSGL-1–triggered integrin activation.23 However, the contribution of integrins to rolling velocity was not addressed, and the potential for altered endothelial cell function in mice globally lacking moesin was not considered. We found that ERM-deficient neutrophils had normal selectin-dependent rolling and PSGL-1–triggered, integrin-dependent slow rolling. Chemokine stimulation caused moesin-deficient neutrophils to arrest on ICAM-1, but they spread less efficiently and detached more frequently in response to increasing shear stress. To exclude contributions of ERMs in other cell types in vivo, we injected differentially labeled control and ERM-deficient neutrophils into WT mice. ERM-deficient neutrophils rolling in venules arrested in response to the agonist peptide WKYMVm, but fewer adherent cells accumulated. Importantly, the remaining adherent cells polarized, concentrated PSGL-1 and CD44 in uropods, and exhibited normal crawling velocity and directionality in response to a WKYMVm gradient. Premature detachment due to impaired adhesion strength is the likely mechanism for the marked decrease in extravascular migration of ERM-deficient neutrophils. By reducing excess membrane through loss of microvilli, ERM deficiency may limit membrane deformability and the formation of tethers and slings.7-9,56 We observed defective spreading of neutrophils on immobilized anti-β2 integrin F(ab′)2. This points to defects in transmitting or responding to outside-in signals, although interestingly, ERK activation was normal. Defective spreading should weaken adhesion by reducing the number of bonds in the adhesive interface and by increasing the hydrodynamic drag on the cell.7-9,56 How deficiency of ERMs, especially moesin, affects adhesion strength requires further investigation.
Our results provide new insights into how neutrophil ERMs regulate membrane architecture, signaling, and adhesion, which may lead to new therapies for inflammatory and thrombotic diseases.
Data from this paper may be acquired by contacting the corresponding author, Rodger P. McEver, at rodger-mcever@omrf.org.
Acknowledgments
The authors thank Andrea McClatchey for Ezrf/f mice, Preston Larson for assistance with scanning electron microscopy, and Cindy Carter for technical assistance.
This work was supported by National Institutes of Health, National Heart, Lung, and Blood Institute grant HL034363 and National Institute of General Medical Sciences grant GM114731.
Authorship
Contribution: S.R.P., B.S., and T.Y. performed experiments; all authors interpreted data; and R.P.M. conceived the study and wrote the manuscript, with input from all authors.
Conflict-of-interest disclosure: R.P.M. is a cofounder of Selexys Pharmaceuticals, now part of Novartis AG, and of Tetherex Pharmaceuticals. The remaining authors declare no competing financial interests.
Correspondence: Rodger P. McEver, Cardiovascular Biology Research Program, Oklahoma Medical Research Foundation, 825 NE 13th St, Oklahoma City, OK 73104; e-mail: rodger-mcever@omrf.org.
References
Author notes
S.R.P. and T.Y. contributed equally to this study.
The full-text version of this article contains a data supplement.






