Key Points
SHERLOCK is 100% sensitive and specific for the diagnosis of APL and CML in patient samples.
SHERLOCK has the potential to improve access to life-saving therapies for clinically actionable fusion-driven leukemias.
Visual Abstract
Fusion oncogenes can be cancer-defining molecular alterations that are essential for diagnosis and therapy selection.1,2 Rapid and accessible molecular diagnostics for fusion-driven leukemias such as acute promyelocytic leukemia (APL), Philadelphia chromosome–positive acute lymphoblastic leukemia, and chronic myeloid leukemia (CML) are unavailable, creating a barrier to timely diagnosis and effective targeted therapy in many health care settings, including community hospitals and low-resource environments. We developed CRISPR-based RNA-fusion transcript detection assays using SHERLOCK (specific high-sensitivity enzymatic reporter unlocking) for the diagnosis of fusion-driven leukemias. We validated these assays using diagnostic samples from patients with APL and CML from academic centers and dried blood spots from low-resource environments, demonstrating 100% sensitivity and specificity. We identified assay optimizations to enable the use of these tests outside of tertiary cancer centers and clinical laboratories, enhancing the potential impact of this technology. Rapid point-of-care diagnostics can improve outcomes for patients with cancer by expanding access to therapies for highly treatable diseases that would otherwise lead to serious adverse outcomes due to delayed or missed diagnoses.
Introduction
PML::RARA and BCR::ABL1 are essential, disease-defining oncogenic fusions in acute promyelocytic leukemia (APL) and in chronic myeloid leukemia (CML), and Philadelphia chromosome–positive acute lymphoblastic leukemia (Ph+ ALL), respectively. Currently, laboratory-based tests such as metaphase cytogenetics, fluorescence in situ hybridization, or reverse transcription polymerase chain reaction (RT-PCR) are required to establish these diagnoses and thereby inform treatment decisions. However, these tests are not available in most clinical laboratories and health care settings, requiring samples to be sent to central testing laboratories or transfer of patients to tertiary care centers. As a result, reliance on these methodologies can introduce clinically significant delays to diagnosis and initiation of treatment.
More than 90% of patients with APL can be cured without chemotherapy using a combination of all-trans retinoic acid (ATRA) and arsenic trioxide.3 Despite this high curative potential, the initial clinical presentation of APL remains an oncologic emergency because of the well-defined risk of catastrophic hemorrhage. Treatment with ATRA/arsenic trioxide rapidly reverses the APL-associated coagulopathy, but treatment delays measured in hours or days continue to drive a high risk of early mortality, as highlighted in real-world data that shows the incidence of early death reaching at least 30%.4-8 In order to fully realize the transformative potential of current APL therapy demonstrated in clinical trial cohorts, in which the rates of early death are low and of long-term cure are high, the clear imperative is to shrink the gaps between presentation, diagnosis, and initiation of guideline-concordant treatment.
Similarly, tyrosine kinase inhibitors (TKIs) targeting the BCR::ABL1 fusion oncogene have revolutionized the treatment of Ph+ ALL and CML. Before the TKI era, the prognosis of patients with Ph+ ALL was dismal, with poor response to intensive chemotherapy, and a limited number of patients eligible for curative potential allogeneic stem cell transplant. TKIs are now the backbone of all Ph+ ALL treatment regimens and have dramatically improved outcomes in both younger and older patients.9 For patients with CML, TKIs have normalized life expectancy and imatinib is widely available across the world.10-12 However, eligibility for TKI therapy is dependent on access to molecular diagnostic testing, which represents a barrier to effective treatment for patients with CML in low-resource environments.
Cancer outcome disparities widen when effective diagnostics and therapeutics are available but limited to tertiary care and academic centers.13 Rapid point-of-care molecular diagnostics for fusion-driven hematologic malignancies have the potential to address this discrepancy and transform patient care based on 2 paradigms: 1 highlighted by application in APL and Ph+ ALL in which rapid turnaround at the point of care enables early initiation of targeted therapy in acute leukemia, and a second highlighted by application in CML in which widespread access to point-of-care molecular diagnostics can link patients to life expectancy–normalizing drugs.
To address these challenges, we developed a CRISPR-based RNA-fusion transcript detection platform using SHERLOCK (specific high-sensitivity enzymatic reporter unlocking) for APL, CML, and Ph+ ALL. SHERLOCK combines isothermal reverse transcription and recombinase polymerase amplification (RT-RPA) of target RNA with programmable CRISPR-associated protein 13 (Cas13)–mediated detection by cleavage of a collateral reporter for assay readout (Figure 1).14-16 We used a systematic approach to validating the assay using synthesized RNA (pure target), cell lines (target in a mixture of total RNA), and patient samples, including from dried blood spots obtained in low-resource clinical settings from 11 countries across 4 continents (Africa, Asia, Oceania, and North America). We further demonstrated the potential to streamline these assays for the point of care in low-resource environments through multiple assay optimizations.
PML::RARA and BCR::ABL1 SHERLOCK. Schematic diagram of SHERLOCK assay from sample preparation to readout.
PML::RARA and BCR::ABL1 SHERLOCK. Schematic diagram of SHERLOCK assay from sample preparation to readout.
Methods
Nucleic acid reagents and SHERLOCK assay
We synthesized RNA targets and CRISPR guide RNAs (crRNA) by in vitro transcription from Ultramer single-strand DNA templates (Integrated DNA Technologies [IDT]) using the HiScribe T7 Quick High Yield RNA Synthesis kit and purified using RNAClean XP beads (Beckman Coulter). Primers for RPA reactions were ordered from IDT. The SHERLOCK assay was performed as previously described.16 Briefly, RT-RPA was performed by combining 1 μL of synthetic target RNA, cell line (K562, NB4, and KCL-22) RNA, or patient sample–derived RNA (purified or direct lysis preparation) combined with fusion-specific RPA primers, avian myeloblastosis virus reverse transcriptase, and TwistAmp RPA reaction mix (TwistDx) at 37°C from 15 to 60 minutes. RT-RPA product (1 μL) was then incubated in Cas13 detection mix (20 mM HEPES [N-2-hydroxyethylpiperazine-N′-2-ethanesulfonic acid], 9 mM MgCl2) with T7 RNA polymerase, ribonucleotide trisphosphates, junction-specific crRNAs (IDT), RNase inhibitor, Leptotrichia wadei Cas13a protein, and RNaseAlert v2 reporter (IDT) at 37°C. Readouts of Cas13 detection were performed in real time using a SpectraMax plate reader for up to 3 hours. For combined RT-RPA and Cas13 detection experiments (“1-pot” assay), purified RNA and all of the above reagents were combined and then incubated in the plate reader at 37°C with real-time measurement over 3 hours.16 For end point colorimetric readout, Cas13 detection mix (using an alternative 3′ biotinylated reporter molecule: 6-carboxyfluorescein (FAM)/rUrUrUrUrUrU-Biotin) was incubated with 1 μL of RT-RPA product for 60 minutes, and then a lateral flow strip (Milenia Biotec-Hybridetect) was dipped in this reaction mixture. Sequences of all synthetic targets, RPA primers, and crRNAs are listed in supplemental Table 1, available on the Blood website.
Patient samples
Diagnostic blood or bone marrow samples from patients with confirmed or suspected APL, CML, and Ph+ ALL were obtained from the Johns Hopkins Medical Institute, the Dana-Farber Cancer Institute, and Brigham and Women’s Hospital. RNA was purified using column-based extraction (Qiagen) or direct lysis of cells was performed using a Tris/Igepal–based buffer17 or RNA QuickExtract buffer (Lucigen). Samples from patients with CML, collected by the Fred Hutchinson Cancer Center (FHCC) were preserved as dried blood spots on paper cards (Whatman 903 Protein Saver) and RNA was extracted using Trizol reagent and column-based extraction (Qiagen).
The study was conducted with approval of the Dana-Farber Cancer Institute, Brigham and Women’s Hospital, Johns Hopkins Medical Institute, and FHCC institutional review boards.
Results
Design and validation of APL PML::RARA SHERLOCK assay
We developed an APL PML::RARA SHERLOCK assay to detect the 2 common transcript isoforms of PML::RARA in 95% of patients with APL, PML exon 3:RARA exon 3 and PML exon 6:RARA exon 3, referred to as short and long, respectively. We incorporated 2 design features to maximize detection sensitivity and specificity: (1) fusion-specific RT-RPA: for each target, RT-RPA primer pairs bind junction-flanking exons from both fusion partners, thereby supporting selective amplification of the fusion transcript without off-target amplification; and (2) junction-specific detection: for each isoform of each target, we designed crRNAs that span the fusion junction sequence, thereby activating reporter cleavage by the crRNA-Cas13a complex only in samples that contain the unique, tumor-specific complementary fusion RNA sequence (Figure 2A). Using synthesized PML::RARA short and long transcript RNA, we determined the limit of detection (LOD) to be 10 fM with isoform–specific RT-RPA primers and crRNAs (supplemental Figure 1A-B). To validate the detection of target in a complex RNA mixture, we determined the isoform-specific LOD using the NB4 cell line, which expresses the PML::RARA long transcript, and using patient-derived APL RNA expressing the short isoform, because there is no cell line expressing the PML::RARA short transcript. PML::RARA isoform-specific SHERLOCK demonstrated a LOD of 100 to 500 pg of input RNA, with 100% specificity (Figure 2B). Because isoform specificity is not required for APL diagnosis or therapeutic decision-making, we developed an isoform-agnostic assay by combining the PML e3 and e6 forward primers and RARA e3 reverse primer into a single RT-RPA reaction and combining the short and long isoform crRNAs into a single Cas13a detection reaction. This single, isoform–agnostic PML::RARA assay maintained similar LOD without nonspecific detection of off-target RNA (Figure 1C).
Design and validation of PML::RARA SHERLOCK assay for APL. (A) Illustration of PML::RARA target-specific assay design strategy with “fusion-specific” RT-RPA primers and “junction-specific” crRNA guides. (B) LOD for isoform-specific PML::RARA RNA. (C) LOD for isoform-agnostic PML::RARA RNA. (D) Heat map illustrating background-subtracted fluorescence intensity for isoform-specific and isoform-agnostic APL PML::RARA SHERLOCK using RNA extracted from patient samples. (E) Background-subtracted fluorescence from isoform-agnostic APL PML::RARA SHERLOCK performed on diagnostic PML::RARA RT-PCR–positive samples (n = 36) and control samples (n = 17). (F) Summary concordance of isoform-agnostic APL PML::RARA SHERLOCK and PML::RARA RT-PCR. RFU, relative fluorescence units.
Design and validation of PML::RARA SHERLOCK assay for APL. (A) Illustration of PML::RARA target-specific assay design strategy with “fusion-specific” RT-RPA primers and “junction-specific” crRNA guides. (B) LOD for isoform-specific PML::RARA RNA. (C) LOD for isoform-agnostic PML::RARA RNA. (D) Heat map illustrating background-subtracted fluorescence intensity for isoform-specific and isoform-agnostic APL PML::RARA SHERLOCK using RNA extracted from patient samples. (E) Background-subtracted fluorescence from isoform-agnostic APL PML::RARA SHERLOCK performed on diagnostic PML::RARA RT-PCR–positive samples (n = 36) and control samples (n = 17). (F) Summary concordance of isoform-agnostic APL PML::RARA SHERLOCK and PML::RARA RT-PCR. RFU, relative fluorescence units.
To validate APL PML::RARA SHERLOCK, we defined the test characteristics in diagnostic clinical samples from 36 patients with PML::RARA–positive APL (short, n = 16; and long, n = 20) and 17 samples confirmed by clinical RT-PCR to be PML::RARA negative. We observed 100% concordance between APL PML::RARA SHERLOCK and clinical PML::RARA RT-PCR results, including positive results with both the isoform-agnostic and isoform-specific assays in all 36 diagnostic APL samples, and no false positives in PML::RARA negative samples (Figure 2D-E).
Design and validation of CML BCR::ABL1 SHERLOCK assay
We developed a CML BCR::ABL1 SHERLOCK assay to detect the 2 common transcript isoforms of BCR::ABL1 p210 found in ∼95% of patients with CML (referred to as e13a2 and e14a2; Figure 3A). Similar to the PML::RARA assay, we found the synthetic target LOD to be 10 fM for both e13a2 and e14a2 (supplemental Figure 1C-D). We then used KCL-22 (e13a2) and K562 (e14a2) cell line RNA to validate both an isoform-specific and isoform-agnostic BCR::ABL1 assay. For all RT-RPA reactions, the BCR e13 forward primer and ABL1 e2 reverse primer were used (Figure 3A). Both assays demonstrated a LOD in the range 100 to 500 pg (Figure 3B-C). To simulate decreasing target transcript content in a fixed amount of cellular RNA, we performed a dilution series of KCL-22 RNA with K562 RNA (and vice versa) with a fixed 10 ng of total input RNA. e13a2 RNA was detectable to 1% of total RNA (100 pg), and e14a2 RNA was detectable to 0.5% of total RNA (50 pg; Figure 3D-E). Next, we validated the sensitivity and specificity of CML BCR::ABL1 SHERLOCK in 13 diagnostic CML samples (e13a2, n = 6; e14a2, n = 5; and both transcripts, n = 2) and 13 negative control samples confirmed by clinical RT-PCR. All BCR::ABL1 positive samples had transcript international scale (IS)% of >10%. The CML BCR::ABL1 SHERLOCK assay was 100% sensitive and specific (Figure 3F-H).
Design and validation of BCR::ABL1 p210 SHERLOCK assay for CML. (A) Illustration of BCR::ABL1 p210 target-specific assay design strategy with fusion-specific RT-RPA primers and junction-specific crRNA guides. (B) LOD for isoform-specific BCR::ABL1 p210 RNA. (C) LOD for isoform-agnostic BCR::ABL1 RNA. Dilution series of K562 and KCL-22 RNA measuring LOD for (D) e13a2 RNA and (E) e14a2 RNA as a percentage of a fixed 10 ng of total RNA input. (F) Heat map illustrating background-subtracted fluorescence intensity for isoform-specific and isoform-agnostic CML BCR::ABL1 SHERLOCK using RNA extracted from patient samples. (G) Background-subtracted fluorescence from isoform-agnostic CML BCR::ABL1 SHERLOCK performed on diagnostic BCR::ABL1 RT-PCR–positive samples (n = 13) and control samples (n = 13). (H) Summary concordance of isoform-agnostic CML BCR::ABL1 SHERLOCK and BCR::ABL1 RT-PCR.
Design and validation of BCR::ABL1 p210 SHERLOCK assay for CML. (A) Illustration of BCR::ABL1 p210 target-specific assay design strategy with fusion-specific RT-RPA primers and junction-specific crRNA guides. (B) LOD for isoform-specific BCR::ABL1 p210 RNA. (C) LOD for isoform-agnostic BCR::ABL1 RNA. Dilution series of K562 and KCL-22 RNA measuring LOD for (D) e13a2 RNA and (E) e14a2 RNA as a percentage of a fixed 10 ng of total RNA input. (F) Heat map illustrating background-subtracted fluorescence intensity for isoform-specific and isoform-agnostic CML BCR::ABL1 SHERLOCK using RNA extracted from patient samples. (G) Background-subtracted fluorescence from isoform-agnostic CML BCR::ABL1 SHERLOCK performed on diagnostic BCR::ABL1 RT-PCR–positive samples (n = 13) and control samples (n = 13). (H) Summary concordance of isoform-agnostic CML BCR::ABL1 SHERLOCK and BCR::ABL1 RT-PCR.
Finally, to test the performance of SHERLOCK on samples acquired from nonacademic health care settings, we obtained 44 CML dried blood spot samples from regions with limited diagnostic resources in 11 countries in which local BCR::ABL1 molecular testing was not available (Figure 4A). Samples were collected as dried blood spots on paper cards and preserved from 139 to 579 days (median, 260 days) before RNA extraction and testing by isoform-agnostic CML BCR::ABL1 SHERLOCK and concurrent gold-standard BCR::ABL1 RT-PCR. Even using such samples with nonstandardized collection, shipment, and storage protocols, we found that the CML BCR::ABL1 SHERLOCK assay was 100% sensitive and specific, demonstrating the capability of SHERLOCK to diagnose CML from samples acquired in globally diverse nonacademic contexts (Figure 4B-C).
Validation of CML BCR::ABL1 SHERLOCK on dried blood spot samples. (A) Schematic diagram illustrating the sources of dried blood spot samples and approach to testing by isoform-agnostic CML BCR::ABL1 SHERLOCK. Red points indicate sample country of origin, and size of point reflects number of samples from country. (B) Background-subtracted fluorescence from isoform-agnostic CML BCR::ABL1 SHERLOCK performed on diagnostic BCR::ABL1 RT-PCR–positive CML dried blood spots samples (n = 44) and BCR::ABL1 RT-PCR–negative controls (n = 15). (C) Summary concordance of isoform-agnostic CML BCR::ABL1 SHERLOCK results and BCR::ABL1 RT-PCR in field-based dried blood spot CML and control samples.
Validation of CML BCR::ABL1 SHERLOCK on dried blood spot samples. (A) Schematic diagram illustrating the sources of dried blood spot samples and approach to testing by isoform-agnostic CML BCR::ABL1 SHERLOCK. Red points indicate sample country of origin, and size of point reflects number of samples from country. (B) Background-subtracted fluorescence from isoform-agnostic CML BCR::ABL1 SHERLOCK performed on diagnostic BCR::ABL1 RT-PCR–positive CML dried blood spots samples (n = 44) and BCR::ABL1 RT-PCR–negative controls (n = 15). (C) Summary concordance of isoform-agnostic CML BCR::ABL1 SHERLOCK results and BCR::ABL1 RT-PCR in field-based dried blood spot CML and control samples.
Ph+ ALL BCR::ABL1 p190 SHERLOCK
Approximately 20% to 30% of cases of B-cell ALL harbor the BCR::ABL1 fusion oncogene (Ph+ ALL). In addition to the BCR::ABL1 p210 transcript, which defines CML, ∼60% of patients with Ph+ ALL harbor the p190 transcript (e1a2). Therefore, detection of both BCR::ABL1 p210 (e13-a2, e14a2) and p190 (e1a2) is essential to diagnose Ph+ ALL (Figure 5A). Using a similar strategy to that of APL PML::RARA and CML BCR::ABL1 SHERLOCK, we designed fusion-specific RT-RPA primers and junction-specific crRNAs for the BCR::ABL1 e1a2 transcript (Figure 5B). Using synthetically generated e1a2 target RNA, we determined the LOD of this assay to be 1 pM of target RNA (Figure 5C). We confirmed the ability of this assay to detect the p190 transcript in serial samples obtained on 4 consecutive days from a patient treated with a TKI. The p190 transcript was easily detected compared with background and control in the pretreatment sample, which corresponded to a peripheral blood transcript IS% of 12.5% but was indistinguishable from background in subsequent posttreatment samples, corresponding to IS of approximately <3% (Figure 5D). This demonstrates the capability of SHERLOCK to detect the BCR::ABL1 p190 transcript at the time of diagnosis of Ph+ ALL in the peripheral blood.
BCR::ABL1 p190 SHERLOCK assay for Ph+ ALL. (A) Prevalence of BCR::ABL1 p210 and p190 transcripts in Ph+ ALL. (B) Illustration of BCR::ABL1 p190 e1a2 assay design strategy with fusion-specific RT-RPA primers and junction-specific crRNA guides. (C) LOD for BCR::ABL1 p190 synthetic target. (D) Background-subtracted mean fluorescence intensity for serial RNA samples from patients with Ph+ ALL and controls. Corresponding RT-qPCR transcript %IS noted for each SHERLOCK measurement.
BCR::ABL1 p190 SHERLOCK assay for Ph+ ALL. (A) Prevalence of BCR::ABL1 p210 and p190 transcripts in Ph+ ALL. (B) Illustration of BCR::ABL1 p190 e1a2 assay design strategy with fusion-specific RT-RPA primers and junction-specific crRNA guides. (C) LOD for BCR::ABL1 p190 synthetic target. (D) Background-subtracted mean fluorescence intensity for serial RNA samples from patients with Ph+ ALL and controls. Corresponding RT-qPCR transcript %IS noted for each SHERLOCK measurement.
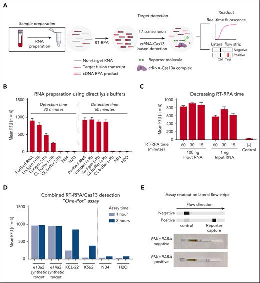
Fusion transcript SHERLOCK assay optimizations
Next, we sought to decrease the turnaround time and simplify the execution of the assay by making improvements to different phases of the SHERLOCK workflow: (1) sample preparation, (2) target detection, and (3) readout (Figure 6A). Validation of fusion transcript SHERLOCK assays was performed using silica column–based RNA isolation kits, which require a microcentrifuge and multiple handling steps. To circumvent this process, we tested a Tris/Igepal–based lysis buffer and a commercial lysis buffer (Lucigen RNA QuickExtract) with and without RNase inhibitor (RI) for rapid RNA preparation. Direct lysis of NB4 cells harboring the PML::RARA long isoform using the Lucigen buffer with/without RI and the Tris/Igepal buffer + RI yielded a positive signal compared with the background by 30 minutes of Cas13 detection (Figure 6B). At 60 minutes of detection, these lysis conditions resulted in a maximum signal that was comparable with column-purified RNA.
SHERLOCK optimization strategies. (A) Schematic of SHERLOCK workflow with areas of workflow optimization highlighted. (B) Comparison of direct cell lysis methods compared with column-based RNA purification from patient cells harboring PML::RARA short isoform at 30 minutes and 60 minutes of Cas13 detection. (C) Effect of decreasing RT-RPA time with fixed Cas13 detection time at 100 ng and 1 ng of input PML::RARA RNA. (D) Background-subtracted fluorescence intensity for detection of synthetic and cell line–derived BCR::ABL1 p210 isoforms using a 1-pot assay combining RT-RPA and Cas13a detection. (E) Demonstration of SHERLOCK assay readout in APL diagnostic sample using lateral flow strips.
SHERLOCK optimization strategies. (A) Schematic of SHERLOCK workflow with areas of workflow optimization highlighted. (B) Comparison of direct cell lysis methods compared with column-based RNA purification from patient cells harboring PML::RARA short isoform at 30 minutes and 60 minutes of Cas13 detection. (C) Effect of decreasing RT-RPA time with fixed Cas13 detection time at 100 ng and 1 ng of input PML::RARA RNA. (D) Background-subtracted fluorescence intensity for detection of synthetic and cell line–derived BCR::ABL1 p210 isoforms using a 1-pot assay combining RT-RPA and Cas13a detection. (E) Demonstration of SHERLOCK assay readout in APL diagnostic sample using lateral flow strips.
We took 2 separate approaches to streamline target detection for the PML::RARA and BCR::ABL1 SHERLOCK assays. First, we determined that RT-RPA time could be decreased from 60 minutes to 15 minutes without compromising assay performance (Figure 6C). Second, to eliminate the need for 2 distinct sample handling steps, we consolidated the RT-RPA and Cas13 detection steps into an isoform-agnostic 1-pot reaction. BCR::ABL1 e13a2 and e14a2 synthetic targets were efficiently detected by 1 hour of total assay time, whereas cell line–derived e13a2 (KCL-22) and e14a2 (K562) were reliably detected above background by 2 hours of assay time (Figure 6D).
Finally, to demonstrate the capability of fusion transcript SHERLOCK assays to provide results in field settings, we performed the isoform-agnostic APL PML::RARA assay with patient-derived RNA from an APL and control sample using an alternative reporter RNA suitable for lateral flow detection, with a 5′ 6-FAM and 3′ biotin, in the Cas13-detection reaction step.14 After 60 minutes of incubation in the Cas13 reaction, we dipped a lateral flow strip with a control band coated with streptavidin and a reporter band coated with an antibody specific to 6-FAM into the reaction mix. In the absence of PML::RARA transcript, the intact biotinylated reporter is trapped at the control band, whereas in the presence of PML::RARA transcript, crRNA-Cas13a–cleaved, 6-FAM–linked reporter fragments migrate to the reporter band, indicating a positive test for APL (Figure 6E; supplemental Figure 2).
Discussion
Here, we demonstrate 100% accurate CRISPR-based assays using SHERLOCK to diagnose the fusion-driven leukemias APL, CML, and Ph+ ALL. The combination of isothermal fusion-specific RT-RPA and junction-specific crRNA-guided Cas13 detection achieves high target sensitivity and specificity while eliminating the need for resource and time-intensive processes such as thermocycling PCR and next-generation sequencing required by traditional leukemia molecular diagnostics. We validated the performance of our assays using diagnostic patient samples from the blood and bone marrow, showing 100% concordance with clinical gold-standard RT-PCR assays. We further demonstrated the performance of the assay in diagnosing CML from RNA derived from dried blood spots obtained in diagnostic resource–limited settings around the world. Based on the application and available resources at the point of use, we show that the SHERLOCK workflow can be streamlined by simplifying sample preparation through direct cell lysis from fresh samples and consolidating the RT-RPA and Cas13 detection steps into a 1-pot reaction. We demonstrate 2 readout methods: 1 using fluorescence in a plate format amenable to higher throughput, and a second using lateral flow strips applicable to lower resource environments. SHERLOCK has the potential to transform molecular diagnostics for oncology, highlighted here for immediately clinically actionable, disease-defining targets in leukemia.
The current model for leukemia molecular diagnostics largely relies on centralized testing, in which testing involves either the transfer of a patient to a tertiary cancer center or shipment of a blood sample to a high-volume reference laboratory. Turnaround time for the centralized testing model reflects an aggregate of sample collection, shipment, processing, and hands-on testing time. For patients with APL, a long turnaround time can impose a barrier to diagnosis, which has been linked to delayed initiation of guideline-concordant therapy and a higher risk of catastrophic hemorrhage and death.18 In clinical trials, the incidence of early death is low, ranging from 0% to 8%,3,19 but in registry-level studies that reflect real-world outcomes, early death has been reported to occur in up to 30% of patients with newly diagnosed APL.6,7 The rate of very early death occurring in patients with APL before diagnosis and initiation of treatment is more difficult to quantify and is likely even higher.20 Thus, despite the low overall incidence of APL, the profound consequences of underdiagnosis or delayed diagnosis and the transformative impact of timely disease-specific treatment together mandate a testing model built on expanded access and rapid turnaround with a high true-negative testing rate. Therefore, the development of highly accurate, low-cost, rapid testing for APL that can be used in community-based settings that identify most patients with suspicious cytopenias and coagulopathies could eliminate missed and delayed diagnoses and improve outcomes. The capacity to easily diagnose APL in this manner may also prompt emergency department pharmacies to stock limited doses of ATRA when they otherwise may not.
One approach to disrupt the centralized testing model for patients with a suspected CML diagnosis has been a global initiative to collect and ship dried blood spots from low- and middle-income countries for BCR::ABL1 testing at molecular diagnostics laboratories.21 For example, the Spot on CML Initiative, a partnership between The Max Foundation and the FHCC, has improved access to BCR::ABL1 TKIs by providing confirmatory RT-PCR testing to patients around the world. However, to fully transform CML diagnosis and TKI access worldwide, molecular testing should be readily available at the point of care.
CRISPR-based nucleic acid detection assays enable the development of highly sensitive molecular diagnostics by exploiting the sequence-specific activity of Cas enzymes. SHERLOCK combines reverse transcription and RPA for isothermal fusion target enrichment, followed by Cas13-mediated target detection and assay reporting. The single-nucleotide specificity of RNA-guided Cas13 enzymatic activity enables the use of predefined target transcript–specific crRNAs for targets of interest. We show that crRNAs can be pooled to perform isoform-agnostic disease diagnostic tests enabling discrete, positive/negative readouts. Another application of Cas enzymes involves the use of Cas9-directed adapter ligation for target enrichment and library preparation followed by targeted nanopore long-read DNA sequencing in a flow cell.22,23 This method was recently applied to the detection of oncogenic DNA fusions in leukemias.22 Given the use of DNA sequencing, tiling of several guide RNAs may be required to cover potentially large expanses of intron regions in which breakpoints in fusion partner genes may occur.
Additional advances are required to fully enable SHERLOCK diagnostic tests for fusion-driven leukemias to be carried out at the point of care. For example, we showed that direct cell lysis methods simplify the sample preparation step and do not interfere with RT-RPA or Cas13-based detection, but removal of red blood cells by hypotonic lysis or density gradient centrifugation is still required for optimal assay performance. Current methods for preparing nucleic acid directly from whole blood have technical constraints that limit rapid RNA-based molecular diagnostics, and future improvements would expand access by decreasing cost and hands-on time. Additional modifications that would enhance field deployability include reagent lyophilization (to eliminate cold storage needs) and optimization of lateral flow strip readout. To this end, the performance of SHERLOCK assays using lyophilized reagents has been demonstrated previously.24 Additionally, we showed that the plate-based fluorescent readout that maximizes sensitivity and specificity is readily deployable in laboratory settings and confirmed the feasibility using lateral flow strips for assay readout, consistent with performance of other SHERLOCK applications, including severe acute respiratory syndrome coronavirus 2 (SARS-CoV-2) diagnostics.25 At scale, SHERLOCK diagnostic tests are estimated to cost $0.03 per test for plate-based testing (not including capital equipment) and $0.61 per test for lateral flow strip–based testing.15
Rapid point-of-care molecular diagnostics are increasingly used for infectious agents such as Mycobacterium tuberculosis and SARS-CoV-2, for which access and speed are essential to treat patients and limit the spread of infection.26 Likewise, SHERLOCK has primarily been developed for infectious disease applications, including SARS-CoV-2, Ebola virus, and Lassa virus. Oncologic applications have been limited to proof of concept detection of EGFR alterations in cell-free DNA and microRNA for research applications in medulloblastoma and breast cancer cell lines.27-29 We demonstrate the potential for SHERLOCK to be translated to highly sensitive, rapid diagnostic tests that improve access to life-saving therapies for clinically actionable fusion-driven leukemias.
Acknowledgments
The authors acknowledge the work of The Max Foundation, their support team, and the courage of patients with chronic myeloid leukemia worldwide.
This work was supported by the Ted and Eileen Pasquarello Tissue Bank in Hematologic Malignancies at the Dana-Farber Cancer Institute (DFCI), the Edward P. Evans Foundation (R.S.V.), the Edward P. Evans Center for Myelodysplastic Syndromes at DFCI (R.C.L. and R.S.V.), a Scholar award from The Leukemia & Lymphoma Society (R.C.L.), and the James A. and Lois J. Champy Family Fund (R.C.L.).
Authorship
Contribution: R.S.V., R.C.L., F.Z., O.A., J.G., and J.K. designed the study; R.S.V., H.Q.K., and F.L. performed the experiments and data analysis; E.S.W., J.S.G., M.R.L., G.G., L.W.B., O.S.-T., J.R., and A.S.K. enabled patient sample validation; R.S.V. and R.C.L. wrote the manuscript; and all authors reviewed the manuscript during its preparation, and approved the submission.
Conflict-of-interest disclosure: J.K., O.A., J.G., F.Z., R.S.V., and R.C.L. are inventors on patent (PCT/US2020/049257), which covers the application of SHERLOCK for cancer diagnostics. R.C.L. reports consultancy for Takeda Pharmaceuticals, bluebird bio, Qiagen, Sarepta Therapeutics, Verve Therapeutics, Jazz Pharmaceuticals, and Vertex Pharmaceuticals and reports research funding from bluebird bio. J.R. reports consultancy for Cepheid. The remaining authors declare no competing financial interests.
Correspondence: R. Coleman Lindsley, Dana-Farber Cancer Institute, 450 Brookline Ave, DA-530C, Boston, MA 02215; email: coleman_lindsley@dfci.harvard.edu.
References
Author notes
All data and methods required to replicate the study are included in the main and supplemental text, figures, tables, and cited references.
Details regarding the original data are available on request from the corresponding author, R. Coleman Lindsley (coleman_lindsley@dfci.harvard.edu).
The online version of this article contains a data supplement.
There is a Blood Commentary on this article in this issue.
The publication costs of this article were defrayed in part by page charge payment. Therefore, and solely to indicate this fact, this article is hereby marked “advertisement” in accordance with 18 USC section 1734.







This feature is available to Subscribers Only
Sign In or Create an Account Close Modal