Abstract
The activating transcription factor-4 (ATF-4) is translationally induced under anoxic conditions, mediates part of the unfolded protein response following endoplasmic reticulum (ER) stress, and is a critical regulator of cell fate. Here, we identified the zipper II domain of ATF-4 to interact with the oxygen sensor prolyl-4-hydroxylase domain 3 (PHD3). The PHD inhibitors dimethyloxalylglycine (DMOG) and hypoxia, or proteasomal inhibition, all induced ATF-4 protein levels. Hypoxic induction of ATF-4 was due to increased protein stability, but was independent of the ubiquitin ligase von Hippel–Lindau protein (pVHL). A novel oxygen-dependent degradation (ODD) domain was identified adjacent to the zipper II domain. Mutations of 5 prolyl residues within this ODD domain or siRNA-mediated down-regulation of PHD3, but not of PHD2, was sufficient to stabilize ATF-4 under normoxic conditions. These data demonstrate that PHD-dependent oxygen-sensing recruits both the hypoxia-inducible factor (HIF) and ATF-4 systems, and hence not only confers adaptive responses but also cell fate decisions.
Introduction
When O2 delivery is impaired, the resulting hypoxia activates homeostatic mechanisms at the systemic and cellular level.1 This response involves changes in gene expression mediated by hypoxia-inducible factor-1 (HIF-1), the master transcription factor of oxygen-regulated genes. HIF-1 is a heterodimeric protein comprising the oxygen-sensitive α-subunit (HIF-1α, or the more cell-type–specifically expressed HIF-2α) and the oxygen-insensitive β-subunit.2 Oxygen-regulated gene expression involves binding of HIF to cis-regulatory hypoxia response elements (HREs) of HIF target genes such as erythropoietin or vascular endothelial growth factor.3 The molecular basis for the hypoxia-induced stability and activity of HIF-1α and HIF-2α is the O2-dependent hydroxylation of distinct prolyl residues.4-6 A family of oxygen-, iron- and 2-oxoglutarate-dependent prolyl-4-hydroxylases has been described recently to hydroxylate the oxygen-labile α subunits of HIF-1 and HIF-2.5,7,8 This family consists of 3 members called prolyl-4-hydroxylase domain (PHD) 1, PHD2, PHD3, or HIF prolyl hydroxylase (HPH) 3, HPH2, and HPH1, respectively.4,5 Following prolyl-4-hydroxylation of the critical prolyl residues under normoxic conditions, the ubiquitin ligase von Hippel–Lindau tumor suppressor protein (pVHL) recognizes HIFα subunits and targets them for rapid ubiquitination and proteasomal degradation.9 Binding of pVHL strictly requires prior modification of human HIF-1α and HIF-2α by prolyl-4-hydroxylation at prolines 402 and 564 or prolines 405 or 531, respectively.10,11 Limited oxygen supply prevents HIFα hydroxylation and degradation.12 In addition to protein stability, oxygen-dependent C-terminal asparagine hydroxylation of HIFα by factor-inhibiting HIF (FIH) prevents transcriptional cofactor recruitment, thereby fine-tuning HIF-1 activity after a further decrease in oxygen availability.13 Most interestingly, in addition to HIFα, ankyrin repeats present in IκB and NF-κB family members have recently been described to be hydroxylated by FIH, demonstrating that hydroxylation is not restricted to the HIF signaling pathway.14
Besides similarities in the hydroxylation reaction in vitro, the 3 PHDs differ in their ability to hydroxylate HIF-1α in vivo and in their organ-specific expression pattern.15-17 Moreover, the phenotypes of PHD knock-out mice demonstrate divergent roles of the 3 PHDs during embryonic development.18 These data indicate that under physiologic conditions, PHD1, PHD2, and PHD3 mediate different, probably even HIF-independent, oxygen-regulated signal transduction pathways.
By searching for novel targets of PHD3 using yeast 2-hybrid technology, we identified activating transcription factor-4 (ATF-4) as a novel interaction partner, and we found that PHD3 confers oxygen-dependent ATF-4 protein stability in a pVHL-independent manner. ATF-4–deficient mice are severely anemic during fetal development, apparently because of an impairment in definitive hematopoiesis.19 In addition, overexpression of ATF-4 near necrotic areas in tumor tissues has been described, suggesting a role of ATF-4 in cancer.20 Since ATF-4 influences DNA repair as well as cell fate decisions via its target genes like GADD153, the presented data may help to understand the physiologic and pathophysiologic role of ATF-4 for hematopoiesis, cancer physiology, and tumor therapy resistance.20
Materials and methods
Plasmids
All cloning work was carried out using Gateway technology (Invitrogen, Carlsbad, CA). Full-length ATF-4 was amplified by polymerase chain reaction (PCR) from a HeLa cDNA pool. Full-length PHD1–3 was amplified by PCR from plasmids pcDNA3.1PHD1 and pcDNA3.1PHD3 (kindly provided by F. Oehme and I. Flamme, Wuppertal, Germany), or pcDNA3.1HA-PHD2 (kind gift from W. G. Kaelin Jr, Boston, MA). Site-directed mutagenesis or deletion mutants were performed with the ATF-4 entry vector using the QuickChange kit (Stratagene, La Jolla, CA). To generate plasmids expressing fusion proteins, DNA inserts were transferred from entry clones to destination vectors using LR Clonase recombination enzyme mix (Invitrogen). To generate plasmids expressing the Gal4-BD and the Gal4-AD fused to an oxygen-dependent degradation (ODD) domain of interest, PCR-amplified DNA fragments were cloned into the EcoRI-digested pM3VP16 (BD Clontech, Palo Alto, CA). The Gal4 containing luciferase reporter gene vector pGREx5E1bLuc was kindly provided by D. Peet (University of Adelaide, Australia).
Yeast 2-hybrid analyis
Yeast 2-hybrid analyses were performed using the ProQuest 2-hybrid system by following the manufacturer's recommendations (Invitrogen). Full-length PHD3 fused to the Gal4-BD was expressed from pDEST32-PHD3 in Saccharomyces cerevisiae strain MaV203 (Invitrogen). To test for self-activity, cotransformants of pDEST32-PHD3 and pExpAD502, encoding the Gal4-AD, were tested on selection plates. A ProQuest human brain cDNA library was transformed into MaV203 pDEST32-PHD3, and transformants were screened on synthetic drop-out medium lacking tryptophan, leucine, and histidine, as well as 10 mM 3-amino-1,2,4-triazole (3-AT; Sigma, St Louis, MO). Positive clones were further assayed for growth on synthetic dropout medium lacking tryptophan, leucine, and uracil, and for β-galactosidase activity, to characterize the strength of the interaction. The pExpAD502 plasmids encoding putative PHD3-interacting proteins were isolated, retested for interaction, and checked for self-activity. Inserts of confirmed interactors were sequenced to ensure in-frame coding sequence with the activation domain of Gal4.
Protein analysis
Proteins were separated by SDS-PAGE and detected by immunoblotting. Antibodies used were mouse anti–HIF-1α (Transduction Laboratories, Franklin Lakes, NJ), rabbit anti–maltose-binding protein (MBP) (New England Biolabs, Ipswich, MA), mouse anti–β-actin (Sigma), mouse anti-V5 (Invitrogen), rabbit anti–ATF-4 (Santa Cruz Biotechnology, Santa Cruz, CA), rabbit anti-PHD2 (Abcam, Cambridge, United Kingdom), and rabbit anti-PHD3 (Abcam). Immunocomplexes were detected by using horseradish-conjugated goat anti-rabbit or goat anti-mouse antibodies (Santa Cruz Biotechnology) and incubation of the membranes with 100 mM Tris-HCl (pH 8.5), 2.65 mM H2O2, 0.45 mM lumin, and 0.625 mM coumaric acid for 1 minute, followed by exposure to X-ray films (Amersham, Arlington Heights, IL) or detection of the signal with the LAS3000 camera system (Fiji Film Europe, Düsseldorf, Germany).
Protein expression and purification
MBP fusion proteins were expressed in the Escherichia coli strain TB1 (New England Biolabs) transformed with pMal-c2x or derivatives and purified using the MBP purification system according to the manufacturer's instructions (New England Biolabs). His-PHD3 was purified from insect cells as described previously.21
In vitro pull-downs
Purified MBP–ATF-4 fusion protein (10 μg) was bound in buffer 1 (20 mM Tris-HCl [pH 7.5], and 200 mM NaCl) to bovine serum albumin (BSA)–blocked amylose-resin (New England Biolabs) for 1 hour at 4°C. Bound proteins were incubated with His-PHD3 in 500 μL 10 mM Na-phosphate, (pH 7.0), 5 mM MgCl2, 100 mM NaCl, 100 μM FeSO4, and 0.1 mg/mL BSA for 1 hour at 30°C. The resins were washed 5 times, and bound proteins were eluted with SDS-PAGE loading buffer and subjected to immunoblot analysis.
Cell culture
HeLa cells were cultured in high-glucose Dulbecco modified Eagle medium containing 10% fetal calf serum, 50 U/mL penicillin G, and 50 μg/mL streptomycin (Invitrogen) in a humidified 5% CO2, 95% air atmosphere at 37°C. For hypoxic conditions, O2 levels were decreased to 0.2% or 1% O2 with N2 in an oxygen-controlled incubator (Binder, Tuttlingen, Germany). TS-20 cells are derivatives of 3T3 fibroblasts, which harbor a temperature-sensitive defect in the E1 ubiquitin–activating enzyme.22,23 H38–5 cells are reconstituted with a wild-type allele of the E1 enzyme. Both cell lines were kindly provided by C. Borner (Center for Biochemistry and Molecular Cell Research, Freiburg, Germany). In some experiments, cells were treated with 10 μM MG132 (Alexis, Grünberg, Germany), 1 mM DMOG (Frontier Scientific, Carnforth, United Kingdom), 20 μg/mL cycloheximide (Sigma), or 300 nM thapsigargin (AppliChem, Darmstadt, Germany) for the indicated time periods.
Transient transfection and luciferase assay
A total of 1 μg pcDNA3.1Dest-V5-ATF-4 or various ATF-4 mutants were transfected together with 0.2 μg pEGFPC1 by calcium phosphate coprecipitation. For luciferase assays, HeLa cells were transfected with 250 ng firefly luciferase reporter vector pATFx2-Luc, containing 2 cAMP response element (CRE) sites (kind gift of T. Hai, Ohio State University, Columbus, OH) or pH3SVL containing 3 HRE sites and 2.5 ng of pRLSV40, encoding renilla luciferase, for internal standardization (Promega, Madison, WI). For transient transfection of the Gal-4BD/Gal-4AD fusion proteins, 62 ng pM3XVP16 was transfected along with 250 ng luciferase reporter vector pGREx5E1bLuc. The total amount of plasmid DNA was adjusted to 1 μg by addition of empty pcDNA3.1 vector (Invitrogen).
Gene silencing by RNAi
The following stealth RNAi (Invitrogen) sequences were used: control siRNA, forward 5′-gcuccggagaacuaccagaguauua-3′; control siRNA, reverse 5′-uaauacucugguaguucuccggagc-3′; PHD2 siRNA, forward 5′-ggacgaaagccaugguugcuuguua-3′; PHD2 siRNA, reverse 5′-uaacaagcaaccauggcuuucgucc-3′; PHD3 siRNA, forward 5′-gcuauccgggaaaugga-acagguua-3′; and PHD3 siRNA, reverse 5′-uaaccuguuccauuucccggauagc-3′. HeLa cells were transfected with 80 nM siRNAs using Lipofectamin 2000 (Invitrogen).
RNA extraction and real-time RT-PCR
After total RNA extraction, reverse transcription was performed with 1 μg of RNA (Fermentas) in a total volume of 20 μL. Subsequently, mRNA expression levels were quantified with 1 μL of cDNA reaction by real-time PCR using a SybrGreen Q-PCR reagent kit (Stratagene) in combination with the MX3000P light cycler (Stratagene). Initial template concentrations of each sample were calculated by comparison with serial dilutions of a calibrated standard. Primers were as follows: PHD2 forward, 5′-gaaagccatggttgcttgtt-3′; PHD2 reverse, 5′-ttgccttctggaaaaattcg-3′; PHD3 forward, 5′-atcgacaggctggtcctcta-3′; PHD3 reverse, 5′-cttggcatcccaattcttgt-3′; ATF-4 forward, 5′-tcaaacctcatgggttctcc-3′; ATF-4 reverse, 5′-gtgtcatccaacgtggtcag-3′; hL28 forward, 5′-gcatctgcaatggatggt-3′; and hL28 reverse, 5′-tgttcttgcggatcatgtgt-3′.
Results
Identification of ATF-4 as a novel PHD-binding protein
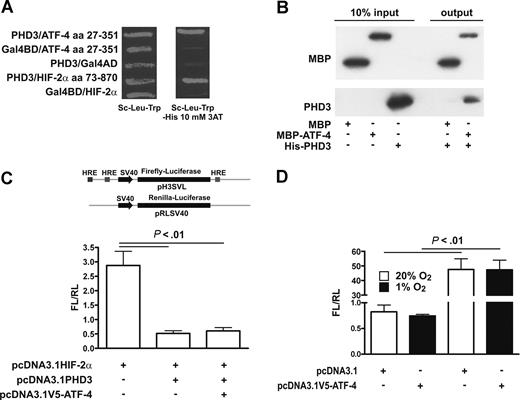
To identify novel interaction partners of PHD3 by yeast 2-hybrid analysis, we screened a human brain cDNA library fused to Gal4 activation domain (AD) with full-length PHD3 fused to Gal4 binding domain (BD) as bait. As shown in Figure 1A, the PHD3 bait alone was unable to confer yeast growth. A total of 4 out of 69 prey clones were found to be independent AD fusions to the cDNA of HIF-2α, corresponding to amino acid (aa) 73-870 (Figure 1A), aa 379-870, aa 398-870, and aa 451-870 (data not shown). All 4 HIF-2α clones contain at least the C-terminal part of the ODD domain (aa 404-569) which includes proline 531. This site is known to be modified by PHD3, hence confirming the reliability of our screen.
Interaction of ATF-4 with PHD3. (A) The yeast reporter strain MaV203 expressing Gal4-BD-PHD3 and Gal4-AD-ATF-4 aa 27–351 or Gal4-AD-HIF2α aa 73–870 was assayed for histidine auxotrophy. (B) His-PHD3 expressed in insect cells is captured by immobilized MBP–ATF-4. Antibodies against MBP or PHD3 were used for immunoblot detection as indicated. (C) HeLa cells were cotransfected with a firefly luciferase reporter gene plasmid driven by HREs together with a constitutively expressed renilla luciferase control vector as depicted and the expression plasmids pcDNA3.1HIF-2α, pcDNA3.1PHD3, or pcDNA3.1V5-ATF-4. After 24 hours, HeLa cells were lysed and analyzed for firefly (FL) and renilla luciferase (RL) activities. (D) HeLa cells were cotransfected with an HRE-driven firefly luciferase reporter gene plasmid and a constitutively expressed renilla luciferase control vector as in panel C and the empty control vector pcDNA3.1 or the expression plasmid pcDNA3.1V5ATF-4. Subsequently, cells were incubated at 20% O2 or 1% O2 for 24 hours, lysed, and analyzed for firefly and renilla luciferase activities (C,D). Shown are mean values of the FL/RL ratios (± SD) of 3 independent experiments.
Interaction of ATF-4 with PHD3. (A) The yeast reporter strain MaV203 expressing Gal4-BD-PHD3 and Gal4-AD-ATF-4 aa 27–351 or Gal4-AD-HIF2α aa 73–870 was assayed for histidine auxotrophy. (B) His-PHD3 expressed in insect cells is captured by immobilized MBP–ATF-4. Antibodies against MBP or PHD3 were used for immunoblot detection as indicated. (C) HeLa cells were cotransfected with a firefly luciferase reporter gene plasmid driven by HREs together with a constitutively expressed renilla luciferase control vector as depicted and the expression plasmids pcDNA3.1HIF-2α, pcDNA3.1PHD3, or pcDNA3.1V5-ATF-4. After 24 hours, HeLa cells were lysed and analyzed for firefly (FL) and renilla luciferase (RL) activities. (D) HeLa cells were cotransfected with an HRE-driven firefly luciferase reporter gene plasmid and a constitutively expressed renilla luciferase control vector as in panel C and the empty control vector pcDNA3.1 or the expression plasmid pcDNA3.1V5ATF-4. Subsequently, cells were incubated at 20% O2 or 1% O2 for 24 hours, lysed, and analyzed for firefly and renilla luciferase activities (C,D). Shown are mean values of the FL/RL ratios (± SD) of 3 independent experiments.
An additional 4 prey clones derived from this screen corresponded to ATF-4 fusion proteins encompassing ATF-4 (National Center for Biotechnology information data base24 accession number NM 001675) aa 27-351 (Figure 1A), aa 42-351, aa 51-351, and aa 83-351 (data not shown). No other proteins of the ATF/CREB family were identified in this screen. No protein-protein interaction was found in further yeast 2-hybrid analyses using PHD1, PHD2, or FIH fused to Gal4-BD together with full-length ATF-4 fused to Gal4-AD (data not shown). ATF-4 comprises 2 zipper domains: a C-terminal basic leucine zipper as well as a zipper II. Through its C-terminal basic leucine zipper domain, it dimerizes with members of either the ATF/CREB family or other basic leucine zipper transcription factor families like c-Fos or c-Jun.25 The zipper II as the main PHD3-interaction domain was verified by lack of interaction of the ATF-4 zipper II deletion mutants (ATF-4Δ aa 89-125 and ATF-4Δ aa 89-181) with PHD3 (Figure 2).
Mapping the PHD3 binding domain of ATF-4. (A) Schematic drawing of the protein domains of ATF-4. Arrows (27, 42, 51, and 83) indicate the insertion of the 4 independent ATF-4 prey-clones identified by yeast 2-hybrid screening of the human brain cDNA library with PHD3 as bait. (B) Yeast reporter strain MaV203 expressing Gal4-BD-PHD3 and various domains of ATF-4 as Gal4-AD-fusions was assayed for histidine and uracil auxotrophy. (C) Yeast reporter strain MaV203 expressing Gal4-BD-PHD3 and various deletion variants of ATF-4 as Gal4-AD fusions was assayed for histidine and uracil auxotrophy.
Mapping the PHD3 binding domain of ATF-4. (A) Schematic drawing of the protein domains of ATF-4. Arrows (27, 42, 51, and 83) indicate the insertion of the 4 independent ATF-4 prey-clones identified by yeast 2-hybrid screening of the human brain cDNA library with PHD3 as bait. (B) Yeast reporter strain MaV203 expressing Gal4-BD-PHD3 and various domains of ATF-4 as Gal4-AD-fusions was assayed for histidine and uracil auxotrophy. (C) Yeast reporter strain MaV203 expressing Gal4-BD-PHD3 and various deletion variants of ATF-4 as Gal4-AD fusions was assayed for histidine and uracil auxotrophy.
The binding of full-length ATF-4 to PHD3 was shown in vitro by MBP pull-down assays (Figure 1B). Likewise, ATF-4 tagged with the V5-epitope synthesized in rabbit reticulocyte lysates bound to a bacterially expressed MBP-PHD3 fusion protein (data not shown). In contrast to the recently described WD-repeat protein mitogen-activated protein kinase (MAPK) organizer (Morg)–1, which affects HIF-1 most likely via modulation of PHD3 activity,26 ATF-4 did not influence PHD activity and thereby HIF stability/activity, as determined by HIF-dependent reporter gene assays after coexpression of HIF-2α and PHD3 (Figure 1C). We additionally excluded an effect of ATF-4 on the HRE-driven luciferase activity by coexpressing ATF-4 together with the reporter gene plasmid at 20% or 1% oxygen. (Figure 1D).
Hypoxia and PHD inhibitors stabilize ATF-4
Previous reports have established a regulatory mechanism for translational control of ATF-4 in response to endoplasmic reticulum (ER) stress, amino acid starvation, and anoxia.27 Exposing HeLa cells to the ER stress–inducing agent thapsigargin as well as to the proteasome inhibitor MG132 both resulted in enhanced ATF-4 levels (Figure 3A). To further confirm the involvement of the ubiquitin-proteasome system in the degradation of ATF-4, the temperature-sensitive E1 mutant cell line TS20 was cultured under normoxic conditions at 34°C and 39°C. As demonstrated in Figure 3C, TS20 cells do not express ATF-4 at 34°C, whereas growing the cells at 39°C resulted in accumulation of ATF-4. Simultaneous exposure to 39°C of the E1-corrected cells H38–5 did not result in increased ATF-4, suggesting that in addition to translation, ATF-4 might also be regulated on the level of protein degradation.
Hypoxia as well as proteasome and PHD inhibition stabilize ATF-4. (A) HeLa cells were treated for 8 hours with 300 nM thapsigargin or 10 μM MG132. Subsequently, cells were lysed and analyzed by immunoblotting. (B) HeLa cells were transiently transfected with an ATF-dependent firefly (FL) luciferase reporter gene plasmid (pATFx2-Luc) together with the renilla luciferase (RL) control plasmid pRLSV40. Following exposure to 20% or 1% O2, with or without the addition of 1 mM DMOG, cells were lysed and luciferase activities were determined. (C) TS-20 cells (with a temperature-sensitive E1 ubiquitin–activating enzyme defect) and E1-reconstituted H38–5 cells were exposed to 34°C or 39°C. Subsequently, cells were lysed and analyzed by immunoblotting. Shown are mean values of the FL/RL ratios (± SD) of 3 independent experiments.
Hypoxia as well as proteasome and PHD inhibition stabilize ATF-4. (A) HeLa cells were treated for 8 hours with 300 nM thapsigargin or 10 μM MG132. Subsequently, cells were lysed and analyzed by immunoblotting. (B) HeLa cells were transiently transfected with an ATF-dependent firefly (FL) luciferase reporter gene plasmid (pATFx2-Luc) together with the renilla luciferase (RL) control plasmid pRLSV40. Following exposure to 20% or 1% O2, with or without the addition of 1 mM DMOG, cells were lysed and luciferase activities were determined. (C) TS-20 cells (with a temperature-sensitive E1 ubiquitin–activating enzyme defect) and E1-reconstituted H38–5 cells were exposed to 34°C or 39°C. Subsequently, cells were lysed and analyzed by immunoblotting. Shown are mean values of the FL/RL ratios (± SD) of 3 independent experiments.
Interestingly, DMOG, which is able to induce HIF-1α via inhibition of PHDs, also induced ATF-4 reporter gene activity, further supporting the existence of an alternative ATF-4 induction pathway (Figure 3B). If ATF-4 was regulated by PHD3, it should be stabilized not only by DMOG but also by hypoxia. Thus, we next determined ATF-dependent reporter gene activity using a luciferase expression construct under the control of 2 CRE sites. A strong increase in reporter gene activity was observed after exposing transfected HeLa cells to 1% O2 (Figure 3B). Exposing HeLa cells for 4 hours to 1% or 0.2% O2 enhanced the levels of ATF-4 similar to HIF-1α (Figure 4A; compare lanes 3 and 5 with lane 1). Inhibition of endogenous PHDs with DMOG was followed by increased ATF-4 protein in normoxia (Figure 4A; compare lanes 1 and 2) and enhanced the hypoxic response (Figure 4A; lanes 4 and 6), indicating that hypoxia-induced ATF-4 was mediated by PHDs. After 24 hours, however, when the hypoxic stabilization of HIF-1α was still clearly visible, hypoxic ATF-4 induction was no longer detectable. This transient hypoxia-induced expression of ATF-4 inversely correlated with the strong hypoxic induction of PHD3 after 24 hours. In this regard it is interesting to note that we recently demonstrated that the hypoxic induction of PHD3 correlates with increased hydroxylation activity, which compensates for decreased oxygen levels.28,29
Kinetics of hypoxic stabilization and reoxygenation-induced destabilization of ATF-4. (A) HeLa cells were incubated at 20%, 1%, or 0.2% O2, with or without the addition of 1 mM DMOG. After 4 or 24 hours, the cells were lysed and analyzed by immunoblotting. As a control for the induction of ATF-4 by ER stress, one dish of HeLa cells was treated with 300 nM thapsigargin for 4 hours. (B) HeLa cells were incubated at 0.2% O2 with or without the addition of 1 mM DMOG. At 4 hours later, 20 μg/mL cycloheximide was added, and cells were reoxygenated at 20% O2. After the indicated time points, cells were lysed and analyzed by immunoblotting.
Kinetics of hypoxic stabilization and reoxygenation-induced destabilization of ATF-4. (A) HeLa cells were incubated at 20%, 1%, or 0.2% O2, with or without the addition of 1 mM DMOG. After 4 or 24 hours, the cells were lysed and analyzed by immunoblotting. As a control for the induction of ATF-4 by ER stress, one dish of HeLa cells was treated with 300 nM thapsigargin for 4 hours. (B) HeLa cells were incubated at 0.2% O2 with or without the addition of 1 mM DMOG. At 4 hours later, 20 μg/mL cycloheximide was added, and cells were reoxygenated at 20% O2. After the indicated time points, cells were lysed and analyzed by immunoblotting.
If PHDs mediated the degradation of ATF-4 in normoxia, the hypoxia-induced ATF-4 protein should become unstable following reoxygenation. Therefore, HeLa cells were exposed for 4 hours to 0.2% O2, followed by reoxygenation in the presence of cycloheximide to inhibit de novo translation. ATF-4 was rapidly degraded with a half-life (t1/2) of 9 minutes (Figure 4B). However, adding DMOG at the time of hypoxia resulted in a prolonged ATF-4 protein half-life of 21 minutes.
Because the commercially available anti–ATF-4 antibodies are of minor quality, the treatment by hypoxia and DMOG was repeated using HeLa cells transiently transfected with V5-tagged ATF-4. As shown in Figure 5A, V5–ATF-4 but not V5–ATF-3 or V5-ARNT could only be detected under hypoxic conditions or after treatment with DMOG. A cotransfected green fluorescent protein (GFP) expression vector ensured equal transfection and immunoblotting efficiencies.
ATF-4 aa 154–181 harbors a novel ODD domain. (A) HeLa cells were transiently transfected with V5–ATF-4, V5–ATF-3, or V5–ARNT expression vectors. To control for equal transfection efficiencies, cells were cotransfected with pEGFPC1. At 6 hours after transfection, cells were exposed to 1% O2 or treated with 1 mM DMOG for 24 hours. Subsequently, cells were lysed and analyzed by immunoblotting. (B) HeLa cells were transiently transfected with different ATF-4 variants and treated as in panel A. (C) HeLa cells were transiently transfected with V5–ATF-4 or V5–ATF-4Δ aa154-181. To control for equal transfection efficiencies, cells were cotransfected with pEGFPC1. At 6 hours after transfection, cells were exposed to 1% O2. After exposure to 1% O2 for 24 hours, the cells were treated with 20 μg/mL cycloheximide and were reoxygenated with 20% O2. Cells were lysed at different reoxygenation time points, and total protein was analyzed by immunoblotting. Band intensities of 3 independent experiments were determined and half-life of the V5–ATF-4 and V5–ATF-4Δ aa154-181 proteins were calculated. (D) Decline of V5–ATF-4 and V5–ATF-4Δ aa154-181 after reoxygenation calculated from 3 independently performed experiments as described in panel C. Shown are mean values (± SD) of 3 independent experiments.
ATF-4 aa 154–181 harbors a novel ODD domain. (A) HeLa cells were transiently transfected with V5–ATF-4, V5–ATF-3, or V5–ARNT expression vectors. To control for equal transfection efficiencies, cells were cotransfected with pEGFPC1. At 6 hours after transfection, cells were exposed to 1% O2 or treated with 1 mM DMOG for 24 hours. Subsequently, cells were lysed and analyzed by immunoblotting. (B) HeLa cells were transiently transfected with different ATF-4 variants and treated as in panel A. (C) HeLa cells were transiently transfected with V5–ATF-4 or V5–ATF-4Δ aa154-181. To control for equal transfection efficiencies, cells were cotransfected with pEGFPC1. At 6 hours after transfection, cells were exposed to 1% O2. After exposure to 1% O2 for 24 hours, the cells were treated with 20 μg/mL cycloheximide and were reoxygenated with 20% O2. Cells were lysed at different reoxygenation time points, and total protein was analyzed by immunoblotting. Band intensities of 3 independent experiments were determined and half-life of the V5–ATF-4 and V5–ATF-4Δ aa154-181 proteins were calculated. (D) Decline of V5–ATF-4 and V5–ATF-4Δ aa154-181 after reoxygenation calculated from 3 independently performed experiments as described in panel C. Shown are mean values (± SD) of 3 independent experiments.
Identification of an ODD domain in ATF-4
To explore whether the interaction of ATF-4 with PHD3 mediates hypoxia-inducible stability of ATF-4, we transiently overexpressed V5-tagged wild-type ATF-4 and various ATF-4 deletion mutants under normoxic or hypoxic conditions. In contrast to the wild-type ATF-4, ATF-4Δ aa 89-181, an ATF-4 variant missing the zipper II which is responsible for the interaction with PHD3 as described, plus an adjacent 48-aa domain, was stable in normoxia. Interestingly, deletion of just the 48-aa stretch (ATF-4Δ aa 133-181) adjacent to the zipper II or an even smaller deletion (ATF-4Δ aa 154-181) was sufficient to generate increased ATF-4 levels in normoxia (Figure 5B). Determining the half-life of ATF-4 and ATF-4Δ aa 154-181 in reoxygenation, a higher stability of the ATF-4Δ aa 154-181 mutant (t1/2, 24 minutes) compared with the wild-type ATF-4 (t1/2, 13 minutes) was detected (Figure 5C,D).
Since the ATF-4 wt protein seems to be highly instable under normoxic conditions, we further characterized the identified ODD in a more sensitive reporter gene assay. Therefore, we determined if the identified ODD domain of ATF-4 was also sufficient to promote the degradation of a heterologous protein under normoxia. To this end, HeLa cells were transiently cotransfected with a Gal-4 driven firefly luciferase reporter gene plasmid together with expression vectors containing either Gal-4AD/BD in frame with the HIF-2α ODD aa 404-569 and HIF-2α ODD aa 404-569 with point mutations of the 2 critical prolines (P405A/P531A), or ATF-4 aa 133-183, and exposed for 24 hours at 20% or 1% O2. A constitutively active renilla luciferase reporter gene plasmid was cotransfected for standardization purposes. HeLa cells expressing the HIF-2α ODD aa 404-569 showed a significant increase in luciferase activity under hypoxic conditions compared with normoxic conditions, and this effect was abolished by mutation of the prolines 405 and 531 to alanine (Figure 6A). Similar to the HIF-2α ODD, ATF-4aa 133-183 conferred oxygen-dependent stability to the heterologous Gal4DB/Gal4AD fusion protein. The critical ATF-4 domain contains 5 prolyl residues (P156, P162, P164, P167, and P174). Mutation of all 5 prolines to alanine (V5–ATF-4 5 × P > A) led to increased ATF-4 levels in normoxia (Figure 6B) and abolished the destabilizing effect in the Gal4AD/BD ATF-4 aa 133-183 fusion protein (Figure 6A), suggesting that these prolyl residues define a novel ODD domain within ATF-4. Point mutation of each proline alone was not sufficient to generate a similar effect like V5–ATF-4 5 × P > A (data not shown), indicating a redundant role of each prolyl residue.
The oxygen-dependent stability of ATF-4 is proline dependent. (A) HeLa cells were transiently transfected with a constitutively expressed renilla luciferase (RL) control vector, an expression plasmid containing the Gal4 AD/BD (pM3VP16) fused to ATF-4 aa 133–183; ATF-4 aa 133-183, in which prolines P156, P162, P164, P167, and P174 have been mutated to alanine; HIF-2α aa 404-568; or HIF-2α aa 404–568 P405/531A together with the Gal4-driven firefly luciferase (FL) plasmid pGRExE1bLuc. After transfection cells, were exposed to 20% or 1% O2 for 24 hours, lysed, and analyzed for FL and RL activities. Shown are mean values plus or minus SD of the FL/RL ratios of 3 independent experiments. (B) HeLa cells were transiently transfected with V5–ATF-4, V5–ATF-4Δ aa 154-81, or V5–ATF-4 5 × P > A, in which prolines P156, P162, P164, P167, and P174 have been mutated to alanine. To control for equal transfection efficiencies cells were cotransfected with pEGFPC1. At 6 hours after transfection, cells were exposed to 20% or 1% O2 for 24 hours. Subsequently, the cells were lysed and analyzed by immunoblotting. (C) Multiple sequence alignment of the proposed ATF-4 ODD domain.
The oxygen-dependent stability of ATF-4 is proline dependent. (A) HeLa cells were transiently transfected with a constitutively expressed renilla luciferase (RL) control vector, an expression plasmid containing the Gal4 AD/BD (pM3VP16) fused to ATF-4 aa 133–183; ATF-4 aa 133-183, in which prolines P156, P162, P164, P167, and P174 have been mutated to alanine; HIF-2α aa 404-568; or HIF-2α aa 404–568 P405/531A together with the Gal4-driven firefly luciferase (FL) plasmid pGRExE1bLuc. After transfection cells, were exposed to 20% or 1% O2 for 24 hours, lysed, and analyzed for FL and RL activities. Shown are mean values plus or minus SD of the FL/RL ratios of 3 independent experiments. (B) HeLa cells were transiently transfected with V5–ATF-4, V5–ATF-4Δ aa 154-81, or V5–ATF-4 5 × P > A, in which prolines P156, P162, P164, P167, and P174 have been mutated to alanine. To control for equal transfection efficiencies cells were cotransfected with pEGFPC1. At 6 hours after transfection, cells were exposed to 20% or 1% O2 for 24 hours. Subsequently, the cells were lysed and analyzed by immunoblotting. (C) Multiple sequence alignment of the proposed ATF-4 ODD domain.
Notably, the normoxic induction of V5–ATF-4 5 × P > A was less pronounced than V5–ATF-4Δ aa 154-181 (Figure 6B). Despite multiple proline mutations, binding to PHD3 as well as activation of an ATF-4–dependent reporter gene (pCHOP-AARE-TK-Luc) was not affected as tested by yeast 2-hybrid analysis and reporter gene assay (data not shown). Aligning the ATF-4 sequences of mammalian and nonmammalian vertebrate species indicates that P164, P167, and P174 are highly conserved, possibly indicating their specific role in regulation of ATF-4 stability (Figure 6C).
PHD3 regulates ATF-4 protein stability
To determine the role of the PHDs in the regulation of ATF-4 protein stability, HeLa cells were transfected with siRNA targeting PHD2 or PHD3 and exposed to either 20% O2 or 1% O2 for 24 hours. PHD1 was not further investigated, since it was not detectable at the protein level in HeLa cells (data not shown). Moreover, in contrast to PHD2 and PHD3, PHD1 expression is not induced by hypoxia.8 In cells transfected with PHD2 and PHD3 siRNA, an additive up-regulation of HIF-1α in normoxia was found (Figure 7A). In contrast to HIF-1α, ATF-4 protein levels were up-regulated exclusively by PHD3 silencing but not by PHD2 silencing. As demonstrated here, the hypoxic induction of ATF-4 was transient and not detectable after incubation of HeLa cells for 24 hours at 1% O2. However, after treatment of HeLa cells with PHD3 siRNA, ATF-4 was up-regulated even after exposing the cells for 24 hours to hypoxia. PHD3 down-regulation exerted its effect via increased ATF-4 protein stability as demonstrated in reoxygenation experiments (Figure 7B). No significant differences in ATF-4 mRNA levels were found after treatment of HeLa cells with PHD3 siRNA compared with mock-treated control cells or after treatment with PHD2 siRNA (Figure 7C). The siRNA experiments were repeated with independent siRNAs as well as short hairpin constructs, confirming the previous results (data not shown). In addition, FIH neither interacted with ATF-4 nor had FIH siRNA any effect on ATF-4 protein levels (data not shown).
ATF-4 expression is controlled by PHD3. (A) HeLa cells were transiently transfected with siRNA targeting PHD2 or PHD3 and exposed to 20% or 1% O2. After 24 hours, the cells were lysed and analyzed by immunoblotting. One dish of HeLa cells was treated for 8 hours with 300 nM thapsigargin (t). Subsequently, cells were lysed and analyzed together with the protein extracts of the siRNA-transfected cells. (B) Hela cells were transiently transfected with siRNA targeting PHD3 or a control siRNA and exposed to 1% O2 for 4 hours with subsequent reoxygenation. After the indicated time points, cells were lysed and analyzed by immunoblotting. (C) HeLa cells were transiently transfected with siRNA targeting PHD2 or PHD3 and exposed to 20% or 1% O2. After 24 hours, the cells were lysed and total RNA was extracted and analyzed for ATF-4, PHD2, and PHD3 mRNA levels by real-time reverse transcriptase (RT)–PCR. Shown are mean values plus or minus SD of 3 independent experiments of ratios to the ribosomal protein L28 mRNA levels, which were used as housekeeping controls.
ATF-4 expression is controlled by PHD3. (A) HeLa cells were transiently transfected with siRNA targeting PHD2 or PHD3 and exposed to 20% or 1% O2. After 24 hours, the cells were lysed and analyzed by immunoblotting. One dish of HeLa cells was treated for 8 hours with 300 nM thapsigargin (t). Subsequently, cells were lysed and analyzed together with the protein extracts of the siRNA-transfected cells. (B) Hela cells were transiently transfected with siRNA targeting PHD3 or a control siRNA and exposed to 1% O2 for 4 hours with subsequent reoxygenation. After the indicated time points, cells were lysed and analyzed by immunoblotting. (C) HeLa cells were transiently transfected with siRNA targeting PHD2 or PHD3 and exposed to 20% or 1% O2. After 24 hours, the cells were lysed and total RNA was extracted and analyzed for ATF-4, PHD2, and PHD3 mRNA levels by real-time reverse transcriptase (RT)–PCR. Shown are mean values plus or minus SD of 3 independent experiments of ratios to the ribosomal protein L28 mRNA levels, which were used as housekeeping controls.
Hydroxylated HIF-1α is strongly bound by pVHL. Thus, we next determined whether PHD-dependent ATF-4 hydroxylation leads to subsequent pVHL interaction. Therefore, MBP–ATF-4 or MBP–HIF-2α ODD were treated with HA-PHD2 or His-PHD3 in the presence of oxygen, 2-oxoglutarate, ferrous iron, and ascorbic acid. The interaction with His6-Trx–tagged pVHL–elongin B–elongin C (VBC) complex was examined in a MBP pull-down assay. However, MBP-HIF-2α ODD but not MBP–ATF-4 interacted with pVHL following incubation with PHD2 or PHD3 (data not shown).
Discussion
ATF-4, also known as CREB2, TAXREB67, or C/ATF, is a member of the ATF/CREB family of basic-leucine zipper transcription factors.30 ATF-4–dependent gene expression has been described for several genes, including CHOP/GADD153, which is involved in stress regulatory pathways.31-33 ATF-4 mRNA is present in all tissues examined thus far, whereas ATF-4 protein levels vary dependent on a variety of extracellular signals and stress conditions.25 This regulation has been widely attributed to preferential translation of the ATF-4 mRNA.27 In this work, up-regulation of ATF-4 protein was found after treatment with hypoxia or the PHD inhibitor DMOG, demonstrating that mechanisms other than translational control might be additionally involved in the regulation of ATF-4 protein stability.
Using PHD3 as bait, we identified ATF-4 as a new PHD-interacting protein. The interaction site was mapped to a leucine zipper motif of ATF-4, which is also called zipper II. In the present work, we demonstrate that deletion of aa 154-181, a region close to the zipper II, results in oxygen-independent expression of ATF-4. Oxygen-regulated ATF-4 expression was at least in part dependent on 5 conserved prolyl residues within this region. Therefore, aa 154-181 of ATF-4 can be considered as a novel ODD domain.
siRNA experiments strongly suggested a specific role for PHD3 in ATF-4 protein stability. Despite several attempts, we did not succeed to directly demonstrate ATF-4 hydroxylation by mass spectrometry or 2-oxoglutarate turnover. Apart from technical difficulties, the conditions for efficient ATF-4 hydroxylation might be different from those for HIF-1α hydroxylation. Indeed, major differences become obvious when the 2 proteins are compared: first, whereas HIF-1α levels can be regulated by all 3 PHDs, ATF-4 levels are modulated specifically by PHD3; second, HIF-1α is stabilized even under prolonged hypoxia, whereas hypoxic stabilization of ATF-4 is transient and inversely correlates with hypoxic up-regulation of PHD3; third, as a result of PHD-dependent modification, HIF-1α but not ATF-4 can be bound to pVHL. This last finding is consistent with a previous report demonstrating that oxygen-dependent ATF-4 destruction is independent of pVHL.20 Rather than pVHL, proteasome-dependent degradation of ATF-4 has been demonstrated to rely on the SCFβTRCP ubiquitin ligase.34 Further studies will be needed to investigate whether SCF functions as an ATF-4 ubiquitin E3 ligase in an oxygen- and PHD3-dependent manner. It is, however, still possible that despite protein-protein interaction, proline residue-dependency, and DMOG inhibition, PHD3 regulates ATF-4 without direct proline hydroxylation. Future experiments will show whether PHD3 confers ATF-4 protein stability by recruiting a yet unidentified protein in a trimolecular complex, which might then be regulated by hydroxylation.
Of note, PHD3 is the best hypoxia-inducible protein of all PHDs. We recently observed that PHD3 is still functional even under 0.2% O2 conditions, albeit at a reduced rate.28 As a consequence, a protein specifically regulated by PHD3 should only be transiently stabilized, like we found for ATF-4. Our results thus provide a possible explanation for the existence of more than one PHD with similar oxygen affinities: compared with HIFα, targets of only one PHD family member will have different stabilization kinetics, thereby orchestrating the hypoxic response.
Besides HIF-mediated signal transduction pathways, HIF-independent pathways have been described to be involved in the cellular response to low oxygen concentrations using gene arrays. The molecular mechanisms leading to HIF-independent hypoxia-inducible mRNA induction remains largely unknown. Among the HIF-independent oxygen-regulated genes are ATF-4 target genes like CHOP10/GADD153 and ATF-3.35-38 Hypoxia-inducible regulation of GADD153 has been implicated to play a role in cell stress response, DNA-repair, and anoxia-induced cell death.39 Our data provide evidence that in addition to the translational control of ATF-4 under anoxic conditions, PHD3-dependent hydroxylation may play a major role in controlling ATF-4 target gene expression in normoxia and hypoxia. Tight oxygen-dependent regulation of ATF-4 by PHD3 may be the molecular basis for the cell fate after exposure to severe hypoxia. Our data also show that PHD-mediated regulation of protein levels is not unique for the HIF signal transduction pathway, suggesting that posttranslational, PHD-mediated modifications are used in additional pathways that need tight and rapid oxygen-dependent regulation.
An Inside Blood analysis of this article appears at the front of this issue.
The publication costs of this article were defrayed in part by page charge payment. Therefore, and solely to indicate this fact, this article is hereby marked “advertisement” in accordance with 18 USC section 1734.
Acknowledgments
This work was supported by grants from the Bundesministerium für Bildungund Forschung (BMBF) (NBL3 to D.M.K.), Deutsche Forschungsgemeischoft (DFG) (Ka1269/8–1 and DFG Ka1269/9–1 to D.M.K.), Schweicerischer National Fund (SNF) (3100A0–116047/1 to R.H.W.), the 6th Framework Program of the European Commission/SBF (Euroxy LSHC-CT-2003–502932/SBF no. 03.0647–2 to R.H.W.), the Acadamy of Finland (200471, 202469, and 44843 Center of Excellence Program 200-2005 to J.M.), and the Sigrid Juselius Foundation (to J.M.).
Authorship
Contribution: G.C., R.H.W., and D.M.K. performed experiments, analyzed data, and wrote the paper. J.K., J.N., D.P.S., and J.M. performed experiments and analyzed data. M.W. and C.F. performed experiments. J.K. and J.N. contributed equally to this work.
Conflict-of-interest disclosure : The authors declare no competing financial interests.
Correspondence: Dörthe M. Katschinski, Department of Heart and Circulatory Physiology, Center of Physiology and Patho-physiology, Georg-August University Göttingen, Humboldtallee 23, D-37073, Göttingen, Germany; e-mail:katschinski@physiol.medizin.uni-goettingen.de.






