Key Points
DLBCL-IQ identifies 4 IQs that are recurrently associated with specific genomic alterations.
DLBCL-IQ suggests that the endogenous immune environment may have a more significant impact on outcomes to BsAb than CAR T-cell therapy.
Visual Abstract
Most patients with diffuse large B-cell lymphoma (DLBCL) treated with immunotherapies such as bispecific antibodies (BsAbs) or chimeric antigen receptor (CAR) T cells fail to achieve durable treatment responses, underscoring the need for a deeper understanding of mechanisms that regulate the immune environment and response to treatment. Here, an integrative multiomics approach was applied to multiple large independent data sets to characterize DLBCL immune environments and to define their association with tumor cell–intrinsic genomic alterations and outcomes to CD19-directed CAR T-cell and CD20 × CD3 BsAb therapies. This approach effectively segregated DLBCLs into 4 immune quadrants (IQs) defined by cell-of-origin and immune-related gene set expression scores. These quadrants consisted of activated B cell–like (ABC) hot, ABC cold, germinal center B cell–like (GCB) hot, and GCB cold DLBCLs. Recurrent genomic alterations were enriched in each IQ, suggesting that lymphoma cell-intrinsic alterations contribute significantly to orchestrating unique DLBCL immune environments. For instance, SOCS1 loss-of-function mutations were significantly enriched among GCB hot DLBCLs, identifying a putative subset of inflamed DLBCLs that may be inherently susceptible to immunotherapy. In patients with relapsed/refractory DLBCL, DLBCL-IQ assignment correlated significantly with clinical benefit with a CD20 × CD3 BsAb (N = 74), but not with CD19-directed CAR T cells (Stanford, N = 51; Memorial Sloan Kettering Cancer Center, N = 69). Thus, DLBCL-IQ provides a new framework to conceptualize the DLBCL immune landscape and suggests the endogenous immune environment has a more significant impact on outcomes to BsAb than CAR T-cell treatment.
Introduction
Chimeric antigen receptor (CAR) T cells and bispecific antibodies (BsAbs) have revolutionized the treatment of relapsed or refractory (R/R) diffuse large B-cell lymphoma (DLBCL). Both can induce curable complete responses.1-7 However, for most patients with R/R DLBCL, BsAbs and CAR T cells either fail or confer only fleeting responses. These clinical observations indicate that although immunotherapies can be effective against DLBCL, additional research is needed to understand features of the DLBCL environment that underlie response and resistance to these treatments.
A so-called “T-cell–inflamed” environment identifies solid cancers against which a spontaneous antitumor immune response has been raised and serves as a useful biomarker of response to checkpoint blockade therapy (CBT).8-11 Transcriptional and immune cell profiling has also revealed a subset of DLBCLs enriched in immune cell infiltration and expression of immune-related genes.12-15 However, the critical factors that shape the DLBCL immune environment are unclear and the impact of the immune environment on promoting or preventing immunotherapy response has yet to be fully defined.16,17 Therefore, in this study, we used an integrative multiomics approach to (1) broadly characterize the DLBCL immune landscape, (2) associate genomic alterations with specific DLBCL immune environments, and (3) define the extent to which transcriptionally based immune clustering informs responsiveness to BsAb and CAR T-cell immunotherapies.
Methods
Data sets
Genomic data were derived from the National Institutes of Health, National Cancer Institute (NCI) (N = 481), The University of Chicago Medical Center (UCMC) (n = 96), British Columbia Cancer (BCC) (N = 285), Stanford (N = 51), Genentech (N = 74), and Memorial Sloan Kettering Cancer Center cohorts (N = 69). Details are provided in the supplemental Methods and supplemental Table 1, available on the Blood website.
Gene sets
Gene sets were manually curated after an extensive literature search and related to (1) immune cell infiltration and activation and (2) cell of origin (COO). Gene sets were excluded if they had <3 or >200 genes (supplemental Table 2).
Immune-related gene sets
Twelve immune-related gene sets were included, known to be associated with immune activity in other cancer types: T-cell activity (t.cell.activation,11 t.cell.exhaustion,11 IFNγ_ayers8), noncellular mediators of immune responses (ifn1_rooney,11 cytolytic.score18), and immune cell subsets (tfh_charoentong,19 th1_charoentong,19 th2_charoentong,19 treg_rooney,11 cd8t_charoentong,19 macrophage_rooney,11 dc_xcell_total20). Immune-related gene sets had less than 15% overlap based on pairwise comparisons.
COO and transcription factor gene sets
Four COO gene sets (ABCDLBCL-1, ABCDLBCL-2, GCBDLBCL-1, GCBDLBCL-2) and 3 transcription factor related gene sets (IRF4Up-7, IRF4Dn-1, and BCL6Dn-1) were included from SigDB.21
Immune signature clustering model
Gene set variation analysis (GSVA) using 19 curated gene sets was performed on bulk transcriptomes from 2 genomic data sets (NCI, N = 481; UCMC, N = 96).22,23 Resulting GSVA scores were resolved using principal component analysis (PCA). An elbow plot was used to select the optimal number of clusters (k = 4), followed by unsupervised k-means clustering. Subsequent analyses using the BCC data set and the 3-data set combination were performed in the same structured steps.
Comparing variants between groups
Statistical methods
All statistical analyses were performed in R (v4.2.1). For categorical variables, Fisher exact test was used for 2-group comparisons, and a multiway Fisher exact test with post hoc pairwise testing for 3 or more groups. For continuous variables, the Mann-Whitney U test was used for 2 groups, and the Kruskal-Wallis test with post hoc Dunn test for 3 or more groups. Survival analysis used the survival package (v3.4.0) and the log-rank test for significance. A P value threshold of .05 was used for univariate statistical significance. Adjustments for multiple hypothesis testing were made using the Benjamini-Hochberg method unless stated otherwise.
This study was approved by The University of Chicago’s institutional review board.
Results
Transcriptomic analysis identifies 4 immune-related DLBCL clusters
To determine whether DLBCLs could be effectively segregated according to immune environmental features, we performed bulk transcriptional analyses focused specifically on immunological aspects of the lymphoma environment. Our discovery cohort consisted of transcriptomic data from diagnostic DLBCL biopsies from NCI (N = 481)22,27 and from UCMC (N = 96),23 comprising a total of 577 cases (supplemental Table 1).
GSVA28 was used to calculate sample-wise relative enrichment scores for 19 gene sets in 2 functional groups: (1) 12 immune-related signatures reflecting the presence or activation state of immune cell subsets and (2) 7 COO-related signatures (supplemental Table 2). Immune-related signatures were curated from an extensive literature search and have been previously associated with an antitumor immune response and/or response to immunotherapy in other cancers. These gene sets were related to interferon gamma (IFN-γ) response,8 type I IFN response,11 CD8+ T-cell activation11,18,19 and exhaustion,11 T helper subsets (Th1,19 Th2,19 T follicular helper,19 and regulatory T cells [Tregs]11), macrophages,11 and dendritic cells.20 Given that COO segregates DLBCLs into activated B cell–like (ABC) and germinal center B cell–like (GCB) subtypes with distinct clinical and molecular features and may influence the composition of the DLBCL immune environment, we included gene sets derived from a validated gene expression–based COO classifier29 and those regulated by IRF430 and BCL6,30 transcription factors critical for COO classification.
GSVA scores for the 577 DLBCLs in the discovery cohort were subjected to PCA, which revealed most of the variance (69.8%) in expression scores was explained by PC1 (45.38%) and PC2 (24.43%). Unsupervised k-means clustering revealed the optimal number of clusters was 4 (supplemental Figure 1A). DLBCLs were then assigned to 1 of 4 clusters described below. Samples from NCI and UCMC data sets were equally represented in each cluster, indicating the absence of significant batch effects (supplemental Figure 1B-C).
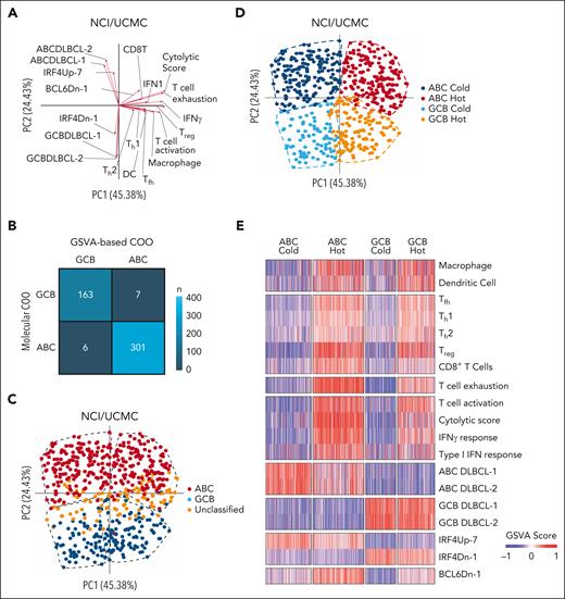
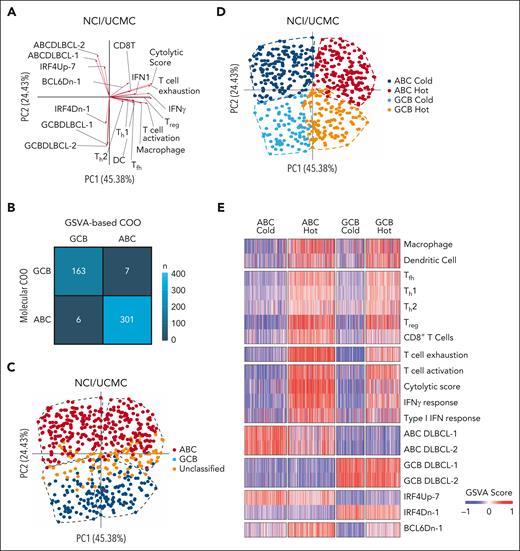
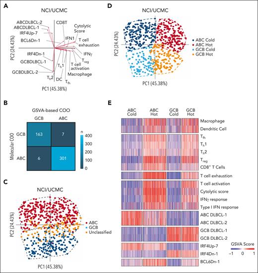
Individual immune-related gene set expression scores were highly correlated, trending in the same direction along PC1 (Figure 1A), and contributed minimally to PC2 (supplemental Figure 1D-E), indicating that PC1 represented an immune-related axis. ABC COO-related gene sets (ABCDLBCL-1, ABCDLBCL-2, IRF4Up-7) were highly correlated and positively associated with PC2, whereas GCB COO-related gene sets (GCBDLBCL-1, GCBDLBCL-2, IRF4Dn-1) were negatively associated with PC2, indicating that PC2 represented a COO-related axis (Figure 1A; supplemental Figure 1D-E). COO designations from established gene expression–based classifiers confirmed PC2 was a COO axis, given that GSVA-predicted COO was concordant with true COO in >95% of cases (ABC, PC2 > 0 and GCB, PC2 < 0; Figure 1B-C).15,29 Thus, immune- and COO-related gene set expression scores were orthogonal and segregated DLBCLs into 4 quadrants, referred to as DLBCL immune quadrants (IQs). In particular, ABC DLBCLs could be transcriptionally defined as “ABC hot” (PC1 > 0, PC2 > 0), characterized by high enrichment scores for ABC COO-related and immune-related gene sets, or “ABC cold” (PC1 < 0, PC2 > 0). Similarly, GCB DLBCLs could be subdivided into “GCB hot” (PC1 > 0, PC2 < 0) and “GCB cold” (PC1 < 0, PC2 < 0) clusters (Figure 1D-E).
Transcriptomic analysis identifies 4 unique DLBCL immune environments. (A) PCA biplot showing the contribution of immune-related gene sets and COO-related gene sets to PC1 and PC2, respectively. (B) Confusion matrix showing the concordance between GSVA-based COO classification and molecularly defined COO designations for all DLBCLs in the discovery cohort (NCI/UCMC, N = 577). (C) PCA plot showing concordance between sample-wise GSVA COO scores and molecularly defined COO calls for all DLBCLs in the discovery cohort. Clusters are defined by the dashed line. (D) PCA plot showing sample-wise GSVA enrichment scores for DLBCLs in the discovery cohort, labeled by IQ name (ABC cold, dark blue; ABC hot, red; GCB cold, light blue; GCB hot, yellow). (E) Heat map showing sample-wise GSVA enrichment scores for all 19 gene sets.
Transcriptomic analysis identifies 4 unique DLBCL immune environments. (A) PCA biplot showing the contribution of immune-related gene sets and COO-related gene sets to PC1 and PC2, respectively. (B) Confusion matrix showing the concordance between GSVA-based COO classification and molecularly defined COO designations for all DLBCLs in the discovery cohort (NCI/UCMC, N = 577). (C) PCA plot showing concordance between sample-wise GSVA COO scores and molecularly defined COO calls for all DLBCLs in the discovery cohort. Clusters are defined by the dashed line. (D) PCA plot showing sample-wise GSVA enrichment scores for DLBCLs in the discovery cohort, labeled by IQ name (ABC cold, dark blue; ABC hot, red; GCB cold, light blue; GCB hot, yellow). (E) Heat map showing sample-wise GSVA enrichment scores for all 19 gene sets.
When an identical GSVA was performed on an independent DLBCL data set (BCC, N = 285),31,32 a similar clustering pattern emerged (supplemental Figure 2A), with immune-related gene sets contributing to PC1 and COO-related gene sets contributing to PC2 (supplemental Figure 2B). Therefore, the NCI/UCMC and BCC data sets were combined to power downstream analyses. In the combined data set (N = 862), DLBCLs from different sources (NCI/UCMC vs BCC) were similarly distributed among each of the 4 IQs (supplemental Figure 2C-D). Moreover, the combined data set was again distributed into 4 distinct IQs, demonstrating the stability of GSVA-based clustering in classifying DLBCLs by COO and their immune environment (supplemental Figure 2E-F).
Validation of transcriptionally defined DLBCL-IQs
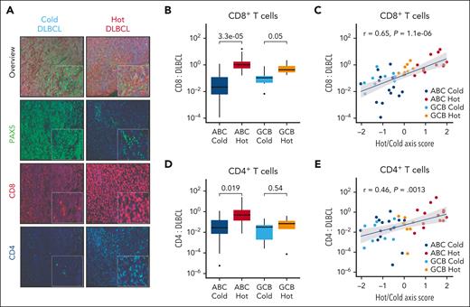
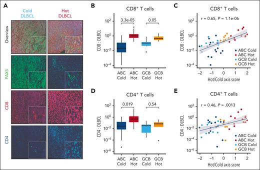
To confirm that transcriptionally defined DLBCL-IQs correlated with actual T-cell infiltration, multispectral immunofluorescence was performed on a subset of DLBCLs (n = 65, UCMC) for which paired RNA-seq data were available. Staining was performed using fluorescently labeled antibodies against T-cell markers (CD4 and CD8), DAPI, and B cells (PAX5). Significant differences in T-cell infiltration among the 4 DLBCL-IQs were observed. Representative images of a hot and cold DLBCL are shown in Figure 2A. DLBCLs clustered by GSVA as ABC or GCB hot were characterized by significantly higher ratios of CD8+ T cells to DLBCL cells than ABC and GCB cold counterparts (Figure 2B). Furthermore, CD8+ T cell to DLBCL cell ratios were significantly correlated with sample-wise hot/cold (PC1) axis scores (Figure 2C). The same was true for CD4+ T cell to DLBCL cell ratios (Figure 2D-E). These data validate the accuracy of GSVA-based clustering in classifying DLBCLs as harboring hot or cold immune environments.
Validation of transcriptionally defined DLBCL-IQs. (A) Representative multispectral immunofluorescence images showing PAX5+ lymphoma cells (green), CD8+ T cells (red), and CD4+ T cells (blue) for a cold (left) and hot (right) DLBCL. (B) Box plot showing average CD8+ T cell to DLBCL cell ratios in immune-related clusters (n = 45). (C) Scatterplot showing correlation of hot/cold axis score (PC1) and CD8+ T cell to DLBCL cell ratio (n = 45). (D) Box plot showing average CD4+ T cell to DLBCL cell ratios in immune-related clusters (n = 45). (E) Scatterplot showing correlation of hot/cold axis score (PC1) and CD4+ T cell to DLBCL cell ratio (n = 45).
Validation of transcriptionally defined DLBCL-IQs. (A) Representative multispectral immunofluorescence images showing PAX5+ lymphoma cells (green), CD8+ T cells (red), and CD4+ T cells (blue) for a cold (left) and hot (right) DLBCL. (B) Box plot showing average CD8+ T cell to DLBCL cell ratios in immune-related clusters (n = 45). (C) Scatterplot showing correlation of hot/cold axis score (PC1) and CD8+ T cell to DLBCL cell ratio (n = 45). (D) Box plot showing average CD4+ T cell to DLBCL cell ratios in immune-related clusters (n = 45). (E) Scatterplot showing correlation of hot/cold axis score (PC1) and CD4+ T cell to DLBCL cell ratio (n = 45).
To further dissect differences in immune cell composition between DLBCL-IQs, we performed immune cell deconvolution analysis using CIBERSORTx. As expected, higher estimated fractions of numerous immune cells were observed among ABC and GCB hot vs ABC and GCB cold DLBCLs (supplemental Figure 3A), including higher inferred proportions of CD8+ T cells, CD4+ T cells, Tregs, and macrophages (supplemental Figure 3B). In addition, compared with GCB hot DLBCLs, ABC hot DLBCLs demonstrated increased inferred proportions of CD8+ T cells, CD4+ T cells, Tregs, and macrophages, suggesting qualitative differences in the immune environments between these subtypes (supplemental Figure 3B).
Moreover, GSVA analysis of immune-related gene sets revealed significantly higher scores in ABC hot DLBCLs for pathways associated with T-cell exhaustion, IFN-γ response, cytolytic activity, CD8+ T cells, and Tregs than GCB hot DLBCLs, suggestive of COO-related differences in immune environments (supplemental Figure 3C). Finally, gene set enrichment analysis (GSEA) of multiple T-cell exhaustion gene sets confirmed that ABC hot DLBCLs were characterized by increased expression of T-cell exhaustion–related genes compared with GCB hot DLBCLs (supplemental Figure 3D).
Prognostic significance of DLBCL-IQs
Next, the extent to which DLBCL-IQs correlated with clinical outcomes to initial treatment with R-CHOP (rituximab, cyclophosphamide, doxorubicin, Oncovin [vincristine], and prednisone) was assessed. As expected, DLBCLs assigned to GCB clusters showed improved progression-free survival (PFS) and overall survival (OS) compared with DLBCLs assigned to ABC clusters. However, further stratifying within ABC or GCB clusters according to hot or cold IQ assignment did not affect survival outcomes (supplemental Figure 4A-B).
Concordance of DLBCL-IQs with other DLBCL environmental classifiers
Recently, DLBCLs have been classified according to microenvironmental composition. Kotlov et al15 identified 4 lymphoma microenvironments (LMEs) based on functional gene expression signatures that reflected the relative abundance and functional features of cellular constituents. When LME cluster annotations were applied to DLBCLs in our combined data set, ABC hot DLBCLs overlapped significantly with an inflammatory microenvironment (supplemental Figure 5A). GCB and ABC cold DLBCLs were equally represented within the depleted environment (supplemental Figure 5A), whereas germinal center-like and mesenchymal did not overlap significantly with any DLBCL-IQ (supplemental Figure 5A). Similarly, GCB hot DLBCLs did not overlap significantly with any of the 4 LMEs (supplemental Figure 5A).
In addition, Steen et al33 have introduced a molecular classifier called EcoTyper that integrates immune cell deconvolution with single-cell RNA sequencing to characterize DLBCL cell states and environmental ecosystems. When comparing DLBCL-IQs and the 9 lymphoma ecotypes (LEs), ∼65% of ABC cold DLBCLs were classified as LE1 or LE2, distinguished by the highest expression of ABC COO-related genes and the greatest B-cell abundance, while being relatively devoid of T cells (supplemental Figure 5B). ABC hot DLBCLs predominantly overlapped with LE4, characterized by enrichment in ABC-related genes and an abundance of CD4+ T cells, CD8+ T cells, natural killer cells, and Tregs. Finally, ∼55% of GCB cold DLBCLs were assigned to LE8, marked by an increased abundance of B cells and expression of GCB-associated genes (supplemental Figure 5B). Given the significant overlap between LE8 and DZsig+ DLBCLs, we assessed the distribution of DZsig+ DLBCLs across the 4 DLBCL-IQs. As expected, DZsig+ DLBCLs were significantly enriched in the GCB cold cluster (supplemental Figure 5C). Minimal overlap was observed between the remaining LEs and DLBCL-IQs. Collectively, these results suggest LME and EcoTyper capture different aspects of the LME and only partially overlap with DLBCL-IQs.
Genomic features associated with DLBCL-IQs
Specific oncogenic alterations and associated transcriptional programs can affect the composition of the immune environment and vulnerability to immunotherapies in solid tumors.34-42 Therefore, we analyzed paired whole exome sequencing and copy number alterations (CNAs) for DLBCLs in the combined cohort to identify genetic features associated with each DLBCL-IQ.
A probabilistic classifier called LymphGen has defined new DLBCL subtypes based on specific co-occurring genetic alterations. However, the association of specific LymphGen clusters with distinct immune environments has not been fully elucidated. LymphGen cluster annotations overlapped imperfectly with DLBCL-IQs (Figure 3A), with a few notable exceptions. For example, DLBCLs characterized by activating NOTCH1 mutations (LymphGen N1) were significantly enriched in the ABC hot cluster, whereas DLBCLs with TP53 loss and aneuploidy (LymphGen A53) were almost exclusively assigned as ABC cold. Finally, DLBCLs with gain-of-function mutations in EZH2, BCL2 translocations, and MYC activation (LymphGen EZB-MYC+) were enriched in the GCB cold cluster. The remaining 4 LymphGen subtypes showed little correlation with specific DLBCL-IQs, and LymphGen unclassified DLBCLs were broadly distributed among the 4 IQs (Figure 3A).
Genomic features associated with DLBCL-IQs. (A) Alluvial plot showing overlap between LymphGen subtypes and DLBCL-IQs. (B) Forest plot showing genetic alterations recurrently associated with ABC hot or ABC cold DLBCLs. (C) Forest plot showing genetic alterations recurrently associated with GCB hot or GCB cold DLBCLs. (D) Bar plot of GSEA showing gene sets significantly enriched in each immune-related cluster. (E) GSEA plots showing upregulation of G2M target gene sets in ABC cold and GCB cold DLBCLs. (F) GSEA plots showing upregulation of MYC checkpoint-related genes in ABC cold and GCB cold DLBCLs. The Fisher exact test with BH-adjusted P values is displayed. ∗adjusted P < .1; ∗∗adjusted P < .05. BD, Benjamini-Hochberg; ES, enrichment score; NES, normalized enrichment score; OR, odds ratio.
Genomic features associated with DLBCL-IQs. (A) Alluvial plot showing overlap between LymphGen subtypes and DLBCL-IQs. (B) Forest plot showing genetic alterations recurrently associated with ABC hot or ABC cold DLBCLs. (C) Forest plot showing genetic alterations recurrently associated with GCB hot or GCB cold DLBCLs. (D) Bar plot of GSEA showing gene sets significantly enriched in each immune-related cluster. (E) GSEA plots showing upregulation of G2M target gene sets in ABC cold and GCB cold DLBCLs. (F) GSEA plots showing upregulation of MYC checkpoint-related genes in ABC cold and GCB cold DLBCLs. The Fisher exact test with BH-adjusted P values is displayed. ∗adjusted P < .1; ∗∗adjusted P < .05. BD, Benjamini-Hochberg; ES, enrichment score; NES, normalized enrichment score; OR, odds ratio.
To examine whether individual mutations or CNAs were associated with particular immune environmental features, we compared genetic landscapes of DLBCLs assigned to each DLBCL-IQ (n = 842; supplemental Table 3).24,25 Comparative analysis of hot vs cold DLBCLs (defined by PC1) independent of COO identified numerous genetic lesions associated with cold immune environments, including FOXO1, MYD88, and TMEM30A. Fewer genetic alterations were significantly enriched in hot DLBCLs (SOCS1, TNFRSF14, and CD274; supplemental Figure 6A). Among ABC DLBCLs, alterations in MYD88, KLHL14, CARD11, and TMEM30A, potent drivers of B-cell receptor (BCR) signaling, were strongly enriched in ABC cold DLBCLs43-45 (Figure 3B), whereas alterations in CD274 (PD-L1) were significantly enriched among ABC hot DLBCLs (Figure 3B), concordant with our previous work.23 In GCB DLBCLs, mutations in RB1, FOXO1, and GNA13 were enriched in the GCB cold cluster, whereas those in TNFAIP3 and SOCS1 were significantly associated with the GCB hot cluster (Figure 3C).
To gain insight into the impact of oncogenic signaling pathways on DLBCL immune environments, mutations and CNAs were grouped into functional pathways. Notably, genetic alterations in the BCR-dependent NF-κB signaling pathway were significantly enriched in ABC cold DLBCLs compared with ABC hot DLBCLs (supplemental Figure 6B).45,46 ABC and GCB cold DLBCLs were both significantly enriched for alterations in genes involved in p53 signaling and cell cycle progression compared with ABC and GCB hot DLBCLs, respectively (supplemental Figure 6C).47
Finally, GSEA showed upregulation of immune-related gene sets, including IFN-γ targets, IFN-α response genes, and IL2-STAT5 signaling pathway genes in ABC hot and GCB hot clusters (Figure 3D). In contrast, G2M target gene sets were enriched in ABC and GCB cold DLBCL clusters, suggesting dysregulated lymphoma cell cycling might play a role in orchestrating cold DLBCL immune environments (Figure 3D-E). GSEA also demonstrated that ABC and GCB cold DLBCLs were significantly enriched for expression of MYC target genes compared with ABC and GCB hot DLBCLs (Figure 3D-F). These data reveal that lymphoma cell-intrinsic alterations are recurrently associated with distinct immune environments in DLBCL.
MYC activation is strongly associated with cold DLBCL immune environments
Because GSEA showed striking upregulation of MYC targets in cold DLBCLs, the association between MYC and a cold immune environment was interrogated. A MYC GSVA score of genes from a published target gene signature (MycUp-4) was used to assign DLBCLs into “MYC-High,” “MYC-Low,” or “MYC-Int” groups.21 MYC immunohistochemistry was performed on 266 DLBCLs with paired transcriptomic data (BCC). DLBCLs with high MYC protein expression (≥40% lymphoma cells MYC immunohistochemistry positive) were consistently classified as MYC-high transcriptionally (MYC-high). Conversely, DLBCLs identified as MYC-low transcriptionally were characterized by low MYC protein expression, confirming that the MYC signature accurately identifies DLBCLs with high vs low MYC protein expression (supplemental Figure 7A).
ABC and GCB cold DLBCLs showed significantly higher expression of the MYC activation signature than ABC and GCB hot DLBCLs (supplemental Figure 7B), and MYC-high DLBCLs were equally distributed between ABC cold (40%) and GCB cold IQs (40%) (supplemental Figure 7C). Compared with their MYC-low counterparts, MYC-high DLBCLs contained significantly lower inferred proportions of immune cell subsets by CIBERSORTx (supplemental Figure 7D-F) and lower CD8+ T cell to DLBCL cell ratios (supplemental Figure 7G). CD8+ T cell to DLBCL cell ratios were also negatively correlated with a sample-wise MYC GSVA score (supplemental Figure 7H). Similar findings were observed for CD4+ T cells (supplemental Figure 7I-J). Taken together, these data reveal a strong association between MYC activity and cold immune environments in DLBCL.
SOCS1 mutations are enriched among GCB hot DLBCLs and enhance B-cell sensitivity to IFN-γ
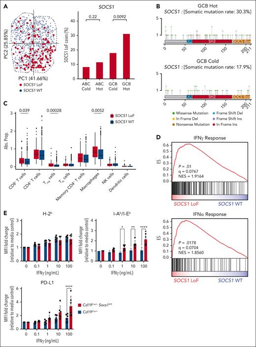
We were intrigued by the strong association between GCB hot DLBCLs and putative loss-of-function (LoF) SOCS1 mutations, which are also common in classical Hodgkin lymphoma48-50 and primary mediastinal B-cell lymphoma,48,51-53 2 lymphomas with inflamed immune environments and sensitivity to CBT.16,17,54-57 SOCS1 is a tumor suppressor and potent negative regulator of JAK/STAT signaling. SOCS1 LoF mutations have been implicated in enhancing JAK/STAT signaling in lymphoma downstream of interleukin 4 and interleukin 13.58-62 However, given that T-cell effector cytokines such as IFN-γ also signal through the JAK/STAT pathway, we hypothesized that SOCS1-mutant DLBCLs would be more sensitive to IFN-γ, which could promote an “inflamed” environment.63-65
SOCS1 LoF alterations were identified in 16.2% of DLBCLs in our combined cohort and were significantly associated with a GCB COO (Figure 4A). The incidence of SOCS1 mutations was significantly higher in GCB hot DLBCLs (30.3%) than other IQs (Figure 4A-B). SOCS1 mutations were often missense or nonsense (82.3%) and occurred with similar frequencies across the SOCS1 gene (Figure 4B). Immune cell deconvolution revealed an increased inferred fraction of several immune cell subsets, including conventional T cells, in SOCS1 mutant compared with SOCS1 wild-type (WT) GCB DLBCLs (Figure 4C). Moreover, among GCB DLBCLs, GSEA demonstrated increased expression of IFN-γ and IFN-α response targets in SOCS1 mutant compared with SOCS1 WT DLBCLs (Figure 4D).
SOCS1 mutations are enriched among GCB hot DLBCLs and enhance B-cell sensitivity to IFN-γ signaling. (A) PCA plot (left) and bar plot (right) showing the frequency of SOCS1 LoF alterations in each immune-related cluster. (B) Lollipop plots showing frequency and distribution of mutations in SOCS1 in GCB hot (top) and GCB cold (bottom) DLBCLs. (C) Immune cell deconvolution (CIBERSORTx) showing absolute inferred proportions of indicated immune cell subsets in SOCS1 LoF GCB DLBCLs compared with SOCS1 WT GCB DLBCLs. (D) GSEA plots showing upregulation of IFN-γ response genes and IFN-α response genes in SOCS1 LoF GCB DLBCLs compared with SOCS1 WT GCB DLBCLs. Fisher exact test with BH-adjusted P values for categorical variables. Kruskal-Wallis test followed by post hoc Dunn test with adjusted P values for continuous variables. (E) Fold change in MFI of H-2b, I-A/I-Eb, and PD-L1 on CD19+ splenocytes. CD19+ splenocytes from Cd19Cre/+ (n = 6) or Cd19Cre/+Socs1fl/fl mice (n = 6) were cultured with media or the indicated concentrations of IFN-γ for 48 hours, and expression levels of H-2b, I-A/I-Eb, and PD-L1 were measured. Mice were pooled from 3 independent biological replicates. Two-way ANOVA with Bonferroni correction, adjusted P values displayed. ∗adjusted P < .05; ∗∗adjusted P < .01; ∗∗∗adjusted P < .001; ∗∗∗∗adjusted P < .0001. ANOVA, analysis of variance; BD, Benjamini-Hochberg; MFI, mean fluorescence intensity.
SOCS1 mutations are enriched among GCB hot DLBCLs and enhance B-cell sensitivity to IFN-γ signaling. (A) PCA plot (left) and bar plot (right) showing the frequency of SOCS1 LoF alterations in each immune-related cluster. (B) Lollipop plots showing frequency and distribution of mutations in SOCS1 in GCB hot (top) and GCB cold (bottom) DLBCLs. (C) Immune cell deconvolution (CIBERSORTx) showing absolute inferred proportions of indicated immune cell subsets in SOCS1 LoF GCB DLBCLs compared with SOCS1 WT GCB DLBCLs. (D) GSEA plots showing upregulation of IFN-γ response genes and IFN-α response genes in SOCS1 LoF GCB DLBCLs compared with SOCS1 WT GCB DLBCLs. Fisher exact test with BH-adjusted P values for categorical variables. Kruskal-Wallis test followed by post hoc Dunn test with adjusted P values for continuous variables. (E) Fold change in MFI of H-2b, I-A/I-Eb, and PD-L1 on CD19+ splenocytes. CD19+ splenocytes from Cd19Cre/+ (n = 6) or Cd19Cre/+Socs1fl/fl mice (n = 6) were cultured with media or the indicated concentrations of IFN-γ for 48 hours, and expression levels of H-2b, I-A/I-Eb, and PD-L1 were measured. Mice were pooled from 3 independent biological replicates. Two-way ANOVA with Bonferroni correction, adjusted P values displayed. ∗adjusted P < .05; ∗∗adjusted P < .01; ∗∗∗adjusted P < .001; ∗∗∗∗adjusted P < .0001. ANOVA, analysis of variance; BD, Benjamini-Hochberg; MFI, mean fluorescence intensity.
To directly determine whether Socs1 LoF would render B cells more sensitive to IFN-γ, splenocytes from Socs1-deficient (Cd19Cre/+Socs1fl/fl) or Socs1-sufficient mice (Cd19Cre/+) were subjected to IFN-γ stimulation. Representative gating of CD19+ B cells and CD3+ T cells is shown in supplemental Figure 8A. As hypothesized, IFN-γ response genes, such as MHC-II, and PD-L1, were significantly more inducible by IFN-γ in splenic CD19+ B cells from mice lacking Socs1 than WT controls (Figure 4E; supplemental Figure 8B). This effect was specific to CD19+ cells in which Socs1 had been deleted, given that MHC-II and PD-L1 were similarly inducible in CD3+ T cells isolated from conditional Socs1-sufficient and Socs1-deficient mice (supplemental Figure 8C). These data demonstrate that DLBCLs with SOCS1 mutations represent a subset of inflamed lymphomas that may be particularly vulnerable to T-cell–based immunotherapies due to enhanced IFN-γ sensitivity.
Association of DLBCL-IQs with outcomes to BsAb and CAR T-cell therapy
The extent to which the DLBCL immune environment impacts the effectiveness of BsAbs has not been well characterized. Therefore, we sought to define the degree to which DLBCL-IQs correlated with clinical benefit after treatment with mosunetuzumab, a CD20 × CD3 BsAb. Using the immune- and COO-related gene sets detailed earlier, GSVA was performed on transcriptomes of DLBCLs in our merged data set (NCI/UCMC/BCC), along with pretreatment R/R DLBCL biopsies (N = 74) from patients enrolled on a phase 1/2 trial of mosunetuzumab.5 PCA again revealed that PC1 reflected an immune-related axis and PC2 reflected a COO-related axis, and segregated DLBCLs into 4 IQs (supplemental Figure 9A; Figure 5A). Independent of COO, R/R DLBCLs characterized as “hot” (PC1 > 50%, n = 37) demonstrated significantly improved PFS with mosunetuzumab (hazard ratio, 0.58; 0.34-0.97; P = .038) compared with those classified as “cold” (PC1 < 50%, n = 37; Figure 5B). Interestingly, patients with GCB hot DLBCLs demonstrated significantly improved PFS compared with those with GCB cold DLBCLs (hazard ratio, 0.35; 0.14-0.85; P = .02; Figure 5C). Patients with GCB cold DLBCLs demonstrated extremely poor outcomes after mosunetuzumab treatment, with a median PFS of 2.3 months. Conversely, PFS after mosunetuzumab treatment was similar among patients with ABC hot and cold DLBCLs, indicating that the pretreatment immune environment in GCB DLBCL is associated with response to mosunetuzumab in patients with R/R GCB DLBCL (supplemental Figure 9B).
DLBCL-IQs are associated with distinct survival outcomes to BsAb therapy but not CAR T-cell treatment. (A) PCA plot showing sample-wise GSVA enrichment scores for DLBCL biopsies from patients treated with mosunetuzumab (N = 74). (B) PFS for patients assigned to “hot” or “cold” DLBCL immune clusters and treated with mosunetuzumab (top) and forest plot showing hazard ratio of the association between PC1 score and PFS (bottom). (C) PFS for patients assigned to GCB hot and GCB cold DLBCL-IQs and treated with mosunetuzumab. Log-rank test with P value displayed. (D) PCA plot showing sample-wise GSVA enrichment scores for DLBCL biopsies from patients treated with CD19 CAR T-cell therapy (Stanford, N = 51). (E) EFS for patients assigned to “hot” or “cold” DLBCL immune clusters and treated with CAR T-cell therapy (top) and forest plot showing hazard ratio of the association between PC1 score and PFS (bottom). (F) EFS for patients assigned to each DLBCL-IQ and treated with CAR T-cell therapy. Log-rank test with P value displayed.
DLBCL-IQs are associated with distinct survival outcomes to BsAb therapy but not CAR T-cell treatment. (A) PCA plot showing sample-wise GSVA enrichment scores for DLBCL biopsies from patients treated with mosunetuzumab (N = 74). (B) PFS for patients assigned to “hot” or “cold” DLBCL immune clusters and treated with mosunetuzumab (top) and forest plot showing hazard ratio of the association between PC1 score and PFS (bottom). (C) PFS for patients assigned to GCB hot and GCB cold DLBCL-IQs and treated with mosunetuzumab. Log-rank test with P value displayed. (D) PCA plot showing sample-wise GSVA enrichment scores for DLBCL biopsies from patients treated with CD19 CAR T-cell therapy (Stanford, N = 51). (E) EFS for patients assigned to “hot” or “cold” DLBCL immune clusters and treated with CAR T-cell therapy (top) and forest plot showing hazard ratio of the association between PC1 score and PFS (bottom). (F) EFS for patients assigned to each DLBCL-IQ and treated with CAR T-cell therapy. Log-rank test with P value displayed.
To determine whether DLBCL-IQs were associated with differential clinical benefit with CAR T-cell therapy, we performed GSVA on pretreatment biopsies of patients with R/R DLBCL treated with axicabtagene ciloleucel (axi-cel; Stanford, N = 51) combined with our merged data set (NCI/BCC/UCMC).66 Again, DLBCLs were distributed along an immune-related axis (PC1) and COO-related axis (PC2) into 4 equally sized IQs (supplemental Figure 9C; Figure 5D). Patients with “hot” DLBCLs (n = 25, PC1 > 50%) had similar event-free survival (EFS) and OS as those with “cold” DLBCLs (n = 26, PC1 < 50%) after axi-cel treatment (Figure 5E). Moreover, specific DLBCL-IQs were not significantly associated with improved EFS or OS with CAR T-cell therapy (Figure 5F). Similar findings were observed in an independent validation cohort of patients with R/R DLBCL treated with CAR T-cell therapy (Memorial Sloan Kettering Cancer Center, N = 69; supplemental Table 4) (supplemental Figure 10A-D). These data suggest that DLBCL-IQ assignment may have a more significant impact on outcomes to BsAbs than CAR T-cell therapy.
Discussion
Here, we curated immune- and COO-related gene sets and performed GSVA to analyze bulk transcriptomes of 862 diagnostic DLBCL samples across 3 large data sets, which effectively segregated DLBCLs into 4 IQs: GCB cold, GCB hot, ABC cold, and ABC hot. We identified strong associations between recurrent genetic alterations and each GSVA-defined IQ, which suggests tumor cell-intrinsic alterations may have a significant impact on regulating the immune landscape of DLBCL. Finally, we uncovered a striking relationship between the preexisting immune landscape and response to CD20 × CD3 BsAb treatment.
Our data indicate that classifying DLBCLs along an immune axis (PC1) score can accurately identify “inflamed” DLBCLs that exhibit improved PFS to treatment with the BsAb, mosunetuzumab. Surprisingly, we identified that COO significantly influences this association, given that only GCB hot DLBCLs exhibited improved PFS after mosunetuzumab treatment. This suggests that, for R/R GCB DLBCLs, the preexisting immune environment is an important factor associated with benefit from BsAb immunotherapy. In contrast, the PC1 axis was not associated with clinical outcomes of CAR T-cell therapy. These findings align with a recent analysis of pretreatment DLBCL biopsies from patients enrolled in the ZUMA-7 study, where expression of T-cell–associated transcripts was not associated with a significant EFS advantage after second-line axi-cel treatment.67 Together, these data suggest that integrating COO and immune signatures, as with DLBCL-IQ, may provide a more nuanced understanding of the factors that govern response or resistance to BsAb therapy.
A central hypothesis underlying our analyses was that lymphoma cell-intrinsic alterations significantly influence the composition of the DLBCL immune environment. Supporting this notion, we found that each DLBCL-IQ was enriched for distinct genetic lesions and oncogenic pathways. For example, GCB hot DLBCLs were significantly enriched for SOCS1 LoF mutations. This was interesting because such mutations are common in other CBT-susceptible lymphomas, namely classical Hodgkin lymphoma and primary mediastinal B-cell lymphoma. Because SOCS1 negatively regulates JAK/STAT signaling, we hypothesized SOCS1 LoF mutations would sensitize B cells to IFN-γ8,9,61-63,68 and identified that genetic ablation of Socs1 indeed sensitized murine B cells to IFN-γ. Therefore, SOCS1 mutations may identify a subset of “inflamed” DLBCLs with inherent vulnerability to T-cell immunotherapies that rely on this key effector cytokine.
Among ABC DLBCLs, mutations culminating in enhanced BCR activation, such as MYD88L265P, CARD11, KLHL14, and TMEM30A, were significantly associated with cold immune environments.30,46,69,70 The mechanism by which oncogenic BCR signaling in lymphoma cells leads to decreased T-cell infiltration is unknown. However, ABC cold DLBCLs exhibited higher MYC activity than GCB cold DLBCLs—a surprising finding given that MYC activity in GCB DLBCL is often driven by MYC translocations to the IGH locus, leading to constitutive MYC expression.71-73 Therefore, we speculate that ABC DLBCL-associated oncogenic pathways, namely BCR-dependent NF-κB signaling, may drive potent MYC activity and the acquisition of cold immune environments. This finding has translational relevance, given that therapies that indirectly modulate MYC activity by acting on BCR signaling may shift the balance toward a “hot” environment and sensitize these DLBCLs to immunotherapies.
Finally, next-generation sequencing technologies have prompted the development of molecular classification schemas for DLBCL, including those based on microenvironmental features. For example, Kotlov et al15 analyzed transcriptomes of more than 4000 DLBCLs and identified 4 LMEs associated with distinct survival outcomes after R-CHOP treatment. Similarly, Steen et al33 used a machine-learning algorithm to uncover 9 DLBCL ecosystems that identified patients who benefit from the addition of bortezomib to R-CHOP. These classifications only partially overlapped with DLBCL-IQs, suggesting they capture different aspects of DLBCL biology and its immune environment, likely due to heterogeneity in the algorithms and the methodologies used. For example, LME included cancer-associated fibroblasts, macrophages, and other noncellular components that may be associated with response to R-CHOP but not T-cell immunotherapies. In contrast, DLBCL-IQ is largely focused on T cells and related biology and identifies a subset of patients who may benefit from BsAbs, distinguishing it from other DLBCL classifiers. Thus, these classification systems provide complementary information about the DLBCL environment and identify distinct subsets of patients who may respond to specific therapies tailored to their molecular and immune profiles. Moving forward, further validation and refinement of these classifications will be essential for developing a harmonized molecular classifier to optimize treatment selection for patients with DLBCL.
Although these results represent an important advance in our understanding of the DLBCL immune environment, there are limitations to our study. First, GSVA assigns relative enrichment scores, which may vary across data sets and complicate cross-cohort comparisons. To address this limitation, we combined the mosunetuzumab and CAR T-cell therapy cohorts with our merged DLBCL data set (NCI/BCC/UCMC) to facilitate more direct comparisons between patients treated with mosunetuzumab and CAR T-cell therapy. Second, our analysis used bulk transcriptomic data from diagnostic samples, and it is unclear how previous therapies affect the DLBCL immune landscape. However, when applied to the transcriptomes of 3 independent cohorts of patients with heavily pretreated R/R DLBCL, our GSVA-based clustering identified a similar distribution of immune-related scores, preliminarily suggesting a limited effect of previous cytotoxic therapy on the composition of DLBCL immune environments. Finally, the association between particular DLBCL-IQs and clinical benefit from mosunetuzumab and CAR T cells was based on relatively small patient cohorts, and validation in larger cohorts is needed before definitive conclusions can be drawn.
In conclusion, our results demonstrate that genomic alterations in lymphoma cells are strongly associated with distinct DLBCL immune environments. Furthermore, we show using DLBCL-IQ the differential impact of the pretreatment DLBCL immune environment on clinical benefit after BsAb vs CAR T-cell therapies. This latter observation suggests that the effectiveness of BsAbs might require a more “inflamed” microenvironment, whereas CAR T cells may be efficacious even in “cold” DLBCLs. Finally, our data suggest that DLBCL immune environmental profiling could be useful in delivering more personalized immunotherapy to patients with R/R DLBCL.
Acknowledgments
The authors recognize the patients who participated in The University of Chicago Hoogland Lymphoma Biobank. The authors are grateful to the laboratory of Ari M. Melnick for the contribution of spleens from Socs1-sufficient and Socs1-deficient mice. The authors also thank Genentech for their collaboration and for providing genomic data from patients enrolled in the GO29781 trial (NCT02500407). This work was completed using resources provided by The University of Chicago’s Research Computing Center, The University of Chicago Human Immunologic Monitoring Facility (RRID: SCR_017916), and The University of Chicago Cytometry and Antibody Technology Facility (RRID: SCR_17760).
This work was supported by grants from the Leukemia and Lymphoma Society, V Foundation, and the National Institutes of Health, National Cancer Institute (R01-CA273241-01A1). B.P. acknowledges support from Deutsche Forschungsgemeinschaft PE3140/1-1. R.S. acknowledges support from the National Institutes of Health/National Cancer Institute, Memorial Sloan Kettering Cancer Center Support Grant P30 CA008748 and K08CA282987 award.
Authorship
Contribution: J.K. designed and supervised the study, obtained funding, and wrote the manuscript; S.T., J.K.G., A.C., and J.Y. designed the study, wrote the manuscript, and performed all data analyses; Y.Z. performed and assisted with the analysis of the multispectral immunofluorescence imaging data; X.C., B.W.M., S.M.S., J.S., B.P., G.D., and C.S. assisted with data collection and provision of study materials; G.V. assisted with the collection of tumor samples from The University of Chicago Hoogland Lymphoma Biobank; S.R. and R.S. assisted with analysis and interpretation of the Memorial Sloan Kettering Cancer Center CAR T-cell data; G.D., E. Postovalova, N.K., A.B., and N.F. assisted with genomic analyses; C.B. and E. Penuel assisted with the analysis and interpretation of the mosunetuzumab data; B.J.S. and A.A.A. assisted with the analysis and interpretation of the EcoTyper analyses and CAR T-cell data; and all the authors reviewed and edited the manuscript.
Conflict-of-interest disclosure: E.P., N.K., A.B., and N.F. are employees of BostonGene. E.P. and C.B. are employees of Genentech Inc. S.M.S. has served as a consultant for MorphoSys/Incyte, Janssen, Bristol Myers Squibb, Karyopharm, TG Therapeutics Inc., and Celgene and has research funding from FortySeven, TG Therapeutics, Pharmacyclics, Acerta, Karyopharm, Portola, Celgene, Novartis, Genentech/Roche, and Epizyme. C.S. received honoraria from Seattle Genetics, AbbVie, and Bayer and holds research funding from Epizyme and Trillium Therapeutics Inc. B.J.S. reports consultancy for Foresight Diagnostics. A.A.A. reports consultancy for Celgene, Chugai, Genentech, Gilead, Janssen, Pharmacyclics, and Roche; scientific advisory board membership in the Lymphoma Research Foundation; professional affiliations with the American Society of Hematology, American Society of Clinical Oncology, American Society of Clinical Investigation, and Leukemia & Lymphoma Society; research funding from the National Institutes of Health, National Cancer Institute and National Heart, Lung, and Blood Institute, Celgene, Bristol Myers Squibb, and Pfizer; patent filings, including patent issued, licensed, and with royalties paid from FortySeven, a patent pending and licensed to Foresight, a patent pending relating to MARIA, a patent issued and licensed to CiberMed, a patent issued and a patent pending to CiberMed, a patent issued to Idio-type Vaccines, and a patent issued, licensed, and with royalties paid from Roche; and equity ownership interests in CiberMed Inc, Foresight Diagnostics, FortySeven Inc, and CARGO Therapeutics. J.K. receives research support from Merck, Secura Bio, and iTeos; has served on a speakers bureau for Kite/Gilead; and has served on advisory boards for Verastem, Seattle Genetics, MorphoSys, and Karyopharm. The remaining authors declare no competing financial interests.
Correspondence: Justin Kline, Department of Medicine, Section of Hematology/Oncology, The University of Chicago, 900 East 57th St, Chicago, IL 60637; email: jkline@uchicagomedicine.org.
References
Author notes
S.T. and J.K.G. contributed equally to this work.
Raw sequencing data from The University of Chicago Medical Center will be available at European Genome-Phenome Archive under the EGAC50000000317 Data Access Committee. This article does not report original code. Code to reproduce the gene set variation analysis clustering pipeline is available at https://github.com/kline-lab-group/immune-quadrant.
The online version of this article contains a data supplement.
There is a Blood Commentary on this article in this issue.
The publication costs of this article were defrayed in part by page charge payment. Therefore, and solely to indicate this fact, this article is hereby marked “advertisement” in accordance with 18 USC section 1734.











