Key Points
ECFCs of patients with low VWF exhibit decreased VWF secretion, transcriptional heterogeneity, and alterations in VWF mRNA content.
Single-cell RNA sequencing of ECFCs identified FLI1 and other genes as candidate regulators of VWF.
Abstract
von Willebrand factor (VWF) plays a key role in normal hemostasis, and deficiencies of VWF lead to clinically significant bleeding. We sought to identify novel modifiers of VWF levels in endothelial colony-forming cells (ECFCs) using single-cell RNA sequencing (scRNA-seq). ECFCs were isolated from patients with low VWF levels (plasma VWF antigen levels between 30 and 50 IU/dL) and from healthy controls. Human umbilical vein endothelial cells were used as an additional control cell line. Cells were characterized for their Weibel Palade body (WPB) content and VWF release. scRNA-seq of all cell lines was performed to evaluate for gene expression heterogeneity and for candidate modifiers of VWF regulation. Candidate modifiers identified by scRNA-seq were further characterized with small-interfering RNA (siRNA) experiments to evaluate for effects on VWF. We observed that ECFCs derived from patients with low VWF demonstrated alterations in baseline WPB metrics and exhibit impaired VWF release. scRNA-seq analyses of these endothelial cells revealed overall decreased VWF transcription, mosaicism of VWF expression, and genes that are differentially expressed in low VWF ECFCs and control endothelial cells (control ECs). An siRNA screen of potential VWF modifiers provided further evidence of regulatory candidates, and 1 such candidate, FLI1, alters the transcriptional activity of VWF. In conclusion, ECFCs from individuals with low VWF demonstrate alterations in their baseline VWF packaging and release compared with control ECs. scRNA-seq revealed alterations in VWF transcription, and siRNA screening identified multiple candidate regulators of VWF.
Introduction
von Willebrand factor (VWF) is a key hemostatic plasma protein that mediates the adhesion of platelets to sites of vascular injury and contributes to primary hemostasis. Significant deficiency of VWF leads to the bleeding diathesis known as von Willebrand disease (VWD), and individuals with VWD have a propensity to mucocutaneous bleeding that can have significant effects on morbidity and mortality.1 The diagnosis of VWD is based on the presence of mucocutaneous bleeding and plasma VWF levels below the normal range, established as <50 IU/dL by most clinical laboratories. Individuals with VWF levels <30 IU/dL often have mutations in the VWF gene.2 However, the rate of VWF mutations decreases significantly when VWF levels are between 30 and 50 IU/dL, suggesting the presence of other modifiers or gene variants that regulate these levels. Individuals with VWF levels between 30 and 50 IU/dL and bleeding are generally classified as patients with low VWF.
The wide distribution of plasma VWF levels in healthy individuals suggest multiple regulators of VWF. Previous reports have identified ABO as a significant modifier of VWF levels.3 More recently, single nucleotide polymorphism in genes such as STXBP5, SCARA5, STAB2, STX2, TC2N, and CLE4M have been associated with changes in VWF antigen levels.3-6 Many of these gene variants have been implicated in the variability of VWF levels either through VWF clearance or Weibel Palade body (WPB) exocytosis.7,8
The transcriptional regulation of VWF has been partially characterized with reports investigating the roles of specific transcriptional and epigenetic regulators of VWF expression such as GATA, ETS1/2, H1, NF1, NFY, and NFAT5, and more recently, miR-24 and VWF promoter methylation.9-14 However, most of these studies of VWF transcriptional activity rely on nonendothelial cell lines and overexpression models, which have been useful for the study of mutations in VWF but are arguably difficult to interpret in the setting of an intact VWF gene in the relevant cell type.
Although megakaryocytes synthesize platelet VWF, it has been recently established that the majority of plasma VWF is derived from the vascular endothelium,15,16 underscoring endothelial cells as a relevant model to study alterations in VWF regulation. In recent years, endothelial cells derived from peripheral blood, known as endothelial colony-forming cells (ECFCs),17 have shown to be useful in the study of VWF and VWD by demonstrating defects in VWF processing and localization, consistent with the clinical diagnoses of the patients from whom these cells were initially isolated.18,19 These reports have also shown impairments in VWF release and abnormalities in WPB size and number.18,19 It has been previously shown that alterations in WPB size are associated with altered VWF function.20
In this report, we use ECFCs from a set of individuals with low VWF levels (plasma concentrations of VWF in the 30- to 50-IU/dL range) to further elucidate mechanisms of VWF regulation outside of VWF. We hypothesized that ECFCs from these individuals would reveal variation in the processing, storage, and release of VWF compared with individuals with higher plasma VWF levels. Through an unbiased transcriptional analysis of these individuals' ECFCs, we reveal novel genes that may regulate VWF expression or release.
Materials and methods
Materials
For further references to materials/reagents please see supplemental Methods (available on the Blood Web site).
Patient enrollment
Individuals with plasma VWF:Ag levels between 30 and 50 IU/dL (defined as patients with low VWF) at the time of study enrollment were enrolled in our institutional review board–approved study at the University of Colorado (Colorado Multiple Institutional Review Board 15-1072). ECFCs were isolated from 5 individuals with low VWF levels. The 2 control ECFC lines were from individuals who had plasma VWF levels of 75 and 127 IU/dL, respectively. ECFCs were isolated from whole blood samples as previously published (supplemental Figure 1).21 Demographics and laboratory characteristics for the patients and controls are shown in supplemental Table 1. We conducted our study/investigation using human subjects who signed informed consents under an institutional review board–approved protocol at the University of Colorado.
Cell lines
After ECFC outgrowth, cells were assayed for cell surface markers (CD31, CD34, CD45, CD105, CD133, and CD146) by flow cytometry (supplemental Figure 1). Respective colonies were expanded and stored in liquid nitrogen. For each experiment, cells were maintained in EBM2-MV (Lonza, Portsmouth, NH) with supplemented fetal bovine serum to 10%. Human umbilical vein endothelial cells (HUVECs) were purchased from Lonza. All endothelial cells used in experiments described here were passaged less than 6 times, and experiments were synchronized to ensure similar passages/expansions. For this report, 5 low VWF ECFCs and 3 control ECs (2 control ECFCs and 1 HUVEC cell line) were used for all experiments unless otherwise noted.
VWF sequencing
VWF was sequenced as previously reported.22 Details are shown in supplemental Methods.
VWF release assays
VWF release assays were conducted as previously reported.23 In brief, confluent endothelial cells were incubated in serum-free media for a minimum of 2 hours before 1 hour of incubation with 25 or 50 ng/mL of phorbol 12-myristate 13-acetate (PMA). After treatment, supernatant and lysate VWF levels were assessed using enzyme-linked immunosorbent assays as previously described.24
WPB characterization
Low VWF ECFCs and control ECs were plated on collagen-coated coverslips (Neuvitro, Vancouver, WA) at cellular density of 7500 cells/cm2 and incubated for 24 hours. Cells were then fixed with paraformaldehyde (4%) and permeabilized with Triton-X prior to incubation with Alexa 488–labeled anti-VWF antibody (Serotec, Hercules, CA). Coverslips were mounted onto glass slides, and images were acquired via an Olympus (Center Valley, PA) IX83 inverted microscope with CellSens software. A minimum of 9 images at predetermined locations (to minimize bias) were captured. Images were analyzed in FIJI for the following WPB characteristics: total number, average size, and average aspect ratio via an automated image analysis macro (source code available upon request).
Single-cell RNA sequencing analysis
To interrogate transcriptional regulation and identify candidate regulators of VWF levels, we next analyzed the ECFC lines by performing single-cell RNA sequencing analysis (scRNA-seq). Low VWF ECFCs were compared against 3 control endothelial cell lines: ECFC3, ECFC24, and HUVECs. HUVECs were used because their transcriptional pattern has been previous reported, and they have been well characterized.25 We sequenced a total of 10 481 cells from the 3 control and 5 low VWF ECFC cell lines. Endothelial cells were analyzed for scRNA-seq via the 10X Genomics platform and Illumina Novaseq 6000 platforms. We sequenced approximately 1000 cells/sample with a read depth of approximately 50 000 reads/cell. Read mapping and expression quantification were performed using a combination of the 10X Cellranger pipeline and custom analytic scripts. RNA copy number amounts are reported in unique molecular identifiers, which is the standard of the 10X Genomics analysis.26 Briefly, single-cell reads were mapped to the human genome (GRCh38) and assigned to genes using the standard CellRanger pipeline. For the scRNA-seq analysis, the R packages Monocle and Seurat were used for differential expression and trajectory mapping (source code available upon request).27-29 For the histogram analysis, cells were analyzed in R using the normalMixEM package (source code available upon request).30 Heatmaps were generated using the Morpheus Software Package (https://software.broadinstitute.org/morpheus). In a downstream analysis, differentially expressed genes were analyzed using pathway analysis (ingenuity pathway analysis [IPA]).
siRNA screen
HUVEC supernatants and lysates were analyzed for VWF content after small-interfering RNA (siRNA) transfection with candidate genes. See supplemental Methods for further details.
VWF promoter-GFP siRNA assay
A lentiviral construct with a 1270-bp segment of the VWF promoter (−1023 to +247) was purchased from VectorBuilder (Chicago, IL) and transduced into HUVECs, forming enhanced green fluorescent protein (eGFP)-HUVECs. The eGFP-HUVECs were transfected with siRNAs as above for 72 hours, and eGFP expression was determined using a Synergy H2 plate reader.
Quantitative polymerase chain reaction assays
See supplemental Methods for further details.
Statistical analysis
All experiments were conducted with technical replication (n ≥ 3) except for scRNA-seq. See supplemental Methods for further details.
Results
VWF sequence variants
We sequenced VWF in all cell lines to interrogate potential genetic variants affecting VWF levels. Low VWF ECFC12 demonstrated a likely splice site variant (c.3108 + 1G>T), low VWF ECFC17 demonstrated the p.Y1584C variant that has been associated with mild VWD type 1,31 and low VWF ECFC28 demonstrated both an intron variant and an exon 30 variant that have not been reported in gnomAD or ClinVar, making the interpretation for pathogenicity difficult (supplemental Table 1). Both control ECFC24 and low VWF ECFC12 also demonstrated the common variant p.D1472H, which has been associated with abnormal Ristocetin cofactor activity but not with alterations in VWF:Ag levels or bleeding.32
Low VWF ECFCs have a decreased number of WPBs and exhibit impaired VWF release
To determine whether ECFCs demonstrated alterations in VWF content or packaging, we analyzed WPB size and shape, as well as constitutive and stimulated VWF release. Immunofluorescent image analysis of low VWF ECFCs demonstrated a modest but statistically significant decrease in WPB quantity, average WPB size, and WPB aspect ratio compared with control ECs (supplemental Figure 2). Regarding VWF release, VWF levels in the cellular supernatant were not significantly different between control ECs and low VWF ECFCs in the absence of PMA. However, when ECFCs were stimulated with 50 ng/mL PMA, there was a significant impairment in VWF release in the low VWF ECFCs compared with control ECs (supplemental Figure 2). Although not statistically significant, there was also a trend toward increasing VWF amounts in the cellular lysates in the low VWF group.
Transcriptional profile of ECFCs
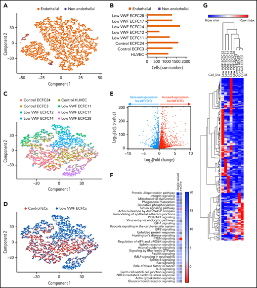
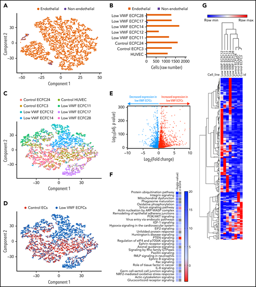
A principal component analysis comparing our sequenced endothelial cells to publicly available endothelial RNA-sequencing datasets demonstrates that our ECFCs and HUVECs cluster in proximity, indicating that they were transcriptionally similar (supplemental Figure 3). Additionally, high gene expression of venous markers (NRP2, EPHB4) and low gene expression of arterial markers (EFNB2, NOTCH1) suggest that our ECFCs were of a venous phenotype (supplemental Figure 4). We defined a cell as endothelial if the cells were positive for CDH5, PECAM1, ROBO4, ESAM, TIE1, or NOTCH4 based on a multi-tissue evaluation of highly expressed endothelial transcripts.33 In screening with this methodology, 10 186 of 10 481 (97.1%) total cells were deemed to be endothelial (Figure 1A). There was no difference in the number of endothelial vs nonendothelial cells in each particular cell line (Figure 1B). After removing nonendothelial cells, we generated a t-distributed stochastic neighbor embedding (TSNE) plot that displayed the cells by their respective cell lines, which reveals that each cell line largely occupies its own cluster location (ie, difference between each individual cell line) but also displays transcriptional heterogeneity among the cells of a cell line (Figure 1C). When identified by their low VWF ECFC vs control EC phenotype, there did not appear to be a significant clustering of cells by low VWF vs control EC phenotype (Figure 1D).
Control ECs and low VWF ECFCs display global transcriptional differences. Endothelial cells from 8 cell lines (5 low VWF and 3 control lines) were sequenced via scRNA-seq (10X Genomics/Illumina). (A) After filtering and normalization, a TSNE plot was generated to determine cells that were of an endothelial vs nonendothelial nature. Endothelial cells (orange) were determined to be a cell that was positive for CDH5, PECAM1, ROBO4, ESAM, TIE1, or NOTCH4. Cells that were negative for any EC marker are shown in purple. (B) Bar graph demonstrating the overall distribution of endothelial vs nonendothelial cells (as determined by any positivity for CDH5, PECAM1, ROBO4, ESAM, TIE1, or NOTCH4) in each cell line. Bar graph represents the raw value of the number of endothelial vs nonendothelial cells in each cell line. (C) After exclusion of nonendothelial cells, a TSNE plot was regenerated to show clustering broken down by individual cell line, displayed to determine overall differences in transcriptional profiles. Each cell line is displayed in a different color. (D) After exclusion of nonendothelial cells, a TSNE plot was regenerated with endothelial cells highlighted as either control EC (red) or low VWF ECFC (blue) to determine transcriptional differences between the 2 populations. (E) Volcano plot demonstrating differential expression between control ECs and low VWF ECFCs. The y axis is the log10 of the P value, and the x axis is the −log2 value of fold change. Each individual dot represents a statistically significant differential expressed gene (P < .05) as measured by P value adjusted for multiple comparisons. Genes shown in blue are more highly expressed in control ECs compared with low VWF ECFCs, and genes shown in red are more highly expressed in low VWF ECFCs compared with control ECs. (F) IPA showing the most highly implicated pathways between control ECs and low VWF ECFCs. Pathways are ordered by the statistical strength of the activation z-score (which measures how differentially regulated a pathway is between the 2 cohorts). A positive z-score (as denoted by the darker blue on the scale) suggests that the pathway is activated in low VWF ECFCs compared with control ECs. For some pathways, shown in gray, IPA was unable to predict a directionality to the change in regulation (activation or inhibition), but there was a high degree of differentially expressed genes in that particular pathway. (G) Heatmap of the top 250 most differentially expressed genes between control ECs and low VWF ECFCs, demonstrating hierarchical clustering of the 3 control cell lines closely together.
Control ECs and low VWF ECFCs display global transcriptional differences. Endothelial cells from 8 cell lines (5 low VWF and 3 control lines) were sequenced via scRNA-seq (10X Genomics/Illumina). (A) After filtering and normalization, a TSNE plot was generated to determine cells that were of an endothelial vs nonendothelial nature. Endothelial cells (orange) were determined to be a cell that was positive for CDH5, PECAM1, ROBO4, ESAM, TIE1, or NOTCH4. Cells that were negative for any EC marker are shown in purple. (B) Bar graph demonstrating the overall distribution of endothelial vs nonendothelial cells (as determined by any positivity for CDH5, PECAM1, ROBO4, ESAM, TIE1, or NOTCH4) in each cell line. Bar graph represents the raw value of the number of endothelial vs nonendothelial cells in each cell line. (C) After exclusion of nonendothelial cells, a TSNE plot was regenerated to show clustering broken down by individual cell line, displayed to determine overall differences in transcriptional profiles. Each cell line is displayed in a different color. (D) After exclusion of nonendothelial cells, a TSNE plot was regenerated with endothelial cells highlighted as either control EC (red) or low VWF ECFC (blue) to determine transcriptional differences between the 2 populations. (E) Volcano plot demonstrating differential expression between control ECs and low VWF ECFCs. The y axis is the log10 of the P value, and the x axis is the −log2 value of fold change. Each individual dot represents a statistically significant differential expressed gene (P < .05) as measured by P value adjusted for multiple comparisons. Genes shown in blue are more highly expressed in control ECs compared with low VWF ECFCs, and genes shown in red are more highly expressed in low VWF ECFCs compared with control ECs. (F) IPA showing the most highly implicated pathways between control ECs and low VWF ECFCs. Pathways are ordered by the statistical strength of the activation z-score (which measures how differentially regulated a pathway is between the 2 cohorts). A positive z-score (as denoted by the darker blue on the scale) suggests that the pathway is activated in low VWF ECFCs compared with control ECs. For some pathways, shown in gray, IPA was unable to predict a directionality to the change in regulation (activation or inhibition), but there was a high degree of differentially expressed genes in that particular pathway. (G) Heatmap of the top 250 most differentially expressed genes between control ECs and low VWF ECFCs, demonstrating hierarchical clustering of the 3 control cell lines closely together.
Global transcriptional analysis identifies multiple pathways and genes that are differentially expressed in low VWF ECFCs
We next determined differentially expressed genes between low VWF ECFCs and control ECs. There were 5551 statistically significant differentially expressed genes (P < .05) when comparing control ECs with low VWF ECFCs (Figure 1E). To ensure that these genes were specific to the comparison of low VWF ECFCs vs control ECs and not driven by random variation between cell lines, we compared the top 500 of these genes vs genes differentially expressed in an analysis of variance of the 3 control cell lines and demonstrated little overlap between these 2 analyses (supplemental Figure 5). IPA demonstrated that low VWF ECFCs showed statistically significant upregulation of specific pathways such as integrin signaling and oxidative phosphorylation (Figure 1F). Of note was the number of pathways implicated in our analysis that were associated with angiogenesis, such as hypoxia signaling in the cardiovascular system and Rac signaling.34,35 A heatmap analysis reveals that the control ECs (HUVEC, ECFC3, and ECFC24) cluster together by unbiased hierarchical clustering (Figure 1G).
scRNA-seq reveals transcriptional downregulation of VWF mRNA levels and VWF expression heterogeneity
As the low VWF ECFCs are derived from individuals with decreased plasma VWF antigen levels, we next sought to investigate whether these levels were associated with decreased VWF mRNA expression. scRNA-seq revealed a significant decrease in VWF mRNA transcripts in the low VWF ECFCs compared with control ECFCs (5.341 vs 9.076 unique molecular identifiers [UMIs]/cell, P < .0001). Although there was a global decreased in mRNA transcripts in low VWF ECFCs, this was mostly driven by ECFCs 12, 14, 17, and 28, because ECFC11 showed comparable VWF mRNA transcripts to control ECFCs (Figure 2A). Having noted this difference in VWF expression, we next determined whether there was endothelial heterogeneity or mosaicism in VWF expression as previously identified by other groups.13 Using all analyzed endothelial cells, we defined 3 populations of VWF-expressing cells: high, low, and no expression. High VWF-expressing cells had VWF UMIs higher than the average VWF expression (7 UMI/cell); these cells made up 39% of the population (Figure 2B). Low VWF cells had VWF UMIs equal to or lower than the average, and they constituted the majority of cells (56%; Figure 2B). No VWF-expressing cells had no VWF expression (6%). We next examined the distribution of VWF expression in control ECs and low VWF ECFCs using gaussian mixed model fitting of VWF expression.30 This analysis revealed multiple algorithmically defined subpopulations of VWF-expressing cells (Figure 2C-D). Interestingly, in control cells, there appeared to be a bi-modal expression pattern with 2 peaks: the first in the 0 to 1 range and the second in the 8 to 10 range. However, in our low VWF ECFCs, there was a left shift of VWF expression with a loss of the second peak of VWF expression. This finding was further supported by an evaluation of the high VWF, low VWF, and no VWF populations in each cell line (supplemental Figure 6), which demonstrates that low VWF ECFCs generally have higher percentages of low VWF and no VWF cells. These data indicate that in our low VWF ECFCs, there was a shift toward a decrease in overall VWF transcription. Having noted the heterogeneity in VWF expression in both control ECs and low VWF ECFCs, we next hypothesized that this heterogeneity could be caused by global changes in the endothelial gene transcripts, perhaps because of asynchronous cellular states. To analyze the potential for these processes, we used the pseudotime feature of the Monocle R package. This analysis revealed no significant differences between control ECs and low VWF ECFCs (supplemental Figure 7).
Evidence of transcriptional downregulation and left-shifting of VWF expression. (A) Average VWF expression demonstrates a significant decrease in VWF mRNA copy number in low VWF ECFCs compared with control ECs. Average VWF expression for all cells was 7 UMI/cell. (B) Waffle plot of all sequenced cells (low VWF ECFCs and control ECs) demonstrating the overall distribution of high (>7 UMIs of VWF/cell) VWF expression, low VWF Expression (≤7 UMIs of VWF/cell), and no VWF expression (0 UMIs of VWF/cell). (C-D) Normalized histogram plots of VWF expression (UMI) for control EC (C) and low VWF ECFCs (D) cohorts. A mixed modeling algorithm determines the number of gaussian populations that may make up the overall distribution of the histogram. Four subpopulations (identified by the pink, teal, purple, and green curves), each with their own gaussian distribution, are predicted to create the overall population distribution in both control ECs and low VWF ECFCs. Statistical significance analyzed with Mann-Whitney U test; significance is shown with asterisks (****P < .0001).
Evidence of transcriptional downregulation and left-shifting of VWF expression. (A) Average VWF expression demonstrates a significant decrease in VWF mRNA copy number in low VWF ECFCs compared with control ECs. Average VWF expression for all cells was 7 UMI/cell. (B) Waffle plot of all sequenced cells (low VWF ECFCs and control ECs) demonstrating the overall distribution of high (>7 UMIs of VWF/cell) VWF expression, low VWF Expression (≤7 UMIs of VWF/cell), and no VWF expression (0 UMIs of VWF/cell). (C-D) Normalized histogram plots of VWF expression (UMI) for control EC (C) and low VWF ECFCs (D) cohorts. A mixed modeling algorithm determines the number of gaussian populations that may make up the overall distribution of the histogram. Four subpopulations (identified by the pink, teal, purple, and green curves), each with their own gaussian distribution, are predicted to create the overall population distribution in both control ECs and low VWF ECFCs. Statistical significance analyzed with Mann-Whitney U test; significance is shown with asterisks (****P < .0001).
Cluster-based analysis of differential gene expression
Having identified differences in VWF expression between low VWF ECFCs and control ECs, we hypothesized that we could identify specific subsets of endothelial cells that would display the strongest differential expression of VWF. All ECs were analyzed via a TSNE plot to define clusters of ECs irrespective of control EC or low VWF ECFC status (Figure 3A). Each cluster was then analyzed for the VWF and CDH5 expression of the control ECs and low VWF ECFCs that comprised the cluster (Figure 3D). This analysis revealed that 4 primary clusters (4, 5, 6, and 8) seem to demonstrate decreased VWF expression in low VWF ECFCs (Figure 3B). These changes in VWF expression were independent of changes in overall CDH5 expression (Figure 3C), similar to that seen in our pseudotime analysis (supplemental Figure 7). These results suggest that a subset of cells may drive the differential VWF expression between our cohorts, and these changes were likely not part of a global change in canonical endothelial gene expression.
Cluster-based differential gene expression of VWF and CDH5. (A) TSNE plot demonstrates 8 primary clusters of endothelial cells as determined by their overall transcriptional pattern, regardless of initial control EC vs low VWF ECFC phenotype. (B-C) Each cluster identified in panel A is then analyzed for VWF expression and CDH5 expression as shown in panels B and C, respectively, with the top row of each gene in panels B and C corresponding to clusters 1 to 4, and the bottom row corresponding to rows 5 to 8. (D) Finally, the relative distribution (% of total) of control ECs vs low VWF ECFCs are shown for each individual cluster.
Cluster-based differential gene expression of VWF and CDH5. (A) TSNE plot demonstrates 8 primary clusters of endothelial cells as determined by their overall transcriptional pattern, regardless of initial control EC vs low VWF ECFC phenotype. (B-C) Each cluster identified in panel A is then analyzed for VWF expression and CDH5 expression as shown in panels B and C, respectively, with the top row of each gene in panels B and C corresponding to clusters 1 to 4, and the bottom row corresponding to rows 5 to 8. (D) Finally, the relative distribution (% of total) of control ECs vs low VWF ECFCs are shown for each individual cluster.
siRNA-based functional screening identifies candidate VWF regulatory genes
We initially identified 5551 differentially expressed genes when comparing control ECs and low VWF ECFCs. To refine this initial list, we performed 2 additional analyses to better identify candidate genes. First, we identified genes that were differentially expressed between high VWF-expressing cells (>7 UMI/cell) and low VWF-expressing cells (≤7 UMI/cell). This approach assesses candidate genes for their association with VWF expression regardless of subject/cellular phenotype. Next, we identified genes that were differentially expressed between high VWF-expressing cells and low VWF-expressing cells in control ECs to minimize any potential contribution of low VWF ECFC variability. These 3 gene lists, named subject level-expression analysis (control ECs vs low VWF ECFCs), all cells-expression analysis (high vs low VWF expression in all cells), and control EC-expression analysis (high vs low VWF expression in only control cells) were combined. The summary of these 3 differential gene expression lists are shown in a circos plot, where purple lines show gene overlap between the 3 analyses (Figure 4A). The circos plot shows strong overlap between the candidate genes generated by the 3 differential expression analyses (Figure 4A). The initial candidate genes were chosen based on being (1) transcription factors previously established to bind to the region of the VWF promoter and/or associated with endothelial biology (FOXO3, FLI1, and TCF4),36-38 (2) genes with previous or purported associations with VWF levels (COL4A1, SCARA3, ANGPT2, POU2F2, and VAMP3),3,39 or (3) genes that showed strong differential expression (ADGRA2, ADGRG6, SP1, and C10orf10) in our scRNA-seq experiments. These genes were then analyzed via an siRNA knockdown assay assessing VWF protein levels in cellular supernatant and lysates (Figure 4B). Genes that showed statistical difference in VWF expression in the lysate after siRNA knockdown included COL4A1, SCARA3, ANGTP2, FOXO3, FLI1, TCF4, TSTD1, and ADGRA2 (Figure 4B).
Composite candidate genes and siRNA-based screen of VWF supernatant and lysate levels after target gene knockdown. (A) Circos plot demonstrating overlap of candidate genes from the most highly differentially expressed genes for 3 independent differential expression analyses: (1) control EC vs low VWF ECFCs (subject level-expression analysis), (2) all cell-expression analysis, and (3) control EC-expression analysis. Genes are visually shown as composing the shaded outer circle (green, differentially expressed genes in subject level-expression analysis; red, differentially expressed genes in the All cells-expression analysis; blue, differentially expressed genes in the Control EC-expression analysis). The dark orange shading on the inner circle represents genes that are represented in more than 1 analyses and are connected to overlapping genes in another analysis via purple lines. Light orange shading represents genes that are unique to only that differential expression analysis. (B) Candidate genes were assessed to determine effects on VWF protein levels in HUVECs via an siRNA-knockdown assay. After transfection with 1 nM candidate siRNAs (2-4 siRNAs per gene), VWF protein levels were assessed in the cellular lysates and cellular supernatants via a VWF enzyme-linked immunosorbent assay. Values are reported as percentage expression of control scrambled siRNA. For all experiments, N > 3, and P values of significant relationships are shown as analyzed by a 1-way analysis of variance with Holm-Sidak’s multiple comparison test. Error bars represent means ± standard error of the mean. Statistical significance is shown with asterisks compared with control siRNA (*P < .05, **P < .01, ***P < .001, ****P < .0001).
Composite candidate genes and siRNA-based screen of VWF supernatant and lysate levels after target gene knockdown. (A) Circos plot demonstrating overlap of candidate genes from the most highly differentially expressed genes for 3 independent differential expression analyses: (1) control EC vs low VWF ECFCs (subject level-expression analysis), (2) all cell-expression analysis, and (3) control EC-expression analysis. Genes are visually shown as composing the shaded outer circle (green, differentially expressed genes in subject level-expression analysis; red, differentially expressed genes in the All cells-expression analysis; blue, differentially expressed genes in the Control EC-expression analysis). The dark orange shading on the inner circle represents genes that are represented in more than 1 analyses and are connected to overlapping genes in another analysis via purple lines. Light orange shading represents genes that are unique to only that differential expression analysis. (B) Candidate genes were assessed to determine effects on VWF protein levels in HUVECs via an siRNA-knockdown assay. After transfection with 1 nM candidate siRNAs (2-4 siRNAs per gene), VWF protein levels were assessed in the cellular lysates and cellular supernatants via a VWF enzyme-linked immunosorbent assay. Values are reported as percentage expression of control scrambled siRNA. For all experiments, N > 3, and P values of significant relationships are shown as analyzed by a 1-way analysis of variance with Holm-Sidak’s multiple comparison test. Error bars represent means ± standard error of the mean. Statistical significance is shown with asterisks compared with control siRNA (*P < .05, **P < .01, ***P < .001, ****P < .0001).
Validation of FLI1 as a candidate regulator of VWF expression
We further evaluated FLI1 (friend leukemia integration 1 transcription factor) because the E26 transformation-specific transcription factors (which encompass FLI1) have been previously shown to have regulatory control over vascular differentiation and regulatory effects on VWF.40FLI1 was differentially expressed in subject-level analysis (1.07 vs 0.67 UMIs/cell, control ECs vs low VWF ECFCs, respectively, P = 1.85e-94; Figure 5A), the all cells-expression analysis (1.00 vs 0.72 UMIs/cell, high vs low VWF expression, respectively, P = 1.05e-42; Figure 5B), and the control EC-expression analysis (1.17 vs 0.97 UMIs/cell, high vs low VWF expression, respectively, P = 2.94e-09; Figure 5C). Knockdown of FLI1 was confirmed via mRNA levels (Figure 5D) and western blot in siRNA-treated HUVECs (supplemental Figure 8). VWF mRNA expression was decreased after FLI1 knockdown (Figure 5E), supporting the possibility that FLI1 may regulate VWF expression. A VWF promoter-GFP reporter assay demonstrated decreased VWF promoter activity after FLI1 knockdown compared with control siRNA knockdown (Figure 5F), suggesting FLI1 regulates VWF transcription.
FLI1 is a candidate regulator for VWF based on differential expression and siRNA knockdown. (A-C) scRNA-seq data demonstrated decreases in FLI1 expression in 3 expression analyses, subject level-expression analysis (A), all cells-expression analysis (B), and control EC-expression analysis (C). (D) FLI1 shows decreased expression via quantitative polymerase chain reaction analysis in HUVECs after FLI1 siRNA knockdown (light green) compared with negative control siRNA knockdown (red). (E) VWF shows decreased expression via quantitative polymerase chain reaction analysis in HUVECs after FLI1 siRNA knockdown (light green) compared with negative control siRNA knockdown (red). VWF siRNA knockdown is shown in purple. (F) VWF promoter reporter assay expressing fluorescent eGFP in lentiviral-transduced HUVECs. After siRNA transfection with either negative control siRNA knockdown (red) or FLI1 siRNA knockdown (light green), there is decreased reporter activity in FLI1 siRNA compared with negative control siRNA. For all experiments, N > 3, and P values of significant relationships are shown as analyzed by Wilcoxon test or Kruskal-Wallis test with Dunn’s multiple comparison test. Error bars represent means ± standard error of the mean. Statistical significance is shown with asterisks compared with control siRNA (***P < .001, ****P < .0001).
FLI1 is a candidate regulator for VWF based on differential expression and siRNA knockdown. (A-C) scRNA-seq data demonstrated decreases in FLI1 expression in 3 expression analyses, subject level-expression analysis (A), all cells-expression analysis (B), and control EC-expression analysis (C). (D) FLI1 shows decreased expression via quantitative polymerase chain reaction analysis in HUVECs after FLI1 siRNA knockdown (light green) compared with negative control siRNA knockdown (red). (E) VWF shows decreased expression via quantitative polymerase chain reaction analysis in HUVECs after FLI1 siRNA knockdown (light green) compared with negative control siRNA knockdown (red). VWF siRNA knockdown is shown in purple. (F) VWF promoter reporter assay expressing fluorescent eGFP in lentiviral-transduced HUVECs. After siRNA transfection with either negative control siRNA knockdown (red) or FLI1 siRNA knockdown (light green), there is decreased reporter activity in FLI1 siRNA compared with negative control siRNA. For all experiments, N > 3, and P values of significant relationships are shown as analyzed by Wilcoxon test or Kruskal-Wallis test with Dunn’s multiple comparison test. Error bars represent means ± standard error of the mean. Statistical significance is shown with asterisks compared with control siRNA (***P < .001, ****P < .0001).
Discussion
In this study, we report a transcriptional analysis of ECFCs from a cohort of individuals with low VWF levels. A recent report suggests that endothelial cells share a select number of genes with high correlation.33 Using this gene signature, we demonstrate that our ECFCs exhibit an endothelial phenotype. Although there have been concerns of whether ECFCs represent true endothelial cells, our comparative analysis to ENCODE RNA-seq data suggest that our ECFCs are transcriptionally similar to HUVECs. Regarding tissue specificity, our ECFCs seem most similar to venous or capillary (heart, lung, skeletal muscle, brain) endothelium and are less similar to bone marrow, kidney, or liver endothelium based on VWF expression patterns.13,41-43 A previous study suggested that ECFCs had a transcriptional pattern similar to microvascular cells.44 The discrepancy with our results is likely because the study was based on microarray data with a limited number of transcripts and not on scRNA-seq that represents the whole transcriptome as we used in our report.
In our studies, we demonstrate that ECFCs isolated from individuals with low VWF levels display alterations in WPB size/shape and have decreased VWF release. These findings are similar to previous findings in ECFCs from patients with VWD and mutations in VWF.18,19 However, in contrast to previous reports,19 we found no significant decrease in ECFC VWF content. This difference may be explained by the more significant decrease in plasma VWF levels in the patients studied in Starke et al19 compared with our study. Regarding our WPB findings, the decreased VWF release/secretory defect that we observed here is consistent with previously reported data19 and suggests that decreased VWF release may be associated with the low VWF level phenotype. Interestingly, our scRNA-seq analyses show that some genes associated with WPB exocytosis45,46 (STXBP5, RAB3A, RAB15, MYRIP, MYO5A, and UNC13D) are differentially expressed in low VWF ECFCs. Furthermore, RhoA and Rac signaling, both of which are associated with WPB exocytosis signaling,47,48 are implicated in our IPA analysis. Further work into WPB-specific genes and pathways in low VWF ECFCs are warranted to better delineate the effects on WPB biology.
Our study also showed decreased VWF mRNA levels in low VWF ECFCs, similar to previous reports in type 1 VWD ECFCs.19 The underlying molecular mechanism for the decrease in VWF mRNA levels is unclear; potential explanations include upstream transcriptional regulators or other aspects of RNA modulation, such as RNA stability, RNA splicing, and mRNA decay. There is evidence that suggests that RNA splicing may affect VWF expression and contribute to the pathophysiology of low VWF levels, and 1 subject has a potential splice site abnormality identified.49,50 One limitation of our study is that we do not have comprehensive sequencing analysis of the VWF promoter, and it has been reported that polymorphisms in the promoter could have an effect on VWF mRNA levels.51,52
Our TSNE analysis demonstrated transcriptional differences between cell lines and differences within a single cell line. Consistent with the report by Yuan et al,13 we identified heterogeneous VWF expression in endothelial cells. Using similar mixed model analysis to Yuan et al, we demonstrated that there are potentially multiple VWF expressing subpopulations in our ECFCs. However, we also showed that the pattern of VWF expression is different between control ECs and low VWF ECFCs, although we did not find a clear differential clustering of low VWF ECFCs vs control ECs. As shown in Figure 2C, low VWF ECFCs are left shifted compared with control ECs, with an overall reduction in VWF transcripts of approximately 40%. Interestingly, ECFC11 did not show a significant decrease in VWF mRNA content, raising the possibility that the low VWF levels observed in the patient where this cell line came from are caused by a different mechanism, perhaps via increased VWF clearance. Furthermore, our findings that a subset (clusters 4, 5, 6, and 8) of endothelial cells may be responsible for the differential VWF expression between control ECs and low VWF ECFCs further support the theory of heterogenous VWF expression in endothelial cells. Additional studies are required to evaluate these clusters to determine whether they represent a definable subset of endothelial cells that drive VWF expression. Although our data suggest that there is little evidence of significant global transcriptional differences between low VWF ECFCs and control ECs, there may be subsets of endothelial cells that display differential gene expression perhaps through epigenetic13 or other alternative mechanisms.
Our differential gene analysis led us to the identification of potential candidate genes via a combinatorial approach to identify genes associated with a phenotype (ECFCs from low VWF patients) and those associated with VWF expression (high vs low VWF expression). We further analyzed these candidate genes using an siRNA-based screen and demonstrated that knockdown of a putative VWF transcription factor, FLI1, significantly decreases VWF at both the mRNA and protein levels, likely through reduced VWF promoter activity. Our results correlate with previous reports that showed a critical role of FLI1 in vascular differentiation and that FLI1 overexpression increased VWF promoter activity.38,53,54 Our approach to screening and validation (as we did with FLI1) is similar to a recent genome-wide association study analysis that used genomic (as opposed to transcriptomic) data to identify candidate regulatory genes that were further evaluated using siRNA assays.4 Interestingly, some candidate genes like RAB5C, ARSA, and SYNGR1 found in a recent genome-wide association study4 for VWF levels were also found to be differentially expressed in our transcriptional analysis. Although siRNA-based knockdowns are a standard approach in the screening of candidate genes, siRNA transfection itself may lead to transcriptional changes. Therefore, other functional screening techniques, such as by CRISPR-Cas9, may better refine candidate genes. This may be important in the context of the low VWF level phenotype, as this clinical phenotype is a relatively mild decrease in VWF plasma levels and significant gene knockdown may not fully represent the in vivo biological mechanism of the low VWF phenotype. A limitation of our approach is that we evaluated only a subset of candidate genes, and our work here should not suggest that there is a single unifying mechanism driving the low VWF level phenotype.
There are several other limitations to our work. We surveyed a relatively small number of ECFC cell lines but designed analysis pathways to minimize sampling bias and take maximal advantage of our scRNA-seq. We attempted to synchronize the expansions and passages of our cells to minimize the possibility of potential variations in ECFC characteristics over time as demonstrated in Boer et al.55 This report found that different ECFC “groups” have different VWF expression patterns at the protein level,55 although it is not known if these differences also occurred at the mRNA level. Although it is possible that our cell lines may have represented different groups, all our cell lines appeared phenotypically similar to the observed description of Group 1 ECFCs, and thus, it is less likely that we included ECFCs that were similar to the Group 2 or Group 3 phenotype. Another potential concern is the identified genetic variants in our low VWF ECFCs and how these may relate to our findings. One of these variants, Y1584C, has been associated with low VWF/type 1 VWD but was shown to have a loss of high-molecular-weight multimers, which would be unlikely to affect transcriptional regulation.56 Although it is possible that the identified variants may affect transcriptional regulation of VWF (such as the possible splice site variant found in ECFC12), we would generally expect the other variants to affect final protein translation (or protein function in the case of Y1584C), and thus our transcriptional findings might be less likely to be affected by these genetic variants. There were 3 variants (c.3108 + 1G>T, c.1946-10T>G, and c.5281dup) not present in human genomic databases or listed in ClinVar, making their potential relevance difficult to assess. Future work specifically investigating these variants and their contribution to the transcriptional findings found here would be warranted. Finally, our analysis presented here focuses on a transcriptional analysis of ECFCs from individuals with low VWF. Although we have found evidence of transcriptional alterations of VWF in these ECFC cell lines, there are other alternative mechanisms that can potentially explain the clinical phenotype of these patients, such as alterations in VWF processing, secretion, or clearance.
In summary, we analyzed ECFCs from individuals with low VWF levels using scRNA-seq analysis. We identified a candidate list of potential regulators of VWF and demonstrate that transcriptional regulation at the single cell level may play a role in the complex pathophysiology of the low VWF phenotype. We suggest that transcriptional regulation may be yet another mechanism contributing to the low VWF phenotype.
Acknowledgments
This work was supported by grants/support from the National Hemophilia Foundation (to C.J.N.), Health Resources & Services Administration–Maternal & Child Health (5 H30 MC00008-20-00 to C.J.N. and J.D.P.), National Institutes of Health (grants R01 HL120728 and R01 HL141794 to J.D.P. and grant P01 HL144457 to C.J.N. and J.D.P.), and Postle Family Chair for Pediatric Cancer and Blood Disorders (to J.D.P.).
The content is solely the responsibility of the authors and does not necessarily represent the official views of the National Institutes of Health.
Authorship
Contribution: C.J.N. designed research, performed research, contributed vital analytical tools, analyzed data, and wrote the paper; A.L. designed research, performed research, contributed vital analytical tools, analyzed data, and wrote the paper; S.V. designed research, performed research, contributed vital new reagents, and wrote the paper; K.J.A. designed research, performed research, contributed vital analytical tools, analyzed data, and wrote the paper; C.D.B. designed research, contributed vital new reagents, and wrote the paper; R.O. performed research, contributed vital new analytical tools, analyzed data, and wrote the paper; R.V. contributed vital new reagents, analyzed data, and wrote the paper; K.L.J. designed research, performed research, contributed vital new analytical tools, analyzed data, and wrote the paper; and J.D.P. designed research, analyzed data, and wrote the paper.
Conflict-of-interest disclosure: C.J.N. has received consultancy honorarium from CSL Behring and Takeda and research support from CSL Behring. J.D.P. has received consultancy honorarium from CSL Behring. The remaining authors declare no competing financial interests.
Correspondence: Christopher J. Ng, Department of Pediatrics, University of Colorado and Children’s Hospital Colorado, MS 8302, 12800 E 19th Ave, Aurora, CO 80045; e-mail: christopher.ng@cuanschutz.edu; and Jorge Di Paola, Washington University in St. Louis, 660 S Euclid Ave, Campus Box 8208, 5th Floor MPRB, St. Louis, MO 63110; e-mail: dipaolaj@wustl.edu.
Data will be uploaded into the NCBI dBGaP system, and relevant dbGaP study ID/accession numbers provided (accession number phs002731.v1.p1). Until the time they are available in dbGaP, raw data files will be provided upon request by communication with Christopher Ng (christopher.ng@cuanschutz.edu). Per the University of Colorado, use of the data is limited to investigations regarding “blood disorders” and for nonprofit use.
The online version of this article contains a data supplement.
There is a Blood Commentary on this article in this issue.
The publication costs of this article were defrayed in part by page charge payment. Therefore, and solely to indicate this fact, this article is hereby marked “advertisement” in accordance with 18 USC section 1734.










