Key Points
Itpkb deletion induced in donor T cells precludes acute GVHD without eliminating GVL.
In vivo pharmacological Itpkb inhibition prevents acute and treats chronic GVHD.
Abstract
T-cell activation releases inositol 1,4,5-trisphosphate (IP3), inducing cytoplasmic calcium (Ca2+) influx. In turn, inositol 1,4,5-trisphosphate 3-kinase B (Itpkb) phosphorylates IP3 to negatively regulate and thereby tightly control Ca2+ fluxes that are essential for mature T-cell activation and differentiation and protection from cell death. Itpkb pathway inhibition increases intracellular Ca2+, induces apoptosis of activated T cells, and can control T-cell–mediated autoimmunity. In this study, we employed genetic and pharmacological approaches to inhibit Itpkb signaling as a means of controlling graft-versus-host disease (GVHD). Murine-induced, Itpkb-deleted (Itpkb−/−) T cells attenuated acute GVHD in 2 models without eliminating A20-luciferase B-cell lymphoma graft-versus-leukemia (GVL). A highly potent, selective inhibitor, GNF362, ameliorated acute GVHD without impairing GVL against 2 acute myeloid leukemia lines (MLL-AF9-eGFP and C1498-luciferase). Compared with FK506, GNF362 more selectively deleted donor alloreactive vs nominal antigen-responsive T cells. Consistent with these data and as compared with FK506, GNF362 had favorable acute GVHD and GVL properties against MLL-AF9-eGFP cells. In chronic GVHD preclinical models that have a pathophysiology distinct from acute GVHD, Itpkb−/− donor T cells reduced active chronic GVHD in a multiorgan system model of bronchiolitis obliterans (BO), driven by germinal center reactions and resulting in target organ fibrosis. GNF362 treatment reduced active chronic GVHD in both BO and scleroderma models. Thus, intact Itpkb signaling is essential to drive acute GVHD pathogenesis and sustain active chronic GVHD, pointing toward a novel clinical application to prevent acute or treat chronic GVHD.
Introduction
Allogeneic hematopoietic stem cell transplantation (HSCT) is a promising treatment option for various hematological malignancies and disorders. A major HSCT complication is graft–versus-host disease (GVHD) caused by donor T-cell alloresponses against recipient histocompatibility antigens. Standard drug-based prophylaxis relies mainly on global immunosuppressants,1-3 which can impair antitumor and antipathogen effects. Selective therapies controlling GVHD without losing advantageous immune responses are needed.
Calcium (Ca2+) signaling is essential for T-cell activation, differentiation, and effector functions.4 After T-cell receptor (TCR) ligation, intracellular Ca2+concentration is ∼10- to 20-fold higher than with resting T cells. TCR engagement with agonistic peptide leads to inositol 1,4,5-trisphosphate (IP3) production by activating phospholipase C-γ (PLC-γ), which binds with IP3 receptors causing intracellular store Ca2+ release. Continuous Ca2+ store depletion by the IP3 pathway activates plasma membrane store–operated Ca2+ channel opening for extracellular Ca2+ influx. Increases in intracellular Ca2+ activate Ca2+-dependent protein kinases and transcription factors, such as calcineurin and downstream phosphorylated NFAT, which play crucial roles in T-cell development and effector function.4 Enhanced cytoplasmic Ca2+ leads to proapoptotic gene upregulation and activation-induced cell death (AICD).5 Strategies that modulate T-cell intracellular Ca2+ may serve as an option for halting GVHD.
The inositol 1,4,5-triphosphate 3-kinase (Itpk) family acts as a negative regulator of intracellular Ca2+ by converting IP3 to inositol 1,3,4,5 tetrakisphosphate (IP4).6,7 There are 4 isoforms within the Itpk family: Itpka, Itpkb, Itpkc, and inositol polyphosphate multikinase.6 Hematopoietic cells have abundant Itpkb expression.6 Itpkb genetic deletion leads to severe peripheral T-cell deficiency caused by impaired thymic T-cell development at the immature CD4+CD8+ stage, known to be highly AICD susceptible.8,9 Itpkb deletion also impairs B-cell development, alters B-cell phenotype and fosters tolerant B-cell generation.10 In activated mature T cells, elevated intracellular Ca2+ occurring from Itpkb deletion prevents T-cell driven, antibody-mediated autoimmunity.5
In our study, donor T-cell Itpkb genetic deletion was efficacious in ameliorating acute GVHD (aGVHD) without impairing graft-versus-leukemia (GVL). Administering a potent pharmacological inhibitor (GNF362) proved efficacious in reducing aGVHD without impairing GVL. We provide evidence of more selective alloreactive T-cell deletion and favorable aGVHD and GVL properties, compared with FK506, and demonstrate GNF362 efficacy in treating established chronic GVHD (cGVHD) in 2 distinct models.
Materials and methods
Mice
C57Bl/6 (B6; H2b), BALB/c (H2d), and (BALB/c x B6; CB6F1) F1 mice were purchased from Charles River Laboratories. B10.D2 (H2d) and B10.BR (H2k) mice were purchased from The Jackson Laboratory. TEα and 2C TCR transgenic (Tg) mice were bred under in-house veterinary staff guidance. B6 OVA TCR Tg OT-I mice were provided by Brian Fife (University of Minnesota [UMN]). CD4+ Tg TEα mice express a TCR that recognizes the peptide ASFEAQGLANIAVDKA from the α-chain of I-E class II molecules, expressed in all antigen-presenting cells (APCs) from H2b/I-E+ strains, including CB6F1 (H2d/b) mice, in the context of I-Ab. CD8+ Tg 2C mice express a TCR that recognizes QL9 peptide, derived from H2d APCs, bound to Ld. CD8+ Tg OT-1 mice express a TCR that recognizes ova peptide257-264 in the context of Kb. B6 Itpkbfl/+ mice, generated in the Genomic Institute of the Novartis Research Foundation,5 were used to produce Itpkbfl/fl offspring that were crossed with B6 mice expressing 4-hydroxytamoxifen (OHT)-inducible ERT2-Cre-recombinase (B6 ERT2-Cre/Itpkb LoxP [Itpkb−/−]). Donor tamoxifen injections (1 injection each day ×5 days) induced Itpkb deletion.6 Mice were used at age 10 to 14 weeks. Animal protocols were approved by the UMN Institutional Animal Care and Use Committee.
GVHD
For aGVHD, BALB/c and B10.BR recipients were irradiated with total body irradiation (TBI), 7.0 Gy and 8.3 Gy (day −1), respectively, followed by non–T-cell–depleted bone marrow (BM) and purified T-cell infusion (day 0), as indicated. Survival was monitored daily, and weights were recorded twice weekly for 30 days and then weekly.
For the multiorgan system bronchiolitis obliterans (BO) cGVHD model, B10.BR mice were conditioned with intraperitoneal cyclophosphamide (120 mg/kg per day, d −3 and −2; Cytoxan; Sigma) and TBI (8.3 Gy; day −1), followed by B6 T-cell–depleted BM (TCD-BM; 107) as non-cGVHD control, or with splenic T cells (70 × 103) to induce cGVHD (day 0).11 In the scleroderma model, BALB/c mice were given lethal TBI (7 Gy, day −1), and 107 B10.D2 TCD-BM, only or with 1.8 × 106 CD4+ and 0.9 × 106 CD8 T cells (day 0).12 Skin scores were assessed twice weekly.11,13
Intestinal lamina propria lymphocytes and cutaneous T-cell isolations
Lamina propria lymphocytes were isolated as described.14 Intestines were cut into pieces, followed by washing for 10 minutes twice (37°C) in 10% fetal bovine serum+phosphate-buffered saline with 5 mM EDTA (GBiosciences) and 10 mM N-2-hydroxyethylpiperazine-N′-2-ethanesulfonic acid (Sigma). Tissues were digested at 37°C with shaking for 60 minutes in 10% fetal bovine serum+phosphate-buffered saline with 1 mg/mL collagenase D (Roche), 0.15 IU/mL Dispase (Sigma), and 0.5 mg/mL DNase I (Roche). Cutaneous T cells were isolated from cGVHD skin, as previously described.15 In brief, inflamed skin was cut into pieces and incubated with collagenase XI/hyaluronidase and DNase at 37°C, with shaking for 60 minutes. Lymphocytes were collected on a Percoll gradient (40%/80%).
GNF362 and FK506 treatment
GNF362, identified via high-throughput compound screening,5 is a highly specific inhibitor for Itpkb (50% inhibitory concentration [IC50] = 9 nM).5 Although GNF362 also inhibits Itpka (expressed in the brain) and Itpkc, GNF362 has no activity against a panel of >150 proteins or lipid kinases. Vehicle or GNF362 in 20% hydroxyl propyl-β cyclodextrin in water was given by gavage (200 µg) twice daily for aGVHD prevention (days 0–42) or for cGVHD treatment in BO (days 28–56) or scleroderma (days 21–55) models. FK506 (Selleckchem) was suspended in 0.5% carboxymethylcellulose (Sigma) and administered at 12 or 36 mg/kg per dose IP daily on days 0 to 13 or days 3 to 13, then thrice weekly from days 14 to 28, as previously reported.16
GVL
Lethally irradiated BALB/c recipients were given B6 TCD-BM, with or without B6 littermate (Itpkb+/+), Itpkb−/− or wild-type (WT) mice. BALB/c A20luc (0.75 × 106 cells), or MLL-AF9 eGFP+ (104) (kindly provided by Sophie Paczesny, Indiana University), or B6 C1498ff-luc (3 × 104)17 cells were used in the GVL studies. To monitor tumor burden, bioluminescent imaging (BLI) was used for A20luc and C1498ff-luc cells and fluorescence-activated cell sorting for MLL-AF9 eGFP+ cells. Separate cohorts of mice were used for imaging.
For a description of donor T-cell isolation, pulmonary function tests, histology and immunostaining, flow cytometry, and statistical analyses, see supplemental Methods (available on the Blood Web site).
Results
Donor T-cell Itpkb is required for maximum aGVHD lethality
To avoid blocked T-cell development, B6 ERT2-Cre/Itpkb LoxP (Itpkb−/−) mice were treated with tamoxifen prior to T-cell isolation.5,8,9 Irradiated B10.BR recipients were given B6 BM with or without B6 Itpkb−/− vs Itpkb+/+ T cells. Recipients of Itpkb−/− vs Itpkb+/+ T cells had reduced aGVHD lethality and superior weights (Figure 1A). To exclude strain dependency, lethally irradiated BALB/c mice were given B6 BM, with or without donor Itpkb−/−, or littermate (Itpkb+/+) T cells (1 × 106). Recipients of Itpkb−/− T cells survived significantly longer, correlating with weights (Figure 1B) and not overcome by the infusion of a twofold higher T-cell dose (Figure 1C). Day 7 histopathology scores (colon, ileum, and liver) were significantly reduced with Itpkb−/− vs Itpkb+/+ T cells (Figure 1D). We conclude that Itpkb−/− T cells have reduced but not absent aGVHD capacity.
Induced Itpkb loss in donor T cells prevents their capacity for aGVHD lethality. (A) Survival and weight curves are shown for irradiated B10.BR recipients that were given B6 BM (107), with or without B6 purified T cells (3 M is 3 × 106 cells) from Itpkb+/+ donors or tamoxifen-treated donors to delete Itpkb (Itpkb−/−), as described in “Methods.” (B-C) BALB/c recipients were lethally irradiated on day −1 and infused with B6 BM (107), with or without B6 Itpkb+/+ or Itpkb−/− purified T cells on day 0 (panel B, 1 M is 1 × 106; panel C, 2 M is 2 × 106 cells). Survival and weight curves are shown (n = 5 mice/BM group; n = 8 mice/BM+T group). (D) Histopathology scores of tissues (liver, ileum, and colon), from BALB/c recipients of transplanted B6 BM (107), with or without B6 Itpkb+/+ or Itpkb−/− purified T cells (1.5 × 106). Tissues were harvested on day 7 after transplantation, stained with hematoxylin and eosin, and scored for GVHD severity according to a semiquantitative scoring system (0-4, with 4 denoting more severe disease). Mean ± standard error of the mean (SEM); n = 5 to 6 mice per group. One experiment was performed. *P < .05, **P < .01, ***P < .001, and ****P < .0001.
Induced Itpkb loss in donor T cells prevents their capacity for aGVHD lethality. (A) Survival and weight curves are shown for irradiated B10.BR recipients that were given B6 BM (107), with or without B6 purified T cells (3 M is 3 × 106 cells) from Itpkb+/+ donors or tamoxifen-treated donors to delete Itpkb (Itpkb−/−), as described in “Methods.” (B-C) BALB/c recipients were lethally irradiated on day −1 and infused with B6 BM (107), with or without B6 Itpkb+/+ or Itpkb−/− purified T cells on day 0 (panel B, 1 M is 1 × 106; panel C, 2 M is 2 × 106 cells). Survival and weight curves are shown (n = 5 mice/BM group; n = 8 mice/BM+T group). (D) Histopathology scores of tissues (liver, ileum, and colon), from BALB/c recipients of transplanted B6 BM (107), with or without B6 Itpkb+/+ or Itpkb−/− purified T cells (1.5 × 106). Tissues were harvested on day 7 after transplantation, stained with hematoxylin and eosin, and scored for GVHD severity according to a semiquantitative scoring system (0-4, with 4 denoting more severe disease). Mean ± standard error of the mean (SEM); n = 5 to 6 mice per group. One experiment was performed. *P < .05, **P < .01, ***P < .001, and ****P < .0001.
Itpkb functional deficiency attenuates aGVHD and impairs donor T-cell survival
We next explored a relevant translational Itpkb inhibition approach using a novel, orally potent (IC50 = 9 nM), selective Itpkb inhibitor, GNF362.5 Irradiated B10.BR recipients of B6 BM+WT T cells were administered vehicle or GNF362 (days 0-42). Consistent with Itpkb deletion, GNF362 significantly prolonged survival (Figure 2A). Similar results were seen with 1 × 106 (Figure 2B) or 2 × 106 (Figure 2C) T-cell doses in irradiated BALB/c mice. We conclude that GNF362 reduces but does not uniformly eliminate aGVHD lethality or weight loss, especially evident with higher T-cell doses.
In vivo administration of an Itpkb inhibitor (GNF362) attenuated aGVHD lethality. (A) Survival and weight curves are shown for irradiated B10.BR recipients that were given B6 BM, with or without B6 purified T cells (3 M is 3 × 106 cells) and given vehicle or GNF632 twice daily by gavage from days 0 to 42 (n = 5 mice/BM group; n = 8 mice/BM+T group). (B-C) Lethally irradiated BALB/c recipients were infused with B6 BM, with or without B6 purified T cells (panel B, 1 M is 1 × 106; panel C, 2M is 2 × 106 cells) and treated with either vehicle or Itpkb inhibitor, GNF362 as in panel A. Survival and weight curves are shown (n = 5 mice/BM group; n = 8-16 mice/BM+T group). Data are presented as the mean ± SEM. *P < .05, **P < .01, ***P < .001, and ****P < .0001.
In vivo administration of an Itpkb inhibitor (GNF362) attenuated aGVHD lethality. (A) Survival and weight curves are shown for irradiated B10.BR recipients that were given B6 BM, with or without B6 purified T cells (3 M is 3 × 106 cells) and given vehicle or GNF632 twice daily by gavage from days 0 to 42 (n = 5 mice/BM group; n = 8 mice/BM+T group). (B-C) Lethally irradiated BALB/c recipients were infused with B6 BM, with or without B6 purified T cells (panel B, 1 M is 1 × 106; panel C, 2M is 2 × 106 cells) and treated with either vehicle or Itpkb inhibitor, GNF362 as in panel A. Survival and weight curves are shown (n = 5 mice/BM group; n = 8-16 mice/BM+T group). Data are presented as the mean ± SEM. *P < .05, **P < .01, ***P < .001, and ****P < .0001.
Whereas lower proinflammatory cytokine levels are associated with reduced aGVHD,13 stimulated Itpkb−/− T cells from non-bone marrow transplant (BMT) mice produce normal5 or high levels,18 the latter a result of increased activation/frequency of memory T cells. Intracellular cytokine frequencies in Itpkb−/− or congenic WT donor T cells were assessed in lethally irradiated allogeneic BALB/c recipients given B6 BM+T cells (congenic WT [B6 CD45.1+]/Itpkb−/− [B6 CD45.2+]; 1:1). Compared with WT donor T cells on day 6 after BMT, splenic CD4+ and CD8+ Itpkb−/− donor T cells had significantly higher TNF-α but comparable IFN-γ or IL-17 T-cell frequencies (supplemental Figure 1A-C), whereas CD4+IL-4+ Itpkb−/− vs congenic T-cell frequencies were significantly higher, albeit relatively low (4% vs 2%, respectively; supplemental Figure 1D). Large intestine lamina propria Itpkb−/− donor T cells (day 14) had significantly higher TNF-α and IFN-γ frequencies (supplemental Figure 1E).
Because these data did not reveal reduced intracellular proinflammatory cytokines, we considered the possibility that the lower Itpkb−/− T-cell aGVHD lethality rates were related to inferior donor T-cell survival rates.18 Therefore, we quantified donor Itpkb−/− vs WT T cells in day 6 spleens (Figure 3A), mesenteric lymph nodes (Figure 3B), and day 14 small (Figure 3C) and large (Figure 3D) intestines, sites of aGVHD initiation and pathogenesis. We observed significantly lower percentages and absolute numbers (supplemental Figure 2A) despite unchanged proliferative capacity (% Ki67+) between Itpkb−/− and WT donor CD4+ or CD8+ T cells (supplemental Figure 2B). Despite T-cell activation and Teffector (Teffs) differentiation Ca2+ dependency,4 no significant difference in percentage of CD44+CD62L− Teffs was seen between Itpkb−/− and WT donor T cells (supplemental Figure 2C). Collectively, these data pointed to lower Itpkb−/− T-cell survival, confirmed by demonstrating significantly higher active caspase 8 in day 6 splenic and day 14 intestinal T cells19,20 (Figure 3E; supplemental Figure 2D-E).
Itpkb-deficient donor T cells have impaired survival in aGVHD recipients. BALB/c recipients were lethally irradiated and infused with B6 BM+B6 CD45.1 WT and CD45.2 Itpkb−/− purified T cells (0.75 × 106 each). (A-B) Spleens (SPLs) and mesenteric lymph nodes (MLNs) were harvested on day 6 after transplantation to quantify donor T-cell frequencies (H2b+ CD4+ and CD8+ T cells) by flow cytometry. (C-D) Donor T-cell frequencies in small intestines (SIs) and large intestines (LIs) of recipients on posttransplantation day 14. (E) Percentages of active caspase-8 in donor T cells isolated from spleens of recipients on posttransplantation day 6 (n = 5). One experiment was performed. Data are shown as the mean ± SEM. ***P < .001 and ****P < .0001.
Itpkb-deficient donor T cells have impaired survival in aGVHD recipients. BALB/c recipients were lethally irradiated and infused with B6 BM+B6 CD45.1 WT and CD45.2 Itpkb−/− purified T cells (0.75 × 106 each). (A-B) Spleens (SPLs) and mesenteric lymph nodes (MLNs) were harvested on day 6 after transplantation to quantify donor T-cell frequencies (H2b+ CD4+ and CD8+ T cells) by flow cytometry. (C-D) Donor T-cell frequencies in small intestines (SIs) and large intestines (LIs) of recipients on posttransplantation day 14. (E) Percentages of active caspase-8 in donor T cells isolated from spleens of recipients on posttransplantation day 6 (n = 5). One experiment was performed. Data are shown as the mean ± SEM. ***P < .001 and ****P < .0001.
Genetic or pharmacological donor T-cell Itpkb abrogation does not eliminate GVL
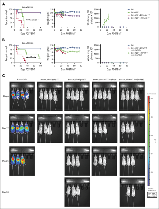
With higher day 6 splenic donor Itpkb−/− activated caspase-8 frequencies, GVL was compromised. For these studies, GVL was assessed using BALB/c B-cell lymphoma A20luc cells given on day 0 under B6→BALB/c acute GVHD conditions. As expected, the majority receiving B6 BM alone+A20luc cells died within 30 days with increasing BLI signals and weights comparable to nonleukemia controls (Figure 4A,C). Itpkb+/+ donor T cells resulted in no detectable A20luc BLI signals but caused significant weight loss and uniform day 30 lethality (Figure 4A,C). Itpkb−/− donor T-cell recipients had a significantly higher day 80 survival with >80% alive, comparable to BM controls not given A20luc cells, albeit with lower weights (Figure 4A). Cohorts treated with GNF362 survived significantly longer than vehicle controls (Figure 4B), though to a significantly lesser extent than Itpkb−/− T-cell recipients; both groups had undetectable BLI signals (Figure 4A-C).
Donor T-cells lacking intact Itpkb activity can mediate a GVL effect against A20luc lymphoma. (A) Survival, weight, and BLI results of lethally irradiated BALB/c recipients infused with B6 BM, with or without A20luc lymphoma cells (0.75 × 106), with or without supplemental B6 Itpkb+/+ or Itpkb−/− purified T cells (2 M is 2 × 106 cells). (B) Survival, weight and BLI results of lethally irradiated BALB/c recipients infused with B6 BM, B6 WT purified T cells (2 × 106), and A20luc lymphoma cells (0.75 × 106) on day 0, then treated with vehicle or GNF362 (days 0-42). (C) Tumor burden was quantified using BLI at the indicated time points after BMT (n = 5 mice/BM group; n = 5 mice/BM+A20luc lymphoma group; n = 6-8 mice/BM+A20luc lymphoma+T group). One experiment was performed. Data are shown as the mean ± SEM. *P < .05, **P < .01, ***P < .001, and ****P < .0001.
Donor T-cells lacking intact Itpkb activity can mediate a GVL effect against A20luc lymphoma. (A) Survival, weight, and BLI results of lethally irradiated BALB/c recipients infused with B6 BM, with or without A20luc lymphoma cells (0.75 × 106), with or without supplemental B6 Itpkb+/+ or Itpkb−/− purified T cells (2 M is 2 × 106 cells). (B) Survival, weight and BLI results of lethally irradiated BALB/c recipients infused with B6 BM, B6 WT purified T cells (2 × 106), and A20luc lymphoma cells (0.75 × 106) on day 0, then treated with vehicle or GNF362 (days 0-42). (C) Tumor burden was quantified using BLI at the indicated time points after BMT (n = 5 mice/BM group; n = 5 mice/BM+A20luc lymphoma group; n = 6-8 mice/BM+A20luc lymphoma+T group). One experiment was performed. Data are shown as the mean ± SEM. *P < .05, **P < .01, ***P < .001, and ****P < .0001.
These results were confirmed in BALB/c→B6 recipients given BALB/c BM, with or without B6 C1498ff-luc (supplemental Figure 3). Cohorts were given BALB/c donor T cells and treated with vehicle or GNF362. All mice given BM+C1498luc cells died by day 19, with high BLI signals. As compared with vehicle controls, aGVHD mice treated with GNF362 had significantly increased survival (38% on day 33). In these mice, C1498-ff-luc was not detected by BLI, indicating that GVL was maintained. Thus, donor T-cell Itpkb deficiency or pharmacological Itpkb inhibition (GNF362) of WT donor T-cell recipients is critical for aGVHD lethality without abrogating GVL under these conditions.
GNF362 compared with FK506 more selectively deletes alloreactive T cells without eliminating GVL
TCR ligation elevates intracellular Ca2+, activating the serine/threonine phosphatase calcineurin to dephosphorylate NFAT.4 Calcineurin inhibitors such as tacrolimus (FK506) are widely used in patients to prevent GVHD and rejection of transplanted solid organs.16,21,22 Because Itpkb inhibition also modulates Ca2+ signaling, we evaluated GNF362 vs FK506 in controlling GVHD. Irradiated BALB/c recipients were given B6 BM, with or without B6 T cells (1.5 × 106). Cohorts receiving T cells were administered vehicle, FK506 at 12 or 36 mg/kg per dose,16 or GNF362 (days 3-28). Lower dose FK506- or GNF362-treated recipients survived longer than vehicle controls (P < .05 and P = .05, respectively; supplemental Figure 4). Whereas 50% of GNF362 mice survived for the long term (day 100), uniform lethality was seen with vehicle (day 36) or FK506 at 12 mg/kg per day (day 40), albeit GNF362- vs FK506 (12 mg/kg per day)-treated recipient survival differences did not reach statistical significance (P = .10). In contrast, higher dose FK506 (36 mg/kg per day) failed to provide a survival advantage (P = .2 vs vehicle) and was not further pursued in the GVL studies described below.
To extend these observations to a different acute myeloid leukemia line, we modified the GVL approach shown in supplemental Figure 3 by replacing B6 C1498-ff-luc with BALB/c MLL-AF9 eGFP+ cells (supplemental Figure 5). Recipients of BM+MLL-AF9 eGFP+ succumbed by day 32 and had a mean MLL-AF9 eGFP+ frequency of 19%. Cohorts receiving T cells were treated with vehicle, FK506 (12 mg/kg per day) or GNF362 on days 0-28 per “Methods.” Vehicle-treated recipients of BM+MLL-AF9 eGFP+ T cells had uniform lethality by day 28, which was significantly worse than BM alone+MLL-AF9 eGFP; all mice had <0.5% GFP+ cells on day 23. Only GNF362-treated recipients had significantly improved survival compared with vehicle controls (63%; P < .01). In contrast to GNF362, FK506 did not provide a survival advantage over vehicle controls, with a statistical trend toward increased worse survival compared with GNF362 (P = .07). Whereas all GNF362-treated mice had <0.5% GFP+ cells at each timepoint, FK506-treated mice had 3.3% (day 23), decreasing to 1.2% (day 36) after day 28 FK506 discontinuation.
GNF362 can control autoimmunity by selectively deleting autoreactive T cells.5 In contrast to highly proliferative alloreactive T cells that elicit strong Ca2+ responses and are prone to GNF362-mediated AICD, bystander T cells have weaker or absent TCR signals and thus may be less affected by GNF362. Calcineurin inhibitors are broadly immunosuppressive, perhaps because of efficacy at lower TCR, and hence Ca2+, signaling. We tested the selectivity of GNF362 on donor anti–host-alloreactive vs bystander T cells. Lethally irradiated CB6 F1 mice were given B6 BM plus alloantigen-specific B6-TCR Tg T cells (CD4+ Tg TEα, CD8+ Tg 2C) and bystander CD8+ Tg OT-1 T cells. On day 4 after BMT, compared with vehicle controls, FK506 (12 mg/kg per day) or GNF362 treatment significantly reduced splenic donor anti–host-alloantigen–specific TCR-Tg T cells (TEα, 2C) and for 2C TCR-Tg T cells, GNF362 was significantly more effective (supplemental Figure 6A-B). Whereas FK506 significantly reduced bystander OT-1 TCR Tg T-cell absolute numbers, as compared with vehicle control (supplemental Figure 6C), GNF362 did not; a statistical trend (P = .06) toward higher OT-1 absolute numbers was seen with GNF362 vs FK506. OT-1 proliferation was significantly reduced by FK506 compared with vehicle or GNF362, which itself reduced proliferation, albeit to a lesser extent than FK506. These data indicate that GNF362 more selectively deletes highly proliferative alloreactive but not bystander T cells. Collectively, the data suggest that GNF362 has favorable properties for controlling GVHD by deleting highly proliferative alloreactive T cells while retaining GVL.
Donor T cells, but not BM Itpkb, are critical for cGVHD in the BO model
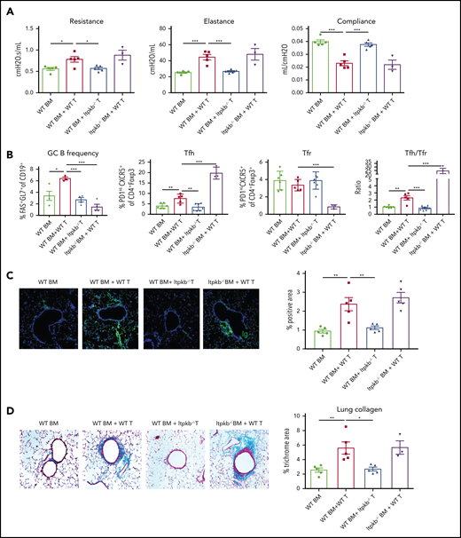
cGVHD is pathologically and mechanistically distinct from aGVHD, with the former dominantly characterized by autoimmunelike manifestations and the latter by T-cell–mediated acute proinflammatory and tissue-destructive features.3,23 Having demonstrated that donor T-cell Itpkb is essential for maximum aGVHD lethality, we tested whether BM or T-cell Itpkb would support cGVHD generation and maintenance. Previous studies showed that Itpkb deletion impairs T- and B-cell development, alters B-cell phenotype, and fosters tolerant B-cell generation.10,24 In a multiorgan system cGVHD/BO model, donor splenocyte-derived T cells (Tfollicular helper; Tfh) and BM-derived germinal center (GC) B cells cooperated to form GCs, a process inhibited by Tfollicular regulatory cells (Tfrs). Therefore, we next sought to determine whether donor Tfh or GC B-cell Itpkb expression is required for cGVHD/BO. Recipients of Itpkb−/− vs WT donor T cells+WT BM had significantly improved pulmonary resistance, elastance, and compliance (Figure 5A). GC B-cell and Tfh frequencies, Tfh/Tfr ratios (Figure 5B), and GC size (but not number) were significantly reduced in Itpkb−/− vs WT T-cell recipients (supplemental Figure 7). Consistent with these data, lung (Figure 5D) and liver collagen (supplemental Figure 8A-B) and pathology scores (lungs, liver, colon, and liver; supplemental Figure 8C) also were significantly decreased in donor Itpkb−/− vs WT T-cell recipients. In contrast, recipients of Itpkb−/− BM+WT T cells did not have improved pulmonary function (Figure 5A). Nonetheless, the recipients had a significantly reduced percentage of GC B cells and donor BM-derived Tfrs (Figure 5B), resulting in significantly higher Tfh/Tfr ratios (Figure 5B), a cGVHD/BO mechanistic hallmark in this model; no reduction in immunoglobulin (Figure 5C) or collagen (Figure 5D) deposition or pathology scores was observed (supplemental Figure 8C).
Donor T-cell Itpkb expression is critical for GC reactions and cGVHD in the BO model. B10.BR mice were given cyclophosphamide (120 mg/kg per dose, days −3 and −2) and underwent TBI (8.3 Gy, day −1) followed by day 0 infusion with B6 WT or Itpkb−/− T-cell–depleted BM, with or without purified WT or Itpkb−/− donor T cells (70 × 103). (A) Pulmonary function was evaluated at 8 weeks after transplantation. (B) Recipient splenocytes were harvested at 6 to 8 weeks after transplantation and stained with fluorophores to quantify GC B cells (CD19+ Fas+ GL7+), Tfh cells (CD4+Foxp3-CXCR5+PD1hi), and Tfr (CD4+Foxp3+CXCR5+PD1hi) cells, and the Tfh/Tfr ratio was calculated. (C) Representative lung immunoglobulin deposition images and quantification. Confocal images were acquired on an Olympus FluoView500 Confocal Laser Scanning Microscope at original magnification ×200. (D) Collagen deposition in the lung was assessed by trichrome staining that identifies collagen in blue. The percentage of collagen deposition area was quantified by Fiji software. Four to 5 mice were analyzed for each group in each assay. Results shown are representative of 2 independent experiments with similar results. Data are shown as the mean ± SEM. *P < .05, **P < .01, and ***P < .001.
Donor T-cell Itpkb expression is critical for GC reactions and cGVHD in the BO model. B10.BR mice were given cyclophosphamide (120 mg/kg per dose, days −3 and −2) and underwent TBI (8.3 Gy, day −1) followed by day 0 infusion with B6 WT or Itpkb−/− T-cell–depleted BM, with or without purified WT or Itpkb−/− donor T cells (70 × 103). (A) Pulmonary function was evaluated at 8 weeks after transplantation. (B) Recipient splenocytes were harvested at 6 to 8 weeks after transplantation and stained with fluorophores to quantify GC B cells (CD19+ Fas+ GL7+), Tfh cells (CD4+Foxp3-CXCR5+PD1hi), and Tfr (CD4+Foxp3+CXCR5+PD1hi) cells, and the Tfh/Tfr ratio was calculated. (C) Representative lung immunoglobulin deposition images and quantification. Confocal images were acquired on an Olympus FluoView500 Confocal Laser Scanning Microscope at original magnification ×200. (D) Collagen deposition in the lung was assessed by trichrome staining that identifies collagen in blue. The percentage of collagen deposition area was quantified by Fiji software. Four to 5 mice were analyzed for each group in each assay. Results shown are representative of 2 independent experiments with similar results. Data are shown as the mean ± SEM. *P < .05, **P < .01, and ***P < .001.
Treatment of mice with a pharmacologic Itpkb inhibitor decreases active cGVHD in both BO and scleroderma models
Based upon the above donor Itpkb−/− T-cell results, we asked whether pharmacological Itpkb inhibition could reverse active cGVHD/BO. cGVHD was established by day 28, as measured by pulmonary function tests.25 From days 28 to 56, recipients were gavaged twice daily with vehicle or GNF362. GNF362, but not vehicle, was therapeutically active in treating established cGVHD/BO, resulting in significantly improved pulmonary resistance, compliance, and elastance (Figure 6A). cGVHD/BO mice typically have high GC responses.25 Although splenic GC B-cell frequency was significantly higher in cGVHD vs BM controls, as compared with vehicle controls, GNF362 did not significantly decrease the percentage of GC B cells (Figure 6B), Tfhs, and Tfrs; the Tfh/Tfr ratio (not shown); or histopathology (other than lower colon scores; supplemental Figure 8D). Previously we showed that lung macrophage infiltration is obligatory for cGVHD/BO and scleroderma generation and maintenance.11,26 Intriguingly, GNF362 significantly reduced lung macrophage infiltration (Figure 6C-D), providing a tenable mechanistic explanation for improved GNF362-mediated improvement in pulmonary function.
GNF362 treatment reversed established cGVHD BO and inhibited lung macrophage infiltration, but did not alter GC reactions. B10.BR mice conditioned per Figure 5 were given B6 BM (107), with or without purified B6 T cells (70 × 103). A cohort was treated with GNF362 or vehicle from days 28 to 56 after transplantation. (A) Pulmonary function tests were performed at week 8. (B) Frequency of GC B cells (CD19+Fas+GL7+) in spleen. (C-D) Macrophages in the lung were stained with CD68-FITC and quantified by Fiji software by measuring the percentage of positively stained areas. Confocal images were acquired on an Olympus FluoView500 Confocal Laser Scanning Microscope at original magnification ×200. Four to 5 mice were analyzed for each group in each assay. Results shown are representative of 3 independent experiments with similar results. *P < .05, **P < .01, and ***P < .001. ns, not significant.
GNF362 treatment reversed established cGVHD BO and inhibited lung macrophage infiltration, but did not alter GC reactions. B10.BR mice conditioned per Figure 5 were given B6 BM (107), with or without purified B6 T cells (70 × 103). A cohort was treated with GNF362 or vehicle from days 28 to 56 after transplantation. (A) Pulmonary function tests were performed at week 8. (B) Frequency of GC B cells (CD19+Fas+GL7+) in spleen. (C-D) Macrophages in the lung were stained with CD68-FITC and quantified by Fiji software by measuring the percentage of positively stained areas. Confocal images were acquired on an Olympus FluoView500 Confocal Laser Scanning Microscope at original magnification ×200. Four to 5 mice were analyzed for each group in each assay. Results shown are representative of 3 independent experiments with similar results. *P < .05, **P < .01, and ***P < .001. ns, not significant.
The cGVHD/BO model does not result in scleroderma, a common cGVHD manifestation in patients. Hence, we evaluated GNF362 in a scleroderma cGVHD model using minor histocompatibility antigen-mismatched, irradiated BALB/c recipients of B10.D2 BM, with or without purified T cells. GNF362 treatment (days 21-55), initiated at the time of established skin cGVHD, significantly improved clinical and skin scores (Figure 7A-C), lowered skin and liver pathology scores (supplemental Figure 8E), and reduced M2 macrophage infiltration (Figure 7D-E), also associated with scleroderma cGVHD.11 Donor T-cell–derived IFN-γ, IL-17, and IL-22 are required for cGVHD to develop in this scleroderma model.27,28 GNF362 significantly reduced the frequency (Figure 7F) and absolute number (Figure 7G) of IFN-γ-producing CD4+ T cells, whereas IL-17 frequency and number were unchanged (not shown). Despite an overall low frequency of skin IL-22–producing CD4+ T cells, the mean fluorescence intensity of IL-22 was significantly lower in GNF362-treated vs control groups (supplemental Figure 8F), consistent with known mechanistic scleroderma underpinnings.
GNF362 treatment reversed skin disease in mice with cGVHD and scleroderma. Lethally irradiated BALB/c mice underwent B10.D2 BM transplantation, only or with purified B10.D2 T cells (CD4+ T cells, CD8+ T cells: 1.8 × 106 and 0.9 × 106, respectively). GNF362 treatment was started at day 21. (A) Photographs of mice in the BM only, vehicle-treated, and GNF362-treated cGVHD groups. (B) Clinical manifestations of cGVHD were assessed by scoring weight loss, activity, posture, and fur condition. Healthy mice receive a score of 0. (C) Skin scores were assessed by measuring the area of skin with fur loss or sclerodermatous lesion. Intact skin was given a score of 0 (n = 12 per group). (D) Macrophage CD68, and M2 macrophage CD206 fluorophores were used to stain skin of transplanted mice. Confocal images were acquired on an Olympus FluoView500 Confocal Laser Scanning Microscope at original magnification ×200. (E) Quantification of macrophages (CD68+CD206+) by Fiji software. (F-G) Lymph nodes were harvested and pooled (3 mice lymph nodes for each data point) on posttransplant day 55. Single suspension of lymphocytes from lymph nodes was stimulated in vitro. CD4+ IFN-γ production was evaluated by flow cytometry (n = 3 data points/group). Results shown are representative of 2 independent experiments with similar results. *P < .05, **P < .01, ***P < .001, and ****P < .0001.
GNF362 treatment reversed skin disease in mice with cGVHD and scleroderma. Lethally irradiated BALB/c mice underwent B10.D2 BM transplantation, only or with purified B10.D2 T cells (CD4+ T cells, CD8+ T cells: 1.8 × 106 and 0.9 × 106, respectively). GNF362 treatment was started at day 21. (A) Photographs of mice in the BM only, vehicle-treated, and GNF362-treated cGVHD groups. (B) Clinical manifestations of cGVHD were assessed by scoring weight loss, activity, posture, and fur condition. Healthy mice receive a score of 0. (C) Skin scores were assessed by measuring the area of skin with fur loss or sclerodermatous lesion. Intact skin was given a score of 0 (n = 12 per group). (D) Macrophage CD68, and M2 macrophage CD206 fluorophores were used to stain skin of transplanted mice. Confocal images were acquired on an Olympus FluoView500 Confocal Laser Scanning Microscope at original magnification ×200. (E) Quantification of macrophages (CD68+CD206+) by Fiji software. (F-G) Lymph nodes were harvested and pooled (3 mice lymph nodes for each data point) on posttransplant day 55. Single suspension of lymphocytes from lymph nodes was stimulated in vitro. CD4+ IFN-γ production was evaluated by flow cytometry (n = 3 data points/group). Results shown are representative of 2 independent experiments with similar results. *P < .05, **P < .01, ***P < .001, and ****P < .0001.
Discussion
Here, we demonstrated that genetic deletion or pharmacological inhibition of Itpkb substantially reduced aGVHD lethality without eliminating GVL. Mechanistically, Itpkb deletion reduced donor T-cell survival in aGVHD recipients evidenced by high frequencies of activated caspase-8–expressing donor T cells. In a cGVHD/BO model, Itpkb-deleted donor T cells, but not BM-derived B cells, abrogated disease, a finding associated with reduced Tfhs and a low Tfh/Tfr ratio. A small-molecule pharmacological Itpkb inhibitor ameliorated aGVHD lethality and reversed established cGVHD in BO and scleroderma models, respectively associated with reduced lung M2 macrophage accumulation and lower CD4+IFN-γ+ frequency and number, as well as intracellular IL-22 level. Thus, targeting Itpkb may be employed as a novel approach to preventing aGVHD or cGVHD or for treating ongoing cGVHD with BO or scleroderma manifestations.
Itpkb is necessary for mature T-cell function.5 aGVHD was ameliorated when recipients were given Itpkb−/− donor T cells or GNF362, as compared with WT T-cell or vehicle controls, respectively. When Itpkb is transiently expressed only in thymocytes, not in peripheral T cells, in vitro–activated mature Itpkb−/− T cells have a lower proliferative capacity and increase the percentage of Teffs via an unknown mechanism.18 By using an in vivo T-cell competition assay in the context of aGVHD, we observed that the overall donor Itpkb−/− vs congenic T-cell frequency was reduced compared with congenic WT T cells without accompanying differences in T-cell in vivo proliferation or percentage of Teffs.
Repeated TCR stimulation by alloantigen or cognate antigen can cause activated T-cell apoptosis. AICD of T cells through the CD95/CD95L pathway controls clonal expansion, critical for regulating peripheral T-cell tolerance.29,30 In aGVHD, CD95/CD95L-mediated AICD of alloreactive donor T cells has been employed to prevent GVHD,31 while maintaining tumor and viral reactive T cells.32 Reduction of the number of both donor CD4+ and CD8+ Itpkb−/− vs congenic WT T cells in aGVHD mice is consistent with a CD95/CD9L AICD mechanism, as supported by the high levels of active caspase-8 and increased Ca2+ and proapoptotic gene expression reported for CD4+ T cells.5
A major challenge in allogeneic HSCT is to find approaches that result in relative sparing of GVL while eliminating GVHD.33 Despite their reduced survival capacity and impaired ability to induce aGVHD lethality, Itpkb−/− donor T cells retained GVL responses against A20 lymphoma cells and 2 distinct acute myeloid leukemia cell lines. This finding supports the concept that fewer donor alloreactive T cells may be needed to eliminate tumor cells that cause severe aGVHD in HSCT recipients.34,35 Donor T cells mediate GVL through different cytolytic pathways, including CD95/CD95L, perforin/granzyme, and cytokines (mainly IFN-γ, TNF-α).33,36-38 In aGVHD mice, TNF-α–producing donor Itpkb−/− were higher than in control T cells which may be associated with intact GVL responses.
FK506, a commonly used immunosuppressant, reduces aGVHD16,39 by inhibiting donor T cells; however, GVL responses may also be compromised.39 Because FK506 GVHD prophylaxis does not prevent aGVHD in ∼30% of patients40 and renal and neural toxicities are not uncommon side effects,41 new preventive drug-based approaches continue to be explored. In the current study, GNF362 was more potent than FK506 in controlling aGVHD, while preserving a GVL response.
Early in the post-HSCT period, aGVHD is the most life-threatening complication that cannot be ignored. GNF362 preferentially eliminated highly proliferative, pathogenic, alloreactive T cells, but not GVL. The current dogma is that many GVL responses are related to allorecognition of host leukemia cells, rather than to leukemia-specific donor T cells. If that is the case in these models, then most likely, a lower T-cell threshold is needed for GVL vs aGVHD lethality. Alternatively, either lower affinity T cells that may escape GNF362-mediated depletion and are mimicked by bystander T cells are recruited for responses, or the observed lower frequencies of proinflammatory T cells are sufficient to eradicate leukemia, but cannot cause recipient aGVHD lethality. Although these results are encouraging, it is important to note that under more limiting donor T-cell conditions or higher tumor cell doses, GNF362 may lessen GVL; such experiments will should be pursued in future studies. Nonetheless, these data differ from pan T-cell–depleted donor graft cells or in vivo pan T-cell–depleting antibody administration by virtue of sparing T cells that are not highly alloreactive.
The beneficial effect of Itpkb inhibition was extended to 2 pathologically distinct cGVHD models. Donor T-cell but not BM Itpkb was necessary to induce cGVHD in the BO model. In this model, donor-derived pathogenic Tfh cells cooperate with donor BM-derived B cells to produce pathogenic alloantibodies deposited in cGVHD organs.42 Tfrs can restrain GC formation and in vitro and in vivo immunoglobulin production facilitated by Tfh support of GC B-cell isotype switching.43,44 In fact, Itpkb deletion in donor T cells skewed the balance toward reduced Tfhs and an increased Tfr/Tfh ratio, favoring a regulatory microenvironment in cGVHD recipients. In contrast, BM Itpkb deficiency supplemented with donor WT T cells developed cGVHD with BO. Previous studies reported that Itpkb deficiency negatively regulates B-cell survival and induces B-cell anergy.10,45,46 Despite reduced GC B-cell frequency, Itpkb−/− BM recipients did not have lower cGVHD in the BO model. However, the observed increased donor T-cell graft–derived Tfhs were associated with significantly reduced Tfrs that were almost exclusively of donor BM origin by 7 to 8 weeks in the cGVHD/BO model. Because GNF362 but not Itpkb−/− BM plus WT T cells had significantly improved pulmonary function, we favor the explanation that GNF362 has its major effect on donor alloreactive T cells, but not on B cells.
Itpkb deletion in HSCs also has been shown to expand granulocyte-monocyte progenitor cells, without altering peripheral monocyte numbers.47 In a competitive in vivo setting, Itpkb−/− BM-derived macrophages showed significantly reduced ability to repopulate the periphery compared with control macrophages.24 Ca2+ signals, required for macrophage effector functions, act as a second messenger in Fc-, chemokine- and toll-like receptor ligation. In the current study, therapeutic administration of GNF362 ameliorated cGVHD, restored pulmonary function, and decreased lung immunoglobulin deposition in cGVHD/BO recipients. In GNF362-treated cGVHD/BO mice, the percentage of Tfhs was approximately twofold higher, and GC B cells were reduced by ∼40%, albeit neither change was statistically significant. Instead of or in addition to these findings, GNF362 significantly decreased lung macrophage content, known to be critical for cGVHD pulmonary fibrosis.11,26 In the scleroderma model, GNF362 significantly decreased the skin macrophage infiltration that promotes cGVHD pathogenesis.26 Whereas donor Itpkb deletion did not prevent cGVHD generation, likely as a result of other immunological perturbations, as discussed above, reduced macrophage number and function, decreased recruitment to cGVHD sites via alterations in chemotactic factor gradients, lowered macrophage proliferation, or reduced macrophage survival in situ may have contributed to the beneficial effects of GNF362 in the cGVHD/BO and scleroderma models. Further, it is tempting to speculate that the reduced frequency of macrophage infiltration of cGVHD target organs may have blunted support of IFN-γ production. Because Th1 cells are critical for the development of skin cGVHD,27 the observed reduction in IFN-γ–expressing T cells in GNF362-treated mice with sclerodermatous cGVHD also may have contributed to the attenuation of skin cGVHD.
In summary, this study divulges the novel role of the Itpkb pathway in acute and chronic GVHD and highlights Itpkb as a potential therapeutic target for controlling GVHD in the clinic.
Data related to the study may be obtained by e-mail to the corresponding author.
The publication costs of this article were defrayed in part by page charge payment. Therefore, and solely to indicate this fact, this article is hereby marked “advertisement” in accordance with 18 USC section 1734.
Acknowledgments
The authors thank Jamie Panthera for expert mouse husbandry and care.
This work was supported by National Institutes of Health (NIH), National Institute of Allergy and Infectious Diseases grants P01AI056299 and R01AI034495 (B.R.B.) and grant R01AI091627 (I.M.); NIH National Heart, Lung, and Blood Institute grant R01HL56067 (B.R.B.); and NIH National Cancer Institute grant P01CA142106 (B.R.B., D.M., C.S.C., J.K., J.H.A., R.J.S., J.R.); a Leukemia and Lymphoma Society-Translational Research Program (LLS-TRP) award (I.M., B.R.B.); and a Canadian Institutes of Health Research (CIHR) fellowship (G.T.).
Authorship
Contribution: G.T. and J.D. designed and performed the research, provided and analyzed the data, and wrote the paper; K.G.P., M.L, M.C.Z., R.F., P.A.T., and A.K.K. performed experiments, provided data, and edited the paper; A.P.-M. performed histopathological analysis and edited the paper; C.D. and A.T.M. provided reagents and mice and edited the paper; L.L., K.P.M., G.R.H., I.M., D.H.M., J.S.S., W.J.M., D.M., C.S.C., J.K., J.H.A., R.J.S., and J.R. provided advice and edited the paper; and B.R.B. designed, organized, and supervised the research and edited the paper.
Conflict-of-interest disclosure: C.D. and A.T.M. are employees of The Novartis Institute for Biomedical Research. J.R. received research funding from Equillium and Kite Pharma and consulting income from Celgene, Avrobio, LifeVault Bio, Draper Labs, and TScan Therapeutics. B.R.B. receives remuneration as an advisor to Kamon Pharmaceuticals, Five Prime Therapeutics, Regeneron Pharmaceuticals, Magenta Therapeutics, and BlueRock Therapeuetics; research support from Fate Therapeutics, RXi Pharmaceuticals, Alpine Immune Sciences, Abbvie, the Leukemia and Lymphoma Society, the Children’s Cancer Research Fund, and the KidsFirst Fund and is a cofounder of Tmunity. The remaining authors declare no competing financial interests.
Correspondence: Bruce R. Blazar, Department of Pediatrics, University of Minnesota, 420 Delaware St SE, MMC 109, Minneapolis, MN 55455; e-mail: blaza001@umn.edu.
REFERENCES
Author notes
G.T. and J.D. contributed equally to this study.
The online version of this article contains a data supplement.







