Abstract
Mutations in RNA splicing factors confer an alteration of function and are common in patients with myelodysplastic syndrome (MDS, ~45%), chronic myelomonocytic leukemia (CMML, ~60%), and acute myeloid leukemia (AML) derived from these conditions. Recent data suggest that spliceosome-mutant cells are preferentially sensitive to genetic or pharmacologic splicing modulation compared with wildtype (WT) counterparts. Here, we describe the discovery of H3B-8800, a potent and orally bioavailable modulator of the SF3b complex, and demonstrate efficacy in models of spliceosome mutant myeloid malignancies including a novel xenograft system for CMML.
H3B-8800 was identified through a medicinal chemistry approach aimed at identifying compounds with preferential lethality in spliceosome mutant cells. Using a scintillation proximity assay, we demonstrated that H3B-8800 potently binds to SF3b complexes containing either WT or mutant SF3B1 protein. Consistent with this, H3B-8800 showed dose-dependent modulation of splicing in in vitro biochemical splicing assays and cellular pharmacodynamic assays. Selectivity of H3B-8800 for the SF3b complex was confirmed through observing resistance in cells expressing SF3B1R1074H, an SF3B1 mutation previously shown to confer resistance to natural product splicing modulators.
In the above biochemical and cellular assays, H3B-8800 affected splicing similarly regardless of spliceosome genotype. However, preferential inhibition of in vitro cell growth was observed in isogenic AML cells with endogenous knock-in of SF3B1K700E or SRSF2P95H mutations compared to WT counterparts. In animals xenografted with SF3B1K700E knock-in K562 cells, oral H3B-8800 treatment demonstrated dose-dependent splicing modulation and inhibited tumor growth, while no therapeutic impact was seen in WT controls. Similarly, anti-leukemic efficacy and improved survival were observed with H3B-8800 treatment in mice transplanted with Srsf2P95H/MLL-AF9 mouse AML cells, a result not seen in Srsf2 WT/MLL-AF9 counterpart leukemias.
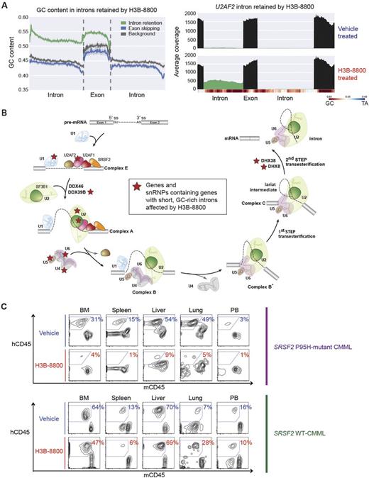
To understand the preferential effects on spliceosome mutant cells, RNA-seq analysis of isogenic K562 cells treated with H3B-8800 was performed. H3B-8800 induced intron retention and exon skipping, however these effects were not global and introns preferentially retained by H3B-8800 were shorter and more GC-rich compared to those unaffected by drug (Figure A). Interestingly, a substantial number of genes experiencing intron retention with H3B-8800 themselves encoded spliceosome components (Figure B). This suggests that the preferential effect of H3B-8800 on spliceosome mutant cells is due to the exquisite dependency of these cells on normal expression of spliceosome proteins.
Next we aimed to understand the therapeutic potential of H3B-8800 in the context of CMML due to the high frequency of SRSF2 mutations and the need for improved outcome in this disorder. To this end, we developed a xenotransplantation model through direct intrafemoral injection of CD34+ cells from CMML patients into "NSGS" mice: a variant of NSG mice that express human IL3, SCF and GM-CSF. We specifically focused on CMML with <10% marrow blasts. Surprisingly, injection of >200,000 CD34+ cells achieved robust engraftment for all patients (n=7) with rapid lethality (median of 39 days). In vivo H3B-8800 administration substantially reduced leukemic burden in spliceosome-mutant but not spliceosome-WT CMML PDX (Figure C). Furthermore, 2.2-fold reductions in immunophenotypically-defined leukemia initiating cells were seen with H3B-8800 versus vehicle treatment in spliceosome-mutant CMML compared with no change in those mice engrafted with spliceosome-WT CMML.
These data identify a novel therapeutic approach with selective lethality in myeloid cells bearing a spliceosome mutation. Despite the essential nature of splicing, CMML/AML cells without a spliceosome mutation were less sensitive to H3B-8800 compared with potent eradication of mutant counterparts. These data demonstrate the therapeutic potential of splicing modulation in spliceosome mutant cancers and H3B-8800 is currently undergoing clinical evaluation in patients with MDS, AML and CMML.
Buonamici:H3 Biomedicine: Employment. Thomas:H3 Biomedicine: Employment. Seiler:H3 Biomedicine: Employment. Chan:H3 Biomedicine: Employment. Caleb:H3 Biomedicine: Employment. Darman:H3 Biomedicine: Employment. Fekkes:H3 Biomedicine: Employment. Karr:H3 Biomedicine: Employment. Liu:H3 Biomedicine: Employment. Meeske:H3 Biomedicine: Employment. Mizui:Eisai: Employment. Pazolli:H3 Biomedicine: Employment. Prajapati:H3 Biomedicine: Employment. Wang:Eisai: Employment. Warmuth:H3 Biomedicine: Employment. Yu:H3 Biomedicine: Employment. Zhu:H3 Biomedicine: Employment. Smith:H3 Biomedicine: Employment.
Author notes
Asterisk with author names denotes non-ASH members.
