Key Points
A-PACs target primary AML cells, sparing healthy CD34+ cord blood cells in vitro and reducing AML tumor burden with in vivo treatment.
NF-κB activation plays a role in A-PAC–induced cell death.
Abstract
Most elderly patients affected with acute myeloid leukemia (AML) will relapse and die of their disease even after achieving complete remission, thus emphasizing the urgent need for new therapeutic approaches with minimum toxicity to normal hematopoietic cells. Cranberry (Vaccinium spp.) extracts have exhibited anticancer and chemopreventive properties that have been mostly attributed to A-type proanthocyanidin (A-PAC) compounds. A-PACs, isolated from a commercially available cranberry extract, were evaluated for their effects on leukemia cell lines, primary AML samples, and normal CD34+ cord blood specimens. Our results indicated potent and specific antileukemia activity in vitro. In addition, the antileukemia activity of A-PACs extended to malignant progenitor and stem cell populations, sparing their normal counterparts. The antileukemia effects of A-PACs were also observed in vivo using patient derived xenografts. Surprisingly, we found that the mechanism of cell death was driven by activation of NF-κB. Overall, our data suggest that A-PACs could be used to improve treatments for AML by targeting leukemia stem cells through a potentially novel pathway.
Introduction
Cranberry (Vaccinium spp.) A-type proanthocyanidins (A-PACs) are a unique class of compounds with antitumor activity.1-7 A-PACs have epicatechin compounds (Figure 1A) linked by carbon−carbon bonds and distinctive ether bonds associated with potent biological effects (Figure 1B-C).1,6
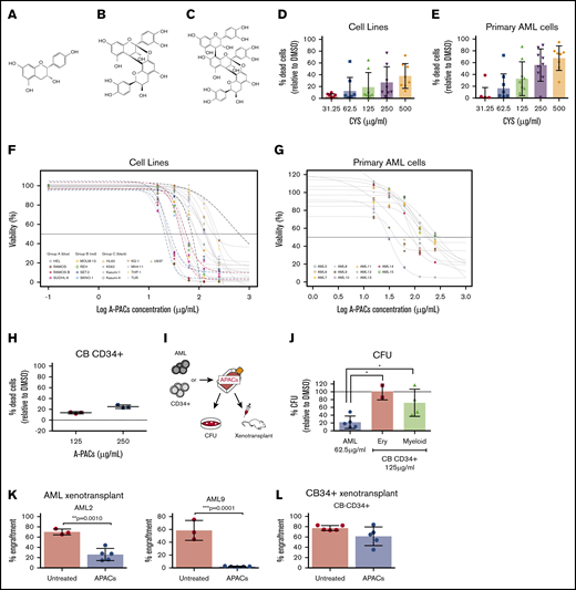
A-PACs induce cell death in leukemia cell lines and primary AML cells while sparing healthy CD34+CB cells. (A) Epicatechin. (B) A-PAC dimer. (C) A-PAC trimer. (D-E) Dose-response effects of cell lines and primary AML cells treated with CYS. (F-G) Dose-response effects of A-PACs on cell lines (group A, between blue lines: high sensitivity; group B, between red lines: intermediate sensitivity; group C, between black lines: low sensitivity) and primary AML cells. (H) Normal cord blood CD34+ cells treated with A-PACs. (I) Scheme for experimental design. (J) Colony-forming unit (CFU) for normal CD34+ CB and AML samples treated with A-PACs; erythroid (Ery), myeloid, and AML CFU percent relative to untreated. (K) Percent engraftment of primary AML cells untreated or treated with 62.5μg/mL A-PACs after 8 weeks. (L) Percent engraftment of normal CD34+ cells treated with and without 62.5 μg/mL A-PACs after 8 weeks. Data with mean ± standard error of the mean (SEM) were significant if *P < .05, **P < .01, ***P < .001 (Student t test). DMSO, dimethyl sulfoxide.
A-PACs induce cell death in leukemia cell lines and primary AML cells while sparing healthy CD34+CB cells. (A) Epicatechin. (B) A-PAC dimer. (C) A-PAC trimer. (D-E) Dose-response effects of cell lines and primary AML cells treated with CYS. (F-G) Dose-response effects of A-PACs on cell lines (group A, between blue lines: high sensitivity; group B, between red lines: intermediate sensitivity; group C, between black lines: low sensitivity) and primary AML cells. (H) Normal cord blood CD34+ cells treated with A-PACs. (I) Scheme for experimental design. (J) Colony-forming unit (CFU) for normal CD34+ CB and AML samples treated with A-PACs; erythroid (Ery), myeloid, and AML CFU percent relative to untreated. (K) Percent engraftment of primary AML cells untreated or treated with 62.5μg/mL A-PACs after 8 weeks. (L) Percent engraftment of normal CD34+ cells treated with and without 62.5 μg/mL A-PACs after 8 weeks. Data with mean ± standard error of the mean (SEM) were significant if *P < .05, **P < .01, ***P < .001 (Student t test). DMSO, dimethyl sulfoxide.
Acute myelogenous leukemia (AML) is an often fatal cancer with a high relapse rate8,9 attributed to a chemoresistant population of leukemia stem cells (LSCs). Current therapies, including cytarabine (Ara-C), eradicate the AML blast population, but are relatively ineffective against self-renewing and disease-perpetuating LSCs.10-12 Patients with more LSCs demonstrate significantly shorter relapse-free survival than patients with fewer LSCs.13 A higher proportion of LSCs at diagnosis is highly predictive of minimal residual disease, suggesting a causal relationship.13 Several characteristics of LSCs could be exploited as therapeutic targets: aberrant surface phenotype, dysregulated cell-survival programs, differentiation, and microenvironmental interactions.14 In this study, we evaluated the ability of A-PACs to target AML in vitro and in vivo, including blast and progenitor/stem cells, and investigated potential mechanisms.
Methods
Viability of primary AML/cord blood (CB) CD34+ cells and leukemia/lymphoma cell lines were assessed by flow cytometry using cell viability stains15 after 48 hours of treatment with CystiCran-40 (NATUREX-DBS LLC; Sagamore, MA) extract (CYS) or A-PACs isolated from CYS (A-PAC), as similarly described.6 Colony-forming assays and patient-derived xenotransplants (PDX), using nonobese diabetic/severe combined immunodeficient mice (Jackson Laboratories; Bar Harbor, ME), were conducted.15 Mouse bone marrow cells were assessed by flow cytometry15 to evaluate if pretreatment with A-PACs prevented AML engraftment or if treating established xenograft mice intraperitoneally with A-PACs (25 m/kg 2 times a week for 3 weeks) or Ara-C (60 mg/kg for 5 days) reduced AML engraftment after 6 to 8 weeks (Figure 1I; supplemental Figure 1). Cells were pretreated with 100 µg/mL SN50 or 20 µM carbobenzoxy-valyl-alanyl-aspartyl-[O-methyl]-fluoromethylketone (Z-VAD; EMD Millipore) before A-PAC treatment in vitro. RNA was prepared/assessed as previously described.16 The DNA-binding capacity of NF-κB (p65 subunit) was measured from whole cell extracts using the Nuclear Extract and TransAM NF-κB Kit (Active Motif; Carlsbad, CA). For more experimental details, see supplemental Materials.
Results and discussion
We report concentration-dependent antileukemia activity of a cranberry extract (CYS, 40% A-PACs) and its purified A-PAC fraction (A-PAC) against cell lines and primary AML samples (Figure 1D-G). All cells were sensitive to A-PACs at 250 µg/mL (most >50% cell death) (Figure 1F-G). At lower concentrations (62.5 and 31.25 µg/mL), differential sensitivity was observed in cell lines (Figure 1F). At the higher A-PAC concentrations (125 and 250 µg/mL), normal CB CD34+ cells showed <30% cell death at 48 hours, whereas cell death reached 94% in some primary AML samples (Figure 1G-H). Therefore, A-PACs induced massive cell death in leukemic cells, whereas healthy CD34+ CB cells were mostly spared.
Primary AML cells and CB cells treated in vitro below the median lethal dose (LD50; 62.5 µg/mL), with a phenotypically defined (CD34+ CD38−) stem cell population (supplemental Figure 2), were evaluated for their ability to proliferate and differentiate into colony-forming clones and for stem/progenitor cells to initiate leukemia or engraft and reconstitute bone marrow in PDX models (Figure 1I). We found >75% decrease in colony-forming activity of AML stem/progenitor cells relative to vehicle control (Figure 1J). Generation of erythroid/myeloid colonies in vitro was not significantly affected in normal CD34+ CB cells treated with twice the dose used for AML cells (Figure 1J). Furthermore, treatment of primary AML cells resulted in significantly decreased engraftment in nonobese diabetic/severe combined immunodeficient mice, whereas treated normal CD34+ cells retained engraftment capacity (Figure 1K-L). These results indicate A-PACs have potent activity against AML stem/progenitor cells without harming normal hematopoietic counterparts.
The potent antitumor response of A-PACs in vitro led us to evaluate A-PAC treatment in vivo. After PDX were established, mice were randomized into groups with different treatments. We found a greater than twofold decrease in AML tumor burden for mice treated with A-PACs or Ara-C compared with vehicle-treated mice (Figure 2A). This suggests A-PACs represent a novel class of compounds that selectively kill AML cells in vivo.
Decrease in tumor burden with A-PAC in vivo treatment and the role of NF-κB in A-PAC–induced cell death. (A) Percent engraftment of AML 9 at 6 weeks posttransplant and 3 weeks after intraperitoneal treatments (A-PACs or phosphate-buffered saline 2 times/week for 3 weeks or with 60 mg/kg Ara-C daily for 5 days). Percent leukemia burden is shown for the indicated treatments. Data represented as mean ± SEM and significant if *P < .05; *P = .0332 (1-way analysis of variance). (B) Pan-caspase inhibitor Z-VAD (20 µM) cannot rescue AML cells from A-PAC (250 μg/mL) cell death. (C) NF-κB gene family upregulation and cell death after 4 hours with A-PACs (62.5 μg/mL; 31.25 μg/mL for Ramos). Cell lines from left to right: MV4-11 (green), K562 (red), REH (brown), MOLM-13 (purple), SKNO-1 (blue), Ramos (gray). (D) NF-κB activation after 4 hours of A-PAC treatment in MOLM-13; positive control is 2.5 μg Jurkat (TPA+CI) nuclear extract. (E) A-PAC cell death after pretreatment with NF-κB inhibitor SN50 (100 µg/mL) in 2 cell lines and a primary AML sample (blue arrows indicate line for LD50); shown with log concentration (µg/mL). (F) SN50 increased the ability of parthenolide (PTL) to induce cell death in a primary AML10 cells; shown with log concentration (µM). (G) Activation of NF-κB after 4 hours of treatment with A-PACs (32.25 μg/mL) or PTL (5 μM) with and without SN50 (36 μM) in AML10 cells. Data mean ± SEM were significant if *P < .05, **P < .0 1, ***P < .001 (Student t test, with the exception of panel A). OD, optical density.
Decrease in tumor burden with A-PAC in vivo treatment and the role of NF-κB in A-PAC–induced cell death. (A) Percent engraftment of AML 9 at 6 weeks posttransplant and 3 weeks after intraperitoneal treatments (A-PACs or phosphate-buffered saline 2 times/week for 3 weeks or with 60 mg/kg Ara-C daily for 5 days). Percent leukemia burden is shown for the indicated treatments. Data represented as mean ± SEM and significant if *P < .05; *P = .0332 (1-way analysis of variance). (B) Pan-caspase inhibitor Z-VAD (20 µM) cannot rescue AML cells from A-PAC (250 μg/mL) cell death. (C) NF-κB gene family upregulation and cell death after 4 hours with A-PACs (62.5 μg/mL; 31.25 μg/mL for Ramos). Cell lines from left to right: MV4-11 (green), K562 (red), REH (brown), MOLM-13 (purple), SKNO-1 (blue), Ramos (gray). (D) NF-κB activation after 4 hours of A-PAC treatment in MOLM-13; positive control is 2.5 μg Jurkat (TPA+CI) nuclear extract. (E) A-PAC cell death after pretreatment with NF-κB inhibitor SN50 (100 µg/mL) in 2 cell lines and a primary AML sample (blue arrows indicate line for LD50); shown with log concentration (µg/mL). (F) SN50 increased the ability of parthenolide (PTL) to induce cell death in a primary AML10 cells; shown with log concentration (µM). (G) Activation of NF-κB after 4 hours of treatment with A-PACs (32.25 μg/mL) or PTL (5 μM) with and without SN50 (36 μM) in AML10 cells. Data mean ± SEM were significant if *P < .05, **P < .0 1, ***P < .001 (Student t test, with the exception of panel A). OD, optical density.
The mechanism of cell death was evaluated by investigating apoptosis and survival pathways. AML cells treated with A-PACs required 6 to 8 hours to commit to cell death in wash-out experiments (supplemental Figure 3). Because cleaved poly ADP ribose polymerase, a marker of apoptosis, was apparent 8 hours posttreatment in A-PAC–sensitive AML cells (supplemental Figure 4), we evaluated if pan-caspase inhibitor Z-VAD could rescue 3 different AML cell lines from A-PAC–induced cell death. Z-VAD was unable to rescue the cells, indicating A-PAC–induced cell death is not caspase dependent (Figure 2B), consistent with another report.17 Additionally, we found A-PAC increased AML cell death when used in combination with the standard care drug Ara-C (supplemental Figure 5).
We previously showed that NF-κB is constitutively activated in AML cells (blast and stem/progenitor) and is important for cell survival, whereas inhibition led to cell death with minimal damage to normal hematopoietic cells.11 We evaluated the effect of A-PACs on NF-κB by investigating transcriptional regulation of NF-κB family genes 4 hours posttreatment. Figure 2C shows that leukemia cell lines, with increasing A-PAC sensitivity, treated with 62.5 µg/mL of A-PACs (31.25 µg/mL for highly sensitive Ramos cells), resulted in increased expression of NF-κB family genes. Upregulation was twofold higher in the most sensitive cells (Ramos), which also exhibited inflammatory response gene expression (supplemental Figure 6), and one- to 1.2-fold lower in the least sensitive cells (MV4-11). Assessment of inflammatory cytokine induction by A-PACs in sensitive AML cells indicated interleukin-8 levels increased in the cell culture supernatant, suggesting a possible relationship with NF-κB activation (supplemental Figure 7).
Using the RELA/p65 transcription factor DNA binding assay, we also found significant activation of NF-κB 4 hours posttreatment in MOLM-13 cells (Figure 2D). To determine if increased NF-κB activity by A-PACs was relevant to cell death, we disrupted NF-κB translocation to the nucleus using SN50 peptide.18 We observed a shift in the LD50 after pretreating cells with SN50 (Ramos cells: 1.6-2.1 LD50 ratio; MOLM13: 1.9-2.4 LD50 ratio; AML10: 1.4-2.0 LD50 ratio) (Figure 2E). Therefore, NF-κB activation appears to be necessary for A-PACs to induce cell death. Conversely, SN50 pretreatment increased AML cell death with the anti-LSC agent and NF-κB inhibitor, parthenolide (PTL)10 (Figure 2F). To further confirm SN50 inhibited A-PAC–induced activation of NF-κB, we used the NF-κB p65 DNA binding assay with primary AML cells and found SN50 blocked NF-κB activation by A-PACs, the opposite effect of the anti-LSC agent PTL (Figure 2G). This suggests that other means of perturbation of NF-κB, such as hyperactivation, can also result in leukemia cell death.
AML is a disease that urgently needs novel and less toxic therapies that also target LSCs. Currently, most approaches used to eliminate LSCs involve inhibition of NF-κB, which is constitutively activated in AML cells.10,11,19,20 Collectively, our previous and new data suggest that perturbation (inhibition or hyperactivation) of already altered pathways results in adverse responses to AML cells. Moreover, we have demonstrated that A-PACs targeted LSCs and blasts through a potentially novel pathway that involves activation of NF-κB. To our knowledge, this is the first report in which activation of NF-κB leads to primary AML blast and progenitor/stem cell death without harming normal counterparts.
Acknowledgments
L.M.B. thanks all her students and Rivella/Guzman laboratory members who helped in the early stages of the project. The authors also appreciate statistical guidance using R software from Toby Holda.
This work was funded by grants from the National Institutes of Health, National Center for Complementary and Integrative Health (F32AT007112) (L.M.B.), National Institute of Diabetes and Digestive and Kidney Diseases (1R01DK090554 and 5R01DK095112) (S.R.), and National Institutes of Health Office of the Director (1 DP2 OD007399-01) and Unravel Pediatric Cancer Foundation (M.G.).
Authorship
Contribution: L.M.B., C.C.N., S.R., and M.L.G. designed the experiments; L.M.B., D.P.B., M.E., H.-T.H., H.Z., L.A.L.-M., J.P.D.L., and S.G. performed experiments; L.M.B. collected data; D.M. and D.H. analyzed data; and L.M.B., S.C.-R., M.W.B., S.R., and M.L.G. wrote and reviewed the manuscript.
Conflict-of-interest disclosure: M.L.G. receives research funding from Cellectis. The remaining authors declare no competing financial interests.
Correspondence: Laura M. Bystrom, Department of Medicine, Weill Cornell Medicine, 1300 York Ave, New York, NY 10065; e-mail: lmb43@cornell.edu; Stefano Rivella, Department of Pediatrics, Children's Hospital of Philadelphia (CHOP), 3615 Civic Center Blvd, Room 316B, Abramson Research Center, Philadelphia, PA 19104; e-mail: rivellas@email.chop.edu; or Monica L. Guzman, Department of Medicine, Weill Cornell Medicine, 1300 York Ave, New York, NY 10065; e-mail: mlg2007@med.cornell.edu.
References
Author notes
The full-text version of this article contains a data supplement.
Publication-related data are available by contacting the corresponding author.





