Key Points
Chromothripsis, genomic complexity, gain at 6q27 (MLLT4) and del(16)(p13)/CREBBP are associated with a poor outcome in T-ALL.
Gain at 6q27 affecting MLLT4 is a newly-identified recurrent somatic copy number variants observed in 3% of T-ALL.
Visual Abstract
Given the poor outcome of refractory and relapsing T-cell acute lymphoblastic leukemia (T-ALL), identifying prognostic markers is still challenging. Using single nucleotide polymorphism (SNP) array analysis, we provide a comprehensive analysis of genomic imbalances in a cohort of 317 newly diagnosed patients with T-ALL including 135 children and 182 adults with respect to clinical and biological features and outcomes. SNP array results identified at least 1 somatic genomic imbalance in virtually all patients with T-ALL (∼96%). Del(9)(p21) (∼70%) and UPD(9)p21)/CDKN2A/B (∼28%) were the most frequent genomic imbalances. Unexpectedly del(13)(q14)/RB1/DLEU1 (∼14%) was the second most frequent copy number variant followed by del(6)(q15)/CASP8AP2 (∼11%), del(1)(p33)/SIL-TAL1 (∼11%), del(12)(p13)ETV6/CDKN1B (∼9%), del(18)(p11)/PTPN2 (∼9%), del(1)(p36)/RPL22 (∼9%), and del(17)(q11)/NF1/SUZ12 (∼8%). SNP array also revealed distinct profiles of genomic imbalances according to age, immunophenotype, and oncogenetic subgroups. In particular, adult patients with T-ALL demonstrated a significantly higher incidence of del(1)(p36)/RPL22, and del(13)(q14)/RB1/DLEU1, and lower incidence of del(9)(p21) and UPD(9p21)/CDKN2A/B. We determined a threshold of 15 genomic imbalances to stratify patients into high- and low-risk groups of relapse. Survival analysis also revealed the poor outcome, despite the low number of affected cases, conferred by the presence of chromothripsis (n = 6, ∼2%), del(16)(p13)/CREBBP (n = 15, ∼5%) as well as the newly-identified recurrent gain at 6q27 involving MLLT4 (n = 10, ∼3%). Genomic complexity, del(16)(p13)/CREBBP and gain at 6q27 involving MLLT4, maintained their significance in multivariate analysis for survival outcome. Our study thus demonstrated that whole genome analysis of imbalances provides new insights to refine risk stratification in T-ALL. This trial was registered at www.ClinicalTrials.gov as #NCT00222027 and #NCT00327678, and as #FRALLE 2000T trial.
Introduction
T-cell acute lymphoblastic leukemia (T-ALL) is an aggressive neoplasm that accounts for 25% and 15% of adult and pediatric ALL, respectively. It results from the clonal proliferation of T-lymphoid progenitors with a thymic stage of maturation arrest and is associated with a broad range of acquired genetic abnormalities that contribute to developmental arrest and abnormal proliferation.1-3 Although intensive treatment protocols have markedly improved the survival rates of patients with T-ALL, cure rates remain below 60% for adults and 85% for children. The prognosis is particularly poor in patients with relapsed disease, justifying the research for novel predictive markers of relapse as well as novel targeted treatments.4,5
Over the last 2 decades, several extensive genomic analyses revealed complex oncogenic networks driving T-ALL oncogenesis and led to the classification of T-ALL into subtypes characterized by the abnormal expression of transcription factors (TAL1, LMO1/2, TLX1/3, LYL1, HOXA, MEF2C) and their developmental arrest at a specific stage of T-cell differentiation.2,6,7 Molecular studies have also revealed predominant mutations in the NOTCH1 pathway and a large number of tumor suppressors (eg, CDKN2A/B, PHF6, PTEN, TP53, etc).1,8,9 The latter undergo loss-of-function mutations as well as deletions.9 In addition, copy number variants (CNVs) have been observed in oncogene ectopic regulation mechanisms (eg, C-MYC, PTEN, NUP214::ABL1, C-MYB, or SIL::TAL1).8 The resolution of conventional cytogenetic techniques is usually insufficient to detect them. Their detection, therefore, relies either on targeted approaches (eg, fluorescence in situ hybridization (FISH), multiplex ligation-dependent probe amplification (MLPA), etc.) or whole-genome comparative genomic hybridization (CGH)/single nucleotide polymorphism (SNP) array techniques.10
To date, a significant series of adult and pediatric T-ALL with analysis using high-resolution SNP array is still missing. Here we report comprehensive high-resolution SNP array profiling in a large well-characterized cohort of 317 patients with T-ALL, all uniformly treated according to the French FRALLE and GRAALL protocols.
Methods
Patients with T-ALL and T-ALL samples
Adult patients aged from 16 to 59 years were included in the GRAALL03-05 trials (GRAALL-2003, #NCT00222027; GRAALL-2005, #NCT00327678), and pediatric patients aged from 1 to 19 years in the FRALLE 2000T trial. All patients were treated homogeneously according to clinical trial recommendations, described.11,12 Informed consent was obtained according to the Declaration of Helsinki. The sole criteria for inclusion in the present study were a diagnosis of T-ALL with blastic infiltration of >70% (measured by flow cytometry) and availability of diagnostic material for SNP array analysis. Survival outcomes of the 317 patients (135 FRALLE 2000T and 182 GRAALL03-05) who fulfilled these criteria did not differ from those of the remaining 449 patients (293 FRALLE 2000T and 156 GRAALL03-05) of the entire cohorts. A comparison of the main biological and clinical characteristics of patients who were included and those not included are shown in supplemental Table 1, available on the Blood website.
SNP array karyotyping and data analysis
DNA was extracted from diagnostic cell pellets using the QIAamp Tissue Kit (Qiagen) according to the manufacturer’s instructions. SNP array (CytoScan HD array; Affymetrix) was performed in all cases according to manufacturers' instructions. Data were analyzed with the Chromosome Analysis Suite version 3.3 (ChAS; Affymetrix) software package and annotated using the human genome version 19 (hg19) of the UCSC Genome Browser. CNVs with a size over 20 kb including at least 20 consecutive markers and uniparental disomies (UPDs) over 3 Mb were considered for this analysis. Variations were excluded as polymorphic CNVs if there was more than 50% overlap with variants from the public Database of Genomic Variants. For CNVs affecting cancer genes listed in supplemental Table 2, no filter was applied according to the recommendations.13 Interstitial UPDs over 10 Mb and UPDs extending to telomeres were considered to be acquired abnormalities.14-16 The remaining UPDs were considered as possibly constitutional and then rejected for subsequent analyses. Finally, all CNVs and UPDs fulfilling the above criteria were validated by visual inspection and annotated for size, position, and location of genes based on the human genome version 19 (hg19) of the UCSC Genome Browser. Chromothripsis was defined according to Korbel and Campbell’s criteria.17 When several genomic imbalances occurred within a region, all genomic imbalances were considered as separate genomic imbalances. Consequently, all the gains and losses constituting a chromothripsis are considered to be separate events.
Immunophenotypic, molecular characterization, gene mutation screening, OGM, MLPA analysis, and statistical analyses
Immunophenotypic, molecular characterization, gene mutation screening, optical genome mapping (OGM), MLPA analysis, and statistical analyses are described in supplemental Materials and Methods.
Approval was obtained from the GRAALL-2003 and GRAALL-2005 study groups, the Société Française des Cancers et des leucémies de L'Enfant et de l'adolescent.
Results
Distribution frequency of genomic imbalances in T-ALL
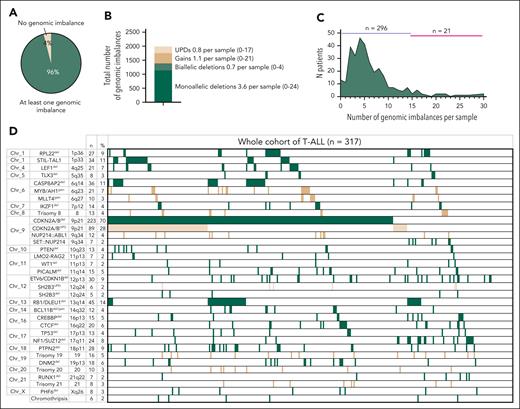
To characterize the genomic imbalances profiling in T-ALL, we performed SNP array analysis in the FRALLE 2000T and GRAALL03-05 T-ALL cohorts. Diagnostic material was available for 317 patients (135 patients from FRALLE 2000T and 182 from GRAALL03-05). The main clinical and biological characteristics of patients are shown in supplemental Table 3. The SNP array analysis detected at least 1 genomic imbalance (CNVs and UPDs combined) in 304 of 317 (96%) T-ALL cases with a mean of 6.3 (range, 0-47) genomic imbalances per sample (Figure 1A; supplemental Table 4). Overall, 1138 were monoallelic deletions (mean, 3.6 per sample; range, 0-24), 250 were biallelic deletions (mean, 0.7 per patient; range, 0-4), 366 were gains (mean, 1.1 per sample; range, 0-21), and 238 were UPDs (mean, 0.8 per sample; range 0-17) (Figure 1B; supplemental Table 4). Of 317, 296 (93%) patients had <15 genomic imbalances, and 21 (7%) of patients had ≥15 imbalances (Figure 1C). A total of 13 patients (8 adults and 5 children) had normal SNP array results (supplemental Table 5). Karyotype results were available in 194 patients including 60 normal karyotypes, 116 abnormal, and 18 karyotype failures. 57/60 (95%) that had a normal karyotype and 17/18 (95%) with karyotype failure, contained genomic imbalances detected by SNP array. Among all genomic imbalances detected by SNP array analysis, we identified 34 recurrent genomic imbalances (ie, observed in at least 2% of patients with T-ALL) (Figure 1D; Figure 2A-B). The most common recurrent CNV was the 9p deletion including CDKN2A/B at 9p21 (∼70%). Unexpectedly, the second most frequent CNV was the 13q deletion including RB1 and/or DLEU1 at 13q14 (∼14%) which, to our knowledge, has only been reported in a few cases.18 The third most frequent CNV was the well-known 6q deletion minimally encompassing CASP8AP2 at 6q15 (∼11%). The other reported candidate genes for 6q deletion, such as SYNCRIP and SNHG5 at 6q14.3 and EPHA7 at 6q16.119-21 were observed in most but not all cases. Recurrent CNVs are listed below, along with the potential candidate genes involved: del(12) including ETV6 and/or CDKN1B at 12p13 (∼9%), del(18) including PTPN2 at 18p11 (∼9%), del(1) including RPL22 at 1p36 (∼9%), del(17) including NF1/SUZ12 at 17q11 (∼8%), del(4q)(q25) including LEF1 (∼7%), gain at 6q23 including MYB/AHI1 (∼7%), del(19)(p13) including DNM2 (∼6%), del(16)(q22) including CTCF (∼6%), del(16)(p13) including CREBBP (∼5%), del(11)(q14) including PICALM (∼5%), del(10)(q23) including PTEN (∼4%), del(7)(p12) including IKZF1 (∼4%), del(17)(p13) including TP53 (∼4%), del and gain at 14q32 including BCL11B (∼4%), gain at 6q27 affecting MLLT4 (∼3%), del(X)(q26) including PHF6 (∼3%), del(5)(q35) with breakpoint in TLX3 (∼3%), del(11)(p13) including WT1 (∼2%), del(21)(q22) including RUNX1 (∼2%), and del(12)(q24) including SH2B3 (∼2%). Among these, CNVs affecting LEF1 (4q25), MYB/AHI1 (6q24), MLLT4 (6q27), PTEN (10q23), RB1/DLEU1 (13q14), PTPN2 (18p11), and RUNX1 (21q22) were predominantly or exclusively focal CNVs (ie, affecting one to 5 genes). In addition, SNP array analysis detected 4 CNVs leading to gene fusions: del(1)(p33) leading to SIL::TAL1 fusion (∼11%), gain at 9q34 revealing amplification of NUP214::ABL1 fusion gene (∼4%), del(9)(q34) leading to SET::NUP214 fusion gene (∼2%), and del(11)(p13p12) leading to LMO2::RAG2 fusion (∼2%). Most CNVs were observed in the heterozygous (htz) state, except in the following cases in which CNVs were observed in both the htz and homozygous (hmz) states: del(9)(p21)/CDKN2A/B (htz/hmz = 33/190), del(13)(q14)/RB1/DLEU1 (htz/hmz = 33/12), del(18)(p11)/PTPN2 (htz/hmz = 19/9), and del(11)(p13)/WT1 (htz/hmz = 6/1). Two regions were identified as being recurrently affected by UPDs: 9p21 including CDKN2A/B (∼28%), and 12q14 including SH2B3 (∼2%). No UPD involving a whole chromosome was identified. Regarding aneuploidies, recurrent trisomies were identified with chromosomes 19 (∼5%), 8 (∼4%), 20 (∼3%), and 21 (∼3%) being the most commonly gained chromosomes. Of note, SNP array technology failed to detect tetraploidy, which could be detected by karyotype in 2 of 194 patients. No recurrent monosomy was observed. Chromothripsis was detected in 6 (∼2%) cases (Figure 7A). No recurrent chromosome affected by chromothripsis was identified. In the rest of the article, for greater fluidity, the anomalies are indicated by the name of the potential candidate(s) gene(s) affected by the CNV.
General SNP array results in T-ALL. (A) Pie chart indicating the incidence of SNP array results harboring at least 1 genomic imbalance. (B) Stacked bar graph indicating the total number of each type of genomic imbalances. (C) Frequency distribution of the number of genomic imbalances per sample. (D) Oncoprint showing the 34 recurrent genomic imbalances (≥2%) detected by SNP array.
General SNP array results in T-ALL. (A) Pie chart indicating the incidence of SNP array results harboring at least 1 genomic imbalance. (B) Stacked bar graph indicating the total number of each type of genomic imbalances. (C) Frequency distribution of the number of genomic imbalances per sample. (D) Oncoprint showing the 34 recurrent genomic imbalances (≥2%) detected by SNP array.
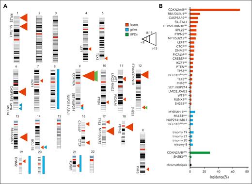
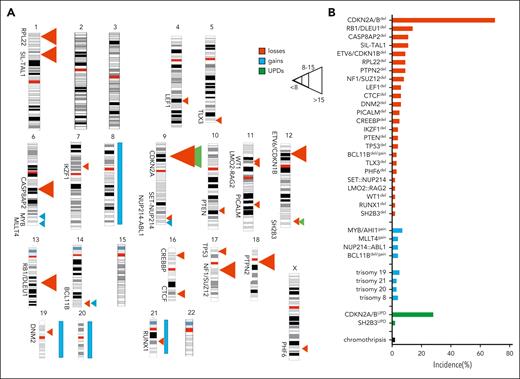
Recurrent genomic imbalances in T-ALL. (A) Karyograms of recurrent genomic imbalances detected by SNP array. Deletions are represented in red, gains in blue, and UPDs in green. (B) Bar plots indicating the incidence of each recurrent genomic imbalance.
Recurrent genomic imbalances in T-ALL. (A) Karyograms of recurrent genomic imbalances detected by SNP array. Deletions are represented in red, gains in blue, and UPDs in green. (B) Bar plots indicating the incidence of each recurrent genomic imbalance.
Association of SNP array results with age-range in T-ALL. (A) Box plots indicating the number of genomic imbalances per sample in pediatric T-ALL vs adult T-ALL. (B) Bar plots indicating the incidence of each recurrent genomic imbalance in pediatric vs adult T-ALL. (C) Comparison of incidence (%) of recurrent genomic imbalances with a significantly different incidence between pediatric and adult T-ALL. ns, not significant (P > .05). ∗P < .05, ∗∗P < .01.
Association of SNP array results with age-range in T-ALL. (A) Box plots indicating the number of genomic imbalances per sample in pediatric T-ALL vs adult T-ALL. (B) Bar plots indicating the incidence of each recurrent genomic imbalance in pediatric vs adult T-ALL. (C) Comparison of incidence (%) of recurrent genomic imbalances with a significantly different incidence between pediatric and adult T-ALL. ns, not significant (P > .05). ∗P < .05, ∗∗P < .01.
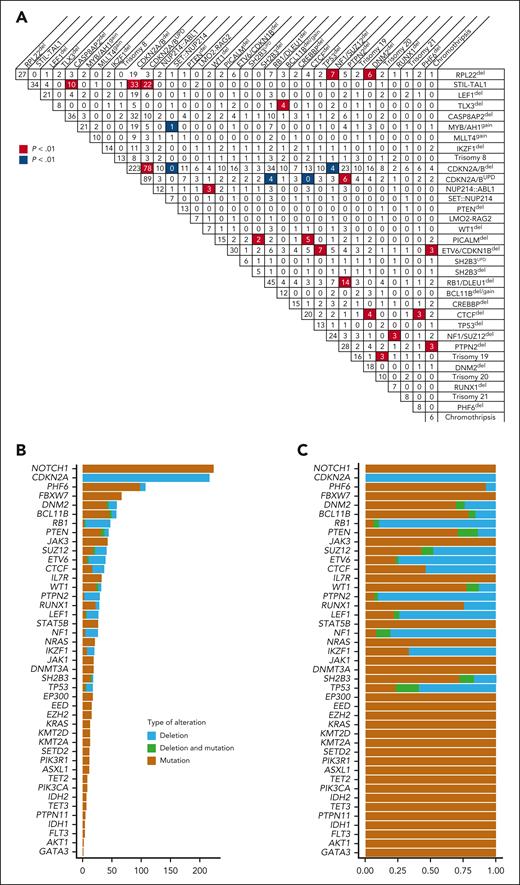
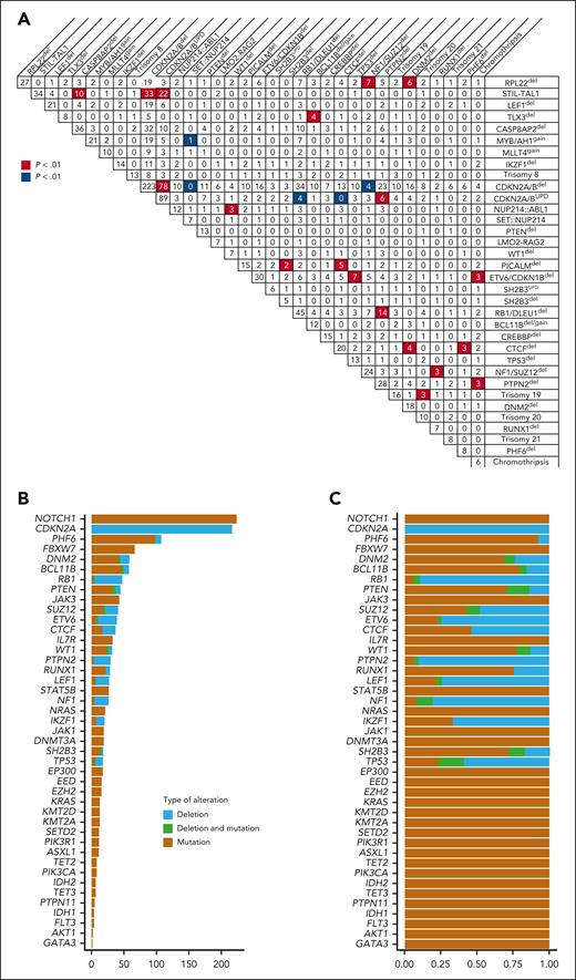
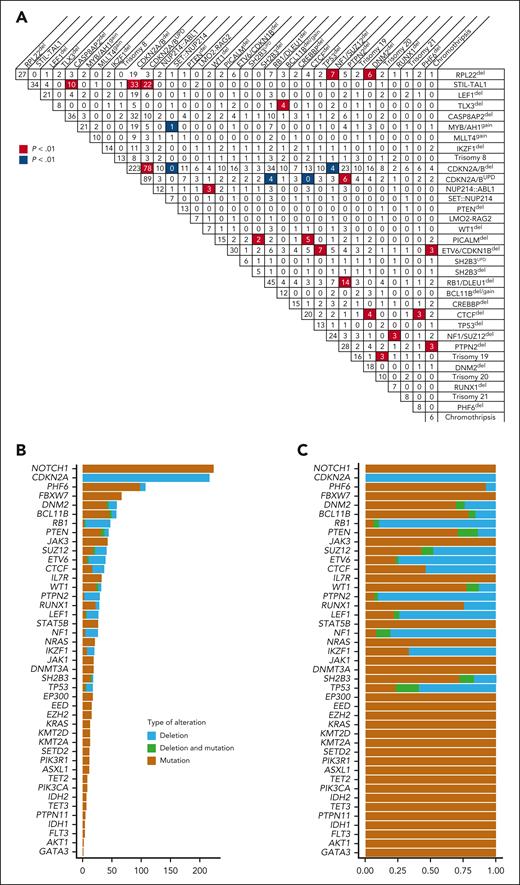
Correlations among genomic imbalances and mutational data in T-ALL. (A) Co-occurrence and coexclusion of genomic imbalances detected by SNP array in the whole cohort of T-ALL. If significant positive correlation in individual comparison of 2 genomic imbalances was found, square was colored in red (red, P < .01). If a negative correlation was found, square was colored in blue (blue, P < .01). (B) Number of cases harboring deletions or mutations of 43 genes relevant in T-ALL. (C) Relative proportion of deletions and mutations of 43 genes relevant in T-ALL.
Correlations among genomic imbalances and mutational data in T-ALL. (A) Co-occurrence and coexclusion of genomic imbalances detected by SNP array in the whole cohort of T-ALL. If significant positive correlation in individual comparison of 2 genomic imbalances was found, square was colored in red (red, P < .01). If a negative correlation was found, square was colored in blue (blue, P < .01). (B) Number of cases harboring deletions or mutations of 43 genes relevant in T-ALL. (C) Relative proportion of deletions and mutations of 43 genes relevant in T-ALL.
Association of SNP array results with immunophenotype and oncogenetics. (A-C) Box plots showing the number of genomic imbalances per sample according to immunophenotypic subgroups: immature, αβ lineage and mature TCR γδ (A), in ETP and non-ETP subgroups (B), and according to oncogenetics subgroups: SIL-TAL1, TLX1, TLX3, HOXA9 overexpressing, and negative subgroups (C). (D-E) Venn diagram indicating the recurrent genomic imbalances with a significantly higher incidence between the immunophenotypic subgroups (D) and ETP vs non-ETP subgroups (E) (P < .01). (F) Bar plots indicating the incidence of recurrent genomic imbalances according to oncogenetic subgroups. ∗P < .01.
Association of SNP array results with immunophenotype and oncogenetics. (A-C) Box plots showing the number of genomic imbalances per sample according to immunophenotypic subgroups: immature, αβ lineage and mature TCR γδ (A), in ETP and non-ETP subgroups (B), and according to oncogenetics subgroups: SIL-TAL1, TLX1, TLX3, HOXA9 overexpressing, and negative subgroups (C). (D-E) Venn diagram indicating the recurrent genomic imbalances with a significantly higher incidence between the immunophenotypic subgroups (D) and ETP vs non-ETP subgroups (E) (P < .01). (F) Bar plots indicating the incidence of recurrent genomic imbalances according to oncogenetic subgroups. ∗P < .01.
Clinical impact of the recurrent genomic imbalances and the number of genomic imbalances in T-ALL. (A) EFS according to the genomic complexity (≥15 genomic imbalances) in the whole cohort of T-ALL (P = .007). (B) CIR according to the genomic complexity (≥15 genomic imbalances) in the whole cohort of T-ALL (P = .003). (C) Forest plot of the univariate Cox regression analysis for EFS and CIR showing the HR for EFS and the SHR for CIR of recurrent genomic imbalances in the whole cohort of patients.
Clinical impact of the recurrent genomic imbalances and the number of genomic imbalances in T-ALL. (A) EFS according to the genomic complexity (≥15 genomic imbalances) in the whole cohort of T-ALL (P = .007). (B) CIR according to the genomic complexity (≥15 genomic imbalances) in the whole cohort of T-ALL (P = .003). (C) Forest plot of the univariate Cox regression analysis for EFS and CIR showing the HR for EFS and the SHR for CIR of recurrent genomic imbalances in the whole cohort of patients.
Illustration and clinical impact of chromothripsis and gains at 6q27 affecting MLLT4 in T-ALL. (A) SNP array results indicating chromothripsis events in T-ALL, n = 6. (B) EFS according to the presence of chromothripsis in the whole cohort of T-ALL (P = .008). (C) CIR according to the presence of chromothripsis in the whole cohort of T-ALL (P < .001). (D) SNP array results indicating a duplication at 6q27 affecting MLLT4 in T-ALL, n = 10. (E) EFS according to the presence of a gain at 6q27 in the whole cohort of T-ALL (P = .01). (F) CIR according to the presence of a gain at 6q27 in the whole cohort of T-ALL (P = .07).
Illustration and clinical impact of chromothripsis and gains at 6q27 affecting MLLT4 in T-ALL. (A) SNP array results indicating chromothripsis events in T-ALL, n = 6. (B) EFS according to the presence of chromothripsis in the whole cohort of T-ALL (P = .008). (C) CIR according to the presence of chromothripsis in the whole cohort of T-ALL (P < .001). (D) SNP array results indicating a duplication at 6q27 affecting MLLT4 in T-ALL, n = 10. (E) EFS according to the presence of a gain at 6q27 in the whole cohort of T-ALL (P = .01). (F) CIR according to the presence of a gain at 6q27 in the whole cohort of T-ALL (P = .07).
Identification of a new CNV, gain at 6q27, affecting MLLT4
Among recurrent CNVs in T-ALL, gain at 6q27 has not been reported to date. We detected a gain at 6q27 in 10 of 317 (∼3%) patients. Detailed mapping of gain at 6q27 demonstrated a duplication with a size range of 259 to 278 kb including the 5 following genes: MLLT4, HGC6.3, KIF25-AS1, KIF25, FRMD1 (Figure 7D; supplemental Table 6). The analysis of available remission samples (n = 3) using MLPA confirmed the somatic nature of the gain at 6q27 (supplemental Figure 1A). To explore the hypothesis of an unbalanced rearrangement with KMT2A, we took advantage of our published RT-MLPA data22 available for 4 of 10 samples, indicating the absence of rearrangement between MLLT4 and KMT2A in all tested cases (supplemental Table 6). Moreover, OGM performed in 1 patient with available material also confirmed the 6q27 duplication and the absence of rearrangement of MLLT4 with any partner (supplemental Figure 1B). The prognostic impact of this newly described CNV is detailed below.
Differences between pediatric and adult T-ALL
We then investigated whether the landscape of genomic imbalances is distinct according to age range. The 317 patients with T-ALL were segregated into pediatric patients (n = 135) and adult patients (n = 182) (supplemental Table 3). No differences were observed regarding the total number of genomic imbalances per sample (Figure 3A).
Among recurrent genomic imbalances, some alterations were not observed in our cohort of pediatric T-ALL such as SET::NUP214 and SH2B3del (Figure 3B; supplemental Table 7). In adult patients, the incidence of RPL22del and RB1/DLEU1del, were significantly higher than in pediatric patients (12% vs 4%; P = .0253 for RPL22del and 18% vs 9%; P = .0197 for RB1/DLEU1del) (Figure 3B-C; supplemental Table 7). Conversely, CDKN2A/Bdel and CDKN2A/BUPD were significantly more frequent in pediatric patients with T-ALL (79% vs 64%; P = .0019 for CDKN2A/Bdel and 37% vs 21%; P = .0022 for CDKN2A/BUPD). No other significant differences were observed.
Correlations among genomic imbalances and mutational data in T-ALL
Correlations between recurrent genes affected by genomic imbalances were analyzed in the whole cohort of T-ALL. Regarding cases with genomic imbalances at 9p21, co-occurrences were observed between biallelic deletions and UPDs in ∼35% of cases (supplemental Figure 2A-B). In addition, CDKN2A/Bdel altered group exhibited a significantly lower frequency of NF1/SUZ12del (1.8% vs 7.5%; P = 9 × 10−9) and SET::NUP214 (0% vs 2.2%; P = 2 × 10−4) (Figure 4A). In contrast, CDKN2A/Bdel altered group exhibited a significantly higher frequency of SIL-TAL1 fusion (14% vs 11%; P = 6 × 10−4). Other significant correlations are shown in Figure 4A.
We then evaluated the proportion and incidence of deletions and mutations affecting the 43 genes most commonly mutated in T-ALL (Figure 4B-C). Among genes with alterations observed in more than 20 (6%) patients, NOTCH1, FBXW7, JAK3, IL7R, NRAS, JAK1, DNMT3A, EP300, EED, and EZH2 were exclusively or mainly affected by mutations rather than deletions. In contrast, CDKN2A, RB1, ETV6, PTPN2, LEF1, and NF1 were exclusively or mainly affected by deletions rather than mutations. Other genes such as SUZ12, CTCF, and TP53 were affected by both mutations and deletions.
Association of genomic imbalances with immunophenotypic and oncogenetic subgroups
In an attempt to identify genomic imbalances associated with immunophenotypic subgroups, 284 T-ALL cases with available information were categorized according to their immunophenotype as immature (n = 57), αβ lineage (n = 191), and mature TCRγδ (n = 36). In addition, 42 of 239 T-ALL were also categorized as early T-cell precursor ALL (ETP-ALL) (supplemental Table 3). There were no significant differences in the total number of alterations per sample between the immunophenotypic subgroups and ETP vs non-ETP (Figure 5A-B). A significant association was observed between CDKN2A/Bdel and the αβ lineage subgroup (84%) whereas this genomic imbalance was found at a lower frequency in the immature phenotype subgroup (28%, P < .0001) (Figure 5D; supplemental Table 8). As expected, the presence of the SIL-TAL1 fusion is restricted to the αβ lineage subgroup, as was LEF1del (supplemental Table 8). By contrast, both immature and mature TCRγδ subgroups demonstrated a significant association with CTCFdel (15% vs 3%; P < .001), and NF1/SUZ12del (18% vs 3%; P < .001) (Figure 5D; supplemental Table 8). The αβ lineage subgroup was associated with CASP8AP2del (16% vs 3%; P < .001) and PTPN2del (12% vs 3%; P = .009), whereas TCRγδ mature phenotype subgroup was associated with TLX3del (11% vs 2%; P = .01). Finally, as expected, a significant association was found between the immature phenotype subgroup and SET::NUP214 (9% vs 1%; P < .0001).
Compared with the non-ETP subgroup, the ETP subgroup exhibited a significantly lower incidence of CDKN2A/Bdel (26% vs 81%; P < .001) and CDKN2A/BUPD (12% vs 31%; P = .01), and a significantly higher incidence of NF1/SUZ12del (21% vs 6%; P = .003) (Figure 5E; supplemental Table 9). Of note, all cases of chromothripsis with available data were ETP-ALL (supplemental Table 9).
To identify genomic imbalances associated with major oncogenetic drivers, 288 T-ALL cases were categorized as SIL-TAL1 subgroup (n = 36), TLX1 subgroup (n = 42), TLX3 subgroup (n = 47), HOXA9 overexpressing subgroup (n = 54) and a subgroup negative for the preceding anomalies (n = 109) (supplemental Table 3). The SIL-TAL1 subgroup was characterized by a significantly lower total number of alterations per sample (mean, 5.0 per patient; range, 2-9) compared with the TLX1 subgroup (mean, 7.7 per patient; range, 0-16) (P = .006) and TLX3 subgroup (mean, 7.3 per patient; range, 1-21) (P < .001) (Figure 5C). In line with this finding, numerous alterations were absent in the SIL-TAL1 subgroup including RPL22del, TLX3del, MYB/AHI1gain, IKZF1del, PICALMdel, ETV6/CDKN1Bdel, CREBBPdel, NF1/SUZ12del, and PTPN2del (Figure 5F; supplemental Table 10). By contrast, the SIL-TAL1 subgroup exhibited a significant higher incidence of CDKN2A/Bdel (97% vs 68%; P < .001) and CDKN2A/BUPD (61% vs 25%, P < .001), CASP8AP2del (31% vs 9%, P < .001) and LMO2::RAG2 (11% vs 1.2%; P = .005) compared with non-SIL-TAL1 subgroups (Figure 5F; supplemental Table 10). The TLX1 subgroup was characterized by a significant higher incidence of CDKN2A/Bdel (90% vs 69%; P = .003) (but not CDKN2A/BUPD), RB1/DLEU1del (43% vs 10%; P < .001), PTPN2del (36% vs 4%; P < .001), DNM2del (21% vs 3%; P < .001), BCL11Bdel/gain (14% vs 2%, P = .002), MYB/AHI1gain (24% vs 3%; P < .001) compared with the TLX1-negative subgroups (Figure 5F; supplemental Table 10). The TLX3 subgroup demonstrated a significantly higher frequency of NUP214::ABL1 (17% vs 2%; P < .001), CTCFdel (26% vs 3%; P < .001), PHF6del (9% vs 1%; P = .007), TLX3del (11% vs 1%; P = .004) compared with the TLX3-negative subgroups. Of note, SIL-TAL1 and TLX1 subgroups presented the highest frequencies of CDKN2A/Bdel (97% and 90% respectively). IKZF1del and TP53del were mainly seen in the quadruple negative oncogenetic subgroup. Some genomic imbalances were absent in particular oncogenetic subgroups: NF1/SUZ12del was absent in the TLX1 subgroup and LEF1del in the TLX3 and HOXA9 subgroups.
Prognostic significance of SNP array results in T-ALL
To investigate the prognostic value of SNP array data, survival analyses were performed on the whole cohort of 317 T-ALL including 135 children, adolescent, and young adult patients treated in the FRALLE2000 trial and 182 adult patients from the GRAALL0305 trial.
Given the reported pejorative prognosis of complex karyotype in T-ALL,23,24 we further investigated the prognostic impact of genomic complexity defined as the total number of genomic imbalances (CNVs and UPDs detected with SNP array analysis). Using the “survcutpoint” approach, we determined that a cutoff of 15 genomic imbalances was the most significant threshold to stratify the patients into a high- and a low-risk group of relapse. Compared with patients harboring <15 alterations (n = 296), patients with ≥15 genomic imbalances (n = 21) had a significantly shorter event-free survival (EFS) and increased cumulative incidence of relapse (CIR) focusing on patients who have obtained complete remission (289/317); 4y-EFS, 38% vs 64%; hazard ratio (HR), 2.1 (95% confidence interval [CI], 1.2-3.7; P = .008); 4y-CIR, 53% vs 26%; subdistribution HR (SHR), 2.9 (95% CI, 1.5-5.4; P = .001) (Figure 6A-B). Of note, the median duration from diagnosis to CR was 36 days (range, 34-40). In multivariate analysis the presence of ≥15 genomic imbalances predicted a statistically higher CIR (and a trend for a lower EFS) even after adjustment on clinical or biological parameters previously described to be associated with poor prognosis in T-ALL such as central nervous system involvement (CNS), minimal residual disease (MRD) ≥10-4 at end of induction and white blood cell count at diagnosis and the NFRP (NOTCH1/FBXW7/RAS/PTEN) 4-gene classifier (supplemental Figure 3). Interestingly, the outcome of patients with T-ALL without genomic imbalances (13/317) was comparable with those with genomic imbalances (4y-EFS, 62% vs 62%; [HR, 1.0; 95% CI, 0.4-2.4; P = .9]; CIR: 4y-CIR, 27% vs 27% [SHR, 0.9; 95% CI, 0.3-2.8; P = .9]; supplemental Table 5). In addition, patients with T-ALL without genomic imbalances presented more frequently with ETP phenotype (56% vs 16%, P = .01) (supplemental Table 5).
In agreement with previous findings of our team and others, univariate survival analysis showed a poor outcome in terms of EFS and/or CIR associated with IKZF1del, PTENdel, and TP53del in T-ALL25-27 (Figure 6C). Additionally, survival analysis on SNP array results revealed the poor outcome conferred by the presence of chromothripsis as well as MLLT4gain and CREBBPdel, despite the low number of affected cases (Figure 6C). T-ALL patients with chromothripsis (6/317) had a shorter EFS (2y-EFS: 17% vs 66%; HR, 3.1; 95% CI, 1.3-7.8; P = .01) and a higher CIR (2y-CIR: 83% vs 24%; SHR, 5.0; 95% CI, 2.2-11.3; P < .001) (Figure 7B-C). Patients with T-ALL exhibiting a gain (6q27)/MLLT4 (10/317) had a shorter EFS (2y-EFS: 30% vs 66%; HR, 2.5; 95% CI, 1.2-5.4; P = .002) and a tendency to a higher CIR (2y-CIR: 57% vs 25%; SHR, 2.8; 95% CI 0.96-8.1; P = .06) (Figure 7E-F). CREBBPdel (n = 15/317) was associated with primary refractory disease (chemoresistance and absence of complete remission) and a shorter EFS in both cohorts: 4y-EFS: 40% vs 63%; HR: 2.5, 95% CI (1.3-4.8); P = .005 (supplemental Figure 4A-B; supplemental Table 11). In multivariate analysis CREBBPdel and MLLT4gain were also associated with poor prognosis (both higher CIR and lower EFS) after adjustment on the previous parameters. Conversely, chromothripsis was not associated with poor prognosis in multivariate analysis (supplemental Figure 3). Of note, in our cohort, no impact on outcome was observed for CDKN2A/Bdel, CDKN2A/BUPD, RB1/DLEU1del, and CASP8AP2del (Figure 6C). To investigate the overlap between the various poor risk groups, we conducted an analysis of the co-occurrence patterns within distinct poor risk groups, specifically focusing on chromothripsis, gain at 6q27 (MLLT4), CREBBPdel, IKZF1del, TP53del, and PTENdel. Out of the 71 patients exhibiting one of these alterations, 57 patients exclusively carried a single abnormality. Overall, these results demonstrated that these alterations are probably several individual discrete groups associated with a poor outcome in T-ALL (supplemental Figure 5). In addition, all cases with chromothripsis have ≥15 genomic imbalances (supplemental Figure 5). By integrating the previous genomic imbalances in addition to genomic complexity with ≥15 genomic imbalances, we identified a high-risk subgroup of 71 patients accounting for 22% of our cohort associated with poor outcomes, independently of established poor prognostic factors such as white blood cell count at diagnosis, CNS involvement, MRD ≥10−4 at the end of induction, and NFRP classifier (supplemental Figure 6).
Discussion
With increasingly exhaustive molecular characterization of oncogenetic mutations, the prognostic value of molecular cytogenetic aberrations in T-ALL merits reappraisal. In the present study, we report comprehensive SNP array profiling in pediatric and adult T-ALL, revealing associations with age, immunophenotype, oncogenotype, and outcome.
In the last 15 years, SNP array analysis has enabled detailed genomic imbalances profiling in numerous cancers revealing cryptically cytogenetic alterations and copy-neutral losses. In T-ALL, the previous rare studies of SNP array analysis involved pediatric patients and reported CNVs mainly affecting 9p21 (CDKN2A/B), 1p33 (TAL1), 4q25 (LEF1), and 10q23 (PTEN).28,29
Our study identified acquired genomic imbalances in 96% of the overall cohort of T-ALL. Among the 34 recurrent genomic imbalances identified, we as expected detected the CDKN2A/Bdel at 9p21 as the most common genomic CNV (70% of our cohort) with a higher frequency in pediatric T-ALL (79%) than in adult T-ALL (64%). Concordant with previous studies, the 9p deletion was more frequently associated with non-immature immunophenotype and with the SIL-TAL1 and TLX1 subgroups.8 Interestingly, we found a virtual mutual exclusivity with NF1/SUZ12del suggesting their involvement in independent leukemogenic mechanisms. Our study unexpectedly identified the RB1/DLEU1del at 13q14 as the second more frequent CNV (∼14%). The 13q deletion is well recognized in hematological malignancies such as chronic lymphocytic leukemia, myelodysplastic syndromes, and acute myeloid leukemia but rarely described in T-ALL.30,31 In B-cell precursor acute lymphoblastic leukemia (BCP-ALL), the RB1 deletion was first described in the UKALL2003 cohort and currently serves as a significant marker for poor prognosis in the ongoing ALLTogether trial.32-34 In a previous study using SNP array, a high frequency (36%) of the 13q deletion was observed in 15 T-cell lymphoblastic lymphomas but none were reported in 77 T-ALL.18 In our study, 13q deletion was more frequent in adult T-ALL, especially in patients older than 30 years. Previous SNP array studies focused on pediatric patients, thus explaining the nonrecognition of the significant incidence of the 13q deletion in T-ALL. 13q deletion correlated with the TLX1 oncogenetic subgroup but was not associated with a specific immunophenotype and had no impact on prognosis. Thirdly, the 6q deletion was detected as the third most frequent CNV (∼11%). The 6q deletion minimally encompassed the CASP8AP2 gene at 6q15 and was more frequent in the αβ lineage subgroup. As previously reported, the 6q deletion predominated in the SIL-TAL1 subgroup suggesting oncogenic cooperation.19 Contrary to previous studies indicating a poor prognosis associated with 6q deletion in pediatric T-ALL, no impact on outcome was identified in our cohort.20,35 In addition, no difference in incidence of the 6q deletion between pediatric and adult T-ALL was observed.
The present study revealed relatively minor differences in the genomic landscape of T-ALL according to age range consisting primarily of higher incidence of RPL22del and RB1/DLEU1del and lower incidence of CDKN2A/Bdel and CDKN2A/BUPD in adult T-ALL suggesting common mechanisms of cell cycle deregulation resulting in uncontrolled proliferation of the precursor T-cell lymphoblasts. Comparison of SNP array results according to immunophenotype and oncogenetic mainly highlighted the specific cytogenetic pattern of the SIL-TAL1 subgroup which exhibited a low genomic complexity with a lower number of genomic imbalances per sample and a lower diversity in genomic imbalances. SNP array results also revealed specific associations between some genomic imbalances and oncogenetic and immunophenotypic subgroups of T-ALL suggesting that different genomic imbalances may influence the block of maturational stage.9 However, caution should be taken due to the small size of some immunophenotypic and oncogenetic subgroups.
Adverse prognostic impact of complex karyotype with a cutoff of 3 or 5 chromosomal abnormalities has been reported in T-ALL.23,24 However, the informativity of the karyotype remains limited because of karyotype failures and the presence of cryptic cytogenetic abnormalities. Given the higher resolution of SNP array technology, we here determined that the equivalent cutoff associated with adverse outcomes was 15 in the SNP array era. Indeed, our study demonstrated the poor survival associated with the presence of 15 or more genomic imbalances as observed in 7% of patients in the T-ALL cohort.
Overall, we identified novel infrequent genomic imbalances associated with poor outcomes, including chromothripsis, CREBBPdel, and MLLT4gain in T-ALL. Chromothripsis is a 1-step genomic catastrophe resulting from the disruption of one or a few chromosomes in multiple fragments and consequent random DNA rejoining.36 When analyzed by SNP array, chromosomes harboring chromothripsis display a characteristic pattern, including numerous switches of copy number state detectable along the chromosome with clustering of breakpoint locations.37 These patterns are associated with a high number of chromosomal rearrangements.38 Chromothripsis observed in 2% of our cohort was associated with shorter survival in T-ALL. Importantly all cases with chromothripsis demonstrated a high genomic complexity with 15 or more genomic imbalances. Previous reports about chromothripsis failed to evaluate its prognostic impact in ALL due to the small study size.39,40 Novel technologies such as OGM now easily detect chromothripsis or chromothripsis-like events thus facilitating the evaluation of this chromosomal entity.41,42 We also identified a subset of patients with T-ALL harboring a previously unreported gain at 6q27 affecting MLLT4, detected in 3% of patients with T-ALL. MLLT4 also known as AFDN or AF6 encodes a protein known in oncogenesis and metastasis.43,MLLT4 is also a partner gene of KMT2A in the recurrent t(6;11).44 Other genes affected by gain at 6q27 have not, to our knowledge, been reported in hematological malignancies. Our study revealed that T-ALL patients exhibiting a gain at 6q27 demonstrated poor survival. Our study also highlights for the first time the pejorative impact of CREBBPdel in patients with T-ALL at diagnosis, in 5% of cases. Mutations affecting the histone acetyltransferase CREBBP have previously been reported in relapsed BCP-ALL cases characterized by high hyperdiploidy and RAS mutation.45,46,CREBBPdel was strongly linked to primary corticoresistance and chemoresistance, aligning with CREBBP's known role in the glucocorticoid response.45 However, it should be noted that the FRALLE trial has a high relapse rate compared to other concurrent pediatric protocols, which could influence data. The outcome of patients with these aberrations treated on current protocols must be addressed. Although our results are based on a limited number of patients, given the small size of the distinct poor prognostic subgroups, previous groups have identified very high-risk minor subgroups exhibiting cytogenetic aberrations such as gene fusions involving SPI1 in T-ALL, detected in 7/181 (4%) pediatric patients with T-ALL.47
In conclusion, by increasing the number of patients screened by high-resolution SNP array, our study enabled us to identify new discrete subsets of T-ALL associated with a poor prognosis, namely patients with genomic complexity (≥15 genomic imbalances by SNP array), chromothripsis, CREBBPdel and gain at 6q27 involving MLLT4. Our study paves the way for further investigations that will need to confirm outcome analysis in more patients from other clinical trials.
Acknowledgments
The authors thank all the participants of the GRAALL-2003 and GRAALL-2005 study groups, the Société Française des Cancers et des leucémies de L’Enfant et de l’adolescent (SFCE), and the investigators of the 16 SFCE centers involved in collection and provision of data and patient samples, and V. Lheritier for collection of clinical data.
This work was supported by grants to the Necker laboratory from the CAncer Research for PErsonalized Medicine (CARPEM), Association pour la Recherche contre le Cancer (Equipe Labellisée), the Ligue contre le Cancer (Equipe Labellisée), and the Institut National Du Cancer PRT-K 18-071. The GRAALL was supported by grants P0200701 and P030425/AOM03081 from the Programme Hospitalier de Recherche Clinique, Ministère de l’Emploi et de la Solidarité in France and the Swiss State Secretariat for Education, Research and Innovation in Switzerland. Samples were collected and processed by the Assistance Publique-Hôpitaux de Paris “Direction de Recherche Clinique” Tumor Bank at Necker-Enfants Malades. M.S. was supported by Action Leucémie, la Ligue contre le Cancer et Soutien pour la formation à la recherche translationnelle en cancérologie.
Authorship
Contribution: E.B., M.S., and V.A. designed the study, interpreted and discussed all the results; E.B. and M.S. wrote the manuscript; N.D. analyzed the SNP array results; T.S. helped with bioinformatics analyses; A.T. designed the MLPA probes; M.-E.D., P.V., S.D., I.A., J.-M.C., M.B., L.C., G.A., A.T, F.H., A.P., N.I., H.D., A.B., C.P., E.M., and N.B. participated in critical revision of the manuscript; V.A. led the entire project; and all authors contributed to the article and approved the submitted version.
Conflict-of-interest disclosure: The authors declare no competing financial interests.
Correspondence: Vahid Asnafi, Laboratory of Onco-Hematology, Assistance Publique-Hopitaux De Paris, Hopital Necker Enfants-Malades, Institut Necker-Enfants Malades, 149 Rue de Sevres, 75015 Paris, France; email: vahid.asnafi@aphp.fr.
References
Author notes
E.B., M.S., and N.D. contributed equally to this work.
C.P., N.B., and V.A. contributed equally to this work.
Data are available upon request from the corresponding author, Vahid Asnafi (vahid.asnafi@aphp.fr).
The online version of this article contains a data supplement.
There is a Blood Commentary on this article in this issue.
The publication costs of this article were defrayed in part by page charge payment. Therefore, and solely to indicate this fact, this article is hereby marked “advertisement” in accordance with 18 USC section 1734.












