Key Points
The inability of T-PLL cells to evoke adequate P53 responses makes them vulnerable to inhibitors of (H)DAC, BCL2, CDK, and MDM2.
Pharmacologic genotoxic insults combined with P53 reactivation represent an efficient and selective treatment strategy in T-PLL.
Visual Abstract
T-prolymphocytic leukemia (T-PLL) is a mature T-cell neoplasm associated with marked chemotherapy resistance and continued poor clinical outcomes. Current treatments, that is, the CD52-antibody alemtuzumab, offer transient responses, with relapses being almost inevitable without consolidating allogeneic transplantation. Recent more detailed concepts of T-PLL’s pathobiology fostered the identification of actionable vulnerabilities: (1) altered epigenetics, (2) defective DNA damage responses, (3) aberrant cell-cycle regulation, and (4) deregulated prosurvival pathways, including T-cell receptor and JAK/STAT signaling. To further develop related preclinical therapeutic concepts, we studied inhibitors of histone deacetylases ([H]DACs), B-cell lymphoma 2 (BCL2), cyclin-dependent kinase (CDK), mouse double minute 2 (MDM2), and classical cytostatics, using (1) single-agent and combinatorial compound testing in 20 well-characterized and molecularly profiled primary T-PLL (validated by additional 42 cases) and (2) 2 independent murine models (syngeneic transplants and patient-derived xenografts). Overall, the most efficient/selective single agents and combinations (in vitro and in mice) included cladribine, romidepsin ([H]DAC), venetoclax (BCL2), and/or idasanutlin (MDM2). Cladribine sensitivity correlated with expression of its target RRM2. T-PLL cells revealed low overall apoptotic priming with heterogeneous dependencies on BCL2 proteins. In additional 38 T-cell leukemia/lymphoma lines, TP53 mutations were associated with resistance toward MDM2 inhibitors. P53 of T-PLL cells, predominantly in wild-type configuration, was amenable to MDM2 inhibition, which increased its MDM2-unbound fraction. This facilitated P53 activation and downstream signals (including enhanced accessibility of target-gene chromatin regions), in particular synergy with insults by cladribine. Our data emphasize the therapeutic potential of pharmacologic strategies to reinstate P53-mediated apoptotic responses. The identified efficacies and their synergies provide an informative background on compound and patient selection for trial designs in T-PLL.
Introduction
T-prolymphocytic leukemia (T-PLL) is the most common mature T-cell leukemia in Europe and North America; however, it remains a rare disease with an incidence of ∼2.0 per million per year.1,2 Patients with T-PLL typically present with exponentially rising white blood cell (WBC) counts, splenomegaly, lymphadenopathy, and, less frequently, skin infiltrations and effusions.3
Due to its mostly aggressive disease course, the median overall survival of patients with T-PLL is 20 months.4 Despite >3 decades of research and an improved understanding of the genetic background of the disease,5-7 no drug is currently approved for the treatment of T-PLL by the US Food and Drug Administration or the European Medicines Agency. The anti-CD52 monoclonal antibody alemtuzumab has been the standard first-line therapy of T-PLL for >20 years. Although alemtuzumab induces major responses in ∼90% of patients, relapses usually occur within 1 year if remission is not consolidated by an (allogeneic) hematopoietic stem cell transplant.3,8 However, given the median age at diagnosis of 65 years, only 30% to 40% of patients are eligible for this procedure, which is the only current option that can provide long-term disease control in a fraction of them.9 Relapsed disease is hard to salvage because it shows limited sensitivity to re-exposure to conventional cytostatics or small molecules.10-14
T-PLL cells carry complex karyotypes in up to 70% of cases.15,16 Most recurrent are inversions or translocations involving loci at chromosome 14q that lead to oncogenic expression of T-cell leukemia/lymphoma 1 (TCL1) family genes, mostly TCL1A.17 Other frequent genomic lesions of T-PLL affect the apical DNA damage sensing and processing kinase ataxia telangiectasia mutated (ATM) by copy-number losses and mutations, genes of the Janus kinase/signal transducer and activator of transcription (JAK/STAT) signaling cascade, as well as amplifications of the MYC oncogene and argonaute RISC catalytic component 2 (AGO2).7,18,19
A central feature of T-PLL cells is their impaired DNA damage response.7 Genotoxic insults, whether through replicative or redox stress or through DNA-targeting agents, do not evoke sufficient repair or adequate cell-death mechanisms in T-PLL.7 We implicated as causally underlying this phenotypic hallmark the hypomorphic ATM, which does not properly transmit these damage signals via checkpoint kinase 2 (CHEK2) to the effector tumor protein 53 (P53). TP53 itself is rarely affected by mutations or deletions in T-PLL.5 Constitutively activated TCL1A and JAK/STAT molecules, promoting an elevated state of cellular activation and cell-death resistance through enhanced T-cell receptor (TCR) responsiveness and cytokine signals, act as lesions that cooperate with this deficient ATM-CHEK2-P53 axis.6,7
Based on our hypothesis of functionally intact P53 being sequestered in an MDM2-bound inactive state (due to lack of activating upstream signals through ATM-CHEK2), we postulated that reactivation of P53, through phosphorylation, protein stabilization (both via MDM2 inhibition), or by antagonizing its repressive deacetylation (eg, through [H]DAC inhibition), presents a promising interventional concept in T-PLL.6,20 It also warrants combination with strategies that involve inhibition of BCL2 and of crucial TCR/cytokine-induced growth signals mediated by IL2 inducible T cell kinase (ITK), phosphatidylinositol 3-kinase–protein kinase B–mechanistic target of rapamycin kinase (PI3K-AKT-mTOR) pathway, CDK1/2/5/9, or JAK/STAT3/5 molecules.7,21
Here, we present single-agent and combinatorial screenings of compounds that target the central molecular vulnerabilities of T-PLL. We correlate these sensitivity patterns with genomic, epigenomic, and functional profiles. The most active combinations were validated in mouse models, including a new T-PLL patient–derived xenograft (PDX) system. We highlight synergistic actions of the nucleoside cladribine or the (H)DAC inhibitor romidepsin with p53 reactivation by idasanutlin to overcome apoptotic resistance of T-PLL cells.
Materials and methods
Primary samples
Peripheral blood (PB)–derived samples from 62 patients with T-PLL as per diagnostic consensus1 (76% of them treatment naïve; mean age, 74.5 years [range, 49-89 years]; 27 male and 35 female; further details in supplemental Table 1, available on the Blood website) and from 7 healthy donors were included. Blood samples were obtained under institutional review board–approved protocols after written informed consent according to the Declaration of Helsinki. Information on ethical approvals for sample collection are in the supplemental Methods. Collection and use have been approved for research purposes by the ethics committees of the University Hospital of Cologne (number 19-1089) and the University of Helsinki (303/13/03/01/2011).
Drug sensitivity and scoring
Drug treatment and cell-viability testing using flow cytometry and MTS assay
Drugs were diluted in dimethyl sulfoxide (catalog no. 4720.4; Carl Roth, Karlsruhe, Germany). Drug exposure was done at indicated concentrations and times. Cell death was determined by flow cytometry using annexin V/7-aminoactinomycin D (AAD) staining (catalog no. 6941 and catalog no. 420404, respectively; both BioLegend, Koblenz, Germany). Cell viability was assessed using the colorimetric 3-(4,5-dimethylthiazol-2-yl)-5-(3-carboxymethoxyphenyl)-2-(4-sulfophenyl)-2H-tetrazolium (MTS) assay according to the manufacturer’s instructions (catalog no. G401A; catalog no. 402A; Promega, Walldorf, Germany).
Basal BH3 profiling and dynamic BH3 profiling
Basal Bcl-2 homology domain 3 (BH3) profiling was performed as described.26,27 For dynamic BH3 profiling, T-PLL cells were treated with dimethyl sulfoxide and indicated drugs for 24 hours. Cells were then permeabilized with 0.002% digitonin, treated with a library of synthetic peptides for 1 hour at 25°C, and subsequently fixed with 4% paraformaldehyde for 10 minutes. Intracellular cytochrome-c was stained with immunofluorescence-labeled antibodies. Relative cytochrome-c release was assessed as follows: “1 – [(sample − positive control)/(negative control − positive control)].”
Murine models for T-PLL and in vivo compound testing
Syngeneic
Cells (2.5 × 106) from CD2-MTCP1p13tg mice28 were injected intraperitoneally into background-matched female recipients. Seven days after transplantation, mice were assigned to treatment groups (unblinded, for homogeneous distribution of engrafted leukemia [measured WBC]). Mice were treated for 5 consecutive days with indicated compounds (supplemental Methods). All experiments were approved by the animal ethics committee of the local government (breeding permission AZ 2019.A009; permission for experiments AZ 81-02.04.2019.A417).
PDX
A luciferase-expressing T-PLL patient sample (firefly luciferase–green fluorescent protein [GFP]) lentivirus; Cellomics Technology, Halethorpe, MD; supplemental Methods for details on the clinical course) allowed for tumor monitoring by an in vivo bioluminescence imaging system (IVIS imager; Perkin-Elmer, Shelton, CT).29 The PLL cell expansions as marked PB lymphocytosis and splenomegaly revealed retention of their pretransplant immunophenotype. We IV injected 2 × 106 of these human cells into immunodeficient nonobese diabetic–recombination activating gene-1 null IL-2 receptor common gamma chain null (NOD-Rag1null IL2rynull) mice without cytostatic conditioning. After confirmation of engraftment and expansion (starting at day 21 after injection) by imaging, mice received the indicated treatments or vehicle control (supplemental Methods). Whole-animal imaging took place weekly. To assess hematologic toxicity, blood was drawn before and after treatment cycle 3.
Statistics and data sharing
Sample sizes of biological replicates are specified in each figure and/or in the figure legend. Information on means (error bars) and statistical tests are included in the figure legends. For original data, please contact the corresponding author.
Immunoblotting, coimmunoprecipitations, cell isolation, cell cultures, RNA isolation, and RNA sequencing were performed as previously described.7,30 Detailed information on these techniques, as well as on assay for transposase-accessible chromatin with sequencing (ATAC-seq) after drug treatment, BH3 profiling, and ex vivo drug testing, can be found in the supplemental Methods. Supplemental Table 2 gives an overview on culture conditions, supplemental Table 3 on concentrations of tested drugs, supplemental Table 4 on expression data, and supplemental Table 5 on RNA-sequencing variants.
Results
An ex vivo drug screen highlights the reactivation of P53 responses and inhibition of survival signals as efficient and selective antileukemic concepts in T-PLL
Based on our developed concept of T-PLL’s key vulnerabilities (Figure 1A), we selected 8 compounds that represent major drug classes for an ex vivo single-agent cell-viability testing on 20 molecularly profiled and clinically well-annotated T-PLL as well as on healthy donor–derived peripheral blood mononuclear cells (PBMCs): bendamustine (alkylating agent),31,32 cladribine (ribonucleotide reductase inhibitor with additional epigenetic mode of action),33,34 dinaciclib (inhibitor of CDK1/2/5/9),35 ibrutinib (BTK/ITK inhibitor),36,37 idasanutlin (MDM2 inhibitor),21 romidepsin (HDAC1/2 inhibitor),21 ruxolitinib (JAK1/2 inhibitor),38 and venetoclax (BCL2 inhibitor).21,37,39
Robotic transfer applied 7 doses per inhibitor, and cell viability (single-suspension cultures) was read out by luminometric assays (supplemental Methods). DSSs were generated by calculating a normalized version of the area under the dose-response curve. To evaluate T-PLL cell selectivity of drug effects, sDSSs were calculated by subtracting the average DSS of PBMCs of 2 healthy donors from the DSS of patient samples. DSSs ≥10 and sDSSs ≥5 were defined as cutoffs for effective and selective responses, respectively.24
The highest single-agent efficacies were seen with idasanutlin (n = 18 [90%]), dinaciclib (n = 20 [100%]), and romidepsin (n = 19 [95%]), whereas cladribine and venetoclax showed moderate efficacies (n = 12 [60%] each; Figure 1B; supplemental Figure 1A). Highest selectivities were seen with idasanutlin (85% of patients, n = 17) and romidepsin (70%, n = 14). Cladribine and venetoclax were selective in 45% (n = 9) of patients.
Reactivating p53 responses and inhibiting T-PLL inherent survival signals emerge as efficient and selective treatment strategies in T-PLL. (A) Schematic overview showing functional points of attack of established (blue represents alkylating agents, purine analogs, and antibodies) and experimental (red) treatment options in T-PLL. Considering the genomic and transcriptomic landscape of T-PLL cells as well as published data on molecular vulnerabilities, including unbiased drug screens,7,21 8 compounds were chosen for an ex vivo single-agent cell-viability testing: bendamustine (alkylating agent),31,32 cladribine (ribonucleotide reductase inhibitor with additional epigenetic mode of action),33,34 dinaciclib (inhibitor of CDK1/2/5/9),35 ibrutinib (BTK/ITK inhibitor),36,37 idasanutlin (MDM2 inhibitor),21 romidepsin (HDAC1/2 inhibitor),21 ruxolitinib (JAK1/2 inhibitor),38 and venetoclax (BCL2 inhibitor).21,37,39 (B) Single-agent cell-viability testing of 20 primary T-PLL samples: after thawing, 5 × 105 primary T-PLL cells per mL were treated in 25 μL for 72 hours (respective concentrations are presented below the substance name; see also supplemental Table 2). Cell viability was assessed using CellTiter-Glo (CTG) luminescent assay. sDSS was calculated as a normalized version of the area under the dose-response curve. sDSS values were calculated by subtracting the average DSS of PBMCs of 2 age-matched healthy donors from the DSS of the patient samples. Higher sDSS values indicate increased selective sensitivity of the compound. Heat map (left) showing color-coded sDSSs, presented per patient (red, DSS > 0; white, sDSS = 0; blue, sDSS < 0). Box plots (middle/right) showing DSSs/sDSS values of the respective compounds (mean with first and third quartile). Compounds with the highest scores are at the top. (C) Dose-response curves of primary T-PLL cells, together with age-matched, healthy donor–derived PBMCs and CD3+ T cells, treated with increasing concentrations of idasanutlin (lower panel) and cladribine (upper panel). After thawing, 1 × 106 primary cells per mL were treated with indicated concentrations of idasanutlin for 48 hours or cladribine for 72 hours (mean with standard error of the mean [SEM]; 2-way ANOVA, Bonferroni correction for multiple comparisons; ∗∗∗∗P < .0001). (D) Dose-response curves of primary T-PLL cells, with (light-blue) and without (dark-blue) coculturing with NKtert BMSCs, treated with increasing concentrations of idasanutlin (continuous line, n = 15 cases) and cladribine (dotted line, n = 16 cases). After thawing, 1 × 106 primary cells/mL were cocultured with NKtert cells and subsequently treated with indicated concentrations of idasanutlin (48 hours) or cladribine (72 hours; mean with SEM; 2-way ANOVA, Bonferroni correction for multiple comparisons; ∗∗∗∗P < .0001). Phase-contrast microscope image (background) showing T-PLL cells in contact with NKtert BMSCs after 72 hours of incubation (original magnification, 220×). See supplemental Figure 1 for the respective DSSs, presented per patient, and the effect of indicated drugs on NKtert cell viability. AnnV, annexin V; ctrl, control; neg., negative; rel., relative.
Reactivating p53 responses and inhibiting T-PLL inherent survival signals emerge as efficient and selective treatment strategies in T-PLL. (A) Schematic overview showing functional points of attack of established (blue represents alkylating agents, purine analogs, and antibodies) and experimental (red) treatment options in T-PLL. Considering the genomic and transcriptomic landscape of T-PLL cells as well as published data on molecular vulnerabilities, including unbiased drug screens,7,21 8 compounds were chosen for an ex vivo single-agent cell-viability testing: bendamustine (alkylating agent),31,32 cladribine (ribonucleotide reductase inhibitor with additional epigenetic mode of action),33,34 dinaciclib (inhibitor of CDK1/2/5/9),35 ibrutinib (BTK/ITK inhibitor),36,37 idasanutlin (MDM2 inhibitor),21 romidepsin (HDAC1/2 inhibitor),21 ruxolitinib (JAK1/2 inhibitor),38 and venetoclax (BCL2 inhibitor).21,37,39 (B) Single-agent cell-viability testing of 20 primary T-PLL samples: after thawing, 5 × 105 primary T-PLL cells per mL were treated in 25 μL for 72 hours (respective concentrations are presented below the substance name; see also supplemental Table 2). Cell viability was assessed using CellTiter-Glo (CTG) luminescent assay. sDSS was calculated as a normalized version of the area under the dose-response curve. sDSS values were calculated by subtracting the average DSS of PBMCs of 2 age-matched healthy donors from the DSS of the patient samples. Higher sDSS values indicate increased selective sensitivity of the compound. Heat map (left) showing color-coded sDSSs, presented per patient (red, DSS > 0; white, sDSS = 0; blue, sDSS < 0). Box plots (middle/right) showing DSSs/sDSS values of the respective compounds (mean with first and third quartile). Compounds with the highest scores are at the top. (C) Dose-response curves of primary T-PLL cells, together with age-matched, healthy donor–derived PBMCs and CD3+ T cells, treated with increasing concentrations of idasanutlin (lower panel) and cladribine (upper panel). After thawing, 1 × 106 primary cells per mL were treated with indicated concentrations of idasanutlin for 48 hours or cladribine for 72 hours (mean with standard error of the mean [SEM]; 2-way ANOVA, Bonferroni correction for multiple comparisons; ∗∗∗∗P < .0001). (D) Dose-response curves of primary T-PLL cells, with (light-blue) and without (dark-blue) coculturing with NKtert BMSCs, treated with increasing concentrations of idasanutlin (continuous line, n = 15 cases) and cladribine (dotted line, n = 16 cases). After thawing, 1 × 106 primary cells/mL were cocultured with NKtert cells and subsequently treated with indicated concentrations of idasanutlin (48 hours) or cladribine (72 hours; mean with SEM; 2-way ANOVA, Bonferroni correction for multiple comparisons; ∗∗∗∗P < .0001). Phase-contrast microscope image (background) showing T-PLL cells in contact with NKtert BMSCs after 72 hours of incubation (original magnification, 220×). See supplemental Figure 1 for the respective DSSs, presented per patient, and the effect of indicated drugs on NKtert cell viability. AnnV, annexin V; ctrl, control; neg., negative; rel., relative.
At this point, and before subsequent combinatorial screens, we decided to investigate in more detail cladribine, with its interesting dual (epigenetic and DNA-damaging) action and reported activity in alemtuzumab resensitization,34 as well as the top-performer idasanutlin. We compared the dose-response curves of primary T-PLL cells with those of age-matched, healthy donor–derived T cells and PBMCs. The lethal dose 50% (LD50) values for both cladribine and idasanutlin (cladribine: LD50T-PLL = 0.07 μM, LD50PBMCs = 2.69, LD50T cells = 2.79 μM; idasanutlin: LD50T-PLL = 0.34 μM, LD50PBMCs = not reached, LD50T cells = not reached) were lower for T-PLL than for PBMCs, indicating a marked selectivity (Figure 1C). Furthermore, we performed cocultures of T-PLL cells with NKtert bone marrow stromal cells (BMSCs), mimicking milieu-mediated prosurvival stimuli. Cocultures significantly increased T-PLL cell viability (65% ± 12% vs 83% ± 11%; P = .001, Student t test; supplemental Figure 1B). Cladribine and idasanutlin had significantly higher LD50 values in T-PLL samples when cocultured with NKtert cells (idasanutlin, 0.35 μM vs 2.06 μM; cladribine, 0.04 μM vs 0.30 μM; both P < .0001, 2-way analysis of variance [ANOVA]; Figure 1D). However, both substances were able to overcome the BMSC support. Importantly, the viability of the feeder cells themselves was not affected by the drugs (supplemental Figure 1C).
Cladribine sensitivity is associated with elevated expression of its target-gene RRM2
Expectedly, there were heterogeneities in the response profiles as (1) interindividual differences (including responders vs nonresponders) toward a particular drug and as (2) intercompound differences across the cohort of T-PLL cases. Therefore, we sought to decipher whether the genetic or transcriptomic makeup of T-PLL cells might be predictive for the observed differences. Genomic mutations as well as expression levels of T-PLL–specific tumor suppressors or oncogenes and of genes encoding for targets of used drugs were characterized using messenger RNA sequencing of all 20 T-PLL samples.
Among the 8 compounds, the highest interindividual variation of T-PLL cell sensitivity was observed for cladribine. Thus, we investigated differentially expressed genes by comparing cladribine responders (n = 12 patients; DSS ≥10) vs nonresponders (n = 8; DSS <10). We identified a cladribine responder–specific transcriptome, showing altered expression of the gene sets of HALLMARK (the Molecular Signatures Database hallmark gene set collection) pathways of P53 response, apoptosis, inflammatory responses, and tumor necrosis factor α signaling (Figure 2A-B). Next, we extracted cladribine target genes from the Drug Gene Interaction Database41 and examined whether their expression was different between cladribine responders vs nonresponders. Expression of the ribonucleotide reductase regulatory subunit M2 (RRM2) was significantly higher in cladribine responders (P = .01, Student t test; R2 = 0.56; P = .01, Pearson correlation; Figure 2C), in line with ribonucleotide reductase inhibition as 1 mode of action of this multifunctional purine analog.33,42 Cladribine responses were independent of the presence of complex karyotypes (supplemental Figure 1D). We did not identify associations between the (less variable) responses to ruxolitinib, romidepsin, idasanutlin, or venetoclax and the expression of their respective target pathway genes (supplemental Figure 2A).
Transcriptomic profiling reveals a correlation of cladribine responses with the expression of its target-gene RRM2. (A-D) The 20 primary T-PLL samples, which were subjected to the ex vivo single-agent cell-viability testing, were additionally characterized by polyA messenger RNA (mRNA) sequencing (mRNA-seq). (A-C) As the responses toward cladribine were the most heterogenous in the single-compound screening, we defined cladribine responders (DSS ≥10; n = 12 patients with T-PLL) and cladribine nonresponders (DSS <10; n = 8 patients with T-PLL). (A) Volcano plot showing fold-changes and adjusted P values of significantly deregulated genes when comparing cladribine responders and nonresponders. Upregulated genes in cladribine responders are shown in red and downregulated genes in blue (adjusted P < .05). (B) GSEA was performed for all differentially expressed genes between cladribine responders and nonresponders, applying HALLMARK gene sets. Significantly enriched pathways are displayed in the bar chart (adjusted P < .05; Kolmogorov-Smirnov test). (C) Heat map (left) presenting the patient-specific cladribine sDSS and RRM2 mRNA expression across the 20 T-PLL cases (R2 = 0.56; P = .01, Pearson correlation). Bar chart (right) comparing the RRM2 mRNA expression between cladribine responders and nonresponders (mean with SEM; Student t test, ∗P < .05). Expression of the cladribine target-gene RRM240 correlated with the patient-specific sDSSs. (D) Case-specific color code (left) summarizing genomic alterations in ATM and JAK/STAT pathway genes, based on mRNA-seq results. Unsupervised hierarchical clustering is based on the ex vivo single-agent drug screening (see Figure 1B). Bar chart (right) showing the proportion of cases with a mutation and/or deletion in the respective gene. (dark blue, missense mutations; light-blue, nonsense mutations; blue, deletion; dark gray, multihit mutations; light gray, unmutated). (E) Baseline BH3 profiling in 10 of the 20 patient samples, that have been used in the initial ex vivo drug screen. Heat map (left) showing the relative cytochrome-c loss at baseline, as measured by flow cytometry (red, cytochrome-c release >0.5; blue, <0.5). Each row refers to a BH3 family peptide (incubation 1 hour), investigating either the overall priming (BIM and p53 upregulated modulator of apoptosis [PUMA]) or specific dependencies (Dep., BAD, HRK, MS1, and FS1). Correlation (right) between cytochrome-c release (x-axis) induced by BAD minus HRK (BAD – HRK = BCL2 dependence) and reduction of cell viability (y-axis) measured by CTG assay, after 72 hours exposure to 0.1 μM venetoclax (n = 10 cases). BCL2 dependence correlated with venetoclax-mediated reduction of cell viability (R2 = 0.65; P = .005). See supplemental Figure 2 for patient-specific mRNA expression of T-PLL’s hallmark genes and drug target pathway genes. BIM, Bcl-2 interacting mediator of cell death; Dep., dependency; GSEA, gene set enrichment analysis; HRK, Harakiri, BCL2 interacting protein; MS1, non-natural MCL1-specific peptide 1; FS1, non-natural BFL1-specific peptide 1.
Transcriptomic profiling reveals a correlation of cladribine responses with the expression of its target-gene RRM2. (A-D) The 20 primary T-PLL samples, which were subjected to the ex vivo single-agent cell-viability testing, were additionally characterized by polyA messenger RNA (mRNA) sequencing (mRNA-seq). (A-C) As the responses toward cladribine were the most heterogenous in the single-compound screening, we defined cladribine responders (DSS ≥10; n = 12 patients with T-PLL) and cladribine nonresponders (DSS <10; n = 8 patients with T-PLL). (A) Volcano plot showing fold-changes and adjusted P values of significantly deregulated genes when comparing cladribine responders and nonresponders. Upregulated genes in cladribine responders are shown in red and downregulated genes in blue (adjusted P < .05). (B) GSEA was performed for all differentially expressed genes between cladribine responders and nonresponders, applying HALLMARK gene sets. Significantly enriched pathways are displayed in the bar chart (adjusted P < .05; Kolmogorov-Smirnov test). (C) Heat map (left) presenting the patient-specific cladribine sDSS and RRM2 mRNA expression across the 20 T-PLL cases (R2 = 0.56; P = .01, Pearson correlation). Bar chart (right) comparing the RRM2 mRNA expression between cladribine responders and nonresponders (mean with SEM; Student t test, ∗P < .05). Expression of the cladribine target-gene RRM240 correlated with the patient-specific sDSSs. (D) Case-specific color code (left) summarizing genomic alterations in ATM and JAK/STAT pathway genes, based on mRNA-seq results. Unsupervised hierarchical clustering is based on the ex vivo single-agent drug screening (see Figure 1B). Bar chart (right) showing the proportion of cases with a mutation and/or deletion in the respective gene. (dark blue, missense mutations; light-blue, nonsense mutations; blue, deletion; dark gray, multihit mutations; light gray, unmutated). (E) Baseline BH3 profiling in 10 of the 20 patient samples, that have been used in the initial ex vivo drug screen. Heat map (left) showing the relative cytochrome-c loss at baseline, as measured by flow cytometry (red, cytochrome-c release >0.5; blue, <0.5). Each row refers to a BH3 family peptide (incubation 1 hour), investigating either the overall priming (BIM and p53 upregulated modulator of apoptosis [PUMA]) or specific dependencies (Dep., BAD, HRK, MS1, and FS1). Correlation (right) between cytochrome-c release (x-axis) induced by BAD minus HRK (BAD – HRK = BCL2 dependence) and reduction of cell viability (y-axis) measured by CTG assay, after 72 hours exposure to 0.1 μM venetoclax (n = 10 cases). BCL2 dependence correlated with venetoclax-mediated reduction of cell viability (R2 = 0.65; P = .005). See supplemental Figure 2 for patient-specific mRNA expression of T-PLL’s hallmark genes and drug target pathway genes. BIM, Bcl-2 interacting mediator of cell death; Dep., dependency; GSEA, gene set enrichment analysis; HRK, Harakiri, BCL2 interacting protein; MS1, non-natural MCL1-specific peptide 1; FS1, non-natural BFL1-specific peptide 1.
We next evaluated mutations/deletions of ATM (60% of cases) and gene variants of the JAK/STAT pathway in the 20 primary T-PLL cases profiled by the ex vivo drug screening (55% of cases; 30% JAK3, 25% STAT5B, and 5% JAK1; Figure 2D). Chromosome 14q11 rearrangements involving TCL1A were found in 95% of cases. Integrating drug responses with these mutation profiles, we observed no correlation between the activity of any compound and genetic aberrations of known T-PLL tumor suppressors or oncogenes (Figure 2D; supplemental Figure 2B). The overall drug response profiles, across all 8 compounds and all 20 cases, were not generally associated with the expression of T-PLL hallmark genes or respective drug target genes, indicating that T-PLL drug responses are more challenging to predict than only by transcriptomic and genomic information (supplemental Figure 2).
T-PLL cells show low levels of apoptotic priming with heterogeneous dependencies on BCL2 family molecules
Induction of apoptosis through P53 reactivation also depends on specific (mitochondrial) proapoptotic/antiapoptotic proteins. We, therefore, performed basal BH3 profiling in 10 of the 20 screened T-PLL cases. There was a heterogeneity at the level of overall priming for apoptosis (Figure 2E). No correlation between basal priming and the initial single-compound drug responses was detected (not shown). In addition, a marked heterogeneity was observed across samples for intrinsic dependencies on individual antiapoptotic proteins, such as BCL2 associated agonist of cell death (BAD) or Mcl-1 specific 1 (MS1). A positive correlation between BCL2 dependency and in vitro responses to venetoclax in these 10 samples was detected (R2 = 0.65; P = .005; Figure 2E). The heterogeneous BCL2 dependence of T-PLL cases described here might explain the overall limited efficacy of single-agent venetoclax treatments in relapsed/refractory (r/r) T-PLL,11,39 which is noteworthy as potentially inherent because most of the cases analyzed here were treatment naïve.
Interestingly, dynamic BH3 profiling in these 10 T-PLL samples after single-agent exposure to cladribine, idasanutlin, romidepsin, ibrutinib, or venetoclax revealed that only romidepsin increased the BCL2 dependence of T-PLL cells, in line with a previously reported increased BCL2 dependence upon belinostat treatment10; no other substance enhanced overall apoptotic priming or intrinsic dependencies (supplemental Figure 3). These data suggest that cell-death induction in T-PLL is facilitated more efficiently when drug combinations include those that act more directly through the P53 node, instead of solely relying on mitochondrial apoptosis.
Genotoxic insults by cladribine and inhibition of MDM2 via idasanutlin lead to reactivation of P53 and reinstated cell death in primary T-PLL cells
In our single-agent screening (Figure 1B), we observed a marked difference in the efficacies of cladribine vs bendamustine; yet, bendamustine is a recommended alkylator for alemtuzumab patients with r/r T-PLL.31 There are only a few studies comparing available classical cytostatics in T-PLL43; hence, we assessed here alkylators and nucleosides that are used in T-PLL. We exposed primary T-PLL samples to the alkylating agents 4-OOH-cyclophosphamide and bendamustine (48-hour exposure) and to the purine analogs pentostatin, nelarabine, fludarabine, clofarabine, and cladribine (72-hour exposure for these prodrugs).44 Cladribine showed the highest efficacy with the lowest LD50 value (0.07 μM), followed by clofarabine (LD50 = 0.7 μM; Figure 3A). Given the central deficiency of T-PLL cells to execute adequate DNA damage responses via the ATM-CHEK2-P53 axis,7 we also investigated whether any of these conventional compounds is able to induce specific apoptosis through P53 activation. Corresponding to the cytotoxicity data, only cladribine, clofarabine, and fludarabine evoked P53 activation and apoptotic cell death, as shown by significantly increased P53Ser15-phosphorylation (clofarabine, P = .006; cladribine, P = .005; fludarabine, P = .0004, Student t test) alongside poly (ADP-ribose) polymerase (PARP) cleavage (cladribine, P = .007; fludarabine, P = .006; Student t test; Figure 3B; supplemental Figure 4A).
Cladribine and inhibitors of MDM2 lead to activation of p53 and subsequent cell death in primary T-PLL cells. (A) Bar chart showing the viability of primary T-PLL cells after treatment with the alkylating agents 4-OOH-cyclophosphamide (n = 10) and bendamustine (n = 24) for 48 hours and the purine analogs pentostatin (n = 19), nelarabine (n = 14), fludarabine (n = 10), clofarabine (n = 10), and cladribine (n = 16) for 72 hours (means with SEM). After thawing, 1 × 106 T-PLL cells/mL were cultured in the presence of 1 μM or 10 μM of indicated substances. Cladribine was most effective in reducing T-PLL cell viability (eg, viability at 1 μM = 24.4% ± 7.7%). (B) P53 phosphorylation and PARP cleavage upon treatment with cladribine, fludarabine, nelarabine, bendamustine, 4-OOH-cyclophosphamide (all at LD50 concentrations), pentostatin, and clofarabine (10 μM each) for 24 hours. An exemplary immunoblot of 1 primary T-PLL sample of 3 cases is presented. Densitometric quantification of phosphorylation was performed relative to the untreated condition based on the expression of the housekeeping protein β-actin; quantification of cPARP included correction for expression of the uncleaved protein. Phospho-activation of P53 was highest after exposure to cladribine, fludarabine, and clofarabine. (C) Bar chart showing the viability of primary T-PLL cells after treatment with the direct p53 reactivator Prima-1MET and the MDM2 inhibitors serdemetan, MI-773, KRT-232, APG-115, idasanutlin, and siremadlin (mean with SEM). After thawing, 1 × 106 T-PLL cells per mL were treated with 0.1 μM and 1 μM of indicated substances for 48 hours. Idasanutlin (viability at 0.1 μM = 67.8% ± 4.1%) and siremadlin (viability at 0.1 μM = 44.3% ± 4.6%) were most effective. (D) P53 phosphorylation, PARP cleavage, and MDM2 protein expression upon treatment with the direct p53 reactivator Prima-1MET and the MDM2 inhibitors idasanutlin and siremadlin using LD50 concentrations. An exemplary immunoblot of 1 primary T-PLL sample of 3 cases is presented. Densitometric quantifications as in panel B. Induction of phospho-p53, cleavage of PARP, and expression of MDM2 was highest after exposure to idasanutlin and siremadlin. In the experiments of panel A-D, apoptotic cells were quantified by flow cytometric analysis of differential annexin V (AnnV)/7AAD staining. (E) A total of 38 T-cell leukemia/lymphoma lines, representing 7 entities, including anaplastic large cell lymphoma (ALCL; yellow), cutaneous T-cell lymphoma (CTCL; light gray), γδ-T-cell (GD; dark gray), NK-cell (dark green), peripheral T-cell lymphoma not-otherwise-specified (PTCL-NOS; brown), T-cell acute lymphoblastic leukemia (T-ALL; orange), and T-large granular lymphocytic leukemia (T-LGLL; light green) were subjected to single-agent cell-viability testing. The screening included multiple drugs (rows) assigned to specific classes (see corresponding color codes) such as 4 MDM2 inhibitors and others. Incubation of 1 × 105 cells per mL in 25 μL medium ± drug was done for 72 hours. Cell viability was assessed by CTG luminescent assays. Cell line–specific DSSs (red, higher efficacy; blue, lower) were calculated. Unsupervised hierarchical clustering revealed 2 distinct groups of cell lines, predominantly aligned with their TP53 mutation status, implicating a link between TP53 mutations and resistance to MDM2 inhibition. See supplemental Figure 4 for quantification of immunoblots on T-PLL cases, as well as for data on phosphorylation of p53 and PARP cleavage in TP53 WT vs mutated cell lines upon idasanutlin treatment. BTKi, Bruton tyrosine kinase inhibitor; ctrl, control; Cycloph., cyclophosphamide; NK, natural killer; rel., relative; WT, wild-type.
Cladribine and inhibitors of MDM2 lead to activation of p53 and subsequent cell death in primary T-PLL cells. (A) Bar chart showing the viability of primary T-PLL cells after treatment with the alkylating agents 4-OOH-cyclophosphamide (n = 10) and bendamustine (n = 24) for 48 hours and the purine analogs pentostatin (n = 19), nelarabine (n = 14), fludarabine (n = 10), clofarabine (n = 10), and cladribine (n = 16) for 72 hours (means with SEM). After thawing, 1 × 106 T-PLL cells/mL were cultured in the presence of 1 μM or 10 μM of indicated substances. Cladribine was most effective in reducing T-PLL cell viability (eg, viability at 1 μM = 24.4% ± 7.7%). (B) P53 phosphorylation and PARP cleavage upon treatment with cladribine, fludarabine, nelarabine, bendamustine, 4-OOH-cyclophosphamide (all at LD50 concentrations), pentostatin, and clofarabine (10 μM each) for 24 hours. An exemplary immunoblot of 1 primary T-PLL sample of 3 cases is presented. Densitometric quantification of phosphorylation was performed relative to the untreated condition based on the expression of the housekeeping protein β-actin; quantification of cPARP included correction for expression of the uncleaved protein. Phospho-activation of P53 was highest after exposure to cladribine, fludarabine, and clofarabine. (C) Bar chart showing the viability of primary T-PLL cells after treatment with the direct p53 reactivator Prima-1MET and the MDM2 inhibitors serdemetan, MI-773, KRT-232, APG-115, idasanutlin, and siremadlin (mean with SEM). After thawing, 1 × 106 T-PLL cells per mL were treated with 0.1 μM and 1 μM of indicated substances for 48 hours. Idasanutlin (viability at 0.1 μM = 67.8% ± 4.1%) and siremadlin (viability at 0.1 μM = 44.3% ± 4.6%) were most effective. (D) P53 phosphorylation, PARP cleavage, and MDM2 protein expression upon treatment with the direct p53 reactivator Prima-1MET and the MDM2 inhibitors idasanutlin and siremadlin using LD50 concentrations. An exemplary immunoblot of 1 primary T-PLL sample of 3 cases is presented. Densitometric quantifications as in panel B. Induction of phospho-p53, cleavage of PARP, and expression of MDM2 was highest after exposure to idasanutlin and siremadlin. In the experiments of panel A-D, apoptotic cells were quantified by flow cytometric analysis of differential annexin V (AnnV)/7AAD staining. (E) A total of 38 T-cell leukemia/lymphoma lines, representing 7 entities, including anaplastic large cell lymphoma (ALCL; yellow), cutaneous T-cell lymphoma (CTCL; light gray), γδ-T-cell (GD; dark gray), NK-cell (dark green), peripheral T-cell lymphoma not-otherwise-specified (PTCL-NOS; brown), T-cell acute lymphoblastic leukemia (T-ALL; orange), and T-large granular lymphocytic leukemia (T-LGLL; light green) were subjected to single-agent cell-viability testing. The screening included multiple drugs (rows) assigned to specific classes (see corresponding color codes) such as 4 MDM2 inhibitors and others. Incubation of 1 × 105 cells per mL in 25 μL medium ± drug was done for 72 hours. Cell viability was assessed by CTG luminescent assays. Cell line–specific DSSs (red, higher efficacy; blue, lower) were calculated. Unsupervised hierarchical clustering revealed 2 distinct groups of cell lines, predominantly aligned with their TP53 mutation status, implicating a link between TP53 mutations and resistance to MDM2 inhibition. See supplemental Figure 4 for quantification of immunoblots on T-PLL cases, as well as for data on phosphorylation of p53 and PARP cleavage in TP53 WT vs mutated cell lines upon idasanutlin treatment. BTKi, Bruton tyrosine kinase inhibitor; ctrl, control; Cycloph., cyclophosphamide; NK, natural killer; rel., relative; WT, wild-type.
Given the emerged superior efficacy and selectivity data of the MDM2 inhibitor idasanutlin (Figure 1B), we followed up by comparing the effects of several other P53 reactivating substances in T-PLL cells of 10 cases (MDM2 inhibitors serdemetan, KRT-232, MI-773, APG-115, idasanutlin, and siremadlin, as well as the direct P53 reactivator Prima-1MET). All MDM2 inhibitors induced cell death; however, at variable LD50 values, ranging from 0.11 μM (siremadlin) to 1.01 μM (serdemetan); whereas the P53mut-targeting wild-type (WT) function-restoring Prima-1MET showed the lowest efficacy (LD50 = 1.30 μM), overall indicating that targeting P53 binding by MDM2 might overcome T-PLL’s apoptotic resistance (Figure 3C). As shown for cladribine, we observed a significantly increased P53Ser15 phospho-activation alongside higher levels of cleaved PARP (cPARP) upon treatment with idasanutlin (pP53Ser15 compared with untreated control, P = .04; cPARP, P = .002; Student t test; n = 3) and with siremadlin (pP53Ser15, P = .01; cPARP, P = .003; Figure 3D; supplemental Figure 4B). Prima-1MET did not affect P53 phosphorylation or PARP cleavage, indicating again that to overcome the apoptotic resistance of T-PLL cells reactivation of WT P53 is necessary and accomplished by MDM2 inhibition.
TP53 is predominantly present in WT constitution in T-PLL, which is essential for the activity of MDM2 inhibitors
TP53 mutations were not detected in our T-PLL cohort; their literature-based incidence is also low (4.8%7; 14%45). To address the applicability of our principles to the rare TP53-mutated T-PLL and to allow for conclusions for (generally more frequently TP53 mutated)46 non–T-PLL T-cell tumors, we investigated the relationship between drug responses and TP53 lesions across 38 T-cell leukemia/lymphoma lines. Therein, a single-agent screening of 4 MDM2 inhibitors and all single agents used in our T-PLL sample screen revealed, via unsupervised hierarchical clustering, 2 distinct subsets of tumors, primarily stratified by their TP53 mutation status (Figure 3E).
Accordingly, we only detected induction of pP53Ser15 and cPARP upon idasanutlin treatment in Molt4 T cells (isolated from a TP53 WT T-cell acute lymphoblastic leukemia) but not in Jurkat cells (from a TP53-mutated T-cell acute lymphoblastic leukemia; supplemental Figure 4C). These results further corroborate that the predominant WT TP53 constitution in T-PLL can serve as a targeting node for cell-death induction by MDM2 inhibition.
Reactivating a P53 response by combining cladribine with idasanutlin emerges as a highly efficient, synergistic, and selective interventional strategy for T-PLL
Because monotherapies are often limited in the clinic, for example, due to resistances and dose-limiting toxicities,47 we also performed ex vivo combinatorial drug screens in the 20 T-PLL samples of the initial single-agent screen. We studied the efficacy and synergy of combinations of the substances idasanutlin, cladribine, venetoclax, romidepsin, dinaciclib, bendamustine, ruxolitinib, and ibrutinib. Despite its low single-drug activity (Kornauth et al36 and Figure 1B), the TCR/ITK-inhibiting ibrutinib was included due to its potential as a synergy-promoting partner.30,37,48 Assessing potencies at drug concentrations that killed a maximum of 50% of the healthy donor–derived PBMCs (TC50s), we identified 5 very active combinations: idasanutlin with cladribine, with romidepsin, or with venetoclax; and romidepsin with cladribine or with venetoclax (Figure 4A; supplemental Figure 5A-D). The most synergistic relationship was observed for cladribine with idasanutlin (Figure 4B; supplemental Figure 5E).
Paired combinations of idasanutlin, cladribine, venetoclax, and romidepsin demonstrate marked efficacy and selectivity against T-PLL, with idasanutlin and cladribine being particularly synergistic. (A-B) Combination screen for efficacy and synergy of combinations of idasanutlin, cladribine, venetoclax, romidepsin, dinaciclib, bendamustine, ruxolitinib, and ibrutinib in 20 primary T-PLL samples after 72 hours of treatment. After thawing, 5 × 105 primary T-PLL cells per mL in 25 μL were treated with the substance combinations for 72 hours (see supplemental Table 2 for the respective concentrations). Cell viability was assessed using the CTG assay. 1:1 combinations of 7 doses for each drug were used in pairwise drug combination testing, following predictions with the DECREASE model to fill the full drug combination dose-response matrixes.49 SynToxProfiler50 was used to calculate combination efficacies, using the normalized volume under the dose-response area. SynergyFinder51 and the Zero Interaction Potency (ZIP) model52 were used to score the combination synergies. Only those drug concentrations that killed a maximum of 50% of the healthy-donor-derived control PBMCs (n = 2) were included (TC50). Box plots showing the efficacy (A) and synergy (B) across all tested combinations. The 5 most T-PLL–specific combinations are highlighted in blue. (C) Dose-response curves of T-PLL cases (n = 7) as well as age-matched, healthy donor–derived PBMCs (n = 4) and CD3+ T cells (n = 4), treated with increasing concentrations of the 5 most effective combinations (1:1 dose ratios) for 48 hours. Apoptosis was measured using flow cytometry–based AnnV/7AAD analyses (mean of the average of individual responses with SEM; 1-way ANOVA, Bonferroni correction for multiple comparisons; ∗∗P < .01; ∗∗∗P < .001). Supplementing data includes supplemental Figure 5 with heat maps showing patient-specific efficacies and synergies of this combination screening; supplemental Figure 6 with coculture experiments with NKtert cells, testing the most promising combinations; supplemental Figure 7 for a combination screen in selected 14 T-cell leukemia/lymphoma lines, assessing the efficacy of pairwise combinations of cladribine, idasanutlin, venetoclax, and romidepsin. Benda, bendamustine; Cladri, cladribine; Dina, dinaciclib; Ibru, ibrutinib; Ida, idasanutlin; Romi, romidepsin; Ruxo, ruxolitinib; Veneto, venetoclax.
Paired combinations of idasanutlin, cladribine, venetoclax, and romidepsin demonstrate marked efficacy and selectivity against T-PLL, with idasanutlin and cladribine being particularly synergistic. (A-B) Combination screen for efficacy and synergy of combinations of idasanutlin, cladribine, venetoclax, romidepsin, dinaciclib, bendamustine, ruxolitinib, and ibrutinib in 20 primary T-PLL samples after 72 hours of treatment. After thawing, 5 × 105 primary T-PLL cells per mL in 25 μL were treated with the substance combinations for 72 hours (see supplemental Table 2 for the respective concentrations). Cell viability was assessed using the CTG assay. 1:1 combinations of 7 doses for each drug were used in pairwise drug combination testing, following predictions with the DECREASE model to fill the full drug combination dose-response matrixes.49 SynToxProfiler50 was used to calculate combination efficacies, using the normalized volume under the dose-response area. SynergyFinder51 and the Zero Interaction Potency (ZIP) model52 were used to score the combination synergies. Only those drug concentrations that killed a maximum of 50% of the healthy-donor-derived control PBMCs (n = 2) were included (TC50). Box plots showing the efficacy (A) and synergy (B) across all tested combinations. The 5 most T-PLL–specific combinations are highlighted in blue. (C) Dose-response curves of T-PLL cases (n = 7) as well as age-matched, healthy donor–derived PBMCs (n = 4) and CD3+ T cells (n = 4), treated with increasing concentrations of the 5 most effective combinations (1:1 dose ratios) for 48 hours. Apoptosis was measured using flow cytometry–based AnnV/7AAD analyses (mean of the average of individual responses with SEM; 1-way ANOVA, Bonferroni correction for multiple comparisons; ∗∗P < .01; ∗∗∗P < .001). Supplementing data includes supplemental Figure 5 with heat maps showing patient-specific efficacies and synergies of this combination screening; supplemental Figure 6 with coculture experiments with NKtert cells, testing the most promising combinations; supplemental Figure 7 for a combination screen in selected 14 T-cell leukemia/lymphoma lines, assessing the efficacy of pairwise combinations of cladribine, idasanutlin, venetoclax, and romidepsin. Benda, bendamustine; Cladri, cladribine; Dina, dinaciclib; Ibru, ibrutinib; Ida, idasanutlin; Romi, romidepsin; Ruxo, ruxolitinib; Veneto, venetoclax.
Based on the effects on healthy donor PBMCs and T cells, of these 5 candidate combinations, romidepsin/cladribine and romidepsin/venetoclax were much less T-PLL selective than cladribine/idasanutlin, idasanutlin/romidepsin, or idasanutlin/venetoclax (Figure 4C). Furthermore, although the efficacies of the 2 combinations without romidepsin were decreased in T-PLL/NKtert BMSC cocultures, activities of all combinations that included romidepsin were not altered, suggesting that romidepsin can overcome the protection by the stromal niche (supplemental Figure 6A-B).
We, then, asked whether the substance classes studied herein might also have potential in the treatment of other mature T-cell neoplasms. Therefore, we performed an ex vivo combinatorial screening in 14 T-cell tumor lines representing 7 different entities, using those drug doublets that were most potent in the primary T-PLL cohort, that is cladribine/idasanutlin, cladribine/romidepsin, romidepsin/venetoclax, idasanutlin/romidepsin, and idasanutlin/venetoclax; with ibrutinib/venetoclax as a control of expected low activity. Importantly, combinations of romidepsin with cladribine, venetoclax, or idasanutlin were most effective across this panel (supplemental Figure 7), without tumor entity–specific drug sensitivity patterns. This provides, to our knowledge, the first hints that treatment strategies around combining specific DNA insults with inhibition of (H)DAC, BCL2, or P53 activation can serve as templates for other T-cell neoplasms.
Idasanutlin facilitates the release of P53 from its bound state with MDM2, thereby synergizing with cladribine to activate apoptotic pathways
To study potential mechanisms underlying the marked synergy between cladribine and idasanutlin (Figure 4B), we hypothesized that T-PLL cell death is mediated predominantly by liberated P53 (idasanutlin) in the context of signals from DNA insults (cladribine).
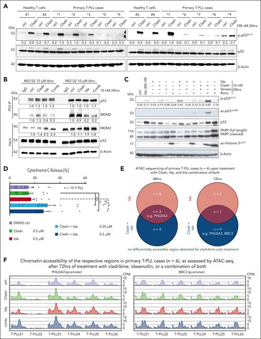
Although pan–T cells from age-matched healthy donors exhibited induction of pP53Ser15 after cladribine treatment, we only observed adequate P53 phospho-activation in 4 of 9 T-PLL samples (Figure 5A). Coimmunoprecipitation experiments of P53 in T-PLL cells showed that cladribine treatment does not sufficiently release P53 from this inhibitory complex with MDM2 (Figure 5B), as one would expect to take place in normal cells under genotoxic stress.53 However, the addition of idasanutlin facilitated the liberation of P53 from MDM2 (Figure 5B). We further validated idasanutlin's mode of action through P53 and MDM2 coimmunoprecipitations in the TP53 WT T-cell leukemia lines Mac2a and Molt4 (supplemental Figure 8A-B). Importantly, the combination of cladribine and idasanutlin induced significant P53 phosphorylation, a response that was absent in the respective single-compound conditions (Figure 5C; supplemental Figure 8C). Furthermore, only the cladribine with idasanutlin combination (not the single agents) elicited marked cytochrome-c release, indicative of conditionally enhanced apoptotic activity (Figure 5D).
Idasanutlin overcomes the deficiency of T-PLL cells to evoke P53 responses under cytotoxic stress by facilitating the liberation of P53 from its MDM2-bound state. (A) P53Ser15 phosphorylation upon in vitro treatment with cladribine (100 nM; 24 hours) comparing primary T-PLL cells (n = 9 cases) with CD3+ pan–T-cell isolates from 4 age-matched healthy donors. P53 phospho-activation is diminished in 4 of 9 primary T-PLL cases. (B) P53 coimmunoprecipitation was conducted using primary T-PLL cells (n = 2 cases) treated in vitro with idasanutlin and cladribine (each 10 nM). Densitometric quantification involved ratios to the untreated condition based on the expression of the housekeeping protein β-actin. Reduction in the interaction between P53 and MDM2 was observed only in conditions including idasanutlin. (C) P53 phosphorylation/acetylation, PARP cleavage, and Histone 3 acetylation in primary T-PLL cells upon treatment with idasanutlin, cladribine, venetoclax, romidepsin, and respective paired combinations (10 nM; 24 hours; n = 3 cases; exemplary immunoblot shown). Densitometric quantification of phosphorylation was done relative to the untreated condition based on the expression of β-actin. By combining idasanutlin with cladribine, a higher phospho-p53Ser15 induction was achieved than with the single substances. Acetylation of Histone 3 was observed in all romidepsin conditions, but only the combination of cladribine and romidepsin induced detectable p53Lys382 acetylation. Venetoclax + romidepsin did not induce p53Ser15 phosphorylation, but p53 stabilization, and showed the strongest PARP cleavage. (D) Relative cytochrome-c release upon treatment with idasanutlin (red, 0.5 μM), cladribine (green, 0.5 μM), and the combination of both (light-blue, 0.25 μM each; dark blue, 0.5 μM each) in primary T-PLL cells (n = 10 cases). Cytochrome-c release was measured by flow cytometry (mean with SEM; 1-way ANOVA, Bonferroni correction for multiple comparisons, ∗P < .05; ∗∗P < .01; ∗∗∗P<.001). Cytochrome-c release was significantly elevated when cells were treated with the combination of cladribine with idasanutlin. (E-F) ATAC-seq was performed on ex vivo–treated primary T-PLL cells (n = 6 cases; cladribine, idasanutlin, and combination; each 10 nM; 48 and 72 hours). (E) Venn diagram showing differentially accessible regions (FDR < 0.05) upon idasanutlin and the combination treatment after 48 hours (left) and 72 hours (right). Promoter regions of PHLDA3 (48 hours, idasanutlin-only treatment FDR = 0.003; combination treatment FDR = 0.0007; 72 hours, combination treatment FDR = 0.03) and BBC3 (72 hours combination treatment FDR = 0.03) were found to be more accessible preferentially in treated cells. Graphical representation depicting the sliding window sum of counts per million (CPM) for the specified regions of PHLDA3 (left) and BBC3 (right), upon treatment with cladribine, idasanutlin, and their combination for 72 hours (each 10 nM). The ATAC-seq protocol outlined a 500-nucleotide span around the respective peaks within the promoters of PHLDA3 and BBC3, with an additional 400 nucleotides extended to exhibit baseline levels before and after the peak region. Despite notable interindividual variations, both PHLDA3 and BBC3 exhibited significantly enhanced accessibility following treatment with idasanutlin and cladribine. treatment. See supplemental Figure 8 for P53 and MDM2 co-immunoprecipitations in Molt4 and Mac2a T-cell tumor lines, quantification of the immunoblot of panel C, and ATAC-seq data on PHLDA3 accessibility after 48 hours of treatment. Cladri, cladribine; combi, combination; FDR, false discovery rate; Ida, idasanutlin; Romi, romidepsin; Veneto, venetoclax.
Idasanutlin overcomes the deficiency of T-PLL cells to evoke P53 responses under cytotoxic stress by facilitating the liberation of P53 from its MDM2-bound state. (A) P53Ser15 phosphorylation upon in vitro treatment with cladribine (100 nM; 24 hours) comparing primary T-PLL cells (n = 9 cases) with CD3+ pan–T-cell isolates from 4 age-matched healthy donors. P53 phospho-activation is diminished in 4 of 9 primary T-PLL cases. (B) P53 coimmunoprecipitation was conducted using primary T-PLL cells (n = 2 cases) treated in vitro with idasanutlin and cladribine (each 10 nM). Densitometric quantification involved ratios to the untreated condition based on the expression of the housekeeping protein β-actin. Reduction in the interaction between P53 and MDM2 was observed only in conditions including idasanutlin. (C) P53 phosphorylation/acetylation, PARP cleavage, and Histone 3 acetylation in primary T-PLL cells upon treatment with idasanutlin, cladribine, venetoclax, romidepsin, and respective paired combinations (10 nM; 24 hours; n = 3 cases; exemplary immunoblot shown). Densitometric quantification of phosphorylation was done relative to the untreated condition based on the expression of β-actin. By combining idasanutlin with cladribine, a higher phospho-p53Ser15 induction was achieved than with the single substances. Acetylation of Histone 3 was observed in all romidepsin conditions, but only the combination of cladribine and romidepsin induced detectable p53Lys382 acetylation. Venetoclax + romidepsin did not induce p53Ser15 phosphorylation, but p53 stabilization, and showed the strongest PARP cleavage. (D) Relative cytochrome-c release upon treatment with idasanutlin (red, 0.5 μM), cladribine (green, 0.5 μM), and the combination of both (light-blue, 0.25 μM each; dark blue, 0.5 μM each) in primary T-PLL cells (n = 10 cases). Cytochrome-c release was measured by flow cytometry (mean with SEM; 1-way ANOVA, Bonferroni correction for multiple comparisons, ∗P < .05; ∗∗P < .01; ∗∗∗P<.001). Cytochrome-c release was significantly elevated when cells were treated with the combination of cladribine with idasanutlin. (E-F) ATAC-seq was performed on ex vivo–treated primary T-PLL cells (n = 6 cases; cladribine, idasanutlin, and combination; each 10 nM; 48 and 72 hours). (E) Venn diagram showing differentially accessible regions (FDR < 0.05) upon idasanutlin and the combination treatment after 48 hours (left) and 72 hours (right). Promoter regions of PHLDA3 (48 hours, idasanutlin-only treatment FDR = 0.003; combination treatment FDR = 0.0007; 72 hours, combination treatment FDR = 0.03) and BBC3 (72 hours combination treatment FDR = 0.03) were found to be more accessible preferentially in treated cells. Graphical representation depicting the sliding window sum of counts per million (CPM) for the specified regions of PHLDA3 (left) and BBC3 (right), upon treatment with cladribine, idasanutlin, and their combination for 72 hours (each 10 nM). The ATAC-seq protocol outlined a 500-nucleotide span around the respective peaks within the promoters of PHLDA3 and BBC3, with an additional 400 nucleotides extended to exhibit baseline levels before and after the peak region. Despite notable interindividual variations, both PHLDA3 and BBC3 exhibited significantly enhanced accessibility following treatment with idasanutlin and cladribine. treatment. See supplemental Figure 8 for P53 and MDM2 co-immunoprecipitations in Molt4 and Mac2a T-cell tumor lines, quantification of the immunoblot of panel C, and ATAC-seq data on PHLDA3 accessibility after 48 hours of treatment. Cladri, cladribine; combi, combination; FDR, false discovery rate; Ida, idasanutlin; Romi, romidepsin; Veneto, venetoclax.
We also explored drug-induced alterations in chromatin accessibility (ATAC-seq) of primary T-PLL cells (6 samples) to further delineate the impact of cladribine, idasanutlin, and their combination (all at sublethal concentrations). A high heterogeneity of global profiles between distinct patient samples was observed. Consequently, only a small number of specific loci showing consistent significantly differential accessibility could be identified in this unbiased strategy. Intriguingly, we noted a marked increase in accessibility of regions important for the transcriptional regulation of P53 targets in association with the treatment; for example, the promoter region of PHLDA3, a downstream effector of P53 and AKT repressor,54 after idasanutlin and its combination with cladribine (Figure 5E-F; supplemental Figure 8D). Similarly, increased accessibility in the promoter region of BBC3, encoding the proapoptotic Bcl2 family member PUMA,55 was detected exclusively in the context of the cladribine/idasanutlin combination (at 72 hours; Figure 5E-F).
Together, besides providing a molecular concept of the cladribine/idasanutlin synergism, these data further emphasize the therapeutic potential of a pharmacologic combination strategy that is based on inflicting specific DNA lesions in conjunction with an increase in the fraction of P53 that is accessible to full activation, for example, induced by its release from the inhibitory MDM2 interaction.
The synergistic combination of cladribine with idasanutlin decreases tumor burden in MTCP1-transgenic mice, without marked hematologic toxicity
Next, we validated the efficacies and safeties of treatments with cladribine/idasanutlin and with other 4 of the best-performing combinations in a murine T-PLL model based on syngeneic transplantation of murine leukemic cells derived from transgenic overexpression of the human (h) TCL1-family member MTCP1 (CD2-hMTCP1p13; Figure 6A).28 Notably, the cladribine/idasanutlin combination reduced the tumor burden, as shown by a reduced PB T-cell percentage (Figure 6B). In addition, this combination most significantly diminished WBCs (median = 36.8 × 106/mL vs mean = 283.1 × 106/mL [vehicle control]; P = .02, 1-way ANOVA) and spleen weights (mean = 360 mg vs mean = 740 mg [vehicle control]; P = .003, 1-way ANOVA; Figure 6C-D; supplemental Figure 9A). The combination idasanutlin/romidepsin also showed significant spleen-weight reductions (compared with mice treated with vehicle control; mean spleen weight, 330 mg; P = .049), although not as pronounced as cladribine/idasanutlin. In contrast, no significant differences in WBCs and spleen weight and just a slight reduction of T-cell percentages compared with vehicle-treated mice were observed for cladribine as a single agent. Idasanutlin was not effective as a single agent (Figure 6B-D). All treatments were well tolerated, because neither severe weight loss nor hemato-toxicity were observed (Figure 6E-F; supplemental Figure 9B).
The synergistic combination cladribine/idasanutlin decreases T-PLL burden in MTCP1 transgenic mice, without showing hematologic toxicity. System of syngeneic transplants of leukemic cells from the CD2-hMTCP1p13 transgenic murine T-PLL model,28 investigating the efficacy as well toxicity of idasanutlin (n = 6), cladribine (n = 5), idasanutlin with cladribine (n = 4), idasanutlin with venetoclax (n = 5), idasanutlin with romidepson (n = 4), and venetoclax with romidepsin (n = 4) compared with vehicle control–treated mice (n = 6). (A) Scheme of scheduling and dosing: mice were injected intraperitoneal (i.p.) with 0.25 × 107 leukemic cells derived from the CD2-hMTCP1p13 transgenic murine T-PLL–like model. Treatment was performed on days 7 to 11 after transplantation at indicated dosages (p.o., per oral). Blood sampling was performed on day 6 and day 13. Mice were euthanized on day 14. (B) Flow cytometry analysis of CD3 and CD5 expression at day 13 after transplantation, gated on lymphocytes in PB. The T-cell population was significantly reduced after treatment with idasanutlin and cladribine (95% in the vehicle control condition vs 52% in the idasanutlin + cladribine condition). (C-F) Box plots presenting the WBC counts (C), spleen weights (D), red blood cell counts (RBCs) (E), and platelet counts (PLTs) (F). The WBCs, RBCs, and PLTs were calculated on day 13 after transplantation from PB, and the spleen weight was measured on day 14 (mean with SEM; 1-way ANOVA; Bonferroni correction for multiple comparisons, ∗P < .05; ∗∗∗P < .001). See supplemental Figure 9 for proportions of T cells in the bone marrow and relative weight loss upon treatment.
The synergistic combination cladribine/idasanutlin decreases T-PLL burden in MTCP1 transgenic mice, without showing hematologic toxicity. System of syngeneic transplants of leukemic cells from the CD2-hMTCP1p13 transgenic murine T-PLL model,28 investigating the efficacy as well toxicity of idasanutlin (n = 6), cladribine (n = 5), idasanutlin with cladribine (n = 4), idasanutlin with venetoclax (n = 5), idasanutlin with romidepson (n = 4), and venetoclax with romidepsin (n = 4) compared with vehicle control–treated mice (n = 6). (A) Scheme of scheduling and dosing: mice were injected intraperitoneal (i.p.) with 0.25 × 107 leukemic cells derived from the CD2-hMTCP1p13 transgenic murine T-PLL–like model. Treatment was performed on days 7 to 11 after transplantation at indicated dosages (p.o., per oral). Blood sampling was performed on day 6 and day 13. Mice were euthanized on day 14. (B) Flow cytometry analysis of CD3 and CD5 expression at day 13 after transplantation, gated on lymphocytes in PB. The T-cell population was significantly reduced after treatment with idasanutlin and cladribine (95% in the vehicle control condition vs 52% in the idasanutlin + cladribine condition). (C-F) Box plots presenting the WBC counts (C), spleen weights (D), red blood cell counts (RBCs) (E), and platelet counts (PLTs) (F). The WBCs, RBCs, and PLTs were calculated on day 13 after transplantation from PB, and the spleen weight was measured on day 14 (mean with SEM; 1-way ANOVA; Bonferroni correction for multiple comparisons, ∗P < .05; ∗∗∗P < .001). See supplemental Figure 9 for proportions of T cells in the bone marrow and relative weight loss upon treatment.
Pairwise combinations of romidepsin, idasanutlin, and cladribine significantly reduced leukemic outgrowth of a T-PLL PDX mouse model
To further challenge our findings, we aimed to validate the potential of romidepsin, idasanutlin, and cladribine combinations (3 two-compound combinations) in one of the first established T-PLL PDX mouse models (Figure 7A for experimental setup). Cells from a patient with T-PLL (immunophenotype: CD2+CD3+CD5+CD4+CD8–CD38+CD52+; fluorescence in situ hybridization: TCRα/δ rearrangement, karyotype (47,XY,t(3;10)(p21;q22),+5,der(5)t(5;8)(q13;q13)x2,8,+add(9)(p13),der(10)t(5;10)(q13;p11.2),inv(14)(q11q32)), and MYC amplification) were transduced with a lentivirus expressing firefly luciferase-GFP to enable in vivo whole-animal imaging to assess drug responses. Importantly, all 3 combinations significantly inhibited outgrowth of T-PLL in Rag−/−γc−/− mice as per luminescence-based overall leukemic burden (Figure 7B). Of note, these effects remained transient, because treatment was discontinued after 4 cycles due to the substantial tumor burden in the vehicle-control cohort. None of the tested combinations showed relevant hemato-toxicity, as indicated by red blood cell and platelet counts before and after treatment cycle 3 (supplemental Figure 10).
Pairwise combinations of romidepsin, idasanutlin, and cladribine inhibit leukemic outgrowth in a T-PLL PDX model. (A-B) System of xenografts of leukemic cells from 1 patient with T-PLL (PDXs), investigating the efficacy and toxicity of idasanutlin with cladribine (green), idasanutlin with romidepsin (blue), and cladribine with romidepsin (red) compared with vehicle control–treated mice (orange; n = 4 per condition). (A) Scheme of scheduling and dosing: T-PLL cells from the patient were transduced with the lentivirus expressing firefly luciferase-GFP, sorted to >99% GFP positivity, and transplanted into Rag−/−γc−/− mice with 2 million cells. After confirming the engraftment of leukemia cells in vivo after 3 weeks, cohorts of mice were randomly assigned to treatment with vehicle or combinations. The substances were given at the indicated time points and with the presented dosages (p.o., by mouth; i.p., intraperitoneal; b.i.d., twice a day). Mice were imaged weekly using an IVIS imager. Blood smear (upper-right corner) at 3 months after initial engraftment in the vehicle control group, showing the typical prolymphocytic morphology of a T-PLL cell. (B) Luciferase bioluminescence presented as total flux (photons/second [p/s]) over time of mice with T-PLL PDXs, treated with the indicated combinations. Within the graph, representative bioluminescence images for each treatment cohort are presented (d21 = before first cycle; d63 = 6 days after second cycle; d91 = 6 days after third cycle; d124 = 6 days after fourth cycle). All tested combinations significantly decelerated the tumor outgrowth of T-PLL PDXs in mice. See supplemental Figure 10 for RBCs and PLTs before and after treatment cycle 3. IVIS, in vivo imaging system.
Pairwise combinations of romidepsin, idasanutlin, and cladribine inhibit leukemic outgrowth in a T-PLL PDX model. (A-B) System of xenografts of leukemic cells from 1 patient with T-PLL (PDXs), investigating the efficacy and toxicity of idasanutlin with cladribine (green), idasanutlin with romidepsin (blue), and cladribine with romidepsin (red) compared with vehicle control–treated mice (orange; n = 4 per condition). (A) Scheme of scheduling and dosing: T-PLL cells from the patient were transduced with the lentivirus expressing firefly luciferase-GFP, sorted to >99% GFP positivity, and transplanted into Rag−/−γc−/− mice with 2 million cells. After confirming the engraftment of leukemia cells in vivo after 3 weeks, cohorts of mice were randomly assigned to treatment with vehicle or combinations. The substances were given at the indicated time points and with the presented dosages (p.o., by mouth; i.p., intraperitoneal; b.i.d., twice a day). Mice were imaged weekly using an IVIS imager. Blood smear (upper-right corner) at 3 months after initial engraftment in the vehicle control group, showing the typical prolymphocytic morphology of a T-PLL cell. (B) Luciferase bioluminescence presented as total flux (photons/second [p/s]) over time of mice with T-PLL PDXs, treated with the indicated combinations. Within the graph, representative bioluminescence images for each treatment cohort are presented (d21 = before first cycle; d63 = 6 days after second cycle; d91 = 6 days after third cycle; d124 = 6 days after fourth cycle). All tested combinations significantly decelerated the tumor outgrowth of T-PLL PDXs in mice. See supplemental Figure 10 for RBCs and PLTs before and after treatment cycle 3. IVIS, in vivo imaging system.
Discussion
Recent work has fundamentally improved the understanding of T-PLL pathobiology and has identified key vulnerabilities to be exploited as potential clinical targets.6,7 Until today, these discoveries have not yet resulted in improved treatment strategies; alemtuzumab remains the most widely used and potent substance but does not confer definite leukemic control.56 Guided by our proposed concepts around molecular liabilities of T-PLL20 and previous screens,7,21,57 we tested drugs that each represent a class of compounds that target specific central and cooperating pathways in T-PLL. Single-agent and combination screenings used a cohort of 20 well-annotated samples from patients with T-PLL (validated by 42 additional samples) and healthy donor–derived control cells. Alignments of drug sensitivity data with new molecular and functional profiles of these cases increased their informative relevance; for example, at the level of response predictions exemplified by relationships of cladribine activity with expression of RRM2 (one of its targets), of resistance toward MDM2 inhibitors with the presence of TP53 mutations, and of venetoclax sensitivity with inherent BCL2 dependence. Overall, this set of preclinical data carries high translational potential because the most active and selective combinations also proved their antileukemic efficacy and tolerability in 2 different T-PLL mouse models.
Several aspects of this work deserve more detailed reflections. The efficacies of conventional cytostatic agents applied in T-PLL have not been compared systematically. Interestingly, in our panel, cladribine and clofarabine outperformed the clinically more commonly used bendamustine, pentostatin, or fludarabine.58 One explanation for the superiority of cladribine could be its additional epigenetic (ie, by inhibiting DNA methylation) mode of action,34,42 because T-PLL is known to commonly harbor prominent deregulations in epigenetic modifying enzymes.7
Recent efforts have also focused on venetoclax combinations, with limited clinical success in small series.10-12,36,59 Here, we identified only moderate efficacy and selectivity of this BCL2 inhibitor, potentially due to the observed heterogeneity in the overall priming and intrinsic BCL2 dependency across therapy-naïve T-PLL samples, with several cases showing low BCL2 addiction. Venetoclax combinations should, therefore, be considered only in patients with T-PLL (or stages of their disease) with high BCL2 dependence.
As a more promising alternative to induce programmed T-PLL cell death, we propose strategies that leverage the common WT (hence functional) status of P53. Here, we provide pharmacological evidence that the upstream (oncogenic) deficiency of T-PLL cells to mount a proper P53 response upon DNA damage7 can be circumvented by MDM2 antagonists (liberating P53 from its inhibitors), especially in combination with agents that inflict nucleotide insults (cladribine) or with those that confer acetylation of P53 and histones (ie, the (H)DAC inhibitor romidepsin). In part, these principles are already reflected in the dual-action alkylating deacetylase inhibitor tinostamustine (EDO-S101), which is a covalent fusion of bendamustine to the pan-(H)DAC inhibitor vorinostat (suberoylanilide hydroxamic acid) and for which we showed remarkable in vitro and in vivo anti–T-PLL activity through reinstated ace/phospho-P53–mediated apoptosis.60
The marked activity of our best candidate combinations in 14 representative T-cell leukemia/lymphoma cell lines implicates that the above principles of overcoming cell-death resistance in T-PLL are likely pertinent to subsets of other mature T-cell neoplasms, and their unique biologies do not limit that applicability. Romidepsin, dinaciclib, and venetoclax emerged as highly effective among the targeting single agents. Romidepsin also defined the most effective combinations across these categories of T-cell tumors. In light of the attempts to identify the most optimal chemotherapy for T-cell lymphoma subsets, it is also interesting to note that in this set of cell lines, the cytostatics vincristine, gemcitabine, and oxaliplatin (eg, see gemcitabine and oxaliplatin [GemOx] regimen for r/r T-cell lymphomas) were more active than cyclophosphamide and doxorubicin (both part of the standard chemotherapy combination that includes cyclophosphamide, doxorubicin, vincristine, and prednisone [CHOP] protocol).61
Overall, the improved concepts of T-PLL’s biology allowed for the identification of actionable lesions, but clinical translations have lagged behind. Our presented preclinical data on drug combinations guided by principles of cooperating vulnerabilities, for example, those of cladribine, MDM2-antagonists, and (H)DAC inhibition, warrant fast implementations into trial designs. Besides more in-depth mechanistic studies, such efforts should involve real-time predictions of individual sensitivities based on functional screens aligned with integrated clinical and molecular data.62
Acknowledgments
Idasanutlin for oral application in mice and research support were kindly provided by Roche. The Department of Hematology and Medical Oncology, headed by B. Gathof, at the University Clinic Cologne, and Finnish Red Cross Blood Service are acknowledged for providing healthy control samples. The Cologne Center for Genomics of the University Clinic Cologne, headed by P. Nürnberg, is acknowledged for performing RNA sequencing. CSC (IT Center for Science Ltd, Helsinki, Finland) is acknowledged for their expert help and computing resources. The authors acknowledge the contribution of SFR Biosciences (Universite Claude Bernard Lyon 1, CNRS UAR3444, INSERM US8, ENS de Lyon) and the help of Aurélie Verney (AniRa Cytometry Platform) for assistance with cell sorting. The authors thank all patients and their families for their invaluable contributions.
M. Herling was supported by the Faculty of Medicine of the University of Leipzig (endowed professorship). M. Herling and E.B. were supported by the European Union (EU) as a part of the Transcan-II initiative (ERANET-PLL). M. Herling, S.M., H.A.N., and T.A. were supported as part of the EU EraPerMed JAK/STAT-TARGET project. S.M. was supported by the Academy of Finland, Cancer Foundation Finland, Sigrid Jusélius Foundation, the Signe and Ane Gyllenberg Foundation, the Helsinki Institute of Life Science (HiLIFE) Fellow grants, and the Finnish special governmental subsidy for health sciences, research, and training. T.A. was supported by Academy of Finland (grants 326238, 340141, 344698, and 345803), Norwegian Health Authority South-East (grants 2020026 and 2023105), the Cancer Society of Finland, the Norwegian Cancer Society, and the Sigrid Jusélius Foundation. T.A.M. received a Postdoc scholarship from the Köln Fortune Program (456/2020 and 373/2021). R.K. receives funding from Deutsche Krebshilfe (Max-Eder grant 70113602). The drug screens were carried out at the FIMM High Throughput Biomedicine Unit, which is hosted by the University of Helsinki and supported by HiLIFE and Biocenter Finland. Sequencing costs were provided by the Deutsche Forschungsgemeinschaft (DFG; call for sequencing costs in projects to A.S.). A.S. and L.G. were supported by the Fondation de France (00143525/WB-2023-50140), Institute National du Cancer (INCA-PLBIO2022-072), and Equipe Labellisée LIGUE 2023.
Authorship
Contribution: J.v.J., S.T., T.B., A.S., S.M., and M. Herling were responsible for experimental design; T.A., A.I., A.K.G., M.K., H. Klepzig, L.W., D.A., and R.K. were responsible for data analysis; J.v.J., S.T., Y.P., K.M., P.S., H. Kuusanmäki, S.P., T.A.M., P.M., N.S., R.K., A.D., H.A.N., A.C., Q.J., D.J., T.B., and N.S. performed experiments; R.M., R.K., M. Hallek, A.M., L.G., E.B., A.S., T.A., S.M., and M. Herling provided resources and supervision; and J.v.J., S.T., T.B., S.M, A.S., and T.A. prepared the manuscript.
Conflict-of-interest disclosure: S.M. reports honoraria and research funding from Bristol Myers Squibb and research funding from Novartis and Pfizer. M. Herling reports research funding from Roche. The remaining authors declare no competing financial interests.
Correspondence: Marco Herling, Department of Hematology, Cellular Therapy, Hemostaseology, and Infectious Diseases, University Hospital Leipzig, University of Leipzig, Liebigstr 22, 04103 Leipzig, Germany; email: marco.herling@medizin.uni-leipzig.de; Satu Mustjoki, Hematology Research Unit Helsinki, University of Helsinki and Helsinki University Hospital Comprehensive Cancer Center, FI-00029 Helsinki, Finland; email: satu.mustjoki@helsinki.fi; and Tero Aittokallio, Institute for Molecular Medicine Finland (FIMM), HiLIFE, University of Helsinki, FI-00014 Helsinki, Finland; email: tero.aittokallio@helsinki.fi.
References
Author notes
J.v.J., S.T., and T.B. are joint first authors.
T.A., S.M., and M. Herling are joint last authors.
Original data are available upon request from the corresponding authors, Marco Herling (marco.herling@medizin.uni-leipzig.de), Satu Mustjoki (satu.mustjoki@helsinki.fi), and Tero Aittokallio (tero.aittokallio@helsinki.fi).
The online version of this article contains a data supplement.
There is a Blood Commentary on this article in this issue.
The publication costs of this article were defrayed in part by page charge payment. Therefore, and solely to indicate this fact, this article is hereby marked “advertisement” in accordance with 18 USC section 1734.

![Reactivating p53 responses and inhibiting T-PLL inherent survival signals emerge as efficient and selective treatment strategies in T-PLL. (A) Schematic overview showing functional points of attack of established (blue represents alkylating agents, purine analogs, and antibodies) and experimental (red) treatment options in T-PLL. Considering the genomic and transcriptomic landscape of T-PLL cells as well as published data on molecular vulnerabilities, including unbiased drug screens,7,21 8 compounds were chosen for an ex vivo single-agent cell-viability testing: bendamustine (alkylating agent),31,32 cladribine (ribonucleotide reductase inhibitor with additional epigenetic mode of action),33,34 dinaciclib (inhibitor of CDK1/2/5/9),35 ibrutinib (BTK/ITK inhibitor),36,37 idasanutlin (MDM2 inhibitor),21 romidepsin (HDAC1/2 inhibitor),21 ruxolitinib (JAK1/2 inhibitor),38 and venetoclax (BCL2 inhibitor).21,37,39 (B) Single-agent cell-viability testing of 20 primary T-PLL samples: after thawing, 5 × 105 primary T-PLL cells per mL were treated in 25 μL for 72 hours (respective concentrations are presented below the substance name; see also supplemental Table 2). Cell viability was assessed using CellTiter-Glo (CTG) luminescent assay. sDSS was calculated as a normalized version of the area under the dose-response curve. sDSS values were calculated by subtracting the average DSS of PBMCs of 2 age-matched healthy donors from the DSS of the patient samples. Higher sDSS values indicate increased selective sensitivity of the compound. Heat map (left) showing color-coded sDSSs, presented per patient (red, DSS > 0; white, sDSS = 0; blue, sDSS < 0). Box plots (middle/right) showing DSSs/sDSS values of the respective compounds (mean with first and third quartile). Compounds with the highest scores are at the top. (C) Dose-response curves of primary T-PLL cells, together with age-matched, healthy donor–derived PBMCs and CD3+ T cells, treated with increasing concentrations of idasanutlin (lower panel) and cladribine (upper panel). After thawing, 1 × 106 primary cells per mL were treated with indicated concentrations of idasanutlin for 48 hours or cladribine for 72 hours (mean with standard error of the mean [SEM]; 2-way ANOVA, Bonferroni correction for multiple comparisons; ∗∗∗∗P < .0001). (D) Dose-response curves of primary T-PLL cells, with (light-blue) and without (dark-blue) coculturing with NKtert BMSCs, treated with increasing concentrations of idasanutlin (continuous line, n = 15 cases) and cladribine (dotted line, n = 16 cases). After thawing, 1 × 106 primary cells/mL were cocultured with NKtert cells and subsequently treated with indicated concentrations of idasanutlin (48 hours) or cladribine (72 hours; mean with SEM; 2-way ANOVA, Bonferroni correction for multiple comparisons; ∗∗∗∗P < .0001). Phase-contrast microscope image (background) showing T-PLL cells in contact with NKtert BMSCs after 72 hours of incubation (original magnification, 220×). See supplemental Figure 1 for the respective DSSs, presented per patient, and the effect of indicated drugs on NKtert cell viability. AnnV, annexin V; ctrl, control; neg., negative; rel., relative.](https://ash.silverchair-cdn.com/ash/content_public/journal/blood/144/15/10.1182_blood.2023022884/3/m_blood_bld-2023-022884-gr1.jpeg?Expires=1769125469&Signature=hIstim7Z7l0nzQZaJviRc1AHcby122FHy6HQOfCU4nisq~VUlnZF~hgOHZ2oi0Dio-aMznM6VlVIEFIuroMruUb~s-B2TjjJYxRAypliP56s71sKwBzPLjOwbX7zD6VPjy~PACWYMgrPhauq61Chmpbnifoy~plWD1a~MyCO2vskq-KYCXalIYZaLe6jV7UmYD9B6oOvG4ajdlUpkveboMqFzOfvVp35PXLw0vUgsYn7EznWLmGenG2b9aDl-GL7unj-btSu3L6wb7Ip-yMj-BfxRhuZcu3UppqcoIVgXp9kEEG5N3cFUBJJzlASfgcH6tWyRydNtGMcsZxA6ZrMyA__&Key-Pair-Id=APKAIE5G5CRDK6RD3PGA)
![Transcriptomic profiling reveals a correlation of cladribine responses with the expression of its target-gene RRM2. (A-D) The 20 primary T-PLL samples, which were subjected to the ex vivo single-agent cell-viability testing, were additionally characterized by polyA messenger RNA (mRNA) sequencing (mRNA-seq). (A-C) As the responses toward cladribine were the most heterogenous in the single-compound screening, we defined cladribine responders (DSS ≥10; n = 12 patients with T-PLL) and cladribine nonresponders (DSS <10; n = 8 patients with T-PLL). (A) Volcano plot showing fold-changes and adjusted P values of significantly deregulated genes when comparing cladribine responders and nonresponders. Upregulated genes in cladribine responders are shown in red and downregulated genes in blue (adjusted P < .05). (B) GSEA was performed for all differentially expressed genes between cladribine responders and nonresponders, applying HALLMARK gene sets. Significantly enriched pathways are displayed in the bar chart (adjusted P < .05; Kolmogorov-Smirnov test). (C) Heat map (left) presenting the patient-specific cladribine sDSS and RRM2 mRNA expression across the 20 T-PLL cases (R2 = 0.56; P = .01, Pearson correlation). Bar chart (right) comparing the RRM2 mRNA expression between cladribine responders and nonresponders (mean with SEM; Student t test, ∗P < .05). Expression of the cladribine target-gene RRM240 correlated with the patient-specific sDSSs. (D) Case-specific color code (left) summarizing genomic alterations in ATM and JAK/STAT pathway genes, based on mRNA-seq results. Unsupervised hierarchical clustering is based on the ex vivo single-agent drug screening (see Figure 1B). Bar chart (right) showing the proportion of cases with a mutation and/or deletion in the respective gene. (dark blue, missense mutations; light-blue, nonsense mutations; blue, deletion; dark gray, multihit mutations; light gray, unmutated). (E) Baseline BH3 profiling in 10 of the 20 patient samples, that have been used in the initial ex vivo drug screen. Heat map (left) showing the relative cytochrome-c loss at baseline, as measured by flow cytometry (red, cytochrome-c release >0.5; blue, <0.5). Each row refers to a BH3 family peptide (incubation 1 hour), investigating either the overall priming (BIM and p53 upregulated modulator of apoptosis [PUMA]) or specific dependencies (Dep., BAD, HRK, MS1, and FS1). Correlation (right) between cytochrome-c release (x-axis) induced by BAD minus HRK (BAD – HRK = BCL2 dependence) and reduction of cell viability (y-axis) measured by CTG assay, after 72 hours exposure to 0.1 μM venetoclax (n = 10 cases). BCL2 dependence correlated with venetoclax-mediated reduction of cell viability (R2 = 0.65; P = .005). See supplemental Figure 2 for patient-specific mRNA expression of T-PLL’s hallmark genes and drug target pathway genes. BIM, Bcl-2 interacting mediator of cell death; Dep., dependency; GSEA, gene set enrichment analysis; HRK, Harakiri, BCL2 interacting protein; MS1, non-natural MCL1-specific peptide 1; FS1, non-natural BFL1-specific peptide 1.](https://ash.silverchair-cdn.com/ash/content_public/journal/blood/144/15/10.1182_blood.2023022884/3/m_blood_bld-2023-022884-gr2.jpeg?Expires=1769125469&Signature=4UpbgMUBtbubQ0dj6lyTphvBBafrxqly6washKC7VEPGMw~nQA~ppEeJtkfYX8Qtv-p1IG50jBi3vS3tLTvpk6-Yp4Z~aDHekDPix79M9GsiM1YwYFZ9t11Di11Efp-VCLgoKmhgidJgCWlk2CACNG3-E1WpLcy084RyDLErewMKz-45PSSz5femAUhiuLquCM7m5l~ob-s23V5uG~sfspwAYpqlI2hEdO4KhWLH6SNBn~pCB-WQ1-GD7o8vwKZzkcxENdG0ZjOc6Q9n3-AHwgq6V4pqoTB7zwBgudF7E175iyL8Qzak28DiQfLm2YF-YsMe4iQh6rnBNXaAmhLHVw__&Key-Pair-Id=APKAIE5G5CRDK6RD3PGA)




![Pairwise combinations of romidepsin, idasanutlin, and cladribine inhibit leukemic outgrowth in a T-PLL PDX model. (A-B) System of xenografts of leukemic cells from 1 patient with T-PLL (PDXs), investigating the efficacy and toxicity of idasanutlin with cladribine (green), idasanutlin with romidepsin (blue), and cladribine with romidepsin (red) compared with vehicle control–treated mice (orange; n = 4 per condition). (A) Scheme of scheduling and dosing: T-PLL cells from the patient were transduced with the lentivirus expressing firefly luciferase-GFP, sorted to >99% GFP positivity, and transplanted into Rag−/−γc−/− mice with 2 million cells. After confirming the engraftment of leukemia cells in vivo after 3 weeks, cohorts of mice were randomly assigned to treatment with vehicle or combinations. The substances were given at the indicated time points and with the presented dosages (p.o., by mouth; i.p., intraperitoneal; b.i.d., twice a day). Mice were imaged weekly using an IVIS imager. Blood smear (upper-right corner) at 3 months after initial engraftment in the vehicle control group, showing the typical prolymphocytic morphology of a T-PLL cell. (B) Luciferase bioluminescence presented as total flux (photons/second [p/s]) over time of mice with T-PLL PDXs, treated with the indicated combinations. Within the graph, representative bioluminescence images for each treatment cohort are presented (d21 = before first cycle; d63 = 6 days after second cycle; d91 = 6 days after third cycle; d124 = 6 days after fourth cycle). All tested combinations significantly decelerated the tumor outgrowth of T-PLL PDXs in mice. See supplemental Figure 10 for RBCs and PLTs before and after treatment cycle 3. IVIS, in vivo imaging system.](https://ash.silverchair-cdn.com/ash/content_public/journal/blood/144/15/10.1182_blood.2023022884/3/m_blood_bld-2023-022884-gr7.jpeg?Expires=1769125469&Signature=Gd1pHGdrMCipZDyBPx1PxUQZt-Mo20xDqX8ZNptquNxO8EwrHYv~-84RlNHgHiHgAWc-9EXAU6Jmwc8GkAMG8PfaKcYiOXHmmIy4iT3uMyumqcr5X2ZtlnL09Vd3Kr-CHZahaT7oZ1G822O6AESKN4yiGUkDZNbKjyQKU6hYo0vkE4KMeJTFLspveB-Qhd6VoCpJpdKZh2II5q5yrZRNBsS6U9hInN4dvpAw12F4yJjjIhfTMhbYSyvgDkI52BvJolVadB0mkVDONfNTJkdtz~Ugu9zuMbDUatx-66i0wEz7XiO-mmO7a9cuOi-h4vVOr6HlhMFxxdLtVXHytdKPPA__&Key-Pair-Id=APKAIE5G5CRDK6RD3PGA)

![Reactivating p53 responses and inhibiting T-PLL inherent survival signals emerge as efficient and selective treatment strategies in T-PLL. (A) Schematic overview showing functional points of attack of established (blue represents alkylating agents, purine analogs, and antibodies) and experimental (red) treatment options in T-PLL. Considering the genomic and transcriptomic landscape of T-PLL cells as well as published data on molecular vulnerabilities, including unbiased drug screens,7,21 8 compounds were chosen for an ex vivo single-agent cell-viability testing: bendamustine (alkylating agent),31,32 cladribine (ribonucleotide reductase inhibitor with additional epigenetic mode of action),33,34 dinaciclib (inhibitor of CDK1/2/5/9),35 ibrutinib (BTK/ITK inhibitor),36,37 idasanutlin (MDM2 inhibitor),21 romidepsin (HDAC1/2 inhibitor),21 ruxolitinib (JAK1/2 inhibitor),38 and venetoclax (BCL2 inhibitor).21,37,39 (B) Single-agent cell-viability testing of 20 primary T-PLL samples: after thawing, 5 × 105 primary T-PLL cells per mL were treated in 25 μL for 72 hours (respective concentrations are presented below the substance name; see also supplemental Table 2). Cell viability was assessed using CellTiter-Glo (CTG) luminescent assay. sDSS was calculated as a normalized version of the area under the dose-response curve. sDSS values were calculated by subtracting the average DSS of PBMCs of 2 age-matched healthy donors from the DSS of the patient samples. Higher sDSS values indicate increased selective sensitivity of the compound. Heat map (left) showing color-coded sDSSs, presented per patient (red, DSS > 0; white, sDSS = 0; blue, sDSS < 0). Box plots (middle/right) showing DSSs/sDSS values of the respective compounds (mean with first and third quartile). Compounds with the highest scores are at the top. (C) Dose-response curves of primary T-PLL cells, together with age-matched, healthy donor–derived PBMCs and CD3+ T cells, treated with increasing concentrations of idasanutlin (lower panel) and cladribine (upper panel). After thawing, 1 × 106 primary cells per mL were treated with indicated concentrations of idasanutlin for 48 hours or cladribine for 72 hours (mean with standard error of the mean [SEM]; 2-way ANOVA, Bonferroni correction for multiple comparisons; ∗∗∗∗P < .0001). (D) Dose-response curves of primary T-PLL cells, with (light-blue) and without (dark-blue) coculturing with NKtert BMSCs, treated with increasing concentrations of idasanutlin (continuous line, n = 15 cases) and cladribine (dotted line, n = 16 cases). After thawing, 1 × 106 primary cells/mL were cocultured with NKtert cells and subsequently treated with indicated concentrations of idasanutlin (48 hours) or cladribine (72 hours; mean with SEM; 2-way ANOVA, Bonferroni correction for multiple comparisons; ∗∗∗∗P < .0001). Phase-contrast microscope image (background) showing T-PLL cells in contact with NKtert BMSCs after 72 hours of incubation (original magnification, 220×). See supplemental Figure 1 for the respective DSSs, presented per patient, and the effect of indicated drugs on NKtert cell viability. AnnV, annexin V; ctrl, control; neg., negative; rel., relative.](https://ash.silverchair-cdn.com/ash/content_public/journal/blood/144/15/10.1182_blood.2023022884/3/m_blood_bld-2023-022884-gr1.jpeg?Expires=1769125470&Signature=k3E9RylrLMPpYbCX1SjzM1-wqcEsIyx5UNdT~AmzE77YVnEzEGVmwC9GLT0BY1QB3NJK73ImpwGNlQRJTVdUFpUqYaIyVOvHUIOiUMk~v3XakDEqfNakcLI~BoV752jNJ5xWQbWlbisiWZGY3OIX~Z0T0BnV~TmfJ32aY6fhCX1jSkx2gFJXjtDwhgEFEQS6HpmOUiof0VHnyIQUXrFsJmTZHR5HiIieidnyw0vezxRejRDiNEEeCV8Ne~QjuWCO7kssFwiAF4wEt3nh~R8-DH0OO4EuYGSK2hIXoeDEdKanpWG23ctSrccaX3MEawl8DPSFOWq4LKSvsQSoqlta1w__&Key-Pair-Id=APKAIE5G5CRDK6RD3PGA)
![Transcriptomic profiling reveals a correlation of cladribine responses with the expression of its target-gene RRM2. (A-D) The 20 primary T-PLL samples, which were subjected to the ex vivo single-agent cell-viability testing, were additionally characterized by polyA messenger RNA (mRNA) sequencing (mRNA-seq). (A-C) As the responses toward cladribine were the most heterogenous in the single-compound screening, we defined cladribine responders (DSS ≥10; n = 12 patients with T-PLL) and cladribine nonresponders (DSS <10; n = 8 patients with T-PLL). (A) Volcano plot showing fold-changes and adjusted P values of significantly deregulated genes when comparing cladribine responders and nonresponders. Upregulated genes in cladribine responders are shown in red and downregulated genes in blue (adjusted P < .05). (B) GSEA was performed for all differentially expressed genes between cladribine responders and nonresponders, applying HALLMARK gene sets. Significantly enriched pathways are displayed in the bar chart (adjusted P < .05; Kolmogorov-Smirnov test). (C) Heat map (left) presenting the patient-specific cladribine sDSS and RRM2 mRNA expression across the 20 T-PLL cases (R2 = 0.56; P = .01, Pearson correlation). Bar chart (right) comparing the RRM2 mRNA expression between cladribine responders and nonresponders (mean with SEM; Student t test, ∗P < .05). Expression of the cladribine target-gene RRM240 correlated with the patient-specific sDSSs. (D) Case-specific color code (left) summarizing genomic alterations in ATM and JAK/STAT pathway genes, based on mRNA-seq results. Unsupervised hierarchical clustering is based on the ex vivo single-agent drug screening (see Figure 1B). Bar chart (right) showing the proportion of cases with a mutation and/or deletion in the respective gene. (dark blue, missense mutations; light-blue, nonsense mutations; blue, deletion; dark gray, multihit mutations; light gray, unmutated). (E) Baseline BH3 profiling in 10 of the 20 patient samples, that have been used in the initial ex vivo drug screen. Heat map (left) showing the relative cytochrome-c loss at baseline, as measured by flow cytometry (red, cytochrome-c release >0.5; blue, <0.5). Each row refers to a BH3 family peptide (incubation 1 hour), investigating either the overall priming (BIM and p53 upregulated modulator of apoptosis [PUMA]) or specific dependencies (Dep., BAD, HRK, MS1, and FS1). Correlation (right) between cytochrome-c release (x-axis) induced by BAD minus HRK (BAD – HRK = BCL2 dependence) and reduction of cell viability (y-axis) measured by CTG assay, after 72 hours exposure to 0.1 μM venetoclax (n = 10 cases). BCL2 dependence correlated with venetoclax-mediated reduction of cell viability (R2 = 0.65; P = .005). See supplemental Figure 2 for patient-specific mRNA expression of T-PLL’s hallmark genes and drug target pathway genes. BIM, Bcl-2 interacting mediator of cell death; Dep., dependency; GSEA, gene set enrichment analysis; HRK, Harakiri, BCL2 interacting protein; MS1, non-natural MCL1-specific peptide 1; FS1, non-natural BFL1-specific peptide 1.](https://ash.silverchair-cdn.com/ash/content_public/journal/blood/144/15/10.1182_blood.2023022884/3/m_blood_bld-2023-022884-gr2.jpeg?Expires=1769125470&Signature=GZdsDnOgcLVQjQqh-jS6ypo7RRS4HFIwdLY7YHXAfNcVPvdxPeQiTm9REaOKeBtoHjCTl-7N31I8olWdV8GaK7QDHechQ60o09L0pdb7yAac~g7tAm49tAy9UCWP78PX-gJU~MEbfKZ4uiPtXpa504RKxSA2fk~SlF0JL2FhCxGkijw3o6Yzksth-f1T-MldJ~2hUrF-9OLRLbzdgG0kvz4DSfeZMZPkr5ALO13dNixhCBjtpgH3QXiolHkyfP8GxKIrbrHzQrjOWrkXAnoGqHWbZNJh1cSGnOIPd7OvPQDB1He0~OKyy5FdDJZtSLYp6EGfc9evb~qOdHXW6Wk3Zw__&Key-Pair-Id=APKAIE5G5CRDK6RD3PGA)




![Pairwise combinations of romidepsin, idasanutlin, and cladribine inhibit leukemic outgrowth in a T-PLL PDX model. (A-B) System of xenografts of leukemic cells from 1 patient with T-PLL (PDXs), investigating the efficacy and toxicity of idasanutlin with cladribine (green), idasanutlin with romidepsin (blue), and cladribine with romidepsin (red) compared with vehicle control–treated mice (orange; n = 4 per condition). (A) Scheme of scheduling and dosing: T-PLL cells from the patient were transduced with the lentivirus expressing firefly luciferase-GFP, sorted to >99% GFP positivity, and transplanted into Rag−/−γc−/− mice with 2 million cells. After confirming the engraftment of leukemia cells in vivo after 3 weeks, cohorts of mice were randomly assigned to treatment with vehicle or combinations. The substances were given at the indicated time points and with the presented dosages (p.o., by mouth; i.p., intraperitoneal; b.i.d., twice a day). Mice were imaged weekly using an IVIS imager. Blood smear (upper-right corner) at 3 months after initial engraftment in the vehicle control group, showing the typical prolymphocytic morphology of a T-PLL cell. (B) Luciferase bioluminescence presented as total flux (photons/second [p/s]) over time of mice with T-PLL PDXs, treated with the indicated combinations. Within the graph, representative bioluminescence images for each treatment cohort are presented (d21 = before first cycle; d63 = 6 days after second cycle; d91 = 6 days after third cycle; d124 = 6 days after fourth cycle). All tested combinations significantly decelerated the tumor outgrowth of T-PLL PDXs in mice. See supplemental Figure 10 for RBCs and PLTs before and after treatment cycle 3. IVIS, in vivo imaging system.](https://ash.silverchair-cdn.com/ash/content_public/journal/blood/144/15/10.1182_blood.2023022884/3/m_blood_bld-2023-022884-gr7.jpeg?Expires=1769125470&Signature=cBRwOR5rV2O9R3Twj93PqxGMjyI-9bi4DH3Orf4Vhaz3o86qzre2bqgGwOral0RKHENXVqRaO75aueC242S77g5htuz9CaF3Hso6~azQa2iuRvRZiISVz21Nj8ObuVhY9FcSgCmioIh-OMP4EiBalp8~MddYzCZzbMrdaRDLUXyCGWGmBsyBAWvFHx6-ibVblZw3JJtILoPo1KbXIZ3Ct7tILak57MPvDtAVMORRsPIpc4aTNCP4KvNxd49S9MTiLXoF~6sVMXOAOAm7vlJcialOVYvb4xHrsab0aoBPBx21Mgjxko8Btp5eZttp2cfPvTGrlYMMrr17GuxrOpRpJQ__&Key-Pair-Id=APKAIE5G5CRDK6RD3PGA)