Key Points
Addition of oral azacitidine to CHOP as initial therapy is safe, and induces high rates of CR in patients with PTCL-TFH.
Integrative analyses suggest that azacitidine priming promotes apoptosis and inflammation within the lymphoma tumor microenvironment.
Abstract
Peripheral T-cell lymphomas (PTCL) with T-follicular helper phenotype (PTCL-TFH) has recurrent mutations affecting epigenetic regulators, which may contribute to aberrant DNA methylation and chemoresistance. This phase 2 study evaluated oral azacitidine (CC-486) plus cyclophosphamide, doxorubicin, vincristine, and prednisone (CHOP) as initial treatment for PTCL. CC-486 at 300 mg daily was administered for 7 days before C1 of CHOP, and for 14 days before CHOP C2-6. The primary end point was end-of-treatment complete response (CR). Secondary end points included safety and survival. Correlative studies assessed mutations, gene expression, and methylation in tumor samples. Grade 3 to 4 hematologic toxicities were mostly neutropenia (71%), with febrile neutropenia uncommon (14%). Nonhematologic toxicities included fatigue (14%) and gastrointestinal symptoms (5%). In 20 evaluable patients, CR was 75%, including 88.2% for PTCL-TFH (n = 17). The 2-year progression-free survival (PFS) was 65.8% for all and 69.2% for PTCL-TFH, whereas 2-year overall survival (OS) was 68.4% for all and 76.1% for PTCL-TFH. The frequencies of the TET2, RHOA, DNMT3A, and IDH2 mutations were 76.5%, 41.1%, 23.5%, and 23.5%, respectively, with TET2 mutations significantly associated with CR (P = .007), favorable PFS (P = .004) and OS (P = .015), and DNMT3A mutations associated with adverse PFS (P = .016). CC-486 priming contributed to the reprograming of the tumor microenvironment by upregulation of genes related to apoptosis (P < .01) and inflammation (P < .01). DNA methylation did not show significant shift. This safe and active regimen is being further evaluated in the ALLIANCE randomized study A051902 in CD30-negative PTCL. This trial was registered at www.clinicaltrials.gov as #NCT03542266.
Introduction
Peripheral T-cell lymphomas (PTCL) are heterogenous, aggressive non-Hodgkin lymphomas (NHL), and typically associated with poor prognosis with conventional chemotherapy. There are >30 different subtypes of PTCL in the 2016 World Health Organization classification of lymphoid malignancies, encompassing 5% to 10% NHL in western countries, with a higher incidence of 15% to 20% in Asia and South America.1,2 Despite divergent cells of origin and mechanisms of lymphomagenesis, PTCL therapy has historically followed the treatment framework for aggressive B-cell NHL, in part owing to a lack of dedicated prospective studies tailored to subtypes and biomarkers. CHOP is the most commonly prescribed initial treatment for PTCL. With the exception of anaplastic large cell lymphoma (ALCL), CHOP typically delivers a overall response rate (ORR) of 60% to 80%, complete response (CR) of 30% to 40%, and long-term survival measured by 5-year overall survival (OS) in the range of 20% to 30% in non-ALCL subtypes.3-5 Although autologous stem cell transplant (SCT) may extend progression-free survival (PFS) for some patients, relapses remain common.4,6 There is a significant unmet need in developing novel frontline therapy for PTCL to improve response quality and duration, ultimately better survival.
PTCL with T-follicular helper phenotype (PTCL-TFH), which includes angioimmunoblastic T-cell lymphoma (AITL) and a subset of PTCL-NOS (not otherwise specified) variant with follicular helper T-cell (TFH), is characterized by recurrent mutations in Tet methylcytosine dioxygenase 2(TET2), isocitrate dehydrogenase 2(IDH2), and DNA (cytosine-5)-methyltransferase 3A(DNMT3A) that affect epigenetic regulation of DNA methylation.2,7 Integrative analysis of gene expression and promoter methylation revealed recurrently hypermethylated genes involved in T-cell receptor signaling and T-cell differentiation that likely contribute to lymphomagenesis, providing a strong rationale for clinical application of hypomethylating agents.8,9
Azacitidine is an epigenetic modifier which inhibits DNA methyltransferase and has shown clinical activity as a single agent and in combination in relapsed and refractory (R/R) PTCL. Single agent 5-azacitidine given subcutaneously at standard dose of 75 mg/m2 daily × 7 days, every 28 days was studied in a retrospective cohort study of 12 patients with R/R AITL, which reported an ORR of 75%, with CR at 50%.10 Oral azacitidine (CC-486) in combination with romidepsin was evaluated in a multicenter phase 1 and 2 study in R/R PTCL.11,12 At the maximum tolerated dose of oral azacitidine 300 mg on days 1 to 14 and romidepsin 14 mg/m2 at days 8, 15, and 22, every 35 days, this epigenetic combination produced high rates of response, particularly in PTCL-TFH, in which the ORR was 80% and CR 67%. These results suggest lineage-specific susceptibility in PTCL to epigenetically targeted therapy.
We hypothesize that epigenetic priming with oral azacitidine in combination with CHOP as initial therapy can lead to chemo-sensitization and improved response. The feasibility of azacitidine in combination with rituximab (R) and CHOP was demonstrated in phase 1 studies in diffuse large B-cell lymphoma (DLBCL), including 1 study that showed that oral azacitidine priming at 300 mg for up to 14 days can be safely combined with standard dose R-CHOP.13,14 We conducted a multicenter phase 2 study with exploratory biomarker assays to assess the efficacy and safety of CC-486 plus CHOP as initial therapy for PTCL (ClinicalTrials.gov identifier NCT03542266), aiming to recruit patients with PTCL-TFH as well as ALCL and adult T-cell leukemia/lymphoma (ATLL) subtypes, which have shown sensitivity to hypomethylating agents in preclinical studies15,16 and historically have used CHOP-based chemotherapy as induction. No patients with ALCL were enrolled following clinical adaptation of BV-CHP frontline treatment based on the ECHELON-2 study.
Methods
Patient eligibility
This phase 2 study enrolled previously untreated patients with nodal PTCL-TFH such as AITL, among other subtypes including PTCL-NOS and ATLL. Pathology diagnosis was based on local pathology laboratory assessment, and PTCL-TFH cell of origin was determined by immunohistochemistry (IHC) of antigen expression of PD1, CD10, BCL6, CXCL13, ICOS, SAP and CCR5 per World Health Organization 2016 classification.2 Key eligibility criteria included histologically confirmed PTCL with measurable disease; Eastern Cooperative Oncology Group performance status ≤2; and adequate organ functions including absolute neutrophil count ≥1000 cell per μL, platelets ≥75 000 cells per μL, total bilirubin ≤2× upper limit of normal, aspartate aminotransferase/alanine aminotransferase ≤3× of upper limit of normal, and creatinine clearance ≥30 mL/min. Key exclusions included central nervous system lymphoma; known HIV; active hepatitis B or C; and invasive malignancies within 5 years.
Study treatment
The study treatment was anchored on the standard dose CHOP backbone (Figure 1A). Patients received CHOP on day 1 of each cycle for 6 cycles. Priming with oral azacitidine at 300 mg daily was administered for 7 days (ie, days −6 to 0) before cycle 1 of CHOP, and for 14 days before CHOP cycles 2 to 6 (ie, days 8-21 during CHOP cycles 1-5). Granulocyte colony-stimulating factor such as pegfilgrastim was mandatory after CHOP, and antiemetics given 30 minutes before each dose of oral azacitidine was strongly recommended.14 Prophylaxis against Pneumocystis jirovecii and antiviral therapy for asymptomatic carriers of hepatitis B with negative HBV DNA were required. Central nervous system prophylaxis with intrathecal methotrexate was allowed at the discretion of the treating physician. Patients achieving remission on study had the option to proceed to consolidative SCT as per physician’s discretion.
Study treatment schema and flowchart. (A) The study schema. Treatment consisted of standard dose CHOP given on day 1 of each cycle for 6 cycles. Oral azacitidine (CC-486) at 300 mg daily was administered for 7 days before cycle 1 of CHOP, and for 14 days before CHOP cycles 2 to 6. Growth factor such as pegfilgrastim was mandatory after CHOP. (B) The study flowchart. Of the 21 patients enrolled, 20 completed 3 cycles of study treatment, and 18 completed 6 cycles. Ten patients received consolidative SCT. EOT, end of treatment.
Study treatment schema and flowchart. (A) The study schema. Treatment consisted of standard dose CHOP given on day 1 of each cycle for 6 cycles. Oral azacitidine (CC-486) at 300 mg daily was administered for 7 days before cycle 1 of CHOP, and for 14 days before CHOP cycles 2 to 6. Growth factor such as pegfilgrastim was mandatory after CHOP. (B) The study flowchart. Of the 21 patients enrolled, 20 completed 3 cycles of study treatment, and 18 completed 6 cycles. Ten patients received consolidative SCT. EOT, end of treatment.
Efficacy and safety assessment
Responses were based on the 2014 International Working Group criteria, and the Deauville criteria for scan interpretation.17 Positron emission tomography-computed tomography and bone marrow biopsy were done at baseline for staging, as well as at the end of the study treatment to confirm CR. Patients achieving remission were evaluated every 6 months for 2 years or until disease progression. Patients with disease progression were contacted every 6 months for survival status. Adverse event monitoring was continuous throughout treatment and for 28 days after last dose of study medication. Toxicities were graded according to NCI Common Terminology Criteria for Adverse Events version 4.0. Data from all participants receiving any therapy were included in the safety analyses.
Integrative biomarker studies
Tumor genomic mutational profiles were delineated with next generation sequencing whole exome sequencing (WES) of formalin-fixed paraffin-embedded or fresh frozen tumor biopsy samples from diagnosis. Pharmacodynamic effects of azacitidine priming were evaluated by comparing paired samples collected on C1D-6 (before azacitidine) and C1D1 (before CHOP) for gene expression and genome-wide DNA methylation in tumor cells, as well as global cytosine methylation in peripheral blood leukocytes.
Whole exome sequencing
Next generation WES was performed on each patient’s tumor and matched germ line DNA pair using previously described protocols at the Weill Cornell Medicine Clinical Genomics core facility (New York, NY). Briefly, sequencing and analysis was performed using Illumina HiSeq 2500 and Agilent HaloPlex Exome kit. Quality control, data processing, detection of point mutations and somatic copy number alterations followed previously published IPM-Exome-pipeline algorithm.18
Total RNA sequencing
Gene expression by total RNA sequencing was performed at the Weill Cornell Medicine genomics core facility. Illumina RNA Prep with Enrichment (L) Tagmentation kit paired with an index kit and enrichment panel were used to generate enriched libraries for dual-indexed, paired-end sequencing (Illumina, San Diego, CA) according to the manufacturer’s instruction. The resulting complementary DNA libraries were normalized for 3-plex enrichment and further amplification, followed by sequencing on an Illumina NovaSeq6000 at PE2×100 cycles. The raw sequencing reads in BCL format were processed through bcl2fastq 2.19 (Illumina) for FASTQ conversion and demultiplexing.
Reduced representation bisulfite sequencing (RRBS)
Genome-wide DNA methylation was measured using RRBS at the Weill Cornell Medicine Epigenomics core facility. Genomic DNA was digested with MspI (New England Biolabs, Ipswich, MA). Bisulfite conversion was carried out using the Zymo EZ DNA kit (Zymo Research, Irvine, CA). Primary processing of sequencing images was done using Illumina’s Real Time Analysis software to generate basecall (BCL) files followed by Illumina's bcl2fastq2 conversion software v2.20 to demultiplex samples, generating raw reads and respective quality scores. The percentage of bisulfite converted cytosines (representing unmethylated cytosines) and nonconverted cytosines (representing methylated cytosines) were recorded for each cytosine position in CpG, CHG, and CHH contexts (with H corresponding to A, C, or T nucleotides).
Integrative bioinformatics analysis
Kallisto algorithm was used for gene expression quantification from RNA-seq data. The BostonGene method, Kassandra, was used to deconvolute cell types from expression profiles, including B-cells and TFH cells.19,20 Gene signatures were calculated from the gene expression using single sample gene set enrichment analysis and then median-normalized within the cohort. Differential expression was analyzed using the DESeq2 R package. T-cell receptor repertoire analysis and clonal assignment were performed using the MIXCR tool.21 Proliferation rate is based on Ki67 gene signature validated with IHC data.20 The RRBS was used to analyze DNA methylation of ∼3M CpG at single-nucleotide resolution. RRBS raw data were aligned by Bismark tool v. 0.23.0 on hg38 genome, and then methylation was annotated by R library annotatr. The R library EpiDISH was used to deconvolute cell types from methylation data according to methylation reference profiles. The Python package bioinfokit was used to calculate and visualize the methylation volcano plot.
Global cytosine methylation assay
After the genomic DNA extraction from peripheral leukocytes, 50 ng of DNA per sample was used to measure 5-hydroxymethylcytosine (5-hmC) and 5-methylcytosine (5-mC) by enzyme-linked immunosorbent assay (MethylFlash Global DNA Hydroxymethylation and MethylFlash 5-mC RNA Methylation, respectively; Zymo Research) as previously reported.14
Statistical analysis
The primary end point was investigator-assessed CR at the end of treatment. Sample size was determined according to Simon’s 2-stage Minimax design.22 We projected a CR rate of <35% as the null hypothesis that the treatment was unacceptable, and >60% as the alternative hypothesis that the combination regimen would deserve further exploration. The sample size assumed 10% level of significance and 80% power, with at least 2 of 3 having the PTCL-TFH subtype. In the first stage, if 5 or more patients of the 13 enrolled achieved CR, enrollment would be extended to 17 patients. The treatment would be declared worthy of further testing if 9 or more patients achieved CR among the 17 patients at stage 2. This 2-stage design would yield a ≥0.80 probability of a positive result if the true CR rate is ≥60%. Assuming at least 15% unevaluable/ineligible rate, we enrolled 21 patients in the study.
Secondary end points of PFS and OS were estimated by Kaplan-Meier analysis. Fisher exact test was used to correlate variables to responses. Data from all participants receiving any protocol therapy were included in the safety analyses. Descriptive statistics were calculated for biomarker assays, and log-rank tests were performed to correlate variables to survival outcomes. All P values were 2-sided with statistical significance evaluated at the .05 alpha level. Ninety-five percent confidence intervals (CI) were calculated to assess estimate precision. All analyses were performed in SAS Version 9.4 (SAS Institute, Inc, Cary, NC).
Study oversight
The study was conducted in accordance with the Declaration of Helsinki and good clinical practice guidelines. Institutional Review Boards approved the study protocol at the respective sites, and all participants provided written informed consent. An independent Data and Safety Monitoring Board at Weill Cornell Medicine conducted biannual safety reviews. The investigators gathered and have full access to all data and were responsible for statistical analyses and interpretation. All authors approved the final manuscript. This study was registered on ClinicalTrials.gov NCT03542266.
Results
Patients characteristics and disposition
A total of 21 patients with previously untreated PTCL were enrolled at 4 centers from June 2018 to March 2020 (Table 1). At study entry, 17 patients (81%) had nodal T-cell lymphoma with T-follicular helper phenotype (PTCL-TFH), specifically AITL, 3 with PTCL-NOS, 1 with ATLL, including 4 (19%) with CD30 expression of at least 10%. The median age was 66 years (range, 22-77), and the M:F ratio was 1.6:1. Among the patients, 19 (90%) had stage III/IV disease, 10 (48%) had elevated lactate dehydrogenase, 7 (33%) had bone marrow involvement, and 9 (43%) had international prognostic index 3 to 5.
One patient with PTCL-NOS subtype withdrew consent before the completion of cycle 1 treatment owing to compliance, and therefore was inevaluable. Of the evaluable 20 patients, 2 patients discontinued therapy after interim assessment following 3 cycles of study treatment; 1 patient with AITL because of disease progression and another patient with ATLL from Strongyloides hyperinfection after achieving interim metabolic CR. Overall, 18 patients completed study treatment. Of the 15 patients who achieved remission, 10 moved onto consolidative SCT in CR1, including 9 with autologous SCT and 1 with allogeneic SCT (Figure 1B). Six patients had disease progression after remission, including 2 patients with AITL who developed Epstein-Barr virus-positive DLBCL. One patient in lymphoma remission developed JAK2 V617F myeloproliferative neoplasm.
Safety
Treatment was generally well tolerated with expected side effects (Table 2). Treatment-emergent grade 3 to 4 hematologic toxicities included neutropenia (71%), thrombocytopenia (10%) and anemia (14%), with febrile neutropenia (14%). Grade 3 to 4 nonhematologic toxicities included 14% fatigue, 14% hyponatremia, 5% each of anorexia, diarrhea, elevated alanine aminotransferase, hypoalbuminemia, hypocalcemia, headache, neuropathy, rash and vomiting. Grade 3 infections, including 1 incidence each (5%) of cellulitis, pneumonia, influenza A, COVID-19, Clostridium difficile, and Strongyloides hyperinfection, were reported and treated. There was no treatment-related mortality on study. CHOP chemotherapy was delivered at standard dose without modification for all patients. Three subjects required dose modification of oral azacitidine from 300 to 200 mg owing to grade 3 rash in 1 patient and grade 3 fatigue in 2 patients. Grade 3 hyponatremia (3 incidences, 14%) appeared to be multifactorial and reversible, occurring in settings of dehydration and poor oral intake because of Strongyloides hyperinfection, neutropenic fever, and symptomatic grade 4 neutropenia, respectively.
Efficacy
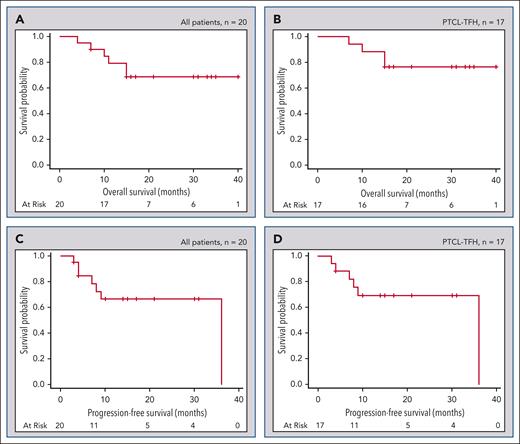
All responses were CR at the end of treatment, with ORR and CR at 75% for all evaluable 20 patients, and 88% for the 17 patients with PTCL-TFH subtype (Table 3). Treatment responses appeared to be swift and sustained, manifested by visible regression in patients with cutaneous involvement after the initial oral azacitidine priming (cycle 1 day −6 to cycle 1 day 0) observed as early as on cycle 1 day 1, and complete metabolic response on interim and EOT scans assessed after cycle 3 and cycle 6 treatment in responsive patients (Figure 2). At a median follow-up of 21 months, the estimated 2-year PFS was 65.8% (95% CI, 43.4-88.1) for all patients, and 69.2% (95% CI, 46.7-91.7) for the PTCL-TFH subset. The 2-year OS was 68.4% (95% CI, 47.3-89.4) for all patients, and 76.1% (95% CI, 55.6-96.5) for the PTCL-TFH subset (Figure 3). There was no correlation of international prognostic index score or CD30 expression with response or survival, with the exception that elevated lactate dehydrogenase correlated with adverse PFS (P = .026 for all patients and P = .052 for AITL subset). Consolidative SCT did not impact PFS or OS (P = .56 and P = .75, respectively).
Treatment responses. (A) Cutaneous response after 7-day CC-486 priming before CHOP chemotherapy in a study subject with biopsy-proven skin involvement by AITL. (B) PET/CT response at interim assessment after treatment with 3 cycles of CC-486 plus CHOP in a study subject. (C) Waterfall plot of interim and end-of-treatment response assessment in 20 evaluable subjects. PET/CT, positron emission tomography/computed tomography.
Treatment responses. (A) Cutaneous response after 7-day CC-486 priming before CHOP chemotherapy in a study subject with biopsy-proven skin involvement by AITL. (B) PET/CT response at interim assessment after treatment with 3 cycles of CC-486 plus CHOP in a study subject. (C) Waterfall plot of interim and end-of-treatment response assessment in 20 evaluable subjects. PET/CT, positron emission tomography/computed tomography.
Kaplan-Meier survival curves. (A-B) OS for all patients (A) and PTCL-TFH subset (B). (C-D) PFS for all patients (C) and PTCL-TFH subset (D).
Kaplan-Meier survival curves. (A-B) OS for all patients (A) and PTCL-TFH subset (B). (C-D) PFS for all patients (C) and PTCL-TFH subset (D).
Exploratory biomarker studies
Genomic mutation profile and predictive biomarkers of outcome
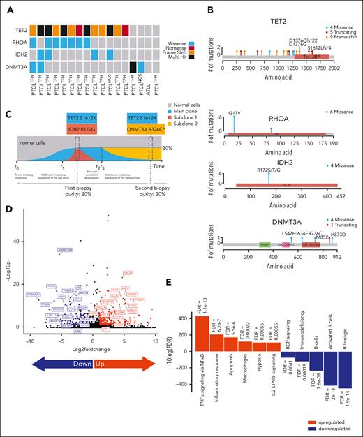
Baseline genomic mutations were determined with WES in 17 patients who had available tumor samples (Figure 4). The frequencies of the TET2, RHOA, DNMT3A, and IDH2 mutations were 76.5%, 41.1%, 23.5% and 23.5%, respectively, with RHOA and IDH2 mutations occurring in the hotspot positions (RHOA at G17V, IDH2 at R172G/S/T) (Figure 4A-B). For all patients, TET2 mutations were significantly associated with CR (P = .007), favorable PFS (P = .004), and OS (P = .015), whereas DNMT3A mutations were associated with adverse PFS (P = .016). Within the PTCL-TFH subgroup, TET2 mutations were associated with favorable PFS (P = .014), whereas DNMT3A mutations trended with adverse PFS (P = .083). RHOA and IDH2 mutations were not associated with response or survival outcome (supplemental Figure 1, available on the Blood website). In a patient with early relapse after consolidative autologous SCT, clonal evolution with emergence of a DNMT3A R326C mutant clone at the time of relapse in the context of the original TET2 S1612X and IDH2 R172G mutations suggests a possible resistance mechanism (Figure 4C).
Genomic and transcriptomic analyses. (A) Oncoprint plot with driver mutations landscape in PTCL cohort. Each sample is shown on the x-axis, with 4 major driver mutations on the y-axis. Different colors depict different types of mutations. (B) Lollipop plots representing distribution of 4 major driver genes. All amino acid positions are depicted on the x-axis, with colored blocks representing protein domains. (C) Clonal evolution analysis of longitudinal biopsy samples from patient with relapsed disease. x-axis denotes putative time points of mutation emergence, and real time points of the biopsies. Main clone is colored with green, 2 subclones with red and yellow. (D) Volcano plot of differential gene expression in paired tumor specimens before (C1D-6) and after Aza priming (C1D1) by RNA sequencing analysis. (E) Waterfall plot with differentially expressed gene set terms. Each bar represents a gene set, red stands for upregulated gene set, and blue stands for downregulated gene set. Upregulated and downregulated genes were subjected to gene set enrichment analysis. Top DEG with bonferroni-adjusted P value < .05 and absolute log2FC higher than 1.
Genomic and transcriptomic analyses. (A) Oncoprint plot with driver mutations landscape in PTCL cohort. Each sample is shown on the x-axis, with 4 major driver mutations on the y-axis. Different colors depict different types of mutations. (B) Lollipop plots representing distribution of 4 major driver genes. All amino acid positions are depicted on the x-axis, with colored blocks representing protein domains. (C) Clonal evolution analysis of longitudinal biopsy samples from patient with relapsed disease. x-axis denotes putative time points of mutation emergence, and real time points of the biopsies. Main clone is colored with green, 2 subclones with red and yellow. (D) Volcano plot of differential gene expression in paired tumor specimens before (C1D-6) and after Aza priming (C1D1) by RNA sequencing analysis. (E) Waterfall plot with differentially expressed gene set terms. Each bar represents a gene set, red stands for upregulated gene set, and blue stands for downregulated gene set. Upregulated and downregulated genes were subjected to gene set enrichment analysis. Top DEG with bonferroni-adjusted P value < .05 and absolute log2FC higher than 1.
Integrative genomic, transcriptomic, and methylomic analyses
The pharmacodynamic effects of azacitidine priming on gene expression and methylation were evaluated with total RNA sequencing and RRBS assays in 5 paired tumor samples collected before and after azacitidine treatment before CHOP chemotherapy (Figure 4; supplemental Figure 2). Differentially upregulated genes revealed enrichment of gene sets related to apoptosis (P < .01), hypoxia (P < .01), and proinflammatory responses (P < .01), including type I interferon, tumor necrosis factor-α, macrophage activation and interleukin-2 signaling, etc. Differentially downregulated genes involved B-cell activation and differentiation pathways (Figure 4D-E) in the context of concordant downregulation of CXCR5 and CXCR13 genes that are essential for B-cell survival and proliferation,23 suggesting a reprogramming of the tumor microenvironment after azacytidine priming. Gene expression-based cell subtype deconvolution revealed an overall decreasing trend in TFH phenotype (P = .18), proliferation rate (P = .18), as well as T-cell receptor β-chain clonality (P = .10); although the differences were not significant, we cannot rule out sampling bias given the small sample size (supplemental Figure 2A-B). Histological correlations using immunohistochemical markers for B-cell, TFH cell and Ki67 were not done because of sample limitation. Genome-wide DNA methylation measured by RRBS did not show significant shift in CpG island promoter sites or all sites in paired tumor samples (supplemental Figure 2C), whereas global cytosine methylation in paired peripheral leukocytes samples (n = 9) showed pharmacodynamic decrease of 5-methylcytosine (P = .04 by Wilcoxon Sign test, data not shown).
Discussion
Major efforts are underway to develop effective frontline therapy to improve the response quality and survival outcome in PTCL. One such strategy is to devise biomarker-driven incorporation of novel agents into the CHOP-based induction chemotherapy backbone. A growing list of novel agents have been evaluated in phase 1 and 2 trials in combination with CHOP-based combination.24-31 Only a few have advanced to the completion of phase 3 randomized studies,32,33 because of challenges with narrow therapeutic window, heightened risk of myelosuppression and infection, and targeting of heterogeneous T-cell lymphoma populations with limited direction to biologic subsets. To date, BV is the only biomarker-driven novel agent that has demonstrated survival benefit and received approval for the frontline treatment of CD30+ PTCL in United States and Japan, as well as the frontline treatment of ALCL in Europe, based on the ECHELON-2 study.32 Furthermore, subgroup analyses of the ECHELON-2 study have shown that the survival benefit was largely driven by the efficacy in patients with ALCL,34 underscoring the unmet needs for biomarker- and mechanism-driven therapeutic development in PTCL tailored to specific subtype.
Nodal PTCL-TFH, which represents nearly a third of all PTCL and includes AITL, follicular T-cell lymphoma, and PTCL-TFH, shares TFH-related antigens and recurrent epigenetic driver mutations TET2, IDH2, DNMT3A, and RHOA.35 Our study enrolled 17 patients with PTCL-TFH (AITL), 3 with PTCL NOS, and 1 with ATLL. The diagnosis of TFH phenotype was based on histology and tumor expression of 2 or 3 TFH-related antigens, including PD1, CD10, BCL6, CXCL13, ICOS, SAP and CCR5.2 The WES next generation sequencing further delineated the frequencies of the TET2, RHOA, DNMT3A, and IDH2 mutations at 76.5%, 41.1%, 23.5% and 23.5%, respectively, highlighting a molecularly defined PTCL-TFH cohort consistent with previously published studies.8-10,29 The enrichment of nodal PTCL-TFH accrual provided a unique opportunity to assess the feasibility of targeting acquired genetic susceptibility to DNA methyltransferase (DNMT) inhibition. Although 3 of the 4 cases harboring IDH2 R172 mutations were expectedly classified with PTCL-TFH based on morphology and TFH-related IHC markers, 1 of the 4 cases was grouped with PTCL-NOS. Although rare case of IDH2 R172 mutation has been reported in PTCL-NOS,8 we cannot rule out the possibility of misclassification by IHC criteria alone.
Treatment with oral azacitidine plus CHOP was well tolerated in PTCL with overall incidence of grade 3/4 TEAEs comparable with that reported with CC486-R-CHOP in DLBCL.14 In our study, CHOP chemotherapy was delivered at standard doses to all patients without dose reduction, whereas dose modification of oral azacitidine was kept minimal. With the support of mandatory granulocyte colony-stimulating factor prophylaxis, the hematologic side effects of cytopenia, including febrile neutropenia (14%), were in the range expected for CHOP-based chemotherapy,33 without significant overlapping myelosuppression and immunosuppression as encountered in the lenalidomide-CHOP and romidepsin-CHOP combination.29,33 Nonhematologic side effects were mostly expected gastrointestinal side effects manageable with supportive care.
The oral azacitidine plus CHOP regimen conferred high response rates and met the primary end point. Our phase 2 frontline study, to our knowledge, is the first to explore the lead-in effect of azacitdine priming, as well as the combination of azacitidine plus CHOP chemotherapy in PTCL. We observed clinical improvement such as reduction of peripheral lymphadenopathy or resolution of cutaneous lesions in some patients after 7-day azacitidine priming before CHOP. During combination treatment, the therapeutic impact deepened, with CR rate improving from 55% at interim assessment to 75% at EOT, which compared favorably relative with historical data on patients receiving CHOP/CHOEP (cyclophosphamide, doxorubicin, vincristine, etoposide, and prednisone) chemotherapy alone, as well as lenalidomide-CHOP and romidepsin-CHOP.3-5,29,33 A substantial proportion of patients (50%) moved onto consolidative SCT in good performance status, a testament to the safety and efficacy of the induction program. It is notable that 88% of patients with PTCL-TFH subtype (n = 17) achieved complete remission on study treatment, in contrast with the unfavorable outcome of patients with PTCL-NOS (n = 3), highlighting a possible therapeutic susceptibility of PTCL-TFH to DNMT inhibition.
The mechanism of action of azacitidine priming was explored with integrative genomic, transcriptomic and methylomic analyses. Hypomethylation agents including DNMT inhibitor azacitidine have demonstrated immune-modulating activities.36-38 We observed upregulation of genes related to apoptosis, and proinflammatory responses including type I interferon, tumor necrosis factor-α, macrophage activation, and interleukin-2 signaling. Epigenetic induction of apoptosis and inflammation may sensitize the tumor microenvironment and contribute to antitumor immunity. Furthermore, there appears to be a direct inhibitory effect of azacitidine on the clonal TFH T-cells and proliferation index, measured by gene expression-based cell subtype deconvolution assay, and supported by clinical observation of tumor response. Although the CC486-induced hypomethylation was a hypothesized mechanism of action, the small sample size of correlative bio-specimen (n = 5) and heterogeneous tumor microenvironment significantly limited the power of analysis and could account for the failure to detect significant methylation change measured by RRBS in our study.
The study is constrained by the sample size which limits the power to examine the correlation with clinical variables such as PTCL subtypes, CD30 expression, and genomic biomarkers. Although the study enrollment was enriched for PTCL-TFH, other subtype such as PTCL-NOS could harbor TET2, DNMT3A, and RHOA mutations, albeit at lower frequencies compared with PTCL-TFH.8 In our study, the favorable association of TET2 mutations with survival suggests a potential targetable susceptibility biomarker, whereas DNMT3A mutations were associated with potential progression and treatment resistance. In the context of small sample size, the association with TET2 mutations may reflect the overall susceptibility of PTCL-TFH subtype to hypomethylating agents, as shown in 2 other studies using azacitadine that did not report significant association between TET2 mutations and outcomes.10,12 In a retrospective LYSA cohort study of 12 patients with R/R AITL, the impact of TET2 mutation on treatment response to 5-azacytidine was inevaluable because 100% patients had TET2 mutations.10 In a phase 2 study evaluating the combination of azacitidine and romidepsin in 25 patients with either naiive or relapsed PTCL, patients with PTCL-TFH had higher response rates and better survivals without significant association with TET2 mutations,12 raising an alternative hypothesis that hypomethylating agent may be targeting epigenome globally, rather than specific mutations. Therefore, caution should be exercised to generalize subtype and biomarker sensitivity without robustly powered studies with larger patient numbers. This study included patients with both CD30+ (19% patients had CD30 expression >10%) and CD30– non-ALCL PTCL subtypes (81%), which had similar responses. It remains to be determined in future studies if epigenetic targeting with DNMT inhibition provides therapeutic advantage for non-ALCL subtypes above and beyond the CD30 expression status.
In summary, this study demonstrates that addition of oral azacitidine to CHOP as initial therapy for PTCL is safe, well tolerated, and induces high response rates, particularly in PTCL-TFH subtype. TET2 and DNMT3A mutations have emerged respectively as potential susceptibility and resistance biomarkers in response to DNMT inhibition in preliminary analysis, which warrants further investigation in larger studies. This active combination is being further developed and evaluated in the ALLIANCE intergroup randomized phase 2 study A051902, which stratifies chemotherapy backbone based on age (CHOP for >60 years and CHOEP for ≤60 years), to compare oral azacitidine plus CHOP/or CHOEP, with PI3K inhibitor duvelisib plus CHOP/or CHOEP, against the standard arm of CHOP/or CHOEP in CD30– (CD30 expression <10% by IHC) PTCL (NCT04803201).
Acknowledgments
The authors thank all of the study investigators, patients, and their families. The authors also thank Riyaad Rahim for assistance in data coordination; Wei Song for assistance in whole exome sequencing of tumor biopsy samples; Sandrine Degryse, Nara Shin, and Isha Sethi for assistance in research coordination with BostonGene for sequencing data analysis.
The work was supported by Celgene, a Bristol-Myers Squibb Company, and Weill Cornell Medicine and New York Presbyterian Hospital. This work was supported in part through the National Institutes of Health/ National Cancer Institute Cancer Center Support grant P30 CA008748; a Specialized Center for Research grant from the Leukemia and Lymphoma Society (7026-21 [S.H.]); Nonna’s Garden Foundation (S.H.); funding from Eric and Laurie Roth (J.R.); and BMS Celgene Corporation and Weill Cornell Medicine Hematological Malignancies Program Grant (J.R.).
Authorship
Contribution: J.R. designed the study, wrote the manuscript, and participated in patient care and data analysis; P.M., L.C., A.M., O.E., and J.P.L. critically contributed to study design, coordination of the logistics, interpretation of the data and critically reviewed the manuscript; G.I. performed pathology and biomarker studies; Z.C. performed biostatistical analysis of patient and biomarker data; A.M., N.M.-S., L.S., K.v.B., S.H., S.C.R., and E.M. contributed to patient care and critical review of the manuscript; A.S., M. Sigouros, M.V.R., J.X., A.A., and E.M. performed biomarker and sequencing analysis; and N.K., G.N., M. Sorokina, and V.M. performed integrative genomic, transcriptomic and methylomic analyses.
Conflict-of-interest disclosure: J.R. has received research support from BMS/Celgene, AstraZeneca, Genentech, Daiichi Sankyo, Pharmacyclics, and Seattle Genetics, as well as honorarium for service as a consultant for BMS/Celgene, Seattle Genetics, Secura Bio, Daiichi Sankyo, AstraZeneca, and Kite Pharma. A.M. has received research support from ADC Therapeutics, BeiGene, Miragen, Seattle Genetics, Merck, Bristol-Myers Squibb, Incyte, and SecuraBio, as well as honorarium for service as a consultant for Affimed, Imbrium Therapeutics L.P./Purdue, Janpix Ltd, Merck, Seattle Genetics, and Takeda. N.M.-S. has received research support from AstraZeneca, Bristol-Myers Squibb, Celgene, C4 Therapeutics, Corvus Pharmaceuticals, Daiichi Sankyo, Genentech/Roche, Innate Pharmaceuticals, Secura Bio/Verastem, as well as honorarium for service as a consultant for Secura Bio/Verastem, Daiichi Sankyo, C4 Therapeutics, Genentech, Karyopharm Therapeutics, Kyowa Hakko Kirin, and Ono pharmaceuticals. L.S. has received research support from Kyowa-Kirin, and EUSA Pharma, as well as honorarium for service as a consultant for Kyowa-Kirin, Daiichi Sankyo, Dren-Bio, and Secura Bio. S.H. has received research support from ADC Therapeutics, Affimed, Celgene, Crispr Therapeutics, Daiichi Sankyo, Kyowa Hakko Kirin, Millennium /Takeda, Seattle Genetics, C4, and Verastem/SecuraBio, as well as honorarium for service as a consultant for Affimed, Abcuro, Cimieo Therapeutics, Daiichi Sankyo, Kyowa Hakko Kirin, ONO Pharmaceuticals, SecuraBio, Shoreline Biosciences, Inc, Takeda, Yingli Pharma Limited, Auxilius Pharma, Myeloid Therapeutics, Acrotech, and Tubulis. S.C.R. has received research support from Genentech and Karyopharm, as well as honorarium for service as a consultant for ADC Therapeutics, Genmab, Karyopharm, Kite, and Seagen. P.M. has served as a consultant for AstraZeneca, BeiGene, BMS/Celgene, Daiichi Sankyo, Epizyme, Genentech, Janssen, Merck, and Takeda. J.P.L. has received research support from Janssen, Genentech, Epizyme, the Leukemia and Lymphoma Society, as well as honorarium for service as a consult for AbbVie, Astellas, AstraZeneca, Bayer, BeiGene, BMS, Calithera, Constellation, Eisai, Lilly, Epizyme, Genmab, Grail, Incyte, Janssen, Karyopharm, Merck, Mustang Bio, Pfizer, Roche/Genentech, Second Genome, Sutro, and Caribou Biosciences. The remaining authors declare no competing financial interests.
Correspondence: Jia Ruan, Meyer Cancer Center, Weill Cornell Medicine, 1305 York Ave, 7th Floor, New York, NY 10021; e-mail: jruan@med.cornell.edu.
References
Author notes
RNA-sequencing and DNA methylation sequencing data are deposited in GEO with accession number GSE214980.
Individual participant data will not be shared.
The online version of this article contains a data supplement.
There is a Blood Commentary on this article in this issue.
The publication costs of this article were defrayed in part by page charge payment. Therefore, and solely to indicate this fact, this article is hereby marked “advertisement” in accordance with 18 USC section 1734.




