Key Points
IRF4 and NF-κB form a feed-forward loop in ATL cells to coordinately regulate gene expressions.
IRF4 and NF-κB bindings are enriched in super-enhancers and regulate critical oncogenes including MYC, CCR4, and BIRC3.
Abstract
Adult T-cell leukemia/lymphoma (ATL) is a highly aggressive hematological malignancy derived from mature CD4+ T-lymphocytes. Here, we demonstrate the transcriptional regulatory network driven by 2 oncogenic transcription factors, IRF4 and NF-κB, in ATL cells. Gene expression profiling of primary ATL samples demonstrated that the IRF4 gene was more highly expressed in ATL cells than in normal T cells. Chromatin immunoprecipitation sequencing analysis revealed that IRF4-bound regions were more frequently found in super-enhancers than in typical enhancers. NF-κB was found to co-occupy IRF4-bound regulatory elements and formed a coherent feed-forward loop to coordinately regulate genes involved in T-cell functions and development. Importantly, IRF4 and NF-κB regulated several cancer genes associated with super-enhancers in ATL cells, including MYC, CCR4, and BIRC3. Genetic inhibition of BIRC3 induced growth inhibition in ATL cells, implicating its role as a critical effector molecule downstream of the IRF4-NF-κB transcriptional network.
Introduction
Adult T-cell leukemia/lymphoma (ATL) is a hematological malignancy derived from mature CD4 single-positive T-lymphocytes.1-5 Acute-type ATL is highly aggressive with very poor prognosis. The development of ATL is closely associated with infection by human T-lymphotropic virus 1 (HTLV-1)1,6 ; however, ATL only occurs in less than 5% of HTLV-1 carriers after a long period of latency, suggesting that multistep oncogenic mechanisms are involved in this disease.7
Recently, certain types of transcription factors have been implicated as master regulators of specific cancers that characterize cell identity and status.8-12 In general, these genes are more highly expressed in cancer cells than in their normal counterparts and are sensitive to transcriptional inhibition.10-12 Their expression is tumor-type specific and is often activated by genetic abnormalities. Furthermore, the DNA binding of these transcription factors is enriched in super-enhancers, a cluster of enhancers that exhibit high levels of active histone marks.13 We previously identified TAL1 and its regulatory partners as master regulators in T-cell acute lymphoblastic leukemia (T-ALL).9,10 The identification of such transcription factors is crucial to understanding the molecular pathogenesis of cancers.
One of oncogenic transcription factors activated in ATL is NF-κB. NF-κB plays a central role in normal inflammatory and immune responses, as well as in carcinogenesis.14,15 In the canonical NF-κB pathway, p65/p50 heterodimer forms a complex with its negative regulator, IκBα. Upon phosphorylation of IκBα through activation of upstream molecules, p65/p50 is disassociated from the complex and translocated into the nucleus to activate gene expression. During normal inflammatory response, activation of NF-κB is transient, and thus is regulated in a ligand-dependent manner. In contrast, NF-κB pathway is constitutively activated in ATL cells in HTLV-1-dependent and independent manners.16-22 Previous reports have shown that the HTLV-1 oncoprotein Tax can activate canonical NF-κB signaling at early stages of tumorigenesis.13-15 However, its expression is frequently silenced to enable viral escape from host immune surveillance.23-25 On the other hand, Kataoka et al demonstrated that many of the mutated genes are found in the T-cell receptor (TCR)-NF-κB pathway,26 indicating that the NF-κB pathway can also be activated as a result of somatic mutations at the stage of diagnosis. Importantly, inhibition of the NF-kB pathway induces cell growth inhibition and apoptosis,20 indicating the requirement of this factor for the maintenance of ATL cells.
An important viral factor involved in ATL pathogenesis is HBZ, a transcription factor gene encoded by HTLV-1 proviral DNA.27,28 This gene is expressed in almost all ATL cases at diagnosis. Nakagawa et al.29 recently demonstrated that HBZ induces BATF3, which encodes a bZIP family transcription factor protein. Both BATF3 and its binding partner IRF4 are required for the growth of ATL cells in culture.29 NF-κB has also been known to activate IRF4 gene expression.30,31 These studies implicated IRF4 and BATF3 as driver oncogenes in ATL; however, the functional relationships of these mediators with other oncogenic pathways and the transcriptional targets are not yet understood.
Here, we clarify the oncogenic regulatory network controlled by IRF4 and NF-κB in ATL cells. Gene expression profiling for primary ATL samples indicated that IRF4 is highly expressed in ATL cells. Using our previous chromatin immunoprecipitation sequencing (ChIP-seq) data set for primary ATL samples,32 we found that IRF4 binding was enriched in super-enhancers. IRF4 frequently co-occupies regulatory elements with NF-κB and coordinately regulates target genes, including MYC, CCR4, and BIRC3.
Materials and methods
Cell samples
All leukemia cell lines were cultured in RPMI-1640 medium (BioWest) supplemented with 10% fetal bovine serum (BioWest). 293T cells were grown in Dulbecco’s modified Eagle medium (Life Technologies) supplemented with 10% fetal bovine serum (BioWest).
Gene knockdown and overexpression
shRNA constructs were cloned into the lentiviral vector pLKO.1-puro. Individual shRNA constructs were cotransfected into 293T cells, along with pMDLg/pRRE, pRSV-Rev, and pMD2.G, using FuGENE6 (Roche). For the overexpression study, wild-type IRF4 cDNA was cloned into pMSCV-puro retroviral vector. The plasmid was then transfected along with pMD-MLV and VSV-G into 293T cells, using FuGENE6. The cells were infected with virus in the presence of polybrene (Millipore) and HEPES (BioWest), and were selected with puromycin (Sigma). The shRNA target sequences are listed in supplemental Table 1, available on the Blood Web site.
CRISPR-dCas9-KRAB system
The vector for expressing dCas9 (pLV-hU6-sgRNA-hUbC-dCas9-KRAB-T2a-Puro) was a gift from Charles Gersbach (Addgene #71236). The dCas9-KRAB plasmid was transfected into 293T cells, along with pMDLg/pRRE, pRSV-Rev, and pMD2.G, using FuGENE6. The cells were infected with virus and were selected with puromycin. The guide RNA sequences are listed in supplemental Table 1.
Immunoblotting
Cell pellets were lysed in RIPA buffer. Equal amounts of protein from each sample were diluted in Laemmli sample buffer containing β-mercaptoethanol (Bio-Rad Laboratories). Proteins were separated by sodium dodecyl sulfate-polyacrylamide gel electrophoresis and transferred onto polyvinylidene difluoride membranes (Bio-Rad Laboratories). Chemiluminescence detection was performed using SuperSignal Substrate (Thermo Fisher Scientific) and visualized on ImageQuant LAS500 (GE Healthcare). Antibody information is provided in the supplemental Information.
Quantitative reverse transcription polymerase chain reaction
Total RNA was extracted from cells, using an RNeasy Mini kit (Qiagen). Complementary DNA was synthesized using a QuantiTect Reverse-Transcription kit (Qiagen). Quantitative reverse transcription polymerase chain reaction (qRT-PCR) was conducted on a QuantStudio5 Real-Time PCR System (Thermo Fisher Scientific), using Power SYBR Green PCR Master Mix (Roche), and analyzed using QuantStudio Design&Analysis Software ver1.2. The primer sequences are shown in supplemental Table 1.
Cell viability assay and apoptosis assay
Cell viability was monitored using a CellTiter-Glo kit (Promega). Luminescence was measured using a Tecan Infinite 200PRO plate reader. The percentage of apoptotic cells was measured using an Annexin-V-FITC Early Apoptosis Detection kit (#6592, Cell Signaling Technology). Samples were analyzed using a BD FACSAriaII flow cytometer (BD Biosciences), and the percentage of apoptotic cells was determined using FlowJo software.
ChIP-seq
ChIP-seq analysis was performed in TL-Om1 cells as described previously.9 Library construction and Illumina HiSeq4000 sequencing of paired-end, 49-bp reads were performed at BGI Biotech Solutions Co., Ltd. Detailed methodologies can be found in the supplemental Information.
RNA-sequencing
Total RNA was extracted using QIAzol lysis reagent (Qiagen) and cleaned up using an RNeasy kit (Qiagen). RNA samples were treated with TURBO DNase (Ambion). After ribosomal RNA was depleted, strand-specific library construction and Illumina HiSeq sequencing of paired-end 100-bp reads were performed at BGI Biotech Solutions Co., Ltd. Detailed methodologies can be found in the supplemental Information.
Statistical analysis
Significance was determined using GraphPad Prism software. Details can be found in the figure legends. A P value less than .05 was considered statistically significant.
Data availability
The RNA-seq data and ChIP-seq data for IRF4, p65, and BATF3 were deposited in the Gene Expression Omnibus database under accession numbers GSE133042 and GSE140646. The ChIP-seq data for H3K27ac in ATL samples and in KOPT-K1, Jurkat, normal human thymus, Th1, Th2, and Th17 cells were downloaded from the Gene Expression Omnibus under accession numbers GSE85695, GSE96338, GSM1296384, GSM1013125, and GSM772987.9,32-34 The ChIP-seq datasets for Th1 and Th2 cells were downloaded from the Gene Expression Omnibus under accession numbers SRX290665 and SRX290666. RNA-seq data for primary ATL samples in our cohort were deposited in the European Genome-phenome Archive database (EGAD00001004937). The other data set for primary T-ALL samples reported by Kataoka et al.26 were obtained from the European Genome-phenome Archive under accession number EGAD00001001412.
Results
IRF4 is a candidate master regulator in ATL
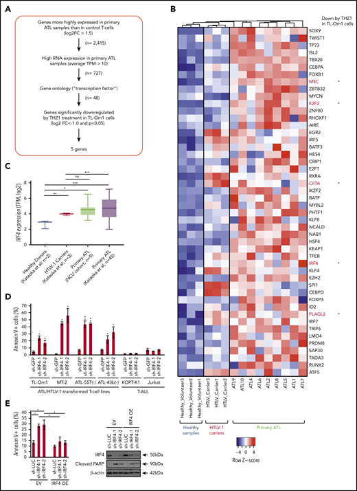
We first aimed to identify candidate master regulators in ATL. We selected 727 genes that were more highly expressed in primary ATL samples from our cohort (Nagoya City University [NCU] cohort) than in normal T cells (Figure 1A; supplemental Table 2). Among this subset of genes, 48 were annotated as transcription factors (Figure 1B; supplemental Table 3). In addition, previous studies reported that expression levels of master regulators are highly sensitive to transcription inhibition; for example, by treatment with a small-molecule CDK7 inhibitor (THZ1).10-12 Hence, we further focused on 5 genes that were significantly downregulated in an Tax-negative ATL cell line (TL-Om1) treated with THZ1 (red in Figure 1B; supplemental Figure 1A; supplemental Table 3).
Selection of transcription factors highly expressed in ATL. (A) Schematic diagram of the selection criteria for candidate transcription factor genes. FC, fold-change; TPM, transcripts per million. (B) Heat map representing the mRNA expression of 48 selected transcription factor genes in 3 healthy donors, 3 HTLV-1 carriers, and 9 primary ATL cases from our cohort (NCU cohort). The genes whose expression was significantly downregulated by THZ1 treatment in TL-Om1 cells were shown in red with asterisks. (C) IRF4 mRNA expression was analyzed by RNA-seq. Data are represented as box plots where the middle line indicates the median, the lower and upper hinges correspond to the first and third quartiles, the lowest datum indicates the minimum, and the highest datum indicates the maximum. ns: non-significant; *P < .05; **P < .01; ***P < .001 by an unequal variances t test. (D) Apoptosis was measured via Annexin V staining and propidium iodide followed by flow cytometry analysis in various cell lines on day 3 after transduction with a lentivirus expressing shRNA. The percentage of Annexin V-positive cells were shown as the mean ± standard deviation (SD) of duplicates. *P < .05; **P < .01 by a 2-sample, 2-tailed t-test compared with the shGFP control. (E) cDNA containing only the coding region of IRF4 mRNA was transduced via retroviral infection into TL-Om1 cells. Cells overexpressing IRF4 (IRF4 OE) or empty vector (EV) were then transduced via lentiviral infection with control shRNA (sh-LUC), sh-IRF4-1, or sh-IRF4-2, which targeted the 3′ untranslated region of IRF4 mRNA. Percentage of apoptotic cells were measured by Annexin V staining and propidium iodide followed by flow cytometry analysis, and shown as mean of SD of duplicates (left). *P < .05 by a 2-sample, 2-tailed t-test compared with the shLUC control. Whole-cell extracts were harvested and subjected to immunoblot analysis with antibodies specific for IRF4, cleaved PARP, or β-actin (internal control; right).
Selection of transcription factors highly expressed in ATL. (A) Schematic diagram of the selection criteria for candidate transcription factor genes. FC, fold-change; TPM, transcripts per million. (B) Heat map representing the mRNA expression of 48 selected transcription factor genes in 3 healthy donors, 3 HTLV-1 carriers, and 9 primary ATL cases from our cohort (NCU cohort). The genes whose expression was significantly downregulated by THZ1 treatment in TL-Om1 cells were shown in red with asterisks. (C) IRF4 mRNA expression was analyzed by RNA-seq. Data are represented as box plots where the middle line indicates the median, the lower and upper hinges correspond to the first and third quartiles, the lowest datum indicates the minimum, and the highest datum indicates the maximum. ns: non-significant; *P < .05; **P < .01; ***P < .001 by an unequal variances t test. (D) Apoptosis was measured via Annexin V staining and propidium iodide followed by flow cytometry analysis in various cell lines on day 3 after transduction with a lentivirus expressing shRNA. The percentage of Annexin V-positive cells were shown as the mean ± standard deviation (SD) of duplicates. *P < .05; **P < .01 by a 2-sample, 2-tailed t-test compared with the shGFP control. (E) cDNA containing only the coding region of IRF4 mRNA was transduced via retroviral infection into TL-Om1 cells. Cells overexpressing IRF4 (IRF4 OE) or empty vector (EV) were then transduced via lentiviral infection with control shRNA (sh-LUC), sh-IRF4-1, or sh-IRF4-2, which targeted the 3′ untranslated region of IRF4 mRNA. Percentage of apoptotic cells were measured by Annexin V staining and propidium iodide followed by flow cytometry analysis, and shown as mean of SD of duplicates (left). *P < .05 by a 2-sample, 2-tailed t-test compared with the shLUC control. Whole-cell extracts were harvested and subjected to immunoblot analysis with antibodies specific for IRF4, cleaved PARP, or β-actin (internal control; right).
Notably, IRF4 was one of the most differentially expressed genes in these settings. Further analysis of gene expression in a larger cohort of primary ATL samples reported by Kataoka et al.26 demonstrated that the IRF4 gene was more highly expressed in 2 cohorts of primary ATL cases than in control T cells from healthy donors or HTLV-1 carriers (Figure 1C; supplemental Figure 1B). qRT-PCR verified that ATL and HTLV-1-transformed T-cell lines [TL-Om1, MT-2, ATL-55T(-), and ATL-43b(-)] showed high levels of IRF4 expression (supplemental Figure 1C). In contrast, IRF4 expression was almost undetectable in T-ALL cell lines derived from immature T cells (supplemental Figure 1C). Other IRF family genes, IRF5 and IRF7, were also selected in this list (Figure 1B). However, their expression levels were found to be higher in HTLV-1 carriers than in healthy donors or primary ATL cells (supplemental Figure 1D-E), and therefore, these genes were not further characterized in this study.
Importantly, the regulatory partners of IRF4, BATF and BATF3, were also selected in the list (Figure 1B; supplemental Figure 1F-G). Expression of BATF3 was significantly higher in ATL/HTLV-1-transformed T-cell lines than in primary ATL samples, whereas BATF expression in several cell lines was lower than in primary cases. This suggested that BATF3 may be a dominant partner of IRF4 in cell lines, supporting previous findings by Nakagawa et al.29
IRF4 protein is required for ATL cell growth and survival
Earlier studies by other groups showed that IRF4 is required for cell proliferation and survival in various types of lymphoid malignancies, including ATL.29 To confirm this result, we used 2 different short hairpin RNAs (shRNAs) to knock down IRF4 protein in multiple ATL/HTLV-1-transformed T-cell lines (supplemental Figure 1H). Two IRF4-negative T-ALL cell lines (KOPT-K1 and Jurkat) were included as the negative control. IRF4 knockdown induced apoptotic cell death, as shown by staining for Annexin V, which is a marker of apoptosis (Figure 1D), as well as growth inhibition (supplemental Figure 1I) in multiple ATL/HTLV-1-transformed T-cell lines, but not in T-ALL cell lines.
Importantly, restoration of IRF4 expression via retroviral transduction partially rescued apoptosis phenotype in TL-Om1 cells, as shown by the reduction of Annexin V-positive cells (Figure 1E, left) and of the cleavage of PARP (apoptosis marker; right). In addition, overexpression of the antiapoptotic protein BCL2 rescued growth inhibition (supplemental Figure 1J) and reduced PARP cleavage (supplemental Figure 1K) after IRF4 knockdown. These results confirmed that IRF4 supports ATL cell survival.
IRF4 and NF-κB co-occupy genomic regions in ATL cells
To determine the transcriptional targets controlled by IRF4, we next performed ChIP-seq analysis in TL-Om1 cells. Given that both IRF4 and NF-κB are aberrantly activated in ATL cells, we hypothesized that IRF4 may cooperate with NF-κB in ATL cells, and hence performed ChIP-seq analysis for p65, one of the major subunits of NF-κB, in the same ATL cell line (TL-Om1). We first selected all IRF4-bound regions and then analyzed p65 binding. Strikingly, we observed a high degree of overlap in the genomic region bound by IRF4 and p65 in TL-Om1 cells from the ChIP-seq metagene plot (Figure 2A, left), with approximately 85% of IRF4 targets and 66% of p65 targets cobound by 2 factors (Figure 2B). We also performed BATF3 ChIP-seq in TL-Om1 cells. Expectedly, we observed that the regions bound by IRF4 were also frequently bound by BATF3 in TL-Om1, as well as in the 2 other ATL cell lines (ST1 and KK1) reported by Nakagawa et al29 (supplemental Figure 2A).
IRF4 and NF-κB co-occupy regulatory elements in ATL cells. (A) All regions bound by the IRF4 protein were first identified in TL-Om1 cells. The metagene plot on the left shows the distribution of IRF4 (red) and p65 (blue) ChIP-seq enrichment signals at the IRF4-bound regions (±5 kb from the binding sites) in TL-Om1 cells. The metagene plot on the right shows the levels of H3K27ac enrichment signals within ±3 kp from the center of the IRF4-p65 binding sites in TL-Om1 cells in the 3 groups: bound by IRF4 only (green), bound by p65 only (red), and bound by both IRF4 and p65 (blue). (B) Venn diagram depicting the distribution of the number of genes associated with IRF4 and p65 binding, as determined by ChIP-seq. (C) The density plots on the left show the distribution of the IRF4, p65, and H3K27ac signals for the genes bound by both IRF4 and p65 in TL-Om1 cells and of the H3K27ac signals in various primary ATL samples (ATL1-10). (D-E) Pie charts showing the percentage of IRF (D) and p65 (E) bound genes located in typical enhancers and super-enhancers. (F) The top 5 DNA binding motifs significantly enriched in transcription factor binding regions in each group are shown with P values.
IRF4 and NF-κB co-occupy regulatory elements in ATL cells. (A) All regions bound by the IRF4 protein were first identified in TL-Om1 cells. The metagene plot on the left shows the distribution of IRF4 (red) and p65 (blue) ChIP-seq enrichment signals at the IRF4-bound regions (±5 kb from the binding sites) in TL-Om1 cells. The metagene plot on the right shows the levels of H3K27ac enrichment signals within ±3 kp from the center of the IRF4-p65 binding sites in TL-Om1 cells in the 3 groups: bound by IRF4 only (green), bound by p65 only (red), and bound by both IRF4 and p65 (blue). (B) Venn diagram depicting the distribution of the number of genes associated with IRF4 and p65 binding, as determined by ChIP-seq. (C) The density plots on the left show the distribution of the IRF4, p65, and H3K27ac signals for the genes bound by both IRF4 and p65 in TL-Om1 cells and of the H3K27ac signals in various primary ATL samples (ATL1-10). (D-E) Pie charts showing the percentage of IRF (D) and p65 (E) bound genes located in typical enhancers and super-enhancers. (F) The top 5 DNA binding motifs significantly enriched in transcription factor binding regions in each group are shown with P values.
Notably, we observed higher enrichment of an active histone mark (H3K27ac) in genomic regions bound by both IRF4 and p65 compared with regions bound by either IRF4 or p65 in TL-Om1 (Figure 2A, right; supplemental Table 4). The heat map analysis also demonstrated that cobound regions were associated with high levels of H3K27ac marks in the same cell line, as well as in multiple primary ATL samples (Figure 2C). This result suggested that genes cobound by IRF4 and p65 are highly activated. Furthermore, the majority of IRF4 and p65 bound regions were found within super-enhancers (Figures 2D-E). Both factors bound to more than 90% of all super-enhancers, a much greater percentage than that of its binding to typical enhancers. Knockdown of p65 by shRNA also significantly inhibited cellular growth of multiple ATL/HTLV-1-transformed T-cell lines (supplemental Figure 2B-C), supporting previous research with a small-molecule IKK inhibitor.20 These results suggested that IRF4 and NF-κB are key transcription factors in ATL.
In addition, we analyzed the distribution of DNA binding motifs within ±3 kilobase pairs (kb) from the sites bound by both IRF4 and NF-κB (Figure 2F; supplemental Table 4). As expected, both IRF and NF-κB binding motifs were enriched at the center of transcription factor binding sites. In addition, multiple motifs that can be recognized by bZIP family proteins (AP-1, FOS, JUN, and BATF), NFAT, and RUNX family proteins were enriched. This result was consistent with those of previous studies reporting that IRF4 regulates gene expression via the BATF proteins in normal and malignant T cells.29,35 In fact, we detected physical interaction of IRF4 with BATF3 in TL-Om1 cells; however, IRF4 did not bind with p65 (supplemental Figure 2D), indicating that IRF4 and p65 do not directly form a complex.
IRF4 and NF-κB coordinately regulate gene expression in ATL cells
We next performed gene expression profiling by RNA-seq analysis after knockdown of IRF4 or p65, using one of shRNAs in TL-Om1 cells (supplemental Table 5). We first selected genes significantly downregulated after IRF4 knockdown with stringent criteria (log2 fold-change [FC] less than −1 or more than 1 and P value < .05) and analyzed whether these genes are also regulated by p65 knockdown. Strikingly, many genes that were significantly down or upregulated by IRF4 knockdown were also down- or upregulated by p65 knockdown (Figure 3A, left). Conversely, many genes that were regulated by p65 knockdown were also regulated by IRF4 knockdown (Figure 3A, right). The gene set enrichment analysis further confirmed statistically significant overlap of IRF4- and p65-regulated genes (Figure 3B; supplemental Figure 3A). We also performed BATF3 knockdown in TL-Om1 cells and observed that many IRF4- or p65-regulated genes were also affected by BATF3 knockdown (supplemental Figure 3B-C; supplemental Table 5). These results suggested that IRF4 and NF-κB coordinately regulate gene expression in ATL.
Coordinate regulation of gene expression by IRF4 and p65 in ATL cells. (A) Heat map depicting the relative mRNA expression levels of genes regulated by IRF4 (left) and p65 (right) on knockdown (KD) of each factor in TL-Om1 cells. A control shRNA (sh-GFP-1) and a shRNA targeting IRF4 (sh-IRF4-1) or p65 (sh-p65) were transduced into TL-Om1 cells in biological duplicates. mRNA was extracted on day 3 posttransduction. Each row corresponds to a gene, and expression values are normalized across each row. (B) Gene set enrichment analysis was conducted to determine the correlation of genes differentially expressed on KD of p65 (top) or IRF4 (bottom). The normalized enrichment scores (NES) and P values are indicated.
Coordinate regulation of gene expression by IRF4 and p65 in ATL cells. (A) Heat map depicting the relative mRNA expression levels of genes regulated by IRF4 (left) and p65 (right) on knockdown (KD) of each factor in TL-Om1 cells. A control shRNA (sh-GFP-1) and a shRNA targeting IRF4 (sh-IRF4-1) or p65 (sh-p65) were transduced into TL-Om1 cells in biological duplicates. mRNA was extracted on day 3 posttransduction. Each row corresponds to a gene, and expression values are normalized across each row. (B) Gene set enrichment analysis was conducted to determine the correlation of genes differentially expressed on KD of p65 (top) or IRF4 (bottom). The normalized enrichment scores (NES) and P values are indicated.
Genes and pathways commonly regulated by IRF4 and NF-κB in ATL cells
We next focused on IRF4-p65 common target genes directly activated by both IRF4 and p65 in ATL cells. We selected high-confidence target genes, in which each transcription factor binding was observed near the gene locus and their respective expressions were significantly downregulated by knockdown (log2 FC <−0.3 and P value < .05). From this analysis, a total of 822 and 1050 genes were selected for IRF4 and p65, respectively (Figure 4A; supplemental Table 6). By gene ontology analysis, these genes were found to be enriched in the cellular response, signal transduction process, and T-helper cell commitment (supplemental Figure 4A; supplemental Table 7). By Kyoto Encyclopedia of Genes and Genomes (KEGG) pathway analysis, these genes were enriched in tumor necrosis factor, NF-κB, and TCR signaling pathways (Figure 4B; supplemental Figure 4B; supplemental Table 7). Many others were involved in cytokine and chemokine signaling.
Genes and pathways regulated by IRF4 and NF-κB in ATL cells. (A) Venn diagram showing the overlap of high-confidence IRF4 and p65 target genes. TF, transcription factor. (B) Schematic representation of TCR and tumor necrosis factor (TNF) signaling pathway, as well as genes involved other biological functions such as cytokine and chemokine signaling and cancer-related genes. IRF4-p65 high-confidence genes are boxed in red. (C) mRNA expression of several IRF4-p65 target genes were analyzed by RNA-seq in 3 healthy donors, 3 HTLV-1 carriers, and 45 primary ATL cases from the cohort by Kataoka et al.,26 and primary ATL cases from the NCU cohort. See Figure 1C legend for the details. ns, nonsignificant; *P < .05; **P < .01; ***P < .001 by an unequal variances t test. (D) ChIP-seq gene tracks representing IRF4 and p65 binding and H3K27ac signals at the MYC gene locus in TL-Om1 cells. The x-axis indicates the linear sequence of the genomic DNA, and the y-axis indicates the total number of mapped reads per million reads. The black horizontal bar indicates the genomic scale in kilobases. The black boxes in the gene map represent exons, and the arrows indicate the location and direction of the transcriptional start site. (E-F) Control shRNA (sh-GFP-1) and 2 independent shRNAs targeting IRF4 (sh-IRF4-1 and sh-IRF4-2) (E) and p65 (sh-p65-1 and sh-p65-2) (F) were first transduced in 2 ATL/HTLV-1-transformed T-cell lines, TL-Om1 and MT-2, and mRNA was extracted on day 3 posttransduction. The mRNA expression of MYC was measured by qRT-PCR, using 2 different primer sets (MYC P1 and P2). Expression was normalized to that of the internal control (GAPDH) and is presented as fold-changes compared with the sh-GFP control: as mean of SD of duplicates. *P < .05; **P < .01; ***P < .001 by a 2-sample, 2-tailed t-test, compared with the sh-GFP control.
Genes and pathways regulated by IRF4 and NF-κB in ATL cells. (A) Venn diagram showing the overlap of high-confidence IRF4 and p65 target genes. TF, transcription factor. (B) Schematic representation of TCR and tumor necrosis factor (TNF) signaling pathway, as well as genes involved other biological functions such as cytokine and chemokine signaling and cancer-related genes. IRF4-p65 high-confidence genes are boxed in red. (C) mRNA expression of several IRF4-p65 target genes were analyzed by RNA-seq in 3 healthy donors, 3 HTLV-1 carriers, and 45 primary ATL cases from the cohort by Kataoka et al.,26 and primary ATL cases from the NCU cohort. See Figure 1C legend for the details. ns, nonsignificant; *P < .05; **P < .01; ***P < .001 by an unequal variances t test. (D) ChIP-seq gene tracks representing IRF4 and p65 binding and H3K27ac signals at the MYC gene locus in TL-Om1 cells. The x-axis indicates the linear sequence of the genomic DNA, and the y-axis indicates the total number of mapped reads per million reads. The black horizontal bar indicates the genomic scale in kilobases. The black boxes in the gene map represent exons, and the arrows indicate the location and direction of the transcriptional start site. (E-F) Control shRNA (sh-GFP-1) and 2 independent shRNAs targeting IRF4 (sh-IRF4-1 and sh-IRF4-2) (E) and p65 (sh-p65-1 and sh-p65-2) (F) were first transduced in 2 ATL/HTLV-1-transformed T-cell lines, TL-Om1 and MT-2, and mRNA was extracted on day 3 posttransduction. The mRNA expression of MYC was measured by qRT-PCR, using 2 different primer sets (MYC P1 and P2). Expression was normalized to that of the internal control (GAPDH) and is presented as fold-changes compared with the sh-GFP control: as mean of SD of duplicates. *P < .05; **P < .01; ***P < .001 by a 2-sample, 2-tailed t-test, compared with the sh-GFP control.
To further validate this result, we selected genes that were more highly expressed in primary ATL cases than in control T cells, using the same criteria in Figure 1A. We also used an additional Tax-negative ATL cell line [ED-40515(-)] to validate the result after knockdown of IRF4 and p65. From this analysis, 5 genes including IL2RA/CD25 were selected by these criteria (Figure 4C; supplemental Figure 4C). It is noteworthy that IL2RA/CD25 has been previously reported as a NF-κB target36 and has also been studied as a therapeutic target in ATL.2 These genetic loci were bound by p65 and IRF4 in TL-Om1 cells and were associated with active histone marks at the same regions, many of which composed all super-enhancers (supplemental Figure 4D).
Of note, MYC has been reported to be activated by the IRF4 protein in lymphoid malignancies, including ATL,29,37,38 Although binding of IRF4 or p65 was not found close to the MYC gene locus, and thus was not initially selected in Figure 4A, multiple IRF4 and p65 binding peaks were observed within the PVT1 gene, along with H3K27ac signals in TL-Om1 cells (Figure 4D). Downregulation of MYC mRNA was observed on knockdown of IRF4 and p65 (Figure 4E and 4F). Direct knockdown of MYC by shRNAs significantly inhibited the growth of ATL/HTLV-1-transformed T-cell lines (supplemental Figure 4E-F). These results indicate that MYC activation could be one of the primary mechanisms by which IRF4 and NF-κB promote ATL cell maintenance. However, overexpression of exogenous MYC did not rescue growth inhibition on IRF4 knockdown (supplemental Figure 4G-H), suggesting that that IRF4 exerts its oncogenic ability by regulating multiple downstream targets.
IRF4 and NF-κB positively regulate CCR4 in ATL cells
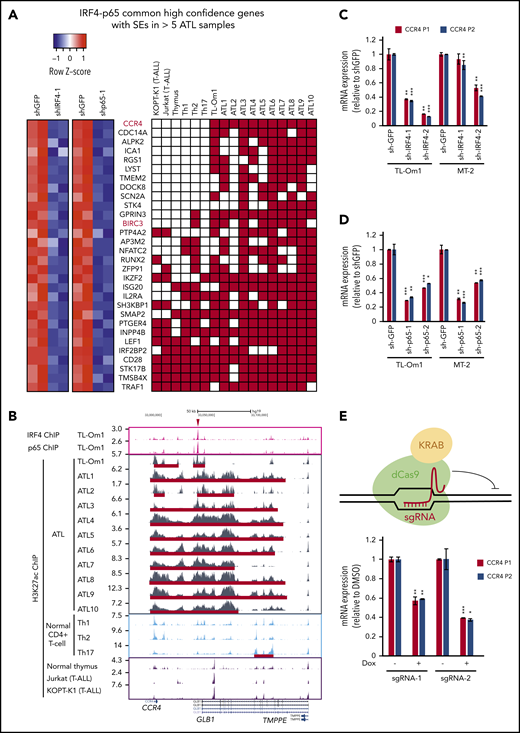
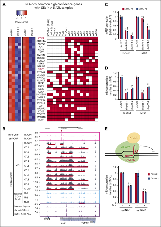
We then aimed to identify critical downstream targets that are directly regulated by both IRF4 and NF-κB and contribute to ATL pathogenesis. For this purpose, we applied our previous data on all super-enhancer profiling to the current data set because all super-enhancers are often enriched in critical cancer genes in cancer cells, and are thus useful as markers to refine the list of candidate genes.32,39,40 Using these criteria, we filtered genes (n = 30) that were associated with super-enhancers in more than 5 of the 11 ATL samples (10 primary ATL and TL-Om1; Figure 5A).
CCR4 is transcriptionally activated by IRF4 and NF-κB in ATL cells. (A) Among 399 genes selected in Figure 4A, 30 were found to be associated with super-enhancers in more than 5 of 11 ATL samples, including 10 primary ATL cases (ATL1-10) and TL-Om1. The heat map on the left shows the differential mRNA expression of these 30 genes upon knockdown of IRF4 and p65 in TL-Om1 cells. Super-enhancer status of these gene loci in T-ALL cells (KOPT-K1 and Jurkat cells), normal T-cells (thymus, Th1, Th2, and Th17) and ATL cells (TL-Om1 and 10 primary ATL samples) is shown on the right. Red, super-enhancer. (B) The ChIP-seq gene tracks represent the binding of IRF4 and p65, as well as the presence of H3K27ac marks near the CCR4 gene locus in various cell samples. See Figure 4D legend for details. The red lines indicate super-enhancer positions. (C-D) CCR4 mRNA expression in 2 ATL/HTLV-1-transformed T-cell lines (TL-Om1 and MT-2) was measured by qRT-PCR, using 2 different primer sets (P1 and P2) on day 3 after lentiviral transduction with various shRNAs. Expression was normalized to that of the internal control (GAPDH) and os presented as fold-changes compared with the sh-GFP control: as mean of SD of duplicates. *P < .05; **P < .01; ***P < .001 by a 2-sample, 2-tailed t-test compared with the sh-GFP control. (E) dCas9-KRAB-expressing TL-Om1 cells were transduced with 2 independent doxycycline (Dox)-inducible sgRNAs (sgRNA-1 and sgRNA-2) targeting the IRF4-NFκB/p65-bound region marked by the red arrowhead in Figure 5B. The expression levels of CCR4 were analyzed by qRT-PCR, using 2 different primer sets (P1 and P2), after 72 hours of Dox treatment. Expression was normalized to that of the internal control (GAPDH) and is presented as the fold-change relative to the dimethyl sulfoxide (DMSO)-treated control: as mean of SD of duplicates. *P < .05; **P < .01; ***P < .001 by a 2-sample, 2-tailed t-test compared with the DMSO-treated control.
CCR4 is transcriptionally activated by IRF4 and NF-κB in ATL cells. (A) Among 399 genes selected in Figure 4A, 30 were found to be associated with super-enhancers in more than 5 of 11 ATL samples, including 10 primary ATL cases (ATL1-10) and TL-Om1. The heat map on the left shows the differential mRNA expression of these 30 genes upon knockdown of IRF4 and p65 in TL-Om1 cells. Super-enhancer status of these gene loci in T-ALL cells (KOPT-K1 and Jurkat cells), normal T-cells (thymus, Th1, Th2, and Th17) and ATL cells (TL-Om1 and 10 primary ATL samples) is shown on the right. Red, super-enhancer. (B) The ChIP-seq gene tracks represent the binding of IRF4 and p65, as well as the presence of H3K27ac marks near the CCR4 gene locus in various cell samples. See Figure 4D legend for details. The red lines indicate super-enhancer positions. (C-D) CCR4 mRNA expression in 2 ATL/HTLV-1-transformed T-cell lines (TL-Om1 and MT-2) was measured by qRT-PCR, using 2 different primer sets (P1 and P2) on day 3 after lentiviral transduction with various shRNAs. Expression was normalized to that of the internal control (GAPDH) and os presented as fold-changes compared with the sh-GFP control: as mean of SD of duplicates. *P < .05; **P < .01; ***P < .001 by a 2-sample, 2-tailed t-test compared with the sh-GFP control. (E) dCas9-KRAB-expressing TL-Om1 cells were transduced with 2 independent doxycycline (Dox)-inducible sgRNAs (sgRNA-1 and sgRNA-2) targeting the IRF4-NFκB/p65-bound region marked by the red arrowhead in Figure 5B. The expression levels of CCR4 were analyzed by qRT-PCR, using 2 different primer sets (P1 and P2), after 72 hours of Dox treatment. Expression was normalized to that of the internal control (GAPDH) and is presented as the fold-change relative to the dimethyl sulfoxide (DMSO)-treated control: as mean of SD of duplicates. *P < .05; **P < .01; ***P < .001 by a 2-sample, 2-tailed t-test compared with the DMSO-treated control.
One of the genes listed was CCR4, which has been recognized as a molecular marker that is highly expressed in the majority of ATL cells and associated with poor prognosis.41 In our previous study, we highlighted that the CCR4 super-enhancer was found in all primary ATL samples examined, but not in normal CD4+ T cells32 (also see Figure 5B). This gene was more highly expressed in ATL cases compared with healthy donors and HTLV-1 carriers (supplemental Figure 5A). Of note, this gene was not highlighted in Figure 4 because CCR4 expression was relatively low in ED-40515(-) cells. Importantly, our ChIP-seq analysis newly demonstrated that IRF4 and p65 bind within this super-enhancer in ATL cells (Figure 5B, arrowhead). Binding was independently validated by ChIP-PCR analysis in 2 other ATL/HTLV-1-transformed T-cell lines, MT-2 and ATL-55T(-), which expressed a high level of CCR4 (supplemental Figure 5B). The same element was also occupied by BATF3 (supplemental Figure 5C). Individual knockdown of IRF4 and p65 resulted in significant downregulation of CCR4 expression at the mRNA levels in 2 ATL/HTLV-1-transformed T-cell lines (Figures 5C-D), as well as at protein level (supplemental Figure 5D). Of note, CCR4 gene locus was also bound by IRF4 in normal mouse CD4+ T-cells reported by Li et al.35 (supplemental Figure 5E). This suggested that CCR4 might be physiologically regulated by IRF4 in T cells, but more highly activated in ATL cells, as represented by the formation of super-enhancer.
To identify the regulatory element for CCR4 gene, we used the catalytically dead Cas9 (dCas9)-KRAB system (Figure 5E, top). Briefly, we overexpressed dCas9-KRAB protein in TL-Om1 cells (supplemental Figure 5F) and transduced a single guide RNA (sgRNA) under the doxycycline-inducible system to direct the dCas9-KRAB protein to IRF4-p65-bound locus (supplemental Figure 5G). We observed downregulation of CCR4 expression at the mRNA (Figure 5E, bottom) and protein levels (supplemental Figure 5F) after sgRNA transduction by doxycycline treatment. The expression of a neighboring gene, GLB1, was unaffected (supplemental Figure 5H). Our results indicate that the element bound by IRF4 and p65 is the key transcription factor binding site that controls CCR4 expression in ATL cells.
IRF4 and NF-κB positively regulate BIRC3 in ATL cells
Another attractive candidate was BIRC3 (also known as c-IAP2), as this gene has been implicated in several cancers.42-44 Of note, BIRC3 was highly expressed both in ATL and normal T cells by RNA-seq (supplemental Figure 6A). However, this locus was more highly activated in primary ATL and TL-Om1 cells, as represented by the formation of super-enhancers with IRF4 and p65 binding peaks (Figure 6A), whereas it was not observed in T-ALL cell lines. Consistent with this result, the BIRC3 protein was highly expressed with the IRF4 protein and was associated with NF-κB activation (as shown by IκBα phosphorylation) in ATL/HTLV-1-transformed T-cell lines, but not in T-ALL cell lines (Figure 6B). We further confirmed IRF4 and p65 bindings in ATL-55T(-) cells by ChIP-PCR (supplemental Figure 6B). Validation by qRT-PCR demonstrated that knockdown of IRF4 or p65 significantly decreased BIRC3 mRNA expression in 2 cell lines, TL-Om1 and MT-2 (Figures 6C-D). This locus was also bound by BATF3 (supplemental Figure 6C). In addition, blockade of the transcription factor binding region resulted in downregulation of BIRC3, but not its neighboring gene, BIRC2 (supplemental Figure 6D-F). Direct knockdown of BIRC3 significantly inhibited the growth of 3 ATL/HTLV-1-transformed T-cell lines that highly express BIRC3 [TL-Om1, MT-2 and ATL-55T(-)], but not of T-ALL cells (KOPT-K1; Figures 6E-F). Together, our results indicate that BIRC3 is highly activated by IRF4 and NF-κB in ATL cells and is required for cell maintenance.
BIRC3 is transcriptionally activated by IRF4 and NF-κB and is required for ATL cell growth. (A) ChIP-seq gene tracks representing the binding of IRF4 and p65 as well as the presence of H3K27ac marks near the BIRC3 gene locus in various samples. See the Figure 4D legend for details. (B) The basal protein expression levels of BIRC3, IRF4, and p65, as well as the phosphorylation status of IκBα at Ser 32/36, were analyzed by western blot. β-actin was used as the loading control. (C-D) mRNA expression of BIRC3 on knockdown of IRF4 (C) and p65 (D) was determined by qRT-PCR, using 2 different primer sets (BIRC3 P1 and P2). Expression was normalized to that of the internal control (GAPDH) and is presented as fold-changes compared with the sh-GFP control: as mean of SD of duplicates. *P < .05; **P < .01; ***P < .001 by a 2-sample, 2-tailed t-test compared with the sh-GFP control. (E) BIRC3 protein expression was analyzed by western blotting. Three ATL/HTLV-1-transformed T-cell lines [TL-Om1, MT-2 and ATL-55T(-)] and T-ALL (KOPT-K1) cells were transduced with shRNAs targeting BIRC3 (sh-BIRC3-1 and sh-BIRC3-2), as well as with control GFP shRNA by lentiviral infection. Total protein was harvested 3 days after infection. (F) Cell viability was measured in ATL/HTVL1-transformed T-cell lines [TL-Om1, MT-2, ATL-55T(-)] and T-ALL cell line (KOPT-K1) on days 5 and 7 after transduction with control shRNA (sh-GFP) or shRNAs targeting BIRC3 (sh-BIRC3-1 and sh-BIRC3-2). The relative cell growth rate compared with day 3 (in percentage of sh-GFP) is shown as the mean ± SD of triplicate samples. *P < .05; **P < .01; ***P < .001 by a 2-sample, 2-tailed t-test, compared with the shGFP control.
BIRC3 is transcriptionally activated by IRF4 and NF-κB and is required for ATL cell growth. (A) ChIP-seq gene tracks representing the binding of IRF4 and p65 as well as the presence of H3K27ac marks near the BIRC3 gene locus in various samples. See the Figure 4D legend for details. (B) The basal protein expression levels of BIRC3, IRF4, and p65, as well as the phosphorylation status of IκBα at Ser 32/36, were analyzed by western blot. β-actin was used as the loading control. (C-D) mRNA expression of BIRC3 on knockdown of IRF4 (C) and p65 (D) was determined by qRT-PCR, using 2 different primer sets (BIRC3 P1 and P2). Expression was normalized to that of the internal control (GAPDH) and is presented as fold-changes compared with the sh-GFP control: as mean of SD of duplicates. *P < .05; **P < .01; ***P < .001 by a 2-sample, 2-tailed t-test compared with the sh-GFP control. (E) BIRC3 protein expression was analyzed by western blotting. Three ATL/HTLV-1-transformed T-cell lines [TL-Om1, MT-2 and ATL-55T(-)] and T-ALL (KOPT-K1) cells were transduced with shRNAs targeting BIRC3 (sh-BIRC3-1 and sh-BIRC3-2), as well as with control GFP shRNA by lentiviral infection. Total protein was harvested 3 days after infection. (F) Cell viability was measured in ATL/HTVL1-transformed T-cell lines [TL-Om1, MT-2, ATL-55T(-)] and T-ALL cell line (KOPT-K1) on days 5 and 7 after transduction with control shRNA (sh-GFP) or shRNAs targeting BIRC3 (sh-BIRC3-1 and sh-BIRC3-2). The relative cell growth rate compared with day 3 (in percentage of sh-GFP) is shown as the mean ± SD of triplicate samples. *P < .05; **P < .01; ***P < .001 by a 2-sample, 2-tailed t-test, compared with the shGFP control.
Taken together, our results indicated that IRF4 and NF-κB cooperate to regulate the gene expression program in ATL. Given that NF-κB has been known to regulate IRF4 as an upstream pathway,30,31 we propose that these 2 factors form a coherent type feed-forward loop structure (Figure 7).
Schematic figure depicting a coherent feed-forward loop involvingNF-κB and IRF4 in ATL cells.
Schematic figure depicting a coherent feed-forward loop involvingNF-κB and IRF4 in ATL cells.
Discussion
In this study, we elucidated the transcriptional program regulated by IRF4 and NF-κB in ATL cells. Both IRF4 and NF-κB are essential regulators of immune function.14,15,45-47 These genes have also been implicated in various types of mature B-cell and T-cell malignancies, including chronic lymphocytic leukemia, peripheral T-cell lymphoma, and anaplastic large cell lymphoma.14,21,31,37,48-52 A member of our team originally cloned the IRF4/MUM1 gene at the breakpoint of a chromosomal translocation [t(6;14)(p25;q32)] involving the IgH gene locus in multiple myeloma cells.49 In those tumors, IRF4 is highly expressed and regulates several oncogenic factors, such as MYC, CDK6, and PRDM1.37,38,53 A recent paper by Cherian et al also reported activating mutation of IRF4 in ATL, resulting in high expression in the nucleus and a higher transcriptional activity.54 Thus, accumulating evidences indicate that IRF4 is a critical oncogene in lymphoid malignancies.
In addition, we here demonstrated that IRF4 and NF-κB collaborate to induce an oncogenic transcriptional program in ATL cells. It is noteworthy that the IRF4 gene is known to be activated by the NF-κB pathway.30,31 However, activation of NF-κB-IRF4 is strictly regulated in a stimuli-dependent manner under physiological condition. In contrast, this pathway is constitutively activated in ATL cells via the HTLV-1 Tax protein at the early stage, whereas this mechanism may be substituted by somatic mutations at the late stage after silencing of Tax. HBZ expression via persistent infection of HTLV-1 can induce BATF3 expression, leading to the formation of IRF4/BATF3 heterodimer. Importantly, we have shown that NF-κB not only serves as an upstream factor of IRF4 but also reinforces gene expression as a collaborating factor by coregulating the same set of genes. In this type of transcriptional motif (known as a coherent feed-forward loop), the top-tier transcription factor X (ie, NF-κB) regulates the second-tier transcription factor Y (ie, IRF4-BATF3 dimer), and both X and Y induce the activation of downstream genes Z (ie, BIRC3; Figure 7). Somatic mutations and HTLV-1 viral factors act as further upstream events for the factors X and Y, respectively. In addition, we have shown that IRF4 and NF-κB positively regulate many genes in the TCR-NF-κB pathway, thus forming multiple layers of feed-forward loop. Such loops may act as “detectors” that respond rapidly to activating stimuli and help to filter fluctuations in input stimuli, thus increasing the robustness of a cellular state.55 This mechanism is often found in cellular developmental transcription networks during T-cell and interneuronal cell fate determination and biological processes such as cell cycle arrest in response to DNA damage.56-58 Hence, we hypothesize that the NF-κB-IRF4-driven feed-forward loop may be pivotal in contributing to the maintenance of the oncogenic state in ATL.
Our study also highlighted several downstream targets of IRF4 and NF-κB, including the MYC oncogene, supporting recent reports.29 MYC is also induced by IRF4 in other tumor types.37,38 Thus, MYC upregulation could be a common downstream consequence of IRF4 overexpression across different types of tumors. Here, we found that in addition to MYC, IRF4 and NF-κB positively regulate several cancer genes associated with super-enhancers in ATL, including CCR4 and BIRC3. CCR4 is highly expressed in the majority of ATL cases41,59 and characterizes the immunophenotype of ATL. Gain-of-function mutations in the CCR4 gene have been identified in ATL.26,60 An anti-CCR4 monoclonal antibody (mogamulizumab) has been used for the treatment of ATL.61-63 In addition, the CCR4 locus is associated with super-enhancers in all ATL samples examined, but not in normal T cells.32 These findings suggest that CCR4 plays a pivotal role in ATL. Our current study further demonstrated that both IRF4 and NF-κB bind within the super-enhancer region and activate CCR4. This locus may serve as an “epicenter” that controls the activity of the CCR4 super-enhancer.
We also found that IRF4 and NF-κB regulate the BIRC3 gene. Although this gene has previously been reported as an NF-κB target in ATL cells,64 our current study is the first demonstrating that BIRC3 is also regulated by IRF4. BIRC3 blocks apoptosis by functioning as an E3 ubiquitin ligase. BIRC3-mediated ubiquitination of receptor-interacting protein 1 inhibits the formation of the FADD-Caspase 8 apoptotic complex.64,65 In fact, BIRC3 depletion strongly induced growth inhibition of ATL cells, implicating its role in ATL cell maintenance. Given the aggressiveness and therapeutic resistance of ATL, BIRC3 may play a central role in ATL pathogenesis as a downstream effector molecule that mediates the biological characteristics of ATL.
The publication costs of this article were defrayed in part by page charge payment. Therefore, and solely to indicate this fact, this article is hereby marked “advertisement” in accordance with 18 USC section 1734.
Acknowledgments
The authors thank members of the T.S. laboratory for discussions and critical reviews.
This study makes use of A-seq data generated by the Department of Pathology and Tumor Biology, Kyoto University. The authors thank Nature Publishing Group Language Editing for editing the manuscript. This research is supported by the National Research Foundation, Prime Minister’s Office, Singapore, under its Competitive Research Programme (NRF-NRFF2013-02 to T.S.), and by the National Medical Research Council of the Singapore Ministry of Health (NMRC/CIRG/1491/2018). The authors acknowledge support from the Yong Loo Lin School of Medicine BSL-3 Core Facility, National University of Singapore, National University Health System, and from the Singapore Ministry of Health, National Medical Research Council, Center Grant ‘MINE,’ Research Core #4 (NMRC/CG/013/2013). This research is also supported by the National Research Foundation Singapore and the Singapore Ministry of Education under its Research Centres of Excellence initiative.
Authorship
Contribution: R.W.J.W., S.A., W.Z.L., S.H.T., K.A., and Y.H. performed the experimental work; T.K.T. and P.C.T.N. conducted bioinformatics analyses; R.U., T.I., and S.I. provided the primary samples; R.U., T.O., T.I., S.I., and T.S. supervised this study; and R.W.J.W. and T.S. wrote the manuscript; and R.W.J.W. and T.K.T. contributed equally to this work.
Conflict-of-interest disclosure: T.I. reports receiving research funding from Kyowa Hakko Kirin Co., Ltd.; Bayer Pharma AG; and Celgene KK and receiving honoraria from Kyowa Hakko Kirin Co., Ltd.
Correspondence: Takaomi Sanda, Cancer Science Institute of Singapore, National University of Singapore, 14 Medical Dr, Centre for Translational Medicine, #12-01, Singapore, 117599; e-mail: takaomi_sanda@nus.edu.sg.
REFERENCES
Author notes
R.W.J.W. and T.K.T. contributed equally to this study.






![BIRC3 is transcriptionally activated by IRF4 and NF-κB and is required for ATL cell growth. (A) ChIP-seq gene tracks representing the binding of IRF4 and p65 as well as the presence of H3K27ac marks near the BIRC3 gene locus in various samples. See the Figure 4D legend for details. (B) The basal protein expression levels of BIRC3, IRF4, and p65, as well as the phosphorylation status of IκBα at Ser 32/36, were analyzed by western blot. β-actin was used as the loading control. (C-D) mRNA expression of BIRC3 on knockdown of IRF4 (C) and p65 (D) was determined by qRT-PCR, using 2 different primer sets (BIRC3 P1 and P2). Expression was normalized to that of the internal control (GAPDH) and is presented as fold-changes compared with the sh-GFP control: as mean of SD of duplicates. *P < .05; **P < .01; ***P < .001 by a 2-sample, 2-tailed t-test compared with the sh-GFP control. (E) BIRC3 protein expression was analyzed by western blotting. Three ATL/HTLV-1-transformed T-cell lines [TL-Om1, MT-2 and ATL-55T(-)] and T-ALL (KOPT-K1) cells were transduced with shRNAs targeting BIRC3 (sh-BIRC3-1 and sh-BIRC3-2), as well as with control GFP shRNA by lentiviral infection. Total protein was harvested 3 days after infection. (F) Cell viability was measured in ATL/HTVL1-transformed T-cell lines [TL-Om1, MT-2, ATL-55T(-)] and T-ALL cell line (KOPT-K1) on days 5 and 7 after transduction with control shRNA (sh-GFP) or shRNAs targeting BIRC3 (sh-BIRC3-1 and sh-BIRC3-2). The relative cell growth rate compared with day 3 (in percentage of sh-GFP) is shown as the mean ± SD of triplicate samples. *P < .05; **P < .01; ***P < .001 by a 2-sample, 2-tailed t-test, compared with the shGFP control.](https://ash.silverchair-cdn.com/ash/content_public/journal/blood/135/12/10.1182_blood.2019002639/4/m_bloodbld2019002639f6.png?Expires=1769144471&Signature=VF6tV8Ewu5fRpYuk-MyQG6KHp~NidKUMF0DILsYD1kieh-bVAa99~r1F7fCI0h3uDh-m5jeAJB9EBCbFgHLdPEl8nny~tvugplTdfYQOPFurQdOsw31YZP4sl5SCLm6lDOJ340aI-nIBX8x1mvTsLIO7r37Yv4~xfjb8Egg9MNQgJvnsQml2UqFg~I2ihzHhSiSCrghoWiJjaK~1B6zPY38C5Do9Dxv6chxFKwqVy110Ntks57-Ey0zpdpU08BsgQ-VCZCyTQk3GCIpCvJlPMsLEeRL6XCejVf2XbAFyuGdYeXyytuxdB1VoI2dR1SLiCLqo0ny9tfe0WLOfInFF4A__&Key-Pair-Id=APKAIE5G5CRDK6RD3PGA)







![BIRC3 is transcriptionally activated by IRF4 and NF-κB and is required for ATL cell growth. (A) ChIP-seq gene tracks representing the binding of IRF4 and p65 as well as the presence of H3K27ac marks near the BIRC3 gene locus in various samples. See the Figure 4D legend for details. (B) The basal protein expression levels of BIRC3, IRF4, and p65, as well as the phosphorylation status of IκBα at Ser 32/36, were analyzed by western blot. β-actin was used as the loading control. (C-D) mRNA expression of BIRC3 on knockdown of IRF4 (C) and p65 (D) was determined by qRT-PCR, using 2 different primer sets (BIRC3 P1 and P2). Expression was normalized to that of the internal control (GAPDH) and is presented as fold-changes compared with the sh-GFP control: as mean of SD of duplicates. *P < .05; **P < .01; ***P < .001 by a 2-sample, 2-tailed t-test compared with the sh-GFP control. (E) BIRC3 protein expression was analyzed by western blotting. Three ATL/HTLV-1-transformed T-cell lines [TL-Om1, MT-2 and ATL-55T(-)] and T-ALL (KOPT-K1) cells were transduced with shRNAs targeting BIRC3 (sh-BIRC3-1 and sh-BIRC3-2), as well as with control GFP shRNA by lentiviral infection. Total protein was harvested 3 days after infection. (F) Cell viability was measured in ATL/HTVL1-transformed T-cell lines [TL-Om1, MT-2, ATL-55T(-)] and T-ALL cell line (KOPT-K1) on days 5 and 7 after transduction with control shRNA (sh-GFP) or shRNAs targeting BIRC3 (sh-BIRC3-1 and sh-BIRC3-2). The relative cell growth rate compared with day 3 (in percentage of sh-GFP) is shown as the mean ± SD of triplicate samples. *P < .05; **P < .01; ***P < .001 by a 2-sample, 2-tailed t-test, compared with the shGFP control.](https://ash.silverchair-cdn.com/ash/content_public/journal/blood/135/12/10.1182_blood.2019002639/4/m_bloodbld2019002639f6.png?Expires=1770958809&Signature=Cf98W~JRb-M2SsleopFgQ~rEJ9HdU6FR-Kf4Rt5pqOPFNXzknc0K10XUrjw3XwtnIso~SGV9-K69H6Fmqdhrb9x7zbUqPay80yFKYDWESp-UL-0WiWKPaRzUIbBpT~ca6jbiHt7hB5CBDpSn4NAsiPV5MpuBuEZgyh0gD3dCREccOQTPxWQIURbvDB2XpYXvFLQk6jEJHvH~w9g3okP5tRAGxnWH3pMqp~tGZcYPgvEafWxaVL8A78YkEIvZuPwkScHnG3LmkFUKZJVLEfeENPltSYgXNMUbx8XBAuYasPo2jWfUBtOhX21IVUqyYmmXBTQKrWWsMBX1Ud3yBv73Ww__&Key-Pair-Id=APKAIE5G5CRDK6RD3PGA)
