Abstract
IL-17–producing CD4+ T helper (Th17) cells are important for immunity against extracellular pathogens and in autoimmune diseases. The factors that drive Th17 development in human remain a matter of debate. Here we show that, compared with classic CD28 costimulation, alternative costimulation via the CD5 or CD6 lymphocyte receptors forms a superior pathway for human Th17-priming. In the presence of the Th17-promoting cytokines IL-1β, IL-6, IL-23, and transforming growth factor-β (TGF-β), CD5 costimulation induces more Th17 cells that produce higher amounts of IL-17, which is preceded by prolonged activation of signal transducer and activator of transcription 3 (STAT3), a key regulator in Th17 differentiation, and enhanced levels of the IL-17–associated transcription factor retinoid-related orphan receptor-γt (ROR-γt). Strikingly, these Th17-promoting signals critically depend on CD5-induced elevation of IL-23 receptor (IL-23R) expression. The present data favor the novel concept that alternative costimulation via CD5, rather than classic costimulation via CD28, primes naive T cells for stable Th17 development through promoting the expression of IL-23R.
Introduction
IL-17 producing CD4+ T helper (Th17) cells are important in immunity against extracellular pathogens, in particular at the mucosa, and are implicated in a variety of immune-mediated inflammatory disorders. Similar to other effector T cell types, Th17 cells develop from naive CD4+ T cells in response to antigen presenting cell (APC)–derived signals. Whereas the cytokines IL-1β, IL-6, IL-23, and TGF-β have been identified to support Th17 differentiation in both mice and human, there is less consensus on the costimulatory signals that drive the development of human Th17 cells.1-4 A basic principle of T-cell activation is that proper stimulation of naive T cells requires costimulation via CD28 for survival and expansion, which licenses their subsequent development into distinct effector Th subsets driven by appropriate signal 3 factors. Surprisingly, 2 recent studies reported that Th17 development is selectively inhibited by CD28 costimulation.5,6 One of these studies suggested that human Th17 development is alternatively mediated via ligation of the inducible costimulator (ICOS).6 Among the other molecules that may alternatively costimulate CD4+ T cells are the lymphocyte receptor CD5 and CD6.7,8 CD5 and CD6 are both group B members of the Scavenger Receptor Cystein-Rich domains superfamily (SRCR-SF). CD5 and CD6 share important structural and functional properties, and have probably arisen from a common ancestral gene. During interaction between the APC and T cell, CD5 and CD6 form part of the immunologic synapse.9,10 This localization makes them well positioned to modulate the signals that follow antigen-specific T-cell receptor (TCR) ligation. For CD5, this concept has been most clearly demonstrated. CD5 plays a role in the late events of synapse-mediated signal transduction, whereby the large cytoplasmatic domain of CD5 can recruit both positive and negative regulators of T-cell signaling. Consequently, CD5 is a modulator of T-cell responses with both stimulatory and inhibitory activities.8,11 In the thymus, CD5 plays a role in regulating TCR-mediated expansion and survival during T-cell ontogeny.7,8,12 In peripheral resting CD4+ T cells, CD5 costimulation results in proliferation levels as high as obtained with classic CD28-mediated costimulation. A possible role of CD5-mediated costimulation of T cells in Th17 cell development is favored by the finding that mice deficient in signaling between CD5 and CK-2, a prosurvival serine/threonine kinase that associates with CD5, show diminished populations of IL-17–expressing T cells in the central nervous system, in a model of experimental autoimmune encephalomyelitis.13 In the present study, we show that costimulation via CD5 or CD6 is superior to classic CD28 costimulation in driving Th17 cell development from human naive CD4+ T cells. CD5 induces high and consistent levels of IL-17, indicating the induction of stable terminal differentiation. Indeed, CD5 promotes elevated expression of various intracellular factors that support both induction and stabilization of IL-17 expression in T cells, such as activated signal transducer and activator of transcription 3 (STAT3), retinoid-related orphan receptor-γt (ROR-γt), and IL-23 receptor (IL-23R). Additional CD28 ligation abrogates the effects of CD5 costimulation and down-modulates expression of Th17-stabilizing factors. Thus, antigen presentation in conjunction with alternative costimulation seems to form a potent combination for Th17 development, a concept that suggests involvement of immune components other than classic mature APCs as a driving force for the Th17 immune response.
Methods
Reagents
The following labeled anti-human mAbs were obtained from BD Biosciences: IFN-γ-FITC, CD4-APC, strep-PE, pSTAT3-PE, IL-2-APC, and IgG1-PerCP/Cy5.5 isotype control. FITC-conjugated antibody IgG1, IgG2a and IgG2b, IgG1-PE, and IgG-APC isotype controls were obtained from DAKO. IL-17–PE and IL-17–PerCP/Cy5.5 labeled antibody was obtained from eBioscience. CD45RA-FITC and CD45RO-PE were obtained from Sanquin Blood Supply, IL-23R-biotin from R&D Systems, and DAPI from Sigma-Aldrich.
Purification of human naive CD4+ T lymphocytes from human adult blood
Human PBMCs were isolated by density gradient centrifugation on Ficoll-Hypaque (Axis-Shield PoC AS) or on Lymphoprep (Nycomed) from a buffycoat obtained from healthy donors (Sanquin). All donors provided written informed consent in accordance with the Declaration of Helsinki and the protocol of the local institutional review board, the Medical Ethics Committee of Sanquin Blood Supply, and the Medical Ethics Committee of Sanquin approved the study. From the PBMCs, untouched CD4+ cells were purified with a MACS Isolation kit for CD4+ cells (Miltenyi Biotec). Subsequently, naive CD4+ T cells were FACS sorted on a FACS Aria (BD Bioscience) as CD4+CD45RA+CD45RO−. Populations were > 99% purified.
In vitro differentiation of naive CD4+ T cells
Nunc Maxisorp 96-well plates (Nunc) were coated overnight with different combinations of anti-CD3 (1 × 1, 1μg/mL; Sanquin), anti-CD28 (CLB.CD28/1, 1μg/mL; Sanquin), anti-CD5 (UCHT2, 1μg/mL, BD Bioscience or CLB.T1/1, 1μg/mL, Sanquin), anti-CD6 (M-T605, 1μg/mL; BD Bioscience), and anti-birch-pollen-antigen (anti-Betv1, 5H2, 1μg/mL; Sanquin). After extensive washing the plates, 5×104 freshly purified naive CD4+ T cells were cultured in Iscove modified Dulbecco medium (IMDM; Lonza) supplemented with 5% human serum AB (Lonza), 100 U/mL penicillin, 100 μg/mL streptomycin, 2mM L-glutamine, and 50μM β-mercaptoethanol (Sigma-Aldrich). If described, the following cytokines or antibodies were added: anti-IFNγ antibody (10 μg/mL; U-CyTech Biosciences), IL-23 (30 ng/mL; R&D Systems), IL-1β (10 ng/mL; Cell Genix), IL-6 (10 ng/mL; Sanquin), TGF-β1 (10 ng/mL; R&D Systems), IL-12 (10 ng/mL; Roche). After 4 days, cells were transferred to 96-wells round bottom plate (Greiner Bio-One) and from now every 2 days half of the medium was replaced by new medium without extra cytokines, except with addition of IL-2 (10 U/mL; Chiron) and wells were splitted if necessary.
RNA isolation, cDNA synthesis, and real-time semiquantitative RT-PCR
RT-PCR has been previously described.14 Briefly, RNA was reverse transcribed to cDNA using random hexamers in combination with Superscript II and a RNase H-reverse transcriptase kit. Primers for 18S rRNA, RORC, IL17A, IL17F, IL21, IL23R, and IL-2 were developed to span exon-intron junctions to prevent amplification of genomic DNA (primer sets in supplemental Table 1, available on the Blood Web site; see the Supplemental Materials link at the top of the online article). Primers were validated on cDNA of total CD4+ T cells cultured in Th17 inducing conditions. Product specificity of each primer set was verified by agarose gel electrophoresis and sequence analysis of the amplified PCR product. Gene expression levels were measured in triplicate reactions for each sample in the ABI PRISM 7000 Sequence Detection System (Applied Biosystems) using the SYBR green method (Applied Biosystems). All results were normalized to the internal control 18S rRNA, and are expressed relative to the expression levels found in naive CD4+ T cells stimulated with anti-CD3/anti-CD28 in medium only.
Surface and intracellular staining for FACS analyses and CFSE labeling
After 11 days of incubation, cytokine secretion was measured by intracellular staining after restimulation with 0.1 μg/mL phorbal myristate acetate (PMA), 1 μg/mL ionomycin, and 10 μg/mL brefeldin A (Sigma-Aldrich) for 5 hours. Cells were washed twice with PBS, fixed with 4% paraformaldehyde (Merck) for 15 minutes, and after washing twice with PBS, permeabilized with 0.5% saponin (Calbiochem) in PBS containing 1% bovine serum albumin (BSA; Sigma-Aldrich) and incubated with fluorescent antibodies for 30 minutes at room temperature. All plasma membrane stainings were performed for 15 minutes at room temperature and washed after each incubation with PBS containing 0.1% BSA. 20 000 events were acquired on a LSR II (BD Bioscience) and analyzed with FlowJo Version 7.6 software (TreeStar Inc). Phospho-STAT3 stainings were performed as suggested by the manufacturer of the antibody. Lymphocytes were gated by forward and side scatter. In samples exclusively stained for plasma membrane markers, dead cells were excluded by being positive for DAPI staining. CFSE (Invitrogen) labeling was used in proliferation assays.
Cytokine ELISA
For measurements of cytokine levels, different cytokine ELISA were performed on the supernatant after 11 days of incubation. Before measuring, cells were restimulated with 1 μg/mL anti-CD3 (clone 1XE; Sanquin) and 50nM PdBu (Sigma-Aldrich) for 24 hours. IL-17 levels were measured using coated anti-IL17A (eBio64CAP17; eBioscience), biotinylated anti-IL-17A (eBio64DEC17l; eBioscience), and recombinant IL-17A from R&D Systems was used as a standard. IFN-γ levels were measured using a standard ELISA kit (Pelikine; Sanquin).
Statistical analyses
Data were analyzed for statistical significance using the paired t test with GraphPad Prism 5.0 software (GraphPad Software).
Results
CD5 is superior to CD28 in priming and stabilization of Th17 differentiation
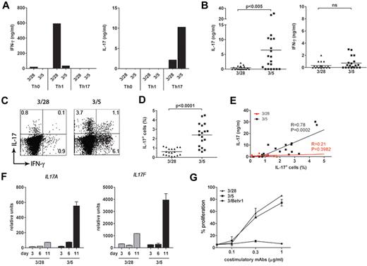
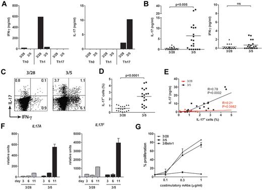
In a basic series of experiments we compared the effects of CD28 and CD5 costimulation on development of effector T cells on CD3-stimulation of highly purified human naive CD4+CD45RA+CD45RO− T cells in the absence or presence of cytokines that promote the development of either Th1 (IL-12) or Th17 (IL-6, TGF-β, IL-1β, IL-23) cells. Naive T cells were activated by plate-bound antibodies against CD3 and CD28, or CD5. The production of Th1 (IFN-γ) or Th17 (IL-17) signature cytokines was subsequently determined by ELISA. In the absence of Th1 or Th17 cytokines (Th0 condition), small amounts of IFN-γ and no IL-17 were detected, both after CD28 and CD5 costimulation (Figure 1A). In Th1 polarizing conditions, both CD5 and CD28 costimulation induced IFN- γ, but CD28 was highly superior to CD5. As expected, IL-17 production was only detected in Th17-inducing conditions (Figure 1A right panel). Importantly, although detectable both after CD28 and CD5 costimulation, IL-17 production was substantially higher after CD5 costimulation. This CD5 costimulatory effect on IL-17 production was also found with a different CD5 antibody, recognizing a different epitope,15 demonstrating that the effect cannot be attributed to particular effects of the antibodies used in this study (supplemental Figure 1). In a more detailed analysis of 19 donors, the average IL-17 production was more than 10-fold higher (Figure 1B). In these Th17-driving conditions, some IFN-γ production could be found, which was not significantly different on CD28 or CD5 costimulation. However, these amounts of IFN-γ were marginal compared with very high amounts of IFN-γ produced in the Th1-polarizing conditions after classic CD28 costimulation (Figure 1A). CD5-mediated costimulation in the presence of Th17-inducing cytokines also induced enhanced numbers of IL-17–producing cells (Figure 1C right panel). The percentage of IL-17–producing cells at day 11, as analyzed by intracellular cytokine staining in 18 donors, was significantly higher than on stimulation via CD28 (Figure 1D). The validity of the data on IL-17 production on CD5 costimulation is stressed by the fact that the amount of secreted IL-17 correlated very well to the number of CD5-induced Th17 cells (Figure 1E). The IL-17–promoting effect of CD5 costimulation was evident both on the level of production of high amounts of IL-17 protein (Figure 1A-C) and very strong induction of IL-17 mRNA (Figure 1F), underscoring that CD5 affects IL-17 production at the level of gene transcription. In contrast to naive T cells, CD28 and CD5 costimulation of CD4+CD45RA−CD45RO+ memory T helper cells induced similar frequencies of Th17 (supplemental Figure 2), probably because memory T cells are less dependent on costimulation.
CD5 is superior to CD28 in Th17 differentiation. (A) Naive CD4+CD45RA+CD45RO− T cells were stimulated via plate bound antibodies directed against CD3/CD28 or CD3/CD5 in Th0, Th1 (+ IL-12), or Th17 polarizing conditions (IL-23, IL-1β, IL-6, TGF-β, and anti-IFN-γ). IFN-γ and IL-17 levels were measured by ELISA at day 12, after 24 hours of restimulation with a CD3-specific mAb (1 μg/mL) and PdBu (50nM). Data shown are from 1 representative experiment of 4 independent experiments with different donors. (B) ELISA of IL-17A and IFN-γ of naive T cells stimulated via CD3/CD28 or CD3/CD5 in Th17-polarising conditions as described under (A). After 11 days of culture, cells were restimulated for 24 hours with anti-CD3/PdBu. Average IL-17 production levels; CD3/CD28: 0.45 ng/mL and CD3/CD5: 6.4 ng/mL IL-17. Average IFN-γ production levels; CD3/CD28: 0.3 ng/mL and CD3/CD5: 0.7 ng/mL IFN-γ. Data are shown as mean of 19 individual experiments with different donors. (C) Naive T cells were stimulated via CD3/CD28 (left) or CD3/CD5 antibodies (right) in Th17 polarizing conditions as described under panel A. Intracellular levels of IFN-γ and IL-17A levels were measured at day 11, after 5 hours of restimulation with PMA, ionomycin, and BFA. (D) FACS plots shown are from one representative of 18 different donors, shown combined in a graph. (E) Correlation between IL-17 production measured by ELISA and IL-17 expression measured by intracellular cytokine staining. CD3/CD28 stimulated cells (red) does not show a correlation (R = 0.21, P = .3982), whereas CD3/CD5 (black) does show a significant correlation (R = 0.78, P = .0002). Data are of 17 independent experiments using different donors. (F) Real-time semiquantitative PCR of mRNA expression of IL17A and IL17F of naive T cells stimulated via coated antibodies directed against CD3/CD28 or CD3/CD5 in Th17-polarising conditions. Samples were measured after 3 days, 6 days, and 11 days of culture and the expression is relative to CD3/CD28 stimulated naive cells in medium, at day 3. Data shown are mean ± SD of triplo measurement from 1 representative experiment of 4 independent experiments using different donors. (G) CFSE labeled naive CD4+ T cells were stimulated by plate-bound antibodies directed against CD3 (fixed at 1 μg/mL) in combination with increasing concentration of either CD28-, CD5-, or irrelevant Betv1-specific antibody. Proliferation was measured after 3 day culture in Th17-inducing conditions. Data are shown as mean ± SD for 2 different donors.
CD5 is superior to CD28 in Th17 differentiation. (A) Naive CD4+CD45RA+CD45RO− T cells were stimulated via plate bound antibodies directed against CD3/CD28 or CD3/CD5 in Th0, Th1 (+ IL-12), or Th17 polarizing conditions (IL-23, IL-1β, IL-6, TGF-β, and anti-IFN-γ). IFN-γ and IL-17 levels were measured by ELISA at day 12, after 24 hours of restimulation with a CD3-specific mAb (1 μg/mL) and PdBu (50nM). Data shown are from 1 representative experiment of 4 independent experiments with different donors. (B) ELISA of IL-17A and IFN-γ of naive T cells stimulated via CD3/CD28 or CD3/CD5 in Th17-polarising conditions as described under (A). After 11 days of culture, cells were restimulated for 24 hours with anti-CD3/PdBu. Average IL-17 production levels; CD3/CD28: 0.45 ng/mL and CD3/CD5: 6.4 ng/mL IL-17. Average IFN-γ production levels; CD3/CD28: 0.3 ng/mL and CD3/CD5: 0.7 ng/mL IFN-γ. Data are shown as mean of 19 individual experiments with different donors. (C) Naive T cells were stimulated via CD3/CD28 (left) or CD3/CD5 antibodies (right) in Th17 polarizing conditions as described under panel A. Intracellular levels of IFN-γ and IL-17A levels were measured at day 11, after 5 hours of restimulation with PMA, ionomycin, and BFA. (D) FACS plots shown are from one representative of 18 different donors, shown combined in a graph. (E) Correlation between IL-17 production measured by ELISA and IL-17 expression measured by intracellular cytokine staining. CD3/CD28 stimulated cells (red) does not show a correlation (R = 0.21, P = .3982), whereas CD3/CD5 (black) does show a significant correlation (R = 0.78, P = .0002). Data are of 17 independent experiments using different donors. (F) Real-time semiquantitative PCR of mRNA expression of IL17A and IL17F of naive T cells stimulated via coated antibodies directed against CD3/CD28 or CD3/CD5 in Th17-polarising conditions. Samples were measured after 3 days, 6 days, and 11 days of culture and the expression is relative to CD3/CD28 stimulated naive cells in medium, at day 3. Data shown are mean ± SD of triplo measurement from 1 representative experiment of 4 independent experiments using different donors. (G) CFSE labeled naive CD4+ T cells were stimulated by plate-bound antibodies directed against CD3 (fixed at 1 μg/mL) in combination with increasing concentration of either CD28-, CD5-, or irrelevant Betv1-specific antibody. Proliferation was measured after 3 day culture in Th17-inducing conditions. Data are shown as mean ± SD for 2 different donors.
These experiments thus reveal the crucial finding that CD5 costimulation selectively favors Th17- more than Th1-driven polarization of naive T cells. This finding is probably not associated with obvious differences in the ability of naive CD4+ T cells to respond to the different costimulatory signals, because costimulation via CD28 or CD5 induced similar proliferation profiles in the naive T cells (Figure 1G, supplemental Figure 3). To address if alternative stimulation by another member of the same group B scavenger receptor cysteine-rich (SRCR) superfamily also induced superior Th17 priming, we assessed costimulation via CD6, the other lymphoid family member closely related to CD5. CD6-mediated costimulation was also effective in inducing IL-17 production, to levels that are comparable with CD5 costimulation (supplemental Figure 4). No synergy between CD5 and CD6 was observed (supplemental Figure 5), suggesting that these molecules activate the same signal transduction pathways for Th17 development.
High-strength CD28 costimulation inhibits CD5-mediated Th17 development
Recent studies have indicated that CD28 signaling suppresses cytokine or ICOS-costimulated Th17 differentiation.5,6 Strikingly, additional CD28 ligation almost completely abrogated CD5-induced IL-17 production (Figure 2A). This attenuation of IL-17 production by additional CD28 costimulation was not caused by dilution of plate-bound antibodies direct to CD5 and CD3, because additional coating with irrelevant antibodies did not inhibit CD5-induced IL-17 production (Figure 2B). Variation in the relative amount of CD28 costimulation revealed that inhibition of CD5-induced IL-17 production by CD28 costimulation is dose-dependent and that IL-17 production is not affected by a low level of CD28 costimulation (Figure 2C). The inhibition of CD5-induced Th17 differentiation by CD28 could not be attributed to down-modulation of cell proliferation (Figure 2D) or increased cell death as the recovery of viable cells and the relative percentage of apoptotic cells were unaffected (supplemental Figure 6).
CD5-mediated Th17 development is attenuated by CD28 costimulation. (A) Naive T cells were stimulated with plate bound antibodies directed against CD3/CD5, CD3/CD5/CD28 (1 μg/mL) in Th17-polarizing conditions (IL-23, IL-1β, IL-6, TGF-β, and anti–IFN-γ). At day 12, IL-17 levels were measured by ELISA after 24 hours of restimulation with anti-CD3/PdBu. Data shown are of 9 independent experiments of individual donors. (B) Naive T cells were stimulated via CD3/CD5, CD3/CD5/CD28, or CD3/CD5/Betv1 (1 μg/mL) in Th17-polarizing conditions as described under (A). At day 12, IL-17 levels were measured by ELISA after 24 hours of restimulation with anti-CD3/PdBu. Data shown are from one representative experiment of 4 independent experiments using different donors. (C) Naive T cells were stimulated via plate bound antibodies directed against CD3/CD5 in combinations with various concentrations of coated CD28-specific antibody. After culturing with Th17-polarizing conditions for 11 days, cells were restimulated with anti-CD3/PdBU for 24 hours and IL-17 levels were measured by ELISA. One representative experiment is shown of 2 individual experiments using different donors. (D) CFSE labeled naive T cells were stimulated via CD3- specific antibodies (left) or CD3/CD5 in combination with various concentrations of CD28 specific antibody as described under (C). Proliferation was measured at day 4. Data shown are from one representative experiment of 3 independent experiments using different donors. (E) Real-time semiquantitative PCR of mRNA expression of IL2 of naive T cells stimulated via coated antibodies directed against CD3/CD28 or CD3/CD5 in Th17-polarizing conditions. Samples were measured after 18 and 72 hours of culture. Data shown are mean ± SD of triplo measurement from 1 representative experiment of 2 independent experiments using different donors. (F) Intracellular IL-2 was measured by FACS staining of naive T cells stimulated via CD3/CD28 or CD3/CD5 for 18 and 72 hours. Data shown are from one representative experiment of 4 independent experiments using different donors. (G) Naive T cells were stimulated via CD3/CD28 or CD3/CD5 in Th17 inducing conditions, in addition of extra IL-2 (100 U/mL) or IL-21 (10 ng/mL). IL-17 expression was measured at day 11 by intracellular cytokine staining. (H) Real-time semiquantitative PCR of mRNA expression of IL21 of naive T cells stimulated as described under (E). Samples were measured after 3 days, 6 days, and 11 days of culture. Data shown are mean ± SD of triplo measurement from one representative experiment of 2 independent experiments using different donors.
CD5-mediated Th17 development is attenuated by CD28 costimulation. (A) Naive T cells were stimulated with plate bound antibodies directed against CD3/CD5, CD3/CD5/CD28 (1 μg/mL) in Th17-polarizing conditions (IL-23, IL-1β, IL-6, TGF-β, and anti–IFN-γ). At day 12, IL-17 levels were measured by ELISA after 24 hours of restimulation with anti-CD3/PdBu. Data shown are of 9 independent experiments of individual donors. (B) Naive T cells were stimulated via CD3/CD5, CD3/CD5/CD28, or CD3/CD5/Betv1 (1 μg/mL) in Th17-polarizing conditions as described under (A). At day 12, IL-17 levels were measured by ELISA after 24 hours of restimulation with anti-CD3/PdBu. Data shown are from one representative experiment of 4 independent experiments using different donors. (C) Naive T cells were stimulated via plate bound antibodies directed against CD3/CD5 in combinations with various concentrations of coated CD28-specific antibody. After culturing with Th17-polarizing conditions for 11 days, cells were restimulated with anti-CD3/PdBU for 24 hours and IL-17 levels were measured by ELISA. One representative experiment is shown of 2 individual experiments using different donors. (D) CFSE labeled naive T cells were stimulated via CD3- specific antibodies (left) or CD3/CD5 in combination with various concentrations of CD28 specific antibody as described under (C). Proliferation was measured at day 4. Data shown are from one representative experiment of 3 independent experiments using different donors. (E) Real-time semiquantitative PCR of mRNA expression of IL2 of naive T cells stimulated via coated antibodies directed against CD3/CD28 or CD3/CD5 in Th17-polarizing conditions. Samples were measured after 18 and 72 hours of culture. Data shown are mean ± SD of triplo measurement from 1 representative experiment of 2 independent experiments using different donors. (F) Intracellular IL-2 was measured by FACS staining of naive T cells stimulated via CD3/CD28 or CD3/CD5 for 18 and 72 hours. Data shown are from one representative experiment of 4 independent experiments using different donors. (G) Naive T cells were stimulated via CD3/CD28 or CD3/CD5 in Th17 inducing conditions, in addition of extra IL-2 (100 U/mL) or IL-21 (10 ng/mL). IL-17 expression was measured at day 11 by intracellular cytokine staining. (H) Real-time semiquantitative PCR of mRNA expression of IL21 of naive T cells stimulated as described under (E). Samples were measured after 3 days, 6 days, and 11 days of culture. Data shown are mean ± SD of triplo measurement from one representative experiment of 2 independent experiments using different donors.
In mice, the down-modulatory effect of CD28 was attributed to the combined action of IFN-γ and IL-2.5 The use of anti-IFN-γ antibodies in our experiments ruled out a role for IFN-γ. CD5 indeed induces less IL-2 than CD28, both on mRNA and protein levels (Figure 2E-F). Therefore, we examined the effects of addition of extra IL-2 on CD5 costimulation, albeit that our culture system contains IL-1β, which is known to relieve IL-2 inhibition of Th17.1,16 Consistent with these reports, we did not observe suppressive effects of IL-2 on CD5-mediated Th17 differentiation (Figure 2G). Human Th17 differentiation by ICOS induces IL-21 which contributes to Th17 differentiation.6 In contrast, in our experiments CD5-mediated Th17 differentiation was not accompanied by IL-21 induction. IL-21 mRNA levels were low for both CD28 and CD5 costimulation (Figure 2H), in line with earlier observations showing absence of IL-21 in human Th17 cells.1 Addition of extra IL-21 to CD3/CD5 stimulated cells also did not boost Th17 development (Figure 2G). Thus, the differences between CD5 and CD28 in Th17 development cannot be attributed to differential regulation by IL-2 or IL-21.
CD5 enhances IL-23R expression and promotes STAT3 activation and RORC transcription
We next explored to what extent CD5 costimulation promoted expression of factors involved in induction and maintenance of de novo IL-17 transcription. These factors include, expression of the receptor for IL-23,17-20 the phosphorylation of the STAT317,21 and the expression of the transcription factor ROR-γt.22,23 Naive T cells stimulated via CD5 express significantly more IL-23R, both in terms of percentages of IL-23R–expressing cells (Figure 3A) and in the level of IL-23R expression (MFI; Figure 3B). As expected, enhanced IL-23R expression has an important role in the elevated amounts of IL-17 in the CD5-costimulated T cells, because FACS sorting of IL-23R+ and IL-23R− populations at day 4 after CD3/CD5 stimulation demonstrated that the level of IL-17 production correlates with the presence of IL-23R on the activated T cells (Figures 3C-D). Next, intracellular FACS staining showed that STAT3 phosphorylation spiked within the first hour after CD28 and CD5 costimulation. However, after 1 day the drop in phospho-STAT3 was followed by a secondary and stronger wave of phosphorylation, which peaked at 72 hours (Figure 4A). Albeit that the differences are small, CD5 costimulation resulted in a significantly less pronounced drop at 18 hours (Figure 4B) and a significantly higher secondary peak at 72 hours (Figure 4C). In addition, CD5 costimulation also induced at day 6 a significantly higher peak of mRNA transcription of RORC, the gene encoding the human ortholog of ROR-γt (Figure 4D). Thus, compared with classic costimulation, alternative CD5-signaling induces a prolonged phosphorylation of STAT3 over time, and enhances ROR-γt levels. Ligation of both CD28 and CD5 abrogated the positive effects of CD5 costimulation on IL-23R expression and STAT3 phosphorylation (Figure 4E-G).
CD5 induces elevated levels of IL-23R. (A) Naive T cells were stimulated via CD3/CD28 or CD3/CD5 in Th17-polarising conditions. IL-23R expression was measured by FACS at day 3, day 6, and day 11. Data shown are mean ± SEM of 9 individual experiments using different donors. (B) IL-23R expression of stimulated naive T cells described under (A) was measured by FACS. Data shown are from 1 representative experiment of 9 independent experiments using different donors. (C) Naive T cells were stimulated via plate-bound antibodies directed against CD3/CD5 in Th17 inducing conditions. IL-23R+ and IL-23R− cells were sorted at day 4 and cultured for another 7 days. IL-17 was measured by ELISA after 24 hours of stimulation with anti-CD3/PdBu (right panel). Data shown are from one representative experiment of 3 independent experiments with different donors (n.d., not detectable). (D) Naive T cells were stimulated with CD3/CD28 or CD3/CD28 and sorted for IL-23R expression as described in (C). IL-17 was measured 7 days after sorting of anti-CD3/PdBu stimulated cells (24 hours). Data shown are from 3 individual experiments using different donors.
CD5 induces elevated levels of IL-23R. (A) Naive T cells were stimulated via CD3/CD28 or CD3/CD5 in Th17-polarising conditions. IL-23R expression was measured by FACS at day 3, day 6, and day 11. Data shown are mean ± SEM of 9 individual experiments using different donors. (B) IL-23R expression of stimulated naive T cells described under (A) was measured by FACS. Data shown are from 1 representative experiment of 9 independent experiments using different donors. (C) Naive T cells were stimulated via plate-bound antibodies directed against CD3/CD5 in Th17 inducing conditions. IL-23R+ and IL-23R− cells were sorted at day 4 and cultured for another 7 days. IL-17 was measured by ELISA after 24 hours of stimulation with anti-CD3/PdBu (right panel). Data shown are from one representative experiment of 3 independent experiments with different donors (n.d., not detectable). (D) Naive T cells were stimulated with CD3/CD28 or CD3/CD28 and sorted for IL-23R expression as described in (C). IL-17 was measured 7 days after sorting of anti-CD3/PdBu stimulated cells (24 hours). Data shown are from 3 individual experiments using different donors.
CD5 costimulation enhances prolonged STAT3 activation and ROR-γt transcription. (A) Naive T cells were stimulated by plate-bound antibodies directed against CD3/CD28 or CD3/CD5 and cultured with Th17-inducing conditions. Phospho-STAT3 levels were measured by FACS. Data shown are means from 8 individual experiments with different donors. (B-C) Phospho-STAT3 was measured after 18 hours (B) or 72 hours (C) of naive T cells stimulated as described under panel A. Data shown are means ± SD from 8 individual experiments using different donors. (D) Real-time semiquantitative PCR of mRNA expression of RORC of naive T cells stimulated via coated antibodies directed against CD3/CD28 or CD3/CD5 in Th17-polarizing conditions. Samples were measured after 3 days, 6 days, and 11 days of culture and the expression is relative to CD3/CD28 stimulated naive cells in medium, at day 3. Data shown are mean ± SD of triplo measurement from one representative experiment of 4 independent experiments using different donors. (E) Naive T cells were stimulated via CD3/CD28, CD3/CD5, or CD3/CD5/CD28 in Th17-inducing conditions. Phospho-STAT3 levels were measured by FACS. (F) Phospho-STAT3 levels at 72 hours, of cells stimulated as described under panel E. Data shown are from 3 individual experiments with different donors. (G) Naive T cells were stimulated via CD3/CD28, CD3/CD5, or CD3/CD5/CD28 in Th17-inducing conditions. IL-23R expression was measured by FACS at day 3 and day 6. Data shown are from 1 representative experiment of 4 independent experiments using different donors.
CD5 costimulation enhances prolonged STAT3 activation and ROR-γt transcription. (A) Naive T cells were stimulated by plate-bound antibodies directed against CD3/CD28 or CD3/CD5 and cultured with Th17-inducing conditions. Phospho-STAT3 levels were measured by FACS. Data shown are means from 8 individual experiments with different donors. (B-C) Phospho-STAT3 was measured after 18 hours (B) or 72 hours (C) of naive T cells stimulated as described under panel A. Data shown are means ± SD from 8 individual experiments using different donors. (D) Real-time semiquantitative PCR of mRNA expression of RORC of naive T cells stimulated via coated antibodies directed against CD3/CD28 or CD3/CD5 in Th17-polarizing conditions. Samples were measured after 3 days, 6 days, and 11 days of culture and the expression is relative to CD3/CD28 stimulated naive cells in medium, at day 3. Data shown are mean ± SD of triplo measurement from one representative experiment of 4 independent experiments using different donors. (E) Naive T cells were stimulated via CD3/CD28, CD3/CD5, or CD3/CD5/CD28 in Th17-inducing conditions. Phospho-STAT3 levels were measured by FACS. (F) Phospho-STAT3 levels at 72 hours, of cells stimulated as described under panel E. Data shown are from 3 individual experiments with different donors. (G) Naive T cells were stimulated via CD3/CD28, CD3/CD5, or CD3/CD5/CD28 in Th17-inducing conditions. IL-23R expression was measured by FACS at day 3 and day 6. Data shown are from 1 representative experiment of 4 independent experiments using different donors.
Prolonged STAT3 activation and enhanced ROR-γt expression in CD5-costimulated T cells result from elevated expression of IL-23R
Because mouse model experiments have shown that Th17 development is stabilized by IL-23 signaling, we have analyzed the role of elevated expression of IL-23R in CD5-mediated Th17 development in more detail. Omission of IL-23 in the medium strongly reduced the IL-17–producing capacity of CD5-costimulated T cells (Figure 5A). Most importantly, exclusion of IL-23 abrogated the CD5-specific rise in phospho-STAT3 at 72 hours and rendered the level of STAT3 phosphorylation by CD5 equal to that induced by CD28 (Figure 5B-C). In addition, omission of IL-23 abrogated the CD5-specific enhancement of transcription of ROR-γt at day 6 (Figure 5D). These data strongly suggest that the CD5-associated prolongation of STAT3 activation and the enhanced ROR-γt transcription results from the indirect effects of CD5-induced elevation of IL-23R expression. Interestingly, absence of IL-23 did not affect the levels of IL-23R expression (Figure 5E-F), implying that the elevated expression of IL-23R is not regulated via IL-23 signaling itself but mediated via the CD5 signaling pathway.
CD5 induces prolonged STAT3 activation and RORC transcription via elevation of IL-23R. (A) Naive T cells were stimulated with plate-bound antibodies directed against CD3/CD5 and cultured in presence in Th17-polarizing conditions (IL-23, IL-1β, IL-6, TGF-β, and anti-IFN-γ), or cultured without IL-23. At day 11, IL-17 production was measured by intracellular FACS staining, after 5 hours of restimulation with PMA, ionomycin, and BFA. Data shown are from 12 individual experiments using different donors. (B) Naive T cells were stimulated via CD3/CD28 or CD3/CD5 and cultured with Th17-inducing cytokines or without IL-23. Phospho-STAT3 levels were measured by FACS. Data shown are means from 6 individual experiments using different donors. (C) Phospho-STAT3 levels were measured at 72 hours by FACS, as described under panel B. Data shown are means from 6 individual experiments using different donors. (D-E) mRNA expression of RORC (D) and IL23R (E) was measured of naive T cells, stimulated as described under panel C. Data shown are mean ± SD of triplo measurement from one representative experiment of 2 individual experiments with different donors. (F) Naive T cells were stimulated with plate-bound antibodies directed against CD3/CD5 and cultured in presence in Th17 polarizing conditions without IL-23. IL-23R expression was measured by FACS at day 3, day 6, and day 11. Data shown are from 1 representative experiment of 4 independent experiments using different donors.
CD5 induces prolonged STAT3 activation and RORC transcription via elevation of IL-23R. (A) Naive T cells were stimulated with plate-bound antibodies directed against CD3/CD5 and cultured in presence in Th17-polarizing conditions (IL-23, IL-1β, IL-6, TGF-β, and anti-IFN-γ), or cultured without IL-23. At day 11, IL-17 production was measured by intracellular FACS staining, after 5 hours of restimulation with PMA, ionomycin, and BFA. Data shown are from 12 individual experiments using different donors. (B) Naive T cells were stimulated via CD3/CD28 or CD3/CD5 and cultured with Th17-inducing cytokines or without IL-23. Phospho-STAT3 levels were measured by FACS. Data shown are means from 6 individual experiments using different donors. (C) Phospho-STAT3 levels were measured at 72 hours by FACS, as described under panel B. Data shown are means from 6 individual experiments using different donors. (D-E) mRNA expression of RORC (D) and IL23R (E) was measured of naive T cells, stimulated as described under panel C. Data shown are mean ± SD of triplo measurement from one representative experiment of 2 individual experiments with different donors. (F) Naive T cells were stimulated with plate-bound antibodies directed against CD3/CD5 and cultured in presence in Th17 polarizing conditions without IL-23. IL-23R expression was measured by FACS at day 3, day 6, and day 11. Data shown are from 1 representative experiment of 4 independent experiments using different donors.
Discussion
Since the discovery of the IL-17–producing T helper subset, the requirement of the cytokines IL-23, IL-6, IL-1β, and TGF-β for the differentiation of mouse and human naive CD4+ T cells into Th17 lineage has been established.1-4 However, the possible contribution of costimulatory signals in Th17 differentiation has remained poorly defined. In this study, we demonstrate that nonclassic costimulation via CD5 firmly favors human Th17 development in vitro, via the up-regulation of IL-23R. The Th17-stimulatory capacity of CD5 is shared with CD6, another lymphoid member of the SRCR superfamily, a finding that may not be fully surprising as CD5 and CD6 share various other functional properties.24-26 Strikingly, additional ligation of CD28 impairs CD5-induced IL-17 production. This suggests that optimal Th17 induction via CD5 cannot be elicited by activated professional APCs showing high expression of the CD28 ligands CD80 and CD86. Indeed, mature mouse bone marrow–derived dendritic cells (DCs) and mature human monocyte–derived DCs are less efficient than immature DCs in supporting Th17 differentiation.5 However, DC subsets in different tissue compartments express variable degrees of costimulatory molecules. An interesting example in this respect is that mouse CD103+ lamina propria DCs, which are vital in retinoic acid–dependent acquisition of robust Th17 responses in vivo,27,28 express high levels of major histocompatibility complex class (MHC) II and functional CCR7, but do not up-regulate CD80 and CD86 spontaneously or after LPS stimulation in vitro.29 Alternatively, activated B cells express relatively low amounts of costimulatory molecules and recent data have also linked B cells to Th17 responses.30
Basically, there are 2 ways that naive T cells might be costimulated via CD5 or CD6. First, CD5 and CD6 can be ligated by endogenous protein ligands on antigen-presenting cells. Although these ligands for CD5 remain poorly identified, B cells express the postulated CD5 ligands CD72 and CD5 itself.31,32 The CD6 ligands ALCAM and protein 3A11 are broadly expressed on many cell types, including DCs and B cells.33 Thus, certain DC subsets and B cells may provide both antigen and CD5/CD6-costimulation for the development of antigen-specific Th17 cells. Second, both CD5 and CD6 are implicated as pathogen-recognition receptors (PRRs) of diverse microbe-derived carbohydrates. Polysaccharide β-glycan, which is present on fungi such as Candida albicans, can bind and activate CD5,34 and CD6 can be activated via bacterial LTA or LPS.35 Various studies have stressed the role of Th17 cells in bacterial and fungal infection in mouse models (reviewed by Dublin and Kolls36 ) and protection against mucocutaneous Candida albicans infection in humans (reviewed by Puel et al37 ). In addition, Th17 differentiation was more recently shown to be directed by the composition of the intestinal bacteria and a role for PRRs was implicated.38,39 The gut microbiota may be linked to Th17-mediated chronic inflammatory diseases, because dysbiosis of the microbial flora is observed in patients with Crohn disease and ulcerative colitis,40 and the severity of dextran sulfate sodium-induced colitis is less in CD5−/− mice than in wild-type mice.41 In a murine glomerulonephritis model, treatment of mice with CD5Fc inhibited disease.42 Recently, IL-17 producing Th17 cells in the kidney have been shown to contribute to the immunopathogenesis of glomerulonephritis.43 Clearly, the in vivo role of alternative costimulation in Th17 development warrants further research. Indeed, the Th17-promoting role of CD5 is supported by in vivo data in mice, showing that deficient signaling of CD5 to CK2, a major downstream effector kinase of CD5, results in reduced populations of IL-17+ T helper cells in the central nervous system in an EAE model.13 By showing the potential relevance of the CD5/Th17 axis in multiple sclerosis, these data urge for studies on the role of CD5 in other Th17 associated disease, such as psoriasis and inflammatory bowel diseases.
The online version of this article contains a data supplement.
The publication costs of this article were defrayed in part by page charge payment. Therefore, and solely to indicate this fact, this article is hereby marked “advertisement” in accordance with 18 USC section 1734.
Acknowledgments
The authors thank Erik Mul, Floris van Alphen, and Toni van Capel for excellent cell sorting by flow cytometry.
This work was supported by grants from the Landsteiner Foundation for Blood Research (grants 0533 and 0816).
Authorship
Contribution: J.d.W., Y.S., A.B., R.G., H.K.B., F.J.M., and T.J. performed experiments; M.L.K. and S.M.H. devised concept; J.W., Y.S., E.C.d.J., S.M.v.H., and M.L.K. designed experiments, analyzed the results, and wrote the paper.
Conflict-of-interest disclosure: The authors declare no competing financial interests.
Correspondence: S. Marieke van Ham, Sanquin Research, Dept of Immunopathology, Plesmanlaan 125, 1066 CX, Amsterdam, The Netherlands; e-mail: m.vanham@sanquin.nl.
References
Author notes
J.d.W. and Y.S. contributed equally to this work, sharing first authorship.
M.L.K., E.C.d.J., and S.M.v.H contributed equally to this study, sharing last authorship.




