Abstract
Pulmonary hypertension is associated with reduced nitric oxide bioavailability and early mortality in sickle cell disease (SCD). We previously demonstrated that placenta growth factor (PlGF), an angiogenic factor produced by erythroid cells, induces hypoxia-independent expression of the pulmonary vasoconstrictor endothelin-1 in pulmonary endothelial cells. Using a lentivirus vector, we simulated erythroid expression of PlGF in normal mice up to the levels seen in sickle mice. Consequently, endothelin-1 production increased, right ventricle pressures increased, and right ventricle hypertrophy and pulmonary changes occurred in the mice within 8 weeks. These findings were corroborated in 123 patients with SCD, in whom plasma PlGF levels were significantly associated with anemia, endothelin-1, and tricuspid regurgitant velocity; the latter is reflective of peak pulmonary artery pressure. These results illuminate a novel mechanistic pathway linking hemolysis and erythroid hyperplasia to increased PlGF, endothelin-1, and pulmonary hypertension in SCD, and suggest that strategies that block PlGF signaling may be therapeutically beneficial. This trial was registered at http://clinicaltrials.gov as #NCT00011648.
Introduction
Pulmonary hypertension (PH) occurs in 10% to 30% of patients with sickle cell disease (SCD)1-3 and is associated with a 17% 2-year mortality in adults.1 Factors implicated in SCD PH include endothelial dysfunction, pulmonary vasoconstriction, and remodeling, all mechanistically associated with chronic hemolysis, hypoxia, hemostatic activation, and inflammation.4-6 Nitric oxide (NO) and endothelin-1 are opposing pulmonary vasoactive factors that regulate pulmonary vascular tone.7,8 Hemolysis in SCD results in quenching of NO by extracellular hemoglobin and reduces availability of NO-synthase substrate.6,8
Endothelin-1, a potent pulmonary vasoconstrictor, is normally induced from endothelial cells by hypoxia-mediated up-regulation of hypoxia inducible factor-1α (HIF-1α), and its levels are elevated in PH.9 Indeed, endothelin-1 receptor antagonists are used for the treatment of primary PH. Endothelin-1 levels are also significantly elevated in patients with SCD,10,11 and endothelin-1 receptor antagonists have been recently found to be beneficial in sickle-Antilles-hemoglobin-D mice.12
We recently showed the mechanism of endothelin-1 induction via a novel hypoxia-independent up-regulation of HIF-1α in cultured human pulmonary microvascular endothelial cells by placenta growth factor (PlGF).13 Bone marrow erythroid cells produce PlGF, and PlGF levels are significantly increased in patients with chronic hemolytic anemias, SCD, and β-thalassemia, as part of the compensatory erythroid hyperplasia response.14,15 This study was designed to test the hypothesis that chronically elevated PlGF in SCD contributes to PH.
Methods
Vector constructs
The mouse PGF cDNA was cloned downstream of the β-globin promoter to replace green fluorescent protein (GFP) in the lentiviral vector sβ-GFP,16 to generate sβ-PlGF (Figure 1). We have shown this transcription cassette to express specifically in erythroid cells.17 Virus was produced using transient cotransfection of 293T cells and titered as described.17
Murine hematopoietic stem cell gene transfer and transplantation
Animal studies were performed using Animal Committee–approved protocols at Cincinnati Children's Research Hospital. Lineage−Sca-1+c-kit+ (LSK) cells were obtained by labeling normal mouse (BoyJ; CD45.1) marrow cells with fluorescein isothiocyanate–labeled lineage-specific antibodies, immunomagnetic depletion, staining with anti–Sca1-phycoerythrin, anti–c-kit-allophycocyanin, streptavidin–fluorescein isothiocyanate, and 7-amino-actinomycin D and sorting viable LSK cells17 ; LSK cells were transduced with 20 to 40 IU virus/cell for 24 hours; 10 000 LSK cells/mouse were transplanted into lethally irradiated C57BL/6 (CD45.2) recipients.17 Formalin-fixed, paraffin-embedded lungs were stained with anti–smooth muscle actin antibody (Sigma-Aldrich) at a dilution of 1:5000 and Alexa Fluor-488 as described.18
Enzyme-linked immunosorbent assay
Blood was centrifuged at 4°C at 500g for 15 minutes to separate plasma. PlGF and endothelin-1 were measured using Quantikine PlGF kit (R&D Systems) and endothelin-1 kit (Assay Designs) according to the manufacturer's directions.
Assessment of murine RV geometry and function
Cardiac magnetic resonance (MR) imaging was performed on a 7-Tesla Bruker MR scanner using a custom made single-turn solenoid radiofrequency coil with concurrent MR-compatible ECG and respiratory movement monitoring/gating system (model-1025; SA Instruments). Cine imaging was performed in the short axis using a segmented FLASH sequence: slice thickness = 1.0 mm, matrix size = 256 × 256, in-plane resolution = 117 × 117 μm2. TE/TR = 3/5.2 ms, flip-angle = 20°, segments = 1. Fifteen to 20 cine frames were acquired during the cardiac cycle with a temporal resolution of TR ms; and images processed using a custom-built software (MICE, Cincinnati Children's Hospital Medical Center) programmed in IDL (IDL6.2, ITT Visual Information Solutions). Right ventricle (RV) end-diastolic and end-systolic volumes were measured. Animals were exsanguinated for plasma, and hearts isolated for wet weights of RV free-wall mass separated from the left ventricle wall and septum.
Patient samples
Adult patients with any genotype of SCD were enrolled in a protocol approved by the Institutional Review Board, National Heart, Lung, and Blood Institute (www.clinicaltrials.gov identifier NCT00011648), screened for PH by echocardiography as described,1 and linked plasma samples were stored at −80°C.
Statistical analysis
Data were analyzed in GraphPad Prism Version 5.0 (GraphPad Software) using Student t test, Mann-Whitney test, Kruskal-Wallis test, and Spearman correlations.
Results and discussion
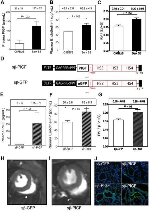
We first characterized the plasma PlGF and endothelin-1 levels and the cardiac status of Berkeley sickle (Berk-SS) mice.19 Like patients with SCD, Berk-SS mice had significantly elevated circulating levels of PlGF and endothelin-1 and developed RV hypertrophy and dilatation (Figure 1A-C), consistent with an earlier report of hypertrophy associated with high pulmonary artery pressures in Berk-SS mice.8
Overexpression of PlGF contributes to development of PH. (A-C) Plasma PlGF, endothelin-1 levels, and RV mass in Berk-SS mice compared with normal controls. RV mass is expressed as a ratio of RV wall weight/left ventricle wall (LV) + septum (S) wet weights; n = 4 to 8 animals/group. (D) Lentivirus vector constructs designed to express PlGF or GFP cDNA under the control of β-globin gene promoter and hypersensitive (HS) sites 2, 3, and 4 of the β-globin locus control region. (E-G) Plasma PlGF and endothelin-1 levels in normal C57Bl/6 mice that express either PlGF or GFP from erythroid cells and RV mass, in these mice; n = 4 to 8 animals/group. (H-I) Cardiac MRI on sβ-GFP and sβ-PLGF-expressing mice at 16 weeks; n = 4. A representative view of the RV at the same plane in sβ-GFP and sβ-PLGF mice is shown; RV wall (arrow) hypertrophy and higher RV end-diastolic volume (not shown) were seen qualitatively. (J) Immunostaining of lungs for smooth muscle actin of 1 representative sβ-GFP mouse and 3 sβ-PlGF mice (shown as green fluorescence). All bar graphs represent mean and SEM; comparisons were made using t tests. Fluorescence images were obtained using a Leica DMI 6000 Fluorescence microscope with a 20× objective. Image acquisition was done using OpenLab Version 5.5 (Improvision).
Overexpression of PlGF contributes to development of PH. (A-C) Plasma PlGF, endothelin-1 levels, and RV mass in Berk-SS mice compared with normal controls. RV mass is expressed as a ratio of RV wall weight/left ventricle wall (LV) + septum (S) wet weights; n = 4 to 8 animals/group. (D) Lentivirus vector constructs designed to express PlGF or GFP cDNA under the control of β-globin gene promoter and hypersensitive (HS) sites 2, 3, and 4 of the β-globin locus control region. (E-G) Plasma PlGF and endothelin-1 levels in normal C57Bl/6 mice that express either PlGF or GFP from erythroid cells and RV mass, in these mice; n = 4 to 8 animals/group. (H-I) Cardiac MRI on sβ-GFP and sβ-PLGF-expressing mice at 16 weeks; n = 4. A representative view of the RV at the same plane in sβ-GFP and sβ-PLGF mice is shown; RV wall (arrow) hypertrophy and higher RV end-diastolic volume (not shown) were seen qualitatively. (J) Immunostaining of lungs for smooth muscle actin of 1 representative sβ-GFP mouse and 3 sβ-PlGF mice (shown as green fluorescence). All bar graphs represent mean and SEM; comparisons were made using t tests. Fluorescence images were obtained using a Leica DMI 6000 Fluorescence microscope with a 20× objective. Image acquisition was done using OpenLab Version 5.5 (Improvision).
To study the specific contribution of elevated PlGF to PH and remove the confounding factors of anemia, hypoxia, or hemolysis, all of which are thought to contribute to PH in SCD, we overexpressed PlGF from bone marrow erythroid cells in normal mice to levels seen in Berk-SS mice. This was achieved by transplanting genetically modified normal murine hematopoietic stem cells with an erythroid-specific sβ-PlGF vector into lethally irradiated normal mice. An analogous sβ-GFP vector was used as a control (Figure 1D). Donor cell engraftment occurred by 8 weeks. Within 8 weeks after engraftment (16 weeks after transplantation), sβ-PlGF mice had elevated PlGF and endothelin-1 levels, compared with sβ-GFP mice, which were comparable with Berk-SS mice. This was associated with RV hypertrophy (Figure 1E-G), similar to that seen in Berk-SS mice. Cardiac magnetic resonance imaging, performed on a subset of 4 PlGF mice, confirmed the presence of RV hypertrophy (Figure 1H-I) and increased RV end-diastolic volume (data not shown) in the PlGF mice; lung sections showed increased smooth-muscle actin around the arterioles (Figure 1J), findings consistent and associated with PH.20 A separate temporal analysis showed endothelin-1 levels rose soon after increased systemic PlGF concentrations; by 10 weeks, cardiac catheterization showed increased RV pressures, which were associated with RV hypertrophy (supplemental Figure 1, available on the Blood Web site; see the Supplemental Materials link at the top of the online article).
We corroborated these results in 123 patients with SCD. Plasma PlGF levels in adults with SCD were more than 8 times that of normal controls (Figure 2A), consistent with an earlier report.15 Patients with SCD were divided into 3 groups: those with normal peak pulmonary artery pressures peak pulmonary artery pressure (PPAP; defined as tricuspid regurgitant jet velocity [TRV] < 2.5 m/s; n = 56), with mildly elevated TRV (2.5-2.9 m/s; n = 42) and with significantly elevated TRV (TRV ≥ 3 m/s; n = 25). PlGF correlated significantly with PPAP as indicated by TRV group (Figure 2C-D) and TRV as a continuous variable (both P < .001). PPAP has been shown to correlate with mean pulmonary artery pressures measured by cardiac catheterization in patients with SCD.1 Consistent with release from hyperplastic erythroid cells,15,21,22 PlGF levels significantly correlated with markers of hemolysis, high lactate dehydrogenase and bilirubin, red blood cell count, and hemoglobin. Supporting our earlier results showing that PlGF promotes a proinflammatory response, PlGF levels also correlated with C-reactive protein and erythrocyte sedimentation rate (Figure 2B).13-15 In a multivariable logistic regression, PlGF was linked to TRV ≥ 3 m/s, independent of age and ferritin. Hemoglobin and glomerular filtration rate lost significance in a model with endothelin-1. This inseparability of markers of hemolysis, hemoglobin level, erythropoietic rate, and PlGF release in multivariable model is consistent with our concept that these pathways are intrinsically linked mechanistically (supplemental Table 1).
PlGF levels correlate with endothelin-1 levels, are elevated in adult patients with SCD, and are associated with features of PH. (A) PlGF levels in plasma of patients with SCD. (B) High PlGF levels are associated with anemia, markers of hemolysis, and inflammation. (C-D) PlGF plasma levels and endothelin-1 (ET-1) levels directly correlated with each other (P = .01) and were strongly associated with increasing TRV. r indicates Spearman correlation coefficient; and ESR, erythrocyte sedimentation rate. Bar graphs represent mean and SEM. P values were obtained by Kruskal-Wallis analysis.
PlGF levels correlate with endothelin-1 levels, are elevated in adult patients with SCD, and are associated with features of PH. (A) PlGF levels in plasma of patients with SCD. (B) High PlGF levels are associated with anemia, markers of hemolysis, and inflammation. (C-D) PlGF plasma levels and endothelin-1 (ET-1) levels directly correlated with each other (P = .01) and were strongly associated with increasing TRV. r indicates Spearman correlation coefficient; and ESR, erythrocyte sedimentation rate. Bar graphs represent mean and SEM. P values were obtained by Kruskal-Wallis analysis.
In conclusion, whereas endothelin-1 and PlGF can be up-regulated in association with various pathways, our approach using normal mice that overexpress PlGF unambiguously shows that elevated systemic PlGF concentrations induce endothelin-1 and result in PH. We also show that SCD patients with the highest TRV have the highest PlGF and endothelin-1 levels, PlGF levels were highest in the most anemic patients, presumably from an erythropoietic response,15 findings recently confirmed by others,23 although the reticulocyte relationship was not significant in our cohort, possibly the result of the confounding effect of high erythropoietin levels by hydroxyurea use,24 chronic transfusion, and renal insufficiency. Our results suggest that factors related to hemolysis, iron overload, and inflammation may contribute to PlGF regulation in SCD, with consequent stimulation of endothelin-1 release, promoting pulmonary vasoconstriction. Additional effective therapies are needed for PH in SCD, which is associated with a 10-fold higher risk for early mortality.1 Our data suggest that, in conjunction with strategies that improve NO bioavailability, blockade of PlGF signaling may provide an alternative target to ameliorate PH in SCD or in other chronic hemolytic anemias, which have also been shown to be associated with PH.25-27
The online version of this article contains a data supplement.
The publication costs of this article were defrayed in part by page charge payment. Therefore, and solely to indicate this fact, this article is hereby marked “advertisement” in accordance with 18 USC section 1734.
Acknowledgments
The authors thank Mary K. Hall for protocol management, Darlene Allen and Mariana Hildensheim for clinical data management, Jeff Bailey and Victoria Summey of the Comprehensive Mouse Core, Cincinnati Children's Research Foundation, for assistance in mouse irradiation and injections, Anastacia Loberg and Kristy Lauderback for assistance with mouse breeding and murine experiments, Dr Jeffrey Molkentin for providing us the PlGF and GFP encoding adenovirus constructs, Dr Clint Joiner, Cancer and Blood Institute, Cincinnati Children's Research Foundation, for critical review of the manuscript, and Dr Susan Wert for advice and assistance with immunohistochemistry.
This work was supported in part by National Institutes of Health/National Heart, Lung, and Blood Institute (1RO1 70135 and U54 HL-06-008; P.M). A.T., L.M., X.W., and G.J.K. were supported by the Division of Intramural Research, National Heart, Lung, and Blood Institute.
National Institutes of Health
Authorship
Contribution: N.S., V.K.K., and P.M. designed the mouse experiments; N.S. cloned the PlGF vector, conducted and led all of the mouse experiments, and analyzed the data; T.H. cloned the GFP vector; J.W. performed and analyzed cardiac MRI data; W.G. supervised analysis and interpreted MRI data; W.C.N. and M.W.P. performed RV pressure determinations and instructed on RVH determination methods; A.T. and G.J.K. designed the clinical experiments; A.T., L.M., and X.W. performed PlGF and endothelin-1 assays; A.T., L.M., X.W., and G.J.K. analyzed clinical data; and N.S., P.M., and G.J.K. wrote the manuscript.
Conflict-of-interest disclosure: The authors declare no competing financial interests.
Correspondence: Gregory J. Kato, Pulmonary and Vascular Medicine Branch, National Heart, Lung, and Blood Institute, 10 Center Dr, MSC 1476, Bldg 10CRC, Rm 5-5140, Bethesda, MD 20892-1476; e-mail: gkato@mail.nih.gov; or Punam Malik, Division of Experimental Hematology/Cancer Biology and Division of Hematology-Oncology, Cincinnati Children's Hospital Medical Center, 3333 Burnet Ave, Cincinnati, OH 45229-3039; e-mail: Punam.Malik@cchmc.org.
References
Author notes
G.J.K. and P.M. contributed equally to this study.



