Key Points
The overall response rate for advanced phase MPN with decitabine/ruxolitinib therapy was 44% with a median OS of 9.5 months.
This combination therapy represents a rational therapeutic option for MPN-AP/BP patients and compares favorably to historic reports.
Abstract
Myeloproliferative neoplasms (MPN) that have evolved into accelerated or blast phase disease (MPN-AP/BP) have poor outcomes with limited treatment options and therefore represent an urgent unmet need. We have previously demonstrated in a multicenter, phase 1 trial conducted through the Myeloproliferative Neoplasms Research Consortium that the combination of ruxolitinib and decitabine is safe and tolerable and is associated with a favorable overall survival (OS). In this phase 2 trial, 25 patients with MPN-AP/BP were treated at the recommended phase 2 dose of ruxolitinib 25 mg twice daily for the induction cycle followed by 10 mg twice daily for subsequent cycles in combination with decitabine 20 mg/m2 for 5 consecutive days in a 28-day cycle. Nineteen patients died during the study follow-up. The median OS for all patients on study was 9.5 months (95% confidence interval, 4.3-12.0). Overall response rate (complete remission + incomplete platelet recovery + partial remission) was 11/25 (44%) and response was not associated with improved survival. We conclude that the combination of decitabine and ruxolitinib was well tolerated, demonstrated favorable OS, and represents a therapeutic option for this high-risk patient population. This trial was registered at www.clinicaltrials.gov as #NCT02076191.
Introduction
Myeloproliferative neoplasms (MPNs) are chronic hematopoietic stem cell malignancies with the propensity to evolve into blast phase (BP) disease (≥20% blasts in the peripheral blood or bone marrow [BM]) and accelerated phase disease (AP; 10% to 19% blasts in the peripheral blood or BM).1 The overall survival (OS) of MPN-BP is ∼3 to 5 months. Cytotoxic chemotherapy does not meaningfully improve outcome.2,3 Increased attention to the distinct molecular signature distinguishing MPN-BP from de novo acute myeloid leukemia (AML) has led to evaluation of mechanism-based alternative treatments.4
Preclinical studies of both murine and primary MPN-BP cells have demonstrated synergistic anticlonal activity of the hypomethylating agent decitabine, in combination with the selective JAK1/JAK2 inhibitor, ruxolitinib.4 We have previously reported the results of a multicenter, phase 1 dose-escalation study of combination ruxolitinib and decitabine in patients with MPN-AP/BP conducted through the Myeloproliferative Neoplasms Research Consortium (MPN-RC 109 trial). Ruxolitinib at a dose of 25 mg twice daily (BID) in the first cycle, followed by 10 mg BID in subsequent cycles, with a fixed dose of decitabine 20 mg/m2 for the first 5 consecutive days of a 28-day cycle was determined to be the recommended phase 2 dose.5 Overall response rate (complete remission [CR] + incomplete platelet recovery [CRi] + partial remission [PR]) was 9/17 (53%) and the median OS was 7.9 months (95% confidence interval [CI], 4.1 months-not reached). Treatment emergent toxicity and progression of disease were the most common reasons for therapy discontinuation. Based on these encouraging results, we conducted a phase 2 trial of this combination therapy regimen for MPN-AP/BP patients with a primary objective of determining its efficacy (NCT02076191).
Methods
This investigator-initiated MPN-RC clinical trial was conducted in strict accordance with the principles of the Declaration of Helsinki and Good Clinical Practice guidelines. Institutional ethical review board approval of the protocol was required at each participating institution and written informed consent was obtained from all patients before screening. J.O.M. held the investigational new drug application.
Eligible patients aged 18 years or older were required to have either MPN-AP as defined by 10% to 19% blasts in either the peripheral blood or BM, or MPN-BP as defined by ≥20% blasts in either compartment with a documented prior diagnosis of essential thrombocythemia (ET), polycythemia vera, or myelofibrosis (MF). Patients with Eastern Cooperative Oncology Group performance status scores of 0 to 3 were eligible.
Ruxolitinib was administered at a dose of 25 mg every 12 hours orally in combination with decitabine at a dose of 20 mg/m2 IV daily for 5 days, and repeated every 28 days. During the first cycle, single-agent ruxolitinib was administered on days 1 through 28 (including in combination with decitabine on days 8-12). After cycle 1, ruxolitinib was administered at a dose of 10 mg BID on days 1 through 28 (including in combination with decitabine on days 8-12). Criteria for dose modifications (treatment delays and interruptions) of ruxolitinib and decitabine resulting from study drug-related toxicity after cycle 1 is shown in supplemental Tables 1 and 2. Patients were excluded from this study if they had received chemotherapy or investigational therapy, with the exception of hydroxyurea, within 4 weeks of study entry. Previous treatment with either ruxolitinib or decitabine as single agents or prior hematopoietic stem cell transplantation (HCT) was not a reason for exclusion. Because of the metabolism by CYP3A4, strong inhibitors of CYP3A4 were discontinued if possible and other inhibitors such as grapefruit were discouraged. Best response by 6 months was the prespecified primary end point for the study. The predetermined secondary end point included characterizing the tolerability and safety of ruxolitinib given at the recommended phase 2 dose in combination with decitabine. Other secondary end points such as survival were evaluated to compare clinical outcomes of this cohort with prior studies conducted in this disease setting. Because validated response criteria for MPN-AP/BP are not established,6 modified Cheson criteria were used for response assessment with each cycle: CR was defined by 0% peripheral blood blasts, leukocytes ≥4 × 109/L, hemoglobin ≥10 g/L, and platelets ≥100 × 109/L; CRi was defined by 0% peripheral blood blasts with incomplete count recovery; PR was defined as ≥50% decrease in peripheral blood blasts irrespective of blood counts.7 Overall response rate (ORR) included CR, CRi, and PR. There are no well-validated response criteria for MPN-AP/BP where there exists both underlying MPN BM histomorphologic features and a concurrent AML clone. Given that a proportion of MPN-BP patients have evidence of blasts ≥20% either exclusively in the peripheral blood or the BM, BM pathologic review does not always allow for accurate and reliable response assessment. It is important to recognize that aspirates obtained in this setting are typically without spicules and likely represent peripheral blood; therefore, we chose to rely on peripheral blood blast clearance as a biomarker of response.
OS was defined as the time from first dose of ruxolitinib to death by any cause. Patients were considered censored at the last known date alive, if death was not documented. OS was estimated using the Kaplan-Meier method and compared between groups by the log-rank test. SAS version 9.4 (SAS Institute, Cary, NC) and R version 3.6.2 were used for statistical analysis.
Genomic and cytogenetic analysis
DNA sequencing was performed using HemePACT-V4 targeted panel, including 576 cancer genes associated with hematologic malignancies, as previously described.8 Libraries were sequenced on an Illumina HiSeq 2500 with 2 × 125 bp paired-end reads with an average depth of ∼500×. Sequencing reads were aligned to human genome (hg19) using WA-MEM algorithm (v. 1-14-0)8 and the data quality was assessed using FastQC (http://www.bioinformatics.babraham.ac.uk/projects/fastqc). Mutations were called using CAVEMAN (1.7.4),9 Mutect (4.0.1.2),10 Strelka (2.9.1),11 and PINDEL (1.5.4),10,12 and were subsequently annotated with the Ensembl Variant Effect Predictor (VEP, version 86)13 and OncoKb.14 A subset of all candidate mutations that were called by 2 callers or matched a known somatic mutation that was retained for manual annotation. The variants presented in this study are those that were identified as pathogenic or likely pathogenic. BM metaphase cells were obtained using standard technology and interphase fluorescence in situ hybridization scoring and analysis was previously reported.
Luminex cytokine and chemokine analyses
The magnetic bead-based immunoassays for cytokines/chemokines using the MILLIPLEX MAP Human Cytokine Panel 1 41-plex panel (HCYTMAG-60k-PX41) (MilliporeSigma, St. Louis, MO) were performed according to the manufacturer’s instructions. The samples (25 μL) were analyzed in duplicate wells using a Luminex FlexMap 3D (Luminex Corp., Austin, TX). The cytokine concentrations were determined by Luminex xPONENT v4.2 software. Six control plasma samples (3 male, 3 female) collected from healthy donors between the ages of 30 and 50 years were procured from Allcells. Samples from 8 chronic-phase MF patients were used as controls as well. Forty-two baseline plasma samples from the MPN-RC 109 phase 1 and phase 2 trials were analyzed along with corresponding cycle 1 day 8 (C1D8) samples, and cycle 2 day 1 (C2D1; samples from 34 of the 42 patients were available). Baseline cytokine levels from MPN-RC 109 phase 1/2 samples were compared with normal controls and also with chronic-phase MF samples. To determine if therapy with ruxolitinib or combination ruxolitinib and decitabine resulted in alterations in the cytokine profile of C1D8 and C2D1 samples compared with baseline in those with samples available. Cytokine values below the limit of detection were set at the lowest limit of detection and 13 cytokines were excluded from statistical analysis because of having more than 50% of data below the limit of detection. Cytokines were averaged in duplicate and transformed to log base 2 for all analysis with corresponding log2 fold changes calculated. Heat maps were generated for the analyzed cytokines and normalized. Statistical analysis of cytokines included Wilcoxon rank-sum for independent samples and Wilcoxon signed-rank test for paired samples. P values were not adjusted for multiple comparisons.
Results
Patient characteristics
Twenty-five patients were accrued to this study (Table 1) from September 2016 through March 2017. The median age was 71 years (range, 47-86). At the time of study enrollment, 10 (40%) had a diagnosis of MPN-AP and 15 (60%) MPN-BP. Six (24%) and 2 (8%) patients had prior exposure to ruxolitinib or decitabine, respectively. None of the patients had received prior allogeneic HCT. At MPN presentation, 5 (20%) patients were diagnosed with MPN-AP/BP, 15 (60%) with MF (primary or secondary), and 5 (20%) with ET. At baseline, the median duration of time from MPN diagnosis to study treatment was 72.9 months (range, 0.1-190) and median palpable spleen length below the left costal margin was 7 cm (range, 0-20). An Eastern Cooperative Oncology Group performance status score of 0-1 (17; 68%) was recorded in the majority of patients.
Baseline patient characteristics by disease group
| . | MPN-AP (n = 10) . | MPN-BP (n = 15) . | Total (N = 25) . |
|---|---|---|---|
| Age (range), y | 70.1 (46.7-85.6) | 71.6 (52.4-81.4) | 71.0 (46.7-85.6) |
| Female/male, n (%) | 7 (70)/3 (30) | 7 (46.7)/8 (53.3) | 14 (56)/11 (44) |
| ECOG 0-1, n (%) | 5 (50) | 12 (80) | 17 (68) |
| ECOG 2-3, n (%) | 5 (50) | 3 (20) | 8 (32) |
| Disease duration before therapy (range), mo | 41.8 (0.1-190.5) | 74.8 (0.7-177.3) | 72.9 (0.1-190.5) |
| Spleen by palpation (range), cm | 8.0 (0-20) | 6.0 (0-20.0) | 7.0 (0-20.0) |
| Prior ruxolitinib, n (%) | 3 (30.0) | 3 (20) | 6 (24) |
| Prior decitabine, n (%) | 2 (20.0) | 0 (0) | 2 (8) |
| Peripheral blood blasts (range), % | 12.0 (0-18.8) | 34 (0-91) | 17.9 (0-91) |
| Bone marrow blasts (range), % | 7.3 (0-15) | 28.0 (5.0-91.0) | 15.0 (0.0-91.0) |
| Maximum of PB/BM blasts (range), % | 12.5 (10.0-18.8) | 45.0 (20.9-91.0) | 25.0 (10.0-91.0) |
| WBC count (range), ×109/L | 6.0 (3.0-131.1) | 8.7 (1.0-68.2) | 6.6 (1.0-131.1) |
| Hematocrit (range), % | 25.9 (21.6-34.4) | 26.2 (22.4-37.4) | 26.1 (21.6-37.4) |
| Platelet count (range), ×109/L | 160.5 (44-1519) | 39.0 (5-1166) | 76.0 (5-1519) |
| Driver mutation present*, n (%) | 8 (80.0) | 10 (71.4) | 18 (75) |
| Abnormal karyotype†, n (%) | 8 (88.9) | 12 (85.7) | 20 (87) |
| . | MPN-AP (n = 10) . | MPN-BP (n = 15) . | Total (N = 25) . |
|---|---|---|---|
| Age (range), y | 70.1 (46.7-85.6) | 71.6 (52.4-81.4) | 71.0 (46.7-85.6) |
| Female/male, n (%) | 7 (70)/3 (30) | 7 (46.7)/8 (53.3) | 14 (56)/11 (44) |
| ECOG 0-1, n (%) | 5 (50) | 12 (80) | 17 (68) |
| ECOG 2-3, n (%) | 5 (50) | 3 (20) | 8 (32) |
| Disease duration before therapy (range), mo | 41.8 (0.1-190.5) | 74.8 (0.7-177.3) | 72.9 (0.1-190.5) |
| Spleen by palpation (range), cm | 8.0 (0-20) | 6.0 (0-20.0) | 7.0 (0-20.0) |
| Prior ruxolitinib, n (%) | 3 (30.0) | 3 (20) | 6 (24) |
| Prior decitabine, n (%) | 2 (20.0) | 0 (0) | 2 (8) |
| Peripheral blood blasts (range), % | 12.0 (0-18.8) | 34 (0-91) | 17.9 (0-91) |
| Bone marrow blasts (range), % | 7.3 (0-15) | 28.0 (5.0-91.0) | 15.0 (0.0-91.0) |
| Maximum of PB/BM blasts (range), % | 12.5 (10.0-18.8) | 45.0 (20.9-91.0) | 25.0 (10.0-91.0) |
| WBC count (range), ×109/L | 6.0 (3.0-131.1) | 8.7 (1.0-68.2) | 6.6 (1.0-131.1) |
| Hematocrit (range), % | 25.9 (21.6-34.4) | 26.2 (22.4-37.4) | 26.1 (21.6-37.4) |
| Platelet count (range), ×109/L | 160.5 (44-1519) | 39.0 (5-1166) | 76.0 (5-1519) |
| Driver mutation present*, n (%) | 8 (80.0) | 10 (71.4) | 18 (75) |
| Abnormal karyotype†, n (%) | 8 (88.9) | 12 (85.7) | 20 (87) |
ECOG, Eastern Cooperative Oncology Group; WBC, white blood cell.
Baseline mutational status available on 24/25 patients.
Baseline karyotype available on 23/25 patients.
Myeloid malignancy associated gene sequencing were performed at baseline for 24/25 patients. A pathogenic or likely pathogenic mutation was detected in 23/24 patients of this cohort, with a median of 4.5 mutations per patient (range, 0-10), totaling 142 variants (Figure 1A-B). Of the total 142 mutations, JAK2V617F was the most frequent mutation in this cohort (58%, 14/24). Other common mutations included TP53 (38%, 9/24), TET2 (29%, 7/24), SRSF2 (29%, 7/24), EZH2 (25%, 6/24), and ASXL1 (21%, 5/24) (Figure 1A-B).
Genomic data from patient specimens at time of clinical trial enrollment. (A) Genomic profile of somatic mutations in baseline samples, as detected by next-generation sequencing data. Each column represents a patient (n = 24) and each row in the top panel represents a gene that carries at least 1 pathogenic or likely pathogenic mutation (n = 38). The upper bar plot indicates the number of somatic mutation(s) per patient, colored according to the type of the alteration, as described in the legend. The right bar plot shows the number of somatic mutations per gene. The frequency of mutations in the cohort is listed on the left border of the figure. The clinical response to treatment is displayed in the annotation bar at the lower axis of the figure according to the legend. (B) Distribution of mutations across all genes in the cohort. The bars are colored according to the proportion of patient’s response to the treatment. Color code: complete remission with incomplete hematologic recovery (blue); partial response (orange); no response (NR; red); response not evaluable (N/E; gray).
Genomic data from patient specimens at time of clinical trial enrollment. (A) Genomic profile of somatic mutations in baseline samples, as detected by next-generation sequencing data. Each column represents a patient (n = 24) and each row in the top panel represents a gene that carries at least 1 pathogenic or likely pathogenic mutation (n = 38). The upper bar plot indicates the number of somatic mutation(s) per patient, colored according to the type of the alteration, as described in the legend. The right bar plot shows the number of somatic mutations per gene. The frequency of mutations in the cohort is listed on the left border of the figure. The clinical response to treatment is displayed in the annotation bar at the lower axis of the figure according to the legend. (B) Distribution of mutations across all genes in the cohort. The bars are colored according to the proportion of patient’s response to the treatment. Color code: complete remission with incomplete hematologic recovery (blue); partial response (orange); no response (NR; red); response not evaluable (N/E; gray).
Cytogenetic results were available at baseline in 23 of the 25 enrolled patients (92%). An abnormal karyotype was detected in 20/23 (87%) patients. Complex abnormal karyotype, including monosomal and hyperdiploid karyotype, was observed in 7/20 (35%) patients with an abnormal karyotype. The most frequent chromosomal abnormality detected in 8/23 patients (35%) was del(5q) (including band q31) in 6 patients, monosomy 5 (n = 1), and i(5)(p10) resulting in the loss of the long arm (n = 1). Four of the 23 (17%) patients had a gain of the long arm of chromosome 1 in the form of an unbalanced translocation with chromosomes 7, 12, 17, and 18 resulting in trisomy 1q. Monosomy 17 was observed in 4/23 (17%) patients, and 3/23 (13%) patients had del(7q)/−7. Balanced translocations as the sole cytogenetic abnormality were seen in 2 patients: 1 with t(12;17)(p13;q23) karyotype and the other with t(2;11)(p21;q23),t(12;19)(q15p13) karyotype.
Response
CR was not observed in any patients (Table 2). CRi was observed in 2 (8.1%; 95% CI, 0.1-26.0) patients; PR was observed in 9 (36%; 95% CI, 18.0-57.5) patients; and no response was observed in 14 (56%; 95% CI, 34.9-75.6) patients. Response was not evaluable in 7 patients: 4 because of completion of <1 cycle and withdrawal from study secondary to an adverse event, 1 patient declined further treatment, and 2 patients lacked baseline circulating blasts (although circulating blasts were present at time of screening); these patients were all deemed as nonresponders. The ORR (CR + CRi + PR) was 11/25 (44%; 95% CI, 24.4-65.1). The median number of cycles of therapy administered for both MPN-AP/BP cohorts was 4.0 (range, 1-20 cycles; Figure 2). Median number of cycles to best response was 4 cycles (range, 2-11 cycles) in 11 responders with a median duration of response of 3.4 months (95% CI 2.1 to not estimated [NE]). Of the total cohort, 8/25 patients received 6 or more cycles of therapy. In the 2 patients who had 0% peripheral blood blasts at baseline, 1 received 14 cycles of therapy and the other had increased blast count at cycle 4 and proceeded to HCT.
Best response by 6 months
| Modified Cheson response criteria7 . | Total, n (%) . | 95% CI . | |
|---|---|---|---|
| CR | Blasts 0%, WBC >4 × 109/L, hemoglobin ≥ 10 g/L, platelets 100 × 109/L | 0 (0) | — |
| CR-i | Blasts 0% incomplete count recovery | 2 (8.1) | 0.1-26.0 |
| PR | ≥50% decrease in peripheral blood blasts, regardless of blood counts | 9 (36.0) | 18.0-57.5 |
| NR | Not meeting any of the above criteria | 7 (28.0) | 12.1-49.4 |
| NR (secondary to unevaluable) | Adverse event (n = 4)*; refused further treatment (n = 1); lack of baseline blasts (n = 2) | 7 (28.0) | 12.1-49.4 |
| Modified Cheson response criteria7 . | Total, n (%) . | 95% CI . | |
|---|---|---|---|
| CR | Blasts 0%, WBC >4 × 109/L, hemoglobin ≥ 10 g/L, platelets 100 × 109/L | 0 (0) | — |
| CR-i | Blasts 0% incomplete count recovery | 2 (8.1) | 0.1-26.0 |
| PR | ≥50% decrease in peripheral blood blasts, regardless of blood counts | 9 (36.0) | 18.0-57.5 |
| NR | Not meeting any of the above criteria | 7 (28.0) | 12.1-49.4 |
| NR (secondary to unevaluable) | Adverse event (n = 4)*; refused further treatment (n = 1); lack of baseline blasts (n = 2) | 7 (28.0) | 12.1-49.4 |
Grade 5 pneumonia (n = 1), grade 3 neutropenic fever, muscle weakness and fatigue (n = 1), grade 4 febrile neutropenia and sepsis (n = 1), and grade 3 febrile neutropenia (n = 1).
Duration of treatment by disease group. Corresponding clinical responses are indicated by symbols. End of response is defined as peripheral blood blast count exceeding baseline value. Overall survival time is also noted in the figure.
Duration of treatment by disease group. Corresponding clinical responses are indicated by symbols. End of response is defined as peripheral blood blast count exceeding baseline value. Overall survival time is also noted in the figure.
Median peripheral blood blasts at baseline was 17.9% (range, 0-91), (12.0%; 0-18.8) in MPN-AP and 34% (0-91) in MPN-BP (Table 1). Median peripheral blast count reduction of 54.8% (−100% to 71.4%), was observed in patients with baseline blasts (Figure 3). Among patients attaining a PR, 8/9 demonstrated a blast count ≤5% in the peripheral blood at the time of response assessment. The median reduction in spleen size was −70.5% (range, −100% to 0%; Figure 4) in patients with a palpable spleen at baseline. None of the patients with PHF6 mutation responded to the treatment (3/3). No other mutations were associated with response (CRi or PR) (supplemental Figure 2). Seven patients had follow-up BM cytogenetics analysis. Complete cytogenetic responses were seen in 3 patients at cycles 4, 10, and 16, respectively. Notably, 2 patients who achieved complete cytogenetic response had an OS that exceeded the median survival of the entire cohort (10.2 months and 20 months, respectively). In these 2 patients, the baseline abnormalities were gains of genetic material of unknown origin attached to chromosomes 1p and 3q and deletion of 5q, observed in 1 patient, and trisomy of chromosomes 2 and 9 in the second patient.
Maximum percentage change in peripheral blood blasts by disease group. Median blast count reduction of 54.8% (−100% to 71.4%), across all patients, was observed.
Maximum percentage change in peripheral blood blasts by disease group. Median blast count reduction of 54.8% (−100% to 71.4%), across all patients, was observed.
Maximum change in spleen size by disease group. The median reduction in spleen size across both MPN-AP/BP cohorts was −70.5% (range, −100% to 0%).
Maximum change in spleen size by disease group. The median reduction in spleen size across both MPN-AP/BP cohorts was −70.5% (range, −100% to 0%).
Central histopathology evaluation was performed on 20/25 patients; 5 patients were missing baseline specimens (2 not done, 3 unknown) and 7 patients did not have follow-up specimens because of completion of <4 cycles of therapy. BM fibrosis was assessed using reticulin staining and BM blast percentage was assessed based on morphology or immunohistochemical staining for CD34. Both patients with CRi lacked BM fibrosis (MF-0) at baseline and had markedly increased cellularity (BM cellularity of 80% and 100%) and an increase in BM blasts (25% and 10%). Follow-up BM samples in both cases showed a marked reduction in cellularity (30% cellularity in both cases) and blast counts <5% with the notable formation of clusters of erythroid cells in marked contrast to baseline. Interestingly, end-of-treatment BM of both cases showed increased BM fibrosis (≥2+ MF) and megakaryocytic histotopography characteristic of chronic phase MF. In contrast to CRi patients, evaluable BM slides from patients with no response (NR; n = 3) and PR (n = 6) showed moderate or marked fibrosis (≥2+ MF) at baseline.
Safety
Adverse event (AE) assessment for all 25 enrolled patients was recorded from time of treatment initiation to end of study visit. Table 3 displays the AEs occurring in >10% of all patients, regardless of attribution. The most frequent treatment emergent AE (TEAE) experienced by patients (all grades) included fatigue (8 patients, 32%), febrile neutropenia (7 patients, 28%), pneumonia (7 patients, 28%), diarrhea (7 patients, 28%), abdominal pain (6 patients, 24%), and edema (6 patients, 24%). Grade 3/4 hematologic AEs occurring in ≥5% of patients included neutropenia (4 patients, 16%), anemia 4 (4 patients, 16%), and thrombocytopenia (2 patients, 8%). Grade 3 and 4 nonhematologic TEAE regardless of attribution occurring in ≥5% of patients included febrile neutropenia (7 patients, 28%), pneumonia (6 patients, 24%), and bone pain (2 patients, 8%). Grade 3 and higher TEAEs were comparable in patients with MPN-AP and MPN-BP.
Adverse events occurring in >10% of patients, regardless of attribution
| Adverse event . | Grade 1/2 . | Grade 3+ . | Any grade . |
|---|---|---|---|
| Hematologic, n (%) | |||
| Neutropenia | 1 (4) | 4 (16) | 5 (20) |
| Anemia | 1 (4) | 4 (16) | 5 (20) |
| Thrombocytopenia | 3 (12) | 2 (8) | 5 (20) |
| Nonhematologic, n (%) | |||
| Fatigue | 7 (28) | 1 (4) | 8 (32) |
| Febrile neutropenia | 7 (28) | 7 (28) | |
| Pneumonia | 1 (4) | 6 (24) | 7 (28) |
| Diarrhea | 6 (24) | 1 (4) | 7 (28) |
| Abdominal pain | 6 (24) | 6 (24) | |
| Edema | 6 (24) | 6 (24) | |
| Constipation | 5 (20) | 5 (20) | |
| Epistaxis | 3 (12) | 1 (4) | 4 (16) |
| Vomiting | 4 (16) | 4 (16) | |
| Abdominal distension | 3 (12) | 3 (12) | |
| Dyspnea | 3 (12) | 3 (12) | |
| Dizziness | 3 (12) | 3 (12) | |
| Headache | 2 (8) | 1 (4) | 3 (12) |
| Hypertension | 2 (8) | 1 (4) | 3 (12) |
| Bone pain | 1 (4) | 2 (8) | 3 (12) |
| Myalgia | 3 (12) | 3 (12) | |
| Pain | 3 (12) | 3 (12) | |
| Adverse event . | Grade 1/2 . | Grade 3+ . | Any grade . |
|---|---|---|---|
| Hematologic, n (%) | |||
| Neutropenia | 1 (4) | 4 (16) | 5 (20) |
| Anemia | 1 (4) | 4 (16) | 5 (20) |
| Thrombocytopenia | 3 (12) | 2 (8) | 5 (20) |
| Nonhematologic, n (%) | |||
| Fatigue | 7 (28) | 1 (4) | 8 (32) |
| Febrile neutropenia | 7 (28) | 7 (28) | |
| Pneumonia | 1 (4) | 6 (24) | 7 (28) |
| Diarrhea | 6 (24) | 1 (4) | 7 (28) |
| Abdominal pain | 6 (24) | 6 (24) | |
| Edema | 6 (24) | 6 (24) | |
| Constipation | 5 (20) | 5 (20) | |
| Epistaxis | 3 (12) | 1 (4) | 4 (16) |
| Vomiting | 4 (16) | 4 (16) | |
| Abdominal distension | 3 (12) | 3 (12) | |
| Dyspnea | 3 (12) | 3 (12) | |
| Dizziness | 3 (12) | 3 (12) | |
| Headache | 2 (8) | 1 (4) | 3 (12) |
| Hypertension | 2 (8) | 1 (4) | 3 (12) |
| Bone pain | 1 (4) | 2 (8) | 3 (12) |
| Myalgia | 3 (12) | 3 (12) | |
| Pain | 3 (12) | 3 (12) | |
All enrolled patients have ended treatment. Reasons for study discontinuation included AE, 9 (36%); disease progression as assessed by the treating physician, 7 (28%); physician decision, 2 (8%); HCT, 2 (8%); study closure, 2 (8%); patient withdrawal, 1 (4%); and unknown, 2 (8%). A total of 19 enrolled patients died on study. Causes of death included disease progression (12 patients), respiratory failure (4 patients), pneumonia (1 patient), sepsis (1 patient), and unknown cause of death (1 patient). One death from sepsis with underlying cause as disease progression occurred within 30 days of treatment initiation.
Two patients were able to proceed to HCT. The first patient had baseline peripheral blood blasts of 2%, and was deemed an NR by response criteria resulting from rising blast count. The patient was alive 6 months after HCT. The second patient had 0% peripheral blood blasts at baseline (BM blasts were 28% at screening/baseline), blast count increased to 7% at cycle 4 and a decision to proceed to transplant. The patient died ∼6.5 months after transplant. Off-treatment reasons for the 11 patients who were deemed CRi or PR for response included disease progression or investigator decision (n = 5), adverse event (n = 4), and unknown because of study closure (n = 2).
Survival
The median OS for all patients on study was 9.5 (95% CI, 4.3-12.0) months (Figure 5A). The median OS in responding patients was 9.5 months (5.8 to NE) and 9.7 months in nonresponders (3.6 to NE). Median OS for TP53-mutated patients was 7.6 months (95% CI, 4.3 to NE) vs 9.6 months (95% CI, 3.6 to NE) in TP53 wild-type patients (P = .78) (Figure 5B). The number of gene mutations (more than 4 vs less than 4) associated with myeloid malignancy did not affect OS. Likewise, an association between response and/or survival based on the molecular profile, clinical characteristics, spleen size, or baseline peripheral blood blast count was not identified.
Survival analysis of MPN-AP/BP patients treated with combination decitabine and ruxolitinib. (A) OS from the time of study enrollment. The median OS for all patients on study was 9.5 (95% CI, 4.3-12.0) months. (B) OS by TP53 status. Median OS for TP53 mutated patients was 7.6 (95% CI, 4.3-NE) and 9.6 (95% CI, 3.6-NE) months in TP53 nonmutated patients (P = .78).
Survival analysis of MPN-AP/BP patients treated with combination decitabine and ruxolitinib. (A) OS from the time of study enrollment. The median OS for all patients on study was 9.5 (95% CI, 4.3-12.0) months. (B) OS by TP53 status. Median OS for TP53 mutated patients was 7.6 (95% CI, 4.3-NE) and 9.6 (95% CI, 3.6-NE) months in TP53 nonmutated patients (P = .78).
Cytokine profiling of MPN-AP/BP
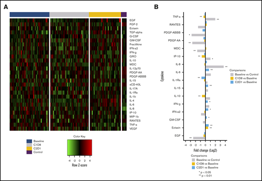
Compared with normal controls, MPN-AP/BP patients demonstrated significantly higher levels of interleukin-8 (IL-8), tumor necrosis factor-α (TNF-α; P < .01 for both), and interferon gamma-induced protein 10 (P < .05) and significantly lower levels of endothelial growth factor, platelet-derived growth factor-AA (P < .01 for both), and platelet-derived growth factor-AB/BB (P < .05; Figure 6A-B). We next compared baseline MPN-AP/BP samples with chronic-phase MF samples (n = 12). We identified significantly higher levels of eotaxin (P < .05) and GRO-α (P < .01) in MPN-AP/BP samples, among others (supplemental Figure 1A-B), both of which have previously been noted to be elevated in essential thrombocythemia patients who experience disease progression.15 Thus, at baseline, MPN-AP/BP patients demonstrate increased levels of cytokines previously associated with MPN disease progression. Among paired MPN-AP/BP samples, after 8 days of ruxolitinib monotherapy, significant decreases in TNF-α (consistent with prior observations in ruxolitinib-treated MF patients16 ), interferon gamma-induced protein 10, and IL-10 were noted, and a significant increase in eotaxin was noted (P < .01 for all), compared with baseline samples. Evaluation of baseline/pretreatment samples from C2D1 (after 1 cycle of combination ruxolitinib and decitabine) demonstrated significant changes in several cytokines not observed after 8 days of ruxolitinib monotherapy, including increases in granulocyte-macrophage colony-stimulating factor, interferon-α2, interferon-γ (P < .05 for all), IL-6 levels (P < .01), and decreases in IL-1Rα (P < .01) when compared with baseline study samples. Notably, there was a trend toward significantly higher levels of IL-8 (P = .05) and vascular endothelial growth factor (P = .05) at baseline in patients who were responders to therapy vs nonresponders.
Baseline and dynamic changes in cytokine levels in patients with MPN-AP/BP treated with combination decitabine and ruxolitinib. (A) Heatmap of evaluated cytokines for MPN-AP/BP baseline samples, C1D8, C2D1, and control samples. Cytokines are normalized across the comparison groups. Each row constitutes 1 cytokine, with the data for individual patients organized in columns. Green and red denote markers that are present at lower and higher levels, respectively. (B) Log2 fold changes shown for evaluated cytokines. Comparisons consisted of baseline vs control, C1D8 vs baseline, and C2D1 vs baseline.
Baseline and dynamic changes in cytokine levels in patients with MPN-AP/BP treated with combination decitabine and ruxolitinib. (A) Heatmap of evaluated cytokines for MPN-AP/BP baseline samples, C1D8, C2D1, and control samples. Cytokines are normalized across the comparison groups. Each row constitutes 1 cytokine, with the data for individual patients organized in columns. Green and red denote markers that are present at lower and higher levels, respectively. (B) Log2 fold changes shown for evaluated cytokines. Comparisons consisted of baseline vs control, C1D8 vs baseline, and C2D1 vs baseline.
Discussion
The outcomes of patients with advanced phase MPN are poor, and unearthing the mechanisms of progression represents an area of active translational research.17 We have previously determined that ruxolitinib administered at a dose of 25 mg BID for the first cycle and 10 mg BID for subsequent cycles can be safely and effectively combined with a fixed dose of decitabine in patients with MPN-AP/BP. In this multicenter phase 2, open label, combination study of ruxolitinib and decitabine, the ORR rate was 44% with a median OS of 9.5 months, which compares favorably with historical data of 3 to 5 months for conventional AML induction chemotherapy in this population.2
A previous retrospective study by Masarova et al showed that even the presence of at least 4% peripheral blood blasts identifies a population of MF patients that has a similarly poor outcome and clinical characteristics as MF-AP patients.18 Peripheral blood blast percentage is a continuum and can fluctuate during the clinical course and frequently differ between the peripheral blood and BM compartments at any given point in time. It is important to note that the clinical and cytogenomic profiles of the AP and BP cohorts were in fact overlapping in clinical characteristics and consequently outcome.
Two single-institution phase 2 trials of single-agent ruxolitinib in patients with AML have reported modest responses selectively in those patients harboring mutated JAK2.19,20 Decitabine monotherapy has been reported to extend survival to 9 to 10 months in the setting of advanced phase MPN, and is a better tolerated alternative to more intensive induction chemotherapy regimens.21,22 The activity of combination ruxolitinib and azacytidine in patients with chronic phase MF was demonstrated by the MD Anderson group previously, and a high rate of spleen response coupled with reductions in BM fibrosis was noted in this phase 2 trial.18 Additionally. Bose et al recently reported the results of their single-institution, phase 1/2 trial of combination ruxolitinib and decitabine in an exclusively MPN-BP population with a recommended phase 2 dose of ruxolitinib 50 mg BID.23 The ORR was 61% with a median OS of 8.4 months in this study. Given the results presented here, it is unclear that there is a survival advantage associated with ruxolitinib doses higher than 10 mg twice daily when administered in combination with a hypomethylating agent for advanced phase MPN patients.
The survival outcome reported in our study is comparable to data from a single-institution retrospective report of a median OS of 9.4 months with curative-intent intensive induction therapy followed by HCT.22 The study also reported a median OS of only 2.3 months for those treated with noncurative-intent low intensity therapy, which included hypomethylating agents. Based on the data from the prospective trial presented here, it remains somewhat unclear if the addition of ruxolitinib improves response rate, as well as duration of response, over single-agent decitabine. However, these results do support the ability of this regimen to reduce spleen burden (median reduction, −54.8%) in these advanced phase patients, which would be expected to have a positive impact on quality of life.24
TP53 mutations are among the most common and vexing mutations encountered in advanced MPN.25,26 Clinical observations in patients with AML harboring TP53 mutations, often with concurrent complex karyotypes, have demonstrated that these patients have inferior remission rates and survival when treated with induction chemotherapy.25,27 By contrast, recent data have demonstrated that presence of TP53 mutations is associated with higher response rates to decitabine (10-day regimen) in AML than that observed in TP53 wild-type cases. Further, TP53 mutations were not associated with inferior survival in AML patients treated with decitabine. Finally, a substantial decrease in TP53 variant allele frequency was observed in a subset of treated patients.28 Similar to these observations, the presence of TP53 mutations (which were observed in 38% of patients treated in our study) was not associated with a reduced response rate, nor with a reduced OS rate to ruxolitinib and decitabine therapy as compared with TP53 wild-type patients. Given the relatively small number of patients in this study, these data must be interpreted with caution. However, our data suggest that TP53 mutations may not influence outcomes in patients with MPN-AP/BP treated with decitabine. This observation will require further validation in larger retrospective and prospective studies.
Inflammatory cytokine production is a key component of MPN pathophysiology and has been well described in chronic phase MPN.15,16,29,30 To our knowledge, the cytokine profile of MPN-AP/BP has not been described previously. We identified significantly higher levels of IL-8 and TNF-α in MPN-AP/BP compared with normal controls. Notably, IL-8 expression has previously been associated with inferior overall and leukemia-free survival in MF patients,31 and TNF-α is known to be overexpressed in MPN patients and correlates with JAK2V617F allele burden (itself a marker of more advanced disease).32 These data support the possibility that such inflammatory cytokines contribute to MPN disease progression, the pathobiology of which remains to be investigated.
Recognized, and previously acknowledged, limitations of this study include the heterogeneity of the population which included both MPN-AP and MPN-BP patients, absence of standard response criteria, as well as technical challenges involved in BM assessments in this patient population. This study population was a real-world mixture of advanced phase patients that ranged from MPN-AP to MPN-BP with frequent discordance between peripheral blood and BM blast percentage. The heterogeneity of the patient population was further emphasized by the recruitment and treatment of subjects enrolled across 7 US centers. The clinical significance of peripheral blood blast cell count clearance on survival outcome is not evident from this dataset because there was no clear correlation between ORR and survival. It is also notable the MPN-AP patients had a baseline median blast count (17.9%) that approached MPN-BP threshold (20%) and otherwise indistinguishable molecular profiles, including p53 and complex karyotype, from the MPN-BP cohort, so these may actually be closely overlapping populations. Future studies evaluating novel treatment approaches in advanced phase MPN patients should be powered sufficiently for separate analysis of primary end points in each group and use validated response criteria. The lack of patient-reported outcome data in the form of symptom assessment did not allow for formal evaluation of symptom response in this trial, which is an important consideration when developing therapies that may potentially extend survival while aiming to maintain quality of life. However, we do note dynamic changes in inflammatory cytokines in response to therapy, which may correlate with symptom burden changes, as previously described.16
MPN-AP/BP is a genetically complex, treatment-resistant, and debilitating disease in dire need of improved interventions. Referral to centers for clinical trial participation will remain of significant importance as novel treatment approaches are evaluated in the future, whereas the goal for a subset of eligible patients may still be HCT consolidation. The combination of ruxolitinib and decitabine in MPN-AP/BP is a viable low-intensity, ambulatory regimen that reduces spleen size with a median OS that is particularly encouraging given multiple historical reports. Outside of clinical trial options, this therapeutic approach should be considered in those patients with leukemic evolution of chronic MPN and may serve as a potential treatment bridge to HCT in a subset of patient, which remains the only curative option.
Datasets and protocol can be obtained by e-mailing the corresponding author, John O. Mascarenhas, at john.mascarenhas@mssm.edu.
Acknowledgments
This work was supported by grants from the National Institutes of Health, National Cancer Institute (1 P01 CA108671-01A2) (principal investigator: R.H.), the Incyte Corporation, and the Cancer Center Support Grant/Core Grant to Memorial Sloan Kettering Cancer Center through the National Institutes of Health, National Cancer Institute (P30 CA008748 and 1K08CA188529-01) (R.K.R.).
Authorship
Contribution: R.K.R., J.O.M., A.C.D., M.L.H., R.L.L., and R.H. designed the study; R.K.R., J.O.M., R.B., E.S.W., D.B., O.O., E.H., C.N.A., M.K., M.L.H., and R.A.M. carried out the clinical investigations; L.S. provided regulatory support and guidance for the study; H.E.K. and A.C.D. performed statistical analysis; M.E.S. performed central pathology review; N.F. and R.K.R. performed molecular genetic analysis; V.N. performed cytogenetic analysis; R.S.W. performed sample procurement and curation; R.K.R., J.O.M., H.E.K., A.K., E.M., J.S.M.-M., J.E.A.O., M.F.L., Y.Z., and A.C.D. analyzed data; and R.K.R. and J.O.M. wrote the manuscript.
Conflict-of-interest disclosure: J.O.M. has received research funding from Incyte, Novartis, Merck, CTI Biopharma, Roche, Kartos, Celgene, Janssen, AROG, Merus, and Promedior and consulting fees from Novartis, Roche, Celgene, CTI Biopharma, and Incyte. R.K.R. has received consulting fees from Constellation, Incyte, Celgene, Promedior, CTI, Jazz Pharmaceuticals, Blueprint, Stemline, and research funding from Incyte, Constellation, and Stemline. E.H. has served as an advisor and received research support from Blueprint Medicines and Novartis Oncology. E.S.W. has served as advisory/consultant role for AbbVie, Arog, Astellas, Celyad, Jazz, Kite, Kura, Pfizer, Macrogenics, and PTC Therapeutics. M.K. has received research funding from Incyte, Celgene, Constellation, and Blueprint and consulting fees from La Jolla Pharmaceutical. R.A.M. has received consulting fees from Novartis, Sierra Oncology, and La Jolla and research support from Celgene, Incyte, AbbVie, Samus, and Genentech. A.G. has received research funding from Incyte, Celgene, CTI Biopharma, Roche, Sierra Oncology, and Imago Biosciences and consulting fees from Celgene, Pfizer, Kartos, CTI Biopharma, Galecto, and Promedior. C.N.A. has received research funding from Pfizer, Actinium, and AstraZeneca, and consulting fees from Nkarta, Tetraphase, Bayer, Jazz, Seattle Genetics, Cardinal Health, and ArcherDX. O.O. has received consulting fees from AbbVie, Celgene, Impact Biomedicines, and Incyte; and research funding from AbbVie, Astra Zeneca, Agios, Celgene, CTI-Biopharma, Janssen, Incyte, Kartos, NS-Pharma, Oncotherapy Sciences, and Sierra Oncology. R.L.L. is on the supervisory board of Qiagen and is a scientific advisor to Loxo, Imago, C4 Therapeutics, and Isoplexis, which each include an equity interest; he receives research support from and consulted for Celgene, Incyte, and Roche; has received research support from Prelude Therapeutics; has consulted for Novartis and Janssen; and has received honoraria from Lilly and Amgen for invited lectures and from Gilead for grant reviews. The remaining authors declare no competing financial interests.
Correspondence: John O. Mascarenhas, Division of Hematology/Oncology, Tisch Cancer Institute, Icahn School of Medicine at Mount Sinai, 1 Gustave L. Levy Pl, Box 1079, New York, NY 10029; e-mail: john.mascarenhas@mssm.edu.
References
Author notes
J.O.M. and R.K.R. contributed equally to this work.
The full-text version of this article contains a data supplement.






