Key Points
GM-CSF and IL-3 rescue FLT3–internal tandem duplication (FLT3-ITD) AML from FLT3 inhibition through JAK2, STAT5, and PIM kinases.
Combinations of an FLT3 inhibitor with JAK or PIM kinase inhibitors may potentially improve clinical responses in FLT3-ITD AML.
Abstract
Activating mutations in Fms-like tyrosine kinase 3 (FLT3) occur in ∼30% of adult cases of acute myeloid leukemia (AML). Selective second- and third-generation FLT3 inhibitors have shown significant clinical activity in patients with relapsed FLT3-mutant AML. However, clearance of FLT3-mutant clones does not consistently occur, and disease will progress in most patients after an initial response. This scenario challenges the model of FLT3-mutant AML being oncogene addicted, and it suggests that redundant signaling pathways regulate AML cell survival after FLT3 inhibition. We show that primary FLT3-mutant AML cells escape apoptosis induced by FLT3 inhibition in vitro in the presence of cytokines produced normally in the bone marrow, particularly granulocyte-macrophage colony-stimulating factor (GM-CSF) and interleukin-3 (IL-3). Despite reactivating canonical FLT3-signaling pathways, GM-CSF and IL-3 maintain cell survival without rescuing proliferation. Cytokine-mediated resistance through GM-CSF and IL-3 is dependent on JAK kinase, STAT5, and proviral integration site of Moloney murine leukemia virus (PIM) but not MAPK or mammalian target of rapamycin signaling. Cotreatment with FLT3 inhibitors and inhibitors of JAK or PIM kinases blocks GM-CSF and IL-3 rescue of cell survival in vitro and in vivo. Altogether, these data provide a strong rationale for combination therapy with FLT3 inhibitors to potentially improve clinical responses in AML.
Introduction
Acute myeloid leukemia (AML) is an aggressive malignancy characterized by the accumulation of immature hematopoietic cells. Curative treatment of AML typically consists of intensive chemotherapy and, in many cases, an allogeneic stem cell transplant.1 The mutational landscape of AML comprises driver mutations in signaling pathways, transcription factors, epigenetic modifiers, and splicing factors.2,3 FMS-like tyrosine kinase 3 (FLT3) is the most frequently mutated gene in AML at ∼30%. The most common mutation in FLT3 is the internal tandem duplication (FLT3-ITD), which renders FLT3 constitutively active.4,5 FLT3-ITD AML has a poor prognosis, with high rates of relapse even with a stem cell transplant, making it an ideal therapeutic target.6
Patient responses in the initial clinical trials with first-generation FLT3 inhibitors were short-lived.7 These early FLT3 inhibitors (eg, midostaurin, lestaurtinib, sorafenib) often showed clearance of blasts from the peripheral blood but not from the bone marrow (BM), suggesting the BM milieu as a potential source of therapeutic resistance.8-10 Midostaurin was the first FLT3 inhibitor approved by the US Food and Drug Administration (FDA); however, its efficacy has only been reported in combination with intensive chemotherapy.11 Pharmacodynamic studies have shown that these early inhibitors were unable to achieve sustained inhibition of FLT3.12,13 Newer generation FLT3 inhibitors were therefore developed for improved potency and specificity. Three second-/third-generation FLT3 inhibitors are currently being evaluated in late-phase clinical trials: quizartinib, crenolanib, and gilteritinib (NCT02039726, NCT03250338, and NCT02421939, respectively). These agents are generally well tolerated and efficacious as monotherapies in the relapsed/refractory setting.14-16 Gilteritinib received FDA approval in November 2018.
Unfortunately, the median duration of response with these newer agents remains short-lived (weeks to months). Patients who achieve remission with undetectable FLT3-ITD have improved overall survival vs those in remission with measurable residual disease, suggesting that achieving deeper responses with FLT3 inhibitors can be beneficial.17 Although quizartinib was recently shown to be an improvement over currently available therapy, it is not curative, and all patients eventually relapse in the absence of an allogeneic transplant.14 These observations raise the questions of whether FLT3-ITD AML cells are oncogene addicted and how they survive during periods of effective FLT3 inhibition.
Given the question of oncogene addiction, the identification of pathways of resistance to FLT3 inhibitor therapy is of central importance. Clinical relapses while taking quizartinib or gilteritinib have been associated with acquisition of drug resistance mutations in FLT3 itself (eg, D835, F691L) or activating mutations in other signaling pathways.18,19 How FLT3-ITD AML cells are able to survive in the BM in a nonproliferative or dormant state during active FLT3-directed therapy is incompletely understood. The persistence of low levels of leukemia within the BM microenvironment can serve as a reservoir of malignant cells, eventually developing resistance mutations and leading to relapse. CXCR4, FLT3 ligand, fibroblast growth factor, and other complex stromal cell effects have been identified as components within the BM microenvironment that can contribute to FLT3 inhibitor resistance.20-25 Thus far, inhibition of stromal-mediated effects has not yielded much clinical benefit, although this approach was not tested with second-/third-generation FLT3 inhibitors.26,27 The present study identifies a parallel signaling pathway activated by BM-derived cytokines that rescues FLT3-ITD AML cell survival from potent FLT3 inhibition. This rescue depends on signaling through JAK, STAT5, and proviral integration site of Moloney murine leukemia virus (PIM) kinases and suggests an approach to improve therapy for relapsed FLT3-mutant AML.
Methods
Cytokines and drugs
Granulocyte colony-stimulating factor (G-CSF), granulocyte-macrophage colony-stimulating factor (GM-CSF), interleukin-3 (IL-3), IL-6, stem cell factor (SCF; STEMCELL Technologies), and FLT3 ligand (R&D Systems) were used at a final concentration of 20 ng/mL except for SCF at 50 ng/mL. INCB053914 was provided through a materials transfer agreement with Incyte Corporation. Quizartinib (a gift from Ambit Biosciences/Daiichi Sankyo), crenolanib (Selleck Chemicals), rapamycin (MilliporeSigma), gilteritinib (ChemieTek), ruxolitinib (LC Laboratories), trametinib (Selleck Chemicals), and INCB053914 were dissolved in dimethyl sulfoxide (DMSO) and diluted to a final DMSO concentration of 0.1% to 0.2% for all experiments.
Colony-forming assays
Cells were plated in human methylcellulose-enriched media or base media with or without added cytokines (R&D Systems). Plates were maintained at 37°C and 5% carbon dioxide, and were assessed at 7 days for MV4;11 or 14 days for primary cells. Drug treatments were added on day 1 only. Colonies were defined as >10 cells per cluster. For MV4;11 cells, 250 cells were used per plate, and experiments were performed with 3 biologic replicates. BM or peripheral blood mononuclear cells from patients with AML or normal adult BM CD34+ cells were obtained from the Stem Cell and Xenograft Core (SCXC) facility at the University of Pennsylvania. For primary AML mononuclear cells, 10 000 to 50 000 cells were used per plate in technical duplicates. For normal CD34+ cells, 1000 cells were used per plate with 3 biologic replicates. Only data from samples with growth of >30 colonies per plate in the DMSO-treated control are presented. Data are represented as fold change vs DMSO-treated control.
Cell viability assay
Primary AML cells were plated in 96-well plates at 100 000 to 200 000 cells per well in triplicate. Drug treatments were added on day 1 only. Cell viability was measured by using an adenosine triphosphate–based luminescence assay (ATPlite 1-step; PerkinElmer) after 72 hours of drug treatment. Because primary AML cells have no significant proliferation in these conditions, this assay reflects cell survival only. Data are represented as fold change vs DMSO-treated control.
Apoptosis assays
Unfixed cells were resuspended in Annexin Binding Buffer (Thermo Fisher Scientific; BioLegend) and stained with Annexin V (Thermo Fisher Scientific; BioLegend). Cells were additionally stained with propidium iodide or Live/Dead Violet (Thermo Fisher Scientific). Stained cells were analyzed by using a BD LSR II or BD Accuri C6 flow cytometer, and data were processed with FlowJo version 10 (BD Biosciences). Statistical analyses represent 3 biologic replicates.
Cell proliferation assay
Cells were stained with CellTrace Violet (Thermo Fisher Scientific) on day 1 of treatment and allowed to proliferate over 72 hours. Stained cells were processed as noted earlier for apoptosis assays and gated on live cells for measurement of dye dilution. The proliferation index was measured by using data analysis with FCS Express 6 (De Novo Software). Statistical analyses represent 3 biologic replicates.
STAT5 knockdown
Cells were cotransfected with 2 μg of pMAX-GFP and 1 μM of small interfering RNA (siRNA; Dharmacon) by using Amaxa Nucleofector Kit L and the Nucleofector 2b device. Sequences for siRNA were designed to target both STAT5A and STAT5B and pooled in an equal ratio or nontargeting for control (siGenome Non-Targeting siRNA #1; Dharmacon). Cells were recovered for at least 24 hours before drug treatment of 72 hours.
Quantitative PCR
RNA was extracted after 24 hours of drug treatment by using the RNeasy Mini Kit (Qiagen). Complementary DNA was generated by using RNA to cDNA EcoDry Premix (Double Primed) (Takara Bio). Quantitative polymerase chain reaction (PCR) was performed by using Power SYBR Green PCR Master Mix (Thermo Fisher Scientific) and PIM isoform specific primers on the 7500 Real Time PCR System (Thermo Fisher Scientific).28 Relative concentrations were calculated by using the ΔΔCT method vs GAPDH.
Animal model
Nonobese, diabetic, severe combined immunodeficiency γchain−/− (NSG) mice and NSG mice with transgenic expression of human GM-CSF, IL-3, and SCF (NSGS) (The Jackson Laboratory) were obtained from the SCXC facility at the University of Pennsylvania. All experiments were performed on protocols approved by the institutional animal care and use committees of the University of Pennsylvania. MV4;11 cells were transduced with a click beetle red luciferase-T2A-GFP lentiviral construct and sorted by positive-selection flow cytometry (MV4;11-luc). MV4;11-luc cells (5 × 105) were injected into tail veins of mice after busulfan conditioning. Gilteritinib was prepared in 0.5% methylcellulose and given by oral gavage at 60 mg/kg three times weekly. Ruxolitinib was administered continuously by using a 2000 mg/kg chow (generously provided by Incyte Corporation). Mice were assessed for total leukemia burden pretreatment and after 10 days of drug treatment by bioluminescent imaging on an IVIS Spectrum (PerkinElmer) after injection with D-luciferin (PerkinElmer). Drug treatments were initiated after confirmation of engraftment on days 4 to 6.
Statistical analysis
Statistical analyses were performed by using Prism version 7 (GraphPad Software). All comparisons were performed by using the Student t test, 1-way analysis of variance with Tukey’s correction for multiple comparisons, or 2-way analysis of variance with the Sidak multiple comparisons test. In the figures, asterisks denote statistically significant P values (*P < .05, **P < .01, ***P < .001, and ****P < .0001), and “ns” indicates lack of statistical significance (P ≥ .05).
Study approval
All methods involving animals were approved by the Institutional Animal Use and Care Committee of the University of Pennsylvania. Human AML samples were acquired through the SCXC following informed consent on their institutional review board–approved protocol. All samples were collected in accordance with federal and university guidelines and provided to us pathologically annotated but deidentified of patient information.
Results
BM cytokines rescue FLT3-ITD AML from FLT3 inhibition
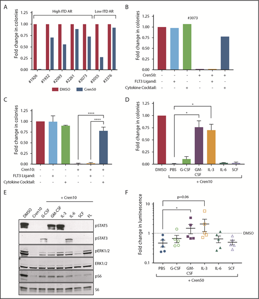
We first sought to characterize the responses of primary FLT3-ITD AML to FLT3 inhibitors in vitro. Primary FLT3-ITD AML mononuclear cells were screened for colony-forming capacity in methylcellulose media containing a cocktail of hematopoietic cytokines, including G-CSF, GM-CSF, IL-3, IL-6, SCF, and erythropoietin. Samples were chosen for an FLT3-ITD to wild-type ratio of at least 1:2 (supplemental Table 1 presents further clinical annotation). Consistent with previous results, considerable variability was observed in colony formation with potent FLT3 inhibition by crenolanib treatment (Figure 1A).29 Although previous studies suggested that high allelic ratios (defined as a variant allele frequency ≥50%) predict for response in liquid culture assays, we observed no correlation with response in colony-forming ability in this small dataset. Analysis of cells remaining after 2 weeks revealed stable FLT3-ITD allele frequencies, showing that we did not simply select for FLT3 wild-type cells (supplemental Figure 1). All but one sample (#1926) exhibited preservation of colony formation after treatment with crenolanib, suggesting that redundant signaling pathways may act in these cells.
BM cytokines rescue FLT3-ITD AML. (A) Colony-forming assay of primary human FLT3-ITD AML in cytokine-rich methylcellulose treated with or without crenolanib. Brackets denote high (≥50%) or low (<50%) FLT3-ITD mutant to wild-type allelic ratio (ITD AR) expressed as a percentage of total alleles. Colony-forming assay of sample #3073 (B) or MV4;11 cells (n = 3) (C) in methylcellulose with or without cytokines and treated with crenolanib. (D) Colony-forming assay of MV4;11 cells in methylcellulose supplemented with the indicated cytokine and treated with crenolanib (n = 3). (E) Immunoblot of MV4;11 cells treated with crenolanib ± the indicated cytokine for 24 hours. (F) Adenosine triphosphate–based survival assay of primary human FLT3-ITD AML treated with crenolanib ± the indicated cytokine. Supplemental Table 1 provides characteristics of patient samples. Dashed line represents DMSO-treated control (n = 5). Error bars represent standard error of the mean (SEM). *P < .05; ****P < .0001. Cren10/50, crenolanib 10 or 50 nM; PBS, phosphate-buffered saline.
BM cytokines rescue FLT3-ITD AML. (A) Colony-forming assay of primary human FLT3-ITD AML in cytokine-rich methylcellulose treated with or without crenolanib. Brackets denote high (≥50%) or low (<50%) FLT3-ITD mutant to wild-type allelic ratio (ITD AR) expressed as a percentage of total alleles. Colony-forming assay of sample #3073 (B) or MV4;11 cells (n = 3) (C) in methylcellulose with or without cytokines and treated with crenolanib. (D) Colony-forming assay of MV4;11 cells in methylcellulose supplemented with the indicated cytokine and treated with crenolanib (n = 3). (E) Immunoblot of MV4;11 cells treated with crenolanib ± the indicated cytokine for 24 hours. (F) Adenosine triphosphate–based survival assay of primary human FLT3-ITD AML treated with crenolanib ± the indicated cytokine. Supplemental Table 1 provides characteristics of patient samples. Dashed line represents DMSO-treated control (n = 5). Error bars represent standard error of the mean (SEM). *P < .05; ****P < .0001. Cren10/50, crenolanib 10 or 50 nM; PBS, phosphate-buffered saline.
We hypothesized that the exogenous cytokines in the methylcellulose media or autocrine FLT3 ligand stimulation were inducing FLT3 inhibitor resistance.21 We therefore performed the colony assay for sample #3073 (Figure 1B) in the absence of cytokines. Colony formation in this setting was completely inhibited by crenolanib and restored by cytokines but not by FLT3 ligand. We further showed that the FLT3-ITD AML cell line, MV4;11, recapitulated the findings seen in the primary AML cells (Figure 1C). These data show that cytokines other than FLT3 ligand are responsible for colony rescue and provide a model system to study this effect. Quantification of cytokines from conditioned media of primary AML cells suggest that some of this effect may be from autocrine stimulation (supplemental Table 2).
GM-CSF or IL-3 is sufficient for rescue from FLT3 inhibition
Using MV4;11 cells as a model system, we repeated the colony assay in methylcellulose media supplemented with single cytokines to determine which mediated the colony rescue. Treatment with either GM-CSF or IL-3 alone rescued colony-forming ability from FLT3 inhibition, whereas G-CSF, IL-6, and SCF had a minimal effect (Figure 1D). To determine the signaling pathways necessary for cytokine rescue, MV4;11 cells treated with both crenolanib and individual cytokines were assessed for activation of specific signaling pathways. All of the cytokines tested induced phosphorylation of ERK and S6 to at least some degree (Figure 1E, compare lane 2 vs lanes 3-8). Only G-CSF and IL-6 induced STAT3 phosphorylation, suggesting that STAT3 activity is not sufficient for rescue of cell survival. By contrast, only GM-CSF and IL-3 restored STAT5 phosphorylation (an effect that is further explored later in this article). Five primary FLT3-ITD AML samples exhibited similar survival responses to GM-CSF and IL-3, with lesser responses to G-CSF, IL-6, and SCF (Figure 1F). These data suggest that reactivation of signaling, including STAT5 reactivation, is associated with cytokine-dependent rescue of AML cell lines and primary cells from FLT3 inhibition.
Total cell number after cytokine rescue may reflect an increase in proliferation, a decrease in apoptosis, or both. To distinguish these possibilities, we assessed growth and apoptosis in the MV4;11 system. Growth of MV4;11 cells was inhibited by FLT3 inhibitors both with and without GM-CSF or IL-3 (Figure 2A, open diamond and square), whereas apoptosis induced by FLT3 inhibitors is reversed by these cytokines (Figure 2B-C). Finally, we considered that in patients, AML cells which are arrested in their growth during FLT3 inhibitor therapy must be able to regrow after FLT3 therapy. To model this theory, MV4;11 cells were treated with FLT3 inhibition without or with cytokines for 3 days. Both FLT3 inhibitors and cytokines were then washed out, and cells were replated. Washout showed that GM-CSF– or IL-3–treated cells but not cells treated with crenolanib alone retained proliferative capacity, providing a reservoir of leukemia with the potential for relapse (Figure 2D, compare open diamonds and squares vs filled squares).
GM-CSF and IL-3 rescue cell survival. (A) Growth curve of MV4;11 cells treated with crenolanib ± the indicated cytokine (n = 3). Percent apoptosis by Annexin-V staining (B) and proliferation index of live cells by dye dilution (C) after 72 hours of treatment of MV4;11 cells with crenolanib ± the indicated cytokine (n = 3). (D) Growth curve of MV4;11 cells treated with crenolanib ± the indicated cytokine for 3 days. Cells were replated in fresh media without treatments on day 3. DMSO-treated control diluted 1:4 to normalize for cell density (n = 3). Error bars represent SEM. **P < .01; ***P < .001; ****P < .0001. Cren10, crenolanib 10 nM; ns, not significant.
GM-CSF and IL-3 rescue cell survival. (A) Growth curve of MV4;11 cells treated with crenolanib ± the indicated cytokine (n = 3). Percent apoptosis by Annexin-V staining (B) and proliferation index of live cells by dye dilution (C) after 72 hours of treatment of MV4;11 cells with crenolanib ± the indicated cytokine (n = 3). (D) Growth curve of MV4;11 cells treated with crenolanib ± the indicated cytokine for 3 days. Cells were replated in fresh media without treatments on day 3. DMSO-treated control diluted 1:4 to normalize for cell density (n = 3). Error bars represent SEM. **P < .01; ***P < .001; ****P < .0001. Cren10, crenolanib 10 nM; ns, not significant.
Cytokine-mediated rescue requires STAT5
As shown in Figure 1E, GM-CSF and IL-3 activated ERK and mammalian target of rapamycin complex 1 (mTORC1)–dependent signaling but differed from nonrescuing cytokines by the activation of STAT5. We hypothesized that activation of ERK and mTORC1 would have minimal contribution to the rescue effect of GM-CSF and IL-3. To test this theory, MV4;11 cells were cotreated with crenolanib, GM-CSF, and either trametinib or rapamycin to inhibit MEK and mTORC1, respectively. Specific inhibition of each pathway was verified by immunoblot (Figure 3A). GM-CSF was still able to rescue despite inhibition of ERK or mTORC1 signaling, showing that these signaling pathways are not necessary for the cytokine-mediated rescue (Figure 3B). The magnitude of the effect of trametinib on GM-CSF rescue is consistent with additive toxicity. Because specific pharmacologic inhibition of STAT5 is not possible, we designed siRNA that would recognize RNA for both STAT5A and STAT5B and achieved >80% knockdown efficiency (Figure 3C). MV4;11 cells were nucleofected with control or STAT5 siRNA and a GFP marker. Knockdown of STAT5 had no effect on the survival of MV4;11 cells with or without crenolanib in the absence of cytokine stimulation (Figure 3D). However, STAT5 knockdown resulted in a marked decrease of GM-CSF rescue, showing that activation of STAT5 is necessary for this effect. Similar results were seen with IL-3 (supplemental Figure 2A-B).
STAT5 is necessary for cytokine rescue. (A) Immunoblot of MV4;11 cells treated with indicated drugs for 2 hours. (B) Percent apoptosis by Annexin-V staining of MV4;11 cells treated for 72 hours with indicated drugs ± GM-CSF (n = 3). (C) Immunoblot of MV4;11 cells nucleofected with indicated siRNA. (D) Percent apoptosis by Annexin-V staining of MV4;11 cells nucleofected with control or STAT5A/B siRNA and treated with crenolanib ± GM-CSF for 72 hours (n = 3). Error bars represent SEM. **P < .01; ****P < .0001. C, control; Rapa, rapamycin 100 nM; S, STAT5A/B; Tram, trametinib 10 nM.
STAT5 is necessary for cytokine rescue. (A) Immunoblot of MV4;11 cells treated with indicated drugs for 2 hours. (B) Percent apoptosis by Annexin-V staining of MV4;11 cells treated for 72 hours with indicated drugs ± GM-CSF (n = 3). (C) Immunoblot of MV4;11 cells nucleofected with indicated siRNA. (D) Percent apoptosis by Annexin-V staining of MV4;11 cells nucleofected with control or STAT5A/B siRNA and treated with crenolanib ± GM-CSF for 72 hours (n = 3). Error bars represent SEM. **P < .01; ****P < .0001. C, control; Rapa, rapamycin 100 nM; S, STAT5A/B; Tram, trametinib 10 nM.
PIM kinases are required for cytokine-mediated rescue
PIM kinases are well-described survival kinases downstream of STAT5 and have been previously reported to be regulated by FLT3-ITD.30,31 PIM kinases are constitutively active after protein translation, and thus activity is regulated at the transcriptional level. We first assessed PIM mRNA expression by using quantitative PCR in MV4;11 cells untreated, treated with crenolanib, or treated with crenolanib and cytokines. Consistent with previous reports, all PIM isoforms were downregulated upon treatment with crenolanib in the absence of cytokines (Figure 4A). Addition of GM-CSF or IL-3 significantly upregulated PIM1 and PIM2 expression. PIM3 RNA expression was increased by cytokines, but this change was not statistically significant. IL-6, which does not rescue from FLT3 inhibition, had no effect on PIM1 expression, although it trended toward upregulation of PIM2. Similar results were seen in primary AML; however, the effect was statistically significant only for PIM1 (Figure 4B). These data suggest that STAT5-mediated regulation of PIM kinases may play a crucial role in cytokine rescue of cells from FLT3 inhibition.
PIM kinases are necessary for cytokine rescue. (A) RNA expression of PIM isoforms in MV4;11 cells after 24 hours of treatment with crenolanib ± the indicated cytokine (n = 3). (B) RNA expression of PIM isoforms in primary human FLT3-ITD AML after 24 hours of treatment with crenolanib ± the indicated cytokine. Dashed line represents DMSO-treated control (n = 3). (C) Percent apoptosis by Annexin-V staining of MV4;11 cells treated with indicated drugs ± GM-CSF (n = 3). (D) Adenosine triphosphate–based survival assay of primary human FLT3-ITD AML treated with crenolanib, PIM inhibitor, and GM-CSF. Supplemental Table 1 provides characteristics of patient samples. Dashed line represents DMSO-treated control (n = 6). Error bars represent SEM. *P < .05; **P < .01; ***P < .001; ****P < .0001. 053914, PIM inhibitor at 10, 100, or 500 nM.
PIM kinases are necessary for cytokine rescue. (A) RNA expression of PIM isoforms in MV4;11 cells after 24 hours of treatment with crenolanib ± the indicated cytokine (n = 3). (B) RNA expression of PIM isoforms in primary human FLT3-ITD AML after 24 hours of treatment with crenolanib ± the indicated cytokine. Dashed line represents DMSO-treated control (n = 3). (C) Percent apoptosis by Annexin-V staining of MV4;11 cells treated with indicated drugs ± GM-CSF (n = 3). (D) Adenosine triphosphate–based survival assay of primary human FLT3-ITD AML treated with crenolanib, PIM inhibitor, and GM-CSF. Supplemental Table 1 provides characteristics of patient samples. Dashed line represents DMSO-treated control (n = 6). Error bars represent SEM. *P < .05; **P < .01; ***P < .001; ****P < .0001. 053914, PIM inhibitor at 10, 100, or 500 nM.
We next used a pan-PIM kinase inhibitor (INCB053914) currently in clinical development to assess its ability to block cytokine-mediated rescue.32 Pharmacokinetic studies have reported drug concentrations up to 500 nM at the recommended phase 2 dose.33 MV4;11 cells exhibit a dose-dependent response to PIM inhibition, with the cytokine effect being completely abrogated at the 500-nM level (Figure 4C; supplemental Figure 2C). Apoptosis was associated with decreased Mcl-1 expression, as previously described (supplemental Figure 3).34 The combination of PIM and FLT3 inhibition also reduced cell survival in primary FLT3-ITD AML that was previously insensitive to FLT3 inhibitors alone in the presence of GM-CSF (Figure 4D). Overall, these results show that PIM kinases act downstream of GM-CSF and IL-3, promoting leukemia cell survival after FLT3 inhibition.
JAK inhibition blocks cytokine-mediated rescue
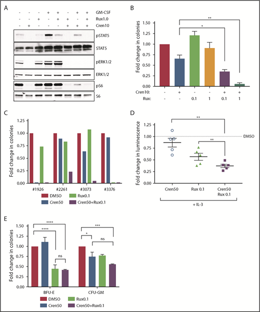
We wanted to further explore the effects of combinatorial inhibition of cytokine rescue using drugs currently FDA-approved for human use. Because both GM-CSF and IL-3 signal to STAT5 through JAK2, we assessed the ability of an FDA-approved JAK1/2 inhibitor, ruxolitinib, to mitigate the cytokine rescue of FLT3 inhibition. GM-CSF stimulation of crenolanib-treated MV4;11 cells restored phosphorylation of STAT5 and S6 (Figure 5A). ERK phosphorylation was variable at this time point and was not detected in this experiment. Cotreatment with ruxolitinib blocked reactivation of these canonical signaling pathways. We next tested the functional effect of combination treatment on MV4;11 colony formation in cytokine-rich media. Ruxolitinib alone had no effect; however, there was a dose-dependent response in combination with crenolanib (Figure 5B). Similar results were seen in primary FLT3-ITD AML in both colony formation (Figure 5C) and cell survival assays (Figure 5D). Although we noted substantial variability in the effect of either drug alone on colony-forming capacity, the combination treatment was the most effective for all samples tested. Notably, lower doses of ruxolitinib were efficacious, which may improve the therapeutic window.
JAK inhibition blocks cytokine rescue. (A) Immunoblot of MV4;11 cells treated with crenolanib 10 nM, ruxolitinib 1 μM, or both for 2 hours, then stimulated with GM-CSF for 15 minutes. Colony-forming assay in cytokine-rich methylcellulose treated with crenolanib, ruxolitinib, or both for MV4;11 cells (B; n = 3) or primary human FLT3-ITD AML (C). (D) Adenosine triphosphate–based survival assay of primary human FLT3-ITD AML treated with crenolanib, ruxolitinib, and IL-3. Supplemental Table 1 provides characteristics of patient samples. Dashed line represents DMSO-treated control (n = 5). (E) Colony-forming assay in cytokine-rich methylcellulose treated with crenolanib, ruxolitinib, PIM inhibitor, or combinations for normal human adult BM CD34+ cells. Error bars represent SEM. *P < .05; **P < .01; ***P < .001; ****P < .0001. Rux, ruxolitinib 0.1 or 1 μM.
JAK inhibition blocks cytokine rescue. (A) Immunoblot of MV4;11 cells treated with crenolanib 10 nM, ruxolitinib 1 μM, or both for 2 hours, then stimulated with GM-CSF for 15 minutes. Colony-forming assay in cytokine-rich methylcellulose treated with crenolanib, ruxolitinib, or both for MV4;11 cells (B; n = 3) or primary human FLT3-ITD AML (C). (D) Adenosine triphosphate–based survival assay of primary human FLT3-ITD AML treated with crenolanib, ruxolitinib, and IL-3. Supplemental Table 1 provides characteristics of patient samples. Dashed line represents DMSO-treated control (n = 5). (E) Colony-forming assay in cytokine-rich methylcellulose treated with crenolanib, ruxolitinib, PIM inhibitor, or combinations for normal human adult BM CD34+ cells. Error bars represent SEM. *P < .05; **P < .01; ***P < .001; ****P < .0001. Rux, ruxolitinib 0.1 or 1 μM.
Because patients treated with FLT3 inhibitors and JAK inhibitors often develop cytopenias, we next determined the combinatorial effects on normal hematopoiesis. Normal BM CD34+ cells were treated with crenolanib, ruxolitinib, or the combination and assessed for colony formation (Figure 5E). Ruxolitinib decreased erythroid colonies (BFU-E) as expected given the role of JAK2 in erythropoietin signaling. Crenolanib had no effect on erythroid colonies but reduced granulopoietic colonies (CFU-GM), which may be related to the inhibitory effect of crenolanib on SCF/c-KIT signaling.35 Although both BFU-E and CFU-GM were affected by single treatments, the combination did not exhibit synergistic effects.
Combination FLT3 and JAK inhibition reduces leukemic burden in vivo
Preclinical testing for second- and third-generation FLT3 inhibitors has shown clearance of leukemia in xenograft models.36-38 However, these studies were performed in NSG mice, which do not express human cytokines. We hypothesized that the presence of human GM-CSF and IL-3 would decrease the efficacy of FLT3 inhibitors in vivo and allow leukemia cells to persist in the BM. To test this theory, we transplanted MV4;11 cells expressing luciferase (MV4;11-luc) into both NSG mice and NSGS mice. Mice were allowed to engraft for 4 to 6 days and were then treated with vehicle, gilteritinib, ruxolitinib, or the combination for 10 days (Figure 6A). Gilteritinib was selected in lieu of crenolanib due to its favorable pharmacokinetic profile in vivo to allow for 3 times weekly dosing vs twice-daily dosing for crenolanib and similar resistance to cytokines in vitro (data not shown). Treatment with gilteritinib reduced leukemic burden to undetectable levels in NSG mice (Figure 6B-C), whereas clear areas of residual leukemia were detected in NSGS mice (Figure 6D-E; supplemental Figure 4). Ruxolitinib was ineffective as monotherapy but led to a significant decrease in leukemic burden in combination with gilteritinib. Mice tolerated combination therapy well and, in fact, exhibited significant weight gain vs the other 3 treatment conditions (Figure 6F), which may reflect the low disease burden. These data validate our in vitro findings that GM-CSF and IL-3 are key mediators of resistance to FLT3 inhibitors in vivo.
Combined FLT3 and JAK inhibition decreases leukemic burden in vivo. (A) Schematic of in vivo experimental design. Gilteritinib was administered by oral gavage at 60 mg/kg thrice weekly. Ruxolitinib was administered continuously by using a chow formulation (2000 mg/kg of chow). Luminescent imaging of NSG mice (B) or NSGS mice (D) at baseline and after 10 days of indicated treatment. A different color scale is used for the right panel in D to emphasize differences. Images using a uniform scale are presented in supplemental Figure 3. (C,E) Quantification of total flux for panels B and D, respectively. Dashed line represents average pretreatment baseline luminescence. (F) Percent change in body weight of NSGS mice after 10 days of indicated treatment. Error bars represent SEM. *P < .05; **P < .01; ***P < .001.
Combined FLT3 and JAK inhibition decreases leukemic burden in vivo. (A) Schematic of in vivo experimental design. Gilteritinib was administered by oral gavage at 60 mg/kg thrice weekly. Ruxolitinib was administered continuously by using a chow formulation (2000 mg/kg of chow). Luminescent imaging of NSG mice (B) or NSGS mice (D) at baseline and after 10 days of indicated treatment. A different color scale is used for the right panel in D to emphasize differences. Images using a uniform scale are presented in supplemental Figure 3. (C,E) Quantification of total flux for panels B and D, respectively. Dashed line represents average pretreatment baseline luminescence. (F) Percent change in body weight of NSGS mice after 10 days of indicated treatment. Error bars represent SEM. *P < .05; **P < .01; ***P < .001.
Discussion
Potent FLT3 inhibitors prolong survival in patients with relapsed FLT3-ITD–mutant AML compared with chemotherapy; however, without an allogeneic stem cell transplant, FLT3 inhibition in this setting is not curative.14 This outcome raises the question of how FLT3-mutant AML cells survive FLT3 inhibition. In this study, we identified a mechanism of primary resistance to FLT3 inhibitor therapy in cell lines and in primary human FLT3-ITD AML that is active both in vitro and in vivo. We determined that GM-CSF and IL-3 signaling act as a redundant survival pathway protecting FLT3-ITD leukemia cells from apoptosis (Figures 1 and 7). These cytokines provide a prosurvival signal but do not restore cell proliferation. The cytokine-mediated rescue of FLT3-mutant AML cells from FLT3 inhibition depends on a JAK2-STAT5-PIM signaling pathway but not on reactivation of either RAS/MAPK or AKT/mTORC1. Inhibition of a JAK2-STAT5-PIM pathway restored sensitivity to FLT3 inhibitors both in vitro and in vivo. In contrast to previous reports with stromal coculture or other growth factors, the addition of Ras/MAPK and AKT/mTORC1 inhibitors did not abrogate the protective effect of GM-CSF or IL-3.22,25,39 This study emphasizes the importance of studying FLT3-ITD AML in the context of human cytokines to better model the clinical picture and describes the major acellular components within the BM that contribute to FLT3-ITD AML survival. Combined FLT3 and cytokine signaling inhibitors are therefore an attractive therapeutic strategy to potentially improve clinical responses in FLT3-ITD AML.
Model of cytokine-mediated rescue. FLT3-ITD stimulates both proliferation and cell survival. FLT3 inhibitors are able to inhibit both cellular processes. Redundant survival signaling is mediated through a JAK2-STAT5-PIM pathway downstream of the GM-CSF or IL-3 receptor. Inhibition of cell survival requires blockade of both FLT3-ITD and cytokine signaling with either ruxolitinib or INCB053914. INCB053914 is a pan-PIM inhibitor; however, our data only support a physiologic role for PIM1/2 in the role of cytokine-mediated rescue of cells from FLT3 inhibition (FLT3i).
Model of cytokine-mediated rescue. FLT3-ITD stimulates both proliferation and cell survival. FLT3 inhibitors are able to inhibit both cellular processes. Redundant survival signaling is mediated through a JAK2-STAT5-PIM pathway downstream of the GM-CSF or IL-3 receptor. Inhibition of cell survival requires blockade of both FLT3-ITD and cytokine signaling with either ruxolitinib or INCB053914. INCB053914 is a pan-PIM inhibitor; however, our data only support a physiologic role for PIM1/2 in the role of cytokine-mediated rescue of cells from FLT3 inhibition (FLT3i).
Our findings should be evaluated in the context of at least 3 technical considerations. We have focused on the study of primary human AML cells in colony-forming assays and liquid culture assays with validation of results in human AML cell lines. Primary human AML cells are heterogeneous even within the subset of FLT3-ITD–mutant samples. For example, for unclear reasons, not all FLT3-ITD–mutant AML samples form colonies in methylcellulose. Whether our conclusions will apply to cells from such samples will require development of other models for study. Second, we noted that FLT3-ITD–mutant AML patient samples exhibit varying degrees of FLT3 and cytokine dependency (Figure 1A). The reason for this variable dependency is unclear but does not correlate with FLT3-ITD allele burden nor with the clinical condition (de novo vs relapse). Clarification of this variation will require further study. Third, we relied on a single cell line (MV4;11) as our model system for mechanistic studies because we were unable to identify another human FLT3-ITD–mutated cell line with similar cytokine dependency. Although this approach is a limitation, we first identified and confirmed the functional phenotype in multiple primary FLT3-ITD AML cells. Of the available cell lines, we believe that MV4;11 are the closest approximation to primary FLT3-ITD AML for the study of cytokine-mediated resistance. Nonetheless, the use of primary human AML cells for physiologic studies is feasible and is most likely to provide translationally relevant results.
Although GM-CSF and IL-3 reactivated all of the canonical signaling pathways downstream of FLT3-ITD, they rescued cell survival but not cell growth. The continued cell cycle arrest in the presence of activated MAPK and mTORC1 signaling suggests that the FLT3 inhibitor effect on cell cycle is not solely due to withdrawal of growth signals. Moreover, STAT5 is dispensable for FLT3-ITD AML cell survival in the absence of cytokine stimulation in this model (Figure 3D). This finding shows that although STAT5-PIM signaling is essential for cytokine-mediated resistance, it is only one component of FLT3-ITD survival and growth signaling. Previous studies have shown that overexpression of PIM1 or PIM2 can induce resistance to FLT3 inhibitors, although the mechanism of endogenous PIM reexpression was not defined.30,40 Overall, these data show that the current model of canonical FLT3 signaling is incomplete. Further studies are needed to fully define the FLT3-ITD–regulated pathways to improve targeted therapy in this disease.
Clinical application of targeted therapy combinations has previously proven difficult due to adverse side effects from nonselective early-generation inhibitors.41 However, the development of more potent and selective inhibitors has allowed for an improved therapeutic index by limiting overlapping off-target effects. The second- and third-generation FLT3 inhibitors are all highly selective for FLT3, making them good candidates for use in combination with other signaling inhibitors.15,16,42 Importantly, even these second- and third-generation drugs are active but not curative. This outcome is consistent with our finding that primary FLT3-ITD–mutant AML cells are not oncogene addicted. Rather, our studies suggest that in patients, GM-CSF and IL-3 produced by cells in the BM microenvironment or by the leukemic blasts themselves generate a state of primary resistance to FLT3 inhibitor–induced cell death, allowing the AML cells to survive and potentially select for resistance mutations (eg, FLT3 D835 mutation selected for by quizartinib therapy) that again stimulate leukemic cell growth.43 Thus, combined targeting of FLT3 and cytokine signaling with either a JAK inhibitor or a PIM inhibitor should provide a more prolonged clinical response. Our in vivo data are consistent with this conclusion. These experiments add to previous literature suggesting that soluble factors produced in the BM microenvironment may limit the efficacy of FLT3 inhibition and provide a clear target (ie, PIM kinases) for combinatorial approaches to therapy.
Our study provides a strong rationale for clinical trials using combinations of FLT3 inhibitors with inhibitors of cytokine signaling, particularly the JAK-STAT5-PIM kinase pathway. The use of separate agents to inhibit FLT3 and cytokine signaling would allow for modifications to both dose and schedule to best identify a therapeutic window. Short-term cytokine inhibition may be sufficient to prevent FLT3 inhibitor resistance to allow for intermittent dosing if the combination has unanticipated toxicities. Further studies with patient-derived xenotransplantation models will help clarify the optimal schedule for such studies.
Presented in abstract form at the 59th annual meeting of the American Society of Hematology, Atlanta, GA, 9 December 2017.
The full-text version of this article contains a data supplement.
Acknowledgments
The authors thank Saar Gill for his assistance with the NSGS animal experiments and Gerald Wertheim for critical reading of the manuscript.
This work was supported by National Institutes of Health, National Cancer Institute grant R01CA198089; National Institutes of Health, National Heart, Lung, and Blood Institute grant T32 HL007439-36; and the Biff Ruttenberg Foundation. Additional funding support to P.J.S. was provided by the American Society of Hematology.
Authorship
Contribution: P.J.S. performed all experimentation and statistical analyses; P.J.S. and M.C. designed all experiments; M.S. performed experiments that are not included in the manuscript but provided intellectual input and discussed experiments; H.K. provided INCB053914 and information about its use, and provided access to preliminary data regarding the use of PIM inhibitors in AML before publication; A.E.P. provided clinical samples and ongoing discussion of results; P.J.S. drafted the manuscript, which was edited by M.C.; and all authors read and approved the manuscript.
Conflict-of-interest disclosure: H.K. is employed by and has equity ownership in Incyte Corporation. A.E.P. has been a consultant for Astellas, Daiichi Sankyo, Arog Pharmaceuticals, and AbbVie; is a member of the Scientific Advisory Board for Actinium Pharmaceuticals; and is a member of the Advisory Board of Novartis, Agios, Takeda, NewLink Genetics, and Jazz Pharmaceuticals. M.C. has received research funding (unrelated to this study) from Incyte Corporation and Astellas Pharmaceuticals. The remaining authors declare no competing financial interests.
The current affiliation for M.S. is Division of Hematology and Medical Oncology, Weill Cornell Medical College, New York, NY.
Correspondence: Martin Carroll, University of Pennsylvania, 421 Curie Blvd, BRB II/III, Room 715, Philadelphia, PA 19104; e-mail: carroll2@pennmedicine.upenn.edu.







