Key Points
A site-specific recombinant strategy guarantees the precise structural and functional optimization of CD19/CD22/CD3 trispecific antibody.
The optimized CD19/CD22/CD3 exhibited impressive activities in overcoming immune escape and enhancing clearance of B-cell malignancies.
Abstract
The bispecific T-cell engager (BiTE) blinatumomab against CD19 and CD3 has emerged as the most successful bispecific antibody (bsAb) to date; however, a significant proportion of patients do not respond to the treatments or eventually experience relapse after an initial response, and the recurrence rate increases significantly due to escape or downregulation of the CD19 antigen. To enhance antitumor efficacy and overcome potential immune escape, we developed a novel approach to design a CD19/CD22/CD3 trispecific antibody (tsAb) by site-specifically fusing anti-CD19 scFv (FMC63) and anti-CD22 nanobody (Nb25) to the defined sites of the CD3 antigen-binding fragment (Fab, SP34). This strategy allows for the optimal formation of immune synapses mediated by CD19/CD22/CD3 between target cells and T cells. Optimized tsAb can be superior for inducing T-cell−specific cytotoxicity and cytokine production against CD19+ and/or CD22+ tumor cells compared to other tsAb formats, and demonstrated significantly enhanced antitumor efficacy and the ability to overcome immune escape compared with the corresponding bsAbs alone or in combination, as well as with blinatumomab. In addition, tsAb treatment can lead to the long-term elimination of primary B-ALL patient samples in the PDX model and significantly prolong survival. This novel approach provides unique insight into the structural optimization of T-cell−redirected multispecific antibodies using site-specific recombination, and may be broadly applicable to heterogeneous and resistant tumor populations as well as solid tumors.
Introduction
Advances in T-cell−redirecting bispecific antibodies have led to potential strategies to augment preclinical and clinical applications to improve antitumor responses.1-6 To date, 4 bsAbs have been approved by the US Food and Drug Administration (FDA) for the treatment of hematological and solid malignancies: namely, Blincyto (blinatumomab, Amgen),7,8 Removab (catumaxomab, Trion Pharma),9 Rybrevant (amivantamab-vmjw, Johnson & Johnson),10,11 and Kimmtrak (tebentafusp-tebn, Immunocore).12 As the first-generation CD19/CD3-specific T-cell engager, blinatumomab has revolutionized the treatment of relapsed and/or refractory B-cell acute lymphoblastic leukemia (B-ALL), with complete response rates ranging from 32% to 69% in adults and 39% in children.13-17 However, the long-term follow-up of blinatumomab-treated patients showed that the durability of the response is limited and the relapse rate is ∼50% after 12 to 18 months.18 These trials have also revealed critical limitations in current CD19-targeted therapy,19 including susceptibility to antigen escape by tumor cells,20 which indicates the urgency of investigating the mechanisms underlying the recurrence and improving the efficacy of bsAb therapy.21,22
One approach to overcoming immune escape caused by antigen loss is to simultaneously target more than 1 tumor-associated antigen (TAA) on cancer cells,23,24 implying that re-engineering for multispecificity and activity will be an area of important research as the community attempts to enhance the potency of T cells and the breadth of diseases that they can target.22,25,26 With the development of antibody engineering, several trispecific antibodies (tsAbs) targeting different antigens have been designed and investigated, such as CD38/CD28/CD3 for the treatment of multiple myeloma and nonclassical Hodgkin’s lymphoma,27 and CD19/CD20/CD3 to treat B-cell acute lymphoblastic leukemia.28 As a versatile platform to precisely synergize and optimize the combination of various targets, tsAbs provide superior potency to bsAbs in tumor selectivity and targeting.29 However, there have been no in-depth investigations to determine how to design and determine the optimal structure of tsAb to target molecular events related to the bsAb configurations.
It is common knowledge that T-cell−redirected strategies such as membrane-anchored CAR or bsAbs30,31 facilitate the formation of a regular cytolytic immunological synapse (IS) using tumor-targeted cell−cell bridging.32 Previous studies suggested that distances between T cells and target cells in artificial IS are important and should be taken into consideration33 because they might trigger synapse formation.34 Using bsAbs and switchable CAR-T cells, a few groups have reported precise control of the geometry and stoichiometry of IS formation by designing switches requiring optimization of the different epitope areas recognized by redirected antibodies.33,35-37 Considering the mechanism, these studies reveal that smaller intermembrane distances are favorable for facilitating the exclusion of the inhibitory phosphatases CD45 and CD148 from the synapse.33,38-40 Thus, the design and selection of suitable target moieties and formats are essential for generating of tsAbs with the desired functionalities.
Here, we describe a method to determine the optimal structure of a T-cell−redirected CD19/CD22-targeted tsAb in which anti-CD3 Fab (SP34) is fused with anti-CD19 scFv (FMC63) and anti-CD22 nanobody (Nb25) by site-specific recombination at defined locations. The optimized CD19/CD22/CD3 provides the desired geometry of IS between target cells and T cells, as well as dose-dependent excellent antitumor potency against CD19+ and/or CD22+ tumor cells in vitro and in vivo. Given the weakness of prior studies of blinatumomab, along with the need for a solution to immune escape due to antigen loss, we initially developed this CD19/CD22/CD3 in the context of CD19+/CD19‒ B-cell malignancies and a B-ALL patient-derived xenograft (PDX) model, and demonstrated the overall improved tumor growth inhibition compared to conventional bsAb therapies. Overall, we developed a novel CD19/CD22/CD3 tsAb with an optimal structure design, potentially overcoming the challenging limitations of tumor resistance to single-TAA−targeting bsAbs.
Methods
Additional details are provided in the supplemental Data (available on the Blood website).
B-ALL patients and clinical data
Peripheral blood or bone marrow samples were collected from patients with B-ALL after obtaining informed consent. Samples from B-ALL patients used in the studies reported here were selected based on the availability of viably frozen peripheral blood mononuclear cells (PBMCs). Clinical and laboratory data were collected from their electronic medical records.
PBMC isolation and T-cell expansion
PBMCs were isolated from healthy donors using a standardized density gradient technique (Ficoll-Paque) (supplemental Table 1). Then, the PBMCs were activated and expanded with CD3/CD28 antibodies and cultured with IL-2 (supplemental Figure 1), as previously described, with some modifications.41
PDX model
NCG mice were IV engrafted with 5 × 106 tumor cells from primary B-ALL patient samples (B-ALL Pt #6), followed by IV injection of 2 doses of expanded T cells 21 days later. The tumor burden and proportion of human T cells in the peripheral blood were measured by flow cytometry. At the beginning of the study, the mice were distributed into groups based on the tumor burden and human T-cell percentage. Then, the mice were intraperitoneally administered bsAbs (CD19/CD3 HCT or CD22/CD3 LCT), a combination of bsAbs (1:1 ratio) or tsAb at an equivalent dose of 5.33 nmol/kg daily for 7 consecutive days. Two hours after the first antibody dosing, Th1/Th2 cytokines in the serum were measured.
Results
Structure determination of T-cell−redirecting bsAbs against CD19 and CD22
To ensure the optimal antibody clone to redirect T cells to target cells, we generated 2 CD19/CD3 HCT by introducing anti-CD19 scFv (FMC63 or HD37) to the C-terminus of SP34 heavy chain (HC), and prepared 3 CD22/CD3 LCT by fusing anti-CD22 nanobody (Nb25, Nb35, or Nb45) to the C-terminus of SP34 light chain (LC). After expression and purification, the bsAbs were analyzed with sodium dodecyl sulfate‒polyacrylamide gel electrophoresis (SDS‒PAGE) showing overall 95% purity (supplemental Figures 3A and 4A). The binding assay revealed reduced activity with HD37-based CD19/CD3 HCT compared with the FMC63-based construct (supplemental Figure 3B); however, all CD22/CD3 LCT bsAbs showed overall comparable binding profiles to the target antigens (supplemental Figure 4B,C). The cytotoxicity assay indicated that FMC63- and Nb25-based bsAbs induced minimal antigen-independent toxicity compared to the other candidates against K562 cells (supplemental Figures 3C and 4D). Considering these findings, FMC63 and Nb25 were selected for further structural design and functional assessment.
We next designed another 2 formats of CD19/CD3 or CD22/CD3 bsAbs by site-specifically fusing FMC63 or Nb25 to the defined sites of the HC or LC of SP34 in addition to the C-terminal fusions: CD19/CD3 HNT (FMC63 fused to the N-terminus of SP34 HC), CD19/CD3 HG (FMC63 fused to S184-L187 of SP34 HC), CD22/CD3 LNT (Nb25 fused to the N-terminus of SP34 LC), and CD22/CD3 LG (Nb25 fused to S171-D173 of SP34 LC) (Figure 1A-B). SDS‒PAGE and mass spectrometry analysis showed the expected molecular weight and an overall purity of 95% (supplemental Figures 5 and 6; supplemental Table 3). We then evaluated the binding profiles and found that compared with the other candidates, both N-terminal fusions exhibited reduced affinities to the corresponding TAA and CD3 antigen due to the steric hindrance effects (supplemental Figures 5 and 6). To assess the efficiency of IS formation triggered by different bsAbs between target cells and CD3+ Jurkat cells,42 we visualized the engagement of the adhesion molecule LFA-1 beta (CD18)42,43 using laser scanning confocal microscopy. As shown in Figure 1C-D, we observed the greatest LFA-1‒mediated polarization in the presence of CD19/CD3 HCT or CD22/CD3 LCT among the corresponding antigen-specific bsAbs. Fluorescence quantitation confirmed that CD19/CD3 HCT and CD22/CD3 LCT induced substantial TCR signaling compared with the other candidates (Figure 1E-F). Of note, the cytotoxicity results further revealed that CD19/CD3 HCT and CD22/CD3 LCT were more potent and specific than the other CD19- and CD22-based bsAbs against target cells (Figure 1G-H). Thus, based on antibody selection and fusion site screening, we determined that the optimal T-cell‒redirected activity by CD19- and CD22-targeted bsAbs could be achieved by fusing FMC63 to the C-terminus of SP34 HC and Nb25 to the C-terminus of SP34 LC.
Development and characterization of CD19/CD3 and CD22/CD3 bsAbs. (A-B) Schematic structures of CD19/CD3 and CD22/CD3 bsAbs. HNT: FMC63 fused to the N-terminus of SP34 HC; HG: FMC63 fused to S184-L187 of SP34 HC; HCT: FMC63 fused to the C-terminus of SP34 HC; LNT: Nb25 fused to the N-terminus of SP34 LC; LG: Nb25 fused to S171-D173 of SP34 LC; LCT: Nb25 fused to the C-terminus of SP34 LC. (C-D) Confocal representative synapse images from 3 independent experiments. Nalm6 cells (transduced with green fluorescent protein [GFP]) were cocultured with Jurkat cells in the presence of CD19/CD3 or CD22/CD3 bsAbs (100 nM) for 3 hours, and cell‒cell conjugations were imaged at 100 × oil objective magnification under a laser scanning confocal microscope (Nikon, A1R). Hoechst (blue), anti-LFA-1 (red), GFP (green), and an overlay of all stains are shown. Scale bar, 10 μm. (E-F) Data on the accumulation of LFA-1 molecules at the IS between Nalm6 and Jurkat cells. The graphic shows the mean ± SD of the LFA-1 fluorescence intensities for 15 cell‒cell conjugations from 3 independent experiments. Asterisks indicate statistical significance using the Newman‒Keuls multiple comparison test. ∗P < .05, ∗∗P < .01, ∗∗∗P < .001; ns, not statistically significant (≥ .05). (G-H) Cytotoxicity assays of CD19/CD3 and CD22/CD3 bsAbs were performed with expanded T cells and the indicated target cells at an E:T ratio of 1:1 for 24 hours in triplicate. Error bars on the graph indicate the mean ± SD obtained from 3 independent experiments.
Development and characterization of CD19/CD3 and CD22/CD3 bsAbs. (A-B) Schematic structures of CD19/CD3 and CD22/CD3 bsAbs. HNT: FMC63 fused to the N-terminus of SP34 HC; HG: FMC63 fused to S184-L187 of SP34 HC; HCT: FMC63 fused to the C-terminus of SP34 HC; LNT: Nb25 fused to the N-terminus of SP34 LC; LG: Nb25 fused to S171-D173 of SP34 LC; LCT: Nb25 fused to the C-terminus of SP34 LC. (C-D) Confocal representative synapse images from 3 independent experiments. Nalm6 cells (transduced with green fluorescent protein [GFP]) were cocultured with Jurkat cells in the presence of CD19/CD3 or CD22/CD3 bsAbs (100 nM) for 3 hours, and cell‒cell conjugations were imaged at 100 × oil objective magnification under a laser scanning confocal microscope (Nikon, A1R). Hoechst (blue), anti-LFA-1 (red), GFP (green), and an overlay of all stains are shown. Scale bar, 10 μm. (E-F) Data on the accumulation of LFA-1 molecules at the IS between Nalm6 and Jurkat cells. The graphic shows the mean ± SD of the LFA-1 fluorescence intensities for 15 cell‒cell conjugations from 3 independent experiments. Asterisks indicate statistical significance using the Newman‒Keuls multiple comparison test. ∗P < .05, ∗∗P < .01, ∗∗∗P < .001; ns, not statistically significant (≥ .05). (G-H) Cytotoxicity assays of CD19/CD3 and CD22/CD3 bsAbs were performed with expanded T cells and the indicated target cells at an E:T ratio of 1:1 for 24 hours in triplicate. Error bars on the graph indicate the mean ± SD obtained from 3 independent experiments.
Structural design and characterization of CD19/CD22/CD3 tsAb
Based on the preliminary results from the CD19/CD3 and CD22/CD3 bsAbs experiments, we further designed CD19/CD22/CD3 (CC) by fusing FMC63 to the C-terminus of SP34 HC and Nb25 to the C-terminus of SP34 LC (Figure 2A). After confirming the purity and molecular weight by SDS‒PAGE and mass spectrometry (supplemental Figure 7; supplemental Table 3), we evaluated the binding activities of CD19/CD22/CD3 (CC) and found binding profiles of tsAb similar to those of their corresponding bsAb partners (Figure 2B). The cytotoxicity assay indicated that CD19/CD22/CD3 (CC) exhibited improved killing activity compared with CD19/CD3 HCT and CD22/CD3 LCT against Nalm6 cells, as well as dual-specificity against Nalm6-KO19 and Nalm6-KO22 cells (Figure 2C). This enhancement was also accompanied by cytokine production (Figure 2D). Because of the distinct sensitivities of CD19/CD3 and CD22/CD3 bsAbs, we further quantified the antigen densities of Nalm6 cells and found that, compared with generic K562 cells with variable CD19 or CD22 expression, Nalm6 cells displayed medium CD19 but low CD22 expression (supplemental Figure 8A). Then, we generated high CD22-expressing cell lines Nalm6CD22 High and Nalm6-KO19CD22 High, together with different K562 variants, for the efficacy assessments.44 As shown in supplemental Figure 8B-C, tsAb and bsAbs exhibited similar antigen density-dependent sensitivity in response to different CD19- or CD22-expression levels against generic K562 cells in addition to the enhanced killing capacity against Nalm6CD22 High and Nalm6-KO19CD22 High compared to the parental cells (supplemental Figure 8D-E). To reflect the physiological conditions, we applied human PBMCs as effector cells (supplemental Table 1) and confirmed that CD19/CD22/CD3 (CC) exhibited dose-dependent specific lysis of Nalm6 cells with different PBMCs or various E:T ratios compared to the bsAb partners (supplemental Figure 9).
Design and characterization of CD19/CD22/CD3 (CC). (A) Schematic structure of CD19/CD22/CD3 (CC) by fusing FMC63 to the C-terminus of SP34 HC and Nb25 to the C-terminus of SP34 LC based on the CD19/CD3 HCT and CD22/CD3 LCT formats. (B) Binding profiles of CD19/CD22/CD4 (CC) and the corresponding bsAbs to CD19- and CD22-expressing K562 cells, parental K562 cells, and T cells were detected by flow cytometry in triplicate. The mean ± SD of the mean fluorescence intensity (MFI) obtained from 3 independent experiments is indicated. ND, not determined. (C) Cytotoxicity comparison of CD19/CD22/CD3 (CC) and the corresponding bsAbs against Nalm6, Nalm6-KO19, and Nalm6-KO22 cell lines after 24 hours of incubation with expanded T cells at an E:T ratio of 1:1. Experiments were performed in triplicate and repeated 3 times with similar results. (D) Inflammatory cytokines (IL-2, IFN-γ, and TNF-α) released from T cells cocultured with the indicated target cells in the presence of antibodies (100 pM) for 24 hours at an E:T ratio of 1:1 in triplicate. Data are presented as the means ± SDs from 3 independent experiments, and statistical significance was calculated using the Newman‒Keuls multiple comparison test: ∗P < .05, ∗∗P < .01, and ∗∗∗P < .001; ns, not statistically significant (≥.05).
Design and characterization of CD19/CD22/CD3 (CC). (A) Schematic structure of CD19/CD22/CD3 (CC) by fusing FMC63 to the C-terminus of SP34 HC and Nb25 to the C-terminus of SP34 LC based on the CD19/CD3 HCT and CD22/CD3 LCT formats. (B) Binding profiles of CD19/CD22/CD4 (CC) and the corresponding bsAbs to CD19- and CD22-expressing K562 cells, parental K562 cells, and T cells were detected by flow cytometry in triplicate. The mean ± SD of the mean fluorescence intensity (MFI) obtained from 3 independent experiments is indicated. ND, not determined. (C) Cytotoxicity comparison of CD19/CD22/CD3 (CC) and the corresponding bsAbs against Nalm6, Nalm6-KO19, and Nalm6-KO22 cell lines after 24 hours of incubation with expanded T cells at an E:T ratio of 1:1. Experiments were performed in triplicate and repeated 3 times with similar results. (D) Inflammatory cytokines (IL-2, IFN-γ, and TNF-α) released from T cells cocultured with the indicated target cells in the presence of antibodies (100 pM) for 24 hours at an E:T ratio of 1:1 in triplicate. Data are presented as the means ± SDs from 3 independent experiments, and statistical significance was calculated using the Newman‒Keuls multiple comparison test: ∗P < .05, ∗∗P < .01, and ∗∗∗P < .001; ns, not statistically significant (≥.05).
Subsequently, we prepared 3 other tsAb formats, CD19/CD22/CD3 (NN, fusing FMC63 and Nb25 to the N-terminus of SP34 HC and LC, respectively), CD19/CD22/CD3 (NC, fusing FMC63 to the N-terminus of SP34 HC and Nb25 to the C-terminus of LC), and CD19/CD22/CD3 (CN, fusing FMC63 to the C-terminus of SP34 HC and Nb25 to the N-terminus of LC), as comparable candidates (Figure 3A and supplemental Figure 10A) to assess whether CD19/CD22/CD3 (CC) based on the optimal IS formation showed optimal T-cell‒redirecting activity. As shown in Figure 3B-C, CD19/CD22/CD3 (CC) was superior for inducing T-cell‒specific cytotoxicity and cytokine release against a panel of CD19+CD22+ tumor cells compared with the other tsAbs. Although there was a slight cytotoxicity difference among various constructs against Nalm6-KO19 and Nalm6-KO22 generic cells (Figure 3D), the assessment of cytokine production suggested that CD19/CD22/CD3 (CC) was the best structural configuration for antigen-dependent T-cell activation (Figure 3E). Further characterization using different antigen-expressing K562 cells confirmed that CD19/CD22/CD3 (CC) exhibited enhanced or equivalent cytotoxic activity compared with other tsAb formats in response to the K562 variants expressing high to low levels of CD19 or CD22 (supplemental Figure 10B-C). Collectively, these results demonstrated that the optimal structure of tsAb can be determined based on the corresponding bsAb partners to facilitate the formation of the optimal IS geometry between effector and target cells, and CD19/CD22/CD3 (CC) could efficiently redirect T-cell cotargeting and killing of CD19+ and/or CD22+ tumor cells compared with bsAbs and tsAbs in suboptimal formats.
Comparison of different formats of CD19/CD22/CD3 tsAbs. (A) Schematic structures of different CD19/CD22/CD3 tsAbs. NN: FMC63 and Nb25 fused to the N-terminus of SP34 HC and LC, respectively; NC: FMC63 fused to the N-terminus of SP34 HC and Nb25 fused to the C-terminus of LC; CN: FMC63 fused to the C-terminus of SP34 HC and Nb25 fused to the N-terminus of LC; CC: FMC63 fused to the C-terminus of SP34 HC and Nb25 fused to the C-terminus of LC; (B, D) Cytotoxicity comparison of CD19/CD22/CD3 tsAbs against various CD19+ and/or CD22+ tumor cell lines after 24 hours of incubation with expanded T cells at an E:T ratio of 1:1 in triplicate. Results from 1 of more than 3 independent experiments are shown. (C, E) Inflammatory cytokines (IL-2, IFN-γ, and TNF-α) released from T cells cocultured with the indicated target cells in the presence of tsAbs (100 pM) for 24 hours at an E:T ratio of 1:1 in triplicate. Values indicate the mean ± SD from the data of 3 independent experiments. Asterisks indicate statistical significance using the Newman‒Keuls multiple comparison test. ∗P < .01, ∗∗P < .05, ∗∗∗P < .001; ns, not statistically significant (≥.05).
Comparison of different formats of CD19/CD22/CD3 tsAbs. (A) Schematic structures of different CD19/CD22/CD3 tsAbs. NN: FMC63 and Nb25 fused to the N-terminus of SP34 HC and LC, respectively; NC: FMC63 fused to the N-terminus of SP34 HC and Nb25 fused to the C-terminus of LC; CN: FMC63 fused to the C-terminus of SP34 HC and Nb25 fused to the N-terminus of LC; CC: FMC63 fused to the C-terminus of SP34 HC and Nb25 fused to the C-terminus of LC; (B, D) Cytotoxicity comparison of CD19/CD22/CD3 tsAbs against various CD19+ and/or CD22+ tumor cell lines after 24 hours of incubation with expanded T cells at an E:T ratio of 1:1 in triplicate. Results from 1 of more than 3 independent experiments are shown. (C, E) Inflammatory cytokines (IL-2, IFN-γ, and TNF-α) released from T cells cocultured with the indicated target cells in the presence of tsAbs (100 pM) for 24 hours at an E:T ratio of 1:1 in triplicate. Values indicate the mean ± SD from the data of 3 independent experiments. Asterisks indicate statistical significance using the Newman‒Keuls multiple comparison test. ∗P < .01, ∗∗P < .05, ∗∗∗P < .001; ns, not statistically significant (≥.05).
CD19/CD22/CD3 (CC) showed enhanced in vivo antitumor efficacy
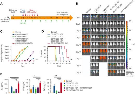
To facilitate the in vivo animal study of novel designed tsAb, we determined the pharmacokinetics of CD19/CD22/CD3 (CC) in female BALB/c mice and revealed a half-life of 14.5 hours (supplemental Figure 11; supplemental Table 4). We then examined the antitumor efficacy of CD19/CD22/CD3 (CC) and the corresponding bsAbs in mouse xenograft models using the Nalm6 cell line. Briefly, NCG mice were injected IV with 0.5 × 106 Nalm6 cells and further infused with 30 × 106 expanded T cells IV 5 days later. Treatment was initiated daily with intraperitoneal administration of bsAb alone or in combination with bsAbs or tsAb for 7 consecutive days (Figure 4A). As shown in Figure 4B-C, consistent with our in vitro data, whereas either bsAbs or tsAb caused a decrease in tumor burden, CD22/CD3 LCT had a minimal impact on the disease process compared with the untreated control. In contrast, CD19/CD3 HCT treatment resulted in more than 10 days of tumor clearance post injection; however, tumor relapse was observed on day 28. It is worth noting that the combination of bsAbs showed even worse therapeutic efficacy than CD19/CD3 HCT alone, which may be due to the potential competing effects of bsAb partners. Importantly, mice treated with tsAb showed the longest tumor inhibition period, approximately 30 days, among those treated with the different antibodies. The mice treated in this experiment did not exhibit any signs of toxicity (supplemental Figure 12). As expected, the percent survival at day 46 was 100% for CD19/CD22/CD3 (CC) and 0% for CD19/CD3 HCT bsAb-treated mice (P < .0001) (Figure 4D). We further analyzed the interleukin-2 (IL-2), interferon-γ (IFN-γ), and tumor necrosis factor−α (TNF-α) levels in serum 2 hours after the first dosing, and found that mice treated with CD19/CD22/CD3 (CC) showed increased cytokine levels in the serum compared with the bsAbs and bsAbs combination groups (Figure 4E), which correlated with the observed in vivo efficacy. In conclusion, these results demonstrated that CD19/CD22/CD3 (CC), after structural optimization, could achieve excellent in vivo tumor clearance activity.
CD19/CD22/CD3 (CC) can eliminate B-ALL cells in vivo. (A) Schematic representation showing the experimental design. NCG mice (n = 5/group) were IV implanted with Nalm6 cells stably transduced with firefly luciferase at 0.5 × 106 cells per mouse on study day 0. Five days after tumor implantation, the mice were IV administered 30 × 106 expanded T cells and then intraperitoneally administered bsAbs, bsAbs in combination, or CD19/CD22/CD3 (CC) at 5.33 nmol/kg daily for 7 consecutive days. Similar results were obtained in 2 independent experiments. (B) Representative bioluminescence images of mice treated with bsAbs or tsAb. Colors indicate the intensity of luminescence (red, highest; blue, lowest). (C) Average radiance quantification (p/s/cm2/sr) of the luminescence is shown. Statistical significance was calculated using the Dunnett multiple comparisons test. ∗∗∗P < .001. (D) Survival curves of mice treated with bsAbs or tsAb. The log-rank (Mantel‒Cox) test was used to calculate significance. ∗∗∗P < .001. (E) Serum cytokines were evaluated by enzyme-linked immunosorbent assay (ELISA) 2 hours after the first drug infusion on day 6. Data are plotted as the mean ± SD. ∗P < .01, ∗∗P < .05, ∗∗∗P < .001.
CD19/CD22/CD3 (CC) can eliminate B-ALL cells in vivo. (A) Schematic representation showing the experimental design. NCG mice (n = 5/group) were IV implanted with Nalm6 cells stably transduced with firefly luciferase at 0.5 × 106 cells per mouse on study day 0. Five days after tumor implantation, the mice were IV administered 30 × 106 expanded T cells and then intraperitoneally administered bsAbs, bsAbs in combination, or CD19/CD22/CD3 (CC) at 5.33 nmol/kg daily for 7 consecutive days. Similar results were obtained in 2 independent experiments. (B) Representative bioluminescence images of mice treated with bsAbs or tsAb. Colors indicate the intensity of luminescence (red, highest; blue, lowest). (C) Average radiance quantification (p/s/cm2/sr) of the luminescence is shown. Statistical significance was calculated using the Dunnett multiple comparisons test. ∗∗∗P < .001. (D) Survival curves of mice treated with bsAbs or tsAb. The log-rank (Mantel‒Cox) test was used to calculate significance. ∗∗∗P < .001. (E) Serum cytokines were evaluated by enzyme-linked immunosorbent assay (ELISA) 2 hours after the first drug infusion on day 6. Data are plotted as the mean ± SD. ∗P < .01, ∗∗P < .05, ∗∗∗P < .001.
Potency of CD19/CD22/CD3 (CC) overcomes immune escape
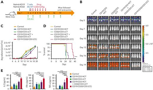
Cancer immune escape due to antigen loss or heterogenicity plays an important role in abolishing successful treatment with CAR-T cells or bsAbs.20,45,46 To verify the in vivo potency of CD19/CD22/CD3 (CC) to overcome immune escape, we further evaluated the activity of tsAb in a B-ALL immune evasion model. In this model, NCG mice were infused with a mixture of 0.5 × 106 Nalm6-KO cell lines (1:1 of Nalm6-KO19 and Nalm6-KO22) and administered 30 × 106 expanded T cells, followed by injection of bsAbs, a combination of bsAbs or tsAb every day for 7 days (Figure 5A). As shown in Figure 5B-C, we observed a persistent inhibitor response of tumor growth with CD19/CD22/CD3 (CC) treatment on day 19; in contrast, mice treated with either bsAb alone or a combination of bsAbs showed leukemia relapse in the antigen heterogenicity model. Of note, compared with bsAb treatments, mice treated with CD19/CD22/CD3 (CC) did not show serious body weight loss (supplemental Figure 13). Correlating well with in vivo efficacy, the percent survival at day 29 was 100% for CD19/CD22/CD3 (CC) and 0% for combination of bsAbs−treated mice (P < .0001) (Figure 5D). Enhanced production of serum proinflammatory cytokines (IL-2, TNF-α, and IFN-γ) in mice treated with CD19/CD22/CD3 (CC) compared with the other bsAb candidates was also observed in this immune evasion model (Figure 5E). These results demonstrated that our unique CD19/CD22/CD3 (CC) approach allows an optimal T-cell response to wild-type leukemia or leukemia with a stress response showing antigen loss or downregulation, and could potentially prevent immune escape and tumor relapse associated with conventional T-cell−redirected bsAbs. The desired efficacy of CD19/CD22/CD3 (CC) over the combination of bsAbs further favored the advantages of our strategy to generate structurally optimized trispecific molecules.
CD19/CD22/CD3 (CC) can overcome immune escape in vivo. (A) Schematic representation showing the experimental design. For the heterogeneous antigen model, luciferase-expressing Nalm6-KO19 and Nalm6-KO22 cells were used to maintain the immune escape model. Five days after tumor implantation, the mice (n = 5/group) were IV administered 30×106 expanded T cells and then intraperitoneally administered bsAbs, bsAbs in combination, or tsAb at 5.33 nmol/kg daily for 7 consecutive days. Results were similar in 2 independent experiments. (B) Representative bioluminescence images of mice treated with bsAbs or tsAb. Colors indicate the intensity of luminescence (red, highest; blue, lowest). (C) Average radiance quantification (p/s/cm2/sr) of the luminescence is shown. Statistical significance was calculated using the Dunnett multiple comparisons test. ∗∗∗P < .001. (D) Survival curves of mice treated with bsAbs or tsAb. The log-rank (Mantel‒Cox) test was used to calculate significance. ∗∗∗P < .001. (E) Serum cytokines were evaluated by enzyme-linked immunosorbent assay (ELISA) 2 hours after the first drug infusion on day 6. Data are plotted as the mean ± SD. ∗P < .01, ∗∗P < .05, ∗∗∗P < .001.
CD19/CD22/CD3 (CC) can overcome immune escape in vivo. (A) Schematic representation showing the experimental design. For the heterogeneous antigen model, luciferase-expressing Nalm6-KO19 and Nalm6-KO22 cells were used to maintain the immune escape model. Five days after tumor implantation, the mice (n = 5/group) were IV administered 30×106 expanded T cells and then intraperitoneally administered bsAbs, bsAbs in combination, or tsAb at 5.33 nmol/kg daily for 7 consecutive days. Results were similar in 2 independent experiments. (B) Representative bioluminescence images of mice treated with bsAbs or tsAb. Colors indicate the intensity of luminescence (red, highest; blue, lowest). (C) Average radiance quantification (p/s/cm2/sr) of the luminescence is shown. Statistical significance was calculated using the Dunnett multiple comparisons test. ∗∗∗P < .001. (D) Survival curves of mice treated with bsAbs or tsAb. The log-rank (Mantel‒Cox) test was used to calculate significance. ∗∗∗P < .001. (E) Serum cytokines were evaluated by enzyme-linked immunosorbent assay (ELISA) 2 hours after the first drug infusion on day 6. Data are plotted as the mean ± SD. ∗P < .01, ∗∗P < .05, ∗∗∗P < .001.
Efficacy of CD19/CD22/CD3 (CC) against primary B-ALL cells and the PDX model
B-ALL is an aggressive hematologic malignancy characterized by the clonal expansion of CD19+ B-cell precursors. We next tested the activity of CD19/CD22/CD3 (CC) with 5 human primary B-ALL samples showing distinct antigen expression levels. As shown in Figure 6A and Table 1, these B-ALL samples showed medium to high expression of CD19 but low expression of CD22. The cell-killing activities of tsAb and bsAbs were then analyzed based on the number changes of living tumor cells (7-AAD‒hCD10+hCD3‒) (supplemental Figure 14A). Notably, CD19/CD22/CD3 (CC) exhibited overall enhanced cytotoxicity against all the primary B-ALL samples (Figure 6B) and cytokine production (IL-2, IFN-γ, and TNF-α) (Figure 6C) in comparison with the bsAbs.
CD19/CD22/CD3 (CC) can efficiently eliminate primary B-ALL patient tumor cells in vitro and in vivo. (A) Quantitative analysis of CD19 and CD22 antigen expression levels in 5 primary B-ALL patient samples by flow cytometry. (B) Cytotoxicity comparison of CD19/CD22/CD3 (CC) and bsAbs against 5 primary B-ALL cells after 24 hours of incubation with expanded T cells at an E:T ratio of 1:1. Experiments were performed in triplicate and repeated 3 times with similar results. (C) Inflammatory cytokines (IL-2, IFN-γ, and TNF-α) released from T cells cocultured with primary B-ALL cells in the presence of bsAbs or tsAb (100 pM) for 24 hours at an E:T ratio of 1:1 in triplicate. ∗P < .01, ∗∗P < .05, ∗∗∗P < .001. Values indicate the mean ± SD from the data of 3 independent experiments. (D) Scheme showing the experimental design. NCG mice (n = 5/group) were IV transplanted with 5 × 106 primary B-ALL cells from B-ALL Pt #6. Upon B-ALL engraftment detectable in peripheral blood (day 20 for B-ALL Pt #6), mice were randomized, and 2 doses of expanded T cells were IV injected at the indicated time points on day 2 and day 7, respectively. Human B-ALL cells and human T cells in peripheral blood were analyzed by flow cytometry and defined as mCD45-hCD45+hCD10+hCD3- and mCD45-hCD45+hCD10-hCD3+, respectively. Mice were intraperitoneally treated with bsAbs, bsAbs in combination, or tsAb (5.33 nmol/kg) daily for 7 consecutive days. Similar results were obtained in 2 independent experiments. Leukemic burden (E) and human T-cell persistence (F) in peripheral blood were measured over a 10-week follow-up period. (G) Body weight was monitored during treatment. (H) Survival curves of mice treated with bsAbs or tsAb. The log-rank (Mantel‒Cox) test was used to calculate significance. ∗P < .05. (I) TH1 (IL-2, IFN-γ, TNF-α) and TH2 (IL-4, IL-6, IL-10) cytokines released into the serum were evaluated 2 hours after the first drug infusion using a BD Cytometric Bead Array (CBA) Human Th1/Th2 Cytokine Kit. ∗P < .01, ∗∗P < .05, ∗∗∗P < .001; ns, not statistically significant (≥.05).
CD19/CD22/CD3 (CC) can efficiently eliminate primary B-ALL patient tumor cells in vitro and in vivo. (A) Quantitative analysis of CD19 and CD22 antigen expression levels in 5 primary B-ALL patient samples by flow cytometry. (B) Cytotoxicity comparison of CD19/CD22/CD3 (CC) and bsAbs against 5 primary B-ALL cells after 24 hours of incubation with expanded T cells at an E:T ratio of 1:1. Experiments were performed in triplicate and repeated 3 times with similar results. (C) Inflammatory cytokines (IL-2, IFN-γ, and TNF-α) released from T cells cocultured with primary B-ALL cells in the presence of bsAbs or tsAb (100 pM) for 24 hours at an E:T ratio of 1:1 in triplicate. ∗P < .01, ∗∗P < .05, ∗∗∗P < .001. Values indicate the mean ± SD from the data of 3 independent experiments. (D) Scheme showing the experimental design. NCG mice (n = 5/group) were IV transplanted with 5 × 106 primary B-ALL cells from B-ALL Pt #6. Upon B-ALL engraftment detectable in peripheral blood (day 20 for B-ALL Pt #6), mice were randomized, and 2 doses of expanded T cells were IV injected at the indicated time points on day 2 and day 7, respectively. Human B-ALL cells and human T cells in peripheral blood were analyzed by flow cytometry and defined as mCD45-hCD45+hCD10+hCD3- and mCD45-hCD45+hCD10-hCD3+, respectively. Mice were intraperitoneally treated with bsAbs, bsAbs in combination, or tsAb (5.33 nmol/kg) daily for 7 consecutive days. Similar results were obtained in 2 independent experiments. Leukemic burden (E) and human T-cell persistence (F) in peripheral blood were measured over a 10-week follow-up period. (G) Body weight was monitored during treatment. (H) Survival curves of mice treated with bsAbs or tsAb. The log-rank (Mantel‒Cox) test was used to calculate significance. ∗P < .05. (I) TH1 (IL-2, IFN-γ, TNF-α) and TH2 (IL-4, IL-6, IL-10) cytokines released into the serum were evaluated 2 hours after the first drug infusion using a BD Cytometric Bead Array (CBA) Human Th1/Th2 Cytokine Kit. ∗P < .01, ∗∗P < .05, ∗∗∗P < .001; ns, not statistically significant (≥.05).
Preparation and characterization of B-ALL patient samples
| Patient . | Sex . | Age, y . | Diagnosis . | Disease status . | % Blasts in the blood . |
|---|---|---|---|---|---|
| B-ALL Pt #1 | F | 29 | B-ALL | De novo | 75.50 |
| B-ALL Pt #2 | M | 45 | CML to Com-B-ALL | Relapse | 35.11 |
| B-ALL Pt #3 | F | 72 | B-ALL | De novo | 88.67 |
| B-ALL Pt #4 | M | 14 | Pre-B-ALL | De novo | 94.85 |
| B-ALL Pt #5 | M | 17 | Pre-B-ALL | De novo | 71.90 |
| B-ALL Pt #6 | F | 67 | B-ALL | De novo | 89.83 |
| Patient . | Sex . | Age, y . | Diagnosis . | Disease status . | % Blasts in the blood . |
|---|---|---|---|---|---|
| B-ALL Pt #1 | F | 29 | B-ALL | De novo | 75.50 |
| B-ALL Pt #2 | M | 45 | CML to Com-B-ALL | Relapse | 35.11 |
| B-ALL Pt #3 | F | 72 | B-ALL | De novo | 88.67 |
| B-ALL Pt #4 | M | 14 | Pre-B-ALL | De novo | 94.85 |
| B-ALL Pt #5 | M | 17 | Pre-B-ALL | De novo | 71.90 |
| B-ALL Pt #6 | F | 67 | B-ALL | De novo | 89.83 |
CML, chronic myelocytic leukemia; Com-B-ALL, common B-cell acute lymphoblastic leukemia; Pre-B-ALL, precursor B cell acute lymphoblastic leukemia.
To explore the in vivo efficacy of CD19/CD22/CD3 (CC) vs bsAbs, we selected a primary B-ALL sample (B-ALL Pt #6) (supplemental Figure 14B) to establish a clinically relevant PDX model (Figure 6D). Before treatment, the tumor burden rate ranged from 42% to 47%, and the percentage of human T cells ranged from 11% to 12%. As shown in Figure 6E, although the CD19/CD3 HCT, a combination of bsAbs, and CD19/CD22/CD3 (CC) treatment groups efficiently eliminated the tumor burden during the antibody dosing, disease recurrence was soon observed after the administration of CD19/CD3 HCT or combination of bsAbs. In contrast, persistent antileukemic activities were found in the CD19/CD22/CD3 (CC)−treated group. Human T-cell persistence was also observed in the peripheral blood over 10 weeks in the groups treated with CD19/CD22/CD3 (CC), confirming the long-term antitumor effects of tsAb-redirected T cells in vivo (Figure 6F). Compared to bsAb treatments, mice treated with CD19/CD22/CD3 (CC) did not show serious body weight loss (Figure 6G). Accordingly, the percent survival at day 90 was 60% for CD19/CD22/CD3 (CC) and 0% for CD19/CD3 HCT−treated mice (P = .0415) (Figure 6H). Further cytokine assessment revealed that CD19/CD22/CD3 (CC) induced equivalent Th1 (IL-2, IFN-γ, TNF-α) and Th2 (IL-4, IL-6, IL-10) cytokine production to CD19/CD3 HCT (Figure 6I); however, significantly higher levels of Th1 cytokines were observed compared with the CD22/CD3 LCT and combination of bsAbs−treated groups. The PDX model showed great promise in that structurally optimized CD19/CD22/CD3 (CC) may have favorable therapeutic efficacy for B-ALL patients.
Comparison of CD19/CD22/CD3 (CC) vs blinatumomab in B-ALLs
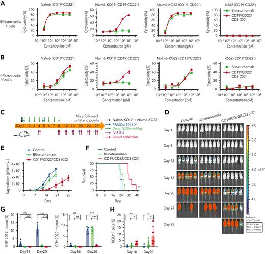
To address the clinical potential of CD19/CD22/CD3 (CC), we compared the antileukemic efficacy with that of the FDA-approved CD19/CD3 BiTE blinatumomab. The sequence of blinatumomab comprising anti-CD19 scFv (HD37) and anti-CD3 scFv (L2K-07)47 was obtained from Addgene.org. After expression and purification (supplemental Figure 15A), the binding specificity of blinatumomab was confirmed by flow cytometry (supplemental Figure 15B). Further cytotoxicity studies revealed no significant differences in T-cell−redirected activity between CD19/CD22/CD3 (CC) and blinatumomab against CD19+ Nalm6, Nalm6-KO22, and K562-CD19 cells; however, we observed in vitro evidence indicating the immune evasion of blinatumomab but not tsAb in response to CD19‒/CD22+ Nalm6-KO19 and K562-CD22 cells, with either expanded T cells (Figure 7A and supplemental Figure 15C) or PBMCs (Figure 7B) as effector cells.
Comparison of CD19/CD22/CD3 (CC) and blinatumomab in vitro and in vivo. Cytotoxicity comparison of CD19/CD22/CD3 (CC) and blinatumomab against Nalm6, Nalm6-KO19, and Nalm6-KO22 cells after 24 hours of incubation using expanded T cells as effector cells at an E:T ratio of 1:1 (A) or peripheral blood mononuclear cells (PBMCs) as effector cells at an E:T ratio of 10:1 (B). Experiments were performed in triplicate and repeated 3 times with similar results. (C) Schematic representation showing the experimental design. Nalm6-KO19 and Nalm6-KO22 at equal ratios were mixed immediately with 10 × 106 fresh PBMCs from healthy donor #5 before IV injection into NCG mice (n = 5/group). Two hours later, intraperitoneal treatments with blinatumomab or CD19/CD22/CD3 (CC) were initiated at 5.33 nmol/kg and conducted daily for 8 consecutive days. On day 5, an additional injection of fresh PBMCs (10 × 106) was added to supplement the effector cells. Similar results were obtained in 2 independent experiments. (D) Representative bioluminescence images of mice treated with blinatumomab or CD19/CD22/CD3 (CC). Colors indicate the intensity of luminescence (red, highest; blue, lowest). (E) Average radiance quantification (p/s/cm2/sr) of the luminescence is shown. Statistical significance was calculated using the Dunnett multiple comparisons test. (F) Survival curves of mice treated with blinatumomab or CD19/CD22/CD3 (CC). The log-rank (Mantel‒Cox) test was used to calculate significance. ∗∗P < .01. Quantitative analysis of leukemia burden (G) and T-cell persistence (H) in the peripheral blood of mice was performed on day 16 and day 20. Nalm6-KO22 and Nalm6-KO19 cells were defined as GFP+CD19+ and GFP+CD22+, respectively. Data are plotted as the mean ± SD. Statistical significance was calculated using the Tukey multiple comparisons test. ∗P < .05, ∗∗P < .01, and ∗∗∗P < .001; ns, not statistically significant (≥.05).
Comparison of CD19/CD22/CD3 (CC) and blinatumomab in vitro and in vivo. Cytotoxicity comparison of CD19/CD22/CD3 (CC) and blinatumomab against Nalm6, Nalm6-KO19, and Nalm6-KO22 cells after 24 hours of incubation using expanded T cells as effector cells at an E:T ratio of 1:1 (A) or peripheral blood mononuclear cells (PBMCs) as effector cells at an E:T ratio of 10:1 (B). Experiments were performed in triplicate and repeated 3 times with similar results. (C) Schematic representation showing the experimental design. Nalm6-KO19 and Nalm6-KO22 at equal ratios were mixed immediately with 10 × 106 fresh PBMCs from healthy donor #5 before IV injection into NCG mice (n = 5/group). Two hours later, intraperitoneal treatments with blinatumomab or CD19/CD22/CD3 (CC) were initiated at 5.33 nmol/kg and conducted daily for 8 consecutive days. On day 5, an additional injection of fresh PBMCs (10 × 106) was added to supplement the effector cells. Similar results were obtained in 2 independent experiments. (D) Representative bioluminescence images of mice treated with blinatumomab or CD19/CD22/CD3 (CC). Colors indicate the intensity of luminescence (red, highest; blue, lowest). (E) Average radiance quantification (p/s/cm2/sr) of the luminescence is shown. Statistical significance was calculated using the Dunnett multiple comparisons test. (F) Survival curves of mice treated with blinatumomab or CD19/CD22/CD3 (CC). The log-rank (Mantel‒Cox) test was used to calculate significance. ∗∗P < .01. Quantitative analysis of leukemia burden (G) and T-cell persistence (H) in the peripheral blood of mice was performed on day 16 and day 20. Nalm6-KO22 and Nalm6-KO19 cells were defined as GFP+CD19+ and GFP+CD22+, respectively. Data are plotted as the mean ± SD. Statistical significance was calculated using the Tukey multiple comparisons test. ∗P < .05, ∗∗P < .01, and ∗∗∗P < .001; ns, not statistically significant (≥.05).
We next compared the in vivo efficacy of tsAb and blinatumomab in an immune evasion model using Nalm6-KO19 and Nalm6-KO22 cells (Figure 7C). To represent a physiological condition, the mice were infused with freshly isolated PBMCs (54.4% T cells) from healthy donor #5 as effector cells. As shown in Figure 7D-E, the mice treated with either saline or blinatumomab succumbed quickly to the disease. In contrast, CD19/CD22/CD3 (CC) treatments were significantly capable of controlling tumor growth and enhancing the survival rate (Figure 7F and supplemental Figure 16A). To accurately assess antileukemic effects, GFP+CD19+, GFP+CD22+, and CD3+ cells in peripheral blood were monitored by flow cytometry. As shown in Figure 7G, although we observed persistent inhibition of GFP+CD19+ tumor cells with both antibody treatments on day 16 and 20, the growth of GFP+CD22+ cells was delayed only in the CD19/CD22/CD3 (CC) group on day 20, whereas blinatumomab was ineffective. The simultaneous regression of the heterogeneous tumor cells was consistent with the enhanced persistence of T cells in the mice treated with tsAb (Figure 7H). Of note, although GFP+ tumor relapse was noticed after tsAb treatment, we found a more serious recurrence of CD22+ leukemia cells compared to the CD19+ population, which corresponded to the decreased activity of tsAb in vitro toward the low CD22 density on Nalm6-KO19 cells. However, we did not observe surface CD19 or CD22 loss on leukemic cells (supplemental Figure 16B-C), suggesting that the recurrence was probably associated with deficient immunosurveillance, the challenges of which may be met by constant antibody infusions. These results suggest that tsAb with increasing antigen target specificity exhibit increased reactivity against tumors with heterogeneous antigen expression or undergoing immune evasion, leading to efficient tumor eradication and an overall enhanced therapeutic index.
Discussion
As an attractive therapeutic option, CD19-targeted CAR-T cells and bsAbs have achieved the most clinical success against B-cell malignancies.48,49 Antigen escape and downregulation have emerged as major issues impacting the durability of monotargeted T-cell−redirected therapies.45,50 To address these concerns, compensatory strategies such as trispecific CAR-T cells or CD19/CD20/CD3 tsAb have been successfully explored in several clinical trials.22,28,51,52 To the best of our knowledge, there are no representative studies on the design and development of CD19/CD22/CD3 tsAb that recruit T cells cotargeting the CD19 and CD22 antigen. Importantly, this study systematically described the importance of structural design optimization of tsAb to achieve superiority over the combination of bsAbs.
During cancer immunotherapy, T cells orchestrate multiple mechanical forces through the IS to successfully perform their cytotoxic immune function.31,32,53 To achieve optimal T-cell−redirected activity,33 we finalized the CD19/CD22/CD3 (CC) design based on the optimal structure of bsAb by fusing CD19-targeted scFv (FMC63) and anti-CD22 nanobody (Nb25) to the C-terminus of HC and LC of CD3-specific SP34 Fab, respectively. Among the various tsAb formats, CD19/CD22/CD3 (CC) likely provides a geometrically optimal IS between CD19+ and/or CD22+ cancer cells and T cells that is similar in distance to physiological T-cell receptor/MHC complexes, leading to efficient tumor clearance and inflammatory cytokine production in response to CD19+ and/or CD22+ B-ALL tumor cell lines and genetic variants. It is worth noting that the CD19/CD22/CD3 (CC) structure is not universally efficacious in tsAb design toward other TAAs, as an accompanying study based on Her2/VEGFR2/CD3 against solid tumors suggests the need for a different structural design. Collectively, these studies underlined the importance of bsAb and tsAb design to achieve optimal IS formation, which directly impacted T-cell−redirected activities.
In our drive to improve CD19/CD22-targeted T-cell therapy, we compared different CD19-specific scFv (HD37 and FMC63) or CD22-specific nanobodies (Nb25, Nb35, and Nb45) in terms of antigen-binding capability and T-cell−redirected cytotoxicity, and determined the optimal antibody clones with improved binding affinity and minimized off-target activity. Of note, anti-CD19 scFv (HD37), from blinatumomab, exhibited quite strong activity in combination with anti-CD3 scFv (L2K-07),54 but not with the SP34 Fab used in this study, suggesting the necessity of the pairing process of different antibody clones for bsAb constructs.55 To better understand the antigen sensitivity of CD19- or CD22-specific bsAbs, we generated a panel of genetic K562 variants expressing varying CD19 or CD22 densities and found that the diminished CD19 or CD22 expression on target cells impaired the T-cell-mediated activity by the corresponding constructs. Future studies aiming to increase the antibody affinity of the constructs may be necessary to enhance the potential activity against tumor variants with low antigen abundance. Even so, our in vivo comparison confirmed that CD19/CD22/CD3 (CC) with an optimal structure displayed superiority compared to blinatumomab against immune evasion cell lines. Taken together, with the evidence that the loss of CD19 or CD22 expression contributes to relapse, our findings reveal that the tsAb warrants clinical testing to determine whether simultaneous targeting of CD19 and CD22 offers a more durable clinical response with reduced antigen escape than the standard-of-care bsAb approaches.
Several aspects favor the application of BiTE constructs over CAR-T products, such as the availability of off-the-shelf products and safety concerns “on & off.”3,56 Our goal for this study was to generate an optimal structure of tsAb construct while retaining the BiTE likelihood of cost-effectiveness and safety profiles.57 Notably, we estimated the mouse pharmacokinetics of CD19/CD22/CD3 (CC) and determined a half-life of 14.5 hours, approximately 7-fold longer than that of blinatumomab (half-life of 2.1 hours). Without a functional Fc domain, CD19/CD22/CD3 (CC) potentially improved the safety compared with IgG-like constructs58,59; however, this also leads to rapid clearance and eventually tumor relapse in vivo due to the low therapeutic concentration of antibodies. Although the insights into tsAb use concerning antibody and fusion site selection have improved our understanding of design approaches, the animal study presented highlighted an additional point regarding the inadequate tumor immunosurveillance for this construct in future clinical applications. Therefore, these primary data may favor the future use of surrogate studies in immunologically complete mice to provide additional information regarding the efficacy and safety of tsAbs in formats with either short- or long-term circulation half-lives.
In conclusion, we developed a precisely designed CD19/CD22/CD3 (CC) for T-cell−redirected to CD19- and/or CD22-expressing cancer cells via a novel site-specific recombination approach. This unique approach has distinct advantages in forming an optimal IS between target and effector cells to guarantee efficient T-cell−induced tumor cell eradication. Strikingly, the robust antileukemic activity of CD19/CD22/CD3 (CC) was more effective than the combination of bsAb partners in overcoming immune escape in vivo and mediating rapid and sustained remission against antigenically heterogeneous tumors lacking either the CD19 or CD22 antigen. Therefore, CD19/CD22/CD3 (CC) with design optimization could potentially serve as a promising therapeutic option for B-ALL patients showing blinatumomab resistance due to the heterogenicity of CD19 expression.
Acknowledgments
The authors are grateful to all members of the Yu J. Cao group for technical assistance and helpful discussions. The authors thank Guocai Zhong for providing mammalian cell expression pCAGGS plasmid. In addition, the authors thank Huazhong University of Science and Technology Union Shenzhen Hospital (Nanshan Hospital) for providing B-ALL patient samples used in the manuscript, and The Second People's Hospital in Shenzhen for providing B-ALL patient samples used in the PDX model.
This work was supported by the National Key R&D Program of China (2019YFA0904200 and 2019YFA0906100), Shenzhen Science and Technology Innovation Program (JCYJ20180504165501371), National Natural Science Foundation of China (81872783 and 32171464), and Key Research and Development Program of Shandong Province (Taishan Industry Leading Talents Project of Shandong Province 2018TSCYCX-30).
Authorship
Contribution: L.Z., Z.-l.L., and Y.J.C. designed the studies, analyzed data, and wrote manuscripts; L.Z. performed the experiments; S.L. assisted in protein expression and engineered-K562 cell lines; X.W. assisted in animal experiments; D.L. assisted in the conception of antibody structure; X.Q. assisted in cytokine detection and pharmacokinetics; L.L., Z.-l.L., and F. Wen provided the B-ALL patient samples; J.-s.Z. supported alpaca immunization and the screening of CD22-targeted nanobodies; F. Wang assisted in the design of part animal study; and all authors reviewed the manuscript, approved the final version, and agreed to submit the manuscript for publication.
Conflict-of-interest disclosure: Chinese patent, “A Method for Activity Optimization of Trispecific Antibodies Based on Protein Structure,” with the application number of CN202110429041.2, and “CD19/CD22/CD3 Trispecific Antibodies and Uses Thereof” with the application number of CN202110429043.1, is related to the present work. The authors declare no competing financial interests.
Correspondence: Ze-lin Liu, Department of Hematology, Huazhong University of Science and Technology Union Shenzhen Hospital (Nanshan Hospital), Shenzhen, Guangdong 518052, China; e-mail: liuzelin1962@163.com; and Yu J. Cao, State Key Laboratory of Chemical Oncogenomics, Guangdong Provincial Key Laboratory of Chemical Genomics, Peking University Shenzhen Graduate School, Shenzhen, Guangdong, 518055, China; e-mail: joshuacao@pku.edu.cn.
References
Author notes
The online version of this article contains a data supplement.
There is a Blood Commentary on this article in this issue.
The publication costs of this article were defrayed in part by page charge payment. Therefore, and solely to indicate this fact, this article is hereby marked “advertisement” in accordance with 18 USC section 1734.

![Development and characterization of CD19/CD3 and CD22/CD3 bsAbs. (A-B) Schematic structures of CD19/CD3 and CD22/CD3 bsAbs. HNT: FMC63 fused to the N-terminus of SP34 HC; HG: FMC63 fused to S184-L187 of SP34 HC; HCT: FMC63 fused to the C-terminus of SP34 HC; LNT: Nb25 fused to the N-terminus of SP34 LC; LG: Nb25 fused to S171-D173 of SP34 LC; LCT: Nb25 fused to the C-terminus of SP34 LC. (C-D) Confocal representative synapse images from 3 independent experiments. Nalm6 cells (transduced with green fluorescent protein [GFP]) were cocultured with Jurkat cells in the presence of CD19/CD3 or CD22/CD3 bsAbs (100 nM) for 3 hours, and cell‒cell conjugations were imaged at 100 × oil objective magnification under a laser scanning confocal microscope (Nikon, A1R). Hoechst (blue), anti-LFA-1 (red), GFP (green), and an overlay of all stains are shown. Scale bar, 10 μm. (E-F) Data on the accumulation of LFA-1 molecules at the IS between Nalm6 and Jurkat cells. The graphic shows the mean ± SD of the LFA-1 fluorescence intensities for 15 cell‒cell conjugations from 3 independent experiments. Asterisks indicate statistical significance using the Newman‒Keuls multiple comparison test. ∗P < .05, ∗∗P < .01, ∗∗∗P < .001; ns, not statistically significant (≥ .05). (G-H) Cytotoxicity assays of CD19/CD3 and CD22/CD3 bsAbs were performed with expanded T cells and the indicated target cells at an E:T ratio of 1:1 for 24 hours in triplicate. Error bars on the graph indicate the mean ± SD obtained from 3 independent experiments.](https://ash.silverchair-cdn.com/ash/content_public/journal/blood/140/16/10.1182_blood.2022016243/13/m_blood_bld-2022-016243-gr1.jpeg?Expires=1770636445&Signature=dhI~OdKLNvQd4-vgT9qXu4X1fBYBswWpVqC5Hs7q1PzRJE4TPfB2sz9prbuqtH0CsFg1pa70DLtWSqm2NhV5B4TwohtOLdGIBS1hnkt7rjce1kVi7LGc3LN8RXkV0bplLHE8EhWnQ4Y56F70OwoBF~k5oboRh8t92nnllZYgtKm9seLHaj0NUQVkyVf5Cthlb9d7CCoYc2kV8BmlcJUpdVSlqpuU0RNh9HzGYYzMcqUj~qtSjndS2lWZMdnsgDnHq18JTB3jkMvUFQWbPslrqdrVv2oDeMOmlB1Im87xEgwpy2vVEtYRHnjqu~3QvMctqNHT4rIokfqFp3XX~c6VXA__&Key-Pair-Id=APKAIE5G5CRDK6RD3PGA)






This feature is available to Subscribers Only
Sign In or Create an Account Close Modal