Key Points
Genome-wide CRISPR activation and knockout screens identify genes involved in modulating sensitivity to crizotinib in NPM1-ALK+ ALCL.
In an autocrine loop, the interleukin-10 receptor activates STAT3, bypassing NPM1-ALK, to bind to the promoters of IL10, IL10RA, and IL10RB.
Abstract
Anaplastic large cell lymphoma (ALCL) is a T-cell malignancy predominantly driven by a hyperactive anaplastic lymphoma kinase (ALK) fusion protein. ALK inhibitors, such as crizotinib, provide alternatives to standard chemotherapy with reduced toxicity and side effects. Children with lymphomas driven by nucleophosmin 1 (NPM1)-ALK fusion proteins achieved an objective response rate to ALK inhibition therapy of 54% to 90% in clinical trials; however, a subset of patients progressed within the first 3 months of treatment. The mechanism for the development of ALK inhibitor resistance is unknown. Through genome-wide clustered regularly interspaced short palindromic repeats (CRISPR) activation and knockout screens in ALCL cell lines, combined with RNA sequencing data derived from ALK inhibitor–relapsed patient tumors, we show that resistance to ALK inhibition by crizotinib in ALCL can be driven by aberrant upregulation of interleukin 10 receptor subunit alpha (IL10RA). Elevated IL10RA expression rewires the STAT3 signaling pathway, bypassing otherwise critical phosphorylation by NPM1-ALK. IL-10RA expression does not correlate with response to standard chemotherapy in pediatric patients, suggesting that a combination of crizotinib and chemotherapy could prevent ALK inhibitor resistance–specific relapse.
Introduction
Anaplastic large cell lymphoma (ALCL) is a T-cell malignancy that primarily affects children.1 The first chemotherapy protocol was introduced to pediatric ALCL patients in the 1980s, but event-free survival (EFS) and overall survival (OS) rates that vary between 50% and 75% and between 70% and 90%, respectively, have barely improved, and there is a clear need for less toxic and more effective therapies in the relapse setting.2-13
The nucleophosmin 1 (NPM1)-anaplastic lymphoma kinase (ALK) fusion protein14 is the oncogenic driver in 75% of cases of ALK+ ALCL.8 A chromosomal translocation gives rise to NPM1-ALK, leading to ectopic expression of this constitutively active kinase, which, in turn, upregulates effectors of cell survival and proliferation, including the JAK/STAT pathway.15-18
ALK is an ideal drug target because endogenous expression is limited to neuronal cells during neonatal development.19,20
Therefore, 3 trials (NCT01979536, NCT02034981, and UMIN000028075) have investigated the ALK inhibitor crizotinib in pediatric ALK+ ALCL patients.21-23 Preliminary results from the NCT02034981 trial showed that 5 of 15 patients progressed and that all cases of progression on crizotinib occurred during the first 3 months following treatment initiation.24
An understanding of the molecular pathways enabling tumors to harbor primary drug resistance or to acquire resistance to targeted therapies is critical for precisely predicting patient responses and for the identification of additional targetable pathways to maximize clinical benefit.25 The consensus gold standard for identifying ALK-inhibitor resistance mechanisms involves whole exome sequencing coupled with RNA sequencing (RNA-seq) of tumor tissues obtained from patients via multiple biopsies throughout their treatment.25 Until now, fewer than 130 pediatric ALK+ ALCL patients have been treated with crizotinib in a clinical trial setting, and the majority have not been rebiopsied at relapse because of ethical constraints and/or the health status of the patient.
However, defining a global landscape of resistance mechanisms requires matched presentation-relapse tumor specimens from a sufficiently large number of patients.25-27 For instance, the cataloguing of epidermal growth factor receptor tyrosine kinase inhibitor (TKI) resistance in non–small cell lung cancer (NSCLC) patients, with an incidence rate of 18 252 to 54 756 newly diagnosed cases per year in the United States, is still incomplete, with ∼30% of relapsed patients currently presenting with “unknown” resistance mechanisms.26,28,29 This problem is intensified for pediatric malignancies, such as ALK+ ALCL, with an incidence rate of ∼80 newly diagnosed and 16 relapse cases per year in children and adolescents in Europe.30 Such an extended discovery phase of resistance mechanisms leads to a deadly lag in the development of salvage therapeutic strategies. To counteract this, we used genome-wide clustered regularly interspaced short palindromic repeats (CRISPR) overexpression and knockout screens, in combination with analysis of RNA-seq data from ALK inhibitor–relapsed patient tumors, to identify biological pathways involved in resistance to ALK inhibition in ALK+ ALCL.
Materials and methods
Cell culture
KARPAS-299 (K299)/SU-DHL-1/SUP-M2/Mac-2A/TS/DEL cell lines were maintained in RPMI 1640 supplemented with 10% fetal bovine serum and 100 U/mL penicillin/streptomycin. HEK293T cells were maintained in Dulbecco’s modified Eagle medium supplemented with 10% fetal bovine serum and 100 U/mL penicillin/streptomycin. Cell lines were tested for mycoplasma contamination every 6 months.
Lentivirus production
HEK293T cells were seeded 24 hours before transfection to reach 80% to 90% confluence before the plasmid of interest was cotransfected with pMD2.G and psPAX2 at a 1:1:1 ratio with TransIT-293 Transfection Reagent. Medium was replenished after 24 hours, and supernatant was collected 60 hours after transfection and filtered through a 0.45-μm polyvinylidene difluoride filter.
CRISPR screening
CRISPR overexpression screening was performed using a human CRISPR activation library,31 as described previously.32 DEL/SUP-M2/K299 cells were sequentially transduced with the plasmids dCAS9-VP64 and MS2-P65-HSF1 and selected using high concentrations of blasticidin (10 μg/mL) and hygromycin B (200 µg/mL) for 7 days each. Stable DEL/SUP-M2/K299 SAM cells were infected with the library at a multiplicity of infection of 0.3 and a ratio of ≥500 cells per single guide RNA (sgRNA) and selected in zeocin (100 μg/mL) for 7 days. Two separate infections were performed; for each condition, 500 cells per sgRNA were collected as input control, and genomic DNA (gDNA) was extracted using a QIAamp DNA Blood Maxi Kit. The remaining cell pools were cultured with crizotinib (120/150/300 nM for DEL/SUP-M2/K299) or dimethyl sulfoxide (DMSO) for 14 days and harvested for DNA extraction. Amplification of the specific sgRNAs was performed using Herculase II Fusion DNA Polymerase in a single-step reaction of 24 or 25 cycles. Briefly, a small amount of gDNA from each sample was amplified by polymerase chain reaction (PCR) before products were separated on a 20% agarose gel to determine optimal PCR conditions using low cycle numbers to minimize PCR bias. Next, DNA from the sample was divided into 23 PCR reactions of 100 μL with 10 μg of input gDNA, each amplified with a barcoded reverse primer and forward primers 1-9 (supplemental Table 1, available on the Blood Web site). PCR products were pooled and cleaned using a Zymo DNA Clean & Concentrator-5. Products were tested for concentration and specificity using a High Sensitivity D1000 ScreenTape System and quantitative PCR (qPCR) using the KAPA Library Quantification Kit. Libraries were pooled and sequenced using an Illumina HiSeq High Output v4 on 1 × 100 bp mode with a 10% PhiX spike.
CRISPR-targeted knockout screening was performed using a mini screen library based on the commercially available GeCKO v2 A or B libraries33 and methodology can be found in supplemental Materials and methods.
Reverse transcription qPCR
Total RNA was purified using an RNeasy Plus Mini Kit. A total of 2 μg of total RNA was reverse transcribed into complementary DNA using the High-Capacity RNA-to-cDNA Kit. SYBR-Green qPCR analysis was performed using a QuantStudio 6 Flex Real-Time PCR System using qPCR primers listed in supplemental Table 2.
IC50 determination
For 50% inhibitory concentration (IC50) determination, cells were cultured for 48 hours in a range of concentrations of crizotinib/alectinib/brigatinib/lorlatinib. Cell numbers were measured using a CellTiter-Blue Cell Viability Assay. The signal intensity was measured using a SpectraMax i3 plate reader. The normalized measurements were used to obtain survival curves and IC50 values.
Results
CRISPR overexpression screens identify genes modulating crizotinib sensitivity in ALCL cell lines
To define potential mechanisms driving resistance to crizotinib in a high-throughput manner, we established a CRISPR-based overexpression system31,32 in ALCL cell lines. Transcriptional upregulation is achieved by directly fusing VP64 to catalytically inactive Cas9 (dCas9) and further recruiting the transcriptional activation domains p65 and HSF1, eventually recruiting the transcriptional machinery to the transcriptional start site of the desired target genes.
Using this system, we first upregulated expression of the adenosine triphosphate binding cassette subfamily B member 1 (ABCB1, supplemental Figure 1A), a transporter expressed in the liver and blood-brain barrier to efflux toxic agents34 that was previously shown to mediate crizotinib resistance in ALK+ NSCLC.35 We were able to increase the IC50 of crizotinib for 3 of 4 ALK+ ALCL cell lines but not for an ALK− ALCL cell line (supplemental Figure 1B), confirming that sensitivity to crizotinib can be readily manipulated.
To test the efficiency of the CRISPR overexpression system in ALCL cell lines, we used a panel of sgRNAs36 targeting 15 genes, which were previously shown to lead to crizotinib resistance in EML4-ALK+ NSCLC.37 The ability of most sgRNAs to achieve significant overexpression was highly cell line dependent (supplemental Figure 1C). Therefore, we applied our CRISPR-based overexpression platform to screen for potential drivers of resistance to crizotinib in 3 ALCL cell lines (K299/SUP-M2/DEL), using a genome-wide sgRNA library containing 70 290 sgRNAs targeting 23 430 genes31 (Figure 1A). dCas9-VP64/MS2-P65-HSF1-expressing ALCL cells were transduced with the library and selected in zeocin for 7 days (day 0). Next, we exposed the selected cells to crizotinib/DMSO for 14 days. gDNA was isolated from the cells on days 0 and 14 and deep sequenced to measure read counts for each sgRNA. Following treatment, changes in the abundance of each sgRNA were assessed using MAGeCK38 and analyzed for quality control (supplemental Figures 1D-F). We identified a host of genes enriched in day-14 crizotinib compared with day-14 DMSO-treated cells, including genes with known relevance to ALCL disease biology, such as STAT3/RORC/MYC/IRF415,16,39-41 (Figure 1B).
CRISPR overexpression screens identify genes modulating crizotinib sensitivity in ALCL cell lines. (A) Schematic diagram of the CRISPR-dCas9–based overexpression screen for the identification of genes whose activation modifies sensitivity to crizotinib in ALCL cell lines. A crizotinib/DMSO selection pressure is applied, and gDNA is harvested on day 0 and after 14 days of treatment. The sgRNA regions are amplified from gDNA and then analyzed by next-generation, sequencing followed by statistical analyses. (B) Scatterplot showing robust rank aggregation P values calculated using MAGeCK38 and plotted against the fold change in sgRNA enrichment between day-14 DMSO and day-14 crizotinib of genes detected in ≥2 of the 3 (K299/DEL/SUP-M2) ALCL cell lines tested. (C) Fold change in expression levels of the CRISPR screen candidate genes modulated by CRISPR overexpression for 2 sgRNAs relative to nontargeting (NT) control sgRNA determined at baseline in 4 ALK+ ALCL cell lines (K299/DEL/SUP-M2/SU-DHL-1) plotted against the total number of gene-specific sgRNAs that modified sensitivity to crizotinib in 48-hour CellTiter-Blue assays. Individual overexpression levels for each sgRNA and for separate ALCL cell lines can be found in supplemental Figure 1I. (D) Schematic diagram of the CRISPR-Cas9-based mini knockout screen for the identification of genes whose knockout modifies sensitivity to crizotinib in ALCL cell lines. A crizotinib/DMSO selection pressure is applied, and gDNA is harvested on day 0 and after 14 days of treatment. The sgRNA regions are amplified from gDNA and then analyzed by next-generation sequencing, followed by statistical analyses. (E) Read counts of 6 sgRNAs targeting the indicated genes before and after a 14-day incubation with DMSO/crizotinib in the SUP-M2–derived TS cell line. Data are means ± standard deviation with read counts for individual sgRNAs (n = 6) plotted as dots. *P < .05. **P < .01, ***P < .001, unpaired Welch-corrected t test. ns, not significant.
CRISPR overexpression screens identify genes modulating crizotinib sensitivity in ALCL cell lines. (A) Schematic diagram of the CRISPR-dCas9–based overexpression screen for the identification of genes whose activation modifies sensitivity to crizotinib in ALCL cell lines. A crizotinib/DMSO selection pressure is applied, and gDNA is harvested on day 0 and after 14 days of treatment. The sgRNA regions are amplified from gDNA and then analyzed by next-generation, sequencing followed by statistical analyses. (B) Scatterplot showing robust rank aggregation P values calculated using MAGeCK38 and plotted against the fold change in sgRNA enrichment between day-14 DMSO and day-14 crizotinib of genes detected in ≥2 of the 3 (K299/DEL/SUP-M2) ALCL cell lines tested. (C) Fold change in expression levels of the CRISPR screen candidate genes modulated by CRISPR overexpression for 2 sgRNAs relative to nontargeting (NT) control sgRNA determined at baseline in 4 ALK+ ALCL cell lines (K299/DEL/SUP-M2/SU-DHL-1) plotted against the total number of gene-specific sgRNAs that modified sensitivity to crizotinib in 48-hour CellTiter-Blue assays. Individual overexpression levels for each sgRNA and for separate ALCL cell lines can be found in supplemental Figure 1I. (D) Schematic diagram of the CRISPR-Cas9-based mini knockout screen for the identification of genes whose knockout modifies sensitivity to crizotinib in ALCL cell lines. A crizotinib/DMSO selection pressure is applied, and gDNA is harvested on day 0 and after 14 days of treatment. The sgRNA regions are amplified from gDNA and then analyzed by next-generation sequencing, followed by statistical analyses. (E) Read counts of 6 sgRNAs targeting the indicated genes before and after a 14-day incubation with DMSO/crizotinib in the SUP-M2–derived TS cell line. Data are means ± standard deviation with read counts for individual sgRNAs (n = 6) plotted as dots. *P < .05. **P < .01, ***P < .001, unpaired Welch-corrected t test. ns, not significant.
STAT3, a well-known downstream mediator of NPM1-ALK,15,16 was the most significantly enriched gene in all 3 CRISPR overexpression screens (Figure 1B; supplemental Figure 1G), thereby confirming the validity of this approach. In addition, NPM1 was significantly enriched in the screens (Figure 1B; supplemental Figure 1H).
We selected the 10 most significantly enriched genes that were shared between ≥2 ALK+ ALCL cell lines for further validation (Figure 1B). First, we overexpressed these 10 candidate genes, as well as NPM1 as a positive control, using 2 sgRNAs per gene in the 4 ALK+ and 1 ALK− ALCL cell lines. After determining overexpression levels (supplemental Figure 1I), growth inhibition in the presence of crizotinib was assessed using 48-hour CellTiter-Blue Cell Viability Assays (Figure 1C; supplemental Figure 1I). The most consistent targets, modifying crizotinib sensitivity in all ALK+ cell lines, were interleukin 10 receptor subunit alpha (IL10RA) and adenosine A2a receptor (ADORA2A).
We next reasoned that if overexpression of a gene would decrease sensitivity to crizotinib, then knockout of the same gene should increase sensitivity to crizotinib. To address this, we performed a mini CRISPR knockout screen targeting the same 10 candidate genes. TS/K299 cells were transduced with a GeCKO v2 mini library containing 6 sgRNAs per gene and selected with puromycin for 7 days (day 0) before exposure to crizotinib/DMSO for 14 days and processing as previously conducted for the overexpression screen (Figure 1D). Knockout of IL10RA/PGBD1 rendered the TS cell line, but not the K299 cell line, more sensitive to crizotinib (Figure 1E; supplemental Figure 1J).
In parallel, the same 10 candidate genes were analyzed for their expression levels in cells that had been chronically exposed to ALK TKIs (crizotinib/alectinib/brigatinib/lorlatinib) to induce resistance42-45 and were compared with transcript levels in parental cells (supplemental Figure 1K). Among the genes assessed, IL10RA was overexpressed in 30% of resistant cell lines.
Validation of candidate genes modulating ALK TKI sensitivity in ALCL patients
To determine which targets identified by the screen are of potential clinical relevance, we analyzed data obtained from samples of resistant tumors from 4 patients with ALK+ ALCL, recruited to the MAPPYACTS trial (NCT02613962), who had relapsed on ALK TKIs or chemotherapy (Figure 2A; supplemental Table 3). Patient 2 was treated with the standard chemotherapy protocol but progressed at 6 months following treatment initiation, at which point crizotinib treatment was started, which only lasted for 2 months because of disease progression and then a biopsy was taken. Patient 1, having a more complex treatment history, had been treated with the chemotherapy protocol and remained in remission for 34 months until progression, at which point multiple sequential therapies, including crizotinib or lorlatinib, were administered with short-term responses. The biopsy was taken at the time of relapse on lorlatinib treatment, whereas patients 3 and 4 were biopsied at the time of relapse from standard chemotherapy (Figure 2A).
Validation of candidate genes modulating ALK TKI sensitivity in ALCL patients. (A) Schema of the treatment history of ALK+ ALCL patients who relapsed on ALK-targeted therapy (patients 1 and 2) or chemotherapy (patients 3 and 4). (B) Unsupervised clustering of RNA-seq data from chemotherapy-relapsed (patients 3 and 4) and ALK TKI–resistant (patients 1 and 2) patients. (C) Principal component (PC) analysis of gene-expression levels across the 4 resistant ALCL patient samples. (D) Candidate genes identified by the CRISPR screens were analyzed for differential expression between ALK TKI–resistant patients with wild-type or mutated ALK. ALCL99*, patient was treated according to ALCL99 recommendations for patients with central nervous system involvement, as specified in Williams et al.78 CPM, counts per million.
Validation of candidate genes modulating ALK TKI sensitivity in ALCL patients. (A) Schema of the treatment history of ALK+ ALCL patients who relapsed on ALK-targeted therapy (patients 1 and 2) or chemotherapy (patients 3 and 4). (B) Unsupervised clustering of RNA-seq data from chemotherapy-relapsed (patients 3 and 4) and ALK TKI–resistant (patients 1 and 2) patients. (C) Principal component (PC) analysis of gene-expression levels across the 4 resistant ALCL patient samples. (D) Candidate genes identified by the CRISPR screens were analyzed for differential expression between ALK TKI–resistant patients with wild-type or mutated ALK. ALCL99*, patient was treated according to ALCL99 recommendations for patients with central nervous system involvement, as specified in Williams et al.78 CPM, counts per million.
To identify resistance drivers and associated pathways that might play a role in clinical resistance to ALK inhibitors, we performed RNA-seq to compare gene-expression profiles between ALK+ ALCL tumors with acquired resistance to ALK inhibitors and those that relapsed on standard chemotherapy (Figure 2B; supplemental Figures 2A-C). Using gene set enrichment analysis, we identified positive enrichment for autoimmune disease signaling pathways and the T-cell receptor pathway in chemotherapy-relapsed tumors compared with ALK TKI–resistant patient tumors (supplemental Figure 2B). In agreement, the genes enriched in chemotherapy-relapsed patients show specific gene ontology features, such as T-cell activation and differentiation (supplemental Figure 2C).
Notably, although the global gene expression profiles of both chemotherapy-relapsed patients (patients 3 and 4) clustered together, those of the ALK inhibitor–resistant patients (patients 1 and 2) did not (Figure 2C).
To further investigate this difference in clustering, we determined whether any of the resistant patients had developed mutations in the ALK kinase domain. Patient 1 harbored a missense mutation (ALK L1196M, COSM99137) near the adenosine triphosphate binding pocket, which has previously been shown to mediate resistance to crizotinib in ALK+ NSCLC46 (Figure 2A; supplemental Table 3). In contrast, although we confirmed the presence of the NPM1-ALK rearrangement at crizotinib relapse for patient 2, no ALK mutation was detected. As expected, neither of the patients that relapsed after the standard chemotherapy (patients 3 and 4) had an ALK mutation at relapse (supplemental Table 3). These data allowed us to compare presumed ALK mutation-driven resistance (patient 1) with ALK mutation-independent resistance (patient 2).
Therefore, we integrated our RNA-seq analysis with the CRISPR overexpression screen results (Figure 2D; supplemental Figure 2D). Both validated candidate genes (PGBD1/IL10RA) identified by the CRISPR screens were expressed at higher levels in the ALK wild-type tumor of patient 2 compared with the ALKL1196M tumor of patient 1 (Figure 2D). IL10RA was selected for further analysis because it showed the higher expression level of the 2 genes in tumors from patients 1 and 2.
Additionally, interleukin-10 (IL-10) signaling has been shown to play a crucial role in ALCL. For example, IL-10 benefits ALCL cells directly, by enhancing their viability, and indirectly, by suppressing the immune response.47 In addition, IL-10 is known to be one of the most abundant cytokines secreted by ALCL cell lines,48 and it is prevalent in the peripheral blood of children with ALCL.49 Moreover, knockdown of IL10RA in the ALK+ cell line K299 resulted in reduced cell growth,48 whereas the roles and functions of IL10RA in drug resistance have not been fully elucidated.
IL10RA is expressed in ALCL in an NPM1-ALK–independent manner
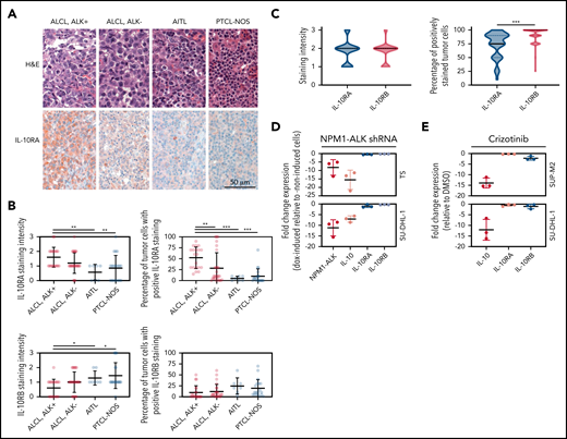
To characterize the importance of IL-10/IL-10 receptor (IL-10R) signaling in ALCL, we measured the expression levels of IL-10RA and IL-10RB by immunostaining of T-cell lymphoma tissue microarrays (TMAs) from adult patients (supplemental Table 4). We determined that IL10RA was expressed in 100% of ALK+ ALCLs, 92% of ALK− ALCLs, 43% of angioimmunoblastic T-cell lymphomas (AITLs), and 30% of peripheral T-cell lymphomas not otherwise specified (PTCL-NOS) (Figure 3A-B). We further confirmed IL-10RA and IL-10RB expression by immunostaining of TMAs50 comprising an independent cohort of pediatric ALK+ ALCL patients (Figure 3C; supplemental Table 5) that were recruited onto NHL-BFM907 /NHL-BFM9551 /NCT00006455 trials.8 These data are consistent with existing gene expression data52-57 from 75 ALK+ ALCL patients compared with 45 ALK− ALCL patients, 160 PTCL-NOS patients, and 100 AITL patients (supplemental Figure 3A).
IL10RA is expressed in ALCL in an NPM1-ALK–independent manner. (A) Representative hematoxylin and eosin (H&E) staining with corresponding IL-10RA immunohistochemistry staining performed on TMAs from different human T-cell lymphoma subtypes: ALK+ and ALK− ALCL, AITL, and PTCL-NOS. (B) Intensity of staining (left panels) or percentage of tumor cells expressing IL-10RA (upper right panel) or IL-10RB (lower right panel), as determined by immunohistochemistry of a TMA of formalin-fixed paraffin-embedded (FFPE) T-cell lymphoma patient samples: ALK+ ALCL, n = 25; ALK− ALCL, n = 25; AITL, n = 7; PTCL-NOS, n = 21. Data are means ± standard deviation (SD). (C) Intensity of staining (left panel) or percentage of tumor cells expressing IL-10RA (n = 92) or IL-10RB (n = 89) (right panel), as determined by immunohistochemistry of a TMA of FFPE pediatric ALK+ ALCL patient samples. Data are presented as a violin plot with the means indicated. (D) Fold change in IL-10, IL-10RA, and IL-10RB mRNA expression levels in the indicated ALCL cell lines transduced with a doxycycline-dependent ALK shRNA. Doxycycline-induced cells were compared with noninduced cells and were normalized to glyceraldehyde-3-phosphate dehydrogenase (GAPDH). Data are means ± SD (n = 3). (E) Fold change in IL-10, IL-10RA, and IL-10RB mRNA expression levels in crizotinib-treated (300 nM for 6 hours) ALCL cell lines normalized to GAPDH and relative DMSO control. Data are means ± SD (n = 3). *P < .05. **P < .01, ***P < .001, Welch 2-sample t test.
IL10RA is expressed in ALCL in an NPM1-ALK–independent manner. (A) Representative hematoxylin and eosin (H&E) staining with corresponding IL-10RA immunohistochemistry staining performed on TMAs from different human T-cell lymphoma subtypes: ALK+ and ALK− ALCL, AITL, and PTCL-NOS. (B) Intensity of staining (left panels) or percentage of tumor cells expressing IL-10RA (upper right panel) or IL-10RB (lower right panel), as determined by immunohistochemistry of a TMA of formalin-fixed paraffin-embedded (FFPE) T-cell lymphoma patient samples: ALK+ ALCL, n = 25; ALK− ALCL, n = 25; AITL, n = 7; PTCL-NOS, n = 21. Data are means ± standard deviation (SD). (C) Intensity of staining (left panel) or percentage of tumor cells expressing IL-10RA (n = 92) or IL-10RB (n = 89) (right panel), as determined by immunohistochemistry of a TMA of FFPE pediatric ALK+ ALCL patient samples. Data are presented as a violin plot with the means indicated. (D) Fold change in IL-10, IL-10RA, and IL-10RB mRNA expression levels in the indicated ALCL cell lines transduced with a doxycycline-dependent ALK shRNA. Doxycycline-induced cells were compared with noninduced cells and were normalized to glyceraldehyde-3-phosphate dehydrogenase (GAPDH). Data are means ± SD (n = 3). (E) Fold change in IL-10, IL-10RA, and IL-10RB mRNA expression levels in crizotinib-treated (300 nM for 6 hours) ALCL cell lines normalized to GAPDH and relative DMSO control. Data are means ± SD (n = 3). *P < .05. **P < .01, ***P < .001, Welch 2-sample t test.
In agreement with the patient data, ALK+ ALCL cell lines showed robust messenger RNA (mRNA) expression of IL-10RA/IL-10RB/IL-10 (supplemental Figure 3B-C).
To determine whether IL10R signaling is mediated by NPM1-ALK, we examined whether IL10RA/IL10RB/IL10 expression was directly controlled by NPM1-ALK activity. Knockdown of ALK with an inducible short hairpin RNA (shRNA)58 led to decreased IL-10, but not IL10RA/IL10RB, mRNA expression (Figure 3D), which is in agreement with existing microarray data59 for ALK shRNA–transduced ALCL cell lines (supplemental Figure 3D). Consistent with this, crizotinib inhibition of NPM1-ALK activity also resulted in decreased IL-10, but not IL10RA/IL10RB, mRNA expression (Figure 3E). Again, our results are in agreement with existing microarray data59 from ALK inhibitor–treated ALCL cell lines compared with untreated ALCL cell lines (supplemental Figure 3E). Hence, transcription of IL10RA is independent of NPM1-ALK expression and activity, suggesting that it is a prime candidate for bypass signaling in response to ALK inhibition.
IL10RA overexpression modulates sensitivity to ALK inhibition
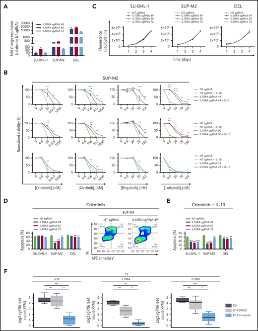
To further characterize the effects of elevated IL10RA expression on ALK TKI–induced cytotoxicity, we expressed IL10RA-targeting sgRNAs in ALK+ ALCL cell lines (Figure 4A). Expression of at least 2 of 3 sgRNAs resulted in decreased crizotinib sensitivity, especially on supplementation of IL-10 (Figure 4B; supplemental Figures 4A-B). Interestingly, decreased crizotinib sensitivity in DEL cells overexpressing IL10RA was only observed upon IL-10 supplementation (supplemental Figure 4B). As expected, the majority of these sgRNAs also promoted decreased sensitivity to the second-line ALK inhibitors (alectinib/brigatinib/lorlatinib) (Figure 4B; supplemental Figures 4A-B). Furthermore, IL10RA was significantly upregulated in 2 of 3 lorlatinib-resistant tumors that had been treated twice a day with 1 or 2 mg/kg of lorlatinib compared with 3 vehicle control–treated tumors from previously described orthotopic xenografts42 (supplemental Figure 4C).
IL10RA overexpression modulates sensitivity to ALK inhibition. (A) Fold change in expression levels of IL10RA for each of the 3 sgRNAs targeting IL10RA vs nontargeting (NT) control sgRNA in the indicated ALCL cell lines. Data are means ± standard deviation (SD) (n = 3). (B) Viability of SUP-M2 cells based on normalized CellTiter-Blue fluorescence reads on exposure to increasing concentrations of crizotinib, alectinib, brigatinib, or lorlatinib for 48 hours when expressing 1 of 3 of the indicated sgRNAs inducing overexpression of IL10RA in the presence or absence of 10 ng/mL IL-10. Data are means ± SD (n = 3). (C) Proliferation of ALCL cell lines expressing sgRNAs inducing overexpression of IL10RA over 4 days. Data are means ± SD (n = 3). (D) Modulation of apoptosis upon expression of sgRNAs inducing overexpression of IL10RA in the indicated ALCL cell lines. The percentage of apoptotic cells was determined by APC-annexin V and propidium iodide (PI) staining of ALCL cells treated with 125 nM crizotinib (SU-DHL-1), 312.5 nM crizotinib (SUP-M2) or 1250 nM crizotinib (DEL) for 48 hours (left panel). Data are means ± SD of technical replicates; experiments were performed independently 3 times. Representative flow cytometry plots of APC-annexin V/PI staining intensities corresponding to IL10RA sgRNA promoting survival vs NT control sgRNA in SUP-M2 cells (right panel). (E) Modulation of apoptotic response upon expression of sgRNAs inducing overexpression of IL10RA in the indicated ALCL cell lines. The percentage of apoptotic cells was determined by annexin V and PI staining of ALCL cells treated with 125 nM crizotinib (SU-DHL-1), 312.5 nM crizotinib (SUP-M2) or 1250 nM crizotinib (DEL) in the presence of 10 ng/mL IL-10 for 48 hours. Data are means ± SD of technical replicates; experiments were performed independently 3 times. (F) Results from the mini CRISPR-Cas9–based knockout screen. Read counts of 6 sgRNAs targeting IL10/IL10RA/IL10RB in the SUP-M2–derived TS cell line before and after a 14-day incubation with DMSO or 80 nM crizotinib. Data are means ± SD with read counts for individual sgRNAs (n = 6) plotted as dots. *P < .05. **P < .01, ***P < .001, Welch 2-sample t test (B,D-E); unpaired Welch-corrected t test (F). ns, not significant.
IL10RA overexpression modulates sensitivity to ALK inhibition. (A) Fold change in expression levels of IL10RA for each of the 3 sgRNAs targeting IL10RA vs nontargeting (NT) control sgRNA in the indicated ALCL cell lines. Data are means ± standard deviation (SD) (n = 3). (B) Viability of SUP-M2 cells based on normalized CellTiter-Blue fluorescence reads on exposure to increasing concentrations of crizotinib, alectinib, brigatinib, or lorlatinib for 48 hours when expressing 1 of 3 of the indicated sgRNAs inducing overexpression of IL10RA in the presence or absence of 10 ng/mL IL-10. Data are means ± SD (n = 3). (C) Proliferation of ALCL cell lines expressing sgRNAs inducing overexpression of IL10RA over 4 days. Data are means ± SD (n = 3). (D) Modulation of apoptosis upon expression of sgRNAs inducing overexpression of IL10RA in the indicated ALCL cell lines. The percentage of apoptotic cells was determined by APC-annexin V and propidium iodide (PI) staining of ALCL cells treated with 125 nM crizotinib (SU-DHL-1), 312.5 nM crizotinib (SUP-M2) or 1250 nM crizotinib (DEL) for 48 hours (left panel). Data are means ± SD of technical replicates; experiments were performed independently 3 times. Representative flow cytometry plots of APC-annexin V/PI staining intensities corresponding to IL10RA sgRNA promoting survival vs NT control sgRNA in SUP-M2 cells (right panel). (E) Modulation of apoptotic response upon expression of sgRNAs inducing overexpression of IL10RA in the indicated ALCL cell lines. The percentage of apoptotic cells was determined by annexin V and PI staining of ALCL cells treated with 125 nM crizotinib (SU-DHL-1), 312.5 nM crizotinib (SUP-M2) or 1250 nM crizotinib (DEL) in the presence of 10 ng/mL IL-10 for 48 hours. Data are means ± SD of technical replicates; experiments were performed independently 3 times. (F) Results from the mini CRISPR-Cas9–based knockout screen. Read counts of 6 sgRNAs targeting IL10/IL10RA/IL10RB in the SUP-M2–derived TS cell line before and after a 14-day incubation with DMSO or 80 nM crizotinib. Data are means ± SD with read counts for individual sgRNAs (n = 6) plotted as dots. *P < .05. **P < .01, ***P < .001, Welch 2-sample t test (B,D-E); unpaired Welch-corrected t test (F). ns, not significant.
To investigate how IL10RA overexpression may be enabling cell survival in the presence of ALK inhibitors, we assessed cell proliferation and apoptosis. None of the 3 IL10RA-targeting sgRNAs promoted proliferation in the absence of crizotinib (Figure 4C), suggesting that cell survival is not facilitated by increased proliferation. On the other hand, most IL10RA sgRNAs were able to prevent apoptosis to some extent when cells were treated with crizotinib (Figure 4D; supplemental Figure 4D), all 3 IL10RA-targeting sgRNAs demonstrated a significant ability to diminish apoptosis in the presence of crizotinib, particularly when IL-10 was added to the growth media (Figure 4E; supplemental Figure 4D). Next, we overexpressed IL10RA with a puromycin selectable plasmid60 and could confirm the results achieved with sgRNA-mediated CRISPR overexpression (supplemental Figures 4E-H).
Because these data hint toward the possibility that IL10RA-mediated crizotinib resistance is dependent on IL-10, we next assessed whether IL10/IL-10 overexpression alone could drive crizotinib resistance. Decreased crizotinib sensitivity or a reduction in apoptosis was not observed in ALK+/ALK− ALCL cell lines when the growth media was supplemented with IL-10 (supplemental Figure 4I-J). Consistent with this observation, overexpression of 2 IL10–targeting sgRNAs in the same ALCL cell lines (supplemental Figure 4K) did not promote proliferation in the absence of crizotinib (supplemental Figure 4L) or increased survival in the presence of crizotinib (supplemental Figure 4M). This observation highlights the fact that expression of IL10RA is the limiting factor for IL-10 signaling in these cell lines.
To understand whether inhibition of any component of the IL10/IL10R complex would render cells sensitive to crizotinib treatment, we carried out a CRISPR-Cas9–based knockout of IL10/IL10RA/IL10RB, as described above, using 6 sgRNAs per gene (Figure 1D); we validated 2 of the sgRNAs targeting IL10RA for their knockout efficiency (supplemental Figure 4N-O). We found that sgRNAs targeting IL10/IL10RA were significantly depleted in TS/K299 cells treated with crizotinib for 14 days in comparison with input control cells (D0) (Figure 4F; supplemental Figure 4P).
STAT3 is activated independently of NPM1-ALK through the IL10/IL10R signaling pathway upon crizotinib inhibition
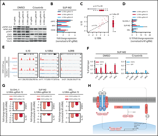
We next explored the mechanism by which IL10RA mediates resistance to ALK inhibition. Oncogenic ALK fusions activate several signaling pathways, with STAT3 representing a key downstream effector.15,16 Activation of JAK/STAT signaling is also highly cytokine dependent in lymphoid cells, with IL-10 being a prominent activator.61 To determine whether this also applies in ALCL, IL10RA overexpression was induced in ALCL cell lines; it was able to rescue the phosphorylation of STAT3 in the presence of crizotinib (Figure 5A). This effect could be potentiated by the addition of IL-10 (supplemental Figure 5A). Furthermore, addition of the STAT3 inhibitor Stattic62-64 resensitized IL10RA-overexpressing cells to crizotinib inhibition (supplemental Figures 4F-G). This indicates that IL10RA overexpression can mediate STAT3 phosphorylation independently of NPM1-ALK activity and that this mechanism can successfully reverse the effects of crizotinib-mediated inhibition on STAT3 activity.
STAT3 is activated independently of NPM1-ALK through the IL10/IL10R signaling pathway upon crizotinib inhibition. (A) Western blot analysis of differential JAK/STAT signaling activation in response to individual nontargeting (NT) sgRNA control or IL10RA sgRNA overexpression in SUP-M2 cells. Cells were treated with DMSO or 1000 nM crizotinib for 1 hour. Phosphorylated STAT3 (pSTAT3) levels normalized to STAT3 and relative to NT sgRNA (lane 5: 1, lane 6: 8.6, lane 7: 59.1, lane 8: 67.8). Blot is representative of 3 independent experiments. Lines indicate different blots. (B) Fold change in transcript level of the indicated STAT3 target genes relative to GAPDH and relative to NT sgRNA in SUP-M2 cells expressing sgRNAs targeting IL10RA and treated with 1000 nM crizotinib for 1 hour. Data are means ± standard deviation (SD) (n = 3). (C) Correlation between IL10RA and IL-10 mRNA expression levels in the Human Protein Atlas RNA-seq datasets, including nontransformed (red) and cancer (gray) cell lines. (D) Fold change in IL-10 mRNA expression levels in crizotinib-treated ALCL cell lines expressing sgRNAs inducing expression of IL10RA. Data are means ± SD (n = 3). (E) STAT3 ChIP-seq tracks near the IL10/IL10RB/IL10RA loci in ALCL cell lines treated for 3 hours with crizotinib (300 nM) or DMSO. (F) STAT3 ChIP-seq validation by ChIP, followed by qPCR, of the IL10/IL10RA/IL10RB and IRF4 TSSs in SUP-M2 cells treated for 3 hours with crizotinib (1000 nM) or DMSO. Data are means ± SD of technical replicates; experiment was performed independently 3 times. IRF4 served as a positive control. (G) Fold change in expression levels of STAT3 and IL-10 on STAT3 shRNA induction in the indicated ALCL cell lines compared with NT control shRNA and simultaneous expression of sgRNAs inducing overexpression of IL10RA. Data are means ± SD (n = 3). (H) Model summarizing the mechanism by which IL10RA overexpression leads to ALK TKI resistance.
STAT3 is activated independently of NPM1-ALK through the IL10/IL10R signaling pathway upon crizotinib inhibition. (A) Western blot analysis of differential JAK/STAT signaling activation in response to individual nontargeting (NT) sgRNA control or IL10RA sgRNA overexpression in SUP-M2 cells. Cells were treated with DMSO or 1000 nM crizotinib for 1 hour. Phosphorylated STAT3 (pSTAT3) levels normalized to STAT3 and relative to NT sgRNA (lane 5: 1, lane 6: 8.6, lane 7: 59.1, lane 8: 67.8). Blot is representative of 3 independent experiments. Lines indicate different blots. (B) Fold change in transcript level of the indicated STAT3 target genes relative to GAPDH and relative to NT sgRNA in SUP-M2 cells expressing sgRNAs targeting IL10RA and treated with 1000 nM crizotinib for 1 hour. Data are means ± standard deviation (SD) (n = 3). (C) Correlation between IL10RA and IL-10 mRNA expression levels in the Human Protein Atlas RNA-seq datasets, including nontransformed (red) and cancer (gray) cell lines. (D) Fold change in IL-10 mRNA expression levels in crizotinib-treated ALCL cell lines expressing sgRNAs inducing expression of IL10RA. Data are means ± SD (n = 3). (E) STAT3 ChIP-seq tracks near the IL10/IL10RB/IL10RA loci in ALCL cell lines treated for 3 hours with crizotinib (300 nM) or DMSO. (F) STAT3 ChIP-seq validation by ChIP, followed by qPCR, of the IL10/IL10RA/IL10RB and IRF4 TSSs in SUP-M2 cells treated for 3 hours with crizotinib (1000 nM) or DMSO. Data are means ± SD of technical replicates; experiment was performed independently 3 times. IRF4 served as a positive control. (G) Fold change in expression levels of STAT3 and IL-10 on STAT3 shRNA induction in the indicated ALCL cell lines compared with NT control shRNA and simultaneous expression of sgRNAs inducing overexpression of IL10RA. Data are means ± SD (n = 3). (H) Model summarizing the mechanism by which IL10RA overexpression leads to ALK TKI resistance.
To understand how transcriptional targets of STAT3 are affected by IL10RA overexpression, we examined their expression levels. Overexpression of IL10RA led to increased mRNA levels of the known STAT3 target genes, including MYC/IRF4/CD30, in crizotinib-treated cells (Figure 5B). These data are in keeping with the CRISPR overexpression screen results wherein sgRNA-mediated overexpression of MYC/IRF4 enabled cell survival in the presence of crizotinib (Figure 1B).
We also observed a strong correlation between IL-10RA and IL-10 mRNA expression levels across publicly available Human Protein Atlas RNA-seq datasets (Figure 5C), and an overexpression of IL10RA led to an increase in IL-10 mRNA expression in crizotinib-treated cells (Figure 5D). In addition, we found IL-10 to be expressed at higher levels in the ALK wild-type tumor of patient 2 (IL10RA high) compared with the ALKL1196M tumor of patient 1 (IL10RA low) (supplemental Figure 5B). These results suggest that, when IL10RA is expressed in ALK+ ALCL, it may function by creating an autocrine positive feedback loop via activation of STAT3.
To investigate whether STAT3 might directly regulate the transcription of IL10/IL10RA/IL10RB genes, we analyzed publicly available chromatin immunoprecipitation sequencing (ChIP-seq) data from 2 ALCL cell lines treated with crizotinib/DMSO65 and compared them with existing STAT3 ChIP-seq data from mouse CD4+ T cells.66 We found STAT3 binding upstream of the transcriptional start sites (TSSs) of IL10/IL10RA/IL10RB in both ALCL cell lines (Figure 5E), but not in naive CD4+ T cells (supplemental Figure 5C). Strikingly, STAT3 binding was abrogated when ALK activity was inhibited by crizotinib (Figure 5E). In addition, by using IRF4 as a positive control, we validated several STAT3 peaks by chromatin immunoprecipitation (ChIP) followed by qPCR and confirmed STAT3 binding to the TSSs of IL10/IL10RA/IL10RB in SUP-M2 cells (Figure 5F; supplemental Figure 5D). Consistent with this, STAT3 depletion65 was found to diminish the expression of IL-10 mRNA in ALCL cell lines expressing IL10RA-targeting sgRNAs (Figure 5G). Furthermore, we confirmed that IL10RA overexpression rescued STAT3 binding to the TSS of IL10/IL10RB/IRF4 in the presence of crizotinib (supplemental Figure 5E).
Thus, our data support a model whereby increased expression of IL10RA promotes upregulation of the IL-10 ligand, ultimately reversing crizotinib-mediated inhibition of STAT3 phosphorylation. This mechanism promotes cellular survival and resistance to ALK TKI treatment in ALK+ ALCL (Figure 5H).
High expression of IL-10RA at diagnosis is not predictive of clinical outcome for patients treated with standard chemotherapy
To determine whether IL10RA is an ALK TKI–specific resistance driver in ALK+ ALCL, we evaluated IL-10RA protein expression levels in ALK+ ALCL patients treated with the standard ALCL99 chemotherapy treatment protocol (supplemental Tables 4 and 5). Patients who did not show evidence of disease for >10 years after chemotherapy were classified as “no relapse” cases, and patients with disease recurrence within 10 years were considered “relapse” cases (Figure 6A). Samples from cancer patients who relapsed after standard ALCL99 chemotherapy did not show significantly higher IL-10RA protein expression levels at diagnosis compared with patients who remained in remission (Figure 6B). Although we observed a trend toward IL-10RA expression levels being predictive of EFS in pediatric ALCL patients treated with ALCL99 chemotherapy, these data were not significant (P = .096) (Figure 6C-D; supplemental Figures 6A-B; supplemental Table 5). Collectively, these results indicate that IL-10RA expression does not correlate with response or resistance to standard ALCL99 chemotherapy. It remains to be determined whether IL10RA overexpression as a consequence of ALK TKI therapy resensitizes tumor cells to chemotherapy, as well as whether cotreatment with an ALK TKI and chemotherapy could overcome resistance.
Initial high expression of IL-10RA is not predictive of clinical outcome for patients treated with chemotherapy. (A) Schematic summary of diagnostic biopsy specimens of ALK+ ALCL patient tumors analyzed by immunohistochemistry. Numbers of standard ALCL99 chemotherapy–treated patients who presented with a “relapse” or “no relapse” are indicated below each chart. (B) Percentage of tumor cells expressing IL-10RA in diagnostic biopsy specimens of patients in (A) (n = 98) who were treated with standard ALCL99 chemotherapy. Individual quantifications are plotted, with mean ± standard deviation indicated. (C-D) Pediatric patients (n = 92) treated with standard ALCL99 chemotherapy as part of the NHL-BFM90, NHL-BFM95, and ALCL99 trials were divided into 2 groups (low < 50% and high ≥ 50%), according to the percentage of tumor cells expressing IL-10RA. The difference in median EFS (C) or OS (D) (log-rank test) was analyzed using the Kaplan-Meier estimator. ns, not significant.
Initial high expression of IL-10RA is not predictive of clinical outcome for patients treated with chemotherapy. (A) Schematic summary of diagnostic biopsy specimens of ALK+ ALCL patient tumors analyzed by immunohistochemistry. Numbers of standard ALCL99 chemotherapy–treated patients who presented with a “relapse” or “no relapse” are indicated below each chart. (B) Percentage of tumor cells expressing IL-10RA in diagnostic biopsy specimens of patients in (A) (n = 98) who were treated with standard ALCL99 chemotherapy. Individual quantifications are plotted, with mean ± standard deviation indicated. (C-D) Pediatric patients (n = 92) treated with standard ALCL99 chemotherapy as part of the NHL-BFM90, NHL-BFM95, and ALCL99 trials were divided into 2 groups (low < 50% and high ≥ 50%), according to the percentage of tumor cells expressing IL-10RA. The difference in median EFS (C) or OS (D) (log-rank test) was analyzed using the Kaplan-Meier estimator. ns, not significant.
Discussion
In the relapse setting, patients with ALK+ ALCL are commonly treated with ALK TKIs.21,23,67-71 Here, we present findings from a systematic large-scale functional study of resistance to ALK inhibition in ALCL, with the aim to inform future therapeutic approaches that prevent relapse or provide salvage options. To narrow down targets identified in the screen to those that may be clinically relevant, results were compared with RNA-seq data of relapse biopsy specimens from ALCL patients resistant to ALK TKIs.
Our CRISPR activation screens identified several new targets but were biased by the fold change in gene expression achieved for a particular gene and sgRNA. The identification of STAT3 and the STAT3 target genes MYC and IRF4 by the screen was suggestive of a potential NPM1-ALK bypass track that could be activated by a protein upstream of STAT3 and independent of NPM1-ALK. Indeed, IL10RA, a cell surface receptor usually upstream of STAT3, was also consistently detected and validated as mediating decreased sensitivity to crizotinib. Importantly, we show that IL10RA overexpression decreases cell sensitivity to other ALK TKIs. Given that IL10RA can mediate activation of STAT3 activity on ligand binding, together with IL10RB,72 we investigated the role of IL10RA further.
IL-10R forms a tetramer of 2 units of IL-10RA and 2 units of IL-10RB, which together bind IL-10 to mediate downstream signaling via JAK1/TYK2 and STAT3.72 Among peripheral T-cell lymphomas, ALCL has been associated with the highest level of IL-10 expression.73 In addition, IL-10 is known to be the most abundant cytokine secreted by ALCL cell lines.48 Furthermore, our study provides evidence that IL10RA/IL10RB expression is independent of NPM1-ALK expression. Thus, we reasoned that IL-10R subunits can be highly expressed, even in the presence of crizotinib-mediated ALK inhibition, representing a bypass signaling pathway.
In the future, it will be interesting to investigate how IL10RA overexpression is achieved. This could be through decreased recycling of IL10RA or its increased transcription, perhaps driven by a transcription factor (eg, CEBPB) whose activity is not affected by ALK inhibition.65,74 However, it is also possible that tumor cell subclones with higher IL10RA expression levels already exist and are selected for with ALK TKI therapy.
Our data demonstrate that crizotinib inactivates STAT3 signaling by inhibiting NPM1-ALK–induced phosphorylation, whereas IL10RA expression leads to phosphorylation of STAT3, accounting for renewed signal transduction downstream of STAT3. Therefore, STAT3, pan-JAK, or TYK2 TKIs are rational candidates for combination with ALK TKIs to overcome or prevent therapy resistance.48,75-77 Alternatively, several pan-JAK or TYK2 TKIs have been successfully validated in ALCL cell lines as efficacious single agents.48
Furthermore, our results indicate that IL-10RA expression does not correlate with response or resistance to standard chemotherapy,7 suggesting that resistance mechanisms, such as elevated IL10RA expression developing from single-agent crizotinib therapy, could be overcome by combining ALK-targeted therapy with chemotherapy.
Further information and requests for resources and reagents will be fulfilled by Suzanne D. Turner (sdt36@cam.ac.uk).
The online version of this article contains a data supplement.
The publication costs of this article were defrayed in part by page charge payment. Therefore, and solely to indicate this fact, this article is hereby marked “advertisement” in accordance with 18 USC section 1734.
Acknowledgments
The authors thank the National Institutes for Health Research Cambridge Biomedical Research Centre Cell phenotyping hub, the Bauer Core Facility at Harvard University, Elisabeth Gurnhofer, Sandra Högler, Simone Tangermann, Truong Tu Truong, Ricky M. Trigg, Valentina Miano, Luca Pandolfini, Martin Zimmermann, and Tiphaine Adam de Beaumais.
N.P., H.-C.L., G.G.S., I.A.M.-M., S.P.D., C.L., L.K., O.M., R.C., W.W., C.G.-P., S. Pospisilova, and S.D.T were supported by a European Union Horizon 2020 Marie Skłodowska-Curie Innovative Training Network Grant (675712). L.C.L. was supported by a Cancer Research UK-Cambridge Centre studentship. J.M.M. was supported by the European Molecular Biology Laboratory international program. H.L. was the recipient of a Department of Pathology, University of Cambridge Pathology Centenary Fund studentship. J.D.M. and S.D.F received a PhD studentship from the Alex Hulme Foundation. S. Pospisilova was supported by the Ministry of Health, Czech Republic–Conceptual Development of Research Organization (FNBr, 65269705). R.C. is funded by the National Institutes of Health, National Cancer Institute (5R01-CA196703), I.B. is funded by Cancer Research UK (RG86786), the MAPPYACTS trial by grants from the Institut National du Cancer (PHRC-K14–175), Foundation ARC (grant MAPY201501241) and Association Imagine for Margo, and S.D.T by the Ministry of Education, Youth and Sports of the Czech Republic under project Central European Institute for Technology 2020 (LQ1601).
Authorship
Contribution: N.P., I.B., and S.D.T. conceptualized the study; N.P., L.C.L., and S.D.F. designed the methodology; N.P., N.A.P., H.-C.L., I.A.M.-M., E.K.-A., S.-L.L., H.L., G.G.S., K.B., and S.P.D. performed investigations; N.P., J.D.M., V.M., H.L., K.B., J.M.M., C.L., and Q.W. created the figures; C.G.-P., S. Pospisilova, L.K., O.M., R.C., and S.D.T. acquired research funds; C.L., S. Pospisilova, G.A.A.B., A.A., A.J., H.P., J.L.-P., A.L., S. Pervez, R.C., O.M., B.G., L.B., W.W., W.K., G.S., G.V., and L.M. contributed resources; I.B. and S.D.T. supervised the study; N.P. wrote the first draft of the manuscript; and R.J., I.B., and S.D.T. edited and reviewed the manuscript. All authors approved the final version of the manuscript.
Conflict-of-interest disclosure: The authors declare no competing financial interests.
Correspondence: Suzanne D. Turner, Division of Molecular Histopathology, Department of Pathology, University of Cambridge, Lab Block Level 3, Box 231, Addenbrooke's Hospital, Cambridge CB2 0QQ, United Kingdom; e-mail: sdt36@cam.ac.uk.






