Key Points
Patients with MM patients have increased CD16/CD226Low NK cell subsets characterized by adhesion defects and reduced effector functions.
The frequency of CD16/CD226Low NK cells correlates with clinical outcomes in patients MM.
Visual Abstract
The promising results obtained with immunotherapeutic approaches for multiple myeloma (MM) call for a better stratification of patients based on immune components. The most pressing being cytotoxic lymphocytes such as natural killer (NK) cells that are mandatory for MM surveillance and therapy. Here, we performed a single-cell RNA sequencing analysis of NK cells from 10 patients with MM and 10 age/sex–matched healthy donors that revealed important transcriptomic changes in the NK cell landscape affecting both the bone marrow (BM) and peripheral blood compartment. The frequency of mature cytotoxic CD56dim NK cell subsets was reduced in patients with MM at the advantage of late-stage NK cell subsets expressing NF-κB and interferon-I inflammatory signatures. These NK cell subsets accumulating in patients with MM were characterized by low CD16 and CD226 expression and poor cytotoxic functions. MM CD16/CD226Lo NK cells also had adhesion defects with reduced lymphocyte function-associated antigen 1 (LFA-1) integrin activation and actin polymerization that may account for their limited effector functions in vitro. Finally, analysis of BM-infiltrating NK cells in a retrospective cohort of 177 patients with MM from the Intergroupe Francophone du Myélome (IFM) 2009 trial demonstrated that a high frequency of NK cells and their low CD16 and CD226 expression were associated with a shorter overall survival. Thus, CD16/CD226Lo NK cells with reduced effector functions accumulate along MM development and negatively affect patients’ clinical outcomes. Given the growing interest in harnessing NK cells to treat myeloma, this improved knowledge around MM–associated NK cell dysfunction will stimulate the development of more efficient immunotherapeutic drugs against MM.
Introduction
Multiple myeloma (MM) is an incurable hematologic malignancy characterized by the proliferation of clonal, long-lived plasma cells (PCs) within the bone marrow (BM) associated with bone destruction, serum monoclonal gammopathy, and organ dysfunction. The introduction of proteasome inhibitors (PI), immunomodulatory drugs (IMIDs), and more recently, monoclonal antibodies (mAbs) targeting CD38 has represented a major breakthrough in the treatment of newly diagnosed MM (NDMM).1,2 In addition, bispecific antibodies and chimeric antigen receptor T-cells– targeting B-cell maturation antigen (BCMA) or G protein-coupled receptor class C group 5 member D (GPRC5D) on malignant PC have shown important therapeutic promise against relapsed/refractory MM, suggesting that immunotherapy represents the future of MM treatment.3,4 Yet, most patients experience recurrent relapses with reduced therapeutic options, which calls for a better understanding of the resistance mechanisms to immunotherapy. Although genetic alterations within malignant PC and the presence of aggressive subclones play a critical role in MM clinical outcomes,5,6 recent studies also point toward the importance of the immune microenvironment in the pathogenesis of this disease.7-9 Indeed, myeloma development is associated with progressive immune dysfunctions that contribute to myeloma growth and drug resistance. These include, notably, dysregulated production of interleukin-18 (IL-18) that drives myeloid-derived suppressor cells (MDSCs) immunosuppression in the MM microenvironment,10 and CD8+ T dysfunction due to an imbalance between T-cell immunoreceptor with Ig And ITIM Domains (TIGIT) inhibitory and CD226 (DNAM-1)–activating receptors.11,12
Natural Killer (NK) cells are innate cytotoxic lymphocytes that efficiently kill autologous MM cells in vitro13,14 and are required for myeloma immunosurveillance in vivo.7 NK cells also kill antibody-coated target cells through CD16 Fc gamma receptor IIIA (FcgRIIIA), a process called antibody-dependent cellular cytotoxicity, and these cells are critically involved in the antimyeloma efficacy of anti-CD38 mAbs.15-17 Finally, NK cells can acquire memory-like properties, such as long-term persistence and enhanced functions, making these cells attractive therapeutic targets against myeloma.18 Thus, accumulating evidence suggests the existence of an NK cell–mediated pressure in MM, and there is a growing interest around their therapeutic manipulation.19-22 Yet, key phenotypic and functional assessments of NK cells in patients with MM are missing, with several articles reporting conflicting results.
Here, through single-cell RNA sequencing (scRNA-seq), spectral flow cytometry, and functional analysis on samples from patients with MM, we found that NK cells, characterized by low CD16 and CD226 expression, inflammatory signatures, adhesion defects, and reduced effector functions, negatively affect MM patients’ clinical outcome.
Methods
Human samples
Healthy donor (HD) peripheral blood (PB) mononuclear cells were obtained from the Etablissement Français du Sang. BM aspirates from HDs were purchased from CliniScience and Lonza. BM aspirates and PB from patients with MM were all collected at the time of diagnosis or relapse at the Institut Universitaire du Cancer de Toulouse-Oncopole. All donors and patients gave their written informed consent, and the collection was approved by French Committee for the Protection of Persons (DC-2012-1654) and by local Institut Universitaire du Cancer de Toulouse-Oncopole review boards. The features of the different patients with MM and HD controls used in this study are listed in the supplemental Table 1-4, available on the Blood website.
Cell lines and cell culture
P815 (ATCC TIB-64), K562 (ATCC CCL-243), MOLP8 (DSMZ ACC 569), and RPMI-8226 (ATCC CCL-155) cell lines were grown in complete Dulbecco modified Eagle medium containing 10% heat-inactivated fetal calf serum (FCS) and were tested negatively for mycoplasma contamination.
Human NK cell functional assays
NK cells were purified using an NK Cell Isolation Kit (Miltenyi Biotec) or a fluorescence-activated cell sorter (FACS) (FACSMelody; BD Biosciences) and kept overnight in complete RPMI media with 50 ng/mL of recombinant human IL-2 (R&D Systems). NK cells from HDs or patients with NDMM were stimulated in 96-well plate with plate-bound anti-CD16 (clone 3G8; 10 μg/mL; BioLegend) or with IL-12 (10 ng/mL; Thermo Fisher Scientific), IL-15 (10 ng/mL; R&D Systems), IL-18 (20 ng/mL; Thermo Fisher Scientific), phorbol 12-myristate 13-acetate (PMA 50 ng/mL; Sigma-Aldrich), and ionomycin (1 μg/mL; Sigma-Aldrich), alone or in combination. NK cells were also cocultured with K562, MOLP8, or RPMI8226 coated for 30 minutes or not with isatuximab (100 ng/mL; Sanofi) or P815 coated with anti-natural cytotoxicity receptors (NCR; NKp30, NKp44, and NKp46; 5 μg/mL; R&D Systems), anti-CD16 (clone 3G8; 5 μg/ml), or irrelevant immunoglobulin (Ig) G1 (clone MG1-45; 5 μg/mL; BioLegend) at a effector-to-target ratio of 2:1.
NK cell conjugates and trogocytosis
NK cells stained with cell trace violet (5μM; Thermo Fisher scientific) were incubated with cell trace far red (5μM; Thermo Fisher scientific) labeled K562 at a ratio of 1:1 for 1 hour or PKH67 (Sigma-Aldrich) labeled RPMI 8226 or MOLP8 at a ratio of 2:1 for 15 minutes, and conjugate formation was evaluated by flow cytometry in ethylenediaminetetraacetic acid (EDTA)-free buffer. NK cell trogocytosis was evaluated in 4-hour assays after conjugate dissociation, as described earlier.23
LFA-1 activation and synapse imaging
NK cells were incubated on recombinant human intercellular adhesion molecule 1 (ICAM-1)-Fc (R&D Systems)–coated plates at 37°C for 20 minutes. Cells were fixed and permeabilized using a Cytofix/Cytoperm Fixation/Permeabilization Kit (BD Biosciences), and the polymerized actin was stained using phalloidin (Abcam) and the extended high-affinity conformation of LFA-1 with m24 antibody (clone 24, BioLegend). Alternatively, NK cells were incubated on poly-l-lysine–coated plates in the presence of acridine orange/propidium iodide stain (Logos Biosystems, 20 μg/mL) and imaged for 30 minutes, with 1 picture taken every minute. Images were taken on an Operetta CLS analysis system (PerkinElmer) and analysis was done using the Harmony software. For the FACS detection of the high-affinity LFA-1, MM, or HD NK cells were plated for 2 hours on recombinant Human ICAM-1-Fc (R&D Systems)–coated plates at 37°C and m24 was added into the culture for the last 30 minutes of the assay.
Flow cytometry
Cells were stained with fixable viability dye for 10 minutes in the dark. Extracellular staining was done in FACS buffer (2% FCS and 5 mM EDTA), with True-Stain Monocyte Blocker (BioLegend) and BD Horizon Brilliant Stain Buffer Plus (BD Biosciences), following the manufacturers’ instructions. For intracellular staining, the Cytofix/Cytoperm Fixation/Permeabilization Kit (BD Biosciences) was used following manufacturer’s instructions. Acquisition was performed on a Fortessa ×20 (BD Biosciences) or an Aurora (Cytek). Data analyses were performed using FlowJo or OMIQ softwares.
ScRNA-seq
Fresh BM and PB cell suspensions were stained with fixable viability dye eFluor 780 (Invitrogen), anti-CD3 (UCHT1), anti-CD56 (NCAM16.2), and anti-CD138 (MI15) (all from BD Biosciences), and oligonucleotide-barcoded antibodies (TotalSeq-B, BioLegend). Live NK (CD3–CD56+CD138–) and T (CD3+CD138–) cells from each donor were FACS-sorted (ARIA II Fusion, BD Biosciences) and mixed at a 1:2 ratio of NK:T cells. Beads-cell emulsions were prepared using the Chromium Single Cell 3' kit (10x Genomics) as per the manufacturer’s instructions. Single-cell library size and quality were confirmed on the Fragment Analyzer (Agilent). A KAPA Quantification Kit for Illumina platforms (KAPA Biosystems, Roche) was used to quantify libraries. The libraries were sequenced on a NextSeq 550 (Illumina) in pair-end sequencing at 28 base pairs (bp; read 1) × 91 bp (read 2) and a single index 8 bp in length. All the methods related to quality control, clustering, gene set enrichment analysis (GSEA), and trajectory analysis are detailed in the supplemental Material.
Survival analysis
Progression-free survival (PFS) and overall survival (OS) were calculated from MM diagnosis to relapse and death from any cause respectively. Kaplan-Meier curves and P values from log-rank test were computed using the survival package in R (version 2.38). Cox proportional hazard models were adjusted using the survival package in R (version 3.5-7; https://github.com/therneau/survival) and effects tested using analysis of variance from the limma package.
Statistics
Statistical analyses were performed using GraphPad Prism 9 software. Mann-Whitney U test or unpaired Student t test was used for single comparisons between 2 groups. For comparison of 3 or more groups, 1-way analysis of variance with the Tukey multiple comparison test, Holm-Sidak multiple test correction, or nonparametric Kruskal-Wallis test with Dunn multiple comparison post test were used.
Results
Alteration of NK cell transcriptomic landscape in patients with MM
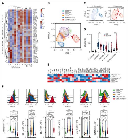
To better understand the NK cell landscape in patients with MM, we performed a CITE-Seq (cellular indexing of transcriptomes and epitopes by sequencing) analysis of NK cells with the 10x Genomics high-throughput droplet-based scRNA-seq pipeline. Paired blood and BM NK and T cells, defined respectively as CD3−CD56+ and CD3+ T cells, were sorted by flow cytometry from 10 patients with MM and 10 age/sex–matched HDs. After filtering cells using standard quality controls, an in silico extraction of cells expressing NK public cell signatures was performed (supplemental Figure 1A-B). This automated approach was manually validated by gene and antibody–derived tag expression analysis (supplemental Figure 1C-D). A total of 22 749 BM and 14 182 blood NK cells were clustered into 8 distinct clusters (C1-C8) without detectable contaminants with other cell lineages (Figure 1A). After integration, the different HD and MM NK cells from BM and PB were evenly distributed in the different clusters (supplemental Figure 1E-G). Analysis of PB and BM NK cell landscape, through cluster frequency analysis or continuous measures using manifold enhancement of latent dimensions likelihood algorithm,24 revealed important differences between patients with MM and HDs (Figure 1B-C). The frequencies of C1 and C2, the most abundant NK clusters in PB and BM from HD samples, were reduced in patients with MM (Figure 1B-C). These clusters had signatures (Crinier et al, 201825 and Yang et al, 201926) of CD56dim mature NK cells and were characterized by high expression of genes related to cytotoxicity (PRF1, GZMA, GZMB, CD226, and FCGR3A; Figure 1D-E; supplemental Figure 1H). In contrast, patients with MM had a significant increase in C3 frequency that represented most of the BM and PB MM NK cells, whereas they only accounted for a small fraction of HD NK cells (Figure 1B-C). This cluster was characterized by activated/inflammatory CD56dim NK cell signatures and had high expression of NF-κB–related genes (NFKB1, REL, and RELB) (Figure 1D-E). A population of NK cells (C4) characterized by adaptive-like NK cell signature genes (KLRC2, KLRC3, CD3E, and IL32) was found in the BM and PB of HDs (Figure 1D-E). Interestingly, this cluster of adaptive-like NK cells was reduced in patients with MM at the expense of a second cluster of NK cells with adaptive-like features (C7) that expressed type I interferon (IFN-I)–related genes (IFIT1, IFIT2, IFIT3, IFIH1) (Figure 1B-E). Both MM-associated clusters C3 and C7 were characterized by a lower expression of FCGR3A (encoding CD16; Figure 1E; supplemental Figure 1H). Of note, we did not identify important differences between BM and PB, except C8, which was mainly restricted to BM samples and characterized by the expression of BM-resident NK cells (BMrNK) signatures25-27 (Figure 1D-E; supplemental Figure 1H-I). The frequencies of this cluster as well as C5 and C6 characterized by CD56bright and terminal NK cell signatures, respectively (Figure 1D-E), were also similar between MM and HD and PB and BM NK samples (Figure 1B). Altogether, these results show that MM is accompanied by important transcriptomic alterations of the BM and PB NK cell compartments, with decreased mature cytotoxic CD56dim NK cells and increased CD16lo inflamed NK cell subsets.
Alteration of NK cell transcriptomic landscape in patients with MM. A scRNA-seq analysis of fresh blood and BM CD3−CD56+ NK cells from 10 patients with NDMM and 10 age/sex–matched HDs was performed. (A) Uniform manifold approximation and projection (UMAP) embeddings of NK cells colored by clusters. (B) Variations of NK cluster frequency across disease and tissue status (box-and-whisker plots, in which whiskers represent 1.5∗ interquartile range and a box represents the 25th, 50th, and 75th percentiles; false discovery rate [FDR] derived from generalized linear model; see supplemental Methods; FDR < 0.05∗, FDR < 0.01∗∗, and FDR < 0.001∗∗∗). (C) MELD (manifold enhancement of latent dimensions) likelihood (see supplemental Methods) highlighting MM vs HD enrichment computed separately on BM or PB. Likelihood values are overlaid on UMAP embeddings and per-cluster likelihood distributions displayed as violin plots. (D) Heatmap of marker genes standardized expression across clusters. (E) Heat map of standardized gene module scores from published data sets (Crinier et al25 and Yang et al26).
Alteration of NK cell transcriptomic landscape in patients with MM. A scRNA-seq analysis of fresh blood and BM CD3−CD56+ NK cells from 10 patients with NDMM and 10 age/sex–matched HDs was performed. (A) Uniform manifold approximation and projection (UMAP) embeddings of NK cells colored by clusters. (B) Variations of NK cluster frequency across disease and tissue status (box-and-whisker plots, in which whiskers represent 1.5∗ interquartile range and a box represents the 25th, 50th, and 75th percentiles; false discovery rate [FDR] derived from generalized linear model; see supplemental Methods; FDR < 0.05∗, FDR < 0.01∗∗, and FDR < 0.001∗∗∗). (C) MELD (manifold enhancement of latent dimensions) likelihood (see supplemental Methods) highlighting MM vs HD enrichment computed separately on BM or PB. Likelihood values are overlaid on UMAP embeddings and per-cluster likelihood distributions displayed as violin plots. (D) Heatmap of marker genes standardized expression across clusters. (E) Heat map of standardized gene module scores from published data sets (Crinier et al25 and Yang et al26).
Accumulation of late-stage inflamed NK cells in MM
To better understand the developmental link between NK subsets differentially present between patients with MM and HDs, we performed a slingshot pseudotime trajectory analysis (Figure 2A). Based on the current human NK cell development model,28 we assigned the CD56bright NK C5 as the least-mature branch in the pseudotime. BM and PB NK cells demonstrated a relatively simple developmental progression with few branches (Figure 2B). The mature CD56dim NK C1 and the BMr NK C8 followed 2 different developmental paths from CD56bright NK cells (Figure 2B-C).BMr NK formed a unique, separate branch (lineage 3), whereas all the other clusters derived from the mature CD56dim1 C1 branch that gave rise to the terminal NK C6 (lineage 2) and the mature CD56dim2 NK C2 (lineage 1). The adaptive-like NK C4 emerged between the mature CD56dim1 and mature CD56dim2 stages. Both NF-κB C3 and IFN-I NK C7 derived from mature CD56dim2 NK cluster C2 and dominated the end of the trajectory (Figure 2B-C). Analysis of MM vs HD NK cell distribution along pseudotime for the lineage 3 branch confirmed that patients with MM NK cells were more prevalent than those of HDs at the latest stages of NK cell pseudotime in both PB and BM compartments (Figure 2D). Trajectory pseudotime correlated with manifold enhancement of latent dimensions MM vs HD likelihood, highlighting enrichment of MM cells at late pseudotime (Figure 2E). Similar results were obtained for BM and PB NK cells or using BMrNK C8 as a starting root (supplemental Figure 2A-B). Altogether, these results suggest that MM alters normal NK cell homeostasis, pushing the cytotoxic CD56dim NK cells C1 and adaptive NK subsets C4 to differentiate into NF-κB NK C3 and IFN-I NK C7 (Figure 2F). To better appreciate the signal that contributes to this shift in NK cell development, we performed GSEA between the NK cell cluster C1 vs C3 using the KEGG database (Figure 2G-I) or using the Reactome database (supplemental Figure 2C). We found that C3 NK cells had enriched expression of inflammation-related pathways, including NOD-like receptor, RIG1-like receptor, and Toll-like receptor signaling pathways, as compared with CD56dim NK cells (Figure 2G). Leading-edge genes for these pathways included several mediators often associated with MM development,29,30 such as chemokines (CCL3 and CCL5), tumor necrosis factor (TNF) (TNFRI, TNF, TRAF3, RELA, MAP2K3, MAP2K7, MAP3K8, NFKB1, and NFKBIA), and IL-1 family (TICAM1, TAB2, and TBK1)–related genes. Similar enriched signatures of inflammation were found comparing adaptive-like NK clusters C7 vs C4 (Figure 2H) or comparing patients with MM to HD NK cells (supplemental Figure 2D-E). The generation of an inflamed NK cell signature common to clusters C7 and C3 (supplemental Table 5) confirmed the higher inflammatory status of BM or PB NK cell from MM than those from HD (Figure 2I).
Accumulation of late-stage inflamed NK cells in MM. (A) Trajectory analysis results overlaid on UMAP embeddings identified 3 lineages seeding from CD56bright NK cluster 5. (B) Branching of the minimum spanning tree built at the cluster level differentiates BM-resident NKs, terminal NKs, and inflammatory MM-enriched NK cells. (C) Cell density distributions along trajectory pseudotime describes NK cells differentiation. (D) Pseudotime distributions of PB and BM NK cells from patients with MM and HDs. (E) Trajectory pseudotime correlation with MELD MM vs HD likelihood. (F) Gene expression along pseudotime trajectory. (G) Comparison of gene expression programs between cluster 3 and 1 using GSEA analysis of KEGG gene sets. (H) Comparisons between GSEA normalized enrichment scores (NES) of C7 vs C4 and C3 vs C1 NK clusters. (I) An inflamed NK cell signature was generated with genes common to clusters C7 and C3 (see supplemental Table 5). UMAP and graphs showing its relative expression of in PB or BM HD and MM NK cells.
Accumulation of late-stage inflamed NK cells in MM. (A) Trajectory analysis results overlaid on UMAP embeddings identified 3 lineages seeding from CD56bright NK cluster 5. (B) Branching of the minimum spanning tree built at the cluster level differentiates BM-resident NKs, terminal NKs, and inflammatory MM-enriched NK cells. (C) Cell density distributions along trajectory pseudotime describes NK cells differentiation. (D) Pseudotime distributions of PB and BM NK cells from patients with MM and HDs. (E) Trajectory pseudotime correlation with MELD MM vs HD likelihood. (F) Gene expression along pseudotime trajectory. (G) Comparison of gene expression programs between cluster 3 and 1 using GSEA analysis of KEGG gene sets. (H) Comparisons between GSEA normalized enrichment scores (NES) of C7 vs C4 and C3 vs C1 NK clusters. (I) An inflamed NK cell signature was generated with genes common to clusters C7 and C3 (see supplemental Table 5). UMAP and graphs showing its relative expression of in PB or BM HD and MM NK cells.
Decreased cytotoxic functions in NK cell from patients with MM
GSEA revealed that MM NK clusters C3 and C7 have decreased expression of cytotoxicity-related signatures, such as NK cell–mediated cytotoxicity and FC gamma R–mediated phagocytosis (Figure 2H). Leading-edge genes for these pathways included several activating receptors (FCGR3A, NCR1, and CD244), key signaling molecules (SYK, LAT, LCK, VAV1, VAV3, and ZAP70), and cytotoxic mediators (GZMB and PRF1) that were overall less expressed in MM than in HD NK cells (Figure 3A). To validate these findings at the protein level, we next performed an unsupervised spectral flow cytometry analysis of frozen BM samples from 21 HDs and 49 patients with NDMM (Figure 3B; supplemental Figure 3A). Despite important interindividual heterogeneity, we confirmed that patients with MM have increased the frequency of NK cell subsets characterized by low levels of cytotoxic mediators perforin and granzyme B (Figure 3C-F; supplemental Figure 3B). Consistent with the phenotype observed by scRNA-seq, these NK cells expressed low levels of CD226 and CD16 and had higher levels of CD69 (Figure 3C-F). Altogether, these results suggest limited effector functions in NK cells of patients with MM. We further explored this finding at the functional level by comparing PB NDMM and HD NK cell degranulation through CD107a and their IFN-γ intracellular production in a redirected lysis assay using a mouse FcγR+ P815 cell line coated with agonist mAbs against CD16 or NCRs (NKp30, NKp44, and NKp46; Figure 3G-H). We observed a significant increase in the expression of IFN-γ and CD107a by HD NK cells in the presence of P815, coated with NCRs or CD16 mAbs, as compared with Ig control. By contrast, the expression of IFN-γ and CD107a was very low regardless of the condition tested for MM NK cells. Low MM NK cell reactivity was found upon stimulation with anti-CD16–coated wells or an IL-12/IL-15/IL-18 cytokine cocktail (supplemental Figure 3C-D). Even PMA/ionomycin only induced a low increase in IFN-γ production by MM NK cells, whereas it strongly stimulated HD NK cells degranulation and cytokine production. To evaluate NK cell cytotoxicity in a more relevant context, we analyzed the degranulation of NDMM and HD NK cells against MOLP8 or RPMI8226 MM cell lines coated with clinical-grade anti-CD38 mAb isatuximab. Both NDMM and HD NK cells had a low natural reactivity against RPMI8226 and MOLP8, whereas HD NK cells had a higher degranulation than MM NK cells against targets coated with isatuximab (Figure 3I). This resulted in a higher killing of isatuximab-coated MOLP8 in the presence of HD NK cells than MM counterparts (Figure 3J). We then used K562 classical NK cell target to compare the overall functionality of CD56bright and CD16/CD226Hi or Lo CD56dim MM NK subsets. We found that CD16/CD226Lo CD56dim NK cells had lower IFN-γ and CD107a expression than CD16/CD226Hi CD56dim (supplemental Figure 3E). Unlike CD56bright NK cells that also had poor reactivity against K562, CD16/CD226Lo CD56dim NK cells also had a low ability to produce IFN-γ in response to IL-12/IL-15/IL-18 stimulation (supplemental Figure 3F). Altogether, these data reveal the accumulation of CD16/CD226Lo NK cell subsets in patients with MM with reduced effector functions in response to NK receptor stimulation.
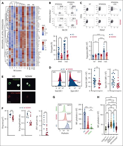
Actin remodeling and adhesion defects in NK cells from patients with MM
Decreased expression of cell adhesion pathways, focal adhesion, cell adhesion molecules, and regulation of actin cytoskeleton were identified as key features of MM NK cell clusters C3 and C7 (Figures 2H and 4A; supplemental Figure 4A), questioning the ability of NK cells from patients with MM to interact efficiently with target cells. To address this issue, we first analyzed the interaction between purified NK cells and K562 or RPMI8226 in vitro. We observed that NK cells from patients with MM had reduced ability to form conjugates with K562 or RPMI8226, even coated with isatuximab, compared with those from HD (Figure 4B; supplemental Figure 4B). CD16/CD226Hi MM NK cells had a higher ability to form conjugates with RPMI8226 than CD16/CD226Lo (supplemental Figure 4C). Quantification of the synaptic transfer (trogocytosis31) between PKH67–labeled RPMI8226 or MOPL8 and NK cells confirmed the reduced ability of NK cells to interact with targets (Figure 4C; supplemental Figure 4D). Integrin LFA-1 (αLβ2)/ ICAM-1 interactions that lead to actin cytoskeleton remodeling represent a critical step toward NK cell initial adhesion.32 This involves a switch from LFA-1 inactive bent conformation to an extended open conformation, detectable through the m24 antibody,33 increasing LFA-1/ICAM-1 affinity.34 Although LFA-1 was homogeneously expressed at a high level on MM and HD NKs, MM NK cells had a lower expression of open LFA-1 compared with HD when plated on ICAM-1 or anti-CD16–coated wells (Figure 4D; supplemental Figure 4E). Patients with MM CD16/CD226Lo NK cells were more affected by LFA-1 open defects as compared with CD16/CD226Hi (supplemental Figure 4F). These results were confirmed by confocal microscopy, with decreased open LFA-1 spots per synapse found in MM NK cells compared with those in HDs (Figure 4E-F). Phalloidin staining revealed important differences in polymerized actin organization between HD and MM, and differences in immune synapse morphology were also observed. HD NK cells formed large asymmetric polymerized actin rings, whereas MM NK cells formed actin rings of lower area and with a less spread shape than HD NK cells (Figure 4E-F). Similar results were obtained by comparing FACS-sorted CD16/CD226Lo CD56dim NK with their CD16/CD226Hi counterparts (supplemental Figure 4G). Analysis of phalloidin staining by flow cytometry ex vivo confirmed that, even at steady state, MM NK cells have lower polymerized actin filaments compared with those from HD (Figure 4G). Analysis of phalloidin staining among MM NK cell subsets revealed that CD16/CD226Lo CD56dim MM NK cells had lower polymerized actin content compared with other CD56dim NK subsets (Figure 4H). In accordance with the link between integrin signaling, actin cytoskeleton remodeling, and cellular shape, we also found that CD16/CD226Lo NK cell populations had reduced motility after a short exposure to IL-2 than CD16/CD226Hi CD56dim counterparts (supplemental Figure 4H-I).
Actin remodeling and adhesion defects in NK cells from patients with MM. (A) Heatmap of leading-edge genes standardized expression from the “regulation_of_actin_cytoskeleton” KEGG pathway across NK clusters or disease state (see GSEA analysis in Figure 2G-H). (B) FACS plots and graph showing conjugates between cell trace violet-labeled thawed HD or NDMM NK cells and RPMI8226 stained with PKH67 and coated or not with isatuximab at a ratio of 2:1 for 15 minutes. (C) FACS plots and graph showing PKH67 acquisition (trogocytosis) by thawed HD or MM NK cells in the presence of RPMI8226, stained with PKH67 and coated or not with isatuximab at a ratio of 2:1 for 4 hours. (D) FACS plots and graphs showing total or open LFA-1 expression by thawed HD and NDMM NK cells on ICAM-1 coated wells for 4 hours. (E) Representative pictures showing actin ring formation (phalloidin; green) and open LFA-1 (m24; red) by thawed MM or HD NK cells plated on ICAM-1–coated wells for 20 minutes. (F) Graph showing the actin ring area, length/width ratio and LFA-1 spots per rings in the indicated conditions. Each dot represents the mean of at least 50 NK cells from each donor. (G) Phalloidin expression by thawed PB Lin–CD56+ NK cells from HD, NDMM, and relapsed/refractory MM analyzed by flow cytometry. (H) Phalloidin expression by the indicated NK cells subsets from NDMM identified as in Figure 3B. Each dot represents an independent donor. ∗P < .05; ∗∗P < .01; ∗∗∗P < .001; Mann-Whitney test or ANOVA with Tukey post hoc test analysis.
Actin remodeling and adhesion defects in NK cells from patients with MM. (A) Heatmap of leading-edge genes standardized expression from the “regulation_of_actin_cytoskeleton” KEGG pathway across NK clusters or disease state (see GSEA analysis in Figure 2G-H). (B) FACS plots and graph showing conjugates between cell trace violet-labeled thawed HD or NDMM NK cells and RPMI8226 stained with PKH67 and coated or not with isatuximab at a ratio of 2:1 for 15 minutes. (C) FACS plots and graph showing PKH67 acquisition (trogocytosis) by thawed HD or MM NK cells in the presence of RPMI8226, stained with PKH67 and coated or not with isatuximab at a ratio of 2:1 for 4 hours. (D) FACS plots and graphs showing total or open LFA-1 expression by thawed HD and NDMM NK cells on ICAM-1 coated wells for 4 hours. (E) Representative pictures showing actin ring formation (phalloidin; green) and open LFA-1 (m24; red) by thawed MM or HD NK cells plated on ICAM-1–coated wells for 20 minutes. (F) Graph showing the actin ring area, length/width ratio and LFA-1 spots per rings in the indicated conditions. Each dot represents the mean of at least 50 NK cells from each donor. (G) Phalloidin expression by thawed PB Lin–CD56+ NK cells from HD, NDMM, and relapsed/refractory MM analyzed by flow cytometry. (H) Phalloidin expression by the indicated NK cells subsets from NDMM identified as in Figure 3B. Each dot represents an independent donor. ∗P < .05; ∗∗P < .01; ∗∗∗P < .001; Mann-Whitney test or ANOVA with Tukey post hoc test analysis.
Accumulation of altered NK cells in patients with MM correlates with poor clinical outcome
Despite the importance of NK cells in MM immunosurveillance and therapy, very little information relates NK cells to clinical outcome.35 To answer this question, we analyzed NK cell frequency and phenotype within the BM of a retrospective cohort of 177 patients with MM from the IFM 2009 clinical trial involving patients receiving induction therapy with RVD (lenalidomide, bortezomib, and dexamethasone) and autologous transplantation36 (Figure 5A). We observed an increase in the BM frequency of CD3–CD56+ NK cells in patients with MM as compared with those in HDs (Figure 5B). Surprisingly, patients with a high frequency of NK cell (NKhigh > median) had a lower OS than patients with a low frequency of NK cell (NKlow ≤ median; Figure 5C). We next analyzed the clinical impact of CD16/CD226Lo NK cell subsets given their increase and functional alterations in patients with MM (Figure 5D; supplemental Figure 5A). A high frequency of CD16/CD226Lo NK cells (CD16/CD226Lo > median) had a lower OS than patients with a low frequency of NK cell (CD16/CD226Lo ≤ median; Figure 5D-E). Other NK cell markers, such as CD28, TIGIT, PD-1, CD57, killer cell lectin like receptor G1 (KLRG1), or CD38, did not have a significant effect on the OS of patients with MM (supplemental Figure 5B). Of note, this analysis was performed on the global NK cell population, the CD56bright representing only a small fraction of MM NK cells (supplemental Figure 5C). Interestingly, NK cell frequency was not correlated with CD16/CD226 expression (supplemental Figure 5D), and the combination of both variables, the absolute CD16/CD226Lo NK cell frequency among BM cells, was negatively associated with PFS and OS in the IFM 2009 cohort (Figure 5F; supplemental Figure 5E). Notably, CD16/CD226Lo NK cell frequency also showed a significant correlation with OS rates in multivariate analysis after adjustments using the most relevant variables, including age, sex, treatment, and the presence of high-risk cytogenetic abnormalities (t(4;14) and del(17p); Figure 5G). Of note, the frequency of BM NK cells or CD16/CD226Lo NK cells did not show association with age, sex, international staging system, or ASCT treatment, and only a small increase in the frequency of NK cells with CD16/CD226Lo phenotype was observed in the high-risk tumor cytogenic del17p and/or t(4;14) (supplemental Figure 5F-I). Yet, the absolute CD16/CD226Lo NK cell frequency was still negatively associated with OS in the 134 patients negative for del(17p) and/or t(4;14) (supplemental Figure 5J). Altogether, our results highlight the negative impact of CD16/CD226Lo NK cells in MM patients’ clinical outcomes particularly in the low cytogenetic risk category of patients with MM that account for >70% of the patients.
Increased frequency of dysfunctional NK cells in patients with MM correlates with poor clinical outcome. NK cells were analyzed by flow cytometry in thawed BM samples of 177 patients with NDMM from the IFM 2009 clinical trial and 20 HDs. (A) Table showing the clinical features of IFM 2009 patients analyzed in this study. (B) Representative FACS plots and graph comparing NK cell frequency among CD138-depleted BM from HD and patients with MM. (C) Kaplan-Meier survival estimates over >3000 days of follow-up for MM patients with NKhigh (more than median value) and NKlow (less than or equal to median value) frequency. (D) Representative FACS plots and graph comparing CD16/CD226Lo cell frequency among NK cells from patients with MM and HDs. (E) Kaplan-Meier survival estimates over >3000 days of follow-up for MM patients with CD16/CD226Lo high (more than median value) or low (less than or equal to median value) frequency. (F) Kaplan-Meier survival estimates over >3000 days of follow-up for MM patients with an absolute frequency of NK CD226/CD16Lo among CD138–depleted BM mononuclear cells split by quartile. (G) Multivariate analysis showing hazard ratio and associated P value of the indicated variables for OS in patients with MM.
Increased frequency of dysfunctional NK cells in patients with MM correlates with poor clinical outcome. NK cells were analyzed by flow cytometry in thawed BM samples of 177 patients with NDMM from the IFM 2009 clinical trial and 20 HDs. (A) Table showing the clinical features of IFM 2009 patients analyzed in this study. (B) Representative FACS plots and graph comparing NK cell frequency among CD138-depleted BM from HD and patients with MM. (C) Kaplan-Meier survival estimates over >3000 days of follow-up for MM patients with NKhigh (more than median value) and NKlow (less than or equal to median value) frequency. (D) Representative FACS plots and graph comparing CD16/CD226Lo cell frequency among NK cells from patients with MM and HDs. (E) Kaplan-Meier survival estimates over >3000 days of follow-up for MM patients with CD16/CD226Lo high (more than median value) or low (less than or equal to median value) frequency. (F) Kaplan-Meier survival estimates over >3000 days of follow-up for MM patients with an absolute frequency of NK CD226/CD16Lo among CD138–depleted BM mononuclear cells split by quartile. (G) Multivariate analysis showing hazard ratio and associated P value of the indicated variables for OS in patients with MM.
Discussion
NK cells are critical immune effector cells for MM immunosurveillance and therapy, which calls for a better understanding of their landscape in patients with MM. Here, through scRNA-seq, flow cytometry, and functional analysis, we found that MM development is associated with a reduction in mature cytotoxic CD56dim NK cells at the expense of late-stage NK cells characterized by low CD16 and CD226 expression, inflammatory signatures, adhesion defects, and reduced effector functions. The accumulation of these CD16/CD226Lo NK cells was associated with a negative clinical outcome in patients with NDMM. Given the growing interest in harnessing NK cells to treat myeloma, this improved knowledge around MM–associated NK cell dysfunction will benefit the development of more efficient immunotherapeutic drugs against MM.
Through their natural cytotoxic functions and their secretion of proinflammatory cytokines, NK cells are involved in multiple processes of tumor control.37 In addition, their safety profile makes these cells attractive targets for cancer immunotherapy.22 Many strategies are being currently explored to exploit NK cells for cancer treatment, with promising preclinical efficacy achieved by chimeric antigen receptor-NK cells and NK cell engagers bispecific antibodies in myeloma.19-21 Yet, NK cell–based therapies are limited because of the incomplete understanding of human NK cell heterogeneity and their potential changes within the tumor microenvironment. Improved knowledge about the heterogeneity and distribution of human NK cell subsets emerged from scRNA-seq studies in HDs,25 but it is still unclear to what extent the NK cell transcriptomic landscape of patients with myeloma differed from that of HDs. Pancancer scRNA-seq studies also provided great opportunities to appreciate the large spectrum of tumor-infiltrating NK cell subsets,38 but the generalization of the findings are limited by the tumor type–specific heterogeneity in NK cell composition. We addressed these issues, by performing a scRNA-seq analysis of paired blood and BM-purified NK cells from patients with NDMM and age/sex–matched HDs. We found that MM is accompanied by important NK cell alterations. In particular, we observed, in MM patients, a significant decrease in mature cytotoxic CD56dim NK cell clusters at the profit of NK cell clusters characterized by inflammatory signatures and decreased cytotoxic features. Despite their low cytotoxic potential and their low CD16 and CD226 expression, NK cell subsets that accumulated in patients with MM had distinct gene signatures and phenotype from CD56bright immature NK cells. Interestingly, trajectory analysis suggested that MM–enriched CD16/CD226Lo inflamed NK cell subsets are late-stage or chronically activated NK cells that would derive from mature CD56dim subsets.
Although MM cells reside almost exclusively in the BM compartment, our study revealed similar NK cell alterations in the PB and the BM compartment. Although the mechanism underlying these NK cell phenotypic shifts in patients with MM remains unclear, a possible explanation could be the release of myeloma-induced factors into the bloodstream that could affect NK cells at the systemic level. Indeed, MM is characterized by a strong inflammatory network,39 and several cytokines detected at high levels in patients’ serum could account for the NK cell transcriptomic changes observed in patients with MM. These include notably NF-κB signaling cytokines, such as IL-1β and TNF, that were recently involved in driving stromal cell inflammation 40 or IL-18 that was involved in MDSCs suppressive functions in MM.10 We also found an MM–associated NK cell cluster characterized by a set of interferon-stimulated genes, suggesting that additional MM–associated inflammatory factors, such as type I interferons, may affect NK cells in MM.41 It is interesting that many of the aforementioned factors are involved in the expansion of immunosuppressive cells such as mesenchymal stromal cells (MSCs), MDSCs, and regulatory T cells (Tregs) within the MM microenvironment,10,40,41 which may directly attenuate NK cell activity. This calls for a better understanding of the relative impact of the different MM–associated inflammatory mediators on pro- vs antitumor immune components.
Like previous studies,8,42,43 we observed a higher NK cell frequency in patients with MM. Yet, our studies point toward the accumulation of NK cells with adhesion defects and reduced cytotoxicity in patients with MM identified by a low CD16 and CD226 expression. This increased frequency of NK cells with limited effector functions could be responsible for the shorter PFS and OS observed in the IFM2009 cohort, given the natural ability of NK cells to control MM growth in vitro and in vivo.13,14 In addition, several studies demonstrated the impact of PI and IMIDs on NK cell functions, which could explain the prognostic impact of NK cells on this treatment. PIs were shown to augment the efficacy of NK cells in both murine tumor models and patients with cancer.44-47 IMIDs’ efficacy also relies, at least partially, on the costimulation of NK cells via an increase in IL-2 secretion from T cells.48,49
Acknowledgments
The authors are grateful to the GenoToul bioinformatics platform Toulouse Midi-Pyrenees. This work was granted access to the HPC resources of the CALMIP supercomputing center under the allocation P19043. The authors thank Manon Farcé, Laetitia Ligat, Antoine Graffeuil, and the members of the Cancer Research Center of Toulouse core facility.
This study has been supported by the Riney Fundation, the Fondation ARC (PGA1-20160203788, 20190208630, and SIGN'IT2021), the Institut National du Cancer (PLBIO R16100BB, R19-045, and R20-229), Aviesan PNP grant, the French National Research Agency (ANR LABEX Toucan and the EUR CARe N°ANR-18-EURE-0003), the Fondation Toulouse Cancer Santé, the Institut Universitaire du Cancer de Toulouse-Oncopole translational research program, and the Intergroupe Francophone du Myélome. E.B. was funded by the Fondation ARC.
The visual abstract was created with BioRender.com
Authorship
Contribution: L.M. conceived and designed the study; E.B., B.R., M.-V.J., M.V., C.M., N.C., M.C., and V.B. acquired the data; E.B., B.R., R.E., V.B., H.D., P.-P.A., and L.M. analyzed and interpreted the data; P.-P.A. and L.M. drafted the manuscript; T.W., L.E.L., A.P., J.C., H.A.-L., P.-P.A., and L.M. critically reviewed and edited the manuscript; and A.P., J.C., and H.A.-L. provided key materials.
Conflict-of-interest disclosure: The authors declare no competing financial interests.
Correspondence: Ludovic Martinet, INSERM UMR 1037, Cancer Research Center of Toulouse, 2 av Hubert Curien, 31037 Toulouse, France; email: ludovic.martinet@inserm.fr.
References
Author notes
E.B., R.E., and B.R. are joint first authors.
P.-P.A. and L.M. are joint senior authors.
Original data are available on request from the corresponding author, Ludovic Martinet (ludovic.martinet@inserm.fr).
The online version of this article contains a data supplement.
There is a Blood Commentary on this article in this issue.
The publication costs of this article were defrayed in part by page charge payment. Therefore, and solely to indicate this fact, this article is hereby marked “advertisement” in accordance with 18 USC section 1734.

![Alteration of NK cell transcriptomic landscape in patients with MM. A scRNA-seq analysis of fresh blood and BM CD3−CD56+ NK cells from 10 patients with NDMM and 10 age/sex–matched HDs was performed. (A) Uniform manifold approximation and projection (UMAP) embeddings of NK cells colored by clusters. (B) Variations of NK cluster frequency across disease and tissue status (box-and-whisker plots, in which whiskers represent 1.5∗ interquartile range and a box represents the 25th, 50th, and 75th percentiles; false discovery rate [FDR] derived from generalized linear model; see supplemental Methods; FDR < 0.05∗, FDR < 0.01∗∗, and FDR < 0.001∗∗∗). (C) MELD (manifold enhancement of latent dimensions) likelihood (see supplemental Methods) highlighting MM vs HD enrichment computed separately on BM or PB. Likelihood values are overlaid on UMAP embeddings and per-cluster likelihood distributions displayed as violin plots. (D) Heatmap of marker genes standardized expression across clusters. (E) Heat map of standardized gene module scores from published data sets (Crinier et al25 and Yang et al26).](https://ash.silverchair-cdn.com/ash/content_public/journal/blood/144/12/10.1182_blood.2023023529/2/m_blood_bld-2023-023529-gr1.jpeg?Expires=1768823421&Signature=MUBRxczVeFKOFMyGLtGC7x1ol1CT47TUki-4xXwX3L9eikCLpHa4lCHeDWpIAx0GbFBfJOl5G4Mp8SzOsJPdcTcSZQHsvAkmswD7Z2GRGO3h~Umaj18LfgBnTuYvVgrk5ezBtJBKn1PZ~Dnr1BISFbxFeM5FAs6Aa4XmME8tZeuCKTLqtkHMkEMBYbxjqo2Usl5QAfvcWiuxeb9poQl7vKJ7Vq6XsWl2nT71Dno7aZDwK5zEI3FbNrQejLxEo5YlMWG6stvSIzf89m~DIadglXPO0UMicls50OkPoLb5Ct7YB1uV7EbYGeMqZBPHdrqrGB2yD6WPsKKIYdx-BjBgTA__&Key-Pair-Id=APKAIE5G5CRDK6RD3PGA)




