Key Points
Enhancer profiling combined with gene expression analysis identifies CCR4 and TIAM2 as critical cancer genes in ATL.
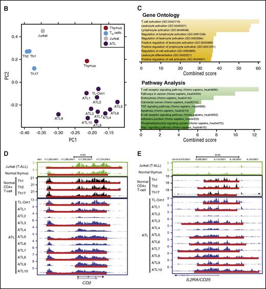
Super-enhancers are enriched at genes involved in the T-cell activation pathway in ATL, reflecting the origin of leukemia cells.
Abstract
A number of studies have recently demonstrated that super-enhancers, which are large cluster of enhancers typically marked by a high level of acetylation of histone H3 lysine 27 and mediator bindings, are frequently associated with genes that control and define cell identity during normal development. Super-enhancers are also often enriched at cancer genes in various malignancies. The identification of such enhancers would pinpoint critical factors that directly contribute to pathogenesis. In this study, we performed enhancer profiling using primary leukemia samples from adult T-cell leukemia/lymphoma (ATL), which is a genetically heterogeneous intractable cancer. Super-enhancers were enriched at genes involved in the T-cell activation pathway, including IL2RA/CD25, CD30, and FYN, in both ATL and normal mature T cells, which reflected the origin of the leukemic cells. Super-enhancers were found at several known cancer gene loci, including CCR4, PIK3R1, and TP73, in multiple ATL samples, but not in normal mature T cells, which implicated those genes in ATL pathogenesis. A small-molecule CDK7 inhibitor, THZ1, efficiently inhibited cell growth, induced apoptosis, and downregulated the expression of super-enhancer–associated genes in ATL cells. Furthermore, enhancer profiling combined with gene expression analysis identified a previously uncharacterized gene, TIAM2, that was associated with super-enhancers in all ATL samples, but not in normal T cells. Knockdown of TIAM2 induced apoptosis in ATL cell lines, whereas overexpression of this gene promoted cell growth. Our study provides a novel strategy for identifying critical cancer genes.
Introduction
Adult T-cell leukemia/lymphoma (ATL) is a highly aggressive lymphoproliferative disorder that arises from mature T lymphocytes.1-5 Conventional chemotherapy appears to be ineffective in ATL, mostly due to adverse drug reactions and the acquisition of drug resistance.4,6 The median survival of patients with acute-type ATL is only 8.3 months.6 Therefore, novel treatment modalities are desperately needed. The development of ATL is closely associated with human T-cell lymphotropic virus type-1 (HTLV-1) infection,2,3,7,8 which can initiate cellular transformation by promoting the clonal expansion of infected cells during early-stage disease, but does not appear to be required at later stages to maintain ATL cells.2 In many ATL cases, the expression of HTLV-1 viral genes, such as tax, is disrupted to enable viral escape from host cytotoxic T cells.9-11 Importantly, the onset of ATL is preceded by a long latency period of 30 to 50 years, indicating that multiple oncogenic mechanisms are involved in ATL pathogenesis after HTLV-1 infection.2,3,5
One of the characterized oncogenic pathways in ATL is the constitutive activation of NF-κB, which is frequently observed in ATL cells in both HTLV-1–dependent and –independent manners.12-15 Another gene known to be activated in ATL is CCR4,16-20 a marker of type 2 helper T (Th2) cells and regulatory T cells (Tregs). CCR4 is highly expressed in the majority of ATL cases,16-18 and gain-of-function CCR4 mutations have been reported in 25% to 30% of primary ATL cases.19,20 Dysregulations in epigenetic mechanisms have been also implicated in ATL,21,22 whereby several epigenetic regulators, including TET2 and MLL3, were found to be mutated.23 Additionally, a recent genome-wide sequencing study revealed a large number of genetic and chromosomal abnormalities, including activating mutations of PLCG1, PRKCB, CARD11, VAV1, IRF4, and CCR7 and intragenic deletions of IKZF2, CARD11, and TP73.19 Many of the mutated genes are involved in T-cell receptor (TCR) signaling, NF-κB signaling, T-cell trafficking, and immunosurveillance. However, there is a lack of functional evidence for these genetic abnormalities in ATL pathogenesis due to the large mutational burden per sample and the considerable genetic heterogeneity across different ATL samples.
Recently, the new term, super-enhancer, has been defined as a cluster of enhancers that shows high levels of histone H3 lysine 27 acetylation (H3K27Ac) and mediator binding, as typically analyzed by chromatin immunoprecipitation-sequencing (ChIP-seq).24-26 Rapidly accumulating evidence has demonstrated the importance of super-enhancers in the regulation of genes that are crucial to normal development and pathogenesis.24-29 In many cancers, critical cancer genes are often associated with super-enhancers. For example, some of us have previously reported that in acute T-cell lymphoblastic leukemia (T-ALL), 4 major components of the oncogenic transcription factor complex (TAL1, GATA3, RUNX1, and MYB) as well as the CDK6 oncogene are regulated by super-enhancers.27 Interestingly, treating cancer cells with a small-molecule CDK7 inhibitor (THZ1) that blocks the phosphorylation of RNA polymerase II (Pol II) efficiently removes Pol II and results in the preferential disruption of super-enhancer–associated gene expression, leading to cell death.27,28 These findings suggest that cancer genes may require super-enhancers to sustain their high expression levels. We further hypothesized that the identification of such super-enhancers would pinpoint crucial genes that mediate the acquisition of hallmark capabilities in cancer/leukemia cells. This approach will be useful particularly for genetically complicated cancers, such as ATL.
In this study, we performed super-enhancer profiling using ChIP-seq analysis combined with gene expression analysis after THZ1 treatment, followed by functional analysis. We have identified a number of genes that are frequently associated with super-enhancers in primary leukemia samples, including PIK3R1, TP73, and CCR4. Additionally, our study identified a previously uncharacterized gene, TIAM2, that is responsible for ATL cell growth and survival.
Materials and methods
Cell samples and reagents
All leukemia cell lines were maintained in RPMI-1640 medium (BioWest) supplemented with 10% fetal bovine serum (FBS; BioWest). The 293T cells were maintained in Dulbecco’s modified Eagle medium (Life Technologies) with 10% FBS. Primary leukemia cells derived from ATL patients were obtained with informed consent at Nagoya City University Hospital after approval by the institutional ethical committee. Peripheral blood was purified as previously described.17 Dimethyl sulfoxide (DMSO) was purchased from Sigma. THZ1 was developed by the Gray laboratory as previously described.27 The antibodies used are shown in supplemental Material, available on the Blood Web site.
Gene knockdown
All of the short hairpin RNA (shRNA) constructs were cloned into the lentiviral vector pLKO.1-puro as previously reported.30 Individual shRNA constructs were cotransfected into 293T cells with pMDLg/pRRE, pRSV-Rev, and pMD2.G using FuGENE 6 reagent (Roche). The cells were infected with virus in the presence of polybrene (Millipore) and HEPES (BioWest) and were selected with puromycin (Sigma). The shRNA sequences are presented in supplemental Table 7.
Immunoblotting
The cell pellets were lysed in RIPA buffer with protease inhibitor cocktail (Roche). Samples are resolved by sodium dodecyl sulfate polyacrylamide gel electrophoresis and transferred onto a polyvinylidene difluoride membrane (Bio-Rad Laboratories). The bound antibodies were visualized using SuperSignal reagents (Thermo Fisher Scientific) on an ImageQuant LAS500 (GE Healthcare).
Gene expression and mutation analysis
Total RNA was extracted from cells using the RNeasy Mini Kit (QIAGEN). Complementary DNA (cDNA) synthesis was carried out with the QuantiTect Reverse Transcription Kit (QIAGEN). Quantitative real-time PCR (qRT-PCR) was performing with the QuantStudio 5 Real-Time PCR System (Thermo Fisher Scientific) using Power SYBR Green PCR Master Mix (Roche). The cDNA was sequenced by Sanger sequencing. The primers used are shown in supplemental Table 8.
Cell viability assay and apoptosis analysis
The CellTiter-Glo Luminescent Cell Viability Assay Kit (Promega) was used, and readings were recorded with the Tecan Infinite 200 PRO plate reader (Tecan). The 50% inhibitory values (IC50) were calculated by nonlinear regression analysis using GraphPad Prism. The percentage of live, apoptotic, and necrotic cells was determined with the Annexin V-FITC Apoptosis Detection Kit (Cell Signaling Technology, #6592) and analyzed with FlowJo software.
Overexpression study
The pMSCV-puro retrovirus plasmid containing TIAM2 cDNA or empty vector was transfected into 293T cells with pMD-MLV and VSV-G using FuGENE 6 reagent (Roche). Jurkat cells were infected with retrovirus and selected with puromycin (Sigma). Single clones were separated.
ChIP-seq
ChIP-seq was performed in primary ATL cell samples and TL-Om1 cells as described previously.30 Detailed methodologies can be found in supplemental Material. Library construction and sequencing on the Illumina HiSequation 4000 platform were performed by BGI Tech Solutions Co., Ltd. (Hong Kong, China).
Bioinformatics code
Detailed methodologies can be found in supplemental Material. ChIP-seq peaks were called with MACS2 software, version 2.1.1.20160309. Super-enhancers were identified with ROSE software, version 0.1. Genes that were commonly associated with super-enhancers in ≥5 primary ATL cases were imported into Enrichr (http://amp.pharm.mssm.edu/Enrichr/) to analyze biological processes using GO_Biological_Process_2015 and KEGG pathways using KEGG_2016. A principal component analysis (PCA) plot was generated using the dba.plotPCA() function in the DiffBind R package.
Microarray expression analysis and gene set enrichment analysis
Detailed methodologies can be found in supplementary information. Briefly, total RNAs were subjected to microarray expression using GeneChip Human Gene 1.0 ST arrays (Affymetrix). Array signals were normalized using RMA (http://rmaexpress.bmbolstad.com/). Differentially expressed genes were subjects to gene set enrichment analysis (GSEA). The genes associated with super-enhancers in >5 primary ATL cases and TL-Om1 cells (161 genes) were used as a gene set.
Statistical analysis
Significant values (P values) were determined with 2-tailed Student t tests in GraphPad Prism software. A value of P < .05 were considered statistically significant.
Data set availability
The H3K27Ac and Pol II ChIP-seq data sets of ATL samples and microarray data have been deposited into the National Center for Biotechnology Information Gene Expression Omnibus database (http://www.ncbi.nlm.nih.gov/geo/) under SuperSeries accession number GSE85695. The H3K27Ac ChIP-seq data sets of Jurkat, normal human thymus, Th1, Th2, and Th17 cells have been previously reported29-31 and deposited into the National Center for Biotechnology Information Gene Expression Omnibus database under accession numbers GSM1296384, GSM1013125, and GSM772987, respectively. The ChIP-seq data sets for Th1 and Th2 can be found at http://www.ncbi.nlm.nih.gov/sra/ under accession numbers SRX290665 and SRX290666, respectively.
Results
Super-enhancers are enriched at genes involved in T-cell activation in ATL cells
To identify genes associated with super-enhancers in ATL cells, we performed ChIP-seq analysis for H3K27Ac in 11 ATL samples (supplemental Table 1). We also used TL-Om1 as a representative cell line because these cells do not harbor the pX proviral element encoding the tax gene (supplemental Figure 1A-B); thus, this cell line is similar to primary ATL cells. We also analyzed published ChIP-seq data sets for human thymus and CD4+ T-cell samples (Th1, Th2, and Th17 cells)29,31 to compare the super-enhancer profiles of normal T cells at the immature and mature stages. Additionally, we included 1 T-ALL cell line (Jurkat) that was derived from immature T cells.27 For each of these data sets, we ranked all of the putative enhancers by increasing the H3K27Ac signal and defined super-enhancers as those that showed high H3K27Ac enrichment (Figure 1A; supplemental Figure 1C). Several genes, including ATXN1, ARID5B, NRP1, and CCR4, were ranked in the top 10 in multiple ATL samples (supplemental Table 2).
Super-enhancer profiling in ATL samples. (A) Enhancers were ranked by increasing H3K27Ac signal in 10 primary ATL cases and 1 ATL cell line (TL-Om1). The number of super-enhancers (SEs) is shown for each sample. Examples of genes that were commonly associated with super-enhancers in ≥5 primary ATL cases are shown. (B) PCA was performed for 1 T-ALL cell line (Jurkat), 1 normal thymus sample, 3 normal CD4+ T-cell populations (Th1, Th2, and Th17), 1 ATL cell line (TL-Om1), and 10 primary ATL cases (ATL1-10) based on the super-enhancers identified in each sample. Each circle represents a sample, and each color represents the type of sample. (C) Genes commonly associated with super-enhancers in primary ATL cases were subjected to gene ontology analysis (biological process) and KEGG pathway analysis. The top 10 categories are shown with combined scores. (D-E) The ChIP-seq gene tracks represent the H3K27Ac signal in immature T cells (Jurkat and normal thymus), normal CD4+ T-cells (Th1, Th2, and Th17), and ATL cells (TL-Om1 and 10 primary ATL samples) at the CD2 (D) and IL2RA/CD25 (E) gene loci. The x-axis indicates the linear sequence of genomic DNA, and the y-axis indicates the total number of mapped reads per million. The black boxes in the gene map represent exons, and the arrows indicate the location and direction of the TSS. The super-enhancers are shown as red lines.
Super-enhancer profiling in ATL samples. (A) Enhancers were ranked by increasing H3K27Ac signal in 10 primary ATL cases and 1 ATL cell line (TL-Om1). The number of super-enhancers (SEs) is shown for each sample. Examples of genes that were commonly associated with super-enhancers in ≥5 primary ATL cases are shown. (B) PCA was performed for 1 T-ALL cell line (Jurkat), 1 normal thymus sample, 3 normal CD4+ T-cell populations (Th1, Th2, and Th17), 1 ATL cell line (TL-Om1), and 10 primary ATL cases (ATL1-10) based on the super-enhancers identified in each sample. Each circle represents a sample, and each color represents the type of sample. (C) Genes commonly associated with super-enhancers in primary ATL cases were subjected to gene ontology analysis (biological process) and KEGG pathway analysis. The top 10 categories are shown with combined scores. (D-E) The ChIP-seq gene tracks represent the H3K27Ac signal in immature T cells (Jurkat and normal thymus), normal CD4+ T-cells (Th1, Th2, and Th17), and ATL cells (TL-Om1 and 10 primary ATL samples) at the CD2 (D) and IL2RA/CD25 (E) gene loci. The x-axis indicates the linear sequence of genomic DNA, and the y-axis indicates the total number of mapped reads per million. The black boxes in the gene map represent exons, and the arrows indicate the location and direction of the TSS. The super-enhancers are shown as red lines.
The PCA, which was based on the position of the super-enhancer regions, clearly distinguished ATL samples (ATL1-10 and TL-Om1) from normal CD4+ T cells, thymus, or T-ALL (Figure 1B). We selected a total of 376 genes that were commonly associated with super-enhancers in >5 primary ATL samples (supplemental Table 3). After gene ontology and pathway analyses, these genes were found enriched in T-cell activation and the TCR signaling pathway (Figure 1C; supplemental Figure 1D; supplemental Table 4) and included CD2, IL2RA/CD25, CD28, TNFRSF8/CD30, FYN, LCP2, NFATC1, and NFATC2 (Figure 1A). For example, the super-enhancer at the CD2 gene, which is a marker of T cells, was observed in the majority of ATL, T-ALL, and normal T-cell samples (Figure 1D). In contrast, the super-enhancer at the IL2RA/CD25 gene locus was observed in ATL samples and normal Th1/2/17 cells, but not in normal thymus or T-ALL cells (Figure 1E), confirming previous reports that ATL cells arise from mature CD4+CD25+ T cells.32,33 Similarly, we observed super-enhancers at the TNFRSF8/CD30 and FYN loci in both ATL and Th1/2/17 samples, but not in normal thymus or T-ALL cells (supplemental Figure 1E-F). Our results indicate that these genes are generally activated in mature T cells. Of note, several super-enhancers present in primary ATL cases, such as FYN, were not observed in TL-Om1 (supplemental Figure 1F), suggesting that these loci are specifically activated in vivo, possibly due to interactions with nontumor cells in the tumor microenvironment.
Super-enhancers are present at the known cancer genes
We next focused on the genes that are associated with super-enhancers in ATL samples, but not in normal T cells. Among the 376 abovementioned genes, 124 genes were selected (supplemental Table 5), including several genes that have been implicated in cancers. As an example, super-enhancers at the PIK3R1 gene were observed in 7 primary ATL cases and 1 T-ALL cell line (Jurkat) (Figure 2A). Similarly, super-enhancers were present at the TP73 locus in 6 primary ATL cases and TL-Om1 cells, but not in normal T cells or T-ALL cells (Figure 2B). Thus, those gene loci are specifically activated in ATL cells. It has been reported that exons 2 and 3 of the TP73 gene are deleted in a subset of ATL cases.19 In our cohort, we were able to detect the expression of wild-type TP73 messenger RNA (mRNA) using a specific primer in all ATL samples with super-enhancers (supplemental Figure 2A).
Super-enhancers at the known cancer genes. (A-C) The ChIP-seq gene tracks represent H3K27Ac signals at the PIK3R1 (A), TP73 (B), and CCR4 (C) gene loci. See the legend to Figure 1D for details. (D) CCR4 mRNA expression in 3 T-ALL cell lines (Jurkat, KOPT-K1, and DND41), 4 ATL cell lines (TL-Om1, ATL-55T[–], MT-2, and ATL-43b[−]), and 10 primary ATL samples was measured by qRT-PCR analysis. The expression values were normalized to β-actin expression, and the data are presented as the fold change compared with TL-Om1 cells (mean ± standard deviation of duplicates). (E) Schematic depicting the positions and types of somatic alterations in the CCR4 gene. The mRNA sequences of the coding region were individually analyzed by qRT-PCR followed by Sanger sequencing. The x-axis indicates the amino acid (aa) position, and the y-axis indicates the number of mutations. TM, transmembrane domain.
Super-enhancers at the known cancer genes. (A-C) The ChIP-seq gene tracks represent H3K27Ac signals at the PIK3R1 (A), TP73 (B), and CCR4 (C) gene loci. See the legend to Figure 1D for details. (D) CCR4 mRNA expression in 3 T-ALL cell lines (Jurkat, KOPT-K1, and DND41), 4 ATL cell lines (TL-Om1, ATL-55T[–], MT-2, and ATL-43b[−]), and 10 primary ATL samples was measured by qRT-PCR analysis. The expression values were normalized to β-actin expression, and the data are presented as the fold change compared with TL-Om1 cells (mean ± standard deviation of duplicates). (E) Schematic depicting the positions and types of somatic alterations in the CCR4 gene. The mRNA sequences of the coding region were individually analyzed by qRT-PCR followed by Sanger sequencing. The x-axis indicates the amino acid (aa) position, and the y-axis indicates the number of mutations. TM, transmembrane domain.
Strikingly, we found super-enhancers at the CCR4 gene locus in all ATL samples (Figure 2C), the presence of massive extension of the H3K27Ac signal throughout the gene body to the downstream region. Super-enhancers or typical enhancers were not detected in normal thymus or T-ALL cells. Indeed, CCR4 mRNA was highly expressed in all of the primary ATL samples and cell lines compared with T-ALL cells (Figure 2D). Two samples (ATL2 and 8) harbored point mutations (Y331* and Q336*) that were also reported in other cohorts19,20 ; the other samples possessed wild-type CCR4 (Figure 2E; supplemental Table 1).
In contrast, super-enhancers were rarely found at the PLCG1 and PRKCB gene loci (supplemental Figure 3A, D), which are the 2 most frequently mutated genes in ATL.19 The PLCG1 gene was more highly expressed in ATL samples than in T-ALL cell lines (supplemental Figure 3B), but super-enhancers were only present in 2 cases (ATL1 and 3) (supplemental Figure 3A). One of these samples (ATL1) harbored a genetic mutation (R48W) (supplemental Figure 3C; supplemental Table 1). Four other samples (ATL5, 8, 9, and 10) also harbored PLCG1 mutations (R48W, Q606R, E1163K, and D1165H), but no super-enhancers were identified in these cases. Similarly, the PRKCB gene was highly expressed in all primary ATL samples (supplemental Figure 3E), and 3 cases (ATL1, 4, and 8) harbored mutations (D470H and D427N) (supplemental Figure 3F; supplemental Table 1). However, none of these had associated super-enhancers within at least 500 kb of the PRKCB gene (supplemental Figure 3D). Additionally, super-enhancers were identified in <10% of the cases for the following genes that are frequently mutated in ATL: CARD11, VAV1, and IRF4 (supplemental Table 2). Although the number of samples in our cohort was small, these results suggest that the acquisition of genetic mutations may not be a precedent for the formation of super-enhancers in ATL.
The CDK7 inhibitor blocks Pol II phosphorylation and inhibits cell growth in ATL cells
We previously reported that leukemia and lymphoma cells are generally sensitive to transcriptional inhibition by the small-molecule CDK7 inhibitor THZ1.27 Thus, we next examined the effect of THZ1 on ATL cells to determine the dependence of leukemia cells on transcriptional activation for growth. We chose several ATL/HTLV-1–infected T-cell lines with different HTLV-1 infection statuses (supplemental Figure 1A-B). For a positive control, we included a T-ALL cell line (Jurkat) that has been shown to be sensitive to CDK7 inhibition.27 In this analysis, 2 ATL cell lines (TL-Om1 and ATL-55T[–]) showed a very high sensitivity to THZ1, with 50% inhibitory values <50 nM (Figure 3A; supplemental Figure 4A). This sensitivity was similar to that observed in Jurkat cells. Of note, these cell lines did not produce the HTLV-1 p19 antigen or did not harbor the pX proviral element (supplemental Figure 1A-B), and were thus similar to primary ATL cases. Indeed, THZ1 significantly inhibited the growth of primary ATL cell samples at a concentration as low as 30 nM (Figure 3B). Our results indicate that ATL cells are generally sensitive to CDK7 inhibition. In contrast, THZ1 had no growth-inhibitory effect in several cell lines, such as MT-2 and ATL-43b(–) cells, at concentrations <100 nM (Figure 3A-C; supplemental Figure 4A).
Growth inhibitory effect of THZ1 on ATL cells. (A) Four ATL/HTLV-1–infected T-cell lines (TL-Om1 and ATL-55T[–], MT-2 and ATL-43b[–]) and Jurkat cells were treated with THZ1 for 3 days. The cell viability was measured using a CellTiter Glo assay, and the results are shown as a percent of the DMSO-treated control. The data are presented as the mean ± standard deviation of duplicate experiments. *P < .05, **P < .01, ***P < .001 by 2-sample, 2-tailed Student t test compared with the DMSO-treated control. (B) Primary leukemia cells from 5 ATL patients (ATL5, 6, 7, 8, and 11) were treated with THZ1 at the indicated concentrations for 2 days (ATL6, 7, and 8) or 3 days (ATL5 and 11). The cell viability was measured, and the results are shown as a percentage of the DMSO-treated control. The data are presented as the mean ± standard deviation of duplicate experiments. (C) TL-Om1 and MT-2 cells were treated with THZ1 for 5 days. The cell viability was measured, and the results are shown as a percentage of the DMSO-treated control at day 1. (D) Two THZ1-sensitive (TL-Om1 and ATL-55T[–]) and 2 THZ1-resistant (MT-2 and ATL-43b[−]) cell lines were treated with THZ1 (0, 100, or 300 nM) for 24 hours. Whole-cell extracts were subjected to western blot analysis with antibodies specific for total RNA polymerase II (Pol II), Pol II phosphorylated at serine 5 (Ser 5) or serine 2 (Ser 2), or PARP (apoptosis marker). α-tubulin was used as a loading control.
Growth inhibitory effect of THZ1 on ATL cells. (A) Four ATL/HTLV-1–infected T-cell lines (TL-Om1 and ATL-55T[–], MT-2 and ATL-43b[–]) and Jurkat cells were treated with THZ1 for 3 days. The cell viability was measured using a CellTiter Glo assay, and the results are shown as a percent of the DMSO-treated control. The data are presented as the mean ± standard deviation of duplicate experiments. *P < .05, **P < .01, ***P < .001 by 2-sample, 2-tailed Student t test compared with the DMSO-treated control. (B) Primary leukemia cells from 5 ATL patients (ATL5, 6, 7, 8, and 11) were treated with THZ1 at the indicated concentrations for 2 days (ATL6, 7, and 8) or 3 days (ATL5 and 11). The cell viability was measured, and the results are shown as a percentage of the DMSO-treated control. The data are presented as the mean ± standard deviation of duplicate experiments. (C) TL-Om1 and MT-2 cells were treated with THZ1 for 5 days. The cell viability was measured, and the results are shown as a percentage of the DMSO-treated control at day 1. (D) Two THZ1-sensitive (TL-Om1 and ATL-55T[–]) and 2 THZ1-resistant (MT-2 and ATL-43b[−]) cell lines were treated with THZ1 (0, 100, or 300 nM) for 24 hours. Whole-cell extracts were subjected to western blot analysis with antibodies specific for total RNA polymerase II (Pol II), Pol II phosphorylated at serine 5 (Ser 5) or serine 2 (Ser 2), or PARP (apoptosis marker). α-tubulin was used as a loading control.
We next analyzed the phosphorylation status of Pol II after THZ1 treatment in 2 sensitive (TL-Om1 and ATL-55T[–]) and 2 resistant (MT-2 and ATL-43b[–]) cell lines. CDK7 phosphorylates serine 5 within the C-terminal domain of Pol II during transcription initiation, followed by additional phosphorylation at serine 2 by the CDK9/cyclinT complex, which allows complete activation of transcription.34 In fact, phosphorylation of serine 5 and 2 was significantly reduced by THZ1 treatment at 100 nM in the 2 sensitive cell lines (Figure 3D), whereas there was no change in Pol II phosphorylation in the resistant cell lines, even at 300 nM treatment. This result indicated that the growth-inhibitory effect of THZ1 on ATL cells is associated with Pol II activation status. Notably, higher doses of THZ1 (>300 nM) inhibited the growth of resistant cell lines, such as MT-2 cells (Figure 3A-C); however, this could be due to nonspecific cytotoxicity because Pol II phosphorylation was not affected at 300 nM (Figure 3D). Hence, we decided to use 100 nM THZ1 for the subsequent analyses.
Western blot analysis showed PARP cleavage (a marker of apoptosis) after THZ1 treatment in the 2 sensitive cell lines, but not in the resistant lines (Figure 3D), indicating that THZ1 induced apoptotic cell death. Cell cycle analysis also showed that THZ1 treatment resulted in an increase in the dead cell fraction and a decreased G1 peak (supplemental Figure 4B). These results suggested that THZ1 treatment predominantly induces apoptosis in ATL cells.
THZ1 treatment downregulates the expression of super-enhancer–associated genes in ATL cells
We next analyzed molecular pathways that are dependent on transcriptional activation in ATL cells. First, we performed Pol II ChIP-seq analysis using a THZ1-sensitive cell line (TL-Om1) treated with or without 100 nM THZ1. Metagene analysis showed that super-enhancer–associated genes (Figure 4A) had a higher Pol II signal from the transcriptional start site (TSS) to the transcriptional end site (TES) than did typical enhancer-associated genes (Figure 4B). Notably, we observed a pronounced reduction in Pol II binding at the TSS and TES after THZ1 treatment (Figure 4A-B). For example, Pol II binding at the CCR4 and TNFRSF8/CD30 gene loci was remarkably reduced after treatment (Figure 4C).
Gene expression profiling after THZ1 treatment in ATL cells. (A-B) Metagene representation of global Pol II occupancy in TL-Om1 cells spanning 2 kb upstream of the TSS to 2 kb downstream of the TES for super-enhancer (SE)–associated genes (A) or typical enhancer (TE)–associated genes (B) in control (blue) and THZ1-treated samples (red). The inset is a magnification of the region from the TES to 2 kb downstream. (C) The ChIP-seq gene tracks represent Pol II signals in the TL-Om1 cell line after control or THZ1 treatment at the CCR4 and TNFRSF8/CD30 gene loci. (D) MA-plot of differentially expressed genes (annotated genes only) in the control and THZ1-treated TL-Om1 cells based on microarray analysis. The y-axis indicates the log2 fold change in gene expression. The x-axis indicates the log2 mean normalized expression (robust multiarray algorithm) of 3 DMSO-treated control samples. The green dots represent differentially expressed genes with a value of P < .05. The blue dots represent significantly downregulated genes (false discovery rate <0.001, log2 fold change <−1). Among the significantly downregulated genes, the genes associated with super-enhancers in TL-Om1 cells are shown by red dots. (E) GSEA to determine the correlation of super-enhancers with gene expression changes on treatment with THZ1 in TL-Om1 cells. The GSEA plot indicates the degree to which SE-associated genes are overrepresented at the extreme left (downregulated by THZ1) or right (upregulated by THZ1) of the entire ranked list. Solid bars represent super-enhancer–associated genes. (F) The mRNA expression levels of CCR4, TNFRSF8/CD30, PLCG1, and PRKCB in TL-Om1 cells treated with or without THZ1 were analyzed by microarray analysis, and the results are shown as a percentage of the DMSO-treated control. The data are presented as the mean ± standard deviation of triplicate experiments. (G) CCR4 and TNFRSF8/CD30 mRNA expression levels in 2 THZ1-sensitive (TL-Om1 and ATL-55T[–]) and 2 THZ1-resistant (MT-2 and ATL-43b[−]) cell lines were analyzed by qRT-PCR. The results are shown as a percentage of the DMSO-treated control. The data are presented as the mean ± standard deviation of duplicate experiments. *P < .05, **P < .01, ***P < .001 by 2-sample, 2-tailed Student t test compared with the DMSO-treated control.
Gene expression profiling after THZ1 treatment in ATL cells. (A-B) Metagene representation of global Pol II occupancy in TL-Om1 cells spanning 2 kb upstream of the TSS to 2 kb downstream of the TES for super-enhancer (SE)–associated genes (A) or typical enhancer (TE)–associated genes (B) in control (blue) and THZ1-treated samples (red). The inset is a magnification of the region from the TES to 2 kb downstream. (C) The ChIP-seq gene tracks represent Pol II signals in the TL-Om1 cell line after control or THZ1 treatment at the CCR4 and TNFRSF8/CD30 gene loci. (D) MA-plot of differentially expressed genes (annotated genes only) in the control and THZ1-treated TL-Om1 cells based on microarray analysis. The y-axis indicates the log2 fold change in gene expression. The x-axis indicates the log2 mean normalized expression (robust multiarray algorithm) of 3 DMSO-treated control samples. The green dots represent differentially expressed genes with a value of P < .05. The blue dots represent significantly downregulated genes (false discovery rate <0.001, log2 fold change <−1). Among the significantly downregulated genes, the genes associated with super-enhancers in TL-Om1 cells are shown by red dots. (E) GSEA to determine the correlation of super-enhancers with gene expression changes on treatment with THZ1 in TL-Om1 cells. The GSEA plot indicates the degree to which SE-associated genes are overrepresented at the extreme left (downregulated by THZ1) or right (upregulated by THZ1) of the entire ranked list. Solid bars represent super-enhancer–associated genes. (F) The mRNA expression levels of CCR4, TNFRSF8/CD30, PLCG1, and PRKCB in TL-Om1 cells treated with or without THZ1 were analyzed by microarray analysis, and the results are shown as a percentage of the DMSO-treated control. The data are presented as the mean ± standard deviation of triplicate experiments. (G) CCR4 and TNFRSF8/CD30 mRNA expression levels in 2 THZ1-sensitive (TL-Om1 and ATL-55T[–]) and 2 THZ1-resistant (MT-2 and ATL-43b[−]) cell lines were analyzed by qRT-PCR. The results are shown as a percentage of the DMSO-treated control. The data are presented as the mean ± standard deviation of duplicate experiments. *P < .05, **P < .01, ***P < .001 by 2-sample, 2-tailed Student t test compared with the DMSO-treated control.
We next performed a microarray gene expression analysis after THZ1 treatment in TL-Om1 cells. We selected 643 genes that were differentially expressed between the control and THZ1-treated samples (Figure 4D; supplemental Table 6). GSEA demonstrated a significant correlation with gene expression change of super-enhancer–associated genes after THZ1 treatment (Figure 4E; supplemental Figure 5A). Notably, the expression of housekeeping genes, such as GAPDH and α-tubulin, which are regulated under typical enhancers, remained unchanged (supplemental Figure 5B), although those genes were highly expressed. These results indicated the selective effects of CDK7 inhibition on super-enhancer–associated genes, which was consistent with results from previous studies.27,28
In fact, CCR4 and TNFRSF8/CD30 mRNA expression levels were significantly downregulated after THZ1 treatment (Figure 4D,F), whereas the expression of PLCG1 and PRKCB, which were not associated with super-enhancers in this cell line (supplemental Figure 3), was not affected (Figure 4F). The expression levels of PI3KR1 and TP73 were also significantly downregulated (supplemental Figure 5C). Validation by qRT-PCR analysis showed that CCR4 and TNFRSF8/CD30 were downregulated in 2 THZ1-sensitive cell lines, but not in the resistant cell lines (Figure 4G). These results indicate that THZ1 efficiently blocks Pol II activity and inhibits the expression of super-enhancer–associated cancer genes.
Selection of candidate cancer genes by super-enhancer and gene expression profiles
Our ChIP-seq data indicated that many genes implicated in ATL pathogenesis or normal T-cell function, such as CCR4, are commonly associated with super-enhancers. The expression of these genes was significantly downregulated by THZ1 treatment. Thus, we hypothesized that combining super-enhancer profiling with gene expression analysis would allow us to pinpoint critical cancer genes that are involved in ATL pathogenesis. To this end, we focused on 376 genes that harbor super-enhancers in >5 primary ATL cases (Figure 5A; supplemental Table 3). We then filtered genes that were also associated with super-enhancers in TL-Om1 cells and significantly downregulated after THZ1 treatment (false discovery rate <0.001, log2 fold change <−1) in this cell line. Using these stringent criteria, we narrowed down the list to 20 genes (Figure 5B). Notably, 6 genes, including CCR4, harbored super-enhancers specifically in ATL samples, but not in normal T cells or T-ALL cells (Figure 5B, shown in red).
Genes associated with super-enhancers and sensitive to THZ1 in ATL cells. (A) Schematic of the selection criteria. (B) Super-enhancer status at 20 gene loci in Jurkat, normal T cells (thymus, Th1, Th2, and Th17), and ATL cells (TL-Om1 and 10 primary ATL samples) (left). Super-enhancers are shown in red. A heat map represents the relative expression levels of the 20 genes after THZ1 treatment in TL-Om1 cells (right). Each row corresponds to a gene.
Genes associated with super-enhancers and sensitive to THZ1 in ATL cells. (A) Schematic of the selection criteria. (B) Super-enhancer status at 20 gene loci in Jurkat, normal T cells (thymus, Th1, Th2, and Th17), and ATL cells (TL-Om1 and 10 primary ATL samples) (left). Super-enhancers are shown in red. A heat map represents the relative expression levels of the 20 genes after THZ1 treatment in TL-Om1 cells (right). Each row corresponds to a gene.
TIAM2 is required for ATL cell growth and survival
Among these genes, TIAM2 showed super-enhancers in all ATL samples (Figures 5B, 6A). This super-enhancer was not found in Jurkat (T-ALL) or normal T cells, indicating that this gene is specifically activated in ATL cells. In fact, TIAM2 was highly expressed in the primary ATL samples and cell lines compared with the T-ALL cell lines (Figure 6B). TIAM2 expression was also significantly downregulated by THZ1 treatment in the 2 sensitive cell lines (Figure 6C); thus, TIAM2 expression was correlated with THZ1 sensitivity.
TIAM2 is required for cell growth and survival in ATL cells. (A) The ChIP-seq gene tracks represent H3K27Ac signals at the TIAM2 gene loci. See legend to Figure 1D for details. (B) TIAM2 mRNA expression in various samples was measured by qRT-PCR. See the legend to Figure 2B for details. (C) TIAM2 mRNA expression in 2 THZ1-sensitive (TL-Om1 and ATL-55T[–]) and 2 THZ1-resistant (MT-2 and ATL-43b[−]) cell lines was analyzed by qRT-PCR. See the legend to Figure 4G for details. *P < .05, **P < .01 by 2-sample, 2-tailed Student t test compared with the DMSO-treated control. #Expression level was below cutoff. (D) The cell viability of the ATL (TL-Om1 and ATL-55T[–]) and T-ALL cell line (Jurkat) at days 5 and 7 after transduction with control shRNA (short hairpin green fluorescent protein [shGFP]) or shRNAs targeting TIAM2 (shTIAM2-1 and 2). The data are presented as a percentage of the shGFP control and shown as the mean ± standard deviation of triplicate experiments. **P < .01, ***P < .001 by 2-sample, 2-tailed Student t test compared with the shGFP control. (E) Cell deaths were determined on day 5 after TIAM2 knockdown. Cells were stained with Annexin V and propidium iodide (PI) and analyzed by flow cytometry. Live, Annexin V-negative, PI-negative; Apoptotic, Annexin V–positive, PI-negative; Necrotic, Annexin V-negative, PI-positive. The results are shown as a percentage of total cells for each cell line. (F) Relative cell growth rates of Jurkat single clones transduced with MSCV-puro (empty vector [EV] control) or MSCV-puro-TIAM2 (2 clones: TIAM1 and TIAM2) were determined over 5 days in 5% FBS RPMI 1640 media. The data are presented as the mean ± standard deviation of triplicate experiments.
TIAM2 is required for cell growth and survival in ATL cells. (A) The ChIP-seq gene tracks represent H3K27Ac signals at the TIAM2 gene loci. See legend to Figure 1D for details. (B) TIAM2 mRNA expression in various samples was measured by qRT-PCR. See the legend to Figure 2B for details. (C) TIAM2 mRNA expression in 2 THZ1-sensitive (TL-Om1 and ATL-55T[–]) and 2 THZ1-resistant (MT-2 and ATL-43b[−]) cell lines was analyzed by qRT-PCR. See the legend to Figure 4G for details. *P < .05, **P < .01 by 2-sample, 2-tailed Student t test compared with the DMSO-treated control. #Expression level was below cutoff. (D) The cell viability of the ATL (TL-Om1 and ATL-55T[–]) and T-ALL cell line (Jurkat) at days 5 and 7 after transduction with control shRNA (short hairpin green fluorescent protein [shGFP]) or shRNAs targeting TIAM2 (shTIAM2-1 and 2). The data are presented as a percentage of the shGFP control and shown as the mean ± standard deviation of triplicate experiments. **P < .01, ***P < .001 by 2-sample, 2-tailed Student t test compared with the shGFP control. (E) Cell deaths were determined on day 5 after TIAM2 knockdown. Cells were stained with Annexin V and propidium iodide (PI) and analyzed by flow cytometry. Live, Annexin V-negative, PI-negative; Apoptotic, Annexin V–positive, PI-negative; Necrotic, Annexin V-negative, PI-positive. The results are shown as a percentage of total cells for each cell line. (F) Relative cell growth rates of Jurkat single clones transduced with MSCV-puro (empty vector [EV] control) or MSCV-puro-TIAM2 (2 clones: TIAM1 and TIAM2) were determined over 5 days in 5% FBS RPMI 1640 media. The data are presented as the mean ± standard deviation of triplicate experiments.
Importantly, individual knockdown analysis demonstrated that loss of TIAM2 significantly inhibited the growth of 2 THZ1-sensitive ATL cell lines (TL-Om1 and ATL-55T[–]), but not that of T-ALL cells (Jurkat) (Figure 6D; supplemental Figure 6A). Consistently, significant induction of apoptosis was observed in ATL cells after TIAM2 knockdown (Figure 6E). Overexpression of the anti-apoptotic protein BCL2 restored cell viability in TL-Om1 cells after TIAM2 knockdown (supplemental Figure 6B-C), thus confirming that the growth-inhibitory effect after TIAM2 knockdown was primarily due to apoptotic cell death. Conversely, overexpression of TIAM2 in Jurkat cells promoted cell growth (Figure 6F; supplemental Figure 6D). Together, these results indicate that TIAM2 promotes T-cell growth and survival in human leukemia cells.
Discussion
The super-enhancer concept just recently emerged. A number of studies have reported that super-enhancers are frequently associated with genes that control and define cell identity during normal development.24-26,29 Super-enhancers are also often enriched at cancer gene loci in various malignancies.24,25,27,28 Although the biological significance of super-enhancers still remains controversial, this concept is useful as a marker to identify critical genes that are highly expressed and uniquely required for the normal development or pathogenesis. In our study, we found super-enhancers at the CD2, IL2RA/CD25, CD28, TNFRSF8/CD30, FYN, LCP2, NFATC1, and NFATC2 gene loci. These genes are required for normal T-cell function and activation in both ATL cells and Th1/2/17 cells, but not in thymus or T-ALL cells. These results indicate that these super-enhancers are physiologically generated in CD4+CD25+ T cells and thus reflect the origin of ATL cells.
Strikingly, we identified super-enhancers at the CCR4 gene locus in all ATL samples. Although the landscape is significantly different, typical enhancers were observed in normal Th1/2/17 cells, but not in normal thymus or T-ALL cells. One possible explanation is that a specific subset of CD4+CD25+ T cells, with physiological activation of the CCR4 locus, is enriched in the origin cells that give rise to ATL cells, which supports our and others’ previous findings.32,33 The other possibility is that ATL cells acquire a new super-enhancer at this locus. Several groups have reported that super-enhancer landscapes are dynamic.35,36 Hnisz et al also reported that proto-oncogenes can be activated by the disruption of chromosome neighborhoods.36 Hence, changes in the chromatin structure, such as those that occur on transcription factor binding or loss of a neighborhood boundary, may result in the formation of super-enhancers in tumor cells.
We previously reported that the CCR4 protein is highly expressed in most ATL cells and in a subgroup of peripheral T-cell lymphoma cells.17,37 A defucosylated anti-CCR4 humanized monoclonal antibody (mogamulizumab) effectively kills CCR4-positive ATL cells by enhancing antibody-dependent cell-mediated cytotoxicity.18,38 In clinical trials, this antibody showed very potent anti-tumor activity in patients with relapsed ATL or peripheral T-cell lymphoma.39-41 Additionally, 2 groups recently reported that gain-of-function mutations of CCR4 are present in 25% to 30% of ATL cases.19,20 In this study, we demonstrated that the CCR4 gene locus was associated with super-enhancers in all of the ATL samples, including those with wild-type CCR4, indicating that the CCR4 gene is highly activated in ATL regardless of its mutation status. Our study “rediscovered” CCR4 as a feasible therapeutic target in ATL.
Importantly, Kataoka et al recently reported an ATL mutational landscape based on genome-wide sequencing analyses of primary ATL cases.19 In comparison with other hematological malignancies, the ATL genome exhibits a higher mutation rate. Numerous genetic and chromosomal abnormalities were observed in ATL, including activating mutations of PLCG1, PRKCB, CARD11, VAV1, and IRF4. Many of these mutated genes are involved in TCR/NF-κB signaling and thus act on the same pathway. In our study, many super-enhancer–associated genes were enriched in TCR signaling, further implicating this pathway. However, in marked contrast to the CCR4 gene, super-enhancers at the PLCG1, PRKCB, CARD11, VAV1, and IRF4 gene loci were observed in only a few cases in our cohort. Several ATL samples in our cohort harbored PLCG1 and/or PRKCB gene mutations, but super-enhancers were not found at these loci. These results suggest that the acquisition of mutations does not necessarily lead to the formation of super-enhancers. Nevertheless, our results indicate that super-enhancers and/or genetic mutations contribute to ATL pathogenesis by activating the TCR signaling pathway.
In addition to CCR4, we identified several genes previously implicated in cancers, including PIK3R1 and TP73, that are associated with super-enhancers in multiple ATL samples, but not in normal T cells. The PIK3R1 super-enhancer was also found in a T-ALL cell line. PIK3R1 encodes a regulatory subunit of PI3K kinase that activates downstream AKT signaling. The PI3K-AKT pathway has been known to be activated in various cancers, including ATL and T-ALL.42-45 Our current study further implicated this pathway in ATL pathogenesis. Another important finding was the discovery of a super-enhancer at the TP73 gene locus, which was not found in normal T cells or T-ALL cells. TP73 is a homolog of the p53 tumor suppressor gene. The TP73 protein is activated on cellular stress, such as DNA damage, and induces cell cycle arrest and apoptosis.46-48 Because ATL exhibits a higher level of genotoxic stress compared with pediatric cancers, such as T-ALL,19 the TP73 tumor suppressor might be induced to prevent genomic instability. Thus, the presence of this super-enhancer may reflect the intracellular state of ATL cells. Notably, Kataoka et al reported that in a subset of ATL cases, exons 2 and 3 of the TP73 gene are deleted, which produces a dominant negative form of this protein.19 In our study, we confirmed that at least the wild-type TP73 transcript was expressed in the cases with super-enhancers. Further investigation with a larger number of samples is necessary to analyze the causal relationship between genomic deletion and super-enhancers.
Lastly, we further explored the super-enhancer concept and tested our hypothesis that super-enhancers might pinpoint previously uncharacterized cancer genes. To narrow down the list of candidates, we combined super-enhancer profiles with gene expression analysis and used a cell line for experimental validation. From this analysis, we identified TIAM2 as a potential cancer gene that is specifically activated in ATL samples. TIAM2 encodes a Rac-specific guanine nucleotide exchange factor.49 Research interest in TIAM2 arose due to its sequence similarity with the carboxyl-terminal region of its orthologous protein, TIAM1, which was first identified in a screen as one of the genes that promotes the invasiveness of T-cell lymphoma cell lines.49-51 Similar to TIAM1, TIAM2 has been shown to play a role in invasion and metastasis in several solid tumors, including non–small-cell lung cancer52 and hepatocellular carcinoma.53 In fact, our study indicated that TIAM2 promotes cell growth and survival in malignant T cells. Given that a frequent manifestation of ATL is the invasion of leukemic cells into various tissues,1,2,4,5 our finding implicates an oncogenic role for TIAM2 in the molecular pathogenesis of ATL.
It is noteworthy that all primary ATL samples and several cell lines were sensitive to CDK7 inhibition with THZ1, thus proposing a novel therapeutic strategy in ATL. However, we also found that many cell lines, which were mostly HTLV-1 pX–positive cases, were relatively more resistant to this inhibitor. Recently, a study by Gao et al showed that prolonged THZ1 exposure increased the mRNA expression of p-glycoprotein, which is a membrane protein responsible for extruding a variety of drugs.54 However, we did not observe a significant change in the expression of this gene in the THZ1-resistant cell lines (data not shown). We also sequenced the CDK7 and CDK9 genes, but no recurrent genetic mutations were found (data not shown). Although further investigation is needed, we hypothesize that the resistance mechanism could be due to other pharmacological or biological reasons.
Taken together, we identified genes that are highly activated and required in ATL cells using a combinatorial approach. This strategy is useful for other cancers with a high level of genetic abnormalities, which makes it difficult to determine critical genes involved in the pathogenesis based on mutational profiling.
The data reported in this article have been deposited in the Gene Expression Omnibus database (SuperSeries accession number GSE85695).
The online version of this article contains a data supplement.
The publication costs of this article were defrayed in part by page charge payment. Therefore, and solely to indicate this fact, this article is hereby marked “advertisement” in accordance with 18 USC section 1734.
Acknowledgments
The authors thank the Nature Publishing Group Language Editing for editing the manuscript. The authors also thank Nicholas P. Kwiatkowski and members of the Sanda laboratory for discussions and critical reviews and Eriko Hosoda, Yurina Hibi, and Stella Amanda for preparing samples.
This work was supported by the National Research Foundation, Prime Minister’s Office, Singapore, under its Competitive Research Program (grant NRF-NRFF2013-02; T.S.), the RNA Biology Center, Cancer Science Institute of Singapore, National University of Singapore, as part of funding under Singapore Ministry of Education Tier 3 grant MOE2014-T3-1-006 (T.S.), and US National Institutes of Health, National Cancer Institute grant CA179483-03 (N.S.G., T.Z.). This work was also supported by the Yong Loo Lin School of Medicine Biosafety level-3 Core Facility, National University of Singapore, National University Health System and the Singapore Ministry of Health, National Medical Research Council, Center Grant “MINE,” Research Core #4 (grant NMRC/CG/013/2013).
Authorship
Contribution: R.W.J.W., W.Z.L., and A.W.Y.Y. performed the experimental work; P.C.T.N. and R.W.J.W. analyzed the data; K.A., S.I., T.O., R.U., and T.I. provided the cell lines and primary samples; T.Z. and N.S.G. provided the THZ1 drug; R.W.J.W., P.C.T.N., and T.S. wrote the manuscript; T.S. designed the study; S.I., T.O., R.U., and T.I. supervised the study; and all authors approved the final manuscript.
Conflict-of-interest disclosure: N.S.G. and T.Z. are inventors on a patent application covering THZ1, which is licensed to a company cofounded by N.S.G. T.I. received research funding from Kyowa Hakko Kirin Co., Ltd., Bayer Pharma AG, and Celgene K.K. and honoraria from Kyowa Hakko Kirin Co., Ltd. The remaining authors declare no competing financial interests.
Correspondence: Takaomi Sanda, Cancer Science Institute of Singapore, National University of Singapore, 14 Medical Dr, Centre for Translational Medicine, #12-01, Singapore, 117599; e-mail: takaomi_sanda@nus.edu.sg.
References
Author notes
R.W.J.W. and P.C.T.N. contributed equally to this work.


![Figure 2. Super-enhancers at the known cancer genes. (A-C) The ChIP-seq gene tracks represent H3K27Ac signals at the PIK3R1 (A), TP73 (B), and CCR4 (C) gene loci. See the legend to Figure 1D for details. (D) CCR4 mRNA expression in 3 T-ALL cell lines (Jurkat, KOPT-K1, and DND41), 4 ATL cell lines (TL-Om1, ATL-55T[–], MT-2, and ATL-43b[−]), and 10 primary ATL samples was measured by qRT-PCR analysis. The expression values were normalized to β-actin expression, and the data are presented as the fold change compared with TL-Om1 cells (mean ± standard deviation of duplicates). (E) Schematic depicting the positions and types of somatic alterations in the CCR4 gene. The mRNA sequences of the coding region were individually analyzed by qRT-PCR followed by Sanger sequencing. The x-axis indicates the amino acid (aa) position, and the y-axis indicates the number of mutations. TM, transmembrane domain.](https://ash.silverchair-cdn.com/ash/content_public/journal/blood/130/21/10.1182_blood-2017-06-792184/4/m_blood792184f2.jpeg?Expires=1767979161&Signature=2rV6QAXke6hN0eU1OZkjCc4MXBTnc-K~oI~uR2CtDgCT~ouxrq1SixMshb8IMYqdwrEkYFNdcgEDTCnFXjMZmrXUZCkEeY8-ihhuTQXa7oP0O0R6YgES9EkgbPjW6HJf33ZwMn0bGwVEEdBe-xEWvN01DmTNP0piBNxLzbs7Uu-s101BtbR7ihdb~cJCS~ZiNslMQRUzPjDf2uAnVgKTn6YqmngEDZsr9lJNFZdOlnZ57zk1nj3ZA5COzAfzrPdr14ETrAKB4K-Mcj6Ld8oJWG8kQ76~Jv9xw8LiDaXsv3ZGoaDR9cPtbx6ifnC1roXiMXb0Nxy5rGj7c-tqlenJ5w__&Key-Pair-Id=APKAIE5G5CRDK6RD3PGA)
![Figure 3. Growth inhibitory effect of THZ1 on ATL cells. (A) Four ATL/HTLV-1–infected T-cell lines (TL-Om1 and ATL-55T[–], MT-2 and ATL-43b[–]) and Jurkat cells were treated with THZ1 for 3 days. The cell viability was measured using a CellTiter Glo assay, and the results are shown as a percent of the DMSO-treated control. The data are presented as the mean ± standard deviation of duplicate experiments. *P < .05, **P < .01, ***P < .001 by 2-sample, 2-tailed Student t test compared with the DMSO-treated control. (B) Primary leukemia cells from 5 ATL patients (ATL5, 6, 7, 8, and 11) were treated with THZ1 at the indicated concentrations for 2 days (ATL6, 7, and 8) or 3 days (ATL5 and 11). The cell viability was measured, and the results are shown as a percentage of the DMSO-treated control. The data are presented as the mean ± standard deviation of duplicate experiments. (C) TL-Om1 and MT-2 cells were treated with THZ1 for 5 days. The cell viability was measured, and the results are shown as a percentage of the DMSO-treated control at day 1. (D) Two THZ1-sensitive (TL-Om1 and ATL-55T[–]) and 2 THZ1-resistant (MT-2 and ATL-43b[−]) cell lines were treated with THZ1 (0, 100, or 300 nM) for 24 hours. Whole-cell extracts were subjected to western blot analysis with antibodies specific for total RNA polymerase II (Pol II), Pol II phosphorylated at serine 5 (Ser 5) or serine 2 (Ser 2), or PARP (apoptosis marker). α-tubulin was used as a loading control.](https://ash.silverchair-cdn.com/ash/content_public/journal/blood/130/21/10.1182_blood-2017-06-792184/4/m_blood792184f3.jpeg?Expires=1767979161&Signature=nfefG19yf2dTU3phNvwgoN37OY9noDy5enaA14JoHH~B1bn9X3UHwsS6yqVUtbfyrHTjbHCSoDtmBG0VxHXgbjQqzJLtG1U575GgA~-ZqFTDl4JOvqUb0SiCVsij6Wfp6cq-yGJJvAHWVncD3QZmpqQGC3yAV~qS81t25isU7zYdD3ASHzQVZj45TcwhnLR03y37~vILNcbb~t07bmMdzfokrA-ogFSvHr58i00Ig-yUC3WbfvH5x2wtaRbfrAN1GCWyCBOxLz2sD9HF-azxjwKpMmbk9Mx40WsxMct~kZDR3yZaAcanonuTCR0mdCym4~AQXyUaQdlVwWaNu3Xh8Q__&Key-Pair-Id=APKAIE5G5CRDK6RD3PGA)
![Figure 4. Gene expression profiling after THZ1 treatment in ATL cells. (A-B) Metagene representation of global Pol II occupancy in TL-Om1 cells spanning 2 kb upstream of the TSS to 2 kb downstream of the TES for super-enhancer (SE)–associated genes (A) or typical enhancer (TE)–associated genes (B) in control (blue) and THZ1-treated samples (red). The inset is a magnification of the region from the TES to 2 kb downstream. (C) The ChIP-seq gene tracks represent Pol II signals in the TL-Om1 cell line after control or THZ1 treatment at the CCR4 and TNFRSF8/CD30 gene loci. (D) MA-plot of differentially expressed genes (annotated genes only) in the control and THZ1-treated TL-Om1 cells based on microarray analysis. The y-axis indicates the log2 fold change in gene expression. The x-axis indicates the log2 mean normalized expression (robust multiarray algorithm) of 3 DMSO-treated control samples. The green dots represent differentially expressed genes with a value of P < .05. The blue dots represent significantly downregulated genes (false discovery rate <0.001, log2 fold change <−1). Among the significantly downregulated genes, the genes associated with super-enhancers in TL-Om1 cells are shown by red dots. (E) GSEA to determine the correlation of super-enhancers with gene expression changes on treatment with THZ1 in TL-Om1 cells. The GSEA plot indicates the degree to which SE-associated genes are overrepresented at the extreme left (downregulated by THZ1) or right (upregulated by THZ1) of the entire ranked list. Solid bars represent super-enhancer–associated genes. (F) The mRNA expression levels of CCR4, TNFRSF8/CD30, PLCG1, and PRKCB in TL-Om1 cells treated with or without THZ1 were analyzed by microarray analysis, and the results are shown as a percentage of the DMSO-treated control. The data are presented as the mean ± standard deviation of triplicate experiments. (G) CCR4 and TNFRSF8/CD30 mRNA expression levels in 2 THZ1-sensitive (TL-Om1 and ATL-55T[–]) and 2 THZ1-resistant (MT-2 and ATL-43b[−]) cell lines were analyzed by qRT-PCR. The results are shown as a percentage of the DMSO-treated control. The data are presented as the mean ± standard deviation of duplicate experiments. *P < .05, **P < .01, ***P < .001 by 2-sample, 2-tailed Student t test compared with the DMSO-treated control.](https://ash.silverchair-cdn.com/ash/content_public/journal/blood/130/21/10.1182_blood-2017-06-792184/4/m_blood792184f4.jpeg?Expires=1767979161&Signature=XzEOl4P8HgN8mX1oSsfSyupbHM9ftdckX1Lg~WYLjOlO9oBbLVknnUXSvKJPHol-eC-thcljYhIC6w9xHMewHVbLMvxtMJ70MTUQQPtLo76ZFwMPtTWxB2G9vjuNd2-kudJqC1SDSNXALt9fu8tcalf5jEeQ5MmRbUxRKjU1z7Pd6JrYNyj~T1ZRPydOQM74UPkdU1bz-~6eLHj3c9qIs2N3WXIyXgWWRc-LzZy6XmuW2W652jOgVGJWG1caO20Z18EvTQLwR7v0S~lPmcdR7ZJUxSq-spFhOhP5hihRbUPm-70Dr6CYVILY02x27xXbxDPNTW26TMWN1emqsLfUvw__&Key-Pair-Id=APKAIE5G5CRDK6RD3PGA)

![Figure 6. TIAM2 is required for cell growth and survival in ATL cells. (A) The ChIP-seq gene tracks represent H3K27Ac signals at the TIAM2 gene loci. See legend to Figure 1D for details. (B) TIAM2 mRNA expression in various samples was measured by qRT-PCR. See the legend to Figure 2B for details. (C) TIAM2 mRNA expression in 2 THZ1-sensitive (TL-Om1 and ATL-55T[–]) and 2 THZ1-resistant (MT-2 and ATL-43b[−]) cell lines was analyzed by qRT-PCR. See the legend to Figure 4G for details. *P < .05, **P < .01 by 2-sample, 2-tailed Student t test compared with the DMSO-treated control. #Expression level was below cutoff. (D) The cell viability of the ATL (TL-Om1 and ATL-55T[–]) and T-ALL cell line (Jurkat) at days 5 and 7 after transduction with control shRNA (short hairpin green fluorescent protein [shGFP]) or shRNAs targeting TIAM2 (shTIAM2-1 and 2). The data are presented as a percentage of the shGFP control and shown as the mean ± standard deviation of triplicate experiments. **P < .01, ***P < .001 by 2-sample, 2-tailed Student t test compared with the shGFP control. (E) Cell deaths were determined on day 5 after TIAM2 knockdown. Cells were stained with Annexin V and propidium iodide (PI) and analyzed by flow cytometry. Live, Annexin V-negative, PI-negative; Apoptotic, Annexin V–positive, PI-negative; Necrotic, Annexin V-negative, PI-positive. The results are shown as a percentage of total cells for each cell line. (F) Relative cell growth rates of Jurkat single clones transduced with MSCV-puro (empty vector [EV] control) or MSCV-puro-TIAM2 (2 clones: TIAM1 and TIAM2) were determined over 5 days in 5% FBS RPMI 1640 media. The data are presented as the mean ± standard deviation of triplicate experiments.](https://ash.silverchair-cdn.com/ash/content_public/journal/blood/130/21/10.1182_blood-2017-06-792184/4/m_blood792184f6.jpeg?Expires=1767979161&Signature=nBr9mticF2kNmia4ZE~Y8ldsZwrS-xDeCC3vKrSyvf02z7olRsmoGdFyMUNiziDwCtcr438OVQ6Gxjy4FnYHZ57xBbx2FPew7tKkSkWv~ImYOCBHzqYBa76zwwuXrzpHkDiBd7~7Yo3ocBOuvi5QJKQo38CubKrlDgzdjHGKbk5eddJChWpw6OjgV9ogvrJNXj~lKGfDdmWDQIgjgSwjjQ9Q49vWXkIKkXk25pbibcTQYdP5mOp6diK~vjdr0RUEonr97fbCiC-F-W5I7ZctyePOmlaIYnfecV3xHzu2yXUrnYkD3Pc9zlIbpdiF3MYNRC2uPUGLhGklKDGQ72O69Q__&Key-Pair-Id=APKAIE5G5CRDK6RD3PGA)