To the editor:
In idiopathic aplastic anemia (IAA), bone marrow failure (BMF) is caused by depletion of hematopoietic stem cells (HSCs), thought to result from a T-cell-mediated autoimmune process.1 Paroxysmal nocturnal hemoglobinuria (PNH) is a clonal hematopoietic disorder characterized by a somatic mutation in the PIGA gene that results in deficiency of glycosylphosphatidylinositol (GPI)-linked proteins.2
Several lines of evidence link PNH to IAA.3,4 Various markers of immune derangement, specifically in the T-cell compartment, have been observed in both diseases.5-8 Most important, about 50% of patients with IAA at the time of diagnosis have evidence of GPI-negative (ie, PNH-like) granulocytes,9,10 and it is common for patients with PNH to have a previous history of IAA.3,11
It has been suggested that in PNH, autoreactive T cells target normal (GPI-positive) HSCs via the GPI molecule itself; thus, GPI-negative HSCs are spared, with consequent expansion of the GPI-negative PIGA-mutant (PNH) clone.12 In support of this model, we have previously reported that identical or quasi-identical sequences of the complementarity-determining region 3 of the T-cell receptor β chain are present in CD8+CD57+ T cells from most patients with PNH, but not from control patients.13 Moreover, the GPI molecule has been found within the presentation groove of CD1d,14 a nonpolymorphic MHC-like molecule expressed in dendritic cells, in B cells,15 and in a fraction of CD34+ cells,16 but not or at low levels in tissues other than blood.15,17 Thus, we have previously measured CD1d-restricted, GPI-specific T cells in unmanipulated and postculture peripheral blood mononuclear cells of patients with PNH, and we have found a 10-fold increase compared with controls18 ; this increase was restricted to CD8 T cells.18 Frequencies were not very high, but were in line with other organ-specific autoimmune disorders.19 We hypothesized that these T cells, by targeting the GPI within the CD1d groove of CD1d+ HSCs, could be responsible for negative selection of GPI-positive HSCs, and thus for the expansion of GPI-negative clone or clones, although the mechanisms of the killing remains to be clarified.18
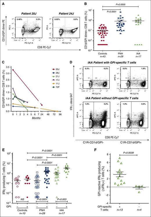
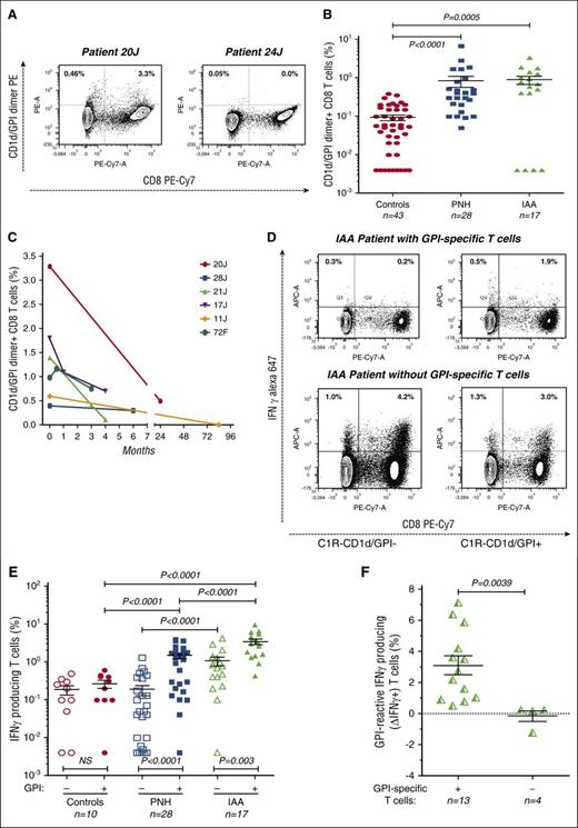
Here we have investigated whether GPI-specific T cells also are increased in IAA, implying that GPI might be the target of an autoimmune process in both PNH and IAA. For this purpose, we have studied 17 patients with IAA (Table 1) before any treatment. The study reported in this paper has been approved by the institutional review boards of Careggi University Hospital and Kanazawa University; blood samples have been obtained after signed informed consent. We quantitated by flow cytometry (Figure 1A) the T cells able to bind human CD1d dimers preloaded with synthetic human GPI (GPI-specific T cells) after coculture for 7 days of monocyte-depleted peripheral blood mononuclear cells from patients with either CD1d-expressing antigen presenting cells (APCs) competent for GPI biosynthesis, or CD1d-expressing APCs unable to synthesize GPI.18 In the cultures with GPI-expressing APC, the frequency of GPI-specific T cells was significantly higher in patients with IAA than in controls (n = 43), and it was similar to that observed in 28 patients with PNH (Figure 1B). However, in 4 patients with IAA GPI-specific T cells were undetectable. Among the 13 patients with IAA with GPI-specific T cells, their frequency was significantly higher in severe (1.54 ± 1.0%) vs nonsevere IAA (0.55 ± 0.5%; P = .043). In keeping with our hypothesis that these GPI-specific T cells could be the agents of the autoimmune attack in IAA, we observed a downward trend of their frequency on immunosuppressive therapy (Figure 1C). These data corroborate the notion of a pathogenetic role of GPI-specific T cells. Although there was not a complete correlation between the frequency of GPI-negative granulocytes and the frequency of GPI-specific T cells (Table 1), we presume that those cells were the agent of selection favoring GPI-negative HSCs. That PNH-like granulocytes were not found in 3 patients in spite of GPI-specific T cells being present is not surprising because the size of this PNH-like cell population will depend on if and when a PIGA mutation has occurred, as well as on the degree of “stemness” of the PIGA-mutant cell; in other words, selection may not have had (as yet) the chance to take place. At first sight, it was more surprising that a small PNH-like granulocyte population was present in 3 of 4 patients in whom GPI-specific T cells were undetectable. However, mathematical modeling has shown that a GPI-negative clonal population could emerge in the context of oligoclonal hematopoiesis even in the absence of selection.20 Rare cases in which the expansion of a PIGA mutant population resulted from a mutation providing a growth advantage have been reported.21,22 Therefore, we cannot rule out that in some cases, mechanisms other than GPI-mediated immune selection could account for a small PNH-like cell population to become detectable.
GPI-specific and IFN-γ-producing T cells in patients with IAA. (A) Representative FACS density plots. Monocyte-depleted peripheral blood mononuclear cells were cocultured using as APCs a C1R-CD1d/GPI-positive lymphoblastoid B-cell lines (E:T ratio 2:1). On day 6, the same number of APCs added initially were added once again. On day 7, cells were stained with mAbs against human CD3 and CD8, as well as with h-GPI-loaded CD1d dimer. The CD8+ CD1d/GPI dimer+ T cells (GPI-specific T cells) are shown here as percentage of the total T (CD3+) cells. By this technique, we are able to detect GPI-specific T cells when they are >1:25.000 CD3+ T cells. (B) Frequency of CD1d/GPI dimer+ CD8+ T cells (GPI-specific T cells) from healthy control patients, patients with PNH, and patients with IAA tested at the time of diagnosis. On the ordinate, T cells counted as percentage of CD3+ T cells. P values by Mann Whitney test are shown. (C) Frequency of GPI-specific T cells measured on sequential samples taken at diagnosis and at different times (1-84 months) from the start of immunosuppressive treatment. In these 6 patients, the average frequency decreased significantly from 1.4 ± 1% at diagnosis to 0.4 ± 0.3% at the last follow-up point (P = .03, Wilcoxon signed rank test). (D) Representative FACS density plots. Monocyte-depleted peripheral blood mononuclear cells were cocultured, using as APCs the C1R-CD1d/GPI-negative (right) as well as the C1R-CD1d/GPI-positive (left) lymphoblastoid B-cell lines (E:T ratio, 2:1). On day 6, the same number of APCs added initially were added once again. On day 7, cells were stained with mAbs against human CD3 and CD8, as well as intracellular IFN-γ. The IFN-γ+Cd8+ T cells (IFN-γ-producing T cells) are shown here as percentage of the total T (CD3+) cells. By this technique, we are able to detect IFN-γ-producing T cells when they are >1:25.000 CD3+ T cells. (E) Frequency of IFN-γ+CD8+ T cells (IFN-γ-producing T cells) obtained after coculture with C1R-CD1d/GPI-negative APC (empty symbols) or C1R-CD1d/GPI-positive APC (full symbols) from 43 healthy control patients, 28 patients with PNH, and 17 patients with IAA studied at the time of diagnosis. On the ordinate, IFN-γ-producing T cells are shown as percentage of the total T (CD3+) cells. P values by Mann-Whitney test are shown. (F) The frequency of T cells that specifically produce IFN-γ in response to GPI (GPI-reactive IFN-γ-producing T cells) has been calculated as difference (∆IFN-γ+ T cells) between the frequency of IFN-γ-producing T cells after culture on GPI-positive APC and the frequency of IFN-γ-producing T cells after culture on GPI-negative APC. Here GPI-reactive IFN-γ-producing T cells (∆IFNγ+ T cells) are shown separately for the 13 patients with IAA who had detectable GPI-specific T cells and for the 4 patients with IAA who did not have detectable GPI-specific T cells. P values by Mann Whitney test are shown.
GPI-specific and IFN-γ-producing T cells in patients with IAA. (A) Representative FACS density plots. Monocyte-depleted peripheral blood mononuclear cells were cocultured using as APCs a C1R-CD1d/GPI-positive lymphoblastoid B-cell lines (E:T ratio 2:1). On day 6, the same number of APCs added initially were added once again. On day 7, cells were stained with mAbs against human CD3 and CD8, as well as with h-GPI-loaded CD1d dimer. The CD8+ CD1d/GPI dimer+ T cells (GPI-specific T cells) are shown here as percentage of the total T (CD3+) cells. By this technique, we are able to detect GPI-specific T cells when they are >1:25.000 CD3+ T cells. (B) Frequency of CD1d/GPI dimer+ CD8+ T cells (GPI-specific T cells) from healthy control patients, patients with PNH, and patients with IAA tested at the time of diagnosis. On the ordinate, T cells counted as percentage of CD3+ T cells. P values by Mann Whitney test are shown. (C) Frequency of GPI-specific T cells measured on sequential samples taken at diagnosis and at different times (1-84 months) from the start of immunosuppressive treatment. In these 6 patients, the average frequency decreased significantly from 1.4 ± 1% at diagnosis to 0.4 ± 0.3% at the last follow-up point (P = .03, Wilcoxon signed rank test). (D) Representative FACS density plots. Monocyte-depleted peripheral blood mononuclear cells were cocultured, using as APCs the C1R-CD1d/GPI-negative (right) as well as the C1R-CD1d/GPI-positive (left) lymphoblastoid B-cell lines (E:T ratio, 2:1). On day 6, the same number of APCs added initially were added once again. On day 7, cells were stained with mAbs against human CD3 and CD8, as well as intracellular IFN-γ. The IFN-γ+Cd8+ T cells (IFN-γ-producing T cells) are shown here as percentage of the total T (CD3+) cells. By this technique, we are able to detect IFN-γ-producing T cells when they are >1:25.000 CD3+ T cells. (E) Frequency of IFN-γ+CD8+ T cells (IFN-γ-producing T cells) obtained after coculture with C1R-CD1d/GPI-negative APC (empty symbols) or C1R-CD1d/GPI-positive APC (full symbols) from 43 healthy control patients, 28 patients with PNH, and 17 patients with IAA studied at the time of diagnosis. On the ordinate, IFN-γ-producing T cells are shown as percentage of the total T (CD3+) cells. P values by Mann-Whitney test are shown. (F) The frequency of T cells that specifically produce IFN-γ in response to GPI (GPI-reactive IFN-γ-producing T cells) has been calculated as difference (∆IFN-γ+ T cells) between the frequency of IFN-γ-producing T cells after culture on GPI-positive APC and the frequency of IFN-γ-producing T cells after culture on GPI-negative APC. Here GPI-reactive IFN-γ-producing T cells (∆IFNγ+ T cells) are shown separately for the 13 patients with IAA who had detectable GPI-specific T cells and for the 4 patients with IAA who did not have detectable GPI-specific T cells. P values by Mann Whitney test are shown.
We have also carried out functional studies. Interferon γ (IFN-γ)-producing T cells were regularly increased in both patients with PNH and patients with IAA compared with normal patients (Figure 1D-E). The GPI-unrelated frequency of IFN-γ-producing T cells was higher in IAA than in PNH (Figure 1E), and this, in line with previous literature,23 indicates an “activated” immune environment in IAA. We surmise that patients with IAA are, at diagnosis, in the acute stage of an autoimmune attack, whereas patients with PNH are in a more chronic stage of such a pathological process. Moreover, when we analyzed T cells that specifically produce IFN-γ in response to GPI (ie, the difference between the frequency of IFN-γ-producing T cells after culture on GPI-positive APCs and their frequency after culture on GPI-negative APCs), we found a striking difference between the 75% of patients with IAA who had GPI-specific T cells and the 25% who did not; in the former group, IFN-γ production was markedly increased by GPI, whereas in the latter, there was no increase (Figure 1F).
Although there might be other explanations for the frequent finding of an excess of GPI-negative granulocytes and of GPI-specific T cells in patients with IAA, 1 interpretation is that in a substantial proportion of cases of IAA, the target of the autoimmune process may be the same as in PNH; namely, the CD1d-restricted GPI molecule. In the remaining 25% of patients, IFN-γ production was independent of the GPI stimulus, suggesting that the target of the autoimmune attack must be other than GPI and might consist of 1 or more MHC-restricted autoantigens. Of course, it is possible that this or other GPI-unrelated mechanisms also play a role in some of the patients with IAA who do have GPI-specific T cells.
A history of IAA preceding PNH is becoming the rule, rather than the exception,11 ,24 and an immune process that targets GPI will selectively favor GPI-negative cells arising from somatic (inactivating) PIGA mutations; therefore, whether IAA is diagnosed or not, before PNH is diagnosed, will depend on the kinetics of autoimmune-mediated BMF on one hand and on the kinetics of expansion of the PNH clone on the other. Thus, in many patients with IAA, we find GPI-negative granulocytes in numbers exceeding those seen in control patients, but the clinical–hematological picture remains that of IAA; in others, as an inactivating PIGA mutation has taken place in a true HSC with great proliferative potential, the clinical picture of PNH will develop.
In conclusion, although the mechanisms of BMF in IAA may not be always GPI-related, the above findings are in favor of our working hypothesis that most cases of IAA may share with PNH a specific pathogenetic mechanism; namely, the autoimmune suppression of GPI-positive HSCs. This hypothesis needs to be confirmed by finding increased GPI-specific T cells in larger series and by proving that these cells do indeed suppress GPI-positive (normal) hematopoiesis.
Authorship
Acknowledgments: This study has been funded in part by the Aplastic Anemia and Myelodysplastic Syndromes International Foundation (R.N.), Associazione Italiana Emoglobinuria Parossistica Notturna (L.L. and R.N.), and Ente Cassa di Risparmio di Firenze (R.N.) and by a start-up grant from the Istituto Toscano Tumori (R.N.). L.G. is recipient of a European Hematology Association/The Japanese Society of Hematology exchange fellowship. The authors thank the patients and their families for their warm support.
Contribution: L.G. performed research, analyzed data, and wrote the manuscript; Y.Z., H.M. and B.S. were in charge of the clinical management of some of the patients; R.O. helped in performing research; S.N. was in charge of some of the patients, supervised research, and wrote the manuscript; and L.L. and R.N. designed and supervised research, were in charge of some of the patients, analyzed data, and wrote the manuscript.
Conflict-of-interest disclosure: The authors declare no competing financial interests.
Correspondence: Lucio Luzzatto, Department of Haematology and Blood Transfusion, Muhimbili University College of Health Sciences, Via Taddeo Alderotti 26N, PO Box 65001, Dar-es-Salaam, Tanzania; e-mail: lluzzatto@blood.ac.tz.
