Abstract

Background:
Myelodysplastic Syndrome (MDS) and Chronic Myelomonocytic Leukaemia (CMML) are haematological disorders that develop in haematopoietic stem or progenitor cells (HSPCs) and are characterised by ineffective haematopoiesis. 5'-Azacitidine (AZA), a DNA demethylating agent, is the primary drug for the treatment of high-risk MDS and CMML and response is associated with improved survival benefits. However, only half of treated patients will ever respond to AZA and the molecular basis for poor response is currently unknown. There are few alternative therapies for the non-responders. Additionally, AZA response is rarely sustained and a substantial fraction of responders will eventually relapse. The in vivo effect of AZA therapy on dysplastic cells in responders is unclear and there are no predictive markers for impending relapse in responders.
Methods:
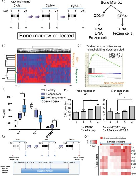
To address these fundamental questions, we enrolled 18 high-risk MDS and CMML patients on a compassionate access program for AZA in Australia. Bone marrow was collected at seven different points - before treatment; through 6 cycles of treatment; and at up to two years after initiation - and we isolated high-purity CD34+ HSPCs (Figure A). 10 patients had a complete response while 8 were poorer responders. We performed RNA-seq to query the transcriptomes (and validated by Fluidigm-based PCR) and deduced the clonal evolution in the bone marrow in response to AZA therapy (by whole exome-sequencing, followed by targeted capture resequencing, and genotyping of individual CFU colonies). Our findings were validated in an independent cohort of 57 patients. We used flow cytometry to develop a clinically relevant prognostic assay for AZA resistance and developed a novel stromal co-culture based functional drug testing platform to rationally discover combinational drug therapies to overcome AZA resistance.
Results:
We hypothesised that primary AZA resistance would be driven by pre-existing molecular differences between responders and non-responders. Analysis of the pre-treatment RNA-seq data strikingly revealed the differential expression of 1148 genes between responders and non-responders (Figure B). Pathway analyses of these genes indicated that cell cycle and DNA damage response pathways were relatively up-regulated in responders compared to non-responders, indicating that HSPCs of non-responders are more quiescent compared to responders (Figure C). We validated these gene expression differences in independent patient cohorts from the U.K. and Sweden (n=57; 27 responders, 30 non-responders). We then adapted a flow cytometry based assay, amenable to prospective use in a clinical diagnostic setting, to directly detect the increased quiescence of CD34+ CD38+ haematopoietic progenitors in unsorted bone marrows of non-responders across all cohorts (Figure D). Finally, to reverse the quiescence of progenitor cells of non-responders, and make them more susceptive to AZA, we leveraged our RNA-seq discoveries to target pathways that were relatively up-regulated in non-responders. Using a stromal co-culture drug testing platform that we developed, we discovered that inhibiting integrin-linked signalling combinatorially with AZA improved the functionality of dysplastic cells (Figure E). Additionally, dysplastic cells were particularly sensitive to the inhibition of the mTOR pathway.
To trace the fate of dysplastic cells as patients undergo AZA therapy, and thereby understand the basis of eventual relapse in responders, we performed whole exome sequencing of all patients (Figure F). Using the mutations as "molecular barcodes", we deduced the clonal architecture in each individual and observed the clonal evolution that occurred in response to AZA treatment. Combined with genotyping of CFU colonies grown in vitro, we have discovered that clonal haematopoiesis originating from resistant multipotent cells bearing mutations persists even upon complete response and forms the basis for eventual relapse (Figure G).
Conclusions:
Our findings, across independent cohorts and relevant to both MDS and CMML, have immediate clinical utility not simply to prospectively identify AZA non-responders but also by suggesting combinatorial therapies that could improve response. Finally, elucidating the in vivo effects of AZA therapy lay the foundation for developing more durable treatments.
Kulasekararaj:Alexion: Consultancy. Lynch:Celgene: Employment, Equity Ownership. Campbell:14M genomics: Other: Co-founder and consultant.
Author notes
Asterisk with author names denotes non-ASH members.

This icon denotes a clinically relevant abstract
