Abstract
Graft-versus-host disease (GVHD) remains a life threatening complication after allogeneic hematopoietic stem cell transplantation (HCT). Donor T cells are the key pathogenic effectors in the induction of GVHD. MicroRNAs (miRs) have been shown to play an important role in orchestrating immune response, among which miR-17-92 cluster is one of the best characterized miR clusters that encodes 6 miRs including 17, 18a, 19a, 20a, 19b-1 and 92-1. Although regulatory functions of miR-17-92 cluster have been elaborated in a variety of immune responses including anti-infection, anti-tumor, and autoimmunity, the role of this miR cluster in the modulation of T-cell response to alloantigens and the development of GVHD has not been explored previously. Based on the previous report that miR-17-92 promotes Th1 responses and inhibits induced regulatory T-cell (iTreg) differentiation in vitro, we hypothesized that blockade of miR-17-92 would constrain T-cell alloresponse and attenuate GVHD.
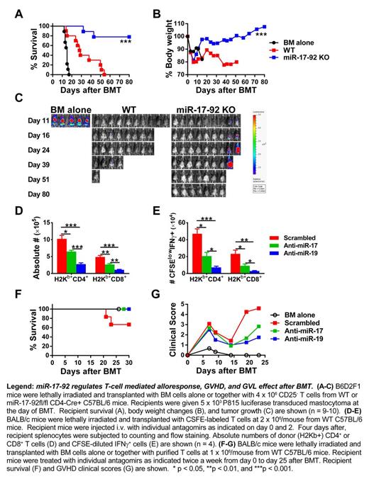
To evaluate the function of miR-17-92 on T-cell alloresponse, we utilized the mice with miR-17-92 conditional knock-out (KO) on T cells as donors, and compared the alloresponse of WT and KO T cells after allogeneic bone marrow transplantation (allo-BMT). We observed that KO T cells had substantially reduced ability to proliferate and produce IFNγ as compared to WT counterparts 4 days after cell transfer. Interestingly, CD4 but not CD8 KO T cells had increased cell death in the population of fast-dividing T cells. Thus, miR-17-92 cluster promotes activation and expansion of both CD4 and CD8 T cells, and inhibits activation-induced cell death of CD4 but not CD8 T cells at the early stage of alloresponse in vivo. We further evaluated the role of miR-17-92 on T cells in the development of acute GVHD in a fully MHC-mismatched BMT model. In sharp contrast to WT T cells that caused severe GVHD and resulted in 100% mortality of the recipients, KO T cells were impaired in causing severe GVHD reflected by mild clinical manifestations and no mortality. These observations were extended to MHC-matched but minor antigen-mismatched as well as haploidentical BMT models that are more clinically relevant. We next addressed the critical question whether T cells deficient for miR-17-92 are still capable of mediating graft-versus-leukemia (GVL) effect. Using A20 lymphoma and P815 mastocytoma cell lines, we demonstrated that the KO T cells essentially retained the GVL activity in MHC-mismatched and haploidentical BMT model, respectively.
Mechanistic studies revealed that miR-17-92 promoted CD4 T-cell proliferation, survival, migration to target organs, and Th1-differentiation, but reduced Th2-differentiation and iTreg generation. However, miR-17-92 had less impact on CD8 T-cell proliferation, survival, IFNγ production, and cytolytic activity reflected by granzyme B and CD107a expression. Moreover, miR-17-92 negatively regulated TNFα production by both CD4 and CD8 T cells. We therefore conclude that miR-17-92 cluster is required for T cells to induce severe GVHD, but it is dispensable for T cells to mediate the GVL effect.
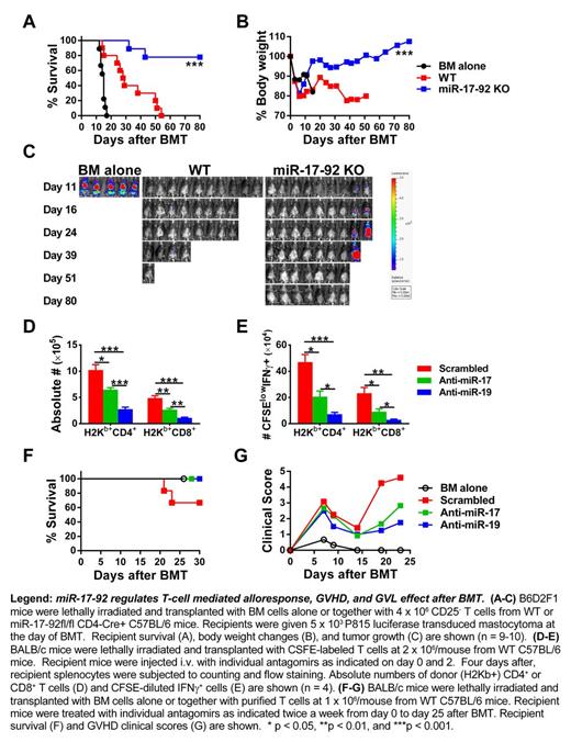
To increase translational potential of our findings, we designed the locked nucleic acid (LNA) antagomirs specific for miR-17 or miR-19, which have been reported to be the key members in this cluster. We observed that the treatment with anti-miR-17 significantly inhibited T-cell expansion and IFNγ production in response to alloantigen in vivo, and anti-miR-19 was more effective. Furthermore, our ongoing experiment showed the treatment with anti-miR-17 or anti-miR-19 was able to considerably attenuate the severity of GVHD as compared to scrambled antagomir in a MHC-mismatched BMT model.
Taken together, the current work reveals that miR-17-92 cluster is essential for T-cell alloresponse and GVHD development, and validates miR-17-92 cluster as promising therapeutic target for the control of GVHD while preserving GVL activity in allogeneic HCT.
No relevant conflicts of interest to declare.
Author notes
Asterisk with author names denotes non-ASH members.
