Key Points
Elevated CXCL1 expression on gp130-deficient endothelial cells triggers neutrophil arrest but impairs transendothelial migration.
Loss of endothelial cell gp130 dysregulates integrin-dependent adhesion and de-adhesion of neutrophils during inflammation.
Abstract
Neutrophils emigrate from venules to sites of infection or injury in response to chemotactic gradients. How these gradients form is not well understood. Some IL-6 family cytokines stimulate endothelial cells to express adhesion molecules and chemokines that recruit leukocytes. Receptors for these cytokines share the signaling subunit gp130. We studied knockout mice lacking gp130 in endothelial cells. Unexpectedly, gp130-deficient endothelial cells constitutively expressed more CXCL1 in vivo and in vitro, and even more upon stimulation with tumor necrosis factor-α. Mobilization of this increased CXCL1 from intracellular stores to the venular surface triggered β2 integrin–dependent arrest of neutrophils rolling on selectins but impaired intraluminal crawling and transendothelial migration. Superfusing CXCL1 over venules promoted neutrophil migration only after intravenously injecting mAb to CXCL1 to diminish its intravascular function or heparinase to release CXCL1 from endothelial proteoglycans. Remarkably, mice lacking gp130 in endothelial cells had impaired histamine-induced venular permeability, which was restored by injecting anti–P-selectin mAb to prevent neutrophil rolling and arrest. Thus, excessive CXCL1 expression in gp130-deficient endothelial cells augments neutrophil adhesion but hinders migration, most likely by disrupting chemotactic gradients. Our data define a role for endothelial cell gp130 in regulating integrin-dependent adhesion and de-adhesion of neutrophils during inflammation.
Introduction
The coordinated expression of adhesion and signaling molecules regulates neutrophil trafficking into sites of infection or injury.1,2 Dysregulated expression of these molecules contributes to neutrophil-mediated tissue injury.3 Cytokines, thrombin, histamine, and other mediators initiate neutrophil recruitment by stimulating endothelial cells to express adhesion molecules and chemokines. In most tissues, binding of endothelial cell P- and E-selectin to glycoconjugate ligands mediates neutrophil rolling.4 Rolling neutrophils receive signals by engaging selectin ligands and chemokine receptors that cause β2 integrin–dependent deceleration, arrest, and intraluminal crawling.5 Adhesion molecules at endothelial cell junctions further direct migration of neutrophils into extravascular tissues.6
Neutrophils are thought to migrate through a gradient of increas-ing chemokine concentration from the lumen of the venule to the perivascular site.1,2 Intraluminal chemokine gradients mediate the initial crawling of neutrophils toward endothelial cell junctions near the region of infection or injury.7-9 Chemokines bind to heparan sulfate proteoglycans on endothelial cells9,10 and can diffuse from outside venules to the apical surfaces of these cells.9 In mice, CXCL1 acts as a potent chemoattractant for neutrophils by binding to its receptor CXCR2.11 Cytokine-activated human endothelial cells synthesize the related chemokine IL-8, store it in regulated secretory granules, and release it in response to thrombin or histamine.12,13 In vivo, murine endothelial cells store basal levels of CXCL1 in secretory granules,14 and they express more CXCL1 in response to cytokines.1,15 Extravascular cells also express chemokines, including CXCL1.16 How endothelial and extravascular cells coordinate expression of chemokines to form physiological gradients during inflammation is unclear.
The IL-6 family of cytokines binds to a broadly distributed class of heterodimeric receptors that share the signaling subunit gp130.17 Oncostatin M (OSM) stimulates cultured human endothelial cells to express P-selectin, E-selectin, intercellular adhesion molecule-1 (ICAM-1), and vascular cell adhesion molecule-1 (VCAM-1).18-20 The endothelial cell receptor for OSM is a heterodimer of gp130 and the OSM-specific receptor subunit, OSMRβ.18 IL-6 does not bind to endothelial cells because they lack the IL-6–specific receptor subunit, IL-6Rα. However, complexes of soluble IL-6Rα (sIL-6Rα) and IL-6 bind to gp130 on cultured human endothelial cells, increasing synthesis of E-selectin, VCAM-1, ICAM-1, and chemokines.21,22 Stimulated neutrophils secrete OSM, and stimulated neutrophils and monocytes shed sIL-6Rα.21,23-25 These in vitro data imply that OSM and sIL-6Rα/IL-6 complexes from infiltrating leukocytes activate endothelial cells to express adhesion molecules and chemokines. In response to tumor necrosis factor (TNF)-α, endothelial cells also express IL-6, suggesting a mechanism to amplify inflammation.20 These studies predict that deleting gp130 in endothelial cells would prevent OSM- or sIL-6Rα/IL-6–induced expression of chemokines or adhesion molecules.
Because of its widespread expression, global deletion of gp130 causes multiple abnormalities in mice.26,27 Cre/loxP-mediated deletion of gp130 specifically in endothelial cells during development causes a novel defect in hematopoiesis.28 Here we report that chronic loss of gp130 in endothelial cells yields an unexpected proinflammatory phenotype. Excessive expression of CXCL1 on gp130-deficient endothelial cells caused more neutrophils to arrest but impeded their intraluminal crawling and emigration into perivascular tissues. These data suggest that endothelial cells use a gp130-dependent mechanism to regulate chemokine gradients during acute inflammation.
Methods
All mouse protocols were approved by the Institutional Animal Care and Use Committee of the Oklahoma Medical Research Foundation. The supplemental Methods describe cells, recombinant proteins, and mice, and provide protocols for intravital microscopy, bone marrow transplantation, confocal and electron microscopy, real-time polymerase chain reaction, enzyme-linked immunosorbent assay (ELISA), immunoblots, flow cytometry, chemokine binding to and chemokine transport across endothelial cells, flow chamber and transendothelial migration assays, thioglycollate-induced peritonitis, and blood vessel permeability assay. Statistical analysis was performed using Student t test for unpaired samples.
Results
Neutrophils rolling on P-selectin transition to integrin-dependent arrest in trauma-stimulated venules of EHCgp130−/− mice
We previously developed mice lacking gp130 in endothelial and hematopoietic cells by crossing gp130flox/flox mice with transgenic mice expressing Cre recombinase under control of a Tie2 promoter/enhancer to generate gp130flox/flox/Tcre+ mice,28 referred to as EHCgp130−/− mice in this paper. As controls, we used gp130flox/flox mice that do not express Cre (gp130flox/flox/Tcre–) or gp130+/+/Tcre+ mice. Both groups of control mice exhibited the same phenotype and are referred to as wild-type (WT) mice. All strains were fully backcrossed into the C57BL/6J background. EHCgp130−/− mice efficiently delete the floxed gp130 allele in virtually all endothelial and hematopoietic cells28 (supplemental Figure 1). The mice develop anemia as a result of defective hematopoiesis in the bone marrow and develop neutrophilia as a result of extramedullary hematopoiesis.28 These abnormalities are not yet severe in mice aged 8 to 12 weeks, which appear healthy (supplemental Table 1). We therefore used EHCgp130−/− and WT mice of this age in all experiments. Peripheral blood neutrophils from both genotypes expressed equivalent levels of L-selectin, P-selectin glycoprotein ligand-1, β2 integrins, and CXCR2 (supplemental Figure 2).
We used intravital microscopy to examine neutrophil trafficking in the cremaster muscle. Surgical trauma causes mast cells to release histamine, stimulating endothelial cells to mobilize P-selectin from secretory vesicles to the apical surface of postcapillary venules.29 Leukocytes, almost all neutrophils, roll on mobilized P-selectin in venules of WT mice.30 However, they rarely arrest, presumably because basal synthesis of CXCL1 in endothelial cells is low and little CXCL1 is mobilized. We measured the rolling flux fraction, defined as the number of leukocytes rolling on the endothelial cell surface divided by the number of leukocytes flowing through the same vessel.30 Hemodynamic parameters were similar in all experimental groups (supplemental Table 2). Unexpectedly, the rolling flux fraction was significantly decreased in venules of EHCgp130−/− mice (Figure 1A), because leukocytes rolled more slowly (Figure 1B) and arrested much more frequently (Figure 1C-D). Injecting anti–P-selectin mAb before surgery eliminated both rolling and arrest in venules of EHCgp130−/− mice (Figure 1A,C). Injecting anti–β2 integrin mAb before surgery increased the rolling flux fraction (Figure 1A), accelerated rolling velocities (Figure 1B), and prevented arrest (Figure 1C). Injecting anti–β2 integrin mAb after surgery did not detach already arrested (firmly adherent) leukocytes (supplemental Figure 3). The major endothelial cell ligand for β2 integrins is ICAM-1. The major endothelial cell ligand for α4 integrins (expressed on mononuclear leukocytes but not neutrophils) is VCAM-1. Transcripts for ICAM-1 were equivalent in the cremaster muscle from WT and EHCgp130−/− mice (supplemental Figure 4A). Unexpectedly, transcripts for VCAM-1 were significantly higher in the cremaster muscle of EHCgp130−/− mice (supplemental Figure 4A). However, injecting anti–ICAM-1 mAb, but not anti–VCAM-1 mAb, blocked leukocyte arrest in EHCgp130−/− venules (supplemental Figure 4B), consistent with our observations that virtually all adherent cells are neutrophils. Control experiments confirmed that anti–VCAM-1 mAb blocked adhesion of α4 integrin–expressing splenocytes to immobilized VCAM-1 (supplemental Figure 4C). Rolling leukocytes typically arrest when chemokines engage pertussis toxin (PTx)-sensitive Gαi-coupled receptors to trigger integrin activation.11 Injecting PTx before surgery accelerated rolling velocities (Figure 1B) and prevented arrest (Figure 1D). Furthermore, injecting 10 μg anti-CXCL1 mAb significantly reduced arrest, and injecting 10 μg anti-CXCR2 mAb blocked arrest in the venules of EHCgp130−/− mice (Figure 1D). These data suggest that venules in the cremaster muscle of EHCgp130−/− mice constitutively express enough CXCL1 to engage CXCR2 on rolling neutrophils, activate β2 integrins, and promote arrest. Trauma likely triggered these events by mobilizing CXCL1 as well as P-selectin from secretory organelles. P- and E-selectin mediate neutrophil rolling but not arrest in dermal venules of WT mice without trauma or other stimulus.31,32 We observed similar basal rolling, but not arrest, of fluorescent neutrophils in ear dermal venules of LysM-GFP+ mice and EHCgp130−/−/LysM-GFP+ mice (Figure 1E-F).
Neutrophils rolling on P-selectin transition to integrin-dependent arrest in trauma-stimulated venules of EHCgp130−/−mice. Neutrophil rolling flux fraction (A), rolling velocity (B), and firm adhesion (C-D) were measured in venules of cremaster muscle from WT and EHCgp130−/− mice subjected to surgical trauma to mobilize P-selectin and CXCL1 to the venular surface. Before surgery, some mice were injected intravenously with blocking mAbs to P-selectin (P-sel), β2 integrins (β2), CXCL1, or CXCR2, or with PTx. Basal neutrophil rolling flux fraction (E) and rolling velocity (F) were measured in dermal venules of ear in the absence of trauma. The data represent the mean ± SEM from 15 to 20 venules from 4 to 5 mice in each group. *P < .05, **P < .01.
Neutrophils rolling on P-selectin transition to integrin-dependent arrest in trauma-stimulated venules of EHCgp130−/−mice. Neutrophil rolling flux fraction (A), rolling velocity (B), and firm adhesion (C-D) were measured in venules of cremaster muscle from WT and EHCgp130−/− mice subjected to surgical trauma to mobilize P-selectin and CXCL1 to the venular surface. Before surgery, some mice were injected intravenously with blocking mAbs to P-selectin (P-sel), β2 integrins (β2), CXCL1, or CXCR2, or with PTx. Basal neutrophil rolling flux fraction (E) and rolling velocity (F) were measured in dermal venules of ear in the absence of trauma. The data represent the mean ± SEM from 15 to 20 venules from 4 to 5 mice in each group. *P < .05, **P < .01.
Deficiency of gp130 in endothelial cells causes rolling neutrophils to arrest in trauma-stimulated venules
EHCgp130−/− mice lack gp130 in both endothelial and hematopoietic cells.28 To create mice lacking gp130 only in endothelial or hematopoietic cells, we transplanted WT or EHCgp130−/− bone marrow cells into irradiated WT or EHCgp130−/− recipients. In the trauma-stimulated cremaster muscle, we noted decreased rolling flux and increased neutrophil arrest in mice lacking gp130 only in endothelial cells, but not in mice lacking gp130 only in hematopoietic cells (Figure 2A-B). We also observed normal neutrophil rolling with little or no arrest in mice lacking gp130 specifically in myeloid cells (MCgp130−/−), made by crossing gp130flox/flox mice with knock-in mice expressing Cre under control of the lysozyme M promoter (Figure 2C-D). Thus gp130 deficiency in endothelial cells is responsible for the excessive firm adhesion of neutrophils in trauma-stimulated venules. To rule out an indirect effect of endothelial cell gp130 deficiency on leukocytes during hematopoiesis,28 we injected fluorescently labeled WT or EHCgp130−/− leukocytes into WT or EHCgp130−/− recipients. We observed decreased rolling and increased arrest of labeled WT cells in EHCgp130−/− mice (Figure 2E-F). In contrast, labeled EHCgp130−/− cells rolled normally with little arrest in WT mice. Thus the increased neutrophil arrest results from a direct effect of gp130 deficiency on endothelial cell function, perhaps through increased mobilization of CXCL1.
Deficiency of gp130 in endothelial cells causes rolling neutrophils to arrest in trauma-stimulated venules. Neutrophil rolling flux fractions and firm adhesion were measured in trauma-stimulated venules of cremaster muscle. (A-B) Data from chimeras generated by transplanting bone marrow cells of the indicated genotype into irradiated recipient mice of the indicated genotype. (C-D) Data from WT and MCgp130−/− mice. (E-F) PKH26-labeled donor leukocytes of the indicated genotype were injected intravenously into recipient mice of the indicated genotype. Rolling and firm adhesion of the injected cells was measured by fluorescence microscopy. The data represent the mean ± SEM from 15 to 20 venules from 4 to 5 mice in each group. *P < .05, **P < .01.
Deficiency of gp130 in endothelial cells causes rolling neutrophils to arrest in trauma-stimulated venules. Neutrophil rolling flux fractions and firm adhesion were measured in trauma-stimulated venules of cremaster muscle. (A-B) Data from chimeras generated by transplanting bone marrow cells of the indicated genotype into irradiated recipient mice of the indicated genotype. (C-D) Data from WT and MCgp130−/− mice. (E-F) PKH26-labeled donor leukocytes of the indicated genotype were injected intravenously into recipient mice of the indicated genotype. Rolling and firm adhesion of the injected cells was measured by fluorescence microscopy. The data represent the mean ± SEM from 15 to 20 venules from 4 to 5 mice in each group. *P < .05, **P < .01.
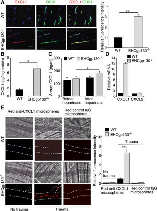
EHCgp130−/− mice overexpress CXCL1 in endothelial cells
We used confocal immunofluorescence microscopy coupled with image analysis to quantify expression of CXCL1 in the unstimulated cremaster muscle. CXCL1 expression was approximately threefold higher in CD31-positive venular endothelial cells of EHCgp130−/− mice (Figure 3A). We detected little or no CXCL1 expression in other cells. ELISA revealed an approximately fourfold increase in CXCL1 protein in unstimulated cremaster muscle extracts (Figure 3B) but not in serum (Figure 3C), consistent with local retention of CXCL1 in storage vesicles or on membrane proteoglycans of endothelial cells. Heparinase releases surface-bound chemokines by degrading heparan sulfate glycosaminoglycans.10,33,34 Injecting heparinase only slightly elevated serum CXCL1 levels in EHCgp130−/− mice, suggesting that most CXCL1 was stored within endothelial cells (Figure 3C). To determine whether gp130 deficiency affects chemokine binding sites, we measured the binding of FITC-labeled CXCL2 to endothelial cells isolated from the lungs of WT or EHCgp130−/− mice. Binding to both genotypes was equivalent and was markedly reduced by pretreating cells with heparinase (supplemental Figure 5A). Furthermore, there was equivalent heparinase-sensitive transport of CXCL2-FITC across endothelial monolayers on transwell filters (supplemental Figure 5B). We measured a 12-fold increase in mRNA for CXCL1, but not for CXCL2, in unstimulated cremaster muscles from EHCgp130−/− mice (Figure 3D). These results demonstrate that basal synthesis of CXCL1 in gp130-deficient endothelial cells is markedly increased.
EHCgp130−/−mice overexpress CXCL1 in endothelial cells. (A) Frozen sections of cremaster muscle from WT and EHCgp130−/− mice were stained with mAbs to CXCL1 (red) and CD31 (green). Fluorescent images were visualized with a confocal microscope. Yellow staining indicates overlapping distribution of CXCL1 and CD31 in the merged images. The bar represents 50 µm. The bar graph quantifies the relative fluorescence intensity for CXCL1. (B) Quantification of CXCL1 protein in cremaster muscle. (C) Quantification of CXCL1 protein in serum before or after intravenous injection of heparinase. (D) Quantification of mRNA for CXCL1 and CXCL2 in cremaster muscle. (E) Images of Fluoresbrite Red microspheres coated with anti-CXCL1 mAb or isotype control IgG (injected intravenously) adhering to endothelial cells in unstimulated or trauma-stimulated venules of cremaster muscle of each genotype. The bar represents 100 µm. The bar graph quantifies the relative fluorescence intensity of the adherent microspheres. The images in (A) and (E) are representative of 3 independent experiments. The data in the bar graphs represent the mean ± SEM from 15 to 20 venules from 4 to 5 mice in each group. The data in (B-D) represent the mean ± SEM from 5 mice in each group. *P < .05, **P < .01.
EHCgp130−/−mice overexpress CXCL1 in endothelial cells. (A) Frozen sections of cremaster muscle from WT and EHCgp130−/− mice were stained with mAbs to CXCL1 (red) and CD31 (green). Fluorescent images were visualized with a confocal microscope. Yellow staining indicates overlapping distribution of CXCL1 and CD31 in the merged images. The bar represents 50 µm. The bar graph quantifies the relative fluorescence intensity for CXCL1. (B) Quantification of CXCL1 protein in cremaster muscle. (C) Quantification of CXCL1 protein in serum before or after intravenous injection of heparinase. (D) Quantification of mRNA for CXCL1 and CXCL2 in cremaster muscle. (E) Images of Fluoresbrite Red microspheres coated with anti-CXCL1 mAb or isotype control IgG (injected intravenously) adhering to endothelial cells in unstimulated or trauma-stimulated venules of cremaster muscle of each genotype. The bar represents 100 µm. The bar graph quantifies the relative fluorescence intensity of the adherent microspheres. The images in (A) and (E) are representative of 3 independent experiments. The data in the bar graphs represent the mean ± SEM from 15 to 20 venules from 4 to 5 mice in each group. The data in (B-D) represent the mean ± SEM from 5 mice in each group. *P < .05, **P < .01.
To confirm that endothelial cells can mobilize CXCL1 to the apical surface, we visualized venules in unstimulated or trauma-stimulated cremaster muscles after intravenous injection of fluorescent microspheres coated with isotype-control mAb or anti-CXCL1 mAb. We observed approximately sixfold more anti-CXCL1 microspheres, but not control microspheres, arresting in trauma-stimulated venules of EHCgp130−/− mice than of WT mice (Figure 3E). Virtually no anti-CXCL1 microspheres arrested in unstimulated venules of either genotype. These data provide direct evidence for trauma-induced mobilization of CXCL1 to the apical surface of endothelial cells.
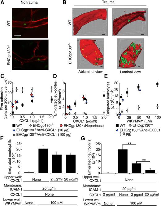
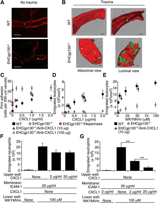
Elevated CXCL1 expression in EHCgp130−/− venules impairs transendothelial migration of neutrophils to superfused chemoattractants
After arresting in inflamed venules, neutrophils normally crawl to endothelial cell junctions and migrate into extravascular tissues in response to increasing chemokine concentrations.7,9 However, intravital microscopy revealed almost no neutrophils outside trauma-stimulated EHCgp130−/− venules. We confirmed this observation by dual-label confocal microscopy of cremaster muscle whole mounts fixed before or after surgical trauma. In the absence of trauma, we identified few adherent neutrophils in venules of WT or EHCgp130−/− mice (Figure 4A). Trauma did not increase adherent neutrophils in WT venules but caused many neutrophils to attach to the apical surfaces of EHCgp130−/− venules (Figure 4B). However, we observed only rare neutrophils outside EHCgp130−/− venules (Figure 4B). The failure of adherent neutrophils to migrate was consistent with local increased expression of CXCL1 within EHCgp130−/− venules. To create a chemokine gradient, we superfused CXCL1 over trauma-stimulated venules for 30 minutes and monitored the response by intravital microscopy. In WT venules, superfusing increasing concentrations of CXCL1 caused progressively more rolling neutrophils to arrest (Figure 4C) and then migrate outside venules (Figure 4D). In EHCgp130−/− venules, superfusing even high concentrations of CXCL1 induced only a few arrested neutrophils to migrate (Figure 4C-D). Prolonging CXCL1 superfusion to 60 or 90 minutes also failed to increase neutrophil migration (supplemental Figure 6). Most adherent neutrophils in EHCgp130−/− venules exhibited no intraluminal crawling, and those that did crawled very slowly (supplemental Figure 7, supplemental Videos 1 and 2). Injecting heparinase or 10 μg anti-CXCL1 mAb intravenously into EHCgp130−/− mice before surgery reduced the number of arrested neutrophils (Figure 4C) and restored transendothelial migration of neutrophils in response to superfused CXCL1 (Figure 4D). Injecting 10-fold higher anti-CXCL1 mAb (100 μg) prevented both adhesion and migration (Figure 4D-E). Thus reducing (but not eliminating) apically bound CXCL1 in EHCgp130−/− venules enabled superfused CXCL1 to generate an effective gradient.
Elevated CXCL1 expression in EHCgp130−/−venules impairs transendothelial migration of neutrophils to superfused chemoattractants. (A) Whole-mount confocal images of unstimulated cremaster muscle. Mice expressing GFP in myeloid cells (control LysMCre+ or EHCgp130−/−/LysMCre+) were injected intravenously with biotin-conjugated rat anti-CD31 mAb and then sacrificed. The cremaster muscle was rapidly isolated, fixed in situ, permeabilized, and stained with secondary Alexa 546–conjugated streptavidin. GFP-positive neutrophils show as green and CD31-positive endothelial cells show as red. The bar represents 50 µm. (B) Three-dimensional reconstructions of confocal microscopic images of trauma-stimulated venules of cremaster muscle from WT and EHCgp130−/− mice. Neutrophils (green) were stained with anti–neutrophil elastase antibody, and endothelial cells (red) were stained with anti-CD31 antibody. The bar represents 10 µm. (C-D) Recombinant CXCL1 at the indicated concentration was superfused over the cremaster muscle of WT or EHCgp130−/− mice immediately after exteriorization. After 30 minutes, the number of firmly adherent leukocytes (C) or emigrated extravascular leukocytes (D) was measured. (E) Synthetic peptide WKYMVm at the indicated concentration was superfused over the cremaster muscle of WT or EHCgp130−/− mice immediately after exteriorization. After 30 minutes, the number of emigrated extravascular leukocytes was measured. (C-E) Some EHCgp130−/− mice were injected intravenously with heparinase or anti-CXCL1 mAb 30 minutes before cremaster muscle exteriorization; for clarity, some of these data symbols are offset to the right or left of the symbols for untreated EHCgp130−/− mice. (F-G) WT bone marrow neutrophils in buffer with or without the indicated concentration of CXCL1 were placed in the upper chamber of transwell membranes coated with or without the indicated concentration of ICAM-1 or CXCL1. The bottom chamber contained buffer with or without the indicated concentration of WKYMVm peptide. After 60 minutes, the number of neutrophils migrating into the lower chamber was measured. The data in (A) are representative of 3 independent experiments. The data in (C-E) represent the mean ± SEM from 15 to 20 venules from 4 to 5 mice in each group. The data in (F-G) represent the mean ± SEM from 3 independent experiments. **P < .01.
Elevated CXCL1 expression in EHCgp130−/−venules impairs transendothelial migration of neutrophils to superfused chemoattractants. (A) Whole-mount confocal images of unstimulated cremaster muscle. Mice expressing GFP in myeloid cells (control LysMCre+ or EHCgp130−/−/LysMCre+) were injected intravenously with biotin-conjugated rat anti-CD31 mAb and then sacrificed. The cremaster muscle was rapidly isolated, fixed in situ, permeabilized, and stained with secondary Alexa 546–conjugated streptavidin. GFP-positive neutrophils show as green and CD31-positive endothelial cells show as red. The bar represents 50 µm. (B) Three-dimensional reconstructions of confocal microscopic images of trauma-stimulated venules of cremaster muscle from WT and EHCgp130−/− mice. Neutrophils (green) were stained with anti–neutrophil elastase antibody, and endothelial cells (red) were stained with anti-CD31 antibody. The bar represents 10 µm. (C-D) Recombinant CXCL1 at the indicated concentration was superfused over the cremaster muscle of WT or EHCgp130−/− mice immediately after exteriorization. After 30 minutes, the number of firmly adherent leukocytes (C) or emigrated extravascular leukocytes (D) was measured. (E) Synthetic peptide WKYMVm at the indicated concentration was superfused over the cremaster muscle of WT or EHCgp130−/− mice immediately after exteriorization. After 30 minutes, the number of emigrated extravascular leukocytes was measured. (C-E) Some EHCgp130−/− mice were injected intravenously with heparinase or anti-CXCL1 mAb 30 minutes before cremaster muscle exteriorization; for clarity, some of these data symbols are offset to the right or left of the symbols for untreated EHCgp130−/− mice. (F-G) WT bone marrow neutrophils in buffer with or without the indicated concentration of CXCL1 were placed in the upper chamber of transwell membranes coated with or without the indicated concentration of ICAM-1 or CXCL1. The bottom chamber contained buffer with or without the indicated concentration of WKYMVm peptide. After 60 minutes, the number of neutrophils migrating into the lower chamber was measured. The data in (A) are representative of 3 independent experiments. The data in (C-E) represent the mean ± SEM from 15 to 20 venules from 4 to 5 mice in each group. The data in (F-G) represent the mean ± SEM from 3 independent experiments. **P < .01.
A hierarchy of signals controls neutrophil chemotaxis; bacterial N-formyl peptides normally override chemotaxis toward soluble chemokine gradients.35 Unexpectedly, superfusing a potent peptide (WKYMVm) that binds to N-formyl peptide receptors caused only a few neutrophils to migrate across EHCgp130−/− venules, whereas it induced robust neutrophil migration across WT venules (Figure 4E). Injecting 10 μg anti-CXCL1 mAb restored neutrophil migration in response to superfused WKYMVm peptide (Figure 4E). We hypothesized that neutrophils encountering immobilized rather than soluble chemokine might resist movement toward a normally dominant bacterial peptide. To test this idea, we measured migration of neutrophils from the upper chamber across an ICAM-1–coated transwell membrane toward WKYMVm peptide in the lower chamber. Neutrophils migrated readily toward WKYMVm in the lower chamber even when soluble CXCL1 at high concentration was present in the upper chamber (Figure 4F). In contrast, neutrophils resisted migration toward WKYMVm when increasing amounts of CXCL1 were co-immobilized on the transwell membrane (Figure 4G). These data suggest that high-density, apically bound CXCL1 within EHCgp130−/− venules prevents adherent neutrophils from emigrating toward extravascular CXCL1, bacterial peptides, or other chemotactic agents.
Impaired transendothelial migration of neutrophils in EHCgp130−/− mice after challenge with TNF-α or thioglycollate
Local TNF-α injection increases expression of P-selectin, E-selectin, and ICAM-1 in cremaster muscle endothelial cells.1 It augments CXCL1 expression in both extravascular and endothelial cells to create a gradient of increasing concentration from inside to outside venules. Neutrophils roll slowly in venules, arrest, and migrate into the extravascular space. Injecting PTx prevents integrin activation through CXCL1-CXCR2 interactions and decreases arrest.11 Neutrophils rolled with equivalent slow velocities in TNF-α–stimulated venules of WT and EHCgp130−/− mice (Figure 5B). However, the rolling flux fraction in EHCgp130−/− venules was significantly reduced (Figure 5A) because even more neutrophils arrested (Figure 5C). PTx treatment reduced neutrophil arrest to similar basal levels in venules of WT and EHCgp130−/− mice (Figure 5C). These data suggest that TNF-α increases CXCL1 more in endothelial cells of EHCgp130−/− than WT mice. Despite increased adhesion within EHCgp130−/− venules, intravital microscopy detected fewer neutrophils migrating into the extravascular space, most of which remained near the venules (Figure 5D). We confirmed this observation by confocal microscopy and 3-dimensional image processing of cremaster muscle whole mounts prepared after TNF-α challenge. Numerous neutrophils were attached within WT venules and others were found at various distances outside venules. In contrast, most neutrophils remained attached to the apical surface of EHCgp130−/− venules, and those that exited remained closely associated with the abluminal surface (Figure 5E). Electron microscopy revealed squeezing of the abluminal neutrophils between endothelial cells and pericytes (Figure 5F). These results suggest that excessive CXCL1 expression by gp130-deficient endothelial cells prevents TNF-α from establishing an intravascular-to-extravascular chemokine gradient. We next measured neutrophil entry into the peritoneum 4 hours after instilling thioglycollate, a model of acute inflammation dependent on selectins, chemokines, and β2 integrins.36,37 Neutrophil migration was significantly decreased in EHCgp130−/− mice (Figure 5G) but not in MCgp130−/− mice (Figure 5H).
Impaired transendothelial migration of neutrophils in EHCgp130−/−mice after challenge with TNF-α or thioglycollate. Neutrophil rolling flux fraction (A), rolling velocity (B), firm adhesion (C), and transendothelial migration (D) were measured in venules of cremaster muscle from WT and EHCgp130−/− mice 2 hours after TNF-α was injected into the scrotum. (C) As indicated, PTx was injected intravenously before TNF-α was injected. (E) Three-dimensional reconstructions of confocal microscopic images of TNF-α–stimulated venules of cremaster muscle from WT and EHCgp130−/− mice. Neutrophils (green) were stained with anti–neutrophil elastase antibody, and endothelial cells (red) were stained with anti-CD31 antibody. The bar represents 10 µm. (F) Electron micrographs of TNF-α–stimulated venules of cremaster muscle from WT and EHCgp130−/− mice. For each genotype, the right panel is a higher magnification of the area within the dashed lines in the left panel. N, neutrophil; P, pericyte, EC, endothelial cell. The bar in the left panel represents 10 µm, the bar in the right panel represents 2 µm. (G-H) Mice of the indicated genotype were injected with thioglycollate intraperitoneally. After 4 hours, peritoneal cells were lavaged and neutrophils were quantified by flow cytometry. The data in (A-D) represent the mean ± SEM from 15 to 20 venules from 4 to 5 mice in each group. The data in (E-F) are representative of at least 10 randomly selected vessel segments. The data in (G-H) represent the mean ± SEM from 5 mice in each group. *P < .05, **P < .01.
Impaired transendothelial migration of neutrophils in EHCgp130−/−mice after challenge with TNF-α or thioglycollate. Neutrophil rolling flux fraction (A), rolling velocity (B), firm adhesion (C), and transendothelial migration (D) were measured in venules of cremaster muscle from WT and EHCgp130−/− mice 2 hours after TNF-α was injected into the scrotum. (C) As indicated, PTx was injected intravenously before TNF-α was injected. (E) Three-dimensional reconstructions of confocal microscopic images of TNF-α–stimulated venules of cremaster muscle from WT and EHCgp130−/− mice. Neutrophils (green) were stained with anti–neutrophil elastase antibody, and endothelial cells (red) were stained with anti-CD31 antibody. The bar represents 10 µm. (F) Electron micrographs of TNF-α–stimulated venules of cremaster muscle from WT and EHCgp130−/− mice. For each genotype, the right panel is a higher magnification of the area within the dashed lines in the left panel. N, neutrophil; P, pericyte, EC, endothelial cell. The bar in the left panel represents 10 µm, the bar in the right panel represents 2 µm. (G-H) Mice of the indicated genotype were injected with thioglycollate intraperitoneally. After 4 hours, peritoneal cells were lavaged and neutrophils were quantified by flow cytometry. The data in (A-D) represent the mean ± SEM from 15 to 20 venules from 4 to 5 mice in each group. The data in (E-F) are representative of at least 10 randomly selected vessel segments. The data in (G-H) represent the mean ± SEM from 5 mice in each group. *P < .05, **P < .01.
Excessive neutrophil adhesion impairs histamine-induced vascular permeability in EHCgp130−/− mice
Acute inflammation is characterized by increased vascular permeability as well as neutrophil emigration. Both processes require transient openings of endothelial cell junctions.1,38 Electron microscopy of unstimulated or TNF-α–stimulated cremaster muscle revealed no abnormalities of junctions in venules of EHCgp130−/− mice (Figure 5F). In unstimulated cremaster muscle, mRNA levels for major junctional proteins were normal (supplemental Figure 8A), and confocal microscopy revealed no change in distribution of VE-cadherin (supplemental Figure 8B). To measure permeability, we quantified leakage of intravenously injected Evan’s blue dye into the skin of mice 30 minutes after intradermal challenge with histamine or saline. The histamine-induced increase in permeability was much greater in WT than in EHCgp130−/− mice (Figure 6A). To determine whether neutrophil adhesion affects permeability, we injected blocking anti–P-selectin mAb before challenge with histamine or saline. Anti–P-selectin mAb did not alter basal or histamine-induced permeability in WT mice. In contrast, it restored histamine-induced permeability in EHCgp130−/− mice to the level observed in WT mice (Figure 6A). Confocal microscopy revealed very few adherent neutrophils in skin venules of either genotype after saline challenge (Figure 6B). After histamine challenge in WT mice, neutrophils attached within venules and many others migrated outside of the venules. After histamine challenge in EHCgp130−/− mice, many neutrophils attached within venules, but virtually no neutrophils migrated outside of the venules. Injecting anti–P-selectin mAb before histamine challenge blocked neutrophil adhesion and migration in both genotypes (Figure 6B). These data suggest that neutrophils that adhere but fail to migrate impair histamine-induced permeability in EHCgp130−/− mice.
Excessive neutrophil adhesion impairs histamine-induced vascular permeability in EHCgp130−/−mice. (A) Extravasation of Evan’s blue dye (injected intravenously) into the skin of WT or EHCgp130−/− mice was measured 30 minutes after intradermal injection of saline or histamine. As indicated, anti–P-selectin mAb was injected intravenously before Evan’s blue dye was injected. (B) Whole-mount confocal images of skin from LysMCre+ or EHCgp130−/−/LysMCre+ mice. The mice were injected intradermally with saline or histamine. After 20 minutes, they were injected intravenously with biotin-conjugated anti-CD31 mAb. After another 10 minutes, they were sacrificed. The skin was rapidly excised, fixed, permeabilized, and stained with secondary Alexa 546–conjugated streptavidin. GFP-positive neurophils show as green and CD31-positive endothelial cells show as red. As indicated, anti–P-selectin mAb was injected intravenously before the intradermal injection. The bar represents 50 µm. The data in (A) represent the mean ± SEM from 5 mice in each group. The data in (B) are representative of 3 experiments. *P < .05.
Excessive neutrophil adhesion impairs histamine-induced vascular permeability in EHCgp130−/−mice. (A) Extravasation of Evan’s blue dye (injected intravenously) into the skin of WT or EHCgp130−/− mice was measured 30 minutes after intradermal injection of saline or histamine. As indicated, anti–P-selectin mAb was injected intravenously before Evan’s blue dye was injected. (B) Whole-mount confocal images of skin from LysMCre+ or EHCgp130−/−/LysMCre+ mice. The mice were injected intradermally with saline or histamine. After 20 minutes, they were injected intravenously with biotin-conjugated anti-CD31 mAb. After another 10 minutes, they were sacrificed. The skin was rapidly excised, fixed, permeabilized, and stained with secondary Alexa 546–conjugated streptavidin. GFP-positive neurophils show as green and CD31-positive endothelial cells show as red. As indicated, anti–P-selectin mAb was injected intravenously before the intradermal injection. The bar represents 50 µm. The data in (A) represent the mean ± SEM from 5 mice in each group. The data in (B) are representative of 3 experiments. *P < .05.
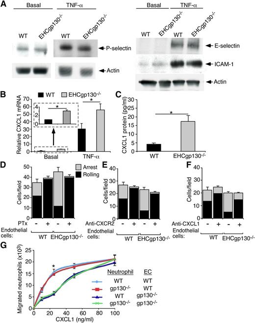
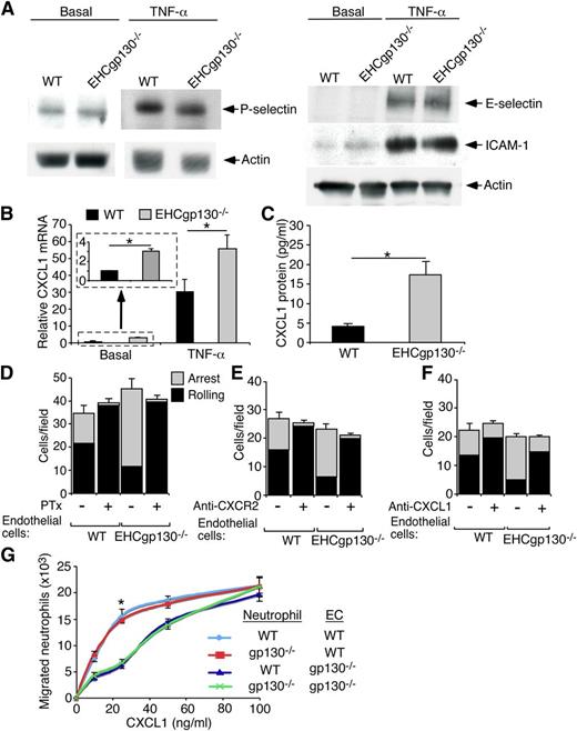
Increased CXCL1 expression in cultured gp130-deficient endothelial cells increases neutrophil arrest but impairs neutrophil transendothelial migration
In vivo, elevated CXCL1 expression in gp130-deficient endothelial cells might result from altered responses to IL-6 family cytokines and other mediators derived from endothelial cells, hematopoietic cells, and/or perivascular cells. We cultured endothelial cells isolated from the lungs of WT or EHCgp130−/− mice. Cells from both genotypes expressed similarly low levels of P-selectin, E-selectin, and ICAM-1 that significantly increased after stimulation with TNF-α (Figure 7A). In contrast, unstimulated EHCgp130−/− cells expressed approximately threefold more CXCL1 mRNA and approximately fourfold more CXCL1 protein than WT cells (Figure 7B-C). Furthermore, TNF-α stimulation increased CXCL1 mRNA more in EHCgp130−/− than in WT cells (Figure 7B). These results reveal a cell-autonomous basis for elevated CXCL1 expression in gp130-deficient endothelial cells. We flowed murine bone marrow leukocytes over monolayers of TNF-α–stimulated WT or EHCgp130−/− endothelial cells. Neutrophils rolled and then arrested on endothelial cells from both genotypes. Anti–P-selectin and anti–E-selectin mAbs blocked rolling and arrest, whereas anti-β2 integrin mAb blocked arrest only (supplemental Figure 9). Significantly more rolling neutrophils arrested on endothelial cells from EHCgp130−/− mice (Figure 7D-F). Arrest was blocked by PTx (Figure 7D) or anti-CXCR2 mAb (Figure 7E) and was significantly reduced by anti-CXCL1 mAb (Figure 7F). Thus, elevated CXCL1 expression in gp130-deficient endothelial cells increases neutrophil arrest in vitro as well as in vivo. Next we grew WT or gp130-deficient endothelial cell monolayers on transwell filters and stimulated them with TNF-α. We added WT or gp130-deficient leukocytes to the upper chambers and increasing concentrations of CXCL1 to the lower chambers. WT and gp130-deficient neutrophils migrated across the endothelial cells in a CXCL1 concentration-dependent manner (Figure 7G). However, migration across gp130-deficient endothelial cells required much higher concentrations of CXCL1. Therefore, the functional defects of gp130-deficient endothelial cells observed in vivo are recapitulated in vitro.
Elevated CXCL1 expression in cultured gp130-deficient endothelial cells increases neutrophil arrest but impairs neutrophil transendothelial migration. Cultured lung endothelial cells from WT or EHCgp130−/− mice were left unstimulated (basal) or stimulated with TNF-α for 4 hours. (A) Levels of the indicated proteins were measured by immunoblotting of cell lysates. (B) Relative CXCL1 mRNA in unstimulated and TNF-α–stimulated endothelial cells was measured by reverse-transcriptase polymerase chain reaction. (C) CXCL1 protein in unstimulated endothelial cells was measured by ELISA. (D-F) Numbers of WT neutrophils rolling or firmly adherent (arrest) on monolayers of TNF-α–stimulated endothelial cells from WT or EHCgp130−/− mice. As indicated, some cells were pretreated with PTx or with anti-CXCR2 or anti-CXCL1 mAb. (G) Monolayers of lung endothelial cells (EC) of the indicated genotype cultured on transwell filters were stimulated with TNF-α. Neutrophils of the indicated genotype were added to the upper compartment, and CXCL1 at the indicated concentration was added to the lower compartment. After 60 minutes, the number of neutrophils migrating into the lower compartment was measured. The data in (A) are representative of 3 independent experiments. The data in (B-C) represent the mean ± SEM from 6 mice in each group. The data in (D-G) represent the mean ± SEM from 3 experiments. *P < .05.
Elevated CXCL1 expression in cultured gp130-deficient endothelial cells increases neutrophil arrest but impairs neutrophil transendothelial migration. Cultured lung endothelial cells from WT or EHCgp130−/− mice were left unstimulated (basal) or stimulated with TNF-α for 4 hours. (A) Levels of the indicated proteins were measured by immunoblotting of cell lysates. (B) Relative CXCL1 mRNA in unstimulated and TNF-α–stimulated endothelial cells was measured by reverse-transcriptase polymerase chain reaction. (C) CXCL1 protein in unstimulated endothelial cells was measured by ELISA. (D-F) Numbers of WT neutrophils rolling or firmly adherent (arrest) on monolayers of TNF-α–stimulated endothelial cells from WT or EHCgp130−/− mice. As indicated, some cells were pretreated with PTx or with anti-CXCR2 or anti-CXCL1 mAb. (G) Monolayers of lung endothelial cells (EC) of the indicated genotype cultured on transwell filters were stimulated with TNF-α. Neutrophils of the indicated genotype were added to the upper compartment, and CXCL1 at the indicated concentration was added to the lower compartment. After 60 minutes, the number of neutrophils migrating into the lower compartment was measured. The data in (A) are representative of 3 independent experiments. The data in (B-C) represent the mean ± SEM from 6 mice in each group. The data in (D-G) represent the mean ± SEM from 3 experiments. *P < .05.
Discussion
Our data reveal an unexpected negative regulation of endothelial cell CXCL1 expression by gp130, the signaling subunit of receptors for IL-6-family cytokines. Endothelial cells lacking gp130 expressed more CXCL1 under basal conditions and even more upon stimulation by TNF-α. Mobilization of this increased CXCL1 to the endothelial cell surface triggered rapid arrest of rolling neutrophils but impaired intraluminal crawling and transendothelial migration. Superfusing CXCL1 over venules promoted neutrophil migration only after intravenously injecting mAb to CXCL1 to diminish its intravascular function or heparinase to release CXCL1 from endothelial proteoglycans. Thus, excessive CXCL1 expression in gp130-deficient endothelial cells hinders neutrophil emigration, most likely by disrupting a physiological chemotactic gradient.
In WT mice, combined TNF-α and IL-17 markedly increase CXCL1 expression in endothelial cells.15 This augments both neutrophil arrest and transendothelial migration, perhaps because the cytokines increase expression of extravascular CXCL1 sufficiently enough to establish a gradient of increasing concentration from inside to outside venules. In contrast, arrested neutrophils in venules of EHCgp130−/− mice migrated poorly, even when high concentrations of CXCL1 were superfused over the perivascular tissues. The degree of arrest was striking: most neutrophils remained stationary during observation periods of 10 to 30 minutes. They even moved poorly toward a potent chemotactic peptide that binds to N-formyl peptide receptors and normally overrides chemokine gradients. This phenotype resembles the excessive intraluminal adhesion and defective migration of leukocytes in knock-in mice expressing constitutively active forms of integrin αLβ239,40 or α4β1 and α4β7.41 In WT mice, extravasating leukocytes exhibit delayed detachment of elongated uropods from the subendothelial layer before moving away from venules.42 In EHCgp130−/− mice, by contrast, most neutrophils that exited the lumen remained between endothelial cells and pericytes, consistent with persistent excessive adhesion on the abluminal surface.
Overexpressing CXCL1 in gp130-deficient endothelial cells may not be the only mechanism that hinders neutrophil crawling. We documented normal numbers of heparinase-sensitive binding sites for chemokines on gp130-deficient cells, but altered distribution of CXCL1 on surface proteoglycans could affect the degree and duration of CXCR2-mediated integrin activation on neutrophils.9,43 Although gp130-deficient endothelial cells expressed normal levels of ICAM-1, the protein might not concentrate normally at tricellular junctions, a favored portal for neutrophil exit.44 WT and gp130-deficient cells expressed equivalent mRNA levels for major junctional proteins and equivalent immunofluorescence staining for VE-cadherin. Nevertheless, we cannot exclude changes in distribution or function of endothelial junctional proteins that regulate neutrophil migration.6 It should be stressed, however, that other potential mechanisms were not sufficient to impair neutrophil migration when the excessive CXCL1 on gp130-deficient endothelial cells was blocked or released.
Overexpression of CXCL1 persisted in gp130-deficient endothelial cells cultured in vitro, supporting a cell-autonomous defect. TNF-α and thrombin induce endothelial cells to express IL-6.20,25 It is possible that endothelial cells constitutively secrete low levels of IL-6 or related cytokines that signal through gp130 in an autocrine fashion. In vivo, cytokines from other cells might signal through gp130 in a paracrine fashion. Tonic gp130 signaling in endothelial cells could suppress CXCL1 expression directly or indirectly. Inflammatory mediators such as TNF-α may overrule this suppression.
How do we reconcile our observed gp130-suppressed expression of CXCL1 in endothelial cells with the widely reported gp130-augmented expression of chemokines and adhesion molecules in endothelial cells? The duration, concentration, source, and identity of the cytokine that engages a gp130-containing receptor may influence the choice and intensity of signaling pathways. It is possible that gp130 has functions other than transducing signals in response to IL-6 family cytokines. We used Tie2-driven expression of Cre to delete floxed gp130 alleles in endothelial cells during development. The early loss of gp130 may reprogram endothelial cells to overexpress CXCL1 and may affect expression of other proteins that we did not examine. Mice expressing a mutant gp130 that hyperactivates STAT3 in response to IL-6 downregulate CXCL1 during acute peritoneal inflammation, but the responsible cells were not identified.45 Most previous studies acutely administered IL-6/sIL-Rα complexes or OSM to gp130-containing endothelial cells in vitro or to WT mice in vivo.18-25 Interestingly, these cytokines suppress CXCL1 expression in mesothelial cells,23 consistent with our findings in endothelial cells. Future studies should examine the effects of inducibly deleting gp130 specifically in endothelial cells.
Acute inflammation is characterized by both neutrophil emigration and increased vascular permeability. Although each can proceed independently,46 increased permeability can enhance neutrophil migration.47 Conversely, migrating neutrophils can enhance permeability through many mechanisms, including ICAM-1–mediated signaling.48,49 We observed a striking decrease in histamine-induced vascular permeability in EHCgp130−/− mice that was prevented by blocking P-selectin–dependent neutrophil rolling and, therefore, CXCL1-mediated neutrophil arrest. This finding suggests that the kinetics of neutrophil emigration influence vascular permeability. Persistent neutrophil adhesion to the apical endothelial cell surface might alter ICAM-1–dependent signaling. Alternatively or in addition, slowly moving neutrophils might obstruct interendothelial junctions and prevent passage of water and solutes.
The failure of adherent neutrophils to migrate across gp130-deficient endothelial cells underscores the requirement for precise control of adhesion and de-adhesion as neutrophils exit the circulation during inflammation. Impaired migration may delay resolution of bacterial infection and repair of tissues. Conversely, persistent intravascular adhesion may prime neutrophils for further activation during ischemia and reperfusion, augmenting tissue injury.
The online version of this article contains a data supplement.
There is an Inside Blood commentary on this article in this issue.
The publication costs of this article were defrayed in part by page charge payment. Therefore, and solely to indicate this fact, this article is hereby marked “advertisement” in accordance with 18 USC section 1734.
Authorship
Contribution: L.Y., T.Y., B.S., Z.L., R.S.-M., H.S., and F.L. performed research; L.Y., T.Y., F.L., and R.P.M. analyzed data; and R.P.M. designed research and wrote the paper.
Conflict-of-interest disclosure: R.P.M. has interest in Selexys Pharmaceuticals. The remaining authors declare no competing financial interests.
Correspondence: Rodger P. McEver, Cardiovascular Biology Research Program, Oklahoma Medical Research Foundation, 825 NE 13th St, Oklahoma City, OK 73104; e-mail: rodger-mcever@omrf.org.
Acknowledgments
We thank Brian Conley for technical assistance.
This work was supported by the National Institutes of Health, Heart, Lung and Blood Institute (HL085607 and HL034363) and General Medical Sciences (GM103441).
References
Author notes
L.Y. and T.Y. contributed equally to this study.






