Abstract
Caveolin-1 is implicated in the regulation of signal pathways. Adult T-cell leukemia (ATL) is a T-cell malignancy causatively associated with human T-cell leukemia virus type 1 (HTLV-1). To determine the role of caveolin-1 in leukemogenesis, we examined caveolin-1 expression levels in HTLV-1–infected T-cell lines and ATL cells. These cells expressed high levels of caveolin-1 compared with uninfected T-cell lines and normal peripheral blood mononuclear cells (PBMCs). Caveolin-1–positive ATL cells were detected in ATL lymph nodes and skin lesions, and caveolin-1 was also detected in the plasma of patients with ATL. Infection of a human T-cell line, an epithelial cell line, and normal PBMCs with HTLV-1 induced caveolin-1 expression. The viral protein Tax transcriptionally activated caveolin-1 gene through nuclear factor-κB and cAMP response element binding protein signal pathways. HTLV-1–infected T-cell lines, and ATL cells are known to be resistant to transforming growth factor β (TGF-β)–induced growth inhibition. Caveolin-1 was colocalized with TGF-β type I receptor in HTLV-1–infected T-cell lines and suppressed TGF-β signaling. Caveolin-1 knockdown in an HTLV-1–infected T-cell line exhibited susceptibility to TGF-β. Thus, we describe a new function for Tax, repression of TGF-β signaling through caveolin-1 expression, which may play a critical role in ATL leukemogenesis.
Introduction
Caveolin-1, a scaffold protein, is an important constituent of caveolae, flask-shaped invaginations.1-3 Caveolin-1 belongs to a highly conserved gene family and is coexpressed with caveolin-2 in most cells,4 whereas caveolin-3 is restricted to muscle tissue types. Although caveolae and caveolin-1 function in vesicular and cholesterol trafficking, they have also been implicated in diverse cellular processes, including cell migration, cell cycle, cell polarity, cell transformation, and signal transduction.1-3 Caveolin-1 is a membrane protein with a unique hairpin conformation in which both N- and C-termini are exposed to the cytoplasm. Evidence is accumulating that caveolin-1 directly interacts with the signaling molecules in caveolae through a common caveolin N-terminal domain, termed the caveolin scaffolding domain. The caveolin scaffolding domain binds to numerous signaling molecules, including Src family tyrosine kinases, growth factor receptors, endothelial nitric oxide synthase, G proteins, and G protein–coupled receptors.1-3 The ability of caveolin-1 to sequester and compartmentalize the spatiotemporal pairing of activators and effectors that regulate cellular signaling may play an important role in its regulation of tumor progression. Caveolin-1 and caveolin-2 are expressed in most cell types and are most abundantly expressed in terminally differentiated cells such as adipocytes and endothelial cells. To our knowledge, however, neither caveolin mRNAs and proteins nor caveolae structures have been described in blood cells.4,5
Adult T-cell leukemia (ATL) is a highly aggressive malignancy of mature CD4+ T cells caused by human T-cell leukemia virus type 1 (HTLV-1).6 ATL develops after a long period of latency, usually 40 to 60 years. Most infected persons remain clinically asymptomatic, with only 2% to 5% developing neoplasia. After infection of the T cells, ATL is thought to develop after a multitude of events, including both genetic and epigenetic changes in the cell over time.7 Although many aspects of HTLV-1 biology have been elucidated, the detailed mechanisms of ATL development remain largely unknown.
Caveolin-1 has been reported to act as both a tumor growth promoter and a tumor suppressor, and it has been identified also as a poor prognostic factor in various human cancers.1-3 The present study shows overexpression of caveolin-1 in HTLV-1–infected T-cell lines and primary ATL cells and high caveolin-1 levels in plasma of patients with ATL but not control subjects.
Transforming growth factor β (TGF-β) controls various aspects of cell growth and differentiation by signaling through a heteromeric complex of type I (TβRI) and II (TβRII) serine/threonine kinase transmembrane receptors. TGF-β binds TβRII, resulting in the recruitment and activation of TβRI.8 Then TβRI propagates the intracellular signal to the nucleus by phosphorylation of transcription factors of the Smad family, termed Smad2 and Smad3, resulting in the formation of heteromeric complexes with another Smad member, termed Smad4.9 These heteromeric Smad2/3–Smad4 complexes are then translocated into the nucleus where they function as transcription factors, binding DNA directly on CAGAC sequences or associated with other proteins.10 Results of previous studies showed that HTLV-1–infected T-cell lines were resistant to growth suppression by TGF-β.11-14 The present results also showed colocalization of caveolin-1 and TβRI on the membrane and that caveolin-1 suppressed TGF-β–mediated transcriptional activation. Furthermore, recombinant caveolin-1 protein stimulated the growth of T-cell lines. These findings suggest that caveolin-1 plays important roles in ATL oncogenesis.
Methods
Cells
HTLV-1–infected T-cell lines, MT-2,15 C5/MJ,16 SLB-1,17 MT-1,18 TL-OmI,19 and ED-40 515(−),20 and HTLV-1–uninfected T-cell lines, Jurkat, MOLT-4, and CCRF-CEM, were cultured in RPMI 1640 medium supplemented with 10% heat-inactivated fetal bovine serum (FBS; Biological Industries Ltd), 50 U/mL penicillin, and 50 μg/mL streptomycin. MT-2, C5/MJ, and SLB-1 are HTLV-1–transformed T-cell lines and constitutively express viral genes, including Tax. MT-1, TL-OmI, and ED-40 515(−) are T-cell lines of leukemic cell origin that were established from patients with ATL, and they do not express viral genes. JPX-9 is a subline of Jurkat that expresses Tax, under the control of the metallothionein gene promoter.21 Peripheral blood mononuclear cells (PBMCs) were isolated from 2 healthy subjects, 13 patients with acute-type ATL, and a patient with smoldering-type ATL, using Ficoll-Paque density gradient centrifugation (GE Healthcare Biosciences). For the usage of activated T cells, PBMCs were stimulated with 10 μg/mL phytohemagglutinin (PHA) for 72 hours. All samples were collected at the time of admission to the hospital before the patients started chemotherapy. The diagnosis of ATL was based on clinical features, hematologic findings, and the presence of anti–HTLV-1 antibodies in the sera. Monoclonal HTLV-1 provirus integration into the DNA of leukemic cells was confirmed by Southern blot hybridization in all patients (data not shown). This study was approved by the Institutional Review Board at University of the Ryukyus. Informed consent was obtained from all blood and tissue donors according to the Helsinki Declaration.
Reagents
N-acetyl-L-leucyl-L-leucyl-L-norleucinal (LLnL) and Bay 11-7082 were purchased from Sigma-Aldrich and Calbiochem, respectively. TGF-β1 and tumor necrosis factor α (TNF-α) were purchased from PeproTech Inc.
RT-PCR
Total cellular RNA from cells was extracted with Trizol (Invitrogen) according to the protocol provided by the manufacturer. First-strand cDNA was synthesized from 1 μg of total cellular RNA with the use of an RNA-PCR kit (Takara Bio Inc) with random primers. The specific primers used are listed in Table 1. The length of the semiquantitative reverse transcription–polymerase chain reaction (RT-PCR) for each gene was as follows: 30 cycles for caveolin-1, interleukin-2 receptor α chain (IL-2Rα), HTLV-1 basic leucine zipper factor (HBZ), and p65; 35 cycles for caveolin-2, TβRI, TβRII, and Tax; and 28 cycles for β-actin. The PCR products were fractionated on 2% agarose gels and visualized by ethidium bromide staining.
Western blot analysis
Cells were lysed in a buffer containing 62.5mM Tris-HCl (pH 6.8), 2% sodium dodecyl sulfate, 10% glycerol, 6% 2-mercaptoethanol, and 0.01% bromophenol blue. Equal amounts of protein (20 μg) and plasma were subjected to electrophoresis on sodium dodecyl sulfate–polyacrylamide gels, followed by transfer to a polyvinylidene diflouride membrane and sequential probing with mouse monoclonal antibodies to caveolin-1 (BD Transduction Laboratories) and actin (NeoMarkers), a rabbit polyclonal antibody to phospho-caveolin-1 (Tyr-14; Cell Signaling Technology), and an antibody to Tax, Lt-4.22 The bands were visualized with an enhanced chemiluminescence kit (Amersham Biosciences).
Immunohistochemical analysis
Biopsy samples were taken from the lesional skin of 10 patients with ATL and lymph nodes of 6 patients with ATL. In addition, 2 specimens of normal lymph nodes were included. Serial sections were deparaffinized in xylene and dehydrated with a graded ethanol series. For better detection, sections were pretreated with ready-to-use proteinase K (Dako Inc) for 10 minutes at 37°C. This procedure increased the number of antigenic sites available for binding by the antibody. Sections were washed 4 times in phosphate-buffered saline (PBS) for 5 minutes each. In the next step, the tissues were placed in 3% hydrogen peroxide and absolute methanol for 5 minutes to reduce endogenous peroxidase activity, followed by 4 washings in PBS for 5 minutes each. The tissue sections were incubated with a polyclonal rabbit anti–caveolin-1 antibody (Santa Cruz Biotechnology) for 3 hours at 37°C. After 4 washings with PBS for 5 minutes each, the sections were covered with EnVision plus (Dako) for 40 minutes at 37°C and washed 4 times in PBS for 5 minutes each. Antigenic sites bound by the antibody were identified by reacting the sections with a mixture of 0.05% 3,3′-diaminobenzidine tetrahydrochloride in 50mM Tris-HCl buffer and 0.01% hydrogen peroxide for 7 minutes. Sections were washed 3 times in distilled water for 5 minutes each and then counterstained with methyl green for 10 minutes, hydrated in ethanol, cleaned in xylene, and mounted. The stained cells were examined under a light microscope (Axioskop 2 Plus; Zeiss) with an Achroplan 40×/0.65 OD lens (Zeiss). Images were acquired with an AxioCam MRC camera and AxioVision 3.1 software (Zeiss).
Flow cytometric detection of caveolin-1 expression
Cells were fixed with 4% paraformaldehyde for 10 minutes at 37°C and incubated at 4°C for 1 minute after resuspension. The cells were permeabilized with 90% methanol for 30 minutes at 4°C, then they were washed with PBS, resuspended in incubation buffer containing 1% BSA, 1% saponin, and 0.1% Triton X-114 for 10 minutes at room temperature, and finally incubated with phycoerythrin-conjugated caveolin-1 mouse monoclonal antibody (Santa Cruz Biotechnology) for 60 minutes at room temperature. After washing twice, the cells were analyzed by flow cytometry on a Coulter EPICS XL (Beckman Coulter).
Flow cytometric detection of Tax expression
After being harvested, cells were fixed in PBS containing 2% paraformaldehyde for 20 minutes at 37°C. Fixed cells were washed with PBS containing 7% of FBS and permeabilized with PBS containing 0.1% Triton X-100 for 10 minutes at room temperature. Permeabilized cells were washed and resuspended in PBS/7% FBS containing an anti-Tax monoclonal antibody, Lt-4, or a control monoclonal antibody for 20 minutes at room temperature. The cells were then washed twice and resuspended in PBS/7% FBS containing FITC-conjugated goat F(ab′)2 anti–mouse immunoglobulin G (IgG) serum (Beckman Coulter) for 20 minutes at room temperature. Finally, the cells were washed twice and analyzed by flow cytometry.
Immunofluorescence staining
Cells were fixed with 4% paraformaldehyde for 10 minutes at 37°C. For immunofluorescence staining, the cells were permeabilized with 90% methanol for 30 minutes at 4°C; washed with PBS, resuspended in incubation buffer containing 1% BSA, 1% saponin, and 0.1% Triton X-114 for 10 minutes at room temperature; and then incubated with goat polyclonal antibody to TβRI (Santa Cruz Biotechnology), rabbit polyclonal antibodies to caveolin-1 (Santa Cruz Biotechnology), and phospho-Smad2 (Ser-465/467; Cell Signaling Technology), and mouse monoclonal antibodies to Smad2 (BD Transduction Laboratories) and Tax (Lt-4) for 60 minutes at room temperature. The cells were washed with PBS and resuspended in incubation buffer containing Alexa Fluor 488–labeled goat anti–rabbit IgG, Alexa Fluor 488–labeled goat anti–mouse IgG, Alexa Fluor 546–labeled donkey anti–goat IgG, or Alexa Fluor 568–labeled goat anti–mouse IgG (Invitrogen) for 30 minutes at room temperature. The nuclei were stained with Hoechst 33342 (Wako Pure Chemical Industries). Finally, the cells were washed with PBS and observed under Leica DMI6000 microscope (Leica Microsystems). Mounted coverslips were imaged through a 63× oil-immersion lens (NA 1.4) on a Leica TLS SP5 confocal system.
HTLV-1 infection by cocultivation
HTLV-1–infected T-cell line MT-2 cells were pretreated with 200 μg/mL mitomycin C (MMC) for 60 minutes at 37°C, pipetted vigorously, and washed with PBS 3 times. PBMCs from healthy donors (5 × 106/well) and MMC-treated MT-2 cells (5 × 106/well) were cocultured in a 24-well plate in the presence of 10 ng/mL IL-2. The culture medium was half-changed with fresh medium supplemented with IL-2 every 3 days. HTLV-1 infection to TY8-3 and A549 cells was performed by cocultivation as described previously.23,24
Transfection and luciferase assay
The caveolin-1 expression plasmid was described previously.25 Various expression vectors for Tax (pβMT-2 Tax) and its mutants (Tax M22, Tax 703, Tax SH-2, Tax Δ3, and Tax 410) were described previously.26 Tax M22 has an amino acid substitution at codons 130 and 131 from Thr-Leu to Ser-Ala. Tax 703 has an amino acid substitution at codons 319 and 320 from Leu-Leu to Arg-Ser, which is equivalent to mutant M47. Tax SH-2 has an amino acid substitution at codon 205 from Leu to Ala. Tax 410 has an amino acid substitution at codons 310 and 311 from Glu-Glu to Ala-Ser. Tax Δ3 has 3 N-terminal amino acid deletion. Tax M22 effectively activates cAMP response element (CRE), which mediates the Tax-dependent activation of the HTLV-1 long terminal repeat (LTR), but not the nuclear factor-κB (NF-κB) element. In contrast, Tax 703 and Tax Δ3 activate the NF-κB element but do not affect CRE. Tax SH-2 activates the NF-κB element and CRE, but Tax 410 does not affect the NF-κB element and CRE. The expression vectors for p65 and HBZ were also used. The IκBβΔN dominant-negative mutant is an IκBβ (inhibitor of NF-κBβ) deletion mutant lacking the N-terminal 23 amino acids.27 The dominant-negative mutants of IκB kinase α (IKKα), IKKα (K44M), IKKβ, IKKβ (K44A), IKKγ, IKKγ (1-305), and NF-κB–inducing kinase (NIK), NIK (KK429/430AA), have been described previously.28,29 The dominant-negative mutants of CREB, pCMV-KCREB, and pCMV-CREB133, were purchased from Clontech Laboratories Inc. The luciferase expression construct containing the caveolin-1 promoter fragment (pGL2-cav1) was described previously.30 The expression vector for constitutive active TβRI (T204D) and the p3TP-Lux reporter construct were described previously.31 We also used a reporter construct for the HTLV-1 LTR and an NF-κB reporter construct. Jurkat cells were transfected with the appropriate reporter and effector plasmids with the use of electroporation. After 24 hours, the cells were washed in PBS and lysed in reporter lysis buffer (Promega). Lysates were assayed for reporter gene activity with the dual luciferase assay system (Promega). Luciferase activities were normalized relative to the Renilla luciferase activity from phRL-TK.
Small interfering RNA
To repress caveolin-1 and p65, predesigned double-stranded small interfering RNAs (siRNAs; ON-TARGET plus SMART pool; Dharmacon, Inc) were used. A siCONTROL nontargeting siRNA pool (Dharmacon, Inc) was used as a negative control. All siRNA transfections were performed with the use of a MicroPorator MP-100 (Digital Bio Technology) according to the instructions supplied by the manufacturer for optimization and use.
Cell proliferation assay
Twenty-four hours after transfection, the expression of caveolin-1 at mRNA and protein levels in C5/MJ and SLB-1 cells was investigated by RT-PCR and Western blot analysis, respectively, whereas, for the cell proliferation studies, each transfectant was plated in 96-well microtiter plates. The cells were treated with 10 ng/mL TGF-β1 for 72 hours and examined by the cell proliferation reagent, WST-8 (Wako Pure Chemical Industries). WST-8 (5 μL) was added to each well for the last 4 hours of incubation, and absorbance at 450 nm was measured with an automated microplate reader. Measurement of mitochondrial dehydrogenase cleavage of WST-8 to formazan dye provides an indication of the level of cell proliferation. The effects of recombinant human caveolin-1 and caveolin-3 (Abnova) on cell growth were also investigated. Briefly, cells were treated with 1.5 μg/mL caveolin-1 and caveolin-3 in 96-well plates on day 0 and monitored over a 3-day time course.
Results
Caveolin-1 expression in HTLV-1–infected T-cell lines and primary ATL cells
First, we examined the expression of Tax in various human T-cell lines (Figure 1A). HTLV-1–transformed T-cell lines (MT-2, C5/MJ, and SLB-1) expressed high levels of Tax mRNA, whereas ATL-derived T-cell lines, TL-OmI and ED-40 515(−) cells, did not. MT-1 cells expressed Tax mRNA but at a lower level than HTLV-1–transformed T-cell lines. Tax protein was detected in all HTLV-1–transformed T-cell lines but not in any ATL-derived T-cell lines. In addition to Tax, HBZ is encoded from the 3′ LTR in the complementary strand of the genome, and HBZ RNA promotes proliferation of HTLV-1–infected T cells.32 Compared with ATL-derived T-cell lines, HTLV-1–transformed T-cell lines expressed HBZ mRNA at high levels. We next examined the expression of caveolin-1 at mRNA and protein levels in various human T-cell lines by RT-PCR and Western blot analysis, respectively. As shown in Figure 1A, compared with uninfected T-cell lines, HTLV-1–infected T-cell lines consistently expressed caveolin-1 mRNA and protein at high levels except for MT-1 cells. However, only 2 HTLV-1–infected T-cell lines (MT-2 and MT-1) expressed caveolin-2 mRNA (Figure 1A). Furthermore, we examined the mRNA expression of caveolin-1 in primary ATL cells freshly isolated from acute-type patients in comparison with normal PBMCs under resting and activated conditions (Figure 1B-C). Primary ATL cells expressed caveolin-1 at levels much higher than normal PBMCs. PHA increased the expression levels of IL-2Rα but did not induce caveolin-1 expression (Figure 1C). Expression of Tax protein was not detected in all cases (data not shown). Expression of caveolin-2 mRNA in PBMCs did not correlate with HTLV-1 infection (Figure 1B). To investigate the expression of caveolin-1 in situ, we performed immunohistochemical staining of caveolin-1 in ATL cells invading skin tissues (n = 10) and lymph nodes (n = 6). Representative results are shown in Figure 1D. ATL cells were positive for caveolin-1 in the membrane and cytoplasm of all the tissue samples examined, although the staining intensity varied from case to case. Caveolin-1 expression was negative in normal lymph nodes (n = 2; data not shown).
Caveolin-1 is consistently expressed in HTLV-1–infected T-cell lines and primary ATL cells. (A) Expression of caveolin-1, caveolin-2, Tax, and HBZ in HTLV-1–infected T-cell lines. RT-PCR analysis was carried out for caveolin-1, caveolin-2, Tax, HBZ, and β-actin (loading control). Western blot analysis was performed for caveolin-1, Tax, and actin. The dotted line indicates the grouping of images from different parts of the same gel. Representative results of 3 separate experiments with similar results. (B) RT-PCR analysis for expression of caveolin-1 and caveolin-2 in normal PBMCs and primary ATL cells. Normal PBMCs from healthy donors (n = 2) and freshly isolated primary ATL cells (> 90% leukemic cells) from patients (n = 9) were examined as indicated. Representative results of 3 separate experiments with similar findings. (C) Expression of caveolin-1 and IL-2Rα in PHA-stimulated or unstimulated PBMCs. Normal PBMCs were treated with PHA for 3 days (PHA-PBMC). Representative results of 3 separate experiments with similar findings. (D) Immunohistochemical staining of caveolin-1 in ATL lymph node and skin lesions. Tissue sections from ATL lymph nodes (n = 6) and skin lesions (n = 10) were stained with anti–caveolin-1 antibody. Tissue sections were counterstained with methyl green. Representative results from a single donor. Original magnification, ×400. Cav indicates caveolin.
Caveolin-1 is consistently expressed in HTLV-1–infected T-cell lines and primary ATL cells. (A) Expression of caveolin-1, caveolin-2, Tax, and HBZ in HTLV-1–infected T-cell lines. RT-PCR analysis was carried out for caveolin-1, caveolin-2, Tax, HBZ, and β-actin (loading control). Western blot analysis was performed for caveolin-1, Tax, and actin. The dotted line indicates the grouping of images from different parts of the same gel. Representative results of 3 separate experiments with similar results. (B) RT-PCR analysis for expression of caveolin-1 and caveolin-2 in normal PBMCs and primary ATL cells. Normal PBMCs from healthy donors (n = 2) and freshly isolated primary ATL cells (> 90% leukemic cells) from patients (n = 9) were examined as indicated. Representative results of 3 separate experiments with similar findings. (C) Expression of caveolin-1 and IL-2Rα in PHA-stimulated or unstimulated PBMCs. Normal PBMCs were treated with PHA for 3 days (PHA-PBMC). Representative results of 3 separate experiments with similar findings. (D) Immunohistochemical staining of caveolin-1 in ATL lymph node and skin lesions. Tissue sections from ATL lymph nodes (n = 6) and skin lesions (n = 10) were stained with anti–caveolin-1 antibody. Tissue sections were counterstained with methyl green. Representative results from a single donor. Original magnification, ×400. Cav indicates caveolin.
We next examined membrane expression of caveolin-1 protein in T-cell lines and PBMCs from a healthy donor and patients with ATL (n = 4) (Figure 2A). Although control T-cell lines not associated with HTLV-1 hardly expressed caveolin-1, HTLV-1–infected T-cell lines expressed membrane cavelin-1. PBMC samples from patients with ATL expressed membrane caveolin-1 at high levels compared with PBMC samples from the healthy donor. We also examined intracellular Tax protein expression in several T-cell lines by flow cytometry. We could detect the expression of Tax in MT-2, C5/MJ, and SLB-1 cells in accordance with an increase of Tax expression in HTLV-1–transformed T-cell lines by Western blot analysis (Figure 2B).
Membrane expression of caveolin-1 in HTLV-1–infected T-cell lines and primary ATL cells and detection of caveolin-1 in plasma. (A) Flow cytometric analysis of T-cell lines and PBMCs derived from a healthy donor and patients with ATL. Cells were stained for caveolin-1 with phycoerythrin-conjugated monoclonal anti–caveolin-1 antibody. (B) Detection of intracellular Tax protein expression in HTLV-1–transformed T-cell lines. The Tax protein was detected with the Lt-4 monoclonal antibody. (C) Detection of caveolin-1 in plasma. Plasma samples from healthy donors (n = 2) and patients with acute-type ATL (n = 9) were screened by Western blot (left). Plasma was serially diluted (1:2, 1:40, 1:100, 1:200, 1:400, and 1:1000) and loaded (right). Phosphorylated caveolin-1 in plasma was also determined by Western blot with the use of a phosphospecific monoclonal antibody that selectively recognizes only Tyr-14 phosphorylated caveolin-1. Representative results of 3 separate experiments with similar findings.
Membrane expression of caveolin-1 in HTLV-1–infected T-cell lines and primary ATL cells and detection of caveolin-1 in plasma. (A) Flow cytometric analysis of T-cell lines and PBMCs derived from a healthy donor and patients with ATL. Cells were stained for caveolin-1 with phycoerythrin-conjugated monoclonal anti–caveolin-1 antibody. (B) Detection of intracellular Tax protein expression in HTLV-1–transformed T-cell lines. The Tax protein was detected with the Lt-4 monoclonal antibody. (C) Detection of caveolin-1 in plasma. Plasma samples from healthy donors (n = 2) and patients with acute-type ATL (n = 9) were screened by Western blot (left). Plasma was serially diluted (1:2, 1:40, 1:100, 1:200, 1:400, and 1:1000) and loaded (right). Phosphorylated caveolin-1 in plasma was also determined by Western blot with the use of a phosphospecific monoclonal antibody that selectively recognizes only Tyr-14 phosphorylated caveolin-1. Representative results of 3 separate experiments with similar findings.
Detection of caveolin-1 in plasma
On the basis of a previous report indicating detection of caveolin-1 in serum and plasma,33 plasma samples from healthy donors (n = 2) and patients with ATL (n = 9) were screened for the presence of caveolin-1 by Western blotting. A band corresponding to caveolin-1, which migrated with an apparent molecular weight of 22 000 to 24 000, was detected. The levels of plasma caveolin-1 in 7 of 9 patients were higher than levels in healthy donors (Figure 2C left). Caveolin-1 was also detected in a plasma sample diluted 1/400 (patient ATL 9; Figure 2C right). Phosphorylated caveolin-1 was also detected in plasma from patients with ATL (Figure 2C).
Caveolin-1 expression during HTLV-1 infection
To examine whether HTLV-1 infection induces caveolin-1 expression in PBMCs, we cocultured PBMCs and MMC-treated HTLV-1–infected MT-2 cells. At 7 days after cocultivation, PBMCs were harvested for assessment by RT-PCR for expression of the HTLV-1 viral gene. As shown in Figure 3A, PBMCs cocultured with MMC-treated MT-2 cells expressed Tax mRNA. We next examined the expression of caveolin-1 in these cells. Caveolin-1 expression levels increased in conjunction with induction of the HTLV-1 gene. These results suggest that infection of PBMCs with HTLV-1 induces expression of caveolin-1. Similarly, a human T-cell line TY8-3 and a lung epithelial cell line A549 cocultivated with MMC-treated MT-2 cells showed increased levels of caveolin-1 expression (Figure 3A). However, cocultivation of A549 cells with MMC-treated CCRF-CEM cells did not result in any change in caveolin-1 expression levels. Thus, infection with HTLV-1 induces expression of caveolin-1 in both T cells and non-T cells such as epithelial cells.
HTLV-1 and Tax induce caveolin-1 expression. (A) Expression of HTLV-1 Tax and caveolin-1 during HTLV-1 infection of normal PBMCs, TY8-3, and A549. Normal PBMCs, TY8-3, and A549 were cocultured with or without MMC-treated MT-2 cells. After cocultivation, cells were harvested, and the expression of the indicated genes was analyzed by RT-PCR. β-Actin mRNA was used as a control. (B) Induction of caveolin-1 by Tax. JPX-9 cells were treated with 20μM CdCl2 for the indicated time periods. RT-PCR was carried out for caveolin-1, caveolin-2, Tax, IL-2Rα, and β-actin (loading control). Western blot analysis was also performed for caveolin-1, Tax, and actin (loading control). (C) RT-PCR analysis for expression of caveolin-1 and Tax in PBMC samples from a patient with ATL (ATL 14) without or with 24 to 72 hours of culture. Representative results of 3 separate experiments with similar findings.
HTLV-1 and Tax induce caveolin-1 expression. (A) Expression of HTLV-1 Tax and caveolin-1 during HTLV-1 infection of normal PBMCs, TY8-3, and A549. Normal PBMCs, TY8-3, and A549 were cocultured with or without MMC-treated MT-2 cells. After cocultivation, cells were harvested, and the expression of the indicated genes was analyzed by RT-PCR. β-Actin mRNA was used as a control. (B) Induction of caveolin-1 by Tax. JPX-9 cells were treated with 20μM CdCl2 for the indicated time periods. RT-PCR was carried out for caveolin-1, caveolin-2, Tax, IL-2Rα, and β-actin (loading control). Western blot analysis was also performed for caveolin-1, Tax, and actin (loading control). (C) RT-PCR analysis for expression of caveolin-1 and Tax in PBMC samples from a patient with ATL (ATL 14) without or with 24 to 72 hours of culture. Representative results of 3 separate experiments with similar findings.
Tax-dependent expression of caveolin-1
Tax gene product is the primary viral transactivator protein that modulates the expression of both viral and cellular genes. To examine whether Tax induces caveolin-1 expression, we used JPX-9 cells; this is a Jurkat subline that carries the tax gene under the control of the metallothionein gene promoter.21 As shown in Figure 3B, treatment of JPX-9 cells with CdCl2 rapidly induced the expression of Tax. As expected, IL-2Rα, one of the known target genes of Tax,34 was also induced in JPX-9 cells. Furthermore, caveolin-1, but not caveolin-2, mRNA was also induced in CdCl2-treated JPX-9 cells. We also confirmed the expression of Tax and caveolin-1 proteins in CdCl2-treated JPX-9 cells by Western blot analysis.
We further examined the coexpression of caveolin-1 and Tax in ATL cells cultured for 3 days. Although circulating ATL cells freshly isolated from a patient (ATL 14) expressed low levels of Tax mRNA, the expression level markedly increased after 24 to 72 hours of culture. Caveolin-1 mRNA was also expressed in primary ATL cells after 24 to 72 hours of culture in parallel with Tax mRNA (Figure 3C). Taken together, these results further support the view that Tax induced caveolin-1.
To test the effect of Tax on caveolin-1 expression at the transcriptional level, we performed luciferase reporter assays in Jurkat cells with the use of a caveolin-1 promoter-luciferase reporter plasmid.30 As shown in Figure 4A, cotransfection of an expression vector for Tax strongly activated caveolin-1 promoter dose dependently in Jurkat cells after 24 hours, indicating that Tax can directly activate the caveolin-1 promoter. We also examined the effect of HBZ on the caveolin-1 promoter in Jurkat cells, but HBZ showed no effect on the activation of the caveolin-1 promoter (Figure 4B).
Tax activates the caveolin-1 promoter. Effect of overexpression of Tax or HBZ on caveolin-1 promoter. Jurkat cells were transfected with increasing amounts of expression plasmid for HTLV-1 Tax (A) or HBZ (B) along with pGL2-cav1 (5 μg). Jurkat cells were transfected with either (C) pGL2-cav1 (5 μg), (D) κB-LUC (5 μg), or (E) LTR-LUC (5 μg) together with expression vector for HTLV-1 Tax (Tax WT), Tax M22, Tax 703, Tax SH-2, Tax Δ3, Tax 410, or empty vector (5 μg) alone or the combination of Tax M22 and Tax 703 with the use of electroporation. Cells were harvested 24 hours after transfection, and luciferase activity was measured with a luminometer. The results are expressed as fold induction by Tax, HBZ, or Tax mutants relative to the vector alone. Data are mean ± SD of 3 independent transfection experiments. (E) Western blot analysis showing the expression of Tax in Jurkat cells transfected with expression plasmid for Tax WT or mutants (bottom). (F) Subcellular localization of Tax mutants by immunofluorescence. Phase-contrast (right) and corresponding immunofluorescence (Hoechst 33342 and Tax) photomicrographs of fixed transfected Jurkat cells are presented.
Tax activates the caveolin-1 promoter. Effect of overexpression of Tax or HBZ on caveolin-1 promoter. Jurkat cells were transfected with increasing amounts of expression plasmid for HTLV-1 Tax (A) or HBZ (B) along with pGL2-cav1 (5 μg). Jurkat cells were transfected with either (C) pGL2-cav1 (5 μg), (D) κB-LUC (5 μg), or (E) LTR-LUC (5 μg) together with expression vector for HTLV-1 Tax (Tax WT), Tax M22, Tax 703, Tax SH-2, Tax Δ3, Tax 410, or empty vector (5 μg) alone or the combination of Tax M22 and Tax 703 with the use of electroporation. Cells were harvested 24 hours after transfection, and luciferase activity was measured with a luminometer. The results are expressed as fold induction by Tax, HBZ, or Tax mutants relative to the vector alone. Data are mean ± SD of 3 independent transfection experiments. (E) Western blot analysis showing the expression of Tax in Jurkat cells transfected with expression plasmid for Tax WT or mutants (bottom). (F) Subcellular localization of Tax mutants by immunofluorescence. Phase-contrast (right) and corresponding immunofluorescence (Hoechst 33342 and Tax) photomicrographs of fixed transfected Jurkat cells are presented.
To narrow down the transactivation-relevant signaling pathways, Tax mutants M22, 703, SH-2, Δ3, and 41026 were cotransfected along with the caveolin-1 promoter construct, followed by determination of luciferase activities. The levels of expression of Tax mutants were almost equal in Jurkat cells (Figure 4E bottom). Tax M22, defective in NF-κB activation, did not activate the caveolin-1 promoter but did activate the HTLV-1 LTR (Figure 4C-E). Tax 703 and Δ3, which can activate NF-κB but not CREB, failed to activate the caveolin-1 promoter (Figure 4C-E). However, Tax mutants M22 and 703 together activated the caveolin-1 promoter (Figure 4C). Tax 410, defective in both NF-κB and CREB, also failed to activate the caveolin-1 promoter (Figure 4C-E). However, Tax SH-2 stimulated the luciferase activity of caveolin-1 reporter (Figure 4C). These results suggest that Tax activates the caveolin-1 promoter in NF-κB– and CREB-dependent manners. The Tax protein is localized predominantly in the nuclei of expressing cells.35 This subcellular localization of wild-type and mutants of Tax was confirmed by immunofluorescence (Figure 4F). All Tax mutants displayed nuclear predominant patterns of expression indistinguishable from that of the wild-type protein. These results indicate that the contrasting functional phenotypes of these mutants are not explained by an altered pattern of subcellular expression.
We next examined whether Tax-mediated transactivation of caveolin-1 gene expression involves signal transduction components in NF-κB activation. Dominant interfering mutants of IκBβ, and IKKγ, and kinase-deficient mutants of IKKα, IKKβ, and NIK were tested for their ability to inhibit Tax-mediated transactivation of caveolin-1–driven reporter gene activity. Expression of these inhibitory mutants inhibited Tax-induced activation of caveolin-1 promoter (Figure 5A), suggesting that signaling components involved in the activation of NF-κB are necessary for Tax transactivation of the caveolin-1 promoter.
Tax transactivates the caveolin-1 promoter by both NF-κB and CREB pathways. (A) Functional effects of IκBβ and IKKγ dominant-interfering mutants and kinase-deficient IKKα, IKKβ, and NIK mutants on Tax-mediated activation of the caveolin-1 promoter. Jurkat cells were transfected with pGL2-cav1 (5 μg) together with Tax (5 μg) and the indicated dominant-negative mutants or empty vector (2 μg). DN indicates dominant negative. Luciferase activity was analyzed, and the fold induction of Tax activity was calculated relative to the empty vector. Data are mean ± SD of 3 independent transfection experiments. (B) Effect of overexpression of p65 on caveolin-1 promoter. Jurkat cells were transfected with increasing amounts of expression plasmid for the p65 component of NF-κB along with pGL2-cav1 (5 μg). Luciferase activity was analyzed, and the fold induction of p65 activity was calculated relative to the empty vector. Data are mean ± SD of 3 independent transfection experiments. (C) Effects of NF-κB inhibitors on endogenous caveolin-1 expression in an HTLV-1–infected T cell line. MT-2 cells were treated with Bay 11-7082 (20μM) or LLnL (20μM) for 24 hours. Total RNA was isolated from each cell, and the expression level of caveolin-1 mRNA was measured by RT-PCR. (D) Suppression of endogenous p65 reduces the expression of caveolin-1 mRNA. MT-2 cells were transfected with either caveolin-1 or control siRNA. At 24 hours after transfection, total RNA was isolated from each cell, and the expression levels of p65, caveolin-1, and β-actin (loading control) mRNA were measured by RT-PCR. (E) TNF-α induces caveolin-1 expression in Jurkat cells. Jurkat cells were challenged with TNF-α (20 ng/mL) for the indicated time periods. Total RNA was isolated and subjected to RT-PCR. RT-PCR was carried out for caveolin-1, IL-2Rα, and β-actin (loading control). Representative results of 3 separate experiments with similar findings. (F) Functional effects of CREB dominant negative mutants on Tax-mediated activation of caveolin-1 promoter. Jurkat cells were transfected with pGL2-cav1 (5 μg) together with Tax (5 μg) and CREB133, KCREB, or empty vector (2 μg). Luciferase activity was analyzed, and the fold induction of Tax activity was calculated relative to the empty vector. Data are mean ± SD of 3 independent transfection experiments.
Tax transactivates the caveolin-1 promoter by both NF-κB and CREB pathways. (A) Functional effects of IκBβ and IKKγ dominant-interfering mutants and kinase-deficient IKKα, IKKβ, and NIK mutants on Tax-mediated activation of the caveolin-1 promoter. Jurkat cells were transfected with pGL2-cav1 (5 μg) together with Tax (5 μg) and the indicated dominant-negative mutants or empty vector (2 μg). DN indicates dominant negative. Luciferase activity was analyzed, and the fold induction of Tax activity was calculated relative to the empty vector. Data are mean ± SD of 3 independent transfection experiments. (B) Effect of overexpression of p65 on caveolin-1 promoter. Jurkat cells were transfected with increasing amounts of expression plasmid for the p65 component of NF-κB along with pGL2-cav1 (5 μg). Luciferase activity was analyzed, and the fold induction of p65 activity was calculated relative to the empty vector. Data are mean ± SD of 3 independent transfection experiments. (C) Effects of NF-κB inhibitors on endogenous caveolin-1 expression in an HTLV-1–infected T cell line. MT-2 cells were treated with Bay 11-7082 (20μM) or LLnL (20μM) for 24 hours. Total RNA was isolated from each cell, and the expression level of caveolin-1 mRNA was measured by RT-PCR. (D) Suppression of endogenous p65 reduces the expression of caveolin-1 mRNA. MT-2 cells were transfected with either caveolin-1 or control siRNA. At 24 hours after transfection, total RNA was isolated from each cell, and the expression levels of p65, caveolin-1, and β-actin (loading control) mRNA were measured by RT-PCR. (E) TNF-α induces caveolin-1 expression in Jurkat cells. Jurkat cells were challenged with TNF-α (20 ng/mL) for the indicated time periods. Total RNA was isolated and subjected to RT-PCR. RT-PCR was carried out for caveolin-1, IL-2Rα, and β-actin (loading control). Representative results of 3 separate experiments with similar findings. (F) Functional effects of CREB dominant negative mutants on Tax-mediated activation of caveolin-1 promoter. Jurkat cells were transfected with pGL2-cav1 (5 μg) together with Tax (5 μg) and CREB133, KCREB, or empty vector (2 μg). Luciferase activity was analyzed, and the fold induction of Tax activity was calculated relative to the empty vector. Data are mean ± SD of 3 independent transfection experiments.
On the basis of the results of NF-κB involvement, it was intriguing to examine whether exogenous expression of subunits of NF-κB activate the caveolin-1 promoter. Introduction of the p65 subunit activated the caveolin-1 promoter in a dose-dependent manner (Figure 5B), suggesting that activation of caveolin-1 promoter by Tax is mediated by the NF-κB pathway.
Next, we examined the Tax-mediated caveolin-1 expression with NF-κB signaling inhibitors. We found that the NF-κB inhibitory reagents LLnL, a proteasome inhibitor,36 and Bay 11-7082, an inhibitor of IκBα phosphorylation,37 significantly suppressed caveolin-1 mRNA expression (Figure 5C). It could be argued that LLnL and Bay 11-7082 are chemical inhibitors; thus, their target specificity is questionable. To provide further evidence for the role of p65 in the signal transduction pathway leading to Tax-induced caveolin-1 expression, the use of siRNA to suppress p65 decreased the expression of caveolin-1 mRNA (Figure 5D). On the basis of our observation, we addressed the possibility that the NF-κB activator TNF-α mediates caveolin-1 expression in T cells. We exposed Jurkat cells to TNF-α for up to 4 hours. Expression of caveolin-1 mRNA after TNF-α stimulation was elevated within 2 hours in accordance with the expression of IL-2Rα (Figure 5E). Taken together, these findings indicate that the Tax-induced caveolin-1 expression in T cells is mediated mainly through the activation of NF-κB.
We also tested the potential role of CREB in modulating Tax-induced caveolin-1 promoter activity. For this purpose, dominant negative CREB mutants, CREB133 and KCREB, were transfected into Jurkat cells with the caveolin-1 promoter construct and an expression vector for Tax. CREB133 contains a Ser-to-Ala mutation corresponding to amino acid 133. This mutation blocks phosphorylation of CREB, thus preventing transcription. KCREB contains mutations in its DNA-binding domain. Compared with transfections with the empty vector, CREB133- and KCREB-expressing Jurkat cells showed no induction of the pGL2-cav1 by Tax (Figure 5F), suggesting that CREB is also required for Tax-mediated caveolin-1 promoter activation.
Blockade of TGF-β signaling in HTLV-1–infected T-cell lines
TGF-β plays a role in the negative regulation of the immune response in part by inhibiting proliferation of normal T cells after stimulation.38 Previous studies have shown that Tax protein inhibits cell signaling through the TGF-β pathway, although the precise mechanism remains controversial.12,31,39 To determine whether other steps in the TGF-β signaling pathway were altered in HTLV-1–infected T cells, the expression of TβRI and TβRII in several T-cell lines was examined. Both receptors are important for TGF-β signal transduction8 ; ie, TβRII binds TGF-β but needs TβRI for signaling. Our analysis showed no TβRII mRNA expression in 2 HTLV-1–infected T-cell lines (SLB-1 and TL-OmI; Figure 6A). Next, we tested whether TGF-β–induced phosphorylation and nuclear translocation of Smad2 was impaired in HTLV-1–infected T-cell lines with the use of immunofluorescence confocal microscopy. Localization of phosphorylated Smad2 was determined before and after stimulation with TGF-β. With TGF-β stimulation, endogenous Smad2 was phosphorylated, and substantial change in the TGF-β–induced nuclear translocation of Smad2 was observed in Jurkat cells (Figure 6B). As expected, Smad2 was highly expressed in the cytoplasm and not phosphorylated in TβRII-negative SLB-1 cells stimulated with TGF-β (Figure 6C). Interestingly, with TGF-β stimulation, Smad2 was not phosphorylated and was localized in the cytoplasm in Tax-expressing C5/MJ cells, similar to SLB-1 cells (Figure 6D). Taken together, these results indicate that HTLV-1 impairs endogenous Smad2 phosphorylation and modifies its nuclear localization in the presence of TGF-β.
Suppression of TGF-β signaling in HTLV-1–infected T-cell lines. (A) TβRI and TβRII mRNA expression by RT-PCR. Representative results of 3 separate experiments with similar findings. (B-D) Immunofluorescence analysis of Smad2 and phosphorylated Smad2 staining in T-cell lines. The indicated cells were incubated either in the absence or in the presence of TGF-β (10 ng/mL) for 30 minutes and then doubly immunostained with antibodies that specifically recognize Smad2 and phosphorylated Smad2, followed by staining with Alexa Fluor 568–labeled goat anti–mouse IgG (red) and Alexa Fluor 488–labeled goat anti–rabbit IgG (green), and counterstained with Hoechst 33342 (nuclei stained in blue). Localization of the indicated proteins was analyzed by confocal immunofluorescence microscopy.
Suppression of TGF-β signaling in HTLV-1–infected T-cell lines. (A) TβRI and TβRII mRNA expression by RT-PCR. Representative results of 3 separate experiments with similar findings. (B-D) Immunofluorescence analysis of Smad2 and phosphorylated Smad2 staining in T-cell lines. The indicated cells were incubated either in the absence or in the presence of TGF-β (10 ng/mL) for 30 minutes and then doubly immunostained with antibodies that specifically recognize Smad2 and phosphorylated Smad2, followed by staining with Alexa Fluor 568–labeled goat anti–mouse IgG (red) and Alexa Fluor 488–labeled goat anti–rabbit IgG (green), and counterstained with Hoechst 33342 (nuclei stained in blue). Localization of the indicated proteins was analyzed by confocal immunofluorescence microscopy.
TβRI colocalizes with caveolin-1 in HTLV-1–infected T-cell lines
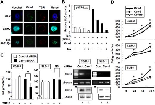
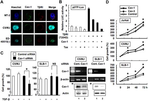
Because caveolin-1 is reported to interact with TβRI,40 we investigated the possible colocalization of the 2 proteins in HTLV-1–infected T-cell lines in vivo. MT-2, C5/MJ, and ED-40 515(−) cells were immunostained and examined by confocal microscopy. Confocal slices of areas delineating the plasma membrane showed significant colocalization of caveolin-1 and TβRI (Figure 7A).
Caveolin-1 inhibits TGF-β signaling and stimulates growth of T-cell lines. (A) Caveolin-1 colocalizes with TβRI. HTLV-1–infected T-cell lines were doubly immunostained with antibodies that specifically recognize caveolin-1 and TβRI. The bound primary antibodies were visualized with Alexa Fluor 488–labeled goat anti–rabbit IgG (green) and Alexa Fluor 546–labeled donkey anti–goat IgG (red). Cells were counterstained with Hoechst 33342 (nuclei stained in blue). (B) Caveolin-1 functionally regulates TGF-β signaling at transcriptional level. Jurkat cells were transfected with p3TP-Lux and a combination of TβRI (T204D), caveolin-1, Tax, or empty vector controls. Cells were harvested 24 hours after transfection, and luciferase activity was measured with a luminometer. The results are expressed as fold induction relative to the basal level measured in cells transfected with the reporter plasmid alone. Data are mean ± SD of 3 independent transfection experiments. (C) Down-regulation of caveolin-1 mRNA and protein by siRNA. C5/MJ and SLB-1 cells were transfected with either caveolin-1 or control siRNA and then incubated for 24 hours. Caveolin-1 mRNA and protein levels were determined by RT-PCR and Western blot analysis, respectively (right). After transfection with siRNA, the cells were treated with TGF-β (10 ng/mL) for 72 hours. The degree of cell proliferation was examined by water-soluble tetrazolium salt-8 (WST-8) assay. Results are expressed as percentages of values obtained from the control TGF-β–free culture (left). Data are mean ± SD of triplicate experiments. *P < .05 compared with the control (Student t test). (D) Effect of recombinant caveolin-1 and caveolin-3 proteins on T-cell lines. The indicated cells were incubated with 1% FBS in the presence or absence of recombinant full-length caveolin-1 or partial caveolin-3 protein (1.5 μg/mL). WST-8 assays were performed on triplicate wells at 24-hour intervals for a total of 3 days. A relative cell proliferation of 100% was designated as the average absorbance numbers of cells without treatment at day 0. Data are mean ± SD of triplicate experiments. *P < .05 compared with the control (Student t test).
Caveolin-1 inhibits TGF-β signaling and stimulates growth of T-cell lines. (A) Caveolin-1 colocalizes with TβRI. HTLV-1–infected T-cell lines were doubly immunostained with antibodies that specifically recognize caveolin-1 and TβRI. The bound primary antibodies were visualized with Alexa Fluor 488–labeled goat anti–rabbit IgG (green) and Alexa Fluor 546–labeled donkey anti–goat IgG (red). Cells were counterstained with Hoechst 33342 (nuclei stained in blue). (B) Caveolin-1 functionally regulates TGF-β signaling at transcriptional level. Jurkat cells were transfected with p3TP-Lux and a combination of TβRI (T204D), caveolin-1, Tax, or empty vector controls. Cells were harvested 24 hours after transfection, and luciferase activity was measured with a luminometer. The results are expressed as fold induction relative to the basal level measured in cells transfected with the reporter plasmid alone. Data are mean ± SD of 3 independent transfection experiments. (C) Down-regulation of caveolin-1 mRNA and protein by siRNA. C5/MJ and SLB-1 cells were transfected with either caveolin-1 or control siRNA and then incubated for 24 hours. Caveolin-1 mRNA and protein levels were determined by RT-PCR and Western blot analysis, respectively (right). After transfection with siRNA, the cells were treated with TGF-β (10 ng/mL) for 72 hours. The degree of cell proliferation was examined by water-soluble tetrazolium salt-8 (WST-8) assay. Results are expressed as percentages of values obtained from the control TGF-β–free culture (left). Data are mean ± SD of triplicate experiments. *P < .05 compared with the control (Student t test). (D) Effect of recombinant caveolin-1 and caveolin-3 proteins on T-cell lines. The indicated cells were incubated with 1% FBS in the presence or absence of recombinant full-length caveolin-1 or partial caveolin-3 protein (1.5 μg/mL). WST-8 assays were performed on triplicate wells at 24-hour intervals for a total of 3 days. A relative cell proliferation of 100% was designated as the average absorbance numbers of cells without treatment at day 0. Data are mean ± SD of triplicate experiments. *P < .05 compared with the control (Student t test).
Caveolin-1 inhibits TGF-β signaling
Because TβRI plays a pivotal role in the propagation of TGF-β signaling from the membrane to the nucleus, we were interested in the functional consequence of its interaction with caveolin-1. We investigated the response of a commonly used TGF-β transcriptional reporter assay to heterologous caveolin-1 expression. The p3TP-Lux system uses TGF-β-responsive promoter element to drive the expression of a luciferase reporter gene.41 Jurkat cells were cotransfected with p3TP-Lux and a combination of TβRI (T204D), caveolin-1, Tax, or empty vector controls. p3TP-Lux reporter displayed robust activation in the presence of the constitutively active TβRI (T204D), an effect that was reverted in cells coexpressing Tax, as reported previously.12,31,39 Interestingly, caveolin-1 also displayed inhibitory capacity in this respect, and a combination of caveolin-1 and Tax markedly diminished the activated state (Figure 7B).
Caveolin-1 expression conferred resistance against TGF-β
We investigated whether up-regulation of caveolin-1 expression was associated with resistance to TGF-β–mediated growth inhibition in HTLV-1–infected T cells. In these experiments, caveolin-1 or control siRNA was introduced into C5/MJ and TβRII-negative SLB-1 cells. RT-PCR and Western blot analysis showed that caveolin-1 expression was lower in siRNA-treated cells than in control cells at both mRNA and protein levels, whereas the growth of C5/MJ cells treated with caveolin-1 siRNA exhibited a significantly higher sensitivity to TGF-β than that of the control cells (Figure 7C). In contrast, the growth of SLB-1 cells treated with caveolin-1 siRNA did not affect susceptibility to TGF-β responsiveness.
Caveolin-1 stimulates cell growth in T cells
Because caveolin-1 is reported to be secreted in prostate cancer cells,42,43 the function of exogenous caveolin-1 was investigated by testing the effects of recombinant human full-length caveolin-1 (amino acids 1-179) on Jurkat, C5/MJ, and SLB-1 cell growth. The results of the WST-8 assay indicated that exogenous caveolin-1 was capable of stimulating the growth of these cells. In contrast, recombinant partial caveolin-3 protein (amino acids 1-84) failed to stimulate the growth (Figure 7D).
Discussion
Caveolins are more than just caveolae-associated proteins; they help drive the formation of a microenvironment to compartmentalize several signaling molecules, thereby facilitating the cross talk between different signaling pathways.1-3 In the present study, we demonstrated that caveolin-1, which is usually absent in blood cells, is expressed in HTLV-1–infected T-cell lines and ATL cells. Our results are consistent with those reported previously.44,45 Caveolin-1 gene was reported previously to be up-regulated in acute-type ATL with the use of a GeneChip microarray.45 We also demonstrated up-regulated expression of caveolin-1 in circulating and lymph node– and skin-infiltrating ATL cells.
The induction signal for caveolin-1 in HTLV-1–infected T cells is largely unknown. Moreover, whether, and if so how, a human tumor viral oncogene could induce expression of caveolin-1 has not yet been examined. Infection with HTLV-1 resulted in increased transcription of message for caveolin-1. Moreover, the viral oncoprotein Tax induced caveolin-1 expression. Tax-mediated activation of caveolin-1 gene expression and the caveolin-1 promoter was mediated by NF-κB and CREB signaling pathways. However, further investigation is required to understand the mechanism of Tax-regulated caveolin-1 expression at a transcriptional level. The caveolin-1 gene promoter sequence between −2080 and −1569 base pairs includes sequences suggestive of sites for binding to NF-κB and CREB. However, nucleoprotein complexes were not observed in nuclear extracts from HTLV-1–infected T-cell lines by electrophoretic mobility shift assay (data not shown). We are currently performing deletion analysis of the caveolin-1 promoter to dissect the importance of sites for Tax-dependent activation of the caveolin-1 promoter.
It is known that after the early phase of HTLV-1 infection, Tax expression is repressed in vivo, likely because of immune surveillance. It is possible that caveolin-1 induction persists after initial Tax activation. Indeed, Tax-negative ATL-derived T-cell lines, TL-OmI and ED-40 515(−), and primary ATL cells expressed caveolin-1, suggesting that Tax does not fully explain ATL biology. Cells no longer expressing Tax continue to show constitutively activated NF-κB,46 resulting in aberrant caveolin-1 expression. Indeed, TNF-α stimulation of Jurkat cells increased caveolin-1 mRNA expression. Tax-independent NF-κB signaling could mediate the expression of caveolin-1 in primary ATL cells and ATL-derived T-cell lines.
Several lines of evidence indicate that caveolin-1 may act as a tumor suppressor or a tumor promoter, depending on the cell type. Caveolin-1 overexpression has been shown to be associated with metastasis and prognosis in prostate cancer42 and pancreatic carcinoma.47 High caveolin-1 levels have also been described in multidrug-resistant cancer cells that have intrinsic or acquired resistance to various chemotherapeutic drugs.2 Caveolin-1 can undergo serine phosphorylation at Ser-80, which serves to convert caveolin-1 to a soluble secreted protein.48 Soluble caveolin-1 is also detectable in the serum and plasma of patients, and it acts as an autocrine/paracrine and endocrine growth factor for metastatic prostate cancer cells both in vitro and in vivo33,42,43,49 and exerts proangiogenic functions in vivo.50 Caveolin-1 was detected in plasma of patients with ATL and to a lesser extent in healthy subjects. The protein levels of plasma caveolin-1 were not perfectly consistent with mRNA levels in ATL cells derived from patients. Serine phosphorylation of caveolin-1 converts it to a secreted protein.48 This discrepancy could be due to less phosphorylation at Ser-80, therefore less cleavage. However, we could not ascertain it because the antibody to detect levels of caveolin-1 when phosphorylated at Ser-80 was not available. Exogenous caveolin-1 was also capable of stimulating growth of T-cell lines. Furthermore, plasma caveolin-1 was phosphorylated at Tyr-14. Tumor-promoting caveolin-1 functions are associated with Tyr-14 phosphorylation.3 Soluble IL-2R levels in serum are a marker of disease aggressiveness.51 However, the expression of IL-2Rα is due to cellular activation of T cells. Because PHA did not induce caveolin-1 expression, plasma caveolin-1 is a potentially important biomarker for ATL. Therefore, we are currently developing a direct sandwich immunoassay for determination of caveolin-1 in plasma.
We also examined the role of endogenous caveolin-1 in TGF-β/Smad signaling. The results showed colocalization of caveolin-1 and TβRI and that caveolin-1 could suppress TGF-β–mediated transcriptional activation. Furthermore, the cell growth of HTLV-1–infected T cells treated with caveolin-1 siRNA exhibited a significant cancelation of TGF-β resistance. Although we did not demonstrate a direct interaction between caveolin-1 and TβRI, our results indicate that caveolin-1 is an important negative regulator of TGF-β signaling.
In conclusion, caveolin-1 is recognized as an important modulator of tumor growth, survival, and migration. Endogenous caveolin-1 within caveolae plays an important role in the regulation of TGF-β signaling because of its inhibition of TGF-β–induced Smad2/3 phosphorylation. Scaffolding domain of caveolin-1 confers this regulation by binding TβRI.40 In turn, the secreted form of caveolin-1 detected in plasma acts as a growth factor. Thus, the scaffolding domain is no longer accessible to the cytoplasm and cannot interact with and suppress the activity of cytoplasmically oriented signaling molecules. Caveolin-1 is expressed in ATL cells, but not in normal human PBMCs, and modulates ATL cell survival. Our results point to the potential importance of caveolin-1 as a therapeutic target for ATL. Additional studies will be required to address this issue.
The publication costs of this article were defrayed in part by page charge payment. Therefore, and solely to indicate this fact, this article is hereby marked “advertisement” in accordance with 18 USC section 1734.
Acknowledgments
We thank the many patients with ATL and the control subjects who donated samples for these studies. We thank Drs K. Matsumoto, J. Fujisawa, I. Futsuki, D. W. Ballard, R. Geleziunas, and K.-T. Jeang for providing expression vectors for Tax and its mutants; for κB-LUC; for LTR-LUC; for IκBβ dominant-negative mutant; for NIK, IKKα, and IKKβ dominant-negative mutants; and for IKKγ dominant-negative mutant. We also thank Dr M. Nakamura for providing JPX-9, Dr M. Maeda for providing ED-40 515(-), and Fujisaki Cell Center, Hayashibara Biomedical Laboratories (Okayama, Japan) for providing C5/MJ and MT-1 cell lines. Recombinant human IL-2 was kindly provided by Takeda Chemical Industries (Osaka, Japan).
This work was supported in part by Grants-in-Aid for Scientific Research (C) from Japan Society for the Promotion of Science; Scientific Research on Priority Areas from the Ministry of Education, Culture, Sports, Science, and Technology; the Takeda Science Foundation; and Japan Leukemia Research Fund.
Authorship
Contribution: S.S. designed and performed the research, analyzed data, and wrote the manuscript; C.I. designed and performed the research and analyzed data; H.T., S.N., and M.S. performed the research; T.O., J.-N.U., N.T., K. Ohshiro, Y.Y., H.U., and K. Ohshima provided patient samples; Y.T. provided an antibody; K.S., B.M.T.B., M.D.D., and M.F. provided plasmids; H.S. supervised the project; and N.M. established the research plan, supervised the project, wrote the manuscript, and approved the data and final version of the manuscript.
Conflict-of-interest disclosure: The authors declare no competing financial interests.
Correspondence: Naoki Mori, Division of Molecular Virology and Oncology, Graduate School of Medicine, University of the Ryukyus, 207 Uehara, Nishihara, Okinawa 903-0215, Japan; e-mail: n-mori@med.u-ryukyu.ac.jp.













