Key Points
Mutations in distinct RAS pathway genes have unique clonal architecture, and cooperate with other genomic events to drive outcomes in CMML.
Refined genomic classifications and development of novel RAS-directed therapies are urgently needed for patients with CMML.
Visual Abstract
RAS pathway (RASp) mutations induce proliferative features, and promote transformation in chronic myelomonocytic leukemia (CMML). However, the unique clonal landscape and hierarchy of distinct RASp mutations remain unexplored. To characterize the landscape, architecture, and implications of unique RASp mutations in CMML, we evaluated a cohort of 814 patients with CMML. We identified 461 RASp mutations among 342 patients (42%). N/KRAS and CBL mutations were the most common, frequently involved the P-loop or RING domains, respectively, and frequently appeared as dominant events (63% and 65%, respectively). BRAF, NF1, and PTPN11 mutations spanned throughout the gene structure, and frequently appeared as subclonal events (75%, 64%, and 59%, respectively). CBL mutations frequently occurred in codominance with SRSF2 and multihit TET2, and were enriched for KIT mutations. PTPN11 mutations more frequently co-occurred with SETBP1 and DNMT3A mutations, and were infrequently codominant with TET2 or ASXL1. RASp mutations predicted for shorter overall survival (hazard ratio [HR], 1.55; 95% confidence interval [CI], 1.15-2.07; P = .0075) and leukemia-free survival (LFS; HR, 1.67; 95% CI, 1.26-2.20; P = .0011), influenced outcomes of myelodysplastic and TET2 mutant CMML, and cooperated with IDH2 and RUNX1 mutations to induce shorter LFS. These data set the bases for refined genomic classifications of CMML, and underscore the need to develop RAS-directed therapies for patients with CMML.
Introduction
Chronic myelomonocytic leukemia (CMML), a clonal disorder of mutant hematopoietic stem cells,1 is characterized by myelodysplastic and myeloproliferative features.2,3 Despite available therapies, which remain limited, patients with CMML are at high risk of progression to acute myeloid leukemia (AML).4-6 Although significant advances have been made in our understanding of the genomic features of CMML and its use in predicting disease behavior,1,6-9 this has thus far not translated into the development and approval of novel targeted therapies for CMML. Importantly, incorporation of genomic information into previously existing prognostic models4,10 is so far limited, and fails to broadly capture the complex interplay of genomic events, their architecture, and overlapping functional effects. Such an understanding could inform the development of specific directed therapies more likely to benefit disease subsets with overlapping disease biology.
Our groups and others have previously demonstrated that activating mutations in genes encoding isoforms of RAS family proteins (namely, NRAS and KRAS) or negative RAS signal regulators drive proliferative features, therapeutic resistance and AML transformation in CMML, and define a unique disease subset with targetable biological vulnerabilities.9,11-16 However, a comprehensive atlas of the clinical features, genomic architecture, and distribution of unique RAS pathway genes in large cohorts of patients with CMML is lacking, and could have implications for future drug development in the advent of novel genotype-specific or agnostic RAS inhibitors currently under development for solid malignancies.17-19
Therefore, and given the increasing evidence suggesting that genomic composition and mutation cooperative effects define disease subsets and clinical behavior in myeloid disorders,9,20-22 we aimed to explore the landscape, genomic architecture, and clinical implications of distinct RAS pathway (RASp) mutations among RAS mutant (RASMT) CMML.
Materials and methods
Patient cohort
We retrospectively evaluated a cohort of 814 patients with newly diagnosed CMML treated at The University of Texas MD Anderson Cancer Center (MDACC; n = 442; 54%) or at Mayo Clinic (n = 372; 46%). Diagnosis of CMML was confirmed in hematopathology labs at both MDACC and Mayo Clinic following 2016 World Health Organization criteria.2 Conventional karyotyping was performed on fresh bone marrow (BM) aspirates using standard procedures, and reported following International System for Human Cytogenomic Nomenclature 2013 Nomenclature.23 Next-generation sequencing (NGS) on DNA extracted from whole BM was performed at each institution, at the time of CMML diagnosis, or first referral in chronic phase, as previously described9,16,24 (supplemental Methods). Among the entire cohort of 814 patients, sequencing coverage for each of the RASp genes was available in 442 (54%), 717 (88%), 717 (88%), 814 (100%), 345 (42%), 814 (100%), and 814 patients (100%) for BRAF, CBL, CBLC, KRAS, NF1, NRAS, and PTPN11, respectively.
scDNA-seq
Frozen peripheral blood mononuclear cells from cryopreserved patient samples, previously enriched using gradient density centrifugation, were thawed in a 37°C water bath for 3 to 5 minutes until no ice was visible. Cells were washed twice with 1 mL phosphate-buffered saline +0.04% bovine serum albumin, and pelleted (300g for 5 minutes at 4°C). Dead cells were removed according to the commercially available protocol of removal of dead cells from single-cell suspensions (Miltenyi Biotec, Auburn, CA), and the remaining sample was diluted to a concentration of 4500 cells per μL in cell buffer (Mission Bio). Single-cell DNA sequencing (scDNA-seq) was performed using the Mission Bio Tapestri platform according to the manufacturer’s specifications (Mission Bio, San Francisco, CA), as we previously reported.25 Briefly, this platform combines D surface protein expression using 42 oligo-conjugated cell surface markers (Biolegend, San Diego, CA), and a targeted myeloid scDNA-seq panel against 45 genes with 312 amplicons covering relevant genes dysregulated in myeloid disorders designed and manufactured by Mission Bio (https://designer.missionbio.com/catalogpanels/Myeloid).26 All libraries were sized and quantified using Qubit and Agilent Bioanalyzer, and pooled for sequencing on an Illumina NovaSeq SP with 2 × 150-bp multiplexed runs. The libraries were sequenced via Illumina NovaSeq by the Mayo Clinic Genomics Core. FASTQ files generated by sequencers were processed using the Tapestri Pipeline v2, which handles adapter trimming, sequence alignment (BWA), barcode correction, cell finding, and variant calling (using GATK 4.1.7/Haplotype caller). Generated files were then processed with Tapestri Insights v2.2 and 3.1 (Mission Bio), and/or the Python-based Mosaic package (GitHub).
Statistical analysis and response assessment
Variant allele frequency (VAF) estimates were used to evaluate clonal relationships within each individual sample.27 Clonal relationships were tested using Pearson goodness-of-fit tests, with clonal heterogeneity being defined in cases with goodness-of-fit P values <.05. Among patients with Pearson goodness-of-fit P value <.05, clones with the highest VAF were defined as dominant, and those present at lower VAF in the presence of another dominant clone were defined as subclonal. In patients with Pearson goodness-of-fit P value >.05, all clones were considered as codominant. Allelic states for TET2 were inferred based on VAF of detected mutations, with multihit TET2 being considered in cases with ≥2 TET2 mutations and/or TET2 VAF ≥55%, implying a biallelic alteration due to loss of heterozygosis or 4q24 deletion, as previously reported.7,28,29 The presence of CBL multihit was inferred using a similar approach, and considered in cases with ≥2 CBL mutations at >20% VAF and/or CBL VAF ≥55%, implying a biallelic alteration due to loss of heterozygosis, 11q deletion, or uniparental disomy.30 Overall survival (OS) was calculated as the time from diagnosis to death or last follow-up date. Leukemia-free survival (LFS) was calculated from the time from diagnosis until AML transformation, death or last follow-up date. Patients who were alive at their last follow-up were censored on that date. The Kaplan-Meier product limit method31 was used to estimate the median OS, LFS, and for each clinical/demographic factor. Univariate and multivariate Cox proportional hazards regression analyses were used to identify any association with each of the variables and survival outcomes. Statistical analyses were performed using R version 4.0.3,32 Jamovi version 2.0.0,33 SPSS Statistics version 28 (IBM), and GraphPad version 9.0.0 (San Diego, CA).
Informed consent was obtained according to protocols approved by the MDACC and Mayo Clinic institutional review boards in accordance with the Declaration of Helsinki.
Results
Clinicopathologic features and landscape of RAS pathway mutations in CMML
Among the cohort of 814 patients with CMML, 384 (47%) had myeloproliferative CMML (MP-CMML), and 164 (20%) had CMML-2 by World Health Organization classification. Patient characteristics are shown in Table 1. The median age of the population was 71 years (range, 24-94). Identified mutations and their frequencies are shown in Figure 1A. A total of 342 patients (42%) had detectable RASp mutations, including NRAS in 138 (17%), CBL in 105 (15%), KRAS in 95 (12%), NF1 in 25 (7%), PTPN11 in 29 (4%), BRAF in 10 (2%), and CBLC in 5 (1%). Consistent with previous reports,8,11 patients with RASMT CMML were more likely to have MP-CMML (61% vs 37%, P < .001) and had higher median white blood cells count (WBC; 9.5 × 109/L vs 1.6 × 109/L; P < .001), absolute neutrophil count (8.1 × 109/L vs 4.8 × 109/L; P < .001), absolute monocyte count (3.3 × 109/L vs 1.8 × 109/L; P < .001), and BM monocyte (12% vs 10%; P = .010) and blast (5% vs 4%; P = .021) percentages than those without detectable RASp mutations. Similar findings were also observed when considering only patients in whom sequencing of all RASp genes was available within the RAS wildtype (RASWT) cohort (Table 1). Of note, in addition to RASp mutation enrichment, MP-CMML was characterized by higher ASXL1 (56% vs 44%; P < .001), EZH2 (8% vs 4%; P = .007), IDH2 (8 vs 4%; P = .026), JAK2 (8% vs 2%; P < .001), SETBP1 (14.3% vs 6.6%; P < .001), and CSF3R (4% vs 0%; P = .008) mutation frequency, and lower SF3B1 (2% vs 6%; P = .012), TET2 (46% vs 54%; P = .021), and ZRSR2 (2% vs 8%; P < .001) mutation frequency compared with myelodysplastic CMML (MD-CMML; supplemental Figure 1B). Among patients with MP-CMML with no detectable mutations in any of the RASp genes (n = 52), the median WBC count did not differ compared with RASMT MP-CMML (22.2 × 109/L vs 25.8 × 109/L; P = .057), and 16 patients (31%) had detectable mutations in other kinase-activating genes (JAK2 [n = 6], CSF3R [n = 5]), SH2B3 [n = 2], CALR [n = 2], MPL [n = 1], STAT5B [n = 1]), with 36 (69%) having no detectable mutations in any recurrently mutated kinase signaling gene (supplemental Figure 2).
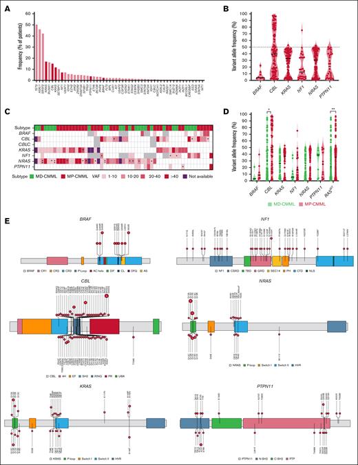
Landscape and VAFs of RASp mutations in CMML. (A) Frequency of detected mutations at the time of diagnosis in the cohort of 814 patients with CMML. (B) Heat map detailing the frequency and clonal size of identified RASp mutations among patients with mutations in multiple RAS RASp genes. Each column represents 1 patient. Mutations are color coded based on VAF, and classified among 4 groups: VAF <10%, 10% to 20%, 20% to 40%, and >40%. Asterisks indicate genes for which multiple mutations (∗2 total mutations; ∗∗3 total mutations) were present in each patient. In patients with multiple mutations in each gene, the VAF color code shown corresponds to the mutation with the highest VAF. Cells in gray represent genes that were not sequenced for a specific patient, those in white indicate wildtype state, and cherry color indicates mutation was present but VAF is not available. (C) Violin plots of VAFs of identified RASp mutations among the CMML cohort. Black horizontal lines in violin plots represent the median VAF for a given gene. (D) Violin plots of VAFs of identified RAS pathway mutation among MD-CMML or MP-CMML. Black horizontal lines in violin plots represent the median VAF for a given gene. Asterisks represent statistically significant P values (∗P < .05; ∗∗P < .01). (E) Lollipop plots representing all identified mutations in each of the RASp genes. The height of the bar plot and number within each lollipop bubble represent the frequencies of specific mutations. The color of each gene region represents gene domains.
Landscape and VAFs of RASp mutations in CMML. (A) Frequency of detected mutations at the time of diagnosis in the cohort of 814 patients with CMML. (B) Heat map detailing the frequency and clonal size of identified RASp mutations among patients with mutations in multiple RAS RASp genes. Each column represents 1 patient. Mutations are color coded based on VAF, and classified among 4 groups: VAF <10%, 10% to 20%, 20% to 40%, and >40%. Asterisks indicate genes for which multiple mutations (∗2 total mutations; ∗∗3 total mutations) were present in each patient. In patients with multiple mutations in each gene, the VAF color code shown corresponds to the mutation with the highest VAF. Cells in gray represent genes that were not sequenced for a specific patient, those in white indicate wildtype state, and cherry color indicates mutation was present but VAF is not available. (C) Violin plots of VAFs of identified RASp mutations among the CMML cohort. Black horizontal lines in violin plots represent the median VAF for a given gene. (D) Violin plots of VAFs of identified RAS pathway mutation among MD-CMML or MP-CMML. Black horizontal lines in violin plots represent the median VAF for a given gene. Asterisks represent statistically significant P values (∗P < .05; ∗∗P < .01). (E) Lollipop plots representing all identified mutations in each of the RASp genes. The height of the bar plot and number within each lollipop bubble represent the frequencies of specific mutations. The color of each gene region represents gene domains.
A total of 461 mutations in RASp genes were identified among the 342 patients with RASMT CMML, including 167 (36%), 116 (25%), 99 (21%), 32 (7%), 31 (7%), 11 (2%), and 5 (1%) in NRAS, CBL, KRAS, PTPN11, NF1, BRAF, and CBLC, respectively. The median number of detectable RASp mutations per patient was 1 (range 1-5), with 257 (75%) harboring 1, 57 (17%) harboring 2, 20 (6%) harboring 3, 6 (2%) harboring 4, and 2 (1%) harboring 5 detectable mutations. A total of 57 patients (17%) with RASMT simultaneously harbored mutations in multiple RASp mutant genes (Table 1). Fifteen patients (2%) had RASp mutations as the only detectable somatic mutations, including KRAS, NRAS, PTPN11, NF1, and CBL in 9, 4, 2, and 1 patients, respectively. Among these 15 patients, 2 (13%) had multiple concurrent RASp mutations (NRAS and KRAS [n = 1]; NF1 and NRAS [n = 1]) as the only detectable somatic mutations, and 6 (40%) had normal karyotype with minus Y, t(1;3)(p36.1q21), del(5q)(q15q33) with +21, add(7)(q11.2) with +11, del(20)(q11.2q13.3), and complex karyotype (47,XY,del(1)(p32p36.1),–7,+8,+mar), each being identified in 1 patient, respectively. Of note, of the 6 patients with isolated RASp mutations as the only detectable genomic abnormalities, all had hypercellular BMs (range 50%-90% cellularity), with myelomonocytic proliferation and increased dysplastic monocytes (range 6%-13% of cellular elements by morphology, 7%-29% by flow cytometry), with 3 cases having increased BM blasts (6%, 7%, and 15%, respectively). Significant dysmegakaryopoiesis, dysgranulopoiesis, and dyserythropoiesis were observed in all, 2, and 2 patients, respectively. Multiparametric flow cytometry, available in 4 of 6 patients (67%), revealed immunophenotypic aberrancies in CD34+ cells (eg, increased CD117, decreased CD38, increased CD123, decreased HLA-DR), and in monocytes (eg, decreased CD14 and CD45, increased CD15 and CD4, partial CD56 positivity) in all patients. Characteristics of patients with RASMT as the sole identified somatic mutations are detailed in supplemental Figure 3. The median VAF distributions of the identified somatic mutations for each of the RASp genes in the entire cohort is shown in Figure 1B. A heat map showing the clonal size and distributions of RASp mutations among the 57 patients with multiple RASp mutant genes is shown in Figure 1C. Mutations in BRAF were always observed at a VAF <30%, suggesting subclonal nature. CBL mutations exhibited a bimodal distribution based on VAF, with 38 patients (41%) likely having CBL loss of heterozygosity or uniparental disomy. Consistent with the observation that RASp mutations were more frequently associated with myeloproliferative features, MP-CMML was characterized by higher RASp mutation median VAF (Figure 1D). Consistently, RASMT VAF had a modest but significant correlation with peripheral blood WBCs, absolute monocyte counts, and BM monocyte frequencies (supplemental Figure 4). The frequencies and distributions of somatic mutations by gene residues and amino acid substitutions are detailed in Figure 1E. Unlike NF1 and PTPN11, in which somatic mutations were characterized by greater dispersion throughout the gene structure and low rates of codon enrichment, hot spot mutations in NRAS and KRAS were frequently observed. Most NRAS mutations occurred in the P-loop domain, with G12D being the most frequently observed mutation (n = 69; 41%), followed by G12S (n = 21; 13%), G12V (n = 16; 10%), and G13D (n = 10; 6%). Similarly, hot spot mutations in the G12 and G13 KRAS gene residues were the most frequent, with G12D (n = 13; 13%) and G12R (n = 12; 12%) being the most common, and G12C being observed only in 3 cases. Mutations in CBL nearly exclusively occurred in the RING domain (exons 8 and 9), the most common including R420Q (n = 18; 16%), C404Y (n = 12; 10%), and C384Y (n = 8; 7%). Mutations in BRAF clustered in the P-loop and activation-loop domains including 2 V600E mutations. Of note, one of the patients harboring a BRAF V600E (VAF 3%) mutation, who also had a detectable KRAS D33E (VAF 33%) mutation, presented with Rosai-Dorfman–like histiocytic infiltration in lymph nodes and hepatic tissue at the time of CMML diagnosis.
Comutational patterns and clonal architecture of RAS pathway mutations in CMML
To evaluate the clinicopathologic spectrum and clonal architecture of RASp mutations in CMML, we then sought to analyze unique associations for each of the RASp genes. Mutation landscapes of patients with RASMT CMML compared with RASWT CMML are shown in Figure 2A-B.
Clinicopathologic features and genomic landscape of distinct RAS pathway genes in CMML. (A) Frequency of detected mutations at the time of diagnosis in patients with RASp mutant (RASMT) or wildtype (RASWT) CMML among the cohort of 814 patients. Statistical differences of median positive are shown (∗P < .05; ∗∗P < .01; ∗∗∗P < .001). (B) Frequency of detected mutations at the time of diagnosis in patients with RASMT (n = 342) compared with RASWT, considering only those in whom all RAS genes were sequenced (n = 196). Statistical differences of median positive are shown (∗P < .05; ∗∗P < .01; ∗∗∗P < .001). (C) Heat map representing mutual exclusivity (blue) or co-occurrence (red) between RAS pathway gene mutations and other somatic mutations, or recurrent cytogenetic abnormalities. The color gradient is based on OR of association. Asterisks represent statistically significant associations (P < .05). (D-E) Bar chart representing frequencies of clonal dominance of RASp mutations among all patients with RASMT CMML (D), or RASMT MD-CMML or MP-CMML (E), in which 2 or more somatic mutations were present. Clonal relationships were tested using Pearson goodness-of-fit tests, with clonal heterogeneity being defined in cases with goodness-of-fit P values < .05, suggesting significant variability of VAF distributions reflecting the presence of several clones. CK, complex karyotype.
Clinicopathologic features and genomic landscape of distinct RAS pathway genes in CMML. (A) Frequency of detected mutations at the time of diagnosis in patients with RASp mutant (RASMT) or wildtype (RASWT) CMML among the cohort of 814 patients. Statistical differences of median positive are shown (∗P < .05; ∗∗P < .01; ∗∗∗P < .001). (B) Frequency of detected mutations at the time of diagnosis in patients with RASMT (n = 342) compared with RASWT, considering only those in whom all RAS genes were sequenced (n = 196). Statistical differences of median positive are shown (∗P < .05; ∗∗P < .01; ∗∗∗P < .001). (C) Heat map representing mutual exclusivity (blue) or co-occurrence (red) between RAS pathway gene mutations and other somatic mutations, or recurrent cytogenetic abnormalities. The color gradient is based on OR of association. Asterisks represent statistically significant associations (P < .05). (D-E) Bar chart representing frequencies of clonal dominance of RASp mutations among all patients with RASMT CMML (D), or RASMT MD-CMML or MP-CMML (E), in which 2 or more somatic mutations were present. Clonal relationships were tested using Pearson goodness-of-fit tests, with clonal heterogeneity being defined in cases with goodness-of-fit P values < .05, suggesting significant variability of VAF distributions reflecting the presence of several clones. CK, complex karyotype.
CBL mutant (CBLMT) CMML had higher frequencies of ASXL1 (58% vs 46%; odds ratio [OR], 1.66; 95% confidence interval [CI], 1.09-2.52; P = .018), BRAF (8% vs 1%; OR, 6.33; 95% CI, 1.53-26.2; P = .018), IDH2 (10% vs 4%; OR, 2.28; 95% CI, 1.07-4.86; P = .029), KIT (5% vs 1%; OR, 3.35; 95% CI, 1.1-10.20; P = .041), SRSF2 (54% vs 40%; OR, 1.78, 95% CI, 1.17-2.69; P = .006), TET2 (59% vs 47%; OR, 1.61; 95% CI, 1.17-2.69; P = .006), and ZRSR2 (10% vs 4%; OR, 2.47; 95% CI, 1.15-5.31; P = .017) comutation compared with CMML without CBL mutations (Figure 2C; supplemental Figure 5). All except 2 (V147I [n = 1], V8A [n = 1]) IDH2 mutations involved the hot spot R140, including all detectable IDH2 mutations among CBLMT CMML. DNMT3A mutations were never observed among CBLMT CMML (0% vs 6%; OR, 0.85; 95% CI, 0.82-0.87; P = .006). Most TET2 mutations in CBLMT CMML occurred in a multihit state, with the frequency of TET2 multihit being higher among TET2MT/CBLMT compared with TET2MT/CBLWT CMML (82% vs 68%; OR, 2.12; 95% CI, 1.02-4.43; P = .041; supplemental Figure 6). Enrichment of splicing mutations (SRSF2, ZRSF2, U2AF1) and KIT mutations (all of which involved the hot spot D816V or D816R, except for a G286R mutation in 1 patient), and mutual exclusivity of DNMT3A mutations in CBLMT CMML was also confirmed when comparing it with other RASMT CMML (supplemental Figure 5B). Of note, among the 16 patients with KIT mutations (D816V, n = 12; D816Y, n = 2; G286R, n = 1; R281K, n = 1), 8 (50%) had concurrent systemic mastocytosis (SM), and 6 (38%) had RASMT. Among patients with CMML with KIT mutations, those with SM had numerically higher median VAF of KIT D816 mutations compared with those without SM (27% vs 15%; P = .3603), but differences did not reach statistical significance (supplemental Figure 7). Given the bimodal distribution of CBL mutations, we evaluated the comutation landscape of single-hit vs multihit CBLMT CMML (supplemental Table 1). Genomic landscape and clinicopathologic features of CBLMT CMML did not significantly differ on the bases of the allelic state of CBL mutations, except for higher ASXL1 (75% vs 51%; P = .017) and IDH2 (14% vs 2%; P = .050) mutation frequency, and lower frequency of mutations in other RASp genes (7% vs 35%; P = .001) in multihit cases.
The presence of KRAS mutations was not associated with specific mutation enrichment in CMML (Figure 2C; supplemental Figure 8). CMML with NF1 mutations (NF1MT) exhibited a higher frequency of PTPN11 (12% vs 3%; OR, 4.71; 95% CI, 1.19-18.66; P = .048) and SETBP1 (24% vs 8%; OR, 3.57; 95% CI, 1.31-9.72; P = .019) mutational co-occurrences compared with NF1WT CMML (Figure 2C; supplemental Figure 9). NRAS mutant (NRASMT) CMML had modestly higher frequencies of ASXL1 (55% vs 45%; OR, 1.52; 95% CI, 1.05-2.19; P = .026), ETNK1 (5% vs 1%; OR, 6.23; 95% CI, 1.89-20.99; P = .004), GATA2 (5% vs 1%; OR, 5.57; 95% CI, 1.22-25.37; P = .032), and STAG2 (4% vs 1 %; OR, 4.33; 95% CI, 1.29-14.42; P = .023) mutations, and lower JAK2 (1% vs 6%; OR, 0.25; 95% CI, 0.06-1.04; P = .039) and TP53 (1% vs 5%; OR, 0.14; 95% CI, 0.02-1.05; P = .026) mutational frequency compared with NRASWT CMML (Figure 2C; supplemental Figure 10A). When compared with other RASMT CMML, NRASMT CMML was only characterized by lower SRSF2 mutation frequency (supplemental Figure 10B). PTPN11 mutant (PTPN11MT) CMML had a higher frequency of NF1 (25% vs 7%; OR, 4.71; 95% CI, 1.19-18.66; P = .048), SETBP1 (30% vs 10%; OR, 4.16; 95% CI, 1.65-10.48; P = .005), and DNMT3A (14% vs 4%; OR, 3.54; 95% CI, 1.17-10.72; P = .041) comutations (Figure 2C; supplemental Figure 11).
Next, to dissect the clonal architecture of distinct RASp genes in CMML, we evaluated clonal dominance in 246 patients with RASMT (72% of patients with RASMT CMML) who harbored 2 or more unique somatic mutations. A total of 147 patients (60%) were likely to have clonal heterogeneity reflecting the likely presence of >1 clone. Overall, CBL, KRAS, and NRAS mutations were more frequently observed as dominant clones (65%, 63%, and 63% of cases, respectively; Figure 2D), while BRAF, NF1, and PTPN11 mutations were more frequently subclonal events (75%, 64%, and 59% of cases, respectively). To confirm that NRAS and KRAS mutations occur as part of dominant clones, we performed scDNA-seq of BM mononuclear cells from 2 representative patients harboring a KRAS G12S (detected at a VAF of 33% by targeted NGS in comutation with ASXL1 Y1087∗, TET2 R550∗, and TET2 Q654Kfs mutations) and NRAS G12 mutation (detected at a VAF of 36% by targeted NGS in comutation with SRSF2 P95L, TET2 K1308Sfs, and TET2 L1914∗ mutations), respectively. This analysis confirmed that, in both patients, the KRAS and NRAS mutations were present as part of the predominant clone (supplemental Figures 12 and 13).
RASp mutations represented dominant events in MP-CMML more frequently than in MD-CMML (64% vs 52%; P = .025; Figure 2E). A bar chart detailing the frequency at which somatic mutations appeared as codominant and subclonal events of dominant RASp mutations, or as the dominant clones of subclonal RASp mutations, is shown in Figure 3. Among dominant RASMT clones, TET2 mutations frequently appeared in codominance, except in the setting of NF1 and PTPN11 mutations. Additionally, ASXL1 mutations were not frequent codominant events of BRAF, NF1, and PTPN11. Interestingly, while PTPN11 rarely shared clonal dominance with ASXL1, SRSF2, or TET2, subclonal PTPN11 mutations frequently occurred as subclones of ASXL1 and TET2, but not of SRSF2.
Clonal architecture and molecular composition of distinct RASp mutant genes in CMML. Each row corresponds to a given RASp gene as labeled on the graph. For each gene, the relative frequency of associated comutated genes is indicated by the bar plots. Bar plots in green (top 6) and orange (middle 6) represent the frequencies of clones for a given gene appearing as codominant or subclonal events to each specific RASp mutation, respectively. Bar plots in red (bottom 6) represent the frequency of dominant clones for each gene in cases in which each specific RASp mutation appeared as subclonal events.
Clonal architecture and molecular composition of distinct RASp mutant genes in CMML. Each row corresponds to a given RASp gene as labeled on the graph. For each gene, the relative frequency of associated comutated genes is indicated by the bar plots. Bar plots in green (top 6) and orange (middle 6) represent the frequencies of clones for a given gene appearing as codominant or subclonal events to each specific RASp mutation, respectively. Bar plots in red (bottom 6) represent the frequency of dominant clones for each gene in cases in which each specific RASp mutation appeared as subclonal events.
Clinical influence of RAS pathway mutations in CMML
With a median follow-up of 39.2 months (95% CI, 33.3-45.1 months), a total of 128 patients (16%) experienced transformation to AML. Overall, the median OS and LFS of the entire cohort were 38.4 months (33.7-43.2 months) and 35.5 months (95% CI, 31.2-39.9 months), respectively. Patients with CMML with detectable RASp mutations had significantly shorter median OS (35.5 months vs 54.8 months; hazard ratio [HR], 1.55; 95% CI, 1.15-2.07; P = .0075; Figure 4A) and median LFS (28.7 vs 53.2 months; HR, 1.67; 95% CI, 1.26-2.20; P = .0011; Figure 4B) compared with those with no detectable mutations in any of the RASp genes (n = 169). When accounting for CMML phenotypic subtype, the presence of detectable RASp mutations only influenced OS and LFS among MD-CMML (median OS: 42.1 vs 65.7 months; HR, 1.79; 95% CI, 1.14-2.82; P = .0104; Figure 4C; median LFS: 42.1 vs 65.7 months; HR, 1.62; 95% CI, 1.04-2.52; P = .0297; Figure 4D), but not in MP-CMML (median OS: 35.5 vs 26.2 months; HR, 0.87; 95% CI, 0.50-1.49; P = .5865; Figure 4C; median LFS: 25.2 vs 21.6 months; HR, 1.07; 95% CI, 0.66-1.74; P = .7775; Figure 4D). Of note, patients with RASMT MD-CMML had similar median OS and LFS to those with MP-CMML (Figure 4C-D). The survival impacts of individual RASp genes among MD-CMML and MP-CMML are shown in supplemental Figures 14 and 15. Patients with PTPN11MT MP-CMML were characterized by short LFS (Figure 4E). To account for the potential confounding effect of hematopoietic stem cell transplant (SCT), as a disease-modifying therapy, in these findings we evaluated the impact of RASp mutations in a subgroup of patients in which SCT data were available (n = 380; supplemental Table 2). This analysis revealed that, when censoring survival at the time of SCT, the presence of RASp mutations predicted for shorter LFS (median LFS: 30.9 vs 51.8 months; HR, 1.49; 95% CI, 1.06-2.12; P = .0243; supplemental Figure 16A), but not shorter OS (median OS: 43.7 vs 53.2 months; P = .3751; supplemental Figure 16B). The impact of RASp mutations in LFS and OS among MD-CMML and MP-CMML is shown in supplemental Figure 16C-D. Clonal dominance of RASMT clones did not significantly impact LFS or OS among patients with RASMT CMML (supplemental Figure 17). Notably, patients in whom RASp mutations were the sole identified somatic mutations had prolonged OS and LFS (91 and 82 months, respectively; supplemental Figure 18).
Survival outcomes of RASp mutations in specific clinical and genomic subsets in CMML. (A-B) Kaplan-Meier survival estimate curves for OS (A) or LFS (B) of RAS mutant (RASMT, n = 342) compared with RASWT (n = 196) CMML. Only patients with RASWT in whom all RAS mutant genes were sequenced are included. (C-D) Kaplan-Meier survival estimate curves for OS (C) or LFS (D) of MD-CMML or MP-CMML based on the presence or absence of RASp mutations. Only patients with RASp mutations in whom all RASp genes were sequenced are included (n = 196). (E) Kaplan-Meier survival estimate curve for LFS based on PTPN11 mutational status (mutant, PTPN11MT; wildtype, PTPN11WT) among MD-CMML or MP-CMML. (F-H) Kaplan-Meier survival estimate curves for LFS based on (F) RAS mutant and TET2 (mutant, TET2MT; wildtype, TET2WT) mutational status, (G) NRAS (mutant, NRASMT; wildtype, NRASWT) and RUNX1 (mutant, RUNX1MT; wildtype, RUNX1WT) mutational status, or (H) KRAS or CBL (mutant, KRAS/CBLMT; wildtype, KRAS/CBLWT) and IDH2 (mutant, IDH2MT; wildtype, IDH2WT) mutational status.
Survival outcomes of RASp mutations in specific clinical and genomic subsets in CMML. (A-B) Kaplan-Meier survival estimate curves for OS (A) or LFS (B) of RAS mutant (RASMT, n = 342) compared with RASWT (n = 196) CMML. Only patients with RASWT in whom all RAS mutant genes were sequenced are included. (C-D) Kaplan-Meier survival estimate curves for OS (C) or LFS (D) of MD-CMML or MP-CMML based on the presence or absence of RASp mutations. Only patients with RASp mutations in whom all RASp genes were sequenced are included (n = 196). (E) Kaplan-Meier survival estimate curve for LFS based on PTPN11 mutational status (mutant, PTPN11MT; wildtype, PTPN11WT) among MD-CMML or MP-CMML. (F-H) Kaplan-Meier survival estimate curves for LFS based on (F) RAS mutant and TET2 (mutant, TET2MT; wildtype, TET2WT) mutational status, (G) NRAS (mutant, NRASMT; wildtype, NRASWT) and RUNX1 (mutant, RUNX1MT; wildtype, RUNX1WT) mutational status, or (H) KRAS or CBL (mutant, KRAS/CBLMT; wildtype, KRAS/CBLWT) and IDH2 (mutant, IDH2MT; wildtype, IDH2WT) mutational status.
We then evaluated predictors of OS using univariate and multivariate Cox regression (supplemental Table 3). None of the individual RASp genes was significantly associated with an independently adverse survival, although both KRAS (HR, 1.93; 95% CI, 0.96-3.89; P = .066) and CBL (HR, 1.77; 95% CI, 0.92-3.39; P = .087) were associated with a trend toward worse median OS in multivariate analysis, while RUNX1, TP53, and STAT5B mutations were independent predictors of OS. Univariate and multivariate analysis for LFS (supplemental Table 4) revealed that both CBL (HR, 2.46; 95% CI, 1.32-4.56; P = .004) and KRAS (HR, 2.09; 95% CI, 1.15-3.84; P = .016) were independent predictors of shorter LFS, with the presence of a complex karyotype, TP53, and STAT5B mutations being additional predictors of LFS.
Given the observed genomic differences of distinct RASp mutant genes in CMML, we then sought to evaluate the impact of genomic context in the clinical outcomes of RASMT subsets. This analysis revealed that specific comutational groups were associated with distinct clinical outcomes. Consistent with previous reports,24,34 we confirmed the protective effect of TET2 mutations, and identified that the presence of RASp mutations predicted for significantly shorter LFS among both TET2MT CMML (36.6 vs 65.7 months; HR, 1.68; 95% CI, 1.13-2.48; P = .0176; Figure 4F) and TET2WT CMML (22.7 vs 40.6 months; HR, 1.60; 95% CI, 1.08-2.39; P = .0345; Figure 4F). Analysis of prognostic interactions of RASp mutations with other commonly comutated genes revealed that only patients with NRAS and RUNX1 comutation, and not those with RUNX1 in the absence of NRAS, had significantly worse LFS (Figure 4G) and OS (supplemental Figure 19). Given that IDH2 mutations were associated with worse survival outcomes by univariate analysis and correlated with CBL mutations, we sought to evaluate if comutation of RASp mutations with IDH2 could influence disease behavior and further stratify risk. Our analysis revealed that patients with comutated CBL-IDH2 CMML had significantly shorter LFS (supplemental Figure 20A), and this was also observed in the setting of KRAS-IDH2 comutation (supplemental Figure 20B). When stratifying patients based on the presence of KRAS, CBL, or IDH2 mutations, we confirmed that patients with CMML in whom KRAS or CBL mutations co-occurred with IDH2 had significantly shorter LFS (Figure 4H).
Discussion
Therapeutic options for patients diagnosed with CMML are severely limited, resulting in poor clinical outcomes marked by high morbidity, the looming risk of transformation to AML, and short survival rates.5,35 Prior work from our groups and others has demonstrated that mutations in RASp genes represent key drivers of disease maintenance in MP-CMML, and drive disease progression and resistance to currently available therapies.11,14-16 However, whether all somatic mutations affecting RAS mutant genes have similar clonal hierarchy and emerge in a uniform or divergent clonal architecture has remained largely unexplored in large cohorts of patients. In this study, we sought to evaluate the distribution, hierarchy, and clonal landscape of RASp mutations and their cooperating comutations in CMML, as well as their unique clinical impact. By evaluating a large cohort of patients with genomically annotated CMML, we identified that RASp mutations are associated with distinct clonal hierarchy and genomic landscape.36 Although this translated into diverging clinical behavior and risks of leukemic transformation, based on unique comutation interactions, consideration of RAS-activating mutations in aggregate was prognostically more informative, and could identify patients with MD-CMML whose long-term behavior mimics that of MP-CMML.
Previous studies evaluating the clonal architecture of myeloid malignancies have identified that RASp mutations commonly occur as late subclonal events in disease evolution,1 but might represent clonal events in CMML.11,15 Consistent with this notion, prior data have shown that preexistence, emergence or expansion, or RASp mutant clones frequently drive disease progression in CMML.11,15,16,37 More recent mechanistic studies demonstrate that the cell of origin, genomic context, and sequence in which RAS mutations are acquired influence phenotype, drug sensitivity, and disease behavior in AML.38 In our study, we not only confirmed that RASp mutations frequently appear as dominant clonal events, but that mutations in different RAS-activating genes exhibit distinct clonal hierarchy that can alter the landscape of coexisting mutations.
Increasing evidence suggests that the molecular topography and cooperation of somatic mutations in myeloid disease might drive disease behavior more than individual genes do.9,20,22,24,39,40 Previous studies have demonstrated the cooperative effects of ASXL1, TET2, or NRAS20,24,41 mutations in clinical behavior or disease biology in CMML. In our study, we identified that coexistence of NRAS and RUNX1 mutations resulted in highly aggressive disease behavior with shorter LFS and OS. Similarly, we identified that CBL or KRAS mutations can rapidly drive disease transformation in IDH2 mutant CMML. These findings have implications for the development of future mechanistic studies evaluating the biological underpinnings of these genomic interactions, and the development of future predictive models validating these findings.
In recent years, several novel mutation-selective KRAS inhibitors have demonstrated high efficacy in KRAS mutant solid malignancies, leading to their approval by the United States Food and Drug Administration.17,19 Although KRAS mutations are observed in 12% of patients with newly diagnosed CMML and are preferentially dominant events, our analysis revealed that the frequency of G12C mutations, compared with G12D, is overall low. These data suggest that KRAS G12D inhibitors might have a greater role in CMML. More importantly, given the high prevalence and diversity of RAS-activating mutations in CMML at diagnosis, and their emergence and selection during disease evolution, evaluation of the novel pan-RAS and RAS(ON) inhibitors in CMML is urgently needed.18
We acknowledge that our study has certain limitations, such as its retrospective nature. In addition, although we accounted for inconsistent sequencing of RASp genes among included patients in our analysis, not all patients in our study had the same extensive sequencing at the time of diagnosis, limiting our ability to evaluate associations in the entire cohort. Further, due to our targeted sequencing technology not allowing to infer copy number variations, our ability to accurately define TET2 and CBL mutant allele states in cases with small biallelic clones is limited. Additional studies confirming our findings related to biallelic CBL mutation associations will be needed to verify our observations. Finally, because interventions such as time to therapy or referral to allogeneic stem-cell transplant could change disease course, these confounding variables could affect prognostic outcomes, and have led to certain biases in the identified predictive variables.
In conclusion, in our study we provide a comprehensive atlas of the landscape and architecture of RASp mutations in CMML and their clinical correlates. In accordance with emerging evidence that supports the biological relevance of mutation cooperation in leukemogenesis,20,38,41 we observed that distinct RASp mutations in CMML can have distinct hierarchy and comutations (eg, biallelic TET2 loss and SRSF2 in CBL mutations, or DNMT3A and SETBP1 in PTPN11), which can influence disease behavior. We believe our data set the bases for refined genomic classifications of CMML, and underscore the need to develop RAS-directed therapies for patients with CMML in urgent need of effective therapies.
Acknowledgments
This work was supported in part by The University of Texas MD Anderson Cancer Center support grant CA016672 (all authors) and The University of Texas MD Anderson MDS/AML Moon Shot (G.M.-B., R.K.-S., C.C., K.S., C.B.-R., H.K., and G.G.-M.). M.M.P. acknowledges the National Cancer Institute for R01CA272496-02 grant supporting his work in chronic myelomonocytic leukemia.
Authorship
Contribution: G.M.-B. and M.M.P. designed the study, analyzed the data, and participated in writing the manuscript; K.S., F.R., N.D., T.K., N.S., A. Bataller, C.D., G.B., G.I., A. Bazinet, K.C., M.S., N.P., D.H., H.K., G.G.-M., A.N., M.G., T.L.L., C.M.F., A.A.-K., C.C., H.A., N.G., A.A.M., and A.T. contributed patients and participated in analyzing the data and writing the manuscript; S.L., C. B.-R., and R.K.-S. performed histopathological analysis and sequencing analysis, analyzed the data, and contributed in writing the manuscript; and Z.L. performed biostatistical analysis.
Conflict-of-interest disclosure: K.S. reports honoraria from Otsuka Pharma; and consultancy fees from Pfizer Japan. H.K. reports research support from AbbVie, Agios, Amgen, Ariad, Astex, Bristol Myers Squibb, Cyclacel, Daiichi-Sankyo, Immunogen, Jazz Pharma, Novartis, and Pfizer; honoraria from AbbVie, Actinium, Agios, Amgen, Immunogen, Orsinex, Pfizer, and Takeda; and an advisory role with Actinium. G.G.-M. reports support from and an advisory role with Celgene Corporation, Astex, and Amphivena; and grant/research support from Helsinn, Novartis, AbbVie, Onconova, H3 Biomedicine, and Merck. The remaining authors declare no competing financial interests.
Correspondence: Guillermo Montalban-Bravo, Department of Leukemia, The University of Texas MD Anderson Cancer Center, 1515 Holcombe Blvd, Unit 0428, Houston, TX 77030; email: gmontalban1@mdanderson.org.
References
Author notes
The data that support the findings of this study are available on reasonable request from the corresponding author, Guillermo Montalban-Bravo (gmontalban1@mdanderson.org).
The full-text version of this article contains a data supplement.









