TO THE EDITOR:
Cannabidiol (CBD), a major constituent of Cannabis sativa L, is widely used for the treatment of pain.1 CBD has been shown to modulate inflammation, oxidative stress, ischemia-reperfusion injury, gliosis, neuropathic pain, and allodynia.1-6 These pathobiological features and pain are associated with sickle cell disease (SCD).2,3 Cannabis use in patients with SCD is relatively higher than in the general population owing to an unmet need for safe and satisfactory pain control.4 CBD has significantly less psychotropic effects compared with tetrahydrocannabinol, thus offers a relatively safer alternative to cannabis. SCD patients treated with vaporized cannabis containing ∼1:1 CBD to tetrahydrocannabinol for 5 days showed reduced pain, though not statistically significant due to small sample size.5 We examined if CBD has the potential to ameliorate hyperalgesia and the inflammatory pathobiology of SCD.
Detailed methods are described in the supplemental Materials available on the Blood website. Humanized transgenic sickle (HbSS-BERK) and control (HbAA-BERK) mice expressing >99% human sickle hemoglobin and normal human hemoglobin A, respectively, were used. Mice were treated with synthetic, pure CBD at either 20 or 50 mg/kg per day (Cayman, Ann Arbor, MI) or vehicle (5% dimethyl sulfoxide [DMSO] and 5% Tween 20 in phosphate-buffered saline) intraperitoneally or with 100 mg/kg per day with Epidiolex (Greenwich Biosciences, Carlsbad, CA), a >99% pure extract of CBD from cannabis plant, or vehicle (sesame oil) by oral gavage. Mice were tested for hyperalgesia, nonevoked cold avoidance, and motor function.2 Plasma and skin were collected for mast cell (MC) analysis, cytokine arrays, tryptase substance P (SP), serum amyloid P-component (SAP), and malondialdehyde (MDA).
All data were analyzed using GraphPad Prism (v9.3.1, GraphPad Prism Inc, San Diego, CA) using 2-way repeated-measures analysis of variance with Bonferroni’s multiple comparisons, Student 2-tailed t test, or unpaired Mann-Whitney U test. P value of ≤.05 was considered significant. Values are presented as mean ± standard error of the mean (SEM).
HbSS-BERK sickle mice show several features of human SCD including hyperalgesia.7 We examined the acute effect of pure CBD at 20 mg/kg dose in ∼3.5-month-old female sickle mice and observed that it led to a significant decrease in mechanical (up to 24 hours) and cold hyperalgesia (up to 8 hours) compared with baseline (BL) before treatment and vehicle (Figure 1Ai-ii, P < .05). The acute effect of higher dose of 50 mg/kg CBD significantly ameliorated mechanical and cold hyperalgesia in females up to 24 hours, but in males cold hyperalgesia was attenuated only up to 8 hours (Figure 1Aiii-vi, P < .05 vs BL and vehicle). Thus, acute analgesic effect of CBD is dose and sex specific.
CBD ameliorates mechanical and cold hyperalgesia in male and female sickle mice. Effect of 20 and 50 mg/kg per day pure CBD (from Cayman) or vehicle (5% DMSO, 5% Tween 20, in sterile phosphate-buffered saline) given intraperitoneally was examined for mechanical and cold hyperalgesia and catalepsy in HbSS-BERK sickle mice before (BL) and after CBD treatment. (A) Acute effect of a single dose of CBD over a 24-hour period in female mice with (i-ii) 20 and (iii-iv) 50 mg/kg CBD and in male mice with (v-vi) 50 mg/kg CBD. (B) Chronic effect of CBD treatment daily over a period of 9 days in female mice with (vii-viii) 20 and (ix-x) 50 mg/kg CBD per day and in male mice with (xi-xii) 50 mg/kg CBD per day. (C) Nonevoked cold avoidance test after 9 days of 50 mg/kg per day CBD or vehicle treatment in male sickle mice. (D,E) Motor performance on rotarod before (BL) and after 9 days of 50 mg/kg per day CBD or vehicle treatment in female (D) and male (E) sickle mice. Mechanical and cold hyperalgesia data in panels A and B are presented as percent of BL, which also reflects the response to CBD in individual subjects. All data are expressed as mean ± SEM. ∗P < .05, ∗∗P < .01, ∗∗∗P < .001 compared with BL. +P < .05, ++P < .01, +++P < .001, difference between vehicle and treatment at matched time points. Data (A-B) analyzed by 2-way repeated measures analysis of variance with Bonferroni’s multiple comparisons post hoc test or (C-E) Student 2-tailed t test. n = 4 to 7 per condition; age, ∼3.5 months. Abbreviations: PWF, paw withdrawal frequency; VF, von Frey.
CBD ameliorates mechanical and cold hyperalgesia in male and female sickle mice. Effect of 20 and 50 mg/kg per day pure CBD (from Cayman) or vehicle (5% DMSO, 5% Tween 20, in sterile phosphate-buffered saline) given intraperitoneally was examined for mechanical and cold hyperalgesia and catalepsy in HbSS-BERK sickle mice before (BL) and after CBD treatment. (A) Acute effect of a single dose of CBD over a 24-hour period in female mice with (i-ii) 20 and (iii-iv) 50 mg/kg CBD and in male mice with (v-vi) 50 mg/kg CBD. (B) Chronic effect of CBD treatment daily over a period of 9 days in female mice with (vii-viii) 20 and (ix-x) 50 mg/kg CBD per day and in male mice with (xi-xii) 50 mg/kg CBD per day. (C) Nonevoked cold avoidance test after 9 days of 50 mg/kg per day CBD or vehicle treatment in male sickle mice. (D,E) Motor performance on rotarod before (BL) and after 9 days of 50 mg/kg per day CBD or vehicle treatment in female (D) and male (E) sickle mice. Mechanical and cold hyperalgesia data in panels A and B are presented as percent of BL, which also reflects the response to CBD in individual subjects. All data are expressed as mean ± SEM. ∗P < .05, ∗∗P < .01, ∗∗∗P < .001 compared with BL. +P < .05, ++P < .01, +++P < .001, difference between vehicle and treatment at matched time points. Data (A-B) analyzed by 2-way repeated measures analysis of variance with Bonferroni’s multiple comparisons post hoc test or (C-E) Student 2-tailed t test. n = 4 to 7 per condition; age, ∼3.5 months. Abbreviations: PWF, paw withdrawal frequency; VF, von Frey.
Since pain is often chronic in SCD, thus we continued CBD treatment for 9 days with 20 and 50 mg/kg per day in females and 50 mg/kg per day in males and observed a sustained decrease in hyperalgesia up to 9 days of CBD vs BL or vehicle (Figure 1Bix-xii, P < .05). In the nonevoked cold-avoidance test, male sickle mice spent significantly longer time in cold chamber compared with vehicle, validating our observations of reduced cold hyperalgesia with CBD (Figure 1C, P < .05). Age-matched control HbAA-BERK female mice did not show any effect of CBD (20 mg/kg) on hyperalgesia (supplemental Figure 1). Hyperalgesia increases with age in sickle mice.2,8 We found that 6 month-old female sickle mice showed a sustained reduction in mechanical and cold hypersensitivity over an extended 18-day CBD (50 mg/kg per day) treatment (supplemental Figure 2A-B, P < .05). Chronic CBD treatment with 50 mg/kg per day for 9 days did not show a significant difference between age-matched male and female sickle mice (supplemental Figure 3). Cannabinoids can cause catalepsy, but at the highest dose tested (50 mg/kg per day) for 9 days, we did not observe any such effect on the rotarod test in male and female sickle mice (Figure 1D-E). Thus, the acute effect of CBD is dose- and sex-specific and the chronic analgesic effect can be achieved without causing tolerance or catalepsy.
Only one CBD product, Epidiolex, a 99% pure extract of CBD, is approved by the Food and Drug Administration, for specific forms of epilepsy.6 Unreliable CBD products can have life-threatening consequences.9 Therefore, we validated our observations above with Epidiolex. At 100 mg/kg per day oral Epidiolex attenuated mechanical, cold, and heat hyperalgesia in 6-month-old male sickle mice (supplemental Figure 4A,C, P < .05), supporting its potential for translation to treat sickle pain.
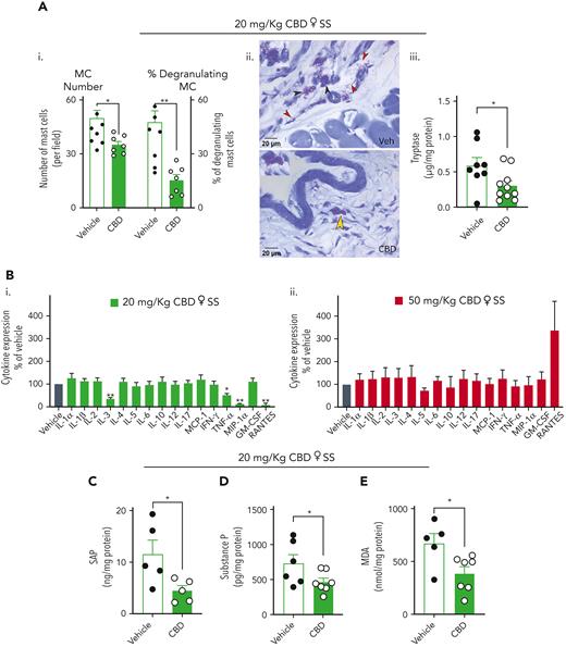
MC activation contributes to hyperalgesia in SCD, characterized by the release of tryptase, cytokines, and SP, which potentiate nociceptor activation contributing to pain.10,11 Following 9-day CBD treatment (20 mg/kg per day), dorsal skin from female sickle mice (3.5 months old) showed reduced number and percent of degranulating MCs (Figure 2Ai,ii, P < .05 and .01, respectively), complemented by reduced tryptase (Figure 2Aiii, P < .05). These observations are consistent with attenuation of lipopolysaccharide-induced intestinal MC activation and inflammation by CBD in mice.12
CBD attenuates MC activation, inflammation, neuroinflammation, and oxidative stress in sickle mice. Female HbSS-BERK sickle mice were treated daily for 9 days with vehicle (5% DMSO, 5% Tween 20, in sterile phosphate-buffered saline) or pure CBD (from Cayman) intraperitoneally at 20 mg/kg per day except when indicated for 50 mg/kg per day. After 9 days of treatment, mice were humanely euthanized, and plasma and punch biopsies of dorsal skin were collected for analysis. (A) MC activation in the skin biopsies: (i) the number of total MCs per field and percent of degranulating MCs; (ii) toluidine blue–stained sections of skin showing intact and degranulating MCs. Key features observed in representative images of dorsal skin from female sickle mice (ii) include degranulating MCs (black arrows), MC granules (red arrows), intact MCs (yellow arrow), and (iii) tryptase released from the skin after 24-hour incubation. (B) Cytokines released from the skin biopsies of CBD-treated mice in culture medium are expressed as percent of vehicle-treated mice for (i) 20 mg/kg per day CBD (green bars) and (ii) 50 mg/kg per day CBD (red bars). (C) SAP expression in the plasma of vehicle and CBD-treated mice. (D) Substance P, marker of neuroinflammation in the skin releasate after 24-hour incubation. (E) MDA, a measure of lipid peroxidation and oxidative stress in the skin releasate after 24-hour incubation. Data are expressed as mean ± SEM. Data analyzed with Mann-Whitney U test. ∗P ≤ .05, ∗∗P < .01. n = 5 to 10 per condition. Age ∼3.5 months. GM-CSF, granulocyte-macrophage colony-stimulating factor; IFN-γ, interferon gamma; MCP-1, monocyte chemoattractant protein 1.
CBD attenuates MC activation, inflammation, neuroinflammation, and oxidative stress in sickle mice. Female HbSS-BERK sickle mice were treated daily for 9 days with vehicle (5% DMSO, 5% Tween 20, in sterile phosphate-buffered saline) or pure CBD (from Cayman) intraperitoneally at 20 mg/kg per day except when indicated for 50 mg/kg per day. After 9 days of treatment, mice were humanely euthanized, and plasma and punch biopsies of dorsal skin were collected for analysis. (A) MC activation in the skin biopsies: (i) the number of total MCs per field and percent of degranulating MCs; (ii) toluidine blue–stained sections of skin showing intact and degranulating MCs. Key features observed in representative images of dorsal skin from female sickle mice (ii) include degranulating MCs (black arrows), MC granules (red arrows), intact MCs (yellow arrow), and (iii) tryptase released from the skin after 24-hour incubation. (B) Cytokines released from the skin biopsies of CBD-treated mice in culture medium are expressed as percent of vehicle-treated mice for (i) 20 mg/kg per day CBD (green bars) and (ii) 50 mg/kg per day CBD (red bars). (C) SAP expression in the plasma of vehicle and CBD-treated mice. (D) Substance P, marker of neuroinflammation in the skin releasate after 24-hour incubation. (E) MDA, a measure of lipid peroxidation and oxidative stress in the skin releasate after 24-hour incubation. Data are expressed as mean ± SEM. Data analyzed with Mann-Whitney U test. ∗P ≤ .05, ∗∗P < .01. n = 5 to 10 per condition. Age ∼3.5 months. GM-CSF, granulocyte-macrophage colony-stimulating factor; IFN-γ, interferon gamma; MCP-1, monocyte chemoattractant protein 1.
Sickle mice and patients with SCD have constitutive inflammation, replete with “cytokine storm.” Female sickle mice treated with pure CBD (20 mg/kg per day for 9 days) showed a significant reduction in interleukin-3 (IL-3), tumor necrosis factor-α (TNF-α), macrophage inflammatory protein-1α (MIP-1α), and regulated on activation, normal T-cell expressed and secreted (RANTES), in skin secretagogue compared with vehicle (Figure 2Bi, P < .01, .05, .01, and .01, respectively). IL-3 and macrophage inflammatory protein-1α stimulate tumor necrosis factor-α production and subsequent MC activation.13,14 RANTES injected into rat foot pads caused MC accumulation that was inhibited by an anti-RANTES antibody.15 Thus, CBD inhibits mechanisms leading to MC production and activation in sickle mice. No significant effect was observed in skin secretagogue cytokines with 50 mg/kg per day CBD in females (Figure 2Bii, P > .05), but male sickle mice showed significant reductions in IL-5 and RANTES (supplemental Figure 5, P < .05) compared with vehicle, indicating a dose- and sex-specific response.
A significant decrease in circulating SAP following 9 days of 20 mg/kg per day CBD in female sickle mice confirmed inhibition of global inflammation (Figure 2Ci, P < .05). Both doses of CBD for 9 days attenuated hyperalgesia in both sexes of sickle mice, but cytokine expression appears to be dose and sex specific. CBD may act directly on the central nervous system to attenuate hyperalgesia, but anti-inflammatory effect could be due to the multicellular peripheral activity. This variability could be due to a ∼10-fold increase in circulating plasma CBD after 9 days of treatment with 50 mg per day per day(∼800 nmol/mL) vs with 20 mg/kg per day (∼80 nmol/mL) in female sickle mice (supplemental Figure 6). At higher concentration CBD stimulates intracellular calcium release,16 neutrophil degranulation,17 MC/basophil activation,18 and release of cytokines.19,20 Leukocyte activation is central to the pathobiology of SCD.21 At lower concentration CBD may inhibit cytokines but may stimulate cytokine release at higher concentration, which neutralizes its inhibitory effect.
SP, a marker of neuroinflammation, is upregulated in mice and patients with SCD.10,22,23 It is involved in neurogenic inflammation and initiation and maintenance of chronic pain.24 Oxidative stress contributes to pain and is central to sickle pathobiology.25 SP and MDA, a marker of oxidative stress, were significantly reduced following 9-day CBD treatment (20 mg/kg per day) in 3.5-month-old female sickle mice (Figure 2Cii,iii, P < .05 and .05).
Thus, CBD attenuates neuroinflammation, oxidative stress, and inflammation, key pathobiologic features of SCD. Therefore, CBD may be effective in treating sickle cell pain, and our data support examining the analgesic effectiveness of Food and Drug Administration–approved CBD. However, careful evaluation of pharmacokinetics, dosage, inflammation, and sex differences with CBD treatment is warranted for testing CBD to treat acute and/or chronic sickle pain.
Acknowledgments
The authors thank Joni Ricks-Oddie at the Institute for Clinical and Translational Science for statistical support and Yugal Goel at UCI, Mihir Gupta at Johns Hopkins Medical School, and John D. Roberts at Yale School of Medicine for review and constructive criticism.
This work was supported by NIH Grants RO1s HL147562, CA263806, and U18 EB029354 (awarded by the National Heart, Lung, and Blood Institute [NHLBI], National Cancer Institute, and National Institute of Biomedical Imaging and Bioengineering, respectively), and Susan Samueli Integrative Health Institute’s Scholar Award and SCIRE Foundation (K.G.); Diversity Supplement 3R01HL14756203S awarded by NHLBI (S.K.); NIH Grant R01 DK119498 awarded by the National Institute of Diabetes and Digestive and Kidney Diseases (N.V.D.); American Society of Hematology (ASH) Graduate Hematology Award (H.M.C.); and University of California President’s Fellowship and A.P. Giannini Fellowship and Leadership Award (D.A.A.)
The content is solely the responsibility of the authors and does not necessarily represent the official views of the National Institutes of Health.
Authorship
Contribution: H.M.C. performed hyperalgesia testing in CBD-treated mice and necropsies/tissue harvest, analyzed and interpreted the data, and wrote the manuscript; D.A.A. wrote the manuscript and performed data analysis and presentation, tryptase ELISA, necropsies/tissue harvest; R.F. and G.J.V. performed histopathology; N.G. performed substance P, SAP, and MDA assays; J.L. and V.S. performed hyperalgesia testing in Epidiolex-treated mice; S.K. bred, phenotyped, and prepared sickle and control mice; B.A. performed liquid chromatography mass spectrometry assessment; N.V.D. designed, planned, and supervised liquid chromatography mass spectrometry analysis and revised the manuscript; K.G. conceived, designed, planned, and supervised the entire study, interpreted the data, and wrote/edited the manuscript.
Conflict-of-interest disclosure: K.G. reports honoraria from the Tautona Group, Novartis, and CSL Behring and research grants from Cyclerion, 1910 Genetics, Novartis, Grifols, UCI Foundation, and SCIRE Foundation. D.A.A. reports honoraria from Cyclerion and Cayenne Wellness Centers. The remaining authors declare no competing financial interests.
Correspondence: Kalpna Gupta, 5901 East 7th St, Building 138, Long Beach, CA 90802; e-mail: kalpnag@hs.uci.edu.
References
Author notes
Data will be provided and shared upon request.
There is a Blood Commentary on this article in this issue.
The online version of this article contains a data supplement.
H.M.C. and D.A.A. contributed equally to this study.



This feature is available to Subscribers Only
Sign In or Create an Account Close Modal