Key Points
Reconstituting T cells after allo-SCT display increased levels of oxidized DNA damage.
High levels of oxidative T-cell DNA damage are associated with functional deficits, increased relapse risk, and inferior overall survival.
Abstract
Allogeneic hematopoietic stem cell transplantation (allo-SCT) is the only curative treatment option for a number of hematologic malignancies. Its therapeutic potential relies on the potency of donor T cells to eliminate residual malignant cells, the so-called graft-versus-leukemia (GVL) effect. Disease relapse remains the most frequent treatment failure and is associated with poor outcome. Therefore, it is inevitable to decipher mechanisms that weaken GVL. In recent years, studies of tumor biology have revealed that metabolic remodeling of the micromilieu can critically regulate immune responses. Accumulation of reactive oxygen species leads to a metabolic condition known as oxidative stress, which can severely hamper T cells. Currently, only a few studies, mainly using preclinical models, have demonstrated the occurrence of oxidative stress after allo-SCTs. Therefore, we sought to investigate oxidative stress in a well-characterized group of patients who underwent allo-SCT and its impact on reconstituting T cells. We identified high concentrations of serum 8-hydroxydeoxyguanosine (8-OHdG) as an established biomarker for oxidative stress. 8-OHdG is one of the major products of DNA oxidation, which is normally rapidly removed. After allo-SCT, T cells accumulated oxidative DNA damage. High cellular 8-OHdG content (8-OHdGhi) was associated not only with signs of enhanced T-cell activation but also premature exhaustion. The inability of 8-OHdGhi T cells to efficiently target malignant cells or produce cytotoxic granzyme B and interferon gamma was associated with a significantly increased relapse risk and a shorter overall survival. Taken together, our novel findings could give reason to focus on bolstering DNA repair in reconstituting T cells as a means to improve GVL efficacy.
Introduction
Allogeneic hematopoietic stem cell transplantation (allo-SCT) is the only curative treatment option for several hematologic malignancies, including myelodysplastic syndrome or acute myeloid leukemia (AML), with high-risk features or insufficient responses toward conventional therapy.1 The success of allo-SCT is owed to the activity of the donor’s immune system, in particular, the T cells against residual malignant cells, the so-called graft-versus-leukemia (GVL) effect.2 However, donor cells can also cause a multisystem immune disorder termed as graft-versus-host disease (GVHD), which is a major cause of morbidity and mortality and affects 40% to 60% of the patients.3
Because of the central role of the (transplanted) immune system in mediating allo-SCT’s beneficial effects, it has been possible to reduce the intensity of preparatory conditioning protocols and use, among other strategies, the tapering of prophylactic immunosuppression (for GVHD) and/or donor lymphocyte infusions to treat relapses.4 Unfortunately, relapse of the original disease remains the primary cause of death, and a better understanding of the underlying mechanisms is required to improve the outcome. To date, several nonexclusive mechanisms that promote (allo-) immune escape of malignant cells have been described.5 Under selective pressure, malignant cells can lose HLA expression. In fact, it has been reported that relapsing AML blasts after allo-SCT display lower HLA expression than that at the time of initial diagnosis.6 Naturally, numerous studies have focused on T cells as the main effectors of antitumor immunity in allo-SCT: expression of immune checkpoint ligands (eg, programmed cell death protein 1 [PD-1]7), signs of exhaustion,8 and the loss of proinflammatory cytokine production (eg, interferon gamma [IFN-γ]) have emerged as drivers for disease relapse and/or outgrowth. In a recent seminal study, Zeiser and colleagues9 showed that relapsing AML blasts after allo-SCT perform aerobic glycolysis at high rates and release lactic acid. This bioactive metabolite is then taken up by T cells, leading to bioenergetic reprogramming that favors suboptimal GVL activity. In fact, lactic acid accumulation as a promoter of immune escape has been previously described in solid malignancies and belongs to the group of tolerance-promoting metabolites that can accumulate within the tumor microenvironment.10 Reactive oxygen species (ROS), such as hydrogen peroxide, are further prime examples from this metabolite class. Abundance of short-lived and hyperreactive ROS yields a pathologic condition called oxidative stress. In fact, oxidative stress represents a hallmark of cancer (eg, in chronic lymphocytic leukemia11) that exerts detrimental effects on T cells by downregulating the CD3ζ chain, promoting apoptosis, and providing a survival advantage for suppressive regulatory T cells (TRegs) over conventional T cells.12-14 One of the underlying pathogenic mechanisms is oxidative DNA damage, which may lead to strand breaks, mutations, epigenetic instability, and chromosome abnormalities.15 In this context, 8-hydroxydeoxyguanosine (8-OHdG) represents the most frequent oxidative DNA damage marker, with cellular 8-OHdG levels correlating with systemic oxidative stress levels.16 However, a well-balanced ROS production by mitochondria is required for proper T-cell function and activation.17 Here, ROS act as an important second messenger that promotes continued T-cell receptor signaling.
Oxidative stress after allo-SCT has been reported in preclinical models and patients.18,19 Reconstituting T cells in patients who underwent a transplant respond toward abundant ROS by upregulating the transcription factor nuclear factor erythroid-derived 2-like 2, which regulates multiple stress-responsive pathways that protect from oxidative stress.20 Administration of the enzymatic antioxidant thioredoxin 1in murine allo-SCT mismatch models (eg, GVHD) reduced T-cell (allo-) activation and, hence, GVHD without affecting GVL.21 However, the role of ROS-induced DNA damage on the donor T-cells’ ability for disease control remains unclear. In fact, a previous study has emphasized the importance of DNA damage response in T cells for proper immune surveillance in preclinical cancer models.22 To address this open issue, we investigated whether T cells from patients who underwent allo-SCT exhibit increased oxidative DNA damage and how this might affect their function and, consequently, clinical outcome.
Material and methods
Patient samples
Blood samples were retrieved from patients upon informed consent, in accordance with the Declaration of Helsinki (approval number of local ethic committee: 200_12, 280_14 B and 313_17B). Peripheral blood mononuclear cells were isolated using Ficoll-Paque (GE HealthCare). Patients’ characteristics are summarized in supplemental Table 1, available on the Blood website.
Multiparametric flow cytometry
For flow cytometry (fluorescence-activated cell sorter [FACS]) analyses, samples were stained with fluorochrome-conjugated antibodies and chemical compounds. A complete list of antibodies is provided in supplemental Table 2. For immune-phenotypic characterization, fluorescent cell barcoding was carried out before extra- and intracellular antibody staining, as previously described in detail.23 Samples were recorded on a FACS Canto II flow cytometer (BD Biosciences, Franklin Lakes, NJ) or on a Cytek NL-3000 full spectrum flow cytometer (Cytek Biosciences, Fremont, CA). Data were analyzed using FlowJo Version 10 (FlowJo LLC, Ashland, OR).
For more information, see the supplemental Methods.
Results
Increased levels of 8-OHdG in reconstituting T cells after allo-SCT
First, we analyzed a total of 66 patients with hematologic malignancies who received an allo-SCT from HLA-matched (n = 58) or HLA-haploidentical donors (n = 8). The patients’ clinical characteristics are summarized in supplemental Table 1. Samples were collected at days +30, +45, +60, +75 +90, and +120 after allo-SCT.
Cells release oxidized cell-free DNA into the circulation, which is an indicator for oxidative stress.24 We measured the serum concentration of 8-OHdG as a biomarker for oxidative DNA damage in healthy donors (HDs) (n = 18), patients who underwent autologous SCTs (auto-SCTs) (n = 16; median time point day +45 [29-46]), and patients who underwent allo-SCT (n = 50) using an enzyme-linked immunosorbent assay. Levels of circulating 8-OHdG were increased in patients who underwent allo-SCT at all time points, which is consistent with previous observations from the alloreactive environment,18-20,25 whereas there was no difference between HDs and patients who underwent auto-SCT (Figure 1A). Next, we measured the 8-OHdG level in the T cells of HDs (n = 52), patients who underwent auto-SCT (n = 16; median time point day +43 [23-46]), and patients who underwent allo-SCT (n = 66) using FACS. A significantly increased 8-OHdG median fluorescence intensity (MFI) could be detected in those with allo-SCT T cells up to day +60 but not in patients who underwent auto-SCT (Figure 1B). This observation may suggest that ROS-triggering effects induced by high-dose chemotherapy are no longer effective at the time point of our sampling, and mechanisms associated with alloreactivity are more likely the cause of oxidative stress in patients who underwent allo-SCT beyond day +30.25 Measurements of 8-OHdG levels in CD4+ and CD8+ T cells correlated positively (supplemental Figure 1A). In addition, we examined 8-OHdG levels in CD14+ monocytes and CD3−CD56+ NK cells. Here, only NK cells showed increased 8-OHdG accumulation, which correlated positively with that in T cells (supplemental Figure 1B-D). Typically, histone h2ax is phosphorylated in response to DNA damage.26 Because 8-OHdG levels were significantly linked to ph2ax in allo-SCT T cells, our notion of increased DNA damage was further corroborated (Figure 1C). To exclude the possibility that our observations were affected by physiological fluctuations, we measured 8-OHdG and p2hax in T cells from HD (n = 12) once per week for 6 weeks without detecting significant time-dependent changes (supplemental Figure 1E-F). For subsequent analyses, we grouped patients who underwent allo-SCT based on their average 8-OHdG MFIs in T cells as high(hi), intermediate (int), and low (lo) groups (Figure 1D). Although 8-OHdG MFI T cells decreased continuously over time, the groups of patients with 8-OHdGhi and 8-OHdGlo levels differed significantly throughout the complete observational period (Figure 1E). In line with our findings suggesting oxidative stress after allo-SCT, protein carbonyls and thiobarbituric acid reactive substances (TBARSs) that result from oxidative protein and lipid damage are also significantly elevated in patients. However, we see no association of the serum 8-OHdG (Figure 1F), protein carbonyl, and TBARS concentrations with cellular 8-OHdG levels (supplemental Figure 1G-H), which may indicate that the extent of DNA damage in T cells depends not only on extrinsic ROS abundance but also on intracellular ROS production and cell-intrinsic protective mechanisms (eg, DNA damage repair). Regarding intracellular ROS production with consecutive DNA damage, alloreactivity of donor T cells after allo-SCT is certainly of great importance,25 which we were able to model in in vitro cocultures of antigen-presenting monocyte-derived dendritic cells together with allogeneic T cells. T cells alloactivated in this setting showed a significant increase in 8-OHdG and phosphorylation of h2ax (supplemental Figure 1I). Moreover, our in vitro data do not indicate that extracellular 8-OHdG is substantially taken up by activated T cells (supplemental Figure 1J).
Oxidative DNA damage in reconstituting CD3+T cells after allo-SCT. (A) Serum concentration of 8-OHdG of HDs (n = 18), of patients who underwent auto-SCT (n = 16), and of patients between day 30 to 120 after allo-SCT (n = 50) was quantified using ELISA. 8-OHdG serum levels of HDs were compared with that of patients who underwent allo-SCT at each individual time point, using an unpaired t test. (B) 8-OHdG levels were analyzed in CD3+ T cells of HDs (n = 52), patients who underwent auto-SCT (n = 16), and patients who underwent allo-SCT (n = 66) using FACS, based on the MFI. Representative histograms are shown in the right panel. The T cells’ 8-OHdG MFI in HDs was compared with that of patients who underwent allo-SCT at each individual time point using an unpaired t test. (C) The 8-OHdG and ph2ax MFIs of allo-SCT CD3+ T cells at all tested time points were correlated using the Pearson correlation (r = Pearson correlation coefficient). (D) Based on the mean 8-OHdG MFI in T cells from time points after allo-SCT, patients (n = 66) were grouped into a high (8-OHdGhi, n = 22), intermediate (8-OHdGint, n = 22), and low (8-OHdGlo, n = 22) cohort. (E) The post–allo-SCT course of the 8-OHdG MFI in CD3+ T cells is shown. The horizontal dotted line represents the mean value of HD (n = 54). (F) The post–allo-SCT course of the serum 8-OHdG concentrations is shown. The horizontal dotted line represents the mean value of HD (n = 8). (G) The relative proportion of CD4+ and CD8+ T-cell subsets (ie, central memory/CM, EMRA, EM, and naïve) is shown for the post–allo-SCT period. (H) Frequency of naturally occurring CD3+CD4+CD25+CD127lo/neg Tregs was assessed using FACS and compared between the 3 cohorts after allo-SCT. P value: ∗P < .05; ∗∗P < .01; ∗∗∗P < .001. “n” indicates the sample number; bars represent the standard error of the mean. ELISA, enzyme-linked immunosorbent assay.
Oxidative DNA damage in reconstituting CD3+T cells after allo-SCT. (A) Serum concentration of 8-OHdG of HDs (n = 18), of patients who underwent auto-SCT (n = 16), and of patients between day 30 to 120 after allo-SCT (n = 50) was quantified using ELISA. 8-OHdG serum levels of HDs were compared with that of patients who underwent allo-SCT at each individual time point, using an unpaired t test. (B) 8-OHdG levels were analyzed in CD3+ T cells of HDs (n = 52), patients who underwent auto-SCT (n = 16), and patients who underwent allo-SCT (n = 66) using FACS, based on the MFI. Representative histograms are shown in the right panel. The T cells’ 8-OHdG MFI in HDs was compared with that of patients who underwent allo-SCT at each individual time point using an unpaired t test. (C) The 8-OHdG and ph2ax MFIs of allo-SCT CD3+ T cells at all tested time points were correlated using the Pearson correlation (r = Pearson correlation coefficient). (D) Based on the mean 8-OHdG MFI in T cells from time points after allo-SCT, patients (n = 66) were grouped into a high (8-OHdGhi, n = 22), intermediate (8-OHdGint, n = 22), and low (8-OHdGlo, n = 22) cohort. (E) The post–allo-SCT course of the 8-OHdG MFI in CD3+ T cells is shown. The horizontal dotted line represents the mean value of HD (n = 54). (F) The post–allo-SCT course of the serum 8-OHdG concentrations is shown. The horizontal dotted line represents the mean value of HD (n = 8). (G) The relative proportion of CD4+ and CD8+ T-cell subsets (ie, central memory/CM, EMRA, EM, and naïve) is shown for the post–allo-SCT period. (H) Frequency of naturally occurring CD3+CD4+CD25+CD127lo/neg Tregs was assessed using FACS and compared between the 3 cohorts after allo-SCT. P value: ∗P < .05; ∗∗P < .01; ∗∗∗P < .001. “n” indicates the sample number; bars represent the standard error of the mean. ELISA, enzyme-linked immunosorbent assay.
Based on their CCR7 and CD45RO expression, CD4+ and CD8+ CD3+ T cells were subdivided into naïve (CCR7+CD45RO−), central memory (CCR7+CD45RO+), effector memory (EM, CCR7−CD45RO+), and terminally differentiated effector (EMRA, CCR7−CD45RO−) cells (supplemental Figure 1K). Increasing evidence suggests that naïve T cells mediate GVHD, whereas memory T cells rather preserve beneficial T-cell functions, including the GVL effect.27 Frequencies of naïve T cells did not differ between the 8-OHdGhi and 8-OHdGlo group. Although central memory CD4+ and CD8+ T cells had significantly increased in 8-OHdGhi patients, CD4+ EM and CD8+ EMRA T cells had decreased (Figure 1G). Recovery of CD31+ recent thymic emigrant (RTE) CD4+ T cells that act as a surrogate for thymopoiesis was similar in both groups28 (supplemental Figure 1L). Furthermore, T cells of both groups displayed an inverted CD4/CD8 ratio as compared with T cells of HDs, which is consistent with the more rapid CD8 reconstitution after allo-SCT (supplemental Figure 1M).29 The frequency of naturally occurring CD25+CD127neg CD4+ TRegs, which have been previously shown to be more resilient toward ROS-induced cytotoxicity,12 was higher in the 8-OHdGhi group (Figure 1H).
Oxidative stress can affect hematopoietic stem cell (HSC) function.30 Therefore, we evaluated the patients’ white blood cell engraftment, which was defined as the first of 3 consecutive days with a leucocyte count above 1000/μL as well as the course of the absolute neutrophil count, hemoglobin, and platelets. We could not detect any significant differences between the patient groups (supplemental Figure 1N-O).
Furthermore, we could not identify any demographic (eg, gender or age) or clinical (eg, remission status at transplantation or donor type) determinant for the 8-OHdG levels, as summarized in supplemental Table 3.
Transcriptomic profiling of 8-OHdGhi and 8-OHdGlo T cells indicates differences in proliferation and metabolism
Next, we FACS-sorted 8-OHdGhi (n = 4, from day +52 to +106) and 8-OHdGlo (n = 5, from day +43 to +106) T cells, followed by RNA-sequencing analysis (GSE204782) (Figure 2A). Gene expression profiling together with the principal component analysis suggests a separation between both populations (Figure 2B-C; supplemental Table 4). Furthermore, our gene set enrichment analyses revealed that 8-OHdGhi T cells, among other sets, are significantly enriched for genes that are involved in metabolism (eg, oxphos, glycolysis, and tricarboxylic acid cycle) and cell proliferation (eg, E2F targets, cell cycle, and G2M checkpoint) (Figure 2D). To investigate these phenomena in vitro, we treated T cells from HDs with low, sublethal ROS concentrations that still allowed adequate activation in terms of preserved proliferative capacity (supplemental Figure 2A-B). Consistent with the data from the ex vivo transcriptome analyses, treatment with ROS resulted in DNA damage but was simultaneously associated with greater activation of AKT, mTOR, and Myc signaling pathways (as assessed using FACS) that regulate cell division and metabolism (Figure 2E). In addition, we performed transcriptome analyses of HD-derived T cells treated with ROS and their untreated controls (GSE204781). Again, differences in gene expressions were observed, and we noticed an enrichment of genes associated with cell division and metabolic activity (supplemental Figure 2C-D). Finally, an increased expression of genes related to cell division in 8-OHdGhi T cells isolated from patients who underwent allo-SCT was confirmed by a sustained higher frequency of proliferating Ki-67+ (Figure 2F-G). To investigate whether these differences between 8-OHdGhi and 8-OHdGlo patients also hold true within an individual patient who underwent allo-SCT, the patient's T cells were divided as the top 33% and the lowest 33%, based on their 8-OHdG MFI. Also in this analysis, cells with more 8-OHdG were shown to have a stronger Ki-67 expression than those with less 8-OHdG (supplemental Figure 2E). Furthermore, we observed in T cells activated in vitro that the 8-OHdG level is highest during the replicative S phase. In fact, T cells appear to accumulate 8-OHdG during each of their divisions, which may indicate a particular sensitivity of (allo-)activated, proliferating T cells toward ROS-triggered DNA damages (supplemental Figure 2F).
Transcriptomic differences between reconstituting 8-OHdGhiand 8-OHdGloT cells. (A) CD3+ T cells of patients who underwent 8-OHdGhi (n = 4) and 8-OHdGlo (n = 5) allo-SCT were isolated using FACS-based sorting, followed by RNA isolation and RNA sequencing. (B) Volcano plot of differentially expressed genes (each dot represents 1 gene) between 8-OHdGhi and 8-OHdGlo T cells. Transcripts significantly overrepresented (ie, adjusted P ≤ .1 and log2 fold change ≥1.5) in 1 of both groups are annotated (orange box for 8-OHdGlo and red box for 8-OHdGhi T cells). (C) The PCA of differentially expressed genes shows distinct clustering of samples based on the 8-OHdG level. (D) GSEA of differential gene expression between 8-OHdGhi and 8-OHdGlo T- cells. The graph depicts significantly enriched pathways found in human MSigDB hallmark sets and c2 KEGG gene sets (version 7.1). Size of gene set is annotated to the right. Bar length corresponds to NES. (E) HD-derived CD3+ T cells were activated for 72 hours with anti-CD2, anti-CD3, and anti-CD28 beads and treated twice per day with 10 μM H2O2. Phosphorylated isoforms of AKT (pAKT), of AMPK (pAMPK), and of mTOR (pmTOR), MYC, and HIF1-α were measured as the MFI using FACS (n = 5). Data are expressed as the fold change of expression in T cells pretreated with hydrogen peroxide, relative to untreated T cells (+H2O2 vs −H2O2). (F) Heat map shows differentially regulated cell-cycle–related genes as determined from the RNA seq analysis of 8-OHdGhi and 8-OHdGlo T cells. Only regulated genes with an adjusted P ≤ .1 together with a log2 fold change ≥0.585 or lesser than or equal to −0.585 were selected. The color scale represents the row-wise z score of gene expression. (G) Proportion of proliferating Ki67+ shown for 8-OHdGhi and 8-OHdGlo CD3+ T cells measured at different time points after allo-SCT, using FACS. P value: ∗P < .05; ∗∗P < .01; ∗∗∗P < .001. “n” indicates the sample number; bars represent the standard error of the mean. GSEA, gene set enrichment analysis; NES, normalized enrichment score. PCA, principal component analysis.
Transcriptomic differences between reconstituting 8-OHdGhiand 8-OHdGloT cells. (A) CD3+ T cells of patients who underwent 8-OHdGhi (n = 4) and 8-OHdGlo (n = 5) allo-SCT were isolated using FACS-based sorting, followed by RNA isolation and RNA sequencing. (B) Volcano plot of differentially expressed genes (each dot represents 1 gene) between 8-OHdGhi and 8-OHdGlo T cells. Transcripts significantly overrepresented (ie, adjusted P ≤ .1 and log2 fold change ≥1.5) in 1 of both groups are annotated (orange box for 8-OHdGlo and red box for 8-OHdGhi T cells). (C) The PCA of differentially expressed genes shows distinct clustering of samples based on the 8-OHdG level. (D) GSEA of differential gene expression between 8-OHdGhi and 8-OHdGlo T- cells. The graph depicts significantly enriched pathways found in human MSigDB hallmark sets and c2 KEGG gene sets (version 7.1). Size of gene set is annotated to the right. Bar length corresponds to NES. (E) HD-derived CD3+ T cells were activated for 72 hours with anti-CD2, anti-CD3, and anti-CD28 beads and treated twice per day with 10 μM H2O2. Phosphorylated isoforms of AKT (pAKT), of AMPK (pAMPK), and of mTOR (pmTOR), MYC, and HIF1-α were measured as the MFI using FACS (n = 5). Data are expressed as the fold change of expression in T cells pretreated with hydrogen peroxide, relative to untreated T cells (+H2O2 vs −H2O2). (F) Heat map shows differentially regulated cell-cycle–related genes as determined from the RNA seq analysis of 8-OHdGhi and 8-OHdGlo T cells. Only regulated genes with an adjusted P ≤ .1 together with a log2 fold change ≥0.585 or lesser than or equal to −0.585 were selected. The color scale represents the row-wise z score of gene expression. (G) Proportion of proliferating Ki67+ shown for 8-OHdGhi and 8-OHdGlo CD3+ T cells measured at different time points after allo-SCT, using FACS. P value: ∗P < .05; ∗∗P < .01; ∗∗∗P < .001. “n” indicates the sample number; bars represent the standard error of the mean. GSEA, gene set enrichment analysis; NES, normalized enrichment score. PCA, principal component analysis.
Reconstituting 8-OHdGhi T cells display superior metabolic features
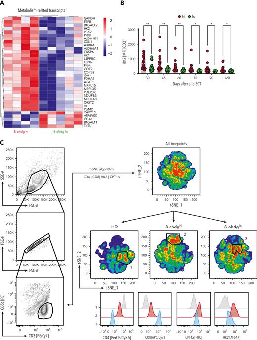
To follow up on the increased levels of metabolism-related transcripts in 8-OHdGhi T cells (Figure 3A), we investigated additional metabolic markers using FACS. After allo-SCT, the glycolytic pacemaker enzyme hexokinase-2 was significantly higher expressed in 8-OHdGhi than in 8-OHdGlo T cells (Figure 3B). Fittingly, the uptake of the fluorescently labeled glucose analog 6-NBDG was also stronger, and we found higher levels of the proglycolytic transcription factor hypoxia inducible factor 1α (HIF-1α) in 8-OHdGhi than in 8-OHdGlo T cells (supplemental Figure 3A-B). Again, we found higher hexokinase-2 and HIF-1α levels in T cells with more 8-OHdG within 1 patient who underwent allo-SCT (supplemental Figure 3A-B). We could not detect significant differences in terms of carnitine-palmitoyl-transferase 1a expression, which controls the rate-limiting step of fatty acid oxidation or mitochondrial biogenesis, between both groups (supplemental Figure 3E-F). The mitochondrial membrane potential, which can inversely correlate with metabolic fitness,31 was lower in 8-OHdGhi T cells (supplemental Figure 3G). Again, it was possible to induce in vitro a similar metabolically more active phenotype in T cells (ie, an enhanced uptake of glucose and fatty acids and an increased expression of the corresponding transporter) by treating using low-dose ROS (supplemental Figure 3H).
Metabolic repertoire higher expressed in 8-OHdGhiT cells. (A) Heat map shows differentially regulated metabolism-related genes as determined from the RNA seq analysis of 8-OHdGhi (n = 4) and 8-OHdGlo (n = 5) T cells. Only regulated genes with an adjusted P ≤ .1 together with a log2 fold change ≥0.585 or lesser than or equal to −0.585 were selected. The color scale represents the row-wise z score of gene expression. (B) Expression of the glycolytic pacemaker molecule HK2 based on its MFI is shown for 8-OHdGhi (n = 22) and 8-OHdGlo (n = 22) CD3+ T cells, as measured at different time points after allo-SCT, using FACS. (C) A t-SNE analysis of FACS data, based on CD4, CD8, CPT1α, and HK2 was performed on 17 000 CD3+CD56neg T cells gated as representatively shown (top). Events from HDs and patients who underwent 8-OHdGhi/lo allo-SCT acquired at all time points were plotted based on the calculated variables t-SNE 1 and t-SNE 2 and subsequently divided into the respective HD, 8-OHdGhi, and 8-OHdGlo groups (middle). Representative histograms of CD4, CD8, CPT1α, and HK2 are shown for selected areas that are characteristic for each individual group (bottom). P value: ∗P < .05; ∗∗P < .01; ∗∗∗P < .001. Bars represent the standard error of the mean. n, sample number; HK2, hexokinase-2.
Metabolic repertoire higher expressed in 8-OHdGhiT cells. (A) Heat map shows differentially regulated metabolism-related genes as determined from the RNA seq analysis of 8-OHdGhi (n = 4) and 8-OHdGlo (n = 5) T cells. Only regulated genes with an adjusted P ≤ .1 together with a log2 fold change ≥0.585 or lesser than or equal to −0.585 were selected. The color scale represents the row-wise z score of gene expression. (B) Expression of the glycolytic pacemaker molecule HK2 based on its MFI is shown for 8-OHdGhi (n = 22) and 8-OHdGlo (n = 22) CD3+ T cells, as measured at different time points after allo-SCT, using FACS. (C) A t-SNE analysis of FACS data, based on CD4, CD8, CPT1α, and HK2 was performed on 17 000 CD3+CD56neg T cells gated as representatively shown (top). Events from HDs and patients who underwent 8-OHdGhi/lo allo-SCT acquired at all time points were plotted based on the calculated variables t-SNE 1 and t-SNE 2 and subsequently divided into the respective HD, 8-OHdGhi, and 8-OHdGlo groups (middle). Representative histograms of CD4, CD8, CPT1α, and HK2 are shown for selected areas that are characteristic for each individual group (bottom). P value: ∗P < .05; ∗∗P < .01; ∗∗∗P < .001. Bars represent the standard error of the mean. n, sample number; HK2, hexokinase-2.
To further confirm our findings using an unsupervised approach, we analyzed our data with t-distributed stochastic neighbor embedding (t-SNE). Each event (ie, single cell) is assigned 2 new variables (ie, t-SNE 1 and t-SNE 2), and all fluorochromes are simultaneously classified as discriminants. Patient samples from the 8-OHdGhi (n = 33) and 8-OHdGlo groups (n = 33) as well as HD (n = 54) were analyzed at all time points using t-SNE. The events of the 3 groups (HD, 8-OHdGhi, and 8-OHdGlo) clustered in different areas, and when evaluating areas of high density (gates labeled with 1, 2, and 3), levels of carnitine-palmitoyl-transferase 1a and HK-2 expression were higher for 8-OHdGhi T cells than for the other T cells (Figure 3C). Next, we used the SCENITH approach to functionally assess the T cells’ metabolic phenotype using FACS.32 Matching the t-SNE analyses, the 8-OHdG MFI correlated positively with protein synthesis (ie, puromycin incorporation), which has been previously shown to act as a surrogate for overall metabolic activity (supplemental Figure 3I). However, further analyses of the use of metabolic inhibitors did not show any metabolic skewing toward either glycolysis or OXPHOS in the 8-OHdGhi group (supplemental Figure 3J).
Phenotype of 8-OHdGhi T cells indicates an increased state of activation
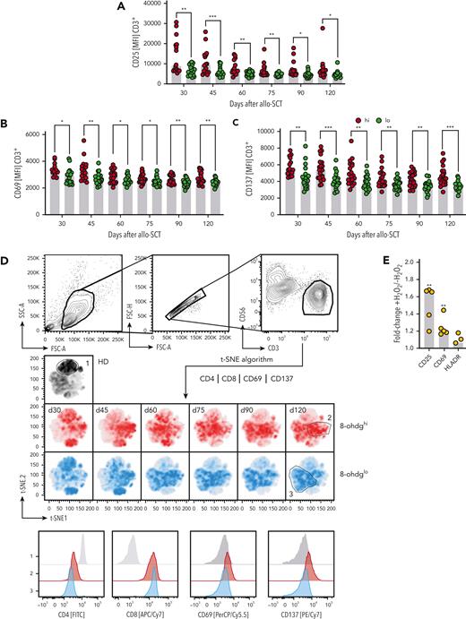
Usually, proliferation and metabolic activity correlate with T-cell activation. Therefore, we evaluated the prototypical T-cell activation markers CD25, CD69, and CD137 on reconstituting 8-OHdGhi and 8-OHdGlo T cells at every time point. CD25, CD69, and CD137 levels were significantly higher in the 8-OHdGhi group at every time point than in the other groups (Figure 4A-C; supplemental Figure 4A-C), further supporting the link between T-cell activation, proliferation, and metabolism. As already shown for other parameters, in individual patients who underwent allo-SCT, the relationship between the 8-OHdG level and the activation markers CD69 and CD137 was comparable (supplemental Figure 4D). Furthermore, patient samples from the 8-OHdGhi (n = 33) and 8-OHdGlo groups (n = 33) as well as samples from HDs (n = 54) were analyzed using t-SNE (for each time point individually). The events of the 3 groups (HD, 8-OHdGhi, and 8-OHdGlo) clustered in different areas, and when evaluating areas of high density (gates labeled with 1, 2, and 3), levels of CD69 and CD137 expression were higher for 8-OHdGhi T cells than for other T cells (Figure 4D). Of note, the activation phenotypes of T cells in 8-OHdGhi and 8-OHdGlo patients share many similarities early after allo-HSC transplantations but become increasingly different over time (Figure 4C). In accordance with our findings, treating T cells during stimulation with low-dose ROS further boosted expression of the activation marker (Figure 4E).
8-OHdGhiT cells display signs of increased activation. (A-C) Levels of the T-cell activation marker CD25, CD69, and CD137 based on the MFI are shown for 8-OHdGhi (n = 22) and 8-OHdGlo (n = 22) CD3+ T cells, as measured at different time points after allo-SCT, using FACS. (D) t-SNE analysis based on CD4, CD8, CD69, and CD137 was performed on concatenated 17 000 CD3+CD56neg T cells gated as representatively shown (top) from HDs and patients who underwent 8-OHdGhi/lo allo-SCT (at all time points after allo-SCT). HD (black) and individual time points of patients who underwent 8-OHdGhi (red) and 8-OHdGlo (blue) allo-SCTs were then plotted based on the calculated variables t-SNE 1 and t-SNE 2 (middle). Representative histograms of CD4, CD8, CD69, and CD137 are shown for characteristic populations of HDs and patients who underwent 8-OHdGhi and 8-OHdGlo allo-SCT (for day +120 after allo-SCT; bottom). (E) HD-derived CD3+ T cells were activated for 72 hours with anti-CD2, anti-CD3, and anti-CD28 beads and treated twice per day with 10 μM H2O2. Expression of CD25, CD69, and HLA-DR was measured as the MFI using FACS (n = 5). Data are expressed as the fold change of expression in T cells pretreated with H2O2 relative to untreated T cells (+H2O2/−H2O2). P value: ∗P < .05; ∗∗P < .01; ∗∗∗P < .001. “n” indicates the sample number; bars represent the standard error of the mean.
8-OHdGhiT cells display signs of increased activation. (A-C) Levels of the T-cell activation marker CD25, CD69, and CD137 based on the MFI are shown for 8-OHdGhi (n = 22) and 8-OHdGlo (n = 22) CD3+ T cells, as measured at different time points after allo-SCT, using FACS. (D) t-SNE analysis based on CD4, CD8, CD69, and CD137 was performed on concatenated 17 000 CD3+CD56neg T cells gated as representatively shown (top) from HDs and patients who underwent 8-OHdGhi/lo allo-SCT (at all time points after allo-SCT). HD (black) and individual time points of patients who underwent 8-OHdGhi (red) and 8-OHdGlo (blue) allo-SCTs were then plotted based on the calculated variables t-SNE 1 and t-SNE 2 (middle). Representative histograms of CD4, CD8, CD69, and CD137 are shown for characteristic populations of HDs and patients who underwent 8-OHdGhi and 8-OHdGlo allo-SCT (for day +120 after allo-SCT; bottom). (E) HD-derived CD3+ T cells were activated for 72 hours with anti-CD2, anti-CD3, and anti-CD28 beads and treated twice per day with 10 μM H2O2. Expression of CD25, CD69, and HLA-DR was measured as the MFI using FACS (n = 5). Data are expressed as the fold change of expression in T cells pretreated with H2O2 relative to untreated T cells (+H2O2/−H2O2). P value: ∗P < .05; ∗∗P < .01; ∗∗∗P < .001. “n” indicates the sample number; bars represent the standard error of the mean.
8-OHdGhi T cells are functionally impaired
Immune exhaustion can lead to an inadequate GVL reaction.5 Inhibitory signals promote T-cell exhaustion and can also be regulated by ROSs.33 Therefore, we investigated the coinhibitory receptors PD-1, killer-cell lectin-like receptor G1 (KLRG1), CD152 (CTLA4), and CD223 (LAG3) on 8-OHdGhi (n = 6-10) and 8-OHdGlo T cells (n = 6-10). PD-1 and KLRG1 levels were significantly elevated in 8-OHdGhi T cells, whereas we observed a similar trend for CD152 and CD223 (Figure 5A; supplemental Figure 5A). When treating HD-derived T cells with low-dose ROS during polyclonal activation, we found a comparable upregulation of immune checkpoint molecules (Figure 5B). Next, we assessed the 8-OHdGhi (n = 6) and 8-OHdGlo (n = 6) T cells’ response toward polyclonal stimulation, in terms of IFN-γ and granzyme-B (GrzB) production. The 8-OHdGhi group showed significantly lower IFN-γ level and a tendency toward less GrzB expression (Figure 5C; supplemental Figure 5B).
8-OHdGhiT cells are exhausted and functionally impaired. (A) Expression of exhaustion markers PD-1, KLRG1, CD152, and CD223 was semiquantified on 8-OHdGhi (n = 6-10) and 8-OHdGlo (n = 6-10) T cells using FACS based on the MFI. (B) HD-derived CD3+ T cells were activated for 72 hours with anti-CD2, anti-CD3, and anti-CD28 beads and treated twice per day with 10 μM H2O2. The MFI of PD-1, KLRG1, CD152, and CD223 was measured using FACS (n = 5). Data are expressed as the fold change of MFI in T cells pretreated with H2O2 relative to untreated T cells (+H2O2/−H2O2). (C) The percentages of IFN-γ (left) and GrzB (right) positive CD3+ T cells stimulated with anti-CD2, anti-CD3, and anti-CD28 beads for 72 hours were measured using FACS in 8-OHdGhi and 8-OHdGlo samples (n = 6). (D) 8-OHdGhi/lo PBMCs were coincubated with the host’s bone marrow–derived AML blasts from time point of initial diagnosis (n = 3). Coculture was performed in different E:T ratios. During coculture for 48 hours, T cells were stimulated with anti-CD2, anti-CD3, and anti-CD28 beads. Specific cell death of AML blasts was assessed using FACS. (E) Elimination of AML blasts, from time point of diagnosis, by reconstituting T cells (n = 3) was assessed by real-time imaging using an IncuCyte Zoom device. Cocultures were performed for 24 hours in a E:T ratio of 1:1 and in the presence of anti-CD2, anti-CD3, and anti-CD28 antibodies. (F) T cells with/without H2O2 pretreatment (n = 5) were cocultured for 24 hours with OCI-AML3 and MOLM-13 AML cell lines in different E:T ratios in presence of anti-CD2, anti-CD3, and anti-CD28 antibodies. Specific cell death was assessed using FACS. P value: ∗P < .05; ∗∗P < .01; ∗∗∗P < .001. “; bars represent the standard error of the mean. E:T, effector to target; n, sample number; PBMC, peripheral blood mononuclear cell.
8-OHdGhiT cells are exhausted and functionally impaired. (A) Expression of exhaustion markers PD-1, KLRG1, CD152, and CD223 was semiquantified on 8-OHdGhi (n = 6-10) and 8-OHdGlo (n = 6-10) T cells using FACS based on the MFI. (B) HD-derived CD3+ T cells were activated for 72 hours with anti-CD2, anti-CD3, and anti-CD28 beads and treated twice per day with 10 μM H2O2. The MFI of PD-1, KLRG1, CD152, and CD223 was measured using FACS (n = 5). Data are expressed as the fold change of MFI in T cells pretreated with H2O2 relative to untreated T cells (+H2O2/−H2O2). (C) The percentages of IFN-γ (left) and GrzB (right) positive CD3+ T cells stimulated with anti-CD2, anti-CD3, and anti-CD28 beads for 72 hours were measured using FACS in 8-OHdGhi and 8-OHdGlo samples (n = 6). (D) 8-OHdGhi/lo PBMCs were coincubated with the host’s bone marrow–derived AML blasts from time point of initial diagnosis (n = 3). Coculture was performed in different E:T ratios. During coculture for 48 hours, T cells were stimulated with anti-CD2, anti-CD3, and anti-CD28 beads. Specific cell death of AML blasts was assessed using FACS. (E) Elimination of AML blasts, from time point of diagnosis, by reconstituting T cells (n = 3) was assessed by real-time imaging using an IncuCyte Zoom device. Cocultures were performed for 24 hours in a E:T ratio of 1:1 and in the presence of anti-CD2, anti-CD3, and anti-CD28 antibodies. (F) T cells with/without H2O2 pretreatment (n = 5) were cocultured for 24 hours with OCI-AML3 and MOLM-13 AML cell lines in different E:T ratios in presence of anti-CD2, anti-CD3, and anti-CD28 antibodies. Specific cell death was assessed using FACS. P value: ∗P < .05; ∗∗P < .01; ∗∗∗P < .001. “; bars represent the standard error of the mean. E:T, effector to target; n, sample number; PBMC, peripheral blood mononuclear cell.
To determine whether these dysfunctions are associated with deficits in eliminating malignant cells, patient-derived 8-OHdGhi and 8-OHdGlo cells (both n = 3) were cocultured with 2 AML cell lines (MOLM-13 and OCI-AML3), T cells were stimulated, and cell death of AML cells was assessed. The ability to clear AML cell lines was superior for 8-OHdGlo T cells than for 8-OHdGhi T cells (supplemental Figure 5C). To mimic the in vivo situation more accurately, in the next experiments, we treated the primary AML blasts isolated at the point of initial diagnosis with the corresponding reconstituting 8-OHdGhi and 8-OHdGlo cells (both n = 3) after allo-SCT. The killing of AML blasts was assessed using FACS and live cell imaging. Again, we observed a significantly reduced potency of 8-OHdGhi T cells to eliminate (primary) leukemic targets (Figure 5D-E). We could confirm our observations using ROS-pretreated T cells, which also lost their ability to target AML cell lines and to produce IFN-γ and GrzB (Figure 5F; supplemental Figure 5D).
Because γδ T cells are considered to be important mediators of the GVL response,34 we determined their frequency in patients who underwent 8-OHdGhi and 8-OHdGlo allo-SCT. We could not detect any significant difference. What we did observe, however, was that γδ T cells exhibited less oxidation-induced DNA damage and, thus, lower p2HAX activation as compared with the rest of T cells (supplemental Figure 5E). This could indicate a stronger resilience toward oxidative stress. Another T-cell–associated factor important for GVL and GVHD is the diversity of the T-cell receptor repertoire.35 From our (quantitatively limited) RNA seq data, we could not find any differences between the 8-OHdGhi and 8-OHdGlo groups (supplemental Figure 5F). To better understand the impact of 8-OHdG on T-cell function, we sought out to identify potential systematic signatures of double-strand DNA damage in the RNA seq from CD3+ T cells sorted from patients who underwent 8-OHdGhi and 8-OHdGlo allo-SCTs. Because RNA seq generates sequencing reads only from actively expressed genome regions, we focused on elucidating potential gene fusion events and their putative underlying the chromosomal rearrangement as surrogate markers for double-strand DNA damage. We especially investigated fusions in selected genes relevant for T-cell function that would preferentially occur within the 8-OHdGhi group. To do so, we applied the current version of the transcriptome-based fusion gene detection pipeline, JAFFA 2.0.36 In fact, using JAFFA, we found 14 rearrangement genes relevant for T-cell function (ie, kinases: eg, ZAP70, FYN; effector molecules: eg, GZMA, GNLY, KLRG1; transcription factors: eg, NFATC2, RUNX3; and cytokine receptors: eg, IL7R, IL21R). From these rearrangement events, we generated a circos plot, showing all events and individual sites of rearrangement (supplemental Figure 5G). At this point, one can speculate whether those fusion events are directly responsible for the documented T-cell dysfunctions.
Oxidative DNA damage in reconstituting T cells is associated with an increased relapse risk and a shorter OS after allo-SCT
Taking into consideration our findings on the reduced in vitro functionality of 8-OHdGhi T cells, we were interested in elucidating the impact of oxidative DNA damage in reconstituting T cells for our patients’ clinical courses. Firstly, we studied the 66 patients who underwent allo-SCT with a median follow-up time of 1027 days (supplemental Table 1). As described in “Increased levels of 8-OHdG in reconstituting T cells after allo-SCT,” patients were grouped based on the average 8-OHdG MFIs in T cells from all time points (Figure 1D). When comparing patients of the 8-OHdGhi and 8-OHdGlo group, we noticed that 8-OHdGhi patients had an increased relapse incidence and a significantly shorter overall survival (OS) (Figure 6A-B). Furthermore, higher 8-OHdG levels were not associated with the occurrence of acute GVHD (of any grade), cytomegalovirus, and/or Epstein-Barr virus (re)infection (supplemental Figure 6A-C). To identify the most critical time point of increased DNA damage in T cells as a predictor for relapse and OS, we performed receiver operating characteristic (ROC) curve analyses. The highest area under the curve values for relapse and OS were achieved, for the 8-OHdG levels in T cells, at day 60 after allo-SCT (Figure 6C). Interestingly, day 60 marks the time point when 8-OHdG MFI in T cells normalize in the 8-OHdGlo group but remains significantly elevated in the 8-OHdGhi cohort (supplemental Figure 6D). Next, we expanded our cohort to a total of 100 patients with allo-SCT, with a median follow-up time of 887 days. The data of the additional patients are summarized in supplemental Table 5. Again, patients were divided into 3 groups based on the 8-OHdG MFI at day 60. As suggested by our ROC results, patients in the 8-OHdGhi subgroup displayed a significantly higher cumulative relapse incidence and a shorter OS than those in the OHdGlo subgroup, further corroborating our initial observations (Figure 6D-E). We could not detect any correlation between the 8-OHdG MFI in T cells at day 60 and the grade of acute GVHD (supplemental Figure 6E). After elaborating on the significance of day 60, we used an extended panel (of 18 markers) for full-spectrum flow cytometry to analyze samples that had been retrieved around day 60 from patients who underwent 8-OHdGhi (n = 15) and 8-OHdGlo allo-SCTs (n = 15). In the following t-SNE analyses, we found, consistent with our previous observations, that in clusters characteristic for a patient who underwent an 8-OHdGhi allo-SCT, T cells show strong expression of both activation and metabolic markers, which are shown together with the T-cell composition (suppl. Figure 6F-G).
Patients with 8-OHdGhiT cells with a higher incidence of relapse and a shorter OS. (A-B) Kaplan-Meier analysis of relapse incidence and OS of patients who underwent allo-SCT with respect to the 8-OHdG level in CD3+ T cells. 8-OHdG categorization is based on the mean 8-OHdG MFI of all investigated time points after allo-SCT. Patients who underwent 8-OHdGhi allo-SCT (n = 22) represent the top 33%, and those who underwent 8-OHdGlo allo-SCT (n = 22) the lowest 33% of the cohort. (C) ROC analyses were performed for relapse and OS for all patients who underwent allo-SCT (n = 66). The AUC was calculated separately for 8-OHdG expression in CD3+ T cells on days +30, +45, +60, +75, +90, and +120 after allo-SCT. (D-E) Kaplan-Meier analysis of relapse incidence and OS of patients who underwent allo-SCT with respect to the 8-OHdG level in CD3+ T cells at d +60 after allo-SCT. Patients who underwent 8-OHdGhi allo-SCT (n = 34) represent the top 33%, and those who underwent 8-OHdGlo allo-SCT (n = 33) represent the lowest 33% of an expanded patient cohort. AUC, area under the curve.
Patients with 8-OHdGhiT cells with a higher incidence of relapse and a shorter OS. (A-B) Kaplan-Meier analysis of relapse incidence and OS of patients who underwent allo-SCT with respect to the 8-OHdG level in CD3+ T cells. 8-OHdG categorization is based on the mean 8-OHdG MFI of all investigated time points after allo-SCT. Patients who underwent 8-OHdGhi allo-SCT (n = 22) represent the top 33%, and those who underwent 8-OHdGlo allo-SCT (n = 22) the lowest 33% of the cohort. (C) ROC analyses were performed for relapse and OS for all patients who underwent allo-SCT (n = 66). The AUC was calculated separately for 8-OHdG expression in CD3+ T cells on days +30, +45, +60, +75, +90, and +120 after allo-SCT. (D-E) Kaplan-Meier analysis of relapse incidence and OS of patients who underwent allo-SCT with respect to the 8-OHdG level in CD3+ T cells at d +60 after allo-SCT. Patients who underwent 8-OHdGhi allo-SCT (n = 34) represent the top 33%, and those who underwent 8-OHdGlo allo-SCT (n = 33) represent the lowest 33% of an expanded patient cohort. AUC, area under the curve.
Discussion
Disease relapse remains the major cause of mortality among patients who underwent allo-SCTs. Therefore, it is obligatory to better understand the underlying pathomechanisms to further improve therapeutic efficacy. In this context, a number of immune escape mechanisms have been described to limit GVL efficacy.5 They include the expression of immunological checkpoint molecules, metabolic perturbations, and premature immune cell exhaustion.8,9,37 Here, we investigated whether oxidative stress is detrimental for the functional reconstitution of T cells and, consequently, their ability to mediate GVL. It is well established that oxidative stress, as a hallmark of cancer, contributes to tumor immune escape.14 The abundance of ROS negatively affects T-cell function and survival.13,38 In fact, prevalence of oxidative stress has been previously reported in allo-SCT,18-20,25 which we confirmed with increased 8-OHdG, protein carbonyls, and TBARS in the patients’ serum as well as 8-OHdG in circulating T cells.
Despite previous reports on the detrimental effects of oxidative stress on the function of HSCs,30,39 we could not detect any association between the oxidative DNA damage in T cells and hematopoietic engraftment. In fact, resistance to (oxidative) stress is considered a key characteristic of stem cells.40 At the same time, we observed higher frequencies of more mature T-cell subsets (ie, EM and EMRA T cells) in the 8-OHdGlo patients, which is very well in line with a decreasing resilience toward ROS with increasing T-cell differentiation.41 In addition, faster engraftment and sustained higher levels of TRegs, a cell type that is characterized by superior (as compared with conventional T cells) resistance toward ROS, were observed in patients who underwent 8-OHdGhi vs those who underwent 8-OHdGlo_allo-SCTs.12,42
Transcriptomic characterization of T cells with varying degrees of oxidative DNA damage revealed an enrichment of transcripts related to bioenergetic metabolism and cell cycle in the 8-OHdGhi group, which we confirmed via analyses on the protein and functional levels. In fact, impairment of these pathways (in T cells) has been linked to AML relapse after allo-SCT.12 In contrast, it has been shown that blocking Akt/mTOR signaling in T cells, which among other functions controls activation, proliferation, and metabolic activity, can improve immune therapies.43,44 Similarly, inhibition of glycolytic metabolism that can either be promoted directly by Akt/mTOR or mTOR-controlled HIF1α- or Myc-activation enhances the T cells’ antitumor function.45-47 This is in line with observations from adoptive T-cell therapy optimization studies that indicate that (mTOR-driven) glycolytic activity may favor terminal differentiation and senescence of T cells.45 In this context, it is also important to note that optimal T-cell activation requires mitochondrial ROS production.17 Moreover, ROS can act as amplifiers of cell signaling by promoting phosphorylation of Akt,48 which we could confirm when treating T cells with (low-dose) hydrogen peroxide, and it may explain why reconstituting 8-OHdGhi T cells express markers associated with activation, proliferation, and metabolic activity more strongly than other T cells.
Chronic T-cell stimulation can lead to exhaustion.49 A key feature of exhausted T cells is the sustained expression of inhibitory receptors, such as PD-1 or KLRG1.50 This represents a compensatory mechanism to avoid immune overactivation. We found higher levels of both PD-1 and KLRG1 on 8-OHdGhi T cells. As expected, the T cells’ ability to produce IFN-γ and eliminate AML blasts was significantly impaired. Of course, the latter findings might also have been partly caused by the T cells’ increased exposure to ROSs, as a result of ROS-induced cell damage and senescence.12,38,41 At the end, both increased expression of inhibitory receptors and T-cell dysfunctions are associated with relapse after allo-SCT.8,51-53 Indeed, we observed higher relapse rates and a shorter OS in the 8-OHdGhi patient group. Incidence of GVHD was not increased, which would tend to be against the narrative that alloreactivity of T cells, which leads to increased mitochondrial ROS production,54 is causative for the 8-OHdGhi T-cell phenotype. In addition, no increased rate of cytomegalovirus or Epstein-Barr virus reactivation could be detected, indicating a preserved graft-versus-infection effect. Our ROC analyses identified 8-OHdGhi levels at day +60 after allo-SCT to be the most suitable time point to predict relapse and OS, with the average time to relapse being +282 days.
The mechanisms leading to oxidative stress after allo-SCT remain to be elucidated. Genetic polymorphisms in the oxidative stress pathways of the host and/or the donor could determine the amount of ROS production and/or resilience toward ROS-mediated (DNA) damage. In fact, 8-OHdG glycosylase (OGG1) is primarily responsible for the removal of 8-OHdG from damaged DNA bases once it has been formed.55 Polymorphisms at position 1245 in exon 7 of the human OGG1 lead to a substitution of cysteine for serine and are associated with a lower DNA repair activity,56 which also could favor 8-OHdG accumulation and need to be investigated, especially in donor cells. Theoretically, we could then select third-party stem cell donors based on the (most favorable) OGG1 polymorphism, but obviously this requires further research on sufficiently large donor cohorts together with the corresponding allo-SCT outcome data. Recently, a first-of-its class pharmacological activator of OGG1 was introduced.57 This could allow us a targeted repair of 8-OHdG, which could take place either by the systematic administration of an OGG1 activator or in the context of pretreating donor lymphocyte infusions. Most likely, both oxidative stress level and cell intrinsic protective mechanisms codetermine oxidative DNA damage in T cells, because we could not detect a direct correlation between cellular oxidized DNA contents and circulating oxidized nucleic acids, lipids, and proteins as surrogates for systematic ROS abundance. Nevertheless, the use of systematic antioxidants such as thioredoxin-1 could be beneficial for patients who underwent allo-SCT, because preclinical studies describe an improvement of the immunometabolic T-cell phenotype in the context of antitumor responses, and at the same time, benefits in terms of GVHD development.21,58
In summary, we demonstrate that oxidative stress is associated with DNA damage in reconstituting T cells after allo-SCT. T cells with high levels of DNA damage showed signs of sustained activation and premature exhaustion. This T-cell phenotype was associated with functional deficits, a higher relapse incidence, and a shorter OS. Remarkably, T-cell DNA damages appear to specifically affect GVL activity but not GVHD. A better understanding of the underlying mechanisms (eg, genetic polymorphisms in oxidative stress pathways) could be relevant for donor selection or could lead to the development of new therapies aimed at improving DNA damage repair in T cells or at redox remodeling after allo-SCT.
Acknowledgments
The authors thank the patients, their families, and referring physicians who made this study possible. The authors thank Florentine Schonath (Core Unit Cell Sorting and Immunomonitoring Erlangen), Alina Kämpf, Lina Meretuk, Luisa Albert, and Dorothea Gebhardt for excellent technical assistance. The graphical abstract was created with BioRender.com.
F.K., C.F., R.J., H.B., E.H., T.D., A.M., and D.M. were funded by the Deutsche Forschungsgemeinschaft (DFG, German Research Foundation); Project-ID 324392634 - TRR 221. S.V and A.M. were supported by the Deutsche José Carreras Leukämie-Stiftung (02 R/2021).
Authorship
Contribution: F.K., C. Liang, and R.B.-L. planned and performed research, compiled and analyzed data, and helped writing the manuscript; A.S., C.F., C. Lischer, S.R., S.V., B.J., M.B., R.J., W.R., H.B., T.D., and A.M. performed research, analyzed data, and provided material; T.F. and E.H. helped writing the manuscript; and D.M. designed the study, analyzed data, and wrote the manuscript.
Conflict-of-interest disclosure: The authors declare no competing financial interests.
Correspondence: D. Mougiakakos, Department for Hematology and Oncology, Otto-von-Guericke University, Leipzigstr 44, 39120 Magdeburg, Germany; e-mail: dimitrios.mougiakakos@med.ovgu.de.
References
Author notes
The data reported in this article have been deposited in the Gene Expression Omnibus database (accession numbers GSE204782 and GSE204781).
Data are available on request from the corresponding author, Dimitrios Mougiakakos (dimitrios.mougiakakos@med.ovgu.de).
The online version of this article contains a data supplement.
There is a Blood Commentary on this article in this issue.
The publication costs of this article were defrayed in part by page charge payment. Therefore, and solely to indicate this fact, this article is hereby marked “advertisement” in accordance with 18 USC section 1734.







This feature is available to Subscribers Only
Sign In or Create an Account Close Modal