NGS has led to the discovery of somatic mutations in splicing factors (SF), a group of functionally related genes previously not implicated in leukemogenesis. At least one genetic aberration in the most commonly affected 7 splicing factor genes is present in the majority of patients with MDS and related diseases (MDS/MPN and AML). The most popular and plausible hypothesis is that individual splicing mutations are associated with mis-splicing of key pathogenic genes in leukemia. However, searches for the essential mis-spliced gene or pathway in engineered cell lines and murine models have not been successful despite identification of many downstream gene targets.
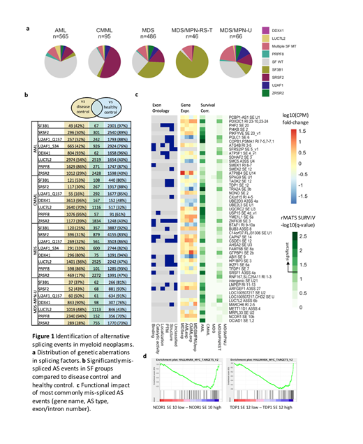
We have designed a strategy that overcomes pitfalls and advances results of previous attempts to identify the most essential targets. First, we have collected an expansive dataset (RNA-Seq and WGS of 1258 patient samples and 63 healthy controls) which allowed us to overcome sample size limitations and exclude cases with low tumor burdens, decreasing the analytic noise. In addition to studying the common mutant SRSF2 (n=208), SF3B1 (n=282), and U2AF1 (n=69) cases, we have also studied LOH lesions (fs, ns, deletions) in the less frequently affected splicing factors LUC7L2, DDX41, PRPF8, and ZRSR2 (n=211) (Fig.1A). Unsupervised hierarchical clustering segregated patient splicing signatures by disease type, SF mutation, and SF expression. To detect significantly dysregulated alternative splicing (AS) events, samples from each disease subtype, with mutations in SF3B1 (various), SRSF2P95, U2AF1S34, or U2AF1Q157, were compared to patients without SF mutations and also healthy controls. The disease cohorts were also stratified by LUC7L2, DDX41, PRPF8, and ZRSR2 expression levels, and the lower expression groups were compared to both the higher expression groups and healthy controls. Meta-analysis revealed over 17,000 splicing variations that were significantly dysregulated in at least one of 64 comparisons (PSI≥5%, q≤.05). Statistically significant AS events in each group were overlaid to identify commonly dysregulated AS events when compared to both the disease control and the healthy bone marrow controls (Fig.1B).
We characterized AS events that were unique to the myeloid neoplasm subtypes as well as specific to genetic aberrations in SFs. We also identified genes and transcripts mis-spliced in multiple groups, suggesting a convergence of splicing factor mutations on a common target gene. The vast majority of our analysis identified alterations in isoform balance, however some splice sites that were activated only in the MDS and AML cohorts but never utilized in healthy controls. Examples of these tumor-specific splicing events are found in CERS2, which was found in a majority of patient samples, and in FMNL1, which was overwhelmingly mis-spliced in SF3B1 mutant patient samples (data not shown).
We have highlighted the 52 AS events that were changed most often in comparisons against disease controls and/or healthy controls. Examples of targeted exons and introns included those in ubiquitination factors, transcription factors, DNA repair factors, and oncogenes. We classified significantly changed exons by the functional domains of the translated protein. The cohorts were then stratified according to the inclusion level of the exon or intron. The inclusion groups were compared to distinguish differences both in gene expression and in dysregulation of downstream pathways. Furthermore, the exons and introns were examined for any correlation with survival in the myeloid neoplasm subtypes. Integration of these datasets provided insights into the functional impact of AS in myeloid neoplasms, e.g., TDP1 exon 12, or exon 10b of NCOR1 inclusion both is positively correlated with expression of MYC targets and negatively associated with survival in AML patients (Fig.1C-D)
In sum, we have identified strong isoform candidates for the practical study of AS driven pathogenesis, utilizing both RNA-seq and the integration of publicly available exon annotation and pathway databases. Notably, our analyses have unveiled hundreds of splicing changes dysregulated at a statistically significant level, thus warranting further assessments. This assemblage of splicing patterns found in myeloid neoplasms patients' samples is the largest in existence and should greatly advance the study of pathogenic AS.
Walter:MLL Munich Leukemia Laboratory: Employment. Hutter:MLL Munich Leukemia Laboratory: Employment. Haferlach:MLL Munich Leukemia Laboratory: Employment, Equity Ownership. Haferlach:MLL Munich Leukemia Laboratory: Employment, Equity Ownership. Maciejewski:Alexion: Consultancy; Novartis: Consultancy.
Author notes
Asterisk with author names denotes non-ASH members.

This feature is available to Subscribers Only
Sign In or Create an Account Close Modal