Background
Diffuse large B-cell lymphoma (DLBCL) is the most common subtype of non-Hodgkin lymphoma. Although a majority of patients are cured with standard chemo-immunotherapy, up to 40% of DLBCL patients have refractory disease or develop relapse following R-CHOP regimen, warranting development of novel, more effective therapeutic strategies for this cohort[1]. The composition of immune cells in the tumor microenvironment (TME) and tumor PD-L1 expression have been reported to predict DLBCL outcomes, however PD1 inhibitors demonstrate response rates of less than 10%.[2-5] We hypothesize that a better characterization of spatial architecture of the tumour microenvironment (TME) in lymphoma will help explain why DLBCL has poor responses to PD1 inhibitors and guide future targeted immunotherapies for these patients.
Methods
Here we characterized the TME in DLBCL using imaging mass cytometry (IMC), which allows high-dimensional, single-cell and spatial analysis of FFPE tissues at sub-cellular resolution [6]. Using a panel of 32 antibodies, IMC was performed 41 tissue microarray cores from 33 DLBCL cases. IMC images were analyzed for relevant immunophenotypes, the spatial architecture of those phenotypes and compared to clinical outcomes to identify immune contexture based biomarkers.
Results
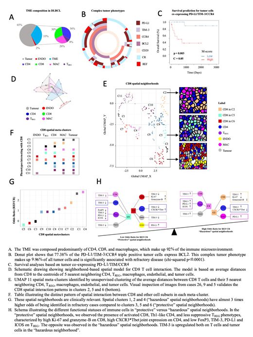
Phenograph was used to cluster tumor and immune cells based on phenotype. Immune cells represented 33% of the cells broken down to CD4 (36%), CD8 (30%), macrophages (26%) and TREG(8%) (Figure A).Immune cell infiltration in individual tumor samples ranged from 7% to 75% with marked heterogeneity between samples. Analysis of immune marker expression on tumor cells identified co-expression of PD-L1/CCR4/TIM3 to be highly prognostic for overall survival (p=0.003, Figure B-C)
To characterize the patterns of spatial interaction in the TME, we developed an unsupervised multivariate model to construct spatial meta-clusters based on average distances from CD8 to the centroids of 5 nearest endothelial cells, TREG, CD4 T cells, macrophages, and tumor cells (Figure D). Spatial analysis revealed 11 meta-clusters for CD8 T cell interactions (Figure E). Each CD8 spatial interaction pattern is distinctive with case to case heterogeneity (Figures F). Risk assessment analyses of spatial clusters 1, 2 and 4 ("hazardous") had almost 3 times higher odds of being identified in refractory cases compared to clusters 3, 5 and 6 ("protective") (Figure G). In the "protective" spatial neighborhoods, we observed the presence of activated CD8, Th1-like CD4, and less suppressive TREGphenotypes, with opposite in "hazardous" areas (Figures H). TIM-3 expression was high both on T cells and tumor cells in the "hazardous" neighborhoods. Finally, we show that sub-setting our analysis of CD8 phenotypes based on their spatial location to other cells improved our ability to predict overall survival in the cohort.
Conclusion
These results are the first to demonstrate that spatial profiling of immune architecture in DLBCL is associated with clinical outcomes, and that spatial analysis of immune cells should be explored as a potential biomarker for patients treated with immunotherapies.
References
[1] Coiffier, B. et al.,Blood116, 2040-5 (2010).
[2] Lenz, G. et al.,N. Engl. J. Med.359, 2313-2323 (2008).
[3] Ansell, S. et al.,J. Clin. Oncol.19, 720-726 (2001).
[4] Qiu, L., et al., BMC Cancer19, 273 (2019).
[5] Kridel, R., et al., Haematologica100, 143-5 (2015).
[6] Giesen, C. et al., Nat. methods |11, 417 (2014).
Merchant:Agios: Speakers Bureau; Pfizer: Consultancy, Research Funding.
Author notes
Asterisk with author names denotes non-ASH members.

This feature is available to Subscribers Only
Sign In or Create an Account Close Modal