We recently conducted a clinical trial of CD22-directed chimeric antigen receptor (CAR) T cells in children and adults with relapsed or refractory B-cell acute lymphoblastic leukemia (ALL). While we did observe some transient responses, overall outcomes were inferior to another recent trial of CD22 CAR T cells in ALL performed at the NCI (Fry, T.J. et al. Nat Med, 2018). Intriguingly, these trials used a CAR that employed the same antigen-binding and intracellular signaling domains, and differed only in the length of linker connecting the variable regions of the single chain variable fragment (scFv). Based on these clinical observations, we sought to identify how the scFv linker impacts CAR biology and regulates CAR-driven T cell activity.
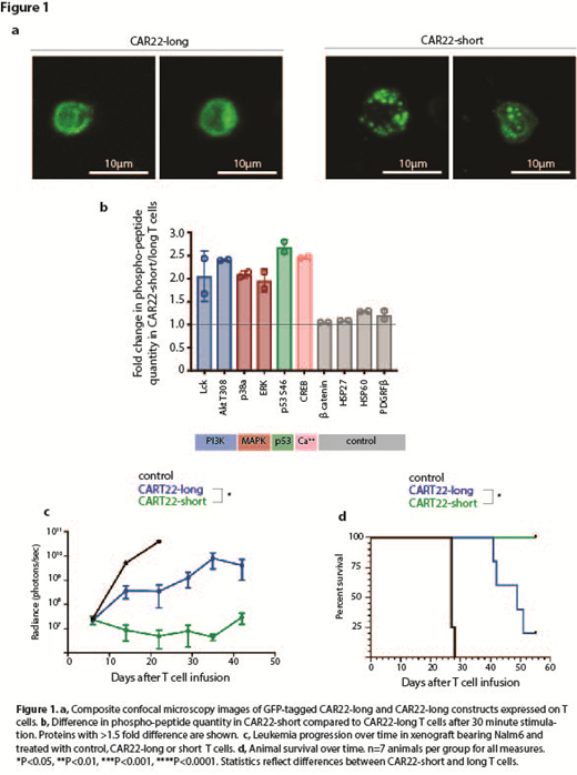
The University of Pennsylvania's CD22 CAR contained a long 20 amino acid scFv linker ("CAR22-L") while the NCI's CAR had a 5 amino acid linker ("CAR22-S"). We began by investigating the impact of linker length on CAR biochemistry. Both CAR22-L and CAR22-S had similar antigen-binding affinities (KD of 1.67nM and 6.05nM, respectively). Chromatography revealed that CAR22-L remained monomeric in solution while CAR22-S formed homodimers. To explore how dimerization influenced surface-membrane biology, we developed GFP-tagged versions of each CAR and performed confocal microscopy on CAR+ T cells. CAR22-L exhibited homogenous surface membrane expression, while CAR22-S appeared to self-aggregate and cluster (Fig. 1a). We investigated the impact of this clustering on receptor signaling and found that CAR22-S demonstrated high levels of signaling molecule activation (i.e. Akt, p70-S6 and STAT3) in the absence of antigen engagement. This is consistent with previous reports establishing that CAR clustering can lead to tonic signaling (Long, A.H. et al. Nat Med, 2015). Importantly, this tonic signaling did not lead to autonomous T cell proliferation.
We proceeded to evaluate how clustering and tonic signaling impacted CAR function upon antigen engagement. Microscopic evaluation of CAR T cells combined with CD22+ Nalm6 cells revealed greater actin and microtubule organizing complex polarization (P = 0.02 and 0.01, respectively) in CAR22-S cells, consistent with superior immune synapse formation. This was accompanied by increased phosphorylation of PI3K, MAPK and calcium signaling proteins (Fig. 1b) after CAR engagement. RNA sequencing revealed significantly greater activation of immune response gene programs in CAR22-S cells as compared to CAR22-L after overnight exposure to Nalm6.
We next investigated the impact that this enhanced receptor-driven activity had on CAR T cell anti-tumor function. CAR T cells were combined with Nalm6 in vitro and residual Nalm6 was serially quantified, revealing that CAR22-S mediated greater tumor control than CAR22-L, particularly at later time periods (P < 0.001). This was associated with greater secretion of IFNg, IL-2 and TNFa (all P < 0.001). Finally, we compared anti-tumor efficacy in xenograft models of systemic Nalm6. NOD/SCID/cg-/- mice were engrafted with Nalm6 and received 1x106 CAR T cells 7 days later. CAR22-S demonstrated greater in vivo expansion (P < 0.0001) and enhanced control of systemic disease (Fig. 1c,P = 0.017), resulting in prolongation of animal survival (Fig. 1d,P = 0.013). Based on these observations, we have designed a novel, affinity-enhanced CD22 CAR and confirmed that shorter linker length improves anti-tumor activity of this CAR. T cells expressing this CAR are currently undergoing evaluation in a phase I clinical trial (ClinicalTrials.org Identifiers NCT03620058 and NCT02650414). Thus far, 4 children and 2 adults have been infused with manageable toxicity. Early outcomes are promising, with 67% achieving complete remission at day 28, compared to 50% in our original CART22 trials.
In summary, by investigating the potential mechanisms for an apparent discrepancy in outcomes between two different clinical trials, we demonstrate that reducing the length of the scFv linker results in significant changes to CAR biochemistry that directly lead to antigen-independent receptor activity. In contrast to previously published data demonstrating that tonic signaling of CD28-costimulated CARs is detrimental to T cell function (Long, A.H. et al. Nat Med, 2015), we found that tonic signaling of 4-1BB-costimulated CARs may be beneficial, possibly by priming T cells for rapid response to antigen.
Singh:University of Pennsylvania: Patents & Royalties. Frey:Novartis: Research Funding. Engels:Novartis: Employment. Zhao:Novartis: Employment. Peng:Novartis: Employment. Granda:Novartis: Employment. Ramones:Novartis: Employment. Lacey:Novartis: Research Funding; Novartis: Patents & Royalties: Patents related to CAR T cell biomarkers; Tmunity: Research Funding. Young:novartis: Research Funding. Brogdon:Novartis: Employment. Grupp:Roche: Consultancy; GSK: Consultancy; Novartis: Consultancy, Research Funding; Humanigen: Consultancy; CBMG: Consultancy; Novartis: Research Funding; Kite: Research Funding; Servier: Research Funding; Jazz: Other: study steering committees or scientific advisory boards; Adaptimmune: Other: study steering committees or scientific advisory boards; Cure Genetics: Consultancy. June:Novartis: Research Funding; Tmunity: Other: scientific founder, for which he has founders stock but no income, Patents & Royalties. Maude:Novartis: Consultancy; Kite: Consultancy. Gill:Novartis: Research Funding; Tmunity Therapeutics: Research Funding; Carisma Therapeutics: Research Funding; Amphivena: Consultancy; Aro: Consultancy; Intellia: Consultancy; Sensei Bio: Consultancy; Carisma Therapeutics: Equity Ownership. Ruella:AbClon: Membership on an entity's Board of Directors or advisory committees; Nanostring: Consultancy, Speakers Bureau; Novartis: Patents & Royalties: CART for cancer.
Author notes
Asterisk with author names denotes non-ASH members.

This feature is available to Subscribers Only
Sign In or Create an Account Close Modal