Abstract
A wide spectrum of variation exists in blood cell traits, such as hemoglobin levels and blood cell counts, yet how this variation is genetically regulated across the hematopoietic lineage remains largely unknown. Single-cell transcriptomics has recently found that hematopoietic lineage commitment occurs in earlier populations of progenitor cells than previously thought, but the functional consequences of these refined models have not yet been explored. Here, we integrate population-based genetics with single-cell chromatin landscapes to gain novel insights into the lineage-specific regulation of human hematopoiesis.
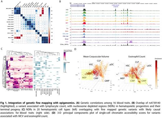
First, we conducted a genome-wide association study (GWAS) using data from the UK Biobank, consisting of 113,000 individuals of predominantly European descent. We measured the effects of genetic variation on 16 blood cell traits, including red blood cell counts, platelet counts, and white blood subtype cell counts. Genetic correlations revealed significant correlations between traits from the same lineage (Fig. 1A), such as red blood cell count and hemoglobin (R2 = 0.91, Bonferroni p < 0.001), as well as others associated with distinct lineages, such as platelet count and lymphocyte count (R2 = 0.29, Bonferroni p < 0.001), suggesting that regulation of hematopoiesis occurs across various stages of lineage commitment.
A total of 2,178 regions (each 3 megabases in size) contained sentinel variants with genome-wide significant associations across the 16 blood cell measurements. We performed Bayesian fine mapping on all common variants (MAF > 0.1%) within each region to resolve specific variants driving phenotypic differences. 36,919 variants had >1% posterior probability of being causal for a trait association, and 1,110 regions (51%) contained a top variant with >50% causal probability, indicating that fine mapping successfully pinpointed a large number of causal variants.
A major advantage of our approach was the ability to identify multiple causal hits per association locus. For example, in addition to a primary hit in an intronic region, our analysis confidently identified a secondary variant (rs4739140) near IL7, a cytokine critical for B lymphopoiesis (Fig. 1B). This variant fails to reach genome-wide significance independently (p = 9.2e-07), but is likely causal due to its low linkage disequilibrium and distinct effect size relative to nearby associations. Interestingly, when we overlay rs4739140 with chromatin dynamics in 20 primary human hematopoietic cell types using assay for transposase-accessible chromatin with high throughput sequencing (ATAC-seq), we find that this variant falls within a nucleosome depleted region (NDR) in early progenitors such as hematopoietic stem cells, multipotent progenitors, and lymphoid-primed multipotential progenitors, but not lineage restricted cells such as B cells. These findings suggest that rs4739140 may affect an enhancer for IL7 that impacts early lymphoid commitment.
In addition to 20 bulk ATAC-seq populations, we quantified enrichment of fine mapped GWAS variants in the chromatin landscapes of 2,034 single cells isolated from 8 immunophenotypically-defined hematopoietic progenitor populations. Enrichment analyses identified that most genetic variation was enriched for NDRs within relevant lineage restricted precursors, such as mean corpuscular volume within megakaryocyte-erythroid progenitors and eosinophil count within granulocyte-monocyte progenitors (Fig. 1C, D). However, one subgroup of common myeloid progenitor (CMP) cells was enriched for genetic variation associated with eosinophil count but not other granulocyte traits such as basophil count or neutrophil count, suggesting that eosinophil lineage commitment may actually occur in a distinct subpopulation contained in the CMP population.
By integrating GWAS fine mapping with bulk and single-cell chromatin data, we identified novel putative causal variants affecting 16 blood traits and refined our understanding of the exact stages at which hematopoietic lineages are specified. To our knowledge, this is the first study to characterize the phenotypic consequences of genetic variation across the hematopoietic lineage at single-cell resolution. A better understanding of human hematopoiesis can contribute to knowledge of how these processes go awry in diseases of blood cell production, including cytopenias and malignant disorders.
No relevant conflicts of interest to declare.
Author notes
Asterisk with author names denotes non-ASH members.

This feature is available to Subscribers Only
Sign In or Create an Account Close Modal