Key Points
Thymocyte signaling via a transgenic survivin-reactive TCR induced T-ALL with 100% penetrance.
Thymic expression of signaling receptors targeting TAAs coexpressed in the thymus poses a risk for leukemogenesis.
Abstract
T-cell receptors (TCRs) and chimeric antigen receptors recognizing tumor-associated antigens (TAAs) can now be engineered to be expressed on a wide array of immune effectors. Engineered receptors targeting TAAs have most commonly been expressed on mature T cells, however, some have postulated that receptor expression on immune progenitors could yield T cells with enhanced potency. We generated mice (survivin-TCR-transgenic [Sur-TCR-Tg]) expressing a TCR recognizing the immunodominant epitope (Sur20-28) of murine survivin during early stages of thymopoiesis. Spontaneous T-cell acute lymphoblastic leukemia (T-ALL) occurred in 100% of Sur-TCR-Tg mice derived from 3 separate founders. The leukemias expressed the Sur-TCR and signaled in response to the Sur20-28 peptide. In preleukemic mice, we observed increased cycling of double-negative thymocytes expressing the Sur-TCR and increased nuclear translocation of nuclear factor of activated T cells, consistent with TCR signaling induced by survivin expression in the murine thymus. β2M−/− Sur-TCR-Tg mice, which cannot effectively present survivin peptides on class I major histocompatibility complex, had significantly diminished rates of leukemia. We conclude that TCR signaling during the early stages of thymopoiesis mediates an oncogenic signal, and therefore expression of signaling receptors on developing thymocytes with specificity for TAAs expressed in the thymus could pose a risk for neoplasia, independent of insertional mutagenesis.
Introduction
Adoptive immunotherapy has shown increasing promise as a treatment of cancer, driven in part by advances in genetic engineering that permit efficient expression of receptors targeting tumor antigens on immune effectors. Several clinical trials have demonstrated antitumor efficacy following adoptive transfer of mature T cells engineered to express T-cell receptors (TCRs) targeting tumor-associated antigens (TAAs), including NY-ESO-1,1 MART-1,2,3 and MAGE-A3.4 Similarly, impressive antitumor effects have recently been observed following transfer of mature T cells engineered using retroviruses to express chimeric antigen receptors targeting TAAs.5-7 In these studies, toxicity has related to autoimmunity3,8-10 and cytokine release syndrome,11-13 but oncogenesis as a result of retroviral-based gene transfer has not been observed.
This stands in contrast to the clinical experience following gene therapy for interleukin 2 receptor γc−/− (IL2Rγc−/−) congenital immunodeficiency where 5 of 20 patients developed T-cell acute lymphoblastic leukemia (T-ALL) following retroviral-mediated expression of IL2Rγc in hematopoietic stem cells.14-16 Leukemia in this setting was associated with insertional mutagenesis, with integration of the IL2Rγc transgene into regulatory regions of the LMO2 oncogene, leading to dysregulated LMO2 expression.14,15 Although insertional mutagenesis mediated by the retroviral vector was an essential component of leukemogenesis observed in this series, retroviral vectors encoding the adenosine deaminase transgene have integrated into regulatory regions of oncogenes, including LM02 and MDS1-EVI1, following gene therapy for correction of adenosine deaminase deficiency, without the development of leukemia.17,18 One possible explanation for these findings is a contribution of IL2Rγc signaling in early thymocytes to leukemogenesis, a hypothesis that remains controversial.19-21 TCR signaling during early thymopoiesis appears sufficient to induce T-ALL in some animal models, and in others the aberrant TCR signal plays a cooperating role as part of an oncogenic cascade.22-25 Interestingly, T-ALL induced in patients receiving IL2Rγc-expressing hematopoietic progenitors was associated with other oncogenic mutations, in particular those involving the NOTCH1 oncogene.26 Thus, although insertional mutagenesis poses a risk for gene therapy involving hematopoietic progenitors, expression of signaling receptors themselves during early thymopoiesis may also be oncogenic, especially when combined with cooperating mutations in partner oncogenes.
Because extensive T-cell differentiation is associated with diminished functionality and diminished persistence following adoptive transfer,27 there has been increasing interest in expressing receptors engineered to recognize TAAs in less differentiated T-cell progenitors, including multipotential hematopoietic progenitors.28 In this study, we created transgenic mice expressing a TCR recognizing a peptide derived from survivin (Sur), a tumor-associated molecule expressed in some nonneoplastic tissues, including the thymus, which has been studied as a potential target for immunotherapy of cancer.29 The Sur-TCR was expressed downstream of a human CD2 promoter, which drives expression during early stages of thymopoiesis. Sur-TCR-transgenic (Sur-TCR-Tg) T cells seeded the periphery of Sur-TCR-Tg mice, but did not mediate autoimmunity or meaningful antitumor effects. However, we unexpectedly observed T-ALL in 100% of Sur-TCR-Tg mice derived from 3 separate founders. All Sur-TCR-Tg associated T-ALLs also had NOTCH1 mutations. Through a series of studies, we demonstrate that signaling via the Sur-TCR, in response to major histocompatibility complex (MHC)–restricted presentation of peptides within the thymus, plays an essential oncogenic role in this model system. This model demonstrates that genetic engineering aimed at endowing T-lymphoid progenitors with the capacity to recognize TAAs, which are coexpressed in the thymus, could pose a risk for neoplasia, independent of insertional mutagenesis.
Materials and methods
Generation of Sur-TCR-Tg mice
Animal studies were conducted according to National Cancer Institute (NCI) Animal Care and Use Committee–approved protocols. Wild-type (WT) C57BL/6 mice were purchased from the Animal Production Unit, NCI (Frederick, MD). Rag1−/− and β2M−/− mice were purchased from The Jackson Laboratory. To generate Sur-TCR-Tg mice, C57BL/6 mice were vaccinated twice 1 week apart with 100 μL of a Db-binding peptide derived from mouse survivin20-28 (Sur20-28) plus a CD4+ helper peptide (hepatitis B virus [HBVc128-140]) in incomplete Freund adjuvant. Splenocytes were harvested 2 weeks after vaccination and cultured with Sur20-28 peptide (0.1 μg/mL)–pulsed irradiated EL4 cells (18 000 rad) with 10 IU/mL recombinant human IL-2 for 14 days. Sur20-28 tetramer-binding CD8+ splenocytes were electronically sorted, then RNA was extracted, and TCR α- and β-chains were cloned using 5′-rapid amplification of cDNA ends (Life Technologies). TCR α- and β-transcripts were found to be Vα8/Jα24/Cα and Vβ13/Dβ2/Jβ2/Cβ2. The α- and β-genomic sequences were polymerase chain reaction (PCR) amplified with primers gα1 (5′-AGCTGAATTCATGAACAGATTCCTGGG-3′) and gα2 (5′-AGCTGTCGACTCAACTGGACCACAGCC-3′) or gβ1 (5′-AGCTGAATTCATGGGCTCCAGGC-3′) and gβ2 (5′-AGCTGTCGACGTCAAGGATGCATAA-3′), respectively. Sequence-validated purified PCR products were cloned into a human CD2 minigene-based vector as previously described30 (kindly provided by Al Singer, NCI, National Institutes of Health [NIH]), and coinjected into fertilized C57BL/6 embryos yielding 11 transgenic founder lines. Three founder lines with a high frequency of Sur20-28 tetramer-binding CD8+ T cells were bred, housed at the NIH, and underwent further analysis.
Immunofluorescence and imaging flow cytometry
To assess nuclear factor of activated T cells (NFAT) nuclear localization using immunofluorescence, 2 independent Sur-TCR-Tg+ leukemic cell lines were infected with a retrovirus encoding NFAT–enhanced green fluorescent protein (eGFP) (a generous gift of Irving L. Weissman, Stanford University). GFP+ cells were sorted by flow cytometry, then treated with Sur20-28 (2 μg/mL) or phorbol 12-myristate 13-acetate (PMA; 50 ng/mL) and ionomycin (1 μM) or untreated for 30 minutes at 37°C, then cytospun onto slides (800 rpm for 3 minutes). Cells were fixed (4% paraformaldehyde) for 30 minutes at 4°C on slides. Propidium iodide was used for nuclear staining before mounting with Vectashield (Vector Laboratories). Nuclear translocation was assessed as positive or negative via visual assessment using a Nikon Eclipse E800 microscope with a mercury lamp and a fluorescent filter. Images were captured with a Zeiss AxioCam MRm digital camera; quantitative analysis was performed using Zeiss Zen 2011 software.
Cells stained for imaging flow cytometry were run on an ImageStreamX using INSPIRE software (Amnis Corporation). A brightfield area lower limit was set so debris and particles with an area of ≤25 pixels were not saved. A raw max pixel (nonbackground subtracted pixel value) upper limit was set to channel 4094 for all fluorescence channels so any pixels saturating the camera were not saved into the data file. A minimum of 20 000 cells meeting these acquisition criteria were acquired per sample at ×40 magnification. Single-color compensation controls were acquired with the brightfield illumination and the 785 laser turned off. A compensation matrix was created and all analyses were performed in IDEAS analysis software (Amnis Corporation). Single cells were gated using a brightfield area vs brightfield aspect ratio plot and by drawing a gate around the single-cell cluster having a high aspect ratio. Cells having nuclei in focus were gated using the gradient root mean square feature on the 4′,6 diamidino-2-phenylindole (DAPI) channel (channel 7). All further analyses were performed on single cells with nuclei which were in focus.
To assess NFAT nuclear translocation, thymocytes from 6-week-old Sur-TCR-Tg+ (black) and WT (gray) mice were stained with cell-surface antibodies (CD4, CD8, CD25, CD44, Ter119, CD11b, CD11c, Gr1), fixed/permeabilized (eBioscience) overnight at 4°C, stained with intracellular NFATc2 (G1-D10; Santa Cruz Biotechnology) for 30 minutes and then with AF488 goat-anti-mouse IgG2a (Invitrogen) antibody (1:400) for 30 minutes. DAPI was added before analysis. Colocalization of NFAT and DAPI was measured using the Similarity feature, a pixel-by-pixel comparison of the 2 images (IDEAS software; Amnis Corporation).
Results
Mature peripheral T cells in Sur-TCR-Tg mice bind survivin peptides, but do not respond to naturally processed survivin peptides on tumors or normal tissues
To explore the potential for survivin-reactive TCRs to mediate antitumor effects, we generated TCR-Tg mice expressing a TCR with specificity for an H-2b–restricted peptide in murine survivin (Sur20-28). Based upon binding of >90% of CD8+ T cells to tetramers incorporating Sur20-28, 3 Sur-TCR-Tg transgenic founders (E8, F8, and L8) were bred for further studies (Figure 1A). Sur-TCR-Tg T cells, but not WT cells, specifically proliferated (supplemental Figure 1A, available on the Blood Web site) and degranulated (Figure 1B), as evidenced by surface expression of CD107a,31 in response to Sur20-28. Because survivin is expressed at low levels on a variety of normal tissues,32 which could activate Sur-TCR-Tg T cells, we assessed whether peripheral T cells in Sur-TCR-Tg mice showed evidence of T-cell activation. There was no evidence for aberrant T-cell activation based upon CD44 expression on BV8+ T cells in WT mice vs Sur-TCR-Tg mice (Figure 1C); additionally, >99.5% of T cells in Sur-TCR-Tg+/Rag−/− mice, which do not express endogenous α-chains, bore a naive phenotype (Figure 1C). Furthermore, Sur-TCR-Tg T cells did not produce cytokines when cocultured with H-2b+Sur+ tumors ex vivo (supplemental Figure 1B-C), or mediate antitumor effects when transferred into H-2b+Sur+tumor-bearing recipients in vivo (supplemental Figure 1D). Because the thymus expresses survivin at levels equivalent to tumor cell lines (supplemental Figure 1B), we reasoned that aberrant thymic development could result in maturation of nonfunctional Sur-TCR-Tg cells. To test this, we tested functionality of retrovirally transduced healthy C57Bl/6 splenocytes expressing the Sur-TCR, which confirmed responsiveness to Sur20-28, but an absence of response to Sur-expressing tumor cell lines (supplemental Figure 2). Together, the data are consistent with a model wherein mature Sur-TCR-Tg T cells are capable of responding to Sur20-28, but do not recognize naturally processed survivin peptides expressed on normal or malignant tissues likely related to insufficient signal strength as a result of low TCR avidity and/or inefficient peptide processing or presentation.33-35
Survivin-specific T cells from Sur-TCR-Tg mice respond to survivin20-28 peptide. (A) CD8+ T cells from peripheral blood leukocytes of Sur-TCR-Tg mice bind survivin tetramer (gated CD8+ splenocytes are shown from E8, F8, and L8 founders and WT mice). (B) Sur-TCR-Tg CD8+ splenocytes (left panel) express high levels of CD107a following stimulation by Sur20-28 (solid line), compared with control E7 peptide (dotted line). Splenocytes from WT mice show no significant degranulation when exposed to the same peptide (right panel). (C) Expression of CD44 and TRBV8 (TCR β-variable) on gated CD8+ peripheral blood lymphocytes from WT, Sur-TCR-Tg, and Sur-TCR-Tg/Rag−/− mice. Results are shown from 1 representative mouse, and similar results were observed in >6 animals of each type.
Survivin-specific T cells from Sur-TCR-Tg mice respond to survivin20-28 peptide. (A) CD8+ T cells from peripheral blood leukocytes of Sur-TCR-Tg mice bind survivin tetramer (gated CD8+ splenocytes are shown from E8, F8, and L8 founders and WT mice). (B) Sur-TCR-Tg CD8+ splenocytes (left panel) express high levels of CD107a following stimulation by Sur20-28 (solid line), compared with control E7 peptide (dotted line). Splenocytes from WT mice show no significant degranulation when exposed to the same peptide (right panel). (C) Expression of CD44 and TRBV8 (TCR β-variable) on gated CD8+ peripheral blood lymphocytes from WT, Sur-TCR-Tg, and Sur-TCR-Tg/Rag−/− mice. Results are shown from 1 representative mouse, and similar results were observed in >6 animals of each type.
Leukemic transformation occurs in developing thymocytes in all Sur-TCR-Tg mice from 3 separate founders
Unexpectedly, Sur-TCR-Tg+ mice from all 3 founders spontaneously developed T-ALL. Death due to leukemia began at 4 months of age in F8 and L8 offspring and at 6 months of age in E8 offspring (Figure 2A). Incidence and timing of onset of the leukemia was identical in Sur-TCR-Tg/Rag+/− vs Sur-TCR-Tg/Rag−/− mice from each founder (Figure 2A), and all animals succumbed to leukemia by 14 months of age. The longer leukemic latency for progeny of the E8 founder corresponded with a lower site density and frequency of Sur-TCR-Tg+ T cells compared with the other 2 founders (Figure 1A), raising the prospect that the Sur-TCR might contribute to leukemogenesis.
Sur-TCR-Tg mice develop lethal leukemia. (A) Leukemia developed in progeny of all 3 founders beginning at 4 to 6 months, with equivalent latency and penetrance in Sur-TCR-Rag+/− and Sur-TCR-Rag−/− mice. (B) T-ALL mice (right) had enlarged spleens (top) and thymi (bottom) at necropsy compared with WT mice (left). (C) Hematoxylin and eosin (H&E) staining of thymus (top), and anti-TdT immunohistochemistry of spleen (bottom) in preleukemic 6-week-old Sur-TCR-Tg mice (left) and T-ALL 6-month-old Sur-TCR-Tg mice (right) (×50 magnification). T-ALL mice show complete effacement of the affected organs. (B-C) Examples from 1 representative mouse, and similar results were observed in >6 animals of each type.
Sur-TCR-Tg mice develop lethal leukemia. (A) Leukemia developed in progeny of all 3 founders beginning at 4 to 6 months, with equivalent latency and penetrance in Sur-TCR-Rag+/− and Sur-TCR-Rag−/− mice. (B) T-ALL mice (right) had enlarged spleens (top) and thymi (bottom) at necropsy compared with WT mice (left). (C) Hematoxylin and eosin (H&E) staining of thymus (top), and anti-TdT immunohistochemistry of spleen (bottom) in preleukemic 6-week-old Sur-TCR-Tg mice (left) and T-ALL 6-month-old Sur-TCR-Tg mice (right) (×50 magnification). T-ALL mice show complete effacement of the affected organs. (B-C) Examples from 1 representative mouse, and similar results were observed in >6 animals of each type.
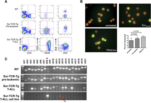
T-ALL in Sur-TCR-Tg mice is characterized by enlargement of the spleen, thymus, lymph nodes, lung, liver, and kidney due to infiltration with sheets of terminal deoxynucleotidyl transferase (TdT)+ blasts (Figure 2B-C, supplemental Figure 3), which are typically CD3+CD24+TRBV8+CD25+CD4−CD8− (Figure 3A). Sur-TCR-Tg T-ALL is transplantable because leukemic cells from enlarged thymi and spleens injected IV into sublethally irradiated (500 rad) WT recipients resulted in lethal T-ALL within 3 weeks in 8 of 8 recipients. Furthermore, 10 of 10 unirradiated recipients of cells from an established Sur-TCR-Tg T-ALL cell line developed T-ALL, with a mean life expectancy of 30 days.
T-ALL in Sur-TCR-Tg mice is composed of transformed thymocytes that express and signal via the transgenic TCR. (A) Flow cytometry of splenocytes harvested from representative WT, Sur-TCR-Tg preleukemic mice (∼6 weeks of age), and Sur-TCR-Tg T-ALL mice. T-ALL cells consistently express CD3, CD24, and TRBV8, usually express CD25 and typically do not express CD4 or CD8. Similar results were observed in at least 3 separate experiments involving >6 animals of each type. (B) Sur-TCR-Tg T-ALL signal in response to the Sur20-28 peptide. T-ALL cell lines derived from a representative Sur-TCR-Tg leukemic mouse were transduced with NFAT-eGFP, then exposed to the irrelevant control E7 peptide, Sur20-28, or PMA/Ca ionophore. Nuclear translocation of NFAT-eGFP as identified via microscopy is shown in a representative field (immunofluoresence images) and data are summarized from 10 fields for each condition. Four independent experiments using 2 separate T-ALL cell lines were tested with similar results. (C) TRAV gene expression in representative WT and Sur-TCR-Tg preleukemic mice reveal a diverse repertoire. T-ALL harvested from spleen of a representative T-ALL mouse expresses an oligoclonal repertoire of TRAV genes, whereas a cell line derived from leukemic splenocytes is clonal, as evidenced by a single native TRAV gene (TRAV12 arrow). Preleukemic spleen, leukemic spleen, and the T-ALL cell lines (but not WT) express the transgenic TRAV8, designated with a star. This experiment was repeated at least 3 times using 3 different leukemic and WT animals as well as 3 separate leukemic lines with similar results.
T-ALL in Sur-TCR-Tg mice is composed of transformed thymocytes that express and signal via the transgenic TCR. (A) Flow cytometry of splenocytes harvested from representative WT, Sur-TCR-Tg preleukemic mice (∼6 weeks of age), and Sur-TCR-Tg T-ALL mice. T-ALL cells consistently express CD3, CD24, and TRBV8, usually express CD25 and typically do not express CD4 or CD8. Similar results were observed in at least 3 separate experiments involving >6 animals of each type. (B) Sur-TCR-Tg T-ALL signal in response to the Sur20-28 peptide. T-ALL cell lines derived from a representative Sur-TCR-Tg leukemic mouse were transduced with NFAT-eGFP, then exposed to the irrelevant control E7 peptide, Sur20-28, or PMA/Ca ionophore. Nuclear translocation of NFAT-eGFP as identified via microscopy is shown in a representative field (immunofluoresence images) and data are summarized from 10 fields for each condition. Four independent experiments using 2 separate T-ALL cell lines were tested with similar results. (C) TRAV gene expression in representative WT and Sur-TCR-Tg preleukemic mice reveal a diverse repertoire. T-ALL harvested from spleen of a representative T-ALL mouse expresses an oligoclonal repertoire of TRAV genes, whereas a cell line derived from leukemic splenocytes is clonal, as evidenced by a single native TRAV gene (TRAV12 arrow). Preleukemic spleen, leukemic spleen, and the T-ALL cell lines (but not WT) express the transgenic TRAV8, designated with a star. This experiment was repeated at least 3 times using 3 different leukemic and WT animals as well as 3 separate leukemic lines with similar results.
To test whether T-ALL in Sur-TCR-Tg mice bore a functional Sur-TCR, we transduced T-ALL cells with an NFAT reporter construct expressing GFP, then exposed them to the Sur20-28 peptide. Fluorescence microscopy demonstrated significantly increased nuclear NFAT translocation following exposure of T-ALL cells to the Sur20-28 peptide, consistent with intact signaling via the transgenic Sur-TCR (Figure 3B). Together, the data are consistent with T-ALL derived from neoplastic transformation of a thymocyte expressing the transgenic Sur-TCR.
To explore whether leukemogenesis in this model derived from a singular transforming event or occurred in multiple cells contemporaneously, we exploited incomplete allelic exclusion of the TCR α-chain,36-38 and analyzed the TCR α-variable (TRAV) repertoire in Sur-TCR-Tg T-ALL. Figure 3C demonstrates diverse TRAV gene rearrangement in WT mice and significant TRAV diversity in Sur-TCR-Tg preleukemic mice, studied at 6 to 8 weeks of age, prior to the onset of T-ALL. Interestingly, the TRAV repertoire of cells derived from effaced spleens from mice with T-ALL demonstrated gene rearrangement involving the majority of TRAV families, consistent with leukemia-transforming events involving multiple thymocytes contemporaneously. Alternatively, it is possible that TRAV gene rearrangement occurred subsequent to transformation. In contrast, cell lines derived from ex vivo passage of T-ALL cells harvested from affected organs were clonal, demonstrating only 1 native α-rearrangement, (TRAV12 in the representative line shown in Figure 3C), as well as TRAV8 (derived from the transgenic α-chain). We conclude that transgenic expression of the Sur-TCR gives rise to highly penetrant leukemic transformation, observed in 3 separate founders, which are transplantable, and may occur contemporaneously in multiple thymocytes.
T-ALL in Sur-TCR-Tg mice does not require oncogene activation via insertional mutagenesis
Because leukemia occurred in 3 independent Sur-TCR-Tg founders, with similar latencies and penetrance, we judged it statistically highly unlikely to be caused by insertional mutagenesis. Nonetheless, we sought to map insertion sites using linker-mediated PCR of genomic DNA. A restriction enzyme-resistant band representing the site of vector-genomic DNA junction ascertained in splenocyte DNA extracted from a progeny of founder E8 mapped the insert site to a gene desert on chromosome 14 (supplemental Figure 4A), 351 kb upstream (5′) of dachshund homolog 1 (Dach1), and 516 kb downstream (3′) of mitotic-spindle organizing protein 1 (MZT1). The insertion site was confirmed by shotgun sequencing, however, PCR-based amplification of the same E8 vector/insertion junction was not successful in progeny of F8 and L8 founders, confirming that integration did not occur in the same site in these animals. Expression of Dach1 did not differ in E8 progeny compared with WT mice and Mzt1 expression was unchanged in the brain and modestly downregulated in the thymi in E8 progeny when compared with WT mice (supplemental Figure 5).
Linker-mediated PCR was not successful in identifying the insertion sites in progeny of F8 and L8 founders, therefore, we used a fluorescence in situ hybridization (FISH) hybridization probe, which bound the human CD2 enhancer, and identified transgene integration into chromosome 11 for F8 and L8 founders. Interestingly, FISH analysis revealed 4 copies of chromosome 11 in leukemia lines derived from F8 and L8 progeny, with 2 of the 4 copies of chromosome 11 carrying the transgene, consistent with genomic instability in T-ALL lines derived from a Sur-TCR-Tg+/− heterozygote (supplemental Figure 4B). Together, the data make insertional mutagenesis a highly unlikely mechanism for highly penetrant leukemia in progeny from 3 founders, further suggesting that the Sur-TCR itself was implicated in leukemic transformation in this model.
Preleukemic Sur-TCR-Tg mice show increased cycling and expansion of early thymocyte subsets
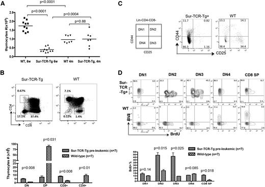
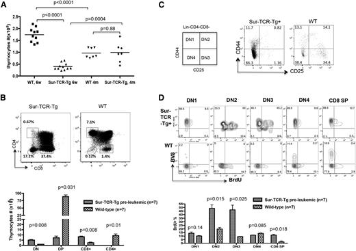
To further explore the pathogenesis of leukemic transformation in this model, we studied the thymi of Sur-TCR-Tg animals prior to the onset of leukemia. At 6 weeks of age, preleukemic Sur-TCR-Tg thymi were abnormally small. Between 6 weeks and 4 months, WT thymi decreased in size whereas Sur-TCR-Tg thymi increased in size, such that by 4 months of age, Sur-TCR-Tg thymi were of similar size to WT thymi (Figure 4A). Despite their small size, we observed increased frequencies and absolute numbers of CD4−CD8− double-negative (DN) thymocytes and CD8+CD4− in 6-week Sur-TCR-Tg thymi, compared with WT mice (Figure 4B), whereas CD4+CD8+ double-positive and CD4+CD8− thymocytes were reduced compared with WT. The increased number of CD8+CD4− was due to expansion of immature single-positive CD8+ cells (ISPs), as they expressed higher levels of CD24 and lower levels of CD127 than CD8+ SP thymocytes found in WT mice (supplemental Figure 6).
Preleukemic Sur-TCR-Tg mice demonstrate perturbed thymopoiesis, with increased cycling of DN2 and DN3 thymocytes and expansion of the DN4 and CD8 SP subsets. (A) Preleukemic 6 weeks (6w) Sur-TCR-Tg mice have abnormally small thymi, but thymic size significantly increases by 4 months of age. Absolute thymocytes counts in Sur-TCR-Tg mice and WT mice at 6 weeks and 4 months of age are shown. Each shape represents 1 individual mouse. Experiment was conducted 3 times with similar results. (B) Thymocyte subset analyses as revealed via flow cytometry in preleukemic 6w Sur-TCR-Tg mice vs age-matched WT mice. Sur-TCR-Tg mice have increased frequencies (top) and absolute numbers (bottom) of CD4–CD8– thymocytes and CD8+CD4− SP thymocytes compared with WT mice, in contrast to diminished numbers of CD4+CD8+ double-positive and CD8−CD4+ SP thymocytes. This experiment was conducted >3 times with similar results. (C) Using CD44 and CD25 to stratify the DN thymocyte subset, 6w Sur-TCR-Tg mice show a selective increase in the frequency of the DN4 subset, whereas other subsets are reduced compared with WT mice. This experiments was conducted 3 times with similar results. (D) BrdU incorporation demonstrates increased cycling of the DN2 (CD25+CD44+), DN3 (CD25+CD44−), and CD8+CD4− subsets in preleukemic Sur-TCR-Tg mice compared with WT controls. BrdU was injected intraperitoneally (IP) to 6w Sur-TCR-Tg and control mice. Eighteen hours later, thymi were harvested and BrdU incorporation was analyzed using flow cytometry. Fluorescence-activated cell sorter (FACS) plots from 1 representative Sur-TCR-Tg are shown (top) as well as summative data from 7 mice (bottom). This experiment was performed twice with similar results.
Preleukemic Sur-TCR-Tg mice demonstrate perturbed thymopoiesis, with increased cycling of DN2 and DN3 thymocytes and expansion of the DN4 and CD8 SP subsets. (A) Preleukemic 6 weeks (6w) Sur-TCR-Tg mice have abnormally small thymi, but thymic size significantly increases by 4 months of age. Absolute thymocytes counts in Sur-TCR-Tg mice and WT mice at 6 weeks and 4 months of age are shown. Each shape represents 1 individual mouse. Experiment was conducted 3 times with similar results. (B) Thymocyte subset analyses as revealed via flow cytometry in preleukemic 6w Sur-TCR-Tg mice vs age-matched WT mice. Sur-TCR-Tg mice have increased frequencies (top) and absolute numbers (bottom) of CD4–CD8– thymocytes and CD8+CD4− SP thymocytes compared with WT mice, in contrast to diminished numbers of CD4+CD8+ double-positive and CD8−CD4+ SP thymocytes. This experiment was conducted >3 times with similar results. (C) Using CD44 and CD25 to stratify the DN thymocyte subset, 6w Sur-TCR-Tg mice show a selective increase in the frequency of the DN4 subset, whereas other subsets are reduced compared with WT mice. This experiments was conducted 3 times with similar results. (D) BrdU incorporation demonstrates increased cycling of the DN2 (CD25+CD44+), DN3 (CD25+CD44−), and CD8+CD4− subsets in preleukemic Sur-TCR-Tg mice compared with WT controls. BrdU was injected intraperitoneally (IP) to 6w Sur-TCR-Tg and control mice. Eighteen hours later, thymi were harvested and BrdU incorporation was analyzed using flow cytometry. Fluorescence-activated cell sorter (FACS) plots from 1 representative Sur-TCR-Tg are shown (top) as well as summative data from 7 mice (bottom). This experiment was performed twice with similar results.
Using CD44 and CD25 expression to subclassify the DN subset, we observed that only the CD44–CD25– DN4 subset was increased in frequency in preleukemic Sur-TCR-Tg mice (Figure 4C), consistent with previous reports in other TCR-Tg mice.39,40 To explore the basis for preferential enrichment of the DN4 subset and the CD8+ SP subset, we measured 5-bromo-2′-deoxyuridine (BrdU) incorporation in thymocytes from preleukemic Sur-TCR-Tg vs age-matched WT mice. Sur-TCR-Tg mice showed significantly increased rates of BrdU incorporation in DN2 and DN3 subsets, essentially entirely mediated via cycling of thymocyte progenitors that expressed the Sur-TCR, as evidenced by TRBV8 expression (Figure 4D). We also observed increased BrdU incorporation in CD8 SP thymocytes, which also expressed the Sur-TCR. Together, the data are consistent with a model wherein Sur-TCR expression leads to excessive cycling in DN2, DN3, and CD8+ ISP thymocytes, resulting in expanded populations of DN4 and CD8+ ISP thymocytes.
Signaling via the Sur-TCR plays a critical role in leukemic transformation
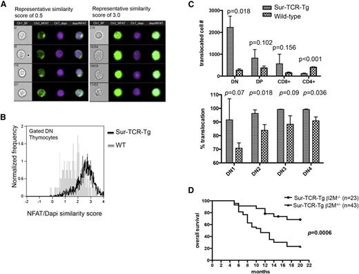
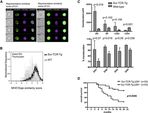
Previous work demonstrated that thymi express robust levels of survivin32 and we confirmed that survivin RNA was expressed at similar levels in thymocytes, thymic epithelium, and solid tumors (supplemental Figures 1B, 7). We thus reasoned that Sur-TCR–expressing thymocytes were likely exposed to survivin-derived peptides presented via H-2b during thymic development, potentially inducing TCR signaling that could contribute to leukemic transformation. To determine whether we could observe evidence for signaling via the Sur-TCR, we used ImageStream technology, which simultaneously measures cellular morphology, immunofluorescence, and cell-surface phenotype by flow cytometry, in order to measure NFAT nuclear translocation in specific thymocyte subsets. Nuclear translocation of NFAT was used as a surrogate for TCR signaling, and was assessed based upon colocalization with DAPI, generating an NFAT/DAPI similarity score for each cell analyzed. For illustration, the left panel of Figure 5A shows immunofluorescence of 4 representative DN thymocytes with NFAT/DAPI similarity scores of 0.5 (nontranslocated), whereas the right panel shows representative DN thymocytes with NFAT/DAPI scores of 3.0 (highly translocated). Figure 5B shows the NFAT/DAPI similarity score histograms for gated DN thymocytes from 1 representative Sur-TCR-Tg (black line) vs WT mouse (gray line). Mean NFAT/DAPI similarity scores for DN thymocytes in Sur-TCR-Tg mice were significantly higher than scores in WT mice (2.62 ± 0.03 vs 1.84 ± 0.06 from Sur-TCR-Tg vs WT mice, respectively, P = .0013). Using a value of >1.0 similarity to define cells with NFAT nuclear translocation, we quantified NFAT translocated cells in thymocyte subsets from preleukemic Sur-TCR-Tg vs WT mice at 6 weeks of age (Figure 5C top). Preleukemic Sur-TCR-Tg mice had significantly increased numbers of DN thymocytes with NFAT translocation, whereas NFAT translocation in other thymic subsets was not abnormal. When DN subsets were analyzed, significant increases in NFAT nuclear translocation were present in the DN2 and DN4 subset in Sur-TCR-Tg preleukemic mice compared with WT mice (Figure 5C bottom). Together, these results are consistent with thymic expression of survivin-derived peptides inducing signaling via the Sur-TCR, resulting in expansion of early thymocyte subsets. It is important to acknowledge, however, that signaling via the Sur-TCR could also potentially occur in response to cross-reactive peptides within the thymus.
Signaling via the survivin-reactive TCR contributes to leukemogenesis. (A) Cell images taken from 4 separate cells designated as “high similarity scores” vs “low similarity scores” are shown. Cells with high similarity scores were from Sur-TCR-Tg mice and cell with low similarity scores were from WT controls. (B) Thymocytes from 6-week Sur-TCR-Tg (black) and WT (gray) mice were harvested and stained immediately using cell-surface antibodies, then fixed/permeabilized and stained with intracellular NFAT antibody. Lin− cells were gated and the frequency of DN thymocytes from Sur-TCR-Tg+ (black) and WT (gray) exhibiting nuclear translocation of NFAT is shown using the NFAT/DAPI similarity score histogram overlay. Representative result from 1 mouse is shown for each condition. In this analysis, a larger score indicates a greater degree of signal correlation between NFAT channel and nuclear channel and thus, translocation. Translocated cells are defined as those with a similarity score above 1. Similar results were seen in >2 separate experiments containing at least 3 animals per group. (C) Thymocytes with NFAT nuclear translocation (similarity score > 1.0) by ImageStreamX analysis in thymocyte subsets of Sur-TCR-Tg mice, compared with WT mice (top). Among the DN subsets, Sur-TCR-Tg showed significantly more NFAT nuclear translocated cells in DN2 and DN4 subset compared with WT mice (bottom). Similar results were obtained in 2 separate experiments with at least 3 animals per group. (D) Sur-TCR-Tg mice were bred with β2M−/− mice to generate Sur-TCR-Tg+ β2M−/− mice, then animals were monitored for the development of T-ALL for 20 months. Kaplan-Meier analysis reveals significantly diminished death due to T-ALL in Sur-TCR-Tg+ β2M−/− mice compared with those Sur-TCR-Tg+β2M+/− mice (P = .006).
Signaling via the survivin-reactive TCR contributes to leukemogenesis. (A) Cell images taken from 4 separate cells designated as “high similarity scores” vs “low similarity scores” are shown. Cells with high similarity scores were from Sur-TCR-Tg mice and cell with low similarity scores were from WT controls. (B) Thymocytes from 6-week Sur-TCR-Tg (black) and WT (gray) mice were harvested and stained immediately using cell-surface antibodies, then fixed/permeabilized and stained with intracellular NFAT antibody. Lin− cells were gated and the frequency of DN thymocytes from Sur-TCR-Tg+ (black) and WT (gray) exhibiting nuclear translocation of NFAT is shown using the NFAT/DAPI similarity score histogram overlay. Representative result from 1 mouse is shown for each condition. In this analysis, a larger score indicates a greater degree of signal correlation between NFAT channel and nuclear channel and thus, translocation. Translocated cells are defined as those with a similarity score above 1. Similar results were seen in >2 separate experiments containing at least 3 animals per group. (C) Thymocytes with NFAT nuclear translocation (similarity score > 1.0) by ImageStreamX analysis in thymocyte subsets of Sur-TCR-Tg mice, compared with WT mice (top). Among the DN subsets, Sur-TCR-Tg showed significantly more NFAT nuclear translocated cells in DN2 and DN4 subset compared with WT mice (bottom). Similar results were obtained in 2 separate experiments with at least 3 animals per group. (D) Sur-TCR-Tg mice were bred with β2M−/− mice to generate Sur-TCR-Tg+ β2M−/− mice, then animals were monitored for the development of T-ALL for 20 months. Kaplan-Meier analysis reveals significantly diminished death due to T-ALL in Sur-TCR-Tg+ β2M−/− mice compared with those Sur-TCR-Tg+β2M+/− mice (P = .006).
To address whether class I presentation of survivin-derived peptides was essential for leukemogenesis, we generated Sur-TCR-Tg/β2M−/− animals and monitored them for development of T-ALL (Figure 5D). Unlike the Sur-TCR-Tg mice, which had high rates of leukemia onset beginning at 6 months, we observed diminished leukemia in Sur-TCR-Tg/β2M−/− mice (P = .0006). These data directly implicate presentation of peptides on class I MHC as an essential element in leukemogenesis observed in Sur-TCR-Tg mice.
NOTCH1 mutations in T-ALL in Sur-TCR-Tg mice
Notch1 activation plays a critical role in thymocyte survival and maturation, and NOTCH1 mutations are a hallmark of T-ALL.41,42 We observed Notch1 overexpression in the spleen of Sur-TCR-Tg T-ALL mice (Figure 6A), and all samples studied, including 5 primary Sur-TCR-Tg tumors and 4 Sur-TCR-Tg leukemic cell lines, contained Notch1 mutations (Table 1). Rich in proline, glutamic acid, serine and threonine (PEST) degradation domain mutations were most frequent and often accompanied by additional Notch1 mutations (5′ deletion or heterodimerization domain [HD] mutation), whereas 5′ deletion and HD mutations were mutually exclusive. Notably, no Notch1 mutations were found among 15 animals tested at 6 weeks of age in the preleukemic stage. To test whether murine Sur-TCR-Tg leukemic cell lines with Notch1 mutations were sensitive to γ-secretase inhibitor (GSI) treatment, we cultured 3 independently derived Sur-TCR-Tg leukemic cell lines in the presence of GSI (Figure 6B). The GSI had little effect on L8-3, which has only a 5′ deletion mutation (Table 1) that is not sensitive to γ-secretase inhibition. However, GSI significantly suppressed cell growth of F8-3 (P < .05 on day 6 vs control) and L8-2 leukemic cell lines (P < .05 on days 5 and 6 vs control), both of which contain PEST domain mutations in combination with either HD mutations or 5′ deletions (Table 1). These studies are similar to results in numerous previously published reports demonstrating the important role for Notch1 signaling in maintaining the viability of transformed T-ALL cells.41,42
Sur-TCR-Tg T-ALL overexpress Notch1 and cell lines are sensitive to treatment with NOTCH inhibitors and/or cyclosporine A. (A) Immunofluorescent staining of anti-NOTCH1 antibodies in thymi of 1 representative preleukemic (left) and leukemic (right) Sur-TCR-Tg mouse (×50 magnification). Similar results were observed in >4 animals. (B) Three separate Sur-TCR-Tg T-ALL lines were treated with a GSI or CsA or both agents and live cells were counted daily during a 1-week culture. Stars designate cultures where significantly reduced cell counts were observed F8-3 and L8-2 using either GSI or CsA or the combination. Results are representative of 4 independent experiments for each cell line.
Sur-TCR-Tg T-ALL overexpress Notch1 and cell lines are sensitive to treatment with NOTCH inhibitors and/or cyclosporine A. (A) Immunofluorescent staining of anti-NOTCH1 antibodies in thymi of 1 representative preleukemic (left) and leukemic (right) Sur-TCR-Tg mouse (×50 magnification). Similar results were observed in >4 animals. (B) Three separate Sur-TCR-Tg T-ALL lines were treated with a GSI or CsA or both agents and live cells were counted daily during a 1-week culture. Stars designate cultures where significantly reduced cell counts were observed F8-3 and L8-2 using either GSI or CsA or the combination. Results are representative of 4 independent experiments for each cell line.
Notch1 mutations in T-ALL in Sur-TCR-Tg mice
| Mouse . | Tissue . | HD domain . | PEST domain . | 5′ NOTCH1 deletion . |
|---|---|---|---|---|
| E8-1 | T-ALL thymus | WT | 66260 | Neg |
| C > G | ||||
| E8-2 | T-ALL thymus | WT | 66280 | Neg |
| G > GTTTTCCCCCT | ||||
| F8-1 | T-ALL thymus | WT | 66280 | Pos |
| G > CCG | ||||
| F8-2 | T-ALL thymus | WT | 66280 | Pos |
| G > CC | ||||
| L8-1 | T-ALL thymus | 59724 | 66280 | Neg |
| T>C | G > CC | |||
| (Leu > Pro) | ||||
| F8-3 | T-ALL cell line 1 | 59730 | 66280 | Neg |
| T>G | G > CCG | |||
| (Ile > Ser) | ||||
| L8-2 | T-ALL cell line 2 | WT | 66279 | Pos |
| C > AC | ||||
| L8-3 | T-ALL cell line 3 | WT | WT | Pos |
| L8-4 | T-ALL cell line 3 | WT | 66278 | Neg |
| A > ACCCCT |
| Mouse . | Tissue . | HD domain . | PEST domain . | 5′ NOTCH1 deletion . |
|---|---|---|---|---|
| E8-1 | T-ALL thymus | WT | 66260 | Neg |
| C > G | ||||
| E8-2 | T-ALL thymus | WT | 66280 | Neg |
| G > GTTTTCCCCCT | ||||
| F8-1 | T-ALL thymus | WT | 66280 | Pos |
| G > CCG | ||||
| F8-2 | T-ALL thymus | WT | 66280 | Pos |
| G > CC | ||||
| L8-1 | T-ALL thymus | 59724 | 66280 | Neg |
| T>C | G > CC | |||
| (Leu > Pro) | ||||
| F8-3 | T-ALL cell line 1 | 59730 | 66280 | Neg |
| T>G | G > CCG | |||
| (Ile > Ser) | ||||
| L8-2 | T-ALL cell line 2 | WT | 66279 | Pos |
| C > AC | ||||
| L8-3 | T-ALL cell line 3 | WT | WT | Pos |
| L8-4 | T-ALL cell line 3 | WT | 66278 | Neg |
| A > ACCCCT |
Neg, negative; Pos, positive.
We also sought to determine whether TCR signaling might contribute to continued viability of Sur-TCR-Tg T-ALL. Treatment of T-ALL cell lines generated from Sur-TCR-Tg mice with cyclosporine A (CsA) led to significant growth inhibition of L8-2, but not L8-3 and F8-3, and we did not observe significant reduction in NFAT nuclear localization following treatment with CsA (P = .33) (supplemental Figure 8A). To more directly inhibit TCR signaling, we attempted to knockdown CD3ζ via transduction of a short hairpin RNA targeting this protein in L8-3 and F8-3. As shown in supplemental Figure 8B, the approach achieved 40% to 60% knockdown of CD3ζ RNA, but this resulted in no detectable difference in cell proliferation or apoptosis compared with the lines transduced with control short hairpin RNA (supplemental Figure 8C-D). Hence, the results generated here do not implicate a continued role for Sur-TCR signaling in sustaining the T-ALL, with the caveat that the maneuvers undertaken likely did not completely block signaling via the TCR pathway.
Discussion
Cancer immunotherapy is experiencing increasing success, in part due to identification of targets that can provide the basis for T-cell recognition of cancer. Tumor-specific antigens, such as mutated proteins or idiotypes, are preferred targets for antigen-specific immunotherapy, but their specificity varies greatly across individuals making them difficult to target broadly. Alternatives are TAAs, molecules highly expressed in cancer, with limited expression in normal tissues. Among TAA candidates, survivin was ranked highly for potential immunotherapeutic targeting based upon prominent expression in virtually every human cancer,43 undetectable levels in most normal adult tissues, and its likely important role in oncogenesis.44,45 However, a previous report illustrated fratricide of survivin-expressing T cells in dense cultures ex vivo46 as a pitfall of targeting survivin using gene transfer of a high-affinity survivin-specific TCR into mature T cells.
In this study, we discovered a second barrier to using gene therapy to target survivin, which may have relevance for targeting of other TAAs. Sur-TCR-Tg mice, which express a TCR recognizing murine survivin during early thymopoiesis, unexpectedly developed T-ALL with 100% penetrance. Leukemia occurred with similar incidence and penetrance in offspring of 3 founders, ruling out insertional mutagenesis and potentially implicating the Sur-TCR itself in providing an oncogenic signal. We demonstrate that early thymocyte progenitors expressing the Sur-TCR undergo enhanced cycling and expansion in vivo associated with NFAT translocation, consistent with TCR signaling, and that animals with defects in presentation of class I peptides develop leukemia at greatly reduced rates. Given that class I peptide presentation is not entirely absent from β2m−/− animals,47,48 we posit that the data are most consistent with a model wherein TCR signaling during the early stages of thymopoiesis provides an oncogenic hit, which is followed by acquisition of NOTCH1 mutations, and ultimately gives rise to full-blown leukemia. The basis for the high mutation rate of NOTCH1 during early thymopoiesis is not well understood, but it is clear that NOTCH1 is the most common oncogene implicated in T-ALL leukemogenesis and can cooperate with multitude oncogenes to induce T-ALL.42
Thus, the process of leukemogenesis observed in this model shows similarities with several other animal models of T-ALL, as well as T-ALL observed in patients treated with IL2Rγc-based gene therapy. In both this model and the clinical experience with IL2Rγc retroviral-based gene therapy, a receptor capable of providing a potent activation stimulus was expressed during the early stages of thymopoiesis and in both cases NOTCH1 mutations cooperated to generate full transformation. Although the issue of whether IL2Rγc expressed during early thymopoiesis can provide a leukemogenic signal is unresolved, several animal models have implicated the TCR as an oncogene in T-ALL.22-25 In some cases, TCR signaling during early thymopoiesis appears sufficient to induce T-ALL, whereas in others the TCR signals play a cooperating role as part of an oncogenic cascade. Pre-TCR signaling has also been implicated in T-ALL development as a cooperating event.24,49 Unlike the IL2Rγc scenario, however, we could find no evidence for insertional mutagenesis, which would have activated a third oncogene in this model system, although we cannot rule out other cooperating events. Although the process was highly efficient, occurring in 100% of animals observed, essentially all T-ALLs in this model coexpressed NOTCH1 mutations, leading us to conclude that TCR signaling in this model system is likely to be only 1 of at least 2 hits required for the full oncogenic transformation. Indeed, the extent to which these T-ALL remain dependent upon TCR signaling is less clear because some cell lines showed growth inhibition in response to CsA, whereas others did not. Furthermore, although studies are ongoing, we could not induce regression of T-ALL in animals treated with CsA who were inoculated with Sur-TCR-Tg T-ALL.
Although the thymus and cancer cell lines express similarly high levels of survivin, it remains unclear why peripheral T cells expressing the Sur-TCR did not expand efficiently in response to survivin-expressing tumors, whereas the same TCR expressed on early thymocyte progenitors was sufficient to initiate an activation signal that likely initiated the oncogenic transformation. This could reflect a lowered threshold for TCR triggering in developing thymocytes vs mature T cells and/or differential efficiency of antigen presentation by thymic epithelium vs tumors.
Current trials of gene therapy for treatment of cancer have largely focused on engineering mature T-cell populations, however, several groups have elegantly demonstrated that T-cell differentiation and ultimately, T-cell exhaustion, are fundamental factors limiting the potency of adoptive T-cell therapies.27,50 For this reason, some investigators have considered delivering receptors capable of inducing immune cell activation onto progenitors, thus endowing the most stem-like immune populations with tumor specificity.28 Such receptors span native TCRs, affinity enhanced TCRs, or potentially synthetic receptors incorporating TCR ζ with costimulatory endodomains. The data presented here raise a note of caution for such approaches and are consistent with previous work directly demonstrating increased susceptibility of hematopoietic progenitors to leukemogenesis when compared with mature T cells.51 One might expect that many TAAs could also be expressed in the thymus and/or that cross-reactive antigens could trigger signaling during the early stages of thymopoiesis. Based upon the evidence presented here and several model systems where strong activation signals in developing thymocytes initiate lymphomagenesis,52 we propose that such approaches could pose a risk for neoplasia, independent of insertional mutagenesis. Preclinical studies that assess whether specific receptors targeting tumor antigens will be activated during the early stages of thymopoiesis in vivo may be important for minimizing risk.
The online version of this article contains a data supplement.
The publication costs of this article were defrayed in part by page charge payment. Therefore, and solely to indicate this fact, this article is hereby marked “advertisement” in accordance with 18 USC section 1734.
Acknowledgments
The authors acknowledge Dr Irving L. Weissman for generously providing the NFAT-eGFP retroviral construct and Dr Al Singer for providing the transgenic vector.
This work was supported by the Intramural Research Program of the NCI, NIH. This project has been funded in part with federal funds from the Frederick National Laboratory for Cancer Research, NIH, under contract HHSN261200800001E.
The content of this publication does not necessarily reflect the views or policies of the Department of Health and Human Services, nor does mention of trade names, commercial products or organizations imply endorsement by the US government.
Authorship
Contribution: Y.C. generated and interpreted data and wrote the manuscript; M.O., H.R.G., L.S., Z.W., S.B., and X.W. generated and interpreted data; J.P.M. guided experimental design; P.D.A. oversaw data generation and data interpretation; and C.L.M. oversaw data generation, data interpretation, and cowrote the manuscript.
Conflict-of-interest disclosure: The authors declare no competing financial interests.
Correspondence: Crystal L. Mackall, Pediatric Oncology Branch Center for Cancer Research, National Cancer Institute, 10-CRC, 1W-3750, MSC 1104, 10 Center Dr, Bethesda, MD 20892-1104; e-mail: mackallc@mail.nih.gov.






This feature is available to Subscribers Only
Sign In or Create an Account Close Modal