Key Points
Type I IFN preconditioning enhances HSC engraftment efficiency.
IFN-based pre-transplant conditioning is applicable to the treatment of Sly syndrome.
Abstract
Hematopoietic stem cell (HSC) gene therapy is a potentially curative treatment modality for monogenic hematological diseases and storage disorders. It is necessary, however, to establish pre-bone marrow (BM) transplant conditioning regimens that minimize DNA damage and toxicity. Type I interferon (IFN) signaling activates quiescent HSCs and enables them to be sensitive to 5-fluorouracil (FU)–mediated cytotoxicity, thus implying a molecular basis for improving HSC transplant outcomes. Here we show that type I IFN preconditioning, without irradiation or DNA alkylating agents, significantly enhanced the HSC engraftment efficiency in wild-type (WT) recipient mice. The importance of active type I IFN signaling in HSC recipients was further demonstrated using mice lacking IFN regulatory factor 2 (IRF2), a transcriptional suppressor of type I IFN signaling. In both WT and Irf2−/− recipients, active type I IFN signaling greatly enhanced the sensitivity to 5-FU or low-dose irradiation of HSCs. Importantly, IFN-based pre-BM transplant conditioning was also applicable to the treatment of Sly syndrome, a congenital storage disorder with β-glucuronidase deficiency, in which it restored enzyme expression at the HSC level and reciprocally reduced pathological glycosaminoglycan storage. Our findings suggest type I IFN-based preconditioning, combined with HSC transplantation, as a novel nongenotoxic treatment of some congenital diseases.
Introduction
In the treatment of malignant hematopoietic disorders with allogeneic hematopoietic stem cell transplantation (HSCT), high-dose total body irradiation (TBI) or DNA alkylating agent (busulfan)-based regimens are commonly used for conditioning prior to the transplant.1 Such myeloablative preconditioning is necessary to eradicate the underlying diseases, suppress the immune system, and improve acceptance of the engrafted donor hematopoietic stem cells (HSCs); however, it also causes severe late toxic effects, such as pneumonitis, cataract, obstructive bronchiolitis, liver venom-occlusive disease, hemorrhagic cystitis, and secondary malignancies.2
In addition to the treatment of malignant hematopoietic disorders, HSCT combined with pre-conditioning can successfully eradicate some nonmalignant hematologic diseases, including sickle-cell anemia, thalassemia, and some inborn errors of metabolism, for which the donor cells act as a permanent source of a deficient enzyme.3 For such disorders, autologous transplantation with genetically corrected HSCs is being studied as a therapeutic alternative to allogeneic HSCT in both animal models and clinical trials.4,5 In this context, partial replacement of the hematopoietic system with normal syngeneic or gene-modified autologous HSCs is sufficient to treat several congenital hematopoietic disorders.6,7 Thus, the development of a preconditioning regimen that does not use irradiation or alkylating drugs will increase the applicability of autologous HSC gene therapy for the treatment of several monogenic diseases of the blood and immune system, as well as for storage disorders.8
Appropriate regulation of HSC quiescence is thought to be crucial to preserve their lifelong function. In this context, HSCs are efficiently activated in vivo by interferon (IFN)-α in STAT1 and PKB/Akt-dependent manners, and thus HSCs primed with IFN-α are efficiently eliminated by 5-fluorouracil (5-FU), a chemotherapy agent with little or no carcinogenicity,9 in vivo.10-12 In addition, IFN regulatory factor 2 (IRF2), a transcriptional attenuator of type-I IFN signaling, is essential for preserving the quiescent status, self-renewal, and multi-lineage differentiation capacity of HSCs.12 Based on this background, we applied our type I IFN preconditioning regimen to the treatment of a murine model of Sly syndrome,13 a congenital storage disorder, and successfully treated the disease.
Methods
Mice
We obtained C57BL/6 (B6) mice from Clea, B6.SJL-ptprca (B6.SJL) mice congenic at the CD45 locus (CD45.1+CD45.2−) from Taconic, B6.Ifnar1−/− mice from B & K Universal (Grimston, UK), and B6.Irf2−/− mice from T.W. Mak of the Campbell Family Institute for Breast Cancer Research (Toronto, Canada). MPS VII model mice (B6.C-H2-Kbm1/ByBir-Gusbmps/J) were purchased from the Jackson Laboratory. Irf2−/−Ifnar1−/− mice were generated by crossing B6.Irf2−/− mice with B6.Ifnar1−/− mice. All mice were maintained in our specific pathogen free animal facility, and all experiments using mice were approved by the Institutional Animal Care Committee of Tokyo Medical and Dental University.
Transplant protocol
Prior to bone marrow (BM) transplant, the recipient mice received 10 mg/kg body weight (BW) of polyI:C on day 0 and day 2; 5-FU was administered on day 4 at either 150 mg/kg BW for wild-type (WT) and MPS VII mice, or 75 mg/ kg BW for Irf2+/− and Irf2−/− mice. LD-TBI was performed on day 6 with 1.5 Gy or 3 Gy. Four hours after LD-TBI, the recipients were injected with unfractionated fresh BM cells.
Flow cytometry
We used monoclonal antibodies against the following molecules for flow cytometric analysis (antibody name in parentheses): c-Kit (2B8), Sca-1 (E13-161.7), CD3 (145-2C11), CD4 (GK1.5), CD8 (53-2.1), B220 (RA3-6B2), the erythroid-cell marker TER-119 (TER-119), CD49b (DX5), Gr-1 (RB6-8C5), CD11b (M1/70), CD25 (PC61.5), CD45.1 (A20), CD45.2 (104), CD41 (eBioMWReg30), and CD48 (HM48-1), all from eBioscience (San Diego, CA), and CD150 (TC15-12F12.2) from BioLegend (San Diego, CA). We used a mixture of monoclonal antibodies specific for CD4, CD8, B220, TER-119, Gr-1, CD49b, and CD11b as a lineage marker for BM cells. Fluorescence-activated cell sorter (FACS) analysis was carried out using FACSCalibur (BD, Franklin Lakes, NJ), FACS CantoII (BD), and MoFlo cell sorter (Beckman Coulter, Fullerton, CA) in conjunction with FlowJo (Tree Star, Ashland, OR) software. For the flow cytometric analysis of β-glucuronidase (GUSB)-positive cells, BM or peripheral blood (PB) cells were suspended at a concentration of 2 × 106/mL in Dulbecco’s modified Eagle medium containing 2% bovine serum albumin and 12.5 μM ImagGene Green C12-FDGlcU substrate (Molecular Probes, Eugene, OR). Samples were incubated at 37°C for 30 minutes and were then washed once in cold FACS buffer. The cells were resuspended in FACS buffer and thereafter stained for cell surface molecules.
DNA damage analysis
Sorted BM Lin-Sca1+c-Kit+ (LSK) cells were cytospun, fixed with paraformaldehyde, and permeabilized with 0.25% Triton X-100. The cells were then blocked with 1% bovine serum albumin in phosphate-buffered saline (PBS), and incubated with the anti-phospho-Histone H2A.X antibody (Cell Signaling, Danvers, MA) at 4°C overnight. After being washed with PBS, the cells were then incubated with an Alexa Fluor 488-conjugated goat anti-rabbit IgG antibody (Molecular Probes) for 45 minutes at room temperature. The nuclei were stained with 4,6 diamidino-2-phenylindole. The stained slides were mounted using Vectashield (Vector Laboratories, Burligame, LA), and the fluorescent images were analyzed on a Leica DM4500 B fluorescence microscope with Leica FW4000 software.
GUSB-specific histochemical studies
Organs were frozen, sectioned at a 10-μm thickness, and stained for enzymatically active GUSB using naphthol-AS-BI-β-D-glucuronide (Sigma, St. Louis, MO) as the substrate.14
Biochemical studies
Histopathological studies
Each organ was fixed with 4% paraformaldehyde and 2% glutaraldehyde in PBS, embedded in Epon 812 resin, sectioned at 1-μm thickness, and then prepared and stained with toluidine blue. Slides were then examined microscopically to detect lysosomes.14
Statistical analyses
We evaluated the statistical significance of the obtained values by Student's t test. We considered a P value of < 0.05 as significant.
Results
Type I IFN-based preconditioning permits HSC replacement
We first determined whether type I IFNs are potent in and applicable to bone marrow transplantation (BMT) preconditioning. Five million whole BM cells from WT mice (CD45.1+CD45.2+) were transplanted into congenic WT recipients (CD45.1+CD45.2−) pretreated either with poly(I:C), which is a representative type I IFN inducer, 5-FU, or both, according to our protocol (supplemental Figure 1). Notably, 7 to 8 months after BMT, the PB from recipients preconditioned with both poly(I:C) and 5-FU had substantially higher numbers of donor-derived (CD45.1+CD45.2+) B and myeloid cells than the PB from unconditioned recipients or those preconditioned with poly(I:C) or 5-FU alone (Figure 1A). These changes over time after BMT were shown in supplemental Figure 2A-B. Thus, preconditioning immunocompetent mice with a type I IFN inducer establishes the long-term hematopoietic reconstitution of congenic donor BM cells without the use of TBI or alkylating agents, which cause DNA damage and associated toxicities. To confirm this advantage, we evaluated the DNA damage using a γH2AX assay. γH2AX was not induced in the BM LSK cells of WT mice by poly(I:C) injection, whereas it was clearly detected by 1.5Gy TBI. In addition, prior poly(I:C) injection did not increase the percentage of γH2AX-expressing cells among the 1.5-Gy TBI LSK cells (supplemental Figure 3A-B), suggesting that the type-I IFNs do not predispose LSK cells, which include HSCs, to DNA damage.
Type I IFN-based preconditioning permits HSC replacement in WT mice. (A) WT (CD45.1−CD45.2+) mice, either untreated (white, n = 6) or treated with poly(I:C) alone (light gray, n = 6), 5-FU alone (dark gray, n = 6), or poly(I:C) and 5-FU (black, n = 6), were given transplants of 5 × 106 whole BM cells from congenic mice (CD45.1+CD45.2+). The results from 2 independent experiments are shown. Data shown are the mean ± SD of donor-derived B cells (B220+) and myeloid (Gr1+ plus CD11b+) cells, 7 to 8 months after BMT. (B) WT (CD45.1−CD45.2+) mice were treated with LD-TBI alone (white) or with polyI:C and LD-TBI (light gray), 5-FU and LD-TBI (dark gray), or poly(I:C) with 5-FU and LD-TBI (black), then given transplants of 5 × 106 whole BM cells from congenic mice (CD45.1+CD45.2+). The TBI dose was 1.5 Gy (left, n = 3 each) or 3 Gy (right, n = 6 each). The results from 2 independent experiments are shown. Data shown are the mean ± SD of donor-derived B cells (B220+) and myeloid (Gr1+ plus CD11b+) cells 7 to 8 months after BMT. *P < .05; **P < .01; ***P < .001; . ns, not significant.
Type I IFN-based preconditioning permits HSC replacement in WT mice. (A) WT (CD45.1−CD45.2+) mice, either untreated (white, n = 6) or treated with poly(I:C) alone (light gray, n = 6), 5-FU alone (dark gray, n = 6), or poly(I:C) and 5-FU (black, n = 6), were given transplants of 5 × 106 whole BM cells from congenic mice (CD45.1+CD45.2+). The results from 2 independent experiments are shown. Data shown are the mean ± SD of donor-derived B cells (B220+) and myeloid (Gr1+ plus CD11b+) cells, 7 to 8 months after BMT. (B) WT (CD45.1−CD45.2+) mice were treated with LD-TBI alone (white) or with polyI:C and LD-TBI (light gray), 5-FU and LD-TBI (dark gray), or poly(I:C) with 5-FU and LD-TBI (black), then given transplants of 5 × 106 whole BM cells from congenic mice (CD45.1+CD45.2+). The TBI dose was 1.5 Gy (left, n = 3 each) or 3 Gy (right, n = 6 each). The results from 2 independent experiments are shown. Data shown are the mean ± SD of donor-derived B cells (B220+) and myeloid (Gr1+ plus CD11b+) cells 7 to 8 months after BMT. *P < .05; **P < .01; ***P < .001; . ns, not significant.
To assess whether the preconditioning potential of poly(I:C) is enhanced by low-dose (LD)-TBI, recipient WT mice preconditioned with poly(I:C) alone, 5-FU alone, or both poly(I:C) and 5-FU were exposed to LD-TBI (1.5 Gy or 3 Gy) 4 hours before BMT (supplemental Figure 1). At 7 to 8 months after BMT, the numbers of donor-derived B and myeloid cells in the PB were dramatically enhanced in the mice preconditioned with poly(I:C) plus LD-TBI as compared with mice preconditioned with LD-TBI alone or with 5-FU plus LD-TBI (Figure 1B). These changes over time after BMT were shown in supplemental Figure 4A-B. In this context, preconditioning with combined poly(I:C), 5-FU, and LD-TBI did not further improve the exogenous HSC engraftment over that of poly(I:C) and LD-TBI without 5-FU. In any case, these results indicate that type I IFN-based pre-transplant conditioning in immunocompetent recipients permits the engraftment of multi-lineage, long-term repopulating donor HSCs.
IRF2 deficiency promotes HSC replacement
IRF2 is a transcriptional attenuator of type I IFN signaling.17,18 Previously, we showed that the number of quiescent HSCs is greatly reduced in Irf2−/− mice due to impairment of the self-renewal potential of HSCs.12 As Irf2−/− mice are continuously conditioned by elevated type I IFN signaling, we examined whether donor HSCs could easily be engrafted in Irf2−/− mice pretreated with 5-FU or LD-TBI alone. As expected, 4 months after BMT, up to 90% of the myeloid cells and between 60% and 90% of the B cells were found to be donor-derived in 3 of 8 Irf2−/− mice preconditioned with 5-FU alone; in contrast, no donor cells were engrafted in Irf2+/− mice receiving the same treatment (0 of 15 mice [0%]) (Figure 2). Likewise, LD-TBI (1.5 Gy) preconditioning greatly increased the percentages of donor-derived myeloid and B cells, up to 90% in 5 of 7 and 4 of 7 Irf2−/− mice, respectively (Figure 2). Of note, these mild preconditioning treatments induced minimal donor cell engraftment in some Irf2−/− mice. In contrast, LD-TBI preconditioning was much less effective in Irf2+/− mice. Donor-derived cells comprised between 10% and 50% of the myeloid and B cells in 7 of 15 Irf2+/− mice preconditioned with LD-TBI, whereas hardly any were detected in either the Irf2−/− or Irf2+/− mice without 5-FU or LD-TBI treatment (Figure 2). Importantly, the engraftment promoted in Irf2−/− mice was abolished in Irf2−/−Ifnar1−/− mice (supplemental Figure 5), confirming the importance of active type I IFN signaling for preconditioning the HSCs in BMT recipients, and indicating that continuous type I IFN signaling in the absence of IRF2 makes HSCs more sensitive to 5-FU or LD-TBI treatment.
IRF2 deficiency permits efficient HSC replacement.Irf2+/− (○) or Irf2−/− (●) mice (CD45.1−CD45.2+) were untreated (Irf2+/−; n = 14, Irf2−/−; n = 6) or treated with either 5-FU (Irf2+/−; n = 15, Irf2−/−; n = 8) or 150 cGy TBI (Irf2+/−; n = 15, Irf2−/−; n = 7) alone, and were then given 5 × 106 whole BM cells from congenic mice (CD45.1+CD45.2+). Data shown is the percentage of donor-derived B cells (B220+, lower) and myeloid (Gr1+ plus CD11b+, upper) cells 4 months after BMT. Each symbol represents an individual mouse.
IRF2 deficiency permits efficient HSC replacement.Irf2+/− (○) or Irf2−/− (●) mice (CD45.1−CD45.2+) were untreated (Irf2+/−; n = 14, Irf2−/−; n = 6) or treated with either 5-FU (Irf2+/−; n = 15, Irf2−/−; n = 8) or 150 cGy TBI (Irf2+/−; n = 15, Irf2−/−; n = 7) alone, and were then given 5 × 106 whole BM cells from congenic mice (CD45.1+CD45.2+). Data shown is the percentage of donor-derived B cells (B220+, lower) and myeloid (Gr1+ plus CD11b+, upper) cells 4 months after BMT. Each symbol represents an individual mouse.
Collectively, these results suggest that preconditioning with type I IFNs establishes a receptive environment for donor cells without the harmful side effects of TBI or alkylating agents, and that this approach may be applicable to BMT therapy for congenital hematopoietic disorders.
Type I IFN-based preconditioning applied to Sly syndrome
Mucopolysaccharidosis type VII, also known as Sly syndrome, is an autosomal recessive lysosomal storage disease characterized by a deficiency of the enzyme GUSB in humans.13 GUSB deficiency leads to an accumulation of certain complex carbohydrates, mucopolysaccharides, in the lysosomes of most cell types in many tissues and organs.13 These distended “foamy” lysosomes disrupt tissue structure and function, which leads to changes in their phenotypes (eg, reduced lifespan, skeletal dysplasia, mental retardation, and auditory and visual impairment).19 Importantly, BMT can restore the defective lysosomal enzyme in patients; hemopoietic cells supply the enzyme, which is taken up through host cell receptor-mediated endocytosis.20 Based on this background, we extended the type I IFN-based preconditioning to the BMT treatment in a mouse model for human Sly syndrome (hereafter, Sly mice). Sly mice exhibit biochemical and clinical features similar to those found in human Sly syndrome.21
At 8 weeks of age, Sly mice were preconditioned with either 5-FU alone or 5-FU plus poly(I:C), and were then injected with 1 × 107 whole BM cells from littermate WT mice. At 3 months after BMT (5 months of age), the percentages of donor-derived cells in the PB and BM were assessed. To determine the proportion of donor-derived cells, cells from the recipient mice were incubated with a GUSB-specific fluorogenic substrate that fluoresces upon GUSB-mediated hydrolysis, thus making GUSB+ cells detectable by flow cytometric analysis. Most of the white blood cells in the blood of WT mice (ie, T cells, B cells, and myeloid cells) showed GUSB activity (supplemental Figure 6). Compared with unconditioned Sly mice or those preconditioned with 5-FU alone, the percentage of GUSB+ cells (donor-derived) in the B, T, and myeloid fractions of the PB were significantly increased in the Sly mice preconditioned with poly(I:C) plus 5-FU (Figure 3A), implying that donor-derived HSCs had been successfully engrafted. Indeed, the frequency of GUSB+ LSK and CD150+CD48−LSK (HSC) cells in the BM of these mice also increased, suggesting pre-transplant conditioning with poly(I:C) plus 5-FU as a novel strategy for effective HSC replacement in Sly mice. Notably, there was no statistically significant difference in the frequency of donor cells between the untreated and 5FU-treated mice (Figure 3B-C).
Type I IFN-based preconditioning permits HSC replacement in Sly mice. Eight-week-old Sly mice were untreated (n = 4) or treated with either 5-FU alone (n = 5) or poly(I:C) and 5-FU (n = 6), and were then given 1 × 107 whole BM cells from littermate WT mice. (A) The percentage of donor-derived GUSB+ B cells (B220+), T cells (CD3ε+), and myeloid cells (Gr1+ plus CD11b+) in blood; or (B, C) GUSB+LSK (B) or CD150+CD48− LSK (HSC) (C) in the BM 3 months after BMT (5 month of age). Horizontal bars show the average percentage for the group. Each symbol represents an individual mouse. Combined data from 6 independent experiments are shown. *P < .05; **P < .01; ***P < .001. ns, not significant.
Type I IFN-based preconditioning permits HSC replacement in Sly mice. Eight-week-old Sly mice were untreated (n = 4) or treated with either 5-FU alone (n = 5) or poly(I:C) and 5-FU (n = 6), and were then given 1 × 107 whole BM cells from littermate WT mice. (A) The percentage of donor-derived GUSB+ B cells (B220+), T cells (CD3ε+), and myeloid cells (Gr1+ plus CD11b+) in blood; or (B, C) GUSB+LSK (B) or CD150+CD48− LSK (HSC) (C) in the BM 3 months after BMT (5 month of age). Horizontal bars show the average percentage for the group. Each symbol represents an individual mouse. Combined data from 6 independent experiments are shown. *P < .05; **P < .01; ***P < .001. ns, not significant.
Correction of Sly syndrome with type I IFN-based pre-BMT conditioning
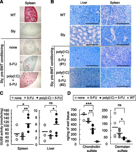
To evaluate whether these partially restored GUSB+ cells were functionally sufficient to cure Sly syndrome phenotypes, we first examined the distribution of enzymatically active GUSB+ cells in the spleen of recipients, using naphthol-AS-BI-β-D-glucuronide as a GUSB-specific substrate.14 Although most cells in the spleen of WT mice were GUSB+, we confirmed that spleen sections from untreated Sly mice were completely devoid of GUSB+ cells. At 3 months after WT BM cell transplantation, we found that more donor-derived GUSB+ cells had accumulated in the spleen of Sly mice preconditioned with poly(I:C) plus 5-FU than in Sly mice that were not conditioned or were conditioned with 5-FU alone; these had only a few GUSB+ cells within the red pulp of the spleen (Figure 4A). These findings correlated well with the percent of chimerism detected among donor-derived B cells, T cells, and myeloid cells in the recipient Sly mice (Figure 3A). Interestingly, some scattered GUSB+ cells were also found scattered in the liver and kidney, and at regular intervals in the meninges, in the Sly mice preconditioned with poly(I:C) plus 5-FU (supplemental Figure 7).
Improved GUSB activity and GAG levels, and corrected tissue pathology by BMT after poly(I:C) and 5-FU preconditioning. Eight-week-old Sly mice were untreated (n = 4) or treated with either 5-FU alone (n = 5) or poly(I:C) and 5-FU (n = 6), and were then given 1 × 107 of whole BM cells from littermate WT mice. (A) Spleen sections prepared from 5-month-old Sly, WT, or BMT mice (3 months after BMT), stained for GUSB activity (red) and counterstained with methyl green. Original magnification, ×40. The blood chimerism (GUSB+ cell percentage) in the recipient Sly mice shown here was as follows: none: 0.38% in B cells, 0.87% in T cells, and 1.99% in myeloid cells; 5-FU: 0.69% in B cells, 0.98% in T cells, and 3.62% in myeloid cells; poly(I:C) plus 5-FU conditioning: 10.1% in B cells, 14.2% in T cells, and 6.44% in myeloid cells. (B) Liver (left) and spleen (right) sections, stained with toluidine blue, taken from 5-month-old WT or Sly mice, or from Sly mice preconditioned with poly(I:C), and 5-FU followed by BMT (2 examples, representative of 6 mice). Samples from BMT mice were taken 3 months after BMT. Lysosomes distended by abnormal storage material appear as clear, foamy areas by this method. Bar represents 100 μm. (C) GUSB activity in spleen (left) and liver (right) homogenates from BMT mice (3 months after BMT) was determined by fluorometric assay. GUSB activity is expressed as nmol/hr/mg protein. (D) The levels of CS and dermatin sulfate in spleen homogenates from BMT mice (at 3 months after BMT) were measured as described in “Methods.” GAG level is expressed as ng/mg wet tissue. Horizontal bars show the average percentage for each group. Each symbol represents an individual mouse. Combined data from 6 independent experiments are shown (C, D). *P < .05; **P < .01; ***P < .001. ns, not significant.
Improved GUSB activity and GAG levels, and corrected tissue pathology by BMT after poly(I:C) and 5-FU preconditioning. Eight-week-old Sly mice were untreated (n = 4) or treated with either 5-FU alone (n = 5) or poly(I:C) and 5-FU (n = 6), and were then given 1 × 107 of whole BM cells from littermate WT mice. (A) Spleen sections prepared from 5-month-old Sly, WT, or BMT mice (3 months after BMT), stained for GUSB activity (red) and counterstained with methyl green. Original magnification, ×40. The blood chimerism (GUSB+ cell percentage) in the recipient Sly mice shown here was as follows: none: 0.38% in B cells, 0.87% in T cells, and 1.99% in myeloid cells; 5-FU: 0.69% in B cells, 0.98% in T cells, and 3.62% in myeloid cells; poly(I:C) plus 5-FU conditioning: 10.1% in B cells, 14.2% in T cells, and 6.44% in myeloid cells. (B) Liver (left) and spleen (right) sections, stained with toluidine blue, taken from 5-month-old WT or Sly mice, or from Sly mice preconditioned with poly(I:C), and 5-FU followed by BMT (2 examples, representative of 6 mice). Samples from BMT mice were taken 3 months after BMT. Lysosomes distended by abnormal storage material appear as clear, foamy areas by this method. Bar represents 100 μm. (C) GUSB activity in spleen (left) and liver (right) homogenates from BMT mice (3 months after BMT) was determined by fluorometric assay. GUSB activity is expressed as nmol/hr/mg protein. (D) The levels of CS and dermatin sulfate in spleen homogenates from BMT mice (at 3 months after BMT) were measured as described in “Methods.” GAG level is expressed as ng/mg wet tissue. Horizontal bars show the average percentage for each group. Each symbol represents an individual mouse. Combined data from 6 independent experiments are shown (C, D). *P < .05; **P < .01; ***P < .001. ns, not significant.
Next, we directly quantified the GUSB activity in liver and spleen tissue homogenates from each recipient mouse. The GUSB activity of WT mice was 2010 ± 176 nmol/hr/mg in the spleen (n = 5) and 1650.3 ± 450 nmol/hr/mg in the liver (n = 5), whereas that of Sly mice was hardly detected in these tissues. As expected from the increased numbers of GUSB+ cells (Figure 4A), the GUSB activity in these organs was significantly higher in the Sly mice preconditioned with poly(I:C) plus 5-FU (108.3 ± 33.2 nmol/hr/mg in the spleen, 5.9 ± 2.4 nmol/hr/mg in the liver) than in Sly mice that were not conditioned (55.9 ± 32.7 nmol/hr/mg in the spleen, 3.8 ± 2.3 nmol/hr/mg in the liver) or were preconditioned with 5-FU alone (42.7 ± 10.6 nmol/hr/mg in the spleen, 2.6 ± 0.8 nmol/hr/mg in the liver) (Figure 4C).
Disordered lysosomal storage, a representative feature of Sly syndrome, is detected as an accumulation of undegraded or partially degraded glycosaminoglycans (GAGs) within enlarged vesicles.13 GAG accumulation, which is evaluated by the amounts of CS and DS and is conversely related to the GUSB activity, was significantly lower in the spleen of Sly mice preconditioned with poly(I:C) plus 5-FU (CS, 303.5 ± 72.7 ng/mg wet tissue; DS, 41.3 ± 4.5 ng/mg wet tissue) than in those of unconditioned Sly mice (CS, 608.3 ± 96.9 ng/mg wet tissue; DS, 125.8 ± 82.5 ng/mg wet tissue) or Sly mice preconditioned with 5-FU alone (CS, 466.5 ± 28.3 ng/mg wet tissue; DS, 81.6 ± 23.8 ng/mg wet tissue) (Figure 4D). Similar tendencies were observed in the liver and heart (supplemental Figure 8A-B). Consistent with these results, extensive lysosomal storage (detected as clear and foamy areas by toluidine blue staining) was present in hepatocytes and Kupffer cells in the liver and in sinus lining cells in the spleen of Sly mice, but not in WT mice (Figure 4B). The visible lysosomal storage in these organs disappeared almost completely in the Sly mice preconditioned with poly(I:C) plus 5-FU and given WT BM cell transplants (Figure 4B).
Discussion
We show here that pretreating WT mice with poly(I:C) and 5-FU permits the long-term engraftment of donor HSCs without the need for TBI or alkylating drugs. Recently, granulocyte colony-stimulating factor was also reported to be useful for pre-transplant conditioning, but only when combined with LD-TBI.22 In addition, blocking the SCF/c-Kit interaction by administering the mAb Ack2 permits substantial donor HSC repopulation in immunodeficient mice without LD-TBI,23 but HSC repopulation in immunocompetent mice requires LD-TBI.24 Therefore, it is worth emphasizing that our poly(I:C) and 5-FU conditioning can significantly enhance the engraftment of HSC-level donor-derived cells in the absence of TBI or alkylating drugs.
HSCs are efficiently activated in vivo by IFN-α in STAT1 and PKB/Akt-dependent manners.10 As metabolism is promoted in the activated HSCs, it is likely that 5-FU (as a pyrimidine analog) is preferentially taken into the HSCs where its metabolites (incorporated into DNA and RNA) induce cell cycle arrest and apoptosis, generating empty niches in the BM to efficiently accept the engraftment of donor HSCs. In this context, other groups have also shown that mice given a sequential dose of 5-FU or SCF combined with 5-FU effectively accept syngeneic marrow engraftment.25,26 Furthermore, recent clinical studies in patients with chronic myeloid leukemia showed that the combined treatment of imatinib (an inhibitor of the pathogenic fusion protein BCR-ABL, with a polyethylene glycol-conjugated form of IFNα2a [PEG-IFNα2a]) results in significantly higher rates of molecular remission than imatinib treatment alone,27 and that treatment with IFN-α prior to imatinib yields a high rate of complete remission.28 These studies imply that IFN-α treatment can sensitize leukemia-initiating cells to chemotherapy and irradiation.
In both mouse and human, HSCs exhibit the highest Irf2 gene expression among immature hematopoietic cells in the BM,29,30 implying that the prevention of type-I IFN signaling is important for the maintenance of quiescent HSCs in the niche. Consistent with this, Irf2−/− mice pretreated with 5-FU alone accepted donor HSCs more efficiently than their Irf2+/− littermates (Figure 2), and the engraftment efficiency of the Irf2−/− recipients was much higher than that of WT recipients pre-conditioned with poly(I:C) plus 5-FU (Figure 1). In this context, we clearly showed that the HSC replacement promoted in Irf2−/− mice was dependent on physiological type I IFN signaling, because this effect was abolished in Irf2−/−Ifnar1−/− mice (Figure 2).
Notably, type-I IFNs are produced constitutively, albeit at much lower levels compared with those of infection-induced type I IFNs, by a variety of cell types and tissues, under specific pathogen-free and steady-state conditions, albeit at much lower levels than infection-induced type I IFNs.31 Presumably because type I IFNs are effective only at some threshold level, the effect of physiological type I IFN is limited even in Irf2−/− mice, resulting in poor donor cell engraftment in some Irf2−/− mice. To overcome this problem and stabilize the type I IFN level to achieve optimal engraftment in these mice, preconditioning with poly(I:C) combined with 5-FU or LD-TBI might be required. Furthermore, the identification and application of IRF2-specific inhibitors has the potential to further improve preconditioning methods to enhance donor HSC engraftment. In addition, PEG-IFNα2a has a longer half-life than the previously used recombinant IFN-α, thus enabling a once-weekly dosing regimen and limiting the IFN-induced side effects. For example, even at the highest dose of 630 μg/week, PEG-IFNα2a is not toxic in patients with chronic phase chronic myeloid leukemia. Applying PEG-IFNα2a with our preconditioning regimen may improve HSC gene therapy as a treatment of hereditary diseases with minimal side effects, although some side effects, particularly pancytopenia,32,33 should be considered when PEG-IFNα2a is used at a high dose or further combined with anti-cancer drugs.
Interestingly, it was reported that, in a patient with acute hepatitis who had received a liver allograft, the patient’s blood group changed from its original type to a donor’s type, suggesting that the transplanted liver caused the development of chimerism by replacing the patient’s marrow with donor-derived HSCs.34 The authors of this report discussed the possibility that a cytomegalovirus infection soon after the transplantation contributed in part to the eventual engraftment of donor HSCs, implying the involvement of viral infection-induced type-I IFNs in the successful engraftment of donor HSCs in this patient.
The treatment of congenital metabolic disorders by gene-corrected autologous HSC transplantation has been tested in mouse models. Type I MPS is one of the most common lysosomal storage disorders. It is due to a deficiency of α-L-iduronidase (IDUA) activity, which results in the accumulation of GAGs in many organs. Idua−/− mice, a model for type I MPS, were completely cured by transplanting autologous HSCs that had been genetically corrected using lentiviral vectors.35 In this context, partial replacement of the hematopoietic system with normal syngeneic or gene-modified autologous HSCs is sufficient to treat several congenital disorders.6,7 In contrast, our type I IFN preconditioning may not be suitable for the treatment of malignant hematological disorders, which require complete replacement of the hematopoietic system with the engrafted donor HSCs and their progenies. Given that our preconditioning regimen with subsequent BMT was sufficient to correct the tissue pathology observed in Sly mice, this conditioning strategy in combination with HSC gene therapy may be widely applicable to the treatment of other hematological disorders, including inherited immunodeficiency, β-thalassemia/sickle cell disease, hemophilia, chronic granulomatous disease, and Fanconi anemia.36-38
The online version of the article contains a data supplement.
The publication costs of this article were defrayed in part by page charge payment. Therefore, and solely to indicate this fact, this article is hereby marked “advertisement” in accordance with 18 USC section 1734.
Acknowledgments
The authors thank T.W. Mak and University Health Network for the Irf2−/− mice. We thank S. Iizuka for performing the GUSB histochemical staining and fluorometric assays.
This work was supported in part by the Naito Foundation (T. Ohteki), the Uehara Memorial Foundation (T. Ohteki), a Grant-in-Aid for Scientific Research on Priority Areas and a Grant-in-Aid for Scientific Research from the Ministry of Education, Culture, Sports, Science, and Technology of Japan (T. Ohteki), the Japan Science and Technology Agency, Core Research for Evolutional Science and Technology (CREST) (T. Ohteki), and the Joint Usage/Research Program of the Medical Research Institute, Tokyo Medical and Dental University (T. Ohteki).
Authorship
Contribution: T. Sato, M.I., T.F., and T. Ohashi performed experiments and analyzed data; T. Sato and T. Ohteki wrote the paper; and S.Y., Y.S., T.H., H.K., T. Ohashi, T. Suda, and T. Ohteki discussed data and edited the paper.
Conflict-of-interest disclosure: The authors declare no competing financial interests.
Correspondence: Toshiaki Ohteki, Department of Biodefense Research, Tokyo Medical and Dental University, 1-5-45 Yushima Bunkyo-ku, Tokyo 113-8510, Japan; e-mail: ohteki.bre@mri.tmd.ac.jp.




This feature is available to Subscribers Only
Sign In or Create an Account Close Modal