Abstract
The majority of mouse Vα14 invariant natural killer T (Vα14i NKT) cells produce several cytokines, including IFNγ and IL-4, very rapidly after activation. A subset of these cells, known as NKT17 cells, however, differentiates in the thymus to preferentially produce IL-17. Here, we show that the transcription factor—known as T helper, Poxviruses, and Zinc-finger and Krüppel family, (Th-POK)—represses the formation of NKT17 cells. Vα14i NKT cells from Th-POK–mutant helper deficient (hd/hd) mice have increased transcripts of genes normally expressed by Th17 and NKT17 cells, and even heterozygosity for this mutation leads to dramatically increased numbers of Vα14i NKT cells that are poised to express IL-17, especially in the thymus and lymph nodes. In addition, using gene reporter mice, we demonstrate that NKT17 cells from wild-type mice express lower amounts of Th-POK than the majority population of Vα14i NKT cells. We also show that retroviral transduction of Th-POK represses the expression of the Th17 master regulator RORγT in Vα14i NKT-cell lines. Our data suggest that NKT17-cell differentiation is intrinsically regulated by Th-POK activity, with only low levels of Th-POK permissive for the differentiation of NKT17 cells.
Introduction
Although Vα14 invariant natural killer T (Vα14i NKT) cells originate from the same pool of CD4+, CD8+ double-positive (DP) thymocytes as do other T-cell antigen receptor (TCR) αβ T cells, they subsequently have a distinct developmental pathway that includes proliferative expansion, the expression of some proteins associated with either memory T lymphocytes or NK-cell populations, and preferential homing to the spleen and liver. As their name implies, these cells express an invariant TCRα chain, formed by a Vα14-Jα18 rearrangement in mice, which is paired with a limited repertoire of β chains. Because of the TCR β chain variability, this TCR is sometimes called semi-invariant. Vα14i NKT cells are specific for lipid antigens presented by CD1d, an MHC class I–related antigen presentation molecule. The Vα14i NKT-cell population is best defined in flow cytometry experiments using CD1d tetramers loaded with the glycosphingolipid α-galactosyl ceramide (αGalCer), a potent agonist for their semi-invariant TCR. Similar populations of αGalCer-CD1d–reactive T lymphocytes are found in other mammalian species, and in fact, iNKT cells from humans and mice can cross-react with αGalCer presented by the opposite species, demonstrating a high degree of conservation of this specificity.1,2
One of the hallmarks of Vα14i NKT cells is their rapid response to cognate antigens. They produce large amounts of cytokines within minutes of antigen exposure in vivo, without prior priming. Because of this property, Vα14i NKT cells have been likened to innate immune cells or natural memory cell populations. However, the cytokine response of the bulk of Vα14i NKT cells in the liver and spleen is considerably more diverse than that of either memory T lymphocytes, NK cells, or other natural memory lymphocytes in that most of these cells make cytokines characteristic of both the Th1 and Th2 response.
Recently, a novel population of Vα14i NKT cells has been found that is distinguished by its exclusive production of Th17 cytokines, including IL-17 and IL-22.3-6 This subpopulation, referred to as NKT17 cells, typically comprise less than 10% of the CD1d tetramer+ Vα14i NKT cells in the liver and spleen, but is a major proportion of the Vα14i NKT cells in the peripheral LN and skin.7 NKT17 cells are distinguished by a pattern of expression of surface antigens that distinguishes them from other Vα14i NKT cells, including high levels of the chemokine receptor CCR6 (CD196), the IL-1 receptor α chain (CD121a), the αE integrin subunit (CD103) and neuropilin-1 (Nrp-1)7,8 and they also have decreased expression of NK1.1, CD4, and IL-2 receptor β chain (CD122).3,5-7,9 Another characteristic of this subset is the expression of the transcription factor RORγT that is known to be required for specification of the Th17 lineage.9 NKT17 cells are thought have important immunomodulatory activities. In particular, there is evidence suggesting that they act to promote collagen-induced arthritis, and that they contribute to airway hyperreactivity promoted by ozone exposure.10,11 Little is known about the factors that drive the formation of NKT17 cells, but the evidence indicates that some Vα14i NKT thymocytes commit to IL-17 production in the thymus.9
T helper Poxviruses and zinc-finger and Krüppel family (Th-POK), also known as Zbtb7b or c-Krox, is a Zn finger transcription factor that is expressed in CD4 single-positive (SP) but not CD8 SP T cells, and which has been shown to have a nonredundant role in promoting the development of MHC class II–positively selected thymocytes to a CD4 SP fate.12-14 We have examined the role of Th-POK in the development and function of Vα14i NKT cells, and our previous work showed that it is also expressed throughout the Vα14i NKT lineage, where it plays a role in regulating CD4 and CD8 expression, analogous to its function in conventional T cells.15 Furthermore, Vα14i NKT cells mutant for Th-POK exhibited a reduced response to antigen in vivo, particularly for the production of the Th2 cytokines IL-4 and IL-13. To gain further insight into how Th-POK regulates Vα14i NKT-cell function, we compared the transcriptomes of Th-POK–deficient and control Vα14i NKT cells. We observed that the loss of Th-POK resulted in the increased expression of genes representative of an NKT17 signature. Our experimental results support a model proposing that the amount of Th-POK expressed by Vα14i NKT cells regulates their function, with low levels of Th-POK supporting increased NKT17 differentiation.
Methods
Mice
Mice carrying the helper-deficient (hd) mutation, as well as those with a GFP insertion into the Th-POK locus, have been previously described.16,17 The hd allele was genotyped by PCR of tail biopsy DNA to amplify the region containing the mutated site, followed by digestion with MspI, which recognizes a site created by the hd mutation. The Th-POKGFP allele was genotyped by flow cytometry of blood samples obtained by retro-orbital bleeding. Mice were housed under specific pathogen-free conditions and the experiments were in accordance with animal protocols approved by the Institutional Animal Care and Use Committee at the La Jolla Institute for Allergy and Immunology.
Isolation of Vα14i NKT cells
Vα14i NKT-cell preparations for microarray analysis were performed on 2 separate occasions, using in each case a pool of cells from 3 Th-POKhd/hd mice and either 3 age-matched control Th-POKhd/+ mice in experiment A, or Th-POK+/+ control animals in experiment B. Liver mononuclear cells were prepared according to previously described protocols.18 For cell sorting, liver mononuclear cells were depleted of CD19+, TER-119+, CD62L+, and CD11b+ cells using directly conjugated μ beads and LS columns according to company protocols (Miltenyi Biotec). The remaining cells were then stained either with PBS57- or αGalCer-loaded CD1d tetramers, together with anti-TCRβ antibodies, and then tetramer-binding, TCRβ+ cells were isolated using a FACSAria cell sorter (BD Biosciences) and stored as cell pellets at −80°C. Between 1.1 and 1.9 × 106 cells (> 99% pure) were collected from each sort.
RNA microarray
RNA was prepared from frozen cell pellets of sorted Vα14i NKT cells using the RNeasy mini kit and protocol (QIAGEN). IVT probe generation and hybridization to Affymetrix Mouse Genome 430 2.0 arrays was carried out by the Veterans Medical Research Foundation GeneChip Microarray located at the University of California, San Diego (UCSD). Signal-intensity data and lists of differentially expressed genes were compiled using VAMPIRE (Subramanian laboratory, UCSD) and Genespring (Agilent) software. Microarray data were deposited in the GEO database,19 with the assigned accession number GSE34179.
Flow cytometry and real-time PCR
Staining for RORγT was performed using an antibody and a nuclear antigen staining protocol from eBioscience. Otherwise, reagents and methods used for cell staining, flow cytometry, and real-time PCR were as previously described.15 Vα14i NKT cells were routinely defined as αGalCer/CD1d tetramer binding, TCR betaintermediate, CD19−; in addition, high expression of CD44 was also used for the definition of peripheral Vα14i NKT cells. For histogram overlays comparing NKT17 and non-NKT17 Vα14i NKT cells, subsets of CD1d tetramer+ cells were defined on the basis of concordant increased or reduced expression of at least 2 cell markers differentially expressed by NKT17 cells, including RORγT, CD196, CD103, CD121a, CD122, CD4, and NK1.1. Different combinations of these antibodies were used in different experiments.
Cell stimulation and intracellular cytokine staining
Stimulation with αGalCer in vivo was performed as previously described.15 For detection of intracellular IL-17A, liver and spleen cell suspensions were incubated for 2 hours at 37°C with 1 ng/mL Brefeldin A in RPMI + 10% FBS before staining for surface antigens. The cells were then fixed, permeabilized, and stained with an anti-IL-17A mAb according to protocols and reagents purchased from BD Biosciences or eBioscience. For in vitro cell activation, cell suspensions at 5 × 106/mL were cultured at 37°C for 2 hours in RPMI medium supplemented with 10% FBS, 50μM β-mercaptoethanol, 100nM PMA, 100nM ionomycin, and 1:1000 and 1:1500 fold dilutions of Golgi-Plug and Golgi-Stop (BD Biosciences), respectively, followed by surface staining, cell fixation, and intracellular staining using reagents and protocols from BD Biosciences.
Vα14i NKT-cell line establishment and retroviral transduction
Thymocytes from Th-POKhd/hd and Th-POK+/+ mice were enriched for Vα14i NKT cells by magnetic depletion using biotinylated antibodies against CD8β.2, CD19, and TER-119 from BD Biosciences and eBioscience, together with EasySep magnets and protocols and reagents from StemCell Technologies. Cells were then stained with αGalCer-loaded CD1d tetramers, together with anti-TCRβ antibodies, in staining buffer containing 1 μg/mL streptavidin. Tetramer-binding, TCRβ+ cells were isolated using a FACSAria cell sorter (BD Biosciences). Sorted Vα14i NKT thymocytes were then cultured for 48 hours at 106/mL in complete RPMI media (supplemented with 10% FBS, 50μM β-mercaptoethanol, 1× penicillin/streptomycin/glutamine mix, and 20mM Hepes), together with 105/mL irradiated (5000R), αGalCer-pulsed bone marrow–derived DCs, prepared as previously described.20,21 Cells were then maintained by culture in complete RPMI media + 10 ng/mL IL-7, with periodic restimulations using either αGalCer-pulsed bone marrow–derived DCs or anti-CD3 plus anti-CD28 as previously described.20,22 The Plat-E retroviral packaging cell line23 was transfected with pMSCV-eGFP vectors encoding Th-POK, or empty vector DNA, using the TransIT-LT1 Transfection Reagent and protocols from Mirus Bio LLC. Media containing retrovirus was harvested and used to transduce Vα14i NKT-cell lines as previously described.24
Statistical analyses
All P values were determined using a 2-tailed paired Student t test on littermate or age-matched samples. Where indicated, the t tests were performed after log transformation of the data.
Online supplemental material
Supplemental Table 1 (available on the Blood Web site; see the Supplemental Materials link at the top of the online article) shows the list of those probe sets for genes that exhibited ≥ 2× higher (supplemental Table 1A) or ≥ 2× lower (supplemental Table 1B) signal intensity in the Th-POKhd/hd vs control samples. Supplemental Table 2 shows the raw signal intensities for those probe sets that detect NKT17-linked genes and were over-expressed in the Th-POKhd/hd samples.
Results
Th-POK mutation represses the expression of Th17 signature genes
On account of their reduced Th2 responses, we used an RNA microarray analysis to identify genes that are potentially regulated by Th-POK in Vα14i NKT cells. We prepared sorted liver Vα14i NKT cells from helper deficient mice with a spontaneous mutation in a Zn finger of the Th-POK gene (Th-POKhd/hd) and in one case compared this to control, age-matched Th-POKhd/+ littermates, and in the other to Th-POK+/+ mice. RNA samples were isolated from these cell preparations, obtained without stimulation directly ex vivo, and used to generate probes that were hybridized to a mouse genome-wide array. We identified 338 genes that were ≥ 2× differentially regulated in both comparisons with their age-matched controls (supplemental Table 1). The list of genes included increased CD8α and CD8β in Th-POKhd/hd mice and decreased CD4 and IL-4; this cytokine gene is transcribed at a basal level in Vα14i NKT cells that have not been stimulated.25 These are genes whose expression we have previously observed to be perturbed in Th-POKhd/hd Vα14i NKT cells.15 Consistent with the view that Th-POK functions primarily as a transcriptional repressor,26 253 of these genes had increased expression in the homozygous mutant samples, and thus represent genes that are repressed, either directly or indirectly, by Th-POK in Vα14i NKT cells. Included among these genes were a number that have been shown to be associated with Th17 cells and the NKT17 subset (Figure 1 and supplemental Table 2). These included the transcription factors RORγt (RORC), Ahr, Klf4, and Maf, as well as the surface antigens CD103 (Itgae), CD121a (Il1r1), CCR6 (CD196), Nrp-1, and IL17RE.7,8,27-30 These data implied that Th-POK acted either to antagonize the expression of genes associated with IL-17-producing cells or to impair the expansion of Vα14i NKT cells expressing these genes.
Increased expression in Th-POKhd/hd Vα14i NKT cells of gene transcripts indicative of NKT17 cells. Bar graph displaying genes typical of NKT17 cells that were increased in RNA from 2 separate preparations of Th-POKhd/hd liver Vα14i NKT cells, compared with Th-POKhd/+ (experiment A) or Th-POK+/+ (experiment B) age-matched controls. Plotted for each gene are the fold-change signal-intensity increases in the Th-POKhd/hd samples compared with the control, calculated using Genespring software (Agilent). For genes that had multiple probes in the microarray, the arithmetic mean of the signal increases was plotted.
Increased expression in Th-POKhd/hd Vα14i NKT cells of gene transcripts indicative of NKT17 cells. Bar graph displaying genes typical of NKT17 cells that were increased in RNA from 2 separate preparations of Th-POKhd/hd liver Vα14i NKT cells, compared with Th-POKhd/+ (experiment A) or Th-POK+/+ (experiment B) age-matched controls. Plotted for each gene are the fold-change signal-intensity increases in the Th-POKhd/hd samples compared with the control, calculated using Genespring software (Agilent). For genes that had multiple probes in the microarray, the arithmetic mean of the signal increases was plotted.
Increased peripheral NKT17 cells in Th-POK mutant mice
To corroborate the results from the microarray analysis, we examined whether a deficiency for Th-POK results in increased numbers of cells with an NKT17-cell phenotype by flow cytometry, staining spleen and liver cell suspensions from Th-POKhd/hd and control mice with αGalCer-CD1d tetramers and antibodies directed at markers of NKT17 cells. We found that Th-POKhd/hd Vα14i NKT cells from the spleen and liver exhibited higher fractions of cells, and an approximately 10-fold increase in the total number, expressing either CD196, CD121a, or CD103 (Figure 2A,C and data not shown). The expression of Nrp-1 and RORγt were perturbed in a similar manner (data not shown). Cells with a phenotype more typical of the majority of Vα14i NKT cells in spleen and liver of WT mice remained abundant in the Th-POKhd/hd mice, however, indicating that Th-POK mutation did not cause a complete alteration in the population. The observed change in expression of the NKT17 markers was much more apparent in the NK1.1low fraction of Th-POK–deficient Vα14i NKT cells. This is consistent with the fact that in WT mice NKT17 cells are found in the NK1.1-negative Vα14i NKT-cell subset. However, in WT mice NKT17 cells were still less than 10% of the total NK1.1low Vα14i NKT cells, while in the Th-POK mutant mice they constituted the majority of the NK1.1low Vα14i NKT cells.
Increased percentages of NKT17 cells in Th-POK–deficient mice. (A) Plots depict flow cytometric analyses of electronically gated Th-POKhd/hd and control splenic Vα14i NKT cells stained for NK1.1 and (top row) CD196, (middle row) CD121a, and (bottom row) CD103. (B) Plots depict flow cytometric analyses of Th-POK+/+, Th-POKhd/+, and Th-POKhd/hd liver Vα14i NKT cells stained for expression of NK1.1 and CD122. (C) Scatter plot displaying the numbers of NKT17 cells in the livers of littermate or age-matched pairs of Th-POKhd/hd and Th-POKhd/+ mice (n = 9). Each pair is represented by a unique symbol. The P value was calculated using a Student t test on the log-transformed values. (D) Plots depict IL-17 and NK1.1 expression (left set) or IL-17 and RORγT expression (right set) in electronically gated splenic Vα14i NKT cells from Th-POK+/+, Th-POKhd/+, and Th-POKhd/hd mice that were challenged with 2 μg of αGalCer, as well as a Th-POK+/+ mock-injected animal. Mice were injected 2.5 hours before harvesting of organs. All data are representative of at least 2 separate experiments and a total of at least 3 sets of Th-POKhd/hd and control mice.
Increased percentages of NKT17 cells in Th-POK–deficient mice. (A) Plots depict flow cytometric analyses of electronically gated Th-POKhd/hd and control splenic Vα14i NKT cells stained for NK1.1 and (top row) CD196, (middle row) CD121a, and (bottom row) CD103. (B) Plots depict flow cytometric analyses of Th-POK+/+, Th-POKhd/+, and Th-POKhd/hd liver Vα14i NKT cells stained for expression of NK1.1 and CD122. (C) Scatter plot displaying the numbers of NKT17 cells in the livers of littermate or age-matched pairs of Th-POKhd/hd and Th-POKhd/+ mice (n = 9). Each pair is represented by a unique symbol. The P value was calculated using a Student t test on the log-transformed values. (D) Plots depict IL-17 and NK1.1 expression (left set) or IL-17 and RORγT expression (right set) in electronically gated splenic Vα14i NKT cells from Th-POK+/+, Th-POKhd/+, and Th-POKhd/hd mice that were challenged with 2 μg of αGalCer, as well as a Th-POK+/+ mock-injected animal. Mice were injected 2.5 hours before harvesting of organs. All data are representative of at least 2 separate experiments and a total of at least 3 sets of Th-POKhd/hd and control mice.
NKT17 cells also are known to express lower amounts of the IL-2Rβ subunit CD122 than other Vα14i NKT cells.7 The RNA microarray analysis indicated that CD122 transcripts were in fact reduced in Th-POKhd/hd NKT cells; however, the differences between the mutant and control samples were less than the arbitrarily selected 2-fold cutoff (data not shown). Because the effects of a deficiency in Th-POK on the expression of other NKT17 markers was most apparent in the NK1.1low subpopulation of Vα14i NKT cells, we determined whether CD122 expression was lower in Vα14i NKT cells with this phenotype. The analysis demonstrated that cells with decreased CD122 expression were more abundant in the NK1.1low fraction of Th-POKhd/hd Vα14i NKT cells, compared with the same population in their WT counterparts (Figure 2B). The CD122− population was also found to express the NKT17 markers depicted in Figure 2A (data not shown). By contrast, there was a relatively modest effect of Th-POK deficiency on CD122 expression within the NK1.1high population that comprised the majority of Vα14i NKT cells in the spleen and liver of both the mutant and control animals (Figure 2B and data not shown). Taken together, our data point to a role for Th-POK in inhibiting the appearance of cells with an NKT17 phenotype, which was observed especially in the NK1.1low subset.
We next assessed whether these cells with an NKT17 phenotype produced IL-17 in response to challenge with cognate antigen in vivo. Flow cytometric analysis of splenic and liver Vα14i NKT cells from Th-POKhd/hd mice injected with αGalCer showed increased percentages of IL-17A–expressing cells when analyzed ex vivo (Figure 2D). IL-17A production by Th-POK–mutant NKT17 cells was not observed in the absence of antigen challenge (data not shown). The IL-17A–producing Vα14i NKT cells were contained in the population exhibiting the pattern of cell-surface molecules typical of WT NKT17 cells, for example, predominantly NK1.1 negative and RORγT positive (Figure 2D and data not shown). This suggests that the expanded population of NKT17 cells in the mutant mice resembles the homologous cells in WT mice, and therefore they are not likely to be an aberrant population resulting from the Th-POK mutation.
Haploinsufficiency of Th-POK expression
In WT mice, NKT17 cells have been shown to make up a larger fraction of the Vα14i NKT-cell population in the peripheral LN.7 We therefore examined LN-cell suspensions from Th-POKhd/hd mice. Flow cytometric analysis indicated that Th-POK mutant animals exhibited greatly increased percentages of Vα14i NKT cells in pooled axial, inguinal, brachial, and cervical (peripheral) LN cells (Figure 3A-B). Interestingly, the percentage of Vα14i NKT cells was elevated even in the heterozygous Th-POKhd/+ animals, although the percentage was intermediate between the WT and mice with a homozygous mutation (Figure 3A-B). We observed no effect of the Th-POK genotype on the total numbers of cells recovered from the peripheral LN (data not shown), indicating that a reduction of Th-POK gene dosage led to increases in the actual numbers of Vα14i NKT cells. In contrast to these results in peripheral LN, we observed no effect of the Th-POK mutation on the number or phenotype of Vα14i NKT cells in the mesenteric lymph node, consistent with previous observations that NKT17 cells are not preferentially found in this site7 (data not shown).
Reduction in Th-POK gene dosage results in increased NKT17 cells in the peripheral LN. (A) Plots depict representative staining of electronically gated CD19− peripheral LN cells from Th-POKhd/hd, Th-POKhd/+, and Th-POK+/+ mice with αGalCer-CD1d tetramers and anti-TCRβ mAbs. (B) Scatter plots depict the percentages of Vα14i NKT cells of total cells recovered from the peripheral LN of littermate or age-matched sets of Th-POKhd/hd, Th-POKhd/+ and Th-POK+/+ mice (n = 8). Each set of mice is represented by a unique symbol. P values were determined by paired Student t tests. (C) Plots depict staining of LN Vα14i NKT cells from Th-POKhd/hd, Th-POKhd/+, and Th-POK+/+ age-matched mice with antibodies against CD196 and CD103 (top row) or RORγT and NK1.1 (bottom row). Data are representative of 6 separate experiments. (D) Plots depict IL-17 and RORγT expression in electronically gated peripheral LN Vα14i NKT cells from Th-POK+/+, Th-POKhd/+, and Th-POKhd/hd mice that were challenged with 2 μg of αGalCer, as well as a Th-POK+/+ mock-injected animal. Mice were injected 2.5 hours before harvesting of organs. Data are representative of 2 separate experiments.
Reduction in Th-POK gene dosage results in increased NKT17 cells in the peripheral LN. (A) Plots depict representative staining of electronically gated CD19− peripheral LN cells from Th-POKhd/hd, Th-POKhd/+, and Th-POK+/+ mice with αGalCer-CD1d tetramers and anti-TCRβ mAbs. (B) Scatter plots depict the percentages of Vα14i NKT cells of total cells recovered from the peripheral LN of littermate or age-matched sets of Th-POKhd/hd, Th-POKhd/+ and Th-POK+/+ mice (n = 8). Each set of mice is represented by a unique symbol. P values were determined by paired Student t tests. (C) Plots depict staining of LN Vα14i NKT cells from Th-POKhd/hd, Th-POKhd/+, and Th-POK+/+ age-matched mice with antibodies against CD196 and CD103 (top row) or RORγT and NK1.1 (bottom row). Data are representative of 6 separate experiments. (D) Plots depict IL-17 and RORγT expression in electronically gated peripheral LN Vα14i NKT cells from Th-POK+/+, Th-POKhd/+, and Th-POKhd/hd mice that were challenged with 2 μg of αGalCer, as well as a Th-POK+/+ mock-injected animal. Mice were injected 2.5 hours before harvesting of organs. Data are representative of 2 separate experiments.
As expected based on previously published work, analyses for the expression of CD103, CD196, CD121a, RORγT, and NK1.1 by CD1d tetramer+ cells demonstrated that a relatively high proportion of the Vα14i NKT cells in the peripheral LN of WT mice had an NKT17 phenotype (Figure 3C and data not shown). This fraction was increased even further, however, in Th-POKhd/hd and Th-POKhd/+ peripheral LN Vα14i NKT cells (Figure 3C). Therefore, both the total number of Vα14i NKT cells, and the percentage with an NKT17 phenotype, were increased in the peripheral LN of Th-POKhd/hd mice, with Th-POKhd/+ heterozygotes having an intermediate phenotype.
To verify that the peripheral LN Vα14i NKT cells that expressed markers of the NKT17 lineage were capable of producing IL-17 in vivo, we challenged Th-POK+/+, Th-POKhd/+, and Th-POKhd/hd mice with αGalCer and analyzed peripheral LN from these animals by flow cytometry. We identified a population of Vα14i NKT cells that produced IL-17A that also expressed high levels of RORγT together with low amounts of CD4 and NK1.1, consistent with an IL-17 secretion function for the cells with the NKT17 phenotype (Figure 3D and data not shown). These observations suggest that there is a dose-dependent inhibitory effect of Th-POK expression on the number of NKT17 cells. Furthermore, the data indicate that not only does a reduction in WT Th-POK gene dose alter the phenotype and function of Vα14i NKT cells in a way that is consistent with an increase in NKT17 cells, it also alters the distribution of the Vα14i NKT cells so that they are increased in LN, another characteristic of NKT17 cells from WT mice.
Th-POK function for NKT17 cells in the thymus
A subset of Vα14i NKT thymocytes that has the capacity to produce IL-17 appears to be the developmental precursor of the peripheral NKT17-cell pool.9 We therefore examined thymocytes from Th-POK mutant mice to assess the effects of the mutation on the differentiation of Vα14i NKT cells. The thymus development of Vα14i NKT cells is divided into stages defined by the successive acquisition of expression of CD44 and NK1.1, that is, CD44low, NK1.1low (stage 1), CD44high, NK1.1low (stage 2), and CD44high, NK1.1high (stage 3). We observed that Vα14i NKT-cell development in Th-POKhd/hd appeared largely blocked at phenotypic stage 2, with only a small fraction of cells acquiring the high levels of NK1.1 typical of the stage 3 cells that comprise the majority in WT mice (Figure 4A-B). This is in agreement with a previous report showing a defect in NK1.1 expression in Th-POK–null Vα14i NKT thymocytes.31 However, the CD44high, NK1.1low Vα14i NKT thymocytes in Th-POK mutant mice are not identical to those in WT mice, because virtually all of the stage 2 thymocytes in homozygous mutant mice expressed markers of the NKT17 lineage (Figure 4C and data not shown). We have previously observed that total Vα14i NKT thymocyte numbers were not significantly affected by Th-POK15 ; hence, the numbers of NKT17 phenotype cells in the thymus were greatly elevated compared with age- and sex-matched controls (Figure 4D). Th-POKhd/+ mice exhibited a relatively subtle but nonetheless significant defect in maturation to stage 3 compared with age- and sex-matched WT controls (Figure 4A-B). Furthermore, a comparison of the expression of the NKT17 phenotype in stage 2 thymocytes from Th-POKhd/+ and WT mice revealed a marked increase in NKT17 number in the heterozygotes (Figure 4C). In vitro activation of Th-POKhd/+ and homozygous mutant Th-POKhd/hd thymocyte suspensions with PMA and ionomycin revealed the presence of a Vα14i NKT thymocyte population with the capacity to produce IL-17 within the NKT17 phenotypic subset, as defined by the expression of high levels of RORγT, CD103, and CD196 and low levels of NK1.1 and CD4 (Figure 4E and data not shown).
Th-POK inhibits the development of NKT17 cells in the thymus. (A) Plots depict NK1.1 and CD44 expression in Th-POKhd/hd, Th-POKhd/+, and Th-POK+/+ littermate Vα14i NKT thymocytes, with gates shown used to define stage 1 (CD44low, NK1.1−), 2 (CD44high, NK1.1−/low), and 3 (CD44high, NK1.1high) Vα14i NKT-cell subpopulations. (B) Bar graph shows stage 1-3 Vα14i NKT thymocyte numbers in sex- and age-matched Th-POKhd/hd and Th-POKhd/+ mice (n = 18). (C) Histogram overlays depict the expression RORγT, CD103, and CD196 in stage 2 Vα14i NKT cells from a set of Th-POK+/+, Th-POKhd/hd, and Th-POKhd/+ littermates. Data are representative of 3 independent experiments. (D) Left scatter plot depicts the numbers of stage 2 NKT17 thymocytes from sex- and age-matched pairs of Th-POKhd/hd and Th-POKhd/+ mice (n = 7). Right scatter plot depicts the numbers of stage 2 NKT17 thymocytes from sex-matched littermates or age-matched pairs of Th-POKhd/+ and Th-POK+/+ mice (n = 6). P values were calculated using a paired Student t test of the log values. (E) Plot depicts IL-17 and CD103 staining of electronically gated stage 2 Vα14i NKT cells from Th-POKhd/+ and Th-POKhd/hd littermate thymocyte suspensions cultured with PMA and ionomycin. Data are representative of 4 Th-POKhd/+ and 3 Th-POKhd/hd samples examined in 2 separate experiments.
Th-POK inhibits the development of NKT17 cells in the thymus. (A) Plots depict NK1.1 and CD44 expression in Th-POKhd/hd, Th-POKhd/+, and Th-POK+/+ littermate Vα14i NKT thymocytes, with gates shown used to define stage 1 (CD44low, NK1.1−), 2 (CD44high, NK1.1−/low), and 3 (CD44high, NK1.1high) Vα14i NKT-cell subpopulations. (B) Bar graph shows stage 1-3 Vα14i NKT thymocyte numbers in sex- and age-matched Th-POKhd/hd and Th-POKhd/+ mice (n = 18). (C) Histogram overlays depict the expression RORγT, CD103, and CD196 in stage 2 Vα14i NKT cells from a set of Th-POK+/+, Th-POKhd/hd, and Th-POKhd/+ littermates. Data are representative of 3 independent experiments. (D) Left scatter plot depicts the numbers of stage 2 NKT17 thymocytes from sex- and age-matched pairs of Th-POKhd/hd and Th-POKhd/+ mice (n = 7). Right scatter plot depicts the numbers of stage 2 NKT17 thymocytes from sex-matched littermates or age-matched pairs of Th-POKhd/+ and Th-POK+/+ mice (n = 6). P values were calculated using a paired Student t test of the log values. (E) Plot depicts IL-17 and CD103 staining of electronically gated stage 2 Vα14i NKT cells from Th-POKhd/+ and Th-POKhd/hd littermate thymocyte suspensions cultured with PMA and ionomycin. Data are representative of 4 Th-POKhd/+ and 3 Th-POKhd/hd samples examined in 2 separate experiments.
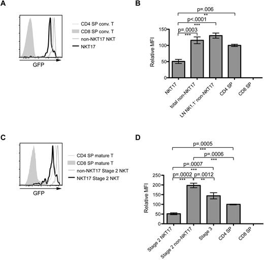
NKT17 cells from WT mice have lower Th-POK reporter gene expression
Our data suggested that a reduced amount of Th-POK in differentiating Vα14i NKT cells promotes the NKT17 phenotype and function. Such a model would predict that the NKT17 cells in WT animals should express less Th-POK than the majority of Vα14i NKT cells. We therefore analyzed Th-POKGFP/+ mice, which are heterozygous for a GFP “knock-in” allele that replaces the WT Th-POK exons. Our previous analysis of these mice showed virtually all Vα14i NKT cells in the liver, spleen, and thymus express the Th-POK reporter gene.15,17 We here re-examined the Th-POKGFP/+ mice to compare GFP expression in NKT17 cells to expression in the other Vα14i NKT cells in the thymus and LN. Our data demonstrated that the majority of NKT17 cells from Th-POKGFP/+ mice expressed levels of GFP that were substantially lower than those observed in the non-NKT17 fraction of the Vα14i NKT cells in thymus and LN (Figure 5A-B). In the thymus of mice with a WT Th-POK genotype, the stage 2 cells are divided into 2 populations, with those having the NKT17 phenotype expressing reduced amounts of the reporter gene (Figure 5C-D). By contrast, stage 2 cells without the NKT17 phenotype have the highest amount of reporter gene expression compared with the other Vα14i NKT subpopulations. These data suggest that Vα14i NKT-cell differentiation is influenced by the amount of Th-POK expression, with those cells expressing lower amounts of Th-POK more likely to become NKT17 cells.
Reduced levels of Th-POK reporter gene expression in NKT17 cells from WT mice. (A,C) Histogram overlays depicting GFP expression in the indicated subpopulations from the (A) peripheral LN or (C) thymus of a Th-POKGFP/+ mouse. (B,D) Bar graphs of the arithmetic mean of the relative GFP MFI of the indicated populations from the (B) peripheral LN or (D) thymus of 2 Th-POKGFP/+ mice. MFI were normalized to the levels in (B) peripheral LN CD4 SP or (D) mature CD4 SP thymocytes. Data are representative of 4 mice analyzed in 2 separate experiments. P values are shown for comparisons of selected populations in all of the analyzed samples, calculated using a paired Student t test of the GFP MFI after log transformation.
Reduced levels of Th-POK reporter gene expression in NKT17 cells from WT mice. (A,C) Histogram overlays depicting GFP expression in the indicated subpopulations from the (A) peripheral LN or (C) thymus of a Th-POKGFP/+ mouse. (B,D) Bar graphs of the arithmetic mean of the relative GFP MFI of the indicated populations from the (B) peripheral LN or (D) thymus of 2 Th-POKGFP/+ mice. MFI were normalized to the levels in (B) peripheral LN CD4 SP or (D) mature CD4 SP thymocytes. Data are representative of 4 mice analyzed in 2 separate experiments. P values are shown for comparisons of selected populations in all of the analyzed samples, calculated using a paired Student t test of the GFP MFI after log transformation.
Enforced expression of Th-POK represses RORγT in Vα14i NKT-cell lines
Our data implied that Th-POK might act to negatively regulate the expression of RORγT, which in turn is known to be necessary for expression of the Th17 developmental program.32 To address this question, we generated cell lines from sorted Vα14i NKT thymocytes isolated from Th-POKhd/hd and Th-POK+/+ mice, which were expanded by periodic stimulation with αGalcer-pulsed APCs followed by culture in the presence of IL-7 (data not shown). We transduced these lines with a retrovirus encoding Th-POK and GFP, or with a retrovirus encoding only GFP, and then determined the effect of ectopic Th-POK expression on RORγT by antibody staining and flow cytometry. As expected, we found that Vα14i NKT-cell lines deficient for Th-POK contained a much higher percentage of cells expressing RORγT than did Th-POK+/+ Vα14i NKT-cell lines, and that retroviral transduction with GFP alone had no effect on RORγT expression (Figure 6 and data not shown). In contrast, transduction with retrovirus encoding Th-POK markedly reduced RORγT expression in both Th-POKhd/hd and Th-POK+/+ Vα14i NKT-cell lines (Figure 6). These data suggest that Th-POK inhibits RORγT in Vα14i NKT cells.
Enforced expression of Th-POK represses RORγT in Vα14i NKT-cell lines. Lines established from Th-POKhd/hd and Th-POK+/+ sorted Vα14i NKT thymocytes were transduced with retrovirus encoding WT Th-POK together with GFP, or with virus encoding GFP alone. Cell lines were harvested 87 hours posttransduction and stained for RORγT. (A) Contour plots depicting RORγT and GFP expression in a Th-POKhd/hd Vα14i NKT line transduced with empty vector (left) or Th-POK-encoding (right) retrovirus. (B) Histogram overlays of RORγT expression in GFPhighTh-POKhd/hd (left) or Th-POK+/+ (right) Vα14i NKT lines transduced with empty vector (gray) or Th-POK-encoding (black) retrovirus. Data are representative of 3 independent experiments.
Enforced expression of Th-POK represses RORγT in Vα14i NKT-cell lines. Lines established from Th-POKhd/hd and Th-POK+/+ sorted Vα14i NKT thymocytes were transduced with retrovirus encoding WT Th-POK together with GFP, or with virus encoding GFP alone. Cell lines were harvested 87 hours posttransduction and stained for RORγT. (A) Contour plots depicting RORγT and GFP expression in a Th-POKhd/hd Vα14i NKT line transduced with empty vector (left) or Th-POK-encoding (right) retrovirus. (B) Histogram overlays of RORγT expression in GFPhighTh-POKhd/hd (left) or Th-POK+/+ (right) Vα14i NKT lines transduced with empty vector (gray) or Th-POK-encoding (black) retrovirus. Data are representative of 3 independent experiments.
Discussion
The majority of Vα14i NKT cells in the spleen and liver of C57BL/6 mice exhibit a nonpolarized cytokine response, so that when activated by strong TCR agonists, they produce large amounts of both Th1 and Th2 cytokines. There is, however, a population of Vα14i NKT cells that exhibits a Th17 response to glycolipid antigens. These NKT17 cells arise at least in part from a distinct subset that originates in the thymus,9 and they are enriched in recent thymic emigrants.8 Little is known, however, with regard to how the balance between NKT17 and other Vα14i NKT cells is regulated. Here, we present evidence demonstrating that NKT17 cells are increased in the thymus and periphery of mice lacking even one functional copy of the gene encoding the transcription factor Th-POK. Furthermore, ectopic expression of Th-POK negatively regulates RORγT, the Th17 master regulatory factor, in Vα14i NKT-cell lines. Collectively, the data suggest that Th-POK regulates the developmental branch point between the majority population of Vα14i NKT cells and NKT17 cells.
Our studies of the relationship between Th-POK and the regulation of the NKT17 population were initiated by the results of RNA microarray analyses, in which we identified genes that were differentially expressed in liver Vα14i NKT cells from Th-POKhd/hd mice compared with either Th-POKhd/+ or Th-POK+/+ animals. We found that Th-POK mutant Vα14i NKT cells overexpressed the transcription factors RORγT, Ahr, Klf4, and Maf, all of which have shown to be expressed by Th17 cells. In addition, we observed a pattern of increased expression of mRNAs encoding markers previously shown to be characteristic of the NKT17 and/or Th17 cells, including increased expression of CD103, CD196, CD121a, Nrp-1, and IL-17RE. We verified the differential expression of the above-mentioned cell-surface markers, as well as RORγT, by flow cytometry. We also found that Th-POK–deficient Vα14i NKT cells from the spleen and liver had an increased population of cells that expressed these markers, which was most apparent within the NK1.1low subset of NKT cells, consistent with the known NK1.1low phenotype of NKT17 cells. NKT17 cells differ from the majority of the Vα14i NKT-cell population in that they are more prevalent in peripheral LN compared with the liver and spleen.7 We determined that the peripheral LN of Th-POK mutant animals have dramatically increased percentages and numbers of Vα14i NKT cells, the majority of which express markers characteristic of the NKT17 lineage (Figure 3). Furthermore, we found that Th-POKhd/hd animals had increased percentages of Vα14i NKT cells in the spleen, liver, and peripheral LN that made IL-17 in response to antigen challenge in vivo. Thus, our data indicated that mutation of Th-POK leads to the formation of an increased population of peripheral Vα14i NKT cells with the phenotype, tissue tropism, and function of WT NKT17 cells.
The increased proportion of NKT17 cells in the periphery of Th-POK mutant mice could be due either to preferential differentiation of this subset in the thymus or the selective expansion of these cells in the periphery. Our data are consistent with an alteration of the differentiation process in the thymus so that NKT17 cells are favored in the Vα14i NKT thymocyte population. Th-POKhd/hd mice exhibited a profoundly increased ratio of stage 2 (NK1.1low) to stage 3 (NK1.1high) Vα14i NKT thymocytes. The NK1.1low Vα14i NKT thymocytes that accumulated in the Th-POKhd/hd thymus were not typical, however, as nearly all of them expressed an NKT17-cell phenotype and an increased fraction of them exhibited the capacity to secrete IL-17 on activation. Despite this striking enrichment in the thymus, it should be noted that nearly normal numbers of non-NKT17 Vα14i NKT cells were found in the spleen and liver of Th-POK mutant mice, although in addition to aberrant expression of CD8, these Th-POK–deficient Vα14i NKT cells are functionally defective, as they display a reduced ability to produce IL-4 and IL-13.15 Regardless, there must be mechanism(s) allowing for the preferred maintenance and/or expansion of Vα14i NKT cells that are not NKT17 cells in the peripheral pool, even in the absence of Th-POK. We speculate that this could be because of the ability of the non-NKT17-cell population to undergo enhanced homeostatic maintenance and expansion in response to IL-15.33-36 A nonmutually exclusive possibility is that the phenotype of peripheral Th-POKhd/hd NKT17 cells may be unstable, such that many of these cells convert to the more typical Vα14i NKT-cell phenotype. It should be noted that the majority of Vα14i NKT cells exported from the thymus in WT mice are NK1.1−.37,38 Thus, establishment of the predominant phenotype of Vα14i NKT cells in the spleen and liver depends on the preferential accumulation of NK1.1+ Vα14i NKT in the periphery, whether through selective expansion or the conversion of NK1.1− phenotype cells. Similar mechanisms may govern the accumulation of NK1.1+ Vα14i NKT cells in the liver and spleen of Th-POK–deficient animals.
Interestingly, although Th-POKhd/+ and WT mice were similar for the number and phenotype of Vα14i NKT cells in the spleen and liver, the effect of single mutant Th-POK allele was very evident in the thymus and peripheral LN. Th-POKhd/+ mice exhibited significantly increased numbers of NKT17 cells in these sites compared with Th-POK+/+ age- and sex-matched controls. Thus, analysis of organs where NKT17 cells are naturally more abundant revealed a more pronounced effect of Th-POK deficiency, suggesting that the differentiation of Vα14i NKT cells is highly responsive to the amount of Th-POK. The spontaneous hd point mutation in Th-POK results in an Arg to Gly substitution at amino acid position 389, thereby affecting one of the Zn fingers.12 This mutation is inert, however, at least in terms of the differentiation of CD4 SP T lymphocytes, because overexpression of the mutant allele by retroviral transduction did not inhibit the differentiation of CD4+ T lymphocytes.12 Therefore, the increase in NKT17 cells in Th-POKhd/+ mice more likely reflects insufficient or subnormal amounts of Th-POK, as opposed to a dominant-negative effect of the mutant allele. Consistent with this, the analysis of mice heterozygous for a GFP reporter knock-in into the Th-POK locus17 revealed that NKT17 cells in the thymus and periphery from Th-POKGFP/+ mice express a lower amount of the reporter gene than other Vα14i NKT cells. These data suggest that there is heterogeneity in the amount of Th-POK expressed by Vα14i NKT cells, and imply that such variability strongly influences the differentiation of the NKT17 subset. Furthermore, our observation that ectopic Th-POK inhibits the expression of RORγT in Vα14i NKT-cell lines strongly implies that Th-POK acts to influence Vα14i NKT differentiation, largely through the negative regulation of RORγT, although this need not necessarily involve the direct binding of Th-POK to an element in the RORγT locus.
In summary, we have demonstrated that Th-POK–deficient mice have increased numbers of Vα14i NKT cells with an NKT17 phenotype, tissue tropism, and function, and the number of such cells is highly sensitive to the amount of Th-POK expression. Furthermore, our data are consistent with a model in which Th-POK expression leads to suppression of the NKT17 gene expression program, and that the levels of Th-POK in Vα14i NKT thymocytes intrinsically dictate NKT17 differentiation, such that only low levels of Th-POK are permissive for NKT17 cells.
The online version of this article contains a data supplement.
The publication costs of this article were defrayed in part by page charge payment. Therefore, and solely to indicate this fact, this article is hereby marked “advertisement” in accordance with 18 USC section 1734.
Acknowledgments
The authors thank Archana Khurana, Venetia Morris, Debbi Yoakum, and Alexander Landgrave for technical support; Jason Greenbaum for assistance with statistical analyses; and Ryo Shinnakasu, Florence Lambolez, Gerhard Wingender, and Darius Stepniak for advice and assistance.
This work was supported by National Institutes of Health grants R37 AI71922 and RO1 AI45053 (M.K.) and AI42915 (D.K.).
National Institutes of Health
Authorship
Contribution: I.E. performed experiments, prepared the figures, and helped write the manuscript; M.Z. developed protocols for derivation of cell lines from Vα14i NKT thymocytes; D.K. provided a mouse mutant strain; I.T. provided a mouse targeted insertion strain and retroviral DNA constructs; and M.K. analyzed results, contributed to the study design, and helped write the manuscript.
Conflict-of-interest disclosure: The authors declare no competing financial interests.
Correspondence: Mitchell Kronenberg, La Jolla Institute for Allergy and Immunology, 9420 Athena Circle, La Jolla, CA 92037; e-mail: mitch@liai.org.





