Abstract
The activation of endothelial cells is critical to initiating an inflammatory response. Activation induces the fusion of Weibel-Palade Bodies (WPB) with the plasma membrane, thus transferring P-selectin and VWF to the cell surface, where they act in the recruitment of leukocytes and platelets, respectively. CD63 has long been an established component of WPB, but the functional significance of its presence within an organelle that acts in inflammation and hemostasis was unknown. We find that ablating CD63 expression leads to a loss of P-selectin–dependent function: CD63-deficient HUVECs fail to recruit leukocytes, CD63-deficient mice exhibit a significant reduction in both leukocyte rolling and recruitment and we show a failure of leukocyte extravasation in a peritonitis model. Loss of CD63 has a similar phenotype to loss of P-selectin itself, thus CD63 is an essential cofactor to P-selectin.
Introduction
Endothelial cells contain specialized regulated secretory organelles, Weibel-Palade bodies (WPB),1 which play an important role in inflammation and hemostasis. The best-known components of WPB are the major cargo protein von Willebrand Factor (VWF),2 P-selectin,3 and CD63.4 On WPB fusion the VWF tubules unfurl into long platelet-catching strings at a site of injury,5 playing a major role in hemostasis. VWF also has an important function in inflammation, because activated platelets make a major contribution to the inflammatory response.6 Further, VWF binds the leukocyte receptor PSGL-1 and integrin αMβ27 implicating a more direct role in leukocyte recruitment to the endothelium.
The integral membrane protein leukocyte receptor P-selectin is stored within the membrane of WPB of endothelial cells3,8 from where it is delivered to the cell surface within minutes after secretagogue-triggered exocytosis.9 P-selectin plays a key early role in the inflammatory trafficking of leukocytes, being the first receptor involved in recruiting leukocytes from flowing plasma to the endothelial surface.10,11
CD6312 is the third long-established component of WPB,4 but this protein has no identified endothelial-specific function in either hemostasis or inflammation. This universally expressed membrane protein of the tetraspanin family is best known as a marker of the intralumenal vesicles within multivesicular endosomes. The phenotype of CD63 knockout mice suggests a redundant role for CD63 in development and distribution of immune system cells, very mild effects on platelet adhesion, and a role in kidney physiology.13
It has been reported that CD63 might modulate the trafficking of other membrane proteins, including altering internalization from the plasma membrane, and most recently, in targeting synaptotagmin VII to the lysosome, thus facilitating lysosome-plasma membrane fusion.12,14 Whether CD63 is involved in the hemostatic or inflammatory roles of WPB is unknown, but if so, it might operate by modulating trafficking events that underpin WPB formation and function. CD63 is found only on mature WPB.15 It is therefore unlikely to be directly involved in initial WPB formation at the TGN, but could influence events late in WPB biogenesis including maturation, late recruitment of a critical modulator of WPB function, exocytosis, or postexocytic events at the plasma membrane.
We report that siRNA depletion of CD63 from human umbilical vein endothelial cells (HUVEC) results in loss of P-selectin dependent recruitment of THP-1 monocytic cells under flow in vitro. CD63 knockout mice showed both a loss of P-selectin dependent leukocyte rolling and a failure of leukocyte extravasation in a peritonitis model. These are very similar to observations made in the P-selectin–deficient mouse itself, thus demonstrating a critical inflammatory role for CD63. Scanning electron microscopy revealed that CD63 coclusters with P-selectin on the plasma membrane of activated endothelial cells, and this close colocalization was confirmed by an in situ proximity ligation assay (PLA). Ablation of CD63 expression by siRNA in HUVECs leads to reduced P-selectin on the cell surface, plus a reduction in the number and size of remaining clusters seen by EM. We have therefore identified an endothelial role for this ubiquitous and poorly understood tetraspanin: It acts to cluster and maintain P-selectin at the plasma membrane of endothelial cells and is thus an essential cofactor to P-selectin in the initiation of inflammation.
Methods
Cell culture and transfection
HUVECs (TCS-Cellworks) HEK293 and THP-1 cells were cultured and Nucleofected (Nucleofector II; Amaxa Biosystems) as previously described,16 and see supplemental Methods (available on the Blood Web site; see the Supplemental Materials link at the top of the online article). HUVECs between passage 3-4 were used for all experiments. Wild-type and tail-deficient P-selectin constructs are described elsewhere.15
Immunofluorescence
Immunoflurescence staining was carried out as described previously.16 Slides were imaged through 40× or 63× oil-immersion lenses on a Leica TCS SPE confocal system (Leica). Adobe Photoshop CS2 and Illustrator CS2 were used to generate figures from the digital images (Adobe). Contrast adjustments were carried out to improve clarity of images but did not alter overall appearance. This was done equally in all channels for all images in the same figure.
siRNA knockdown of CD63 in HUVECs
All siRNA duplexes used were Ambion Silencer Select pre-designed siRNA sequences (Applied Biosciences). See supplemental Methods for sequences. Cells were nucleofected with 100 pmol of CD63-targeting or nontargeting control siRNA (see supplemental Methods for sequences) and then a second time 48-72 hours later. Typically a 70%-80% confluent 15-cm petri dish was used for 4 reactions. Cells were used for experimentation 48-72 hours after the second round of nucleofection.
THP-1 adhesive interaction assays
Briefly (for details see supplemental Methods) control or CD63-deficient HUVECs treated with or without IL-4 were seeded into μ-slides and grown to confluence, before analysis on a microscope stage maintained at 37°C HUVECs were then perfused in media (HBSS + Ca2+ + Mg2+ + 0.2% BSA) with or without PMA for 5 minutes under flow, then THP-1 cells (106/mL) were added to the media +/− PMA (100ng/mL) to stimulate or mock stimulate HUVECs. For the antibody blocking experiments sheep polyclonal anti–human P-selectin (R&D Systems) or IgG from sheep serum (Sigma-Aldrich) were incubated at 37°C with the HUVECs for 30 minutes before experimentation at a concentration of 25 μg/mL. Antibody was added to the perfusion media for the remainder of the experiment at the same concentration. Movies were recorded to observe THP-1 adhesive interactions with the monolayer.
Scanning electron microscopy and immuno-labeling
HUVECs were treated with IL-4 (0.02 μg/mL; Sigma-Aldrich) for 48 hours before experimentation to increase total cell levels of P-selectin expression. Cells were stimulated with PMA (100 ng/mL) for 10 minutes and fixed with 2% paraformaldehyde/2% gluteraldehyde in 0.1M cacodylate for 30 minutes. Samples were then immuno-gold labeled and processed for analysis by scanning electron microscopy (see supplemental Methods).
Duo-link II in situ proximity ligation assay
HUVECs grown on glass coverslips were stimulated with or without 100ng/mL PMA (Sigma-Aldrich) for 10 minutes at 37°C. HEK293 cells were transfected 24 hours before experimentation with wild-type or the tail-deficient mutant of P-selectin or left untransfected. Coverslips were fixed with 3% (wt/vol) paraformaldehyde in PBS for 15 minutes at room temperature. Cells were then either permeabilized or left intact and incubated with 50mM NH4Cl in PBS to quench the fixative. Following the manufacturers instructions, a Duo-link II Probemaker kit (Olink Bioscience) was used to detect P-selectin–CD63 interactions. Slides were imaged through a 40× oil-immersion lens on a Leica TCS SPE confocal system (Leica) and Z-stacks acquired. See supplemental Methods for more detailed experimental procedures.
Intravital microscopy
Male CD63−/− mice and littermate controls were obtained from Kiel University, Germany. All mouse studies were approved by the United Kingdom Home Office. A full description of the generation of these mice is given in Schroder et al.13 Observations of leukocyte-endothelial interactions and of the behavior of leukocytes within the mouse cremaster venules were as previously described17 Venules were observed 10-30 minutes after surgical stimulation of cremaster, when leukocyte rolling is exclusively P-selectin-dependent.18 Venules were observed using a Nikon E600 FN microscope (Nikon) equipped with a water immersion objective (20×/0.5W). Leukocyte rolling was observed using brightfield illumination and centreline velocities of the observed venules were measured in real time using a dual photodiode velocimeter and on-line digital cross-correlation program (Microvessel Velocity OD-RT System; Circusoft Instrumentation LLC). Leukocyte rolling fluxes before and after anti–P-selectin antibody (RB40.34; 30 mg/mouse IV) were normalized and expressed as percent control rolling.
Thioglycollate-induced peritonitis
Peritoneal neutrophil influx after thioglycollate administration was measured as previously described.19
Subcellular fractionation of WPB
Two days after nucleofection, medium was aspirated from HUVECs that were then washed with PBS then homogenization buffer (HB) at 4°C supplemented with protease inhibitors (Sigma-Aldrich). Cells were scraped into a small volume of HB, collected by centrifugation, and cell pellets resuspended in HB then homogenized by 12 passes through a ball-bearing homogenizer (10 μm clearance). Homogenates were centrifuged at 1000g for 5 minutes (4°C) and supernatants retained. The pellets were then resuspended, homogenized, and centrifuged as described. The supernatants from the second and first centrifugations were 10 pooled, diluted to 3 mL with HB, loaded on discontinuous sucrose gradients (1.0M, 2 mL; 1.1M, 2 mL; 1.3M, 2 mL; 1.6M, 1.5 mL; and 1.8M, 1.5 mL) and centrifuged at 250 000g max and 164 000g average (SW40ti) for 90 minutes (4°C). Fractions were collected from the top and probed for their VWF content by ELISA, and SDS-PAGE and Western blotting carried out to analyze P-selectin levels in the WPB peak, quantified by densitometric analysis using a Molecular Imager GS-800 calibrated densitometer and ImageJ and normalized to levels of VWF. See supplemental Methods for a full description.
Surface biotinylation assay
Mock treated or CD63 siRNA treated HUVECs were incubated with serum-free media alone or containing PMA (100 ng/mL) for 5, 15, 30, 45 and 60 minutes. Cells were transferred to ice and washed with PBS, incubated with EZ-Link Sulfo-NHS-LC-Biotin (Thermo Scientific; 0.2 mg/mL in ice-cold PBS) for 30 minutes, rinsed twice with ice-cold PBS and residual biotin quenched with ice-cold 50mM Tris-HCL pH 7.5 in PBS for 5 minutes. Cells were then lysed with a RIPA buffer-protease inhibitor cocktail (Sigma-Aldrich). Lysates were incubated with NeutrAvidin agarose beads (Thermo Scientific) for 1 hour rotating at 4°C. Protein was eluted from the beads by addition of 20 μL Laemmli sample buffer followed by incubation at 95°C for 5 minutes. Samples were analyzed by SDS-PAGE and Western blotting to determine P-selectin expression. See supplemental Methods for a more detailed description.
Results
Loss of CD63 does not affect WPB formation, exocytosis or maturation
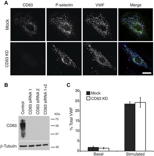
Efficient knockdown of CD63 was achieved with 2 rounds of nucleofection using a pool of 2 siRNA oligonucleotides. CD63 is clearly absent from HUVECs as shown by immunofluorescence staining (Figure 1A) where it has disappeared from WPB (labeled by antibodies to their major content protein, VWF), and late endosomes (the large peri-nuclear punctae present in control cells, clearly seen as red punctae in the merged image). Cell numbers, morphology, and the formation and cellular distribution of WPBs remained indistinguishable from control cells (Figure 1A). siRNA depletion of CD63 typically reduced protein levels by at least 95% compared with cells transfected with 2 rounds of control siRNA as shown by Western blotting (Figure 1B).
Loss of CD63 does not affect WPB formation, exocytosis or maturation. HUVECs were treated for 2 rounds with 2 different siRNA oligonucleotides, individually or pooled, directed against CD63 or a control oligonucleotide. (A) Representative maximum intensity projection confocal images of immunofluorescence staining of CD63 and VWF and P-selectin in control and CD63 pooled siRNA treated cells showing depletion of CD63. Merged panel shows CD63 in red, VWF in blue, and P-selectin in green. Cell morphology, WPB formation, and P-selectin recruitment to WPBs remain unaffected by transfection of siRNA. Scale bars represent 25 μm. (B) Western blot analysis of cell lysates for control and 2 separate or pooled CD63 targeted siRNA treated cells showing down-regulation of CD63 using mouse–anti-CD63, with β-tubulin as a loading control. (C) Representative secretion assay data for mock-transfected and CD63 depleted cells, where cells were incubated with serum free release media (basal) or release media containing PMA (100 ng/mL; stimulated) for 45 minutes. Results represent percent total VWF secreted in basal and stimulated conditions. Data are shown as mean ± SEM (n = 3).
Loss of CD63 does not affect WPB formation, exocytosis or maturation. HUVECs were treated for 2 rounds with 2 different siRNA oligonucleotides, individually or pooled, directed against CD63 or a control oligonucleotide. (A) Representative maximum intensity projection confocal images of immunofluorescence staining of CD63 and VWF and P-selectin in control and CD63 pooled siRNA treated cells showing depletion of CD63. Merged panel shows CD63 in red, VWF in blue, and P-selectin in green. Cell morphology, WPB formation, and P-selectin recruitment to WPBs remain unaffected by transfection of siRNA. Scale bars represent 25 μm. (B) Western blot analysis of cell lysates for control and 2 separate or pooled CD63 targeted siRNA treated cells showing down-regulation of CD63 using mouse–anti-CD63, with β-tubulin as a loading control. (C) Representative secretion assay data for mock-transfected and CD63 depleted cells, where cells were incubated with serum free release media (basal) or release media containing PMA (100 ng/mL; stimulated) for 45 minutes. Results represent percent total VWF secreted in basal and stimulated conditions. Data are shown as mean ± SEM (n = 3).
One possible function of CD63 might be in WPB exocytosis: WPB are lysosome-related organelles20 and CD63 can influence lysosome/plasma membrane fusion,14 We therefore measured amounts of VWF secreted from control and CD63 depleted HUVECs. No significant difference in basal or PMA stimulated VWF release was seen (Figure 1C). We also assessed the maturity of the WPBs that are released from CD63-depleted versus control cells through analyses of the multimerization state and functionality of secreted VWF. Because multimerization of VWF continues after the initial formation of WPB,21 the state of VWF at exocytosis is an effective measure of granule maturity. We observed that CD63-depleted cells produce normal multimers and release VWF strings5 (that function in platelet-catching) of normal length and quantity (supplemental Figure 1), suggesting that WPB are fully mature when released. Loss of CD63 therefore has no demonstrable impact on the formation, exocytosis or maturation of WPBs. We hypothesised that it might instead be involved in a subsequent inflammatory function of endothelial cells, ie after WPB exocytosis.
Loss of CD63 leads to a failure of P-selectin–dependent rolling by monocyte-like THP-1 cells on HUVECs
To determine a postexocytic role for CD63 in the inflammatory function of endothelial cells, we analyzed recruitment under flow of the PSGL-1–positive human monocytic cell line THP-1 to HUVECs in vitro. We performed experiments on undifferentiated cells (THP-1 and HUVECs) and HUVECs were stimulated only briefly before THP-1 addition, ensuring a small repertoire of adhesion molecules is present. HUVECs were grown to confluence in μ-slide chambers (Ibidi), connected to a pump to generate a shear stress of 0.7 dyn/cm2 and THP-1 cells then perfused over control and CD63-ablated HUVECs briefly activated with PMA. The data show a set of adhesive interactions (see “THP-1 adhesive interaction assays”) between the THP-1 cells and HUVECs that are PMA and P-selectin dependent (as blocked by a specific antibody), and that disappear when the endothelial cells lack CD63 (Figure 2A and supplemental Videos 1-3). These interactions were not inhibited by a nonspecific antibody (data not shown). Numbers of firmly adherent cells were also determined (Figure 2B) and showed the same pattern of PMA-, P-selectin– and CD63-dependent adherence of THP-1 cells. We then treated HUVECs with IL-4 for 24 hours before PMA stimulation, to determine whether up-regulated P-selectin and pro-inflamatory integrin levels22 affect the pattern of adherence. IL-4 treatment does indeed increase the number of firmly adherent cells, and again this recruitment is dependent on P-selectin and CD63 (Figure 2C). These data strongly suggest a postexocytic change in the ability of endothelial P-selectin to function in the absence of CD63.
Loss of CD63 results in a failure of P-selectin dependent rolling and adhesion of THP-1 cells on HUVECs. HUVECs were treated with 2 rounds of 2 different siRNA oligonucleotides directed against CD63 or control siRNA. HUVECs treated with IL-4 or culture media alone were transferred to μ-slides 24 hours before flow experiment. Slides were placed under flow at 0.7 dyne/cm2, and incubated with sheep polyclonal anti-human P-selectin (25 ug/mL) or media alone followed by perfusion for 5 minutes to ensure the monolayer was intact. HUVECs were treated with PMA (100 ng/mL) or perfusion media alone for 5 minutes under flow. THP-1 cells (106/mL) were then added to the perfusion media with or without PMA and antibody and allowed to flow across the monolayer for 5 minutes. The entire movie was recorded for each condition. (A) Quantification of THP-1 adhesive interactions on HUVECs showing a significant loss of interactions in CD63 depleted cells. (B) Quantification of THP-1 firm adhesion to HUVEC monolayers. The number of THP-1 cells firmly adhered to the monolayer after the 5 minutes of perfusion was recorded for at least 5 fields of view for each condition. (C) Quantification of THP-1 firm adhesion to HUVEC monolayers treated with IL-4. ***P < .001, **P < .01 by 2-way ANOVA comparing between PMA stimulated control-siRNA treated cells and CD63 siRNA-treated cells and 1-way ANOVA comparing between control-siRNA groups with Bonferroni posttests (n = 3). Error bars represent SE of the mean.
Loss of CD63 results in a failure of P-selectin dependent rolling and adhesion of THP-1 cells on HUVECs. HUVECs were treated with 2 rounds of 2 different siRNA oligonucleotides directed against CD63 or control siRNA. HUVECs treated with IL-4 or culture media alone were transferred to μ-slides 24 hours before flow experiment. Slides were placed under flow at 0.7 dyne/cm2, and incubated with sheep polyclonal anti-human P-selectin (25 ug/mL) or media alone followed by perfusion for 5 minutes to ensure the monolayer was intact. HUVECs were treated with PMA (100 ng/mL) or perfusion media alone for 5 minutes under flow. THP-1 cells (106/mL) were then added to the perfusion media with or without PMA and antibody and allowed to flow across the monolayer for 5 minutes. The entire movie was recorded for each condition. (A) Quantification of THP-1 adhesive interactions on HUVECs showing a significant loss of interactions in CD63 depleted cells. (B) Quantification of THP-1 firm adhesion to HUVEC monolayers. The number of THP-1 cells firmly adhered to the monolayer after the 5 minutes of perfusion was recorded for at least 5 fields of view for each condition. (C) Quantification of THP-1 firm adhesion to HUVEC monolayers treated with IL-4. ***P < .001, **P < .01 by 2-way ANOVA comparing between PMA stimulated control-siRNA treated cells and CD63 siRNA-treated cells and 1-way ANOVA comparing between control-siRNA groups with Bonferroni posttests (n = 3). Error bars represent SE of the mean.
CD63-deficient mice show defects in leukocyte rolling and extravasation.
The physiologic importance in vivo of CD63 to P-selectin function was determined by examining leukocyte recruitment to the endothelium in CD63−/− mice, firstly confirming16 that loss of CD63 has no effect on leukocyte numbers (supplemental Figure 2). Intravital microscopy of CD63 deficient mice13 showed that rolling flux of leukocytes was significantly reduced compared with WT mice (Figure 3A and supplemental Videos 4-5). To confirm the role of P-selectin in these experiments, P-selectin blocking antibody was injected (RB40.34, 30μg IV) into WT and CD63−/− mice (Figure 3A) within 30 minutes of surgery. Anti–P-selectin significantly (P < .001) inhibited leukocyte rolling in WT mice whereas the minor residual rolling observed in CD63−/− mice was not significantly altered implying that the rolling seen in CD63−/− mice is not P-selectin dependent. Analysis of the rolling velocities in WT versus CD63−/− mice was also carried out, indicating that cells rolled at a lower (but not significantly so) median velocity in CD63−/− mice (supplemental Figure 2B). Thus altogether, the CD63−/− mice have fewer rolling cells, and those that do roll are not doing so with the same characteristics as do those in wild-type mice.
The effect of CD63 deficiency on P-selectin-dependent leukocyte rolling and neutrophil migration in vivo. Surgically-induced leukocyte rolling flux was measured in WT littermate control (open bars) and CD63−/− (closed bars) mice before and after administration of P-selectin antibody (RB40.34, 30 μg/mouse; A). Results are presented as mean ± SEM for n = 9-12 venules from at least 4 mice per group. ***P < .001 compared with wild type rolling before anti-P-selectin antibody administration; NS = not significantly different. Peritoneal neutrophil influx in CD63−/− (●) or WT mice (○) after thioglycollate (3%, 2 mL/mouse, IP) was also measured (B). Peritoneal lavage was performed at the times indicated and the number of neutrophils present in the lavage fluid was determined from total and differential cell counts. Two mice of each genotype were used for 0 hour time point and 6 mice of each used for all other time points. Data are shown as mean ± SEM ***P < .001 compared with wild- type control at the same time point.
The effect of CD63 deficiency on P-selectin-dependent leukocyte rolling and neutrophil migration in vivo. Surgically-induced leukocyte rolling flux was measured in WT littermate control (open bars) and CD63−/− (closed bars) mice before and after administration of P-selectin antibody (RB40.34, 30 μg/mouse; A). Results are presented as mean ± SEM for n = 9-12 venules from at least 4 mice per group. ***P < .001 compared with wild type rolling before anti-P-selectin antibody administration; NS = not significantly different. Peritoneal neutrophil influx in CD63−/− (●) or WT mice (○) after thioglycollate (3%, 2 mL/mouse, IP) was also measured (B). Peritoneal lavage was performed at the times indicated and the number of neutrophils present in the lavage fluid was determined from total and differential cell counts. Two mice of each genotype were used for 0 hour time point and 6 mice of each used for all other time points. Data are shown as mean ± SEM ***P < .001 compared with wild- type control at the same time point.
The loss of P-selectin–dependent leukocyte recruitment to the endothelium when CD63 is absent in vivo strongly suggests that P-selectin is unable to function normally. If this is the case, a patho-physiologic inflammatory phenotype should be seen in CD63−/− mice comparable with that of P-selectin−/− mice; ie a significant delay in recruitment of neutrophils in a peritonitis model.23 We therefore measured the peritoneal neutrophil influx after thioglycollate administration (3%, 2 mL/mouse, IP) in CD63−/− and WT mice observing compromised leukocyte extravasation in CD63−/− compared with WT mice (Figure 3B), closely mirroring the data obtained from the P-selectin deficient mouse.23 Taken together, the in vivo data gives a strong indication that the presence of CD63 is essential for P-selectin to effectively recruit leukocytes to the endothelium.
CD63 and P-selectin cocluster at the endothelial surface
We hypothesised that as a tetraspanin—a class of proteins—that cocluster with associated proteins within the membrane bilayer12,24 CD63 might affect P-selectin function via an ability to cluster the leukocyte receptor. Loss of CD63 could reduce clustering of P-selectin, reducing its avidity, thus explaining the loss of leukocyte recruitment to the endothelium. To determine whether this is the case we examined the distribution of CD63 and P-selectin on the activated endothelial surface at high resolution using scanning electron microscopy (SEM). HUVECs were PMA-stimulated, fixed, immuno-gold labeled for P-selectin and CD63 and samples then processed for SEM (see “Scanning electron microscopy and immuno-labeling”). Although the labeling density is quite variable, presumably reflecting variation of stimulation-response and P-selectin expression at the level of individual cells, P-selectin and CD63 do cocluster, with some clusters containing up to 25 gold particles (Figure 4Ai-iii magnifications shown in iv-viii). As negative controls primary and bridging antibodies were omitted, resulting in very few gold particles. Quantification of CD63 and P-selectin coclustering (Figure 4B) shows that 65.3% of clusters contain both proteins compared with just 11.5% and 23.2% containing only P-selectin or CD63, respectively. The clusters are a variety of shapes as exemplified in the enlarged images in Figure 4A. The commonest form has gold particles on top of a membrane structure (Figure 4A compare iv-viii top and bottom panels), but some clusters have the gold particles arranged around an outer perimeter, as shown in Figure 4Aviii.
Cell surface clustering of P-selectin and CD63 in stimulated HUVECs. (A) IL-4 treated HUVECs were grown to a confluent monolayer and stimulated with PMA followed by fixation. Coverslips were labeled with primary antibodies followed by secondaries conjugated to colloidal gold particles. Samples were then processed for scanning EM and distribution of gold particles analyzed. Labeling for P-selectin (10 nm gold) and CD63 (15 nm gold) shows a tendency of the 2 proteins to co-cluster. Panels i-iii show 3 example backscatter images of the gold labeling of P-selectin and CD63. Magnifications of example clusters are shown in panels iv-viii with gold particles shown in backscatter images (compo) and corresponding surface structures shown in secondary electron images (SEI). All scale bars represent 200 nm. (B) Quantification of scanning EM clusters, showing the percentage of clusters observed containing P-selectin, CD63 or both molecules together. Data were obtained from 5-10 separate low power images of equal magnification from 4 independent experiments. A total of 538 and 994 gold particles were counted for P-selectin and CD63 labeling, respectively. Data are shown as mean ± SD.
Cell surface clustering of P-selectin and CD63 in stimulated HUVECs. (A) IL-4 treated HUVECs were grown to a confluent monolayer and stimulated with PMA followed by fixation. Coverslips were labeled with primary antibodies followed by secondaries conjugated to colloidal gold particles. Samples were then processed for scanning EM and distribution of gold particles analyzed. Labeling for P-selectin (10 nm gold) and CD63 (15 nm gold) shows a tendency of the 2 proteins to co-cluster. Panels i-iii show 3 example backscatter images of the gold labeling of P-selectin and CD63. Magnifications of example clusters are shown in panels iv-viii with gold particles shown in backscatter images (compo) and corresponding surface structures shown in secondary electron images (SEI). All scale bars represent 200 nm. (B) Quantification of scanning EM clusters, showing the percentage of clusters observed containing P-selectin, CD63 or both molecules together. Data were obtained from 5-10 separate low power images of equal magnification from 4 independent experiments. A total of 538 and 994 gold particles were counted for P-selectin and CD63 labeling, respectively. Data are shown as mean ± SD.
To obtain an independent confirmation of this associative behavior between P-selectin and CD63, we used a proximity ligation assay for heterotypic pairs of proteins within 20-30 nm of each other. Their proximity allows hybridization of complementary oligonucleotides attached to their cognate antibodies, which then supports a PCR-driven fluorescent readout. To ensure that our PLA reflects the relative localization of CD63 and P-selectin, we assayed their behavior in an easily manipulated nonendothelial model system. HEK-293 cells, which express CD63 but not P-selectin, were transfected so as to express either wild-type P-selectin, which travels to the cell surface and then internalises and is targeted to the lysosome, or a variant form lacking a cytoplasmic tail that accumulates on the plasma membrane.20 The variant P-selectin accumulating at the plasma membrane should give rise to a higher number of PLA signals at the surface than the wild-type receptor for a similar level of protein expression. This was indeed the case, thus even at the high levels of expression found in HEK293 cells, and when normalized to the level of P-selectin in each individual cell, a significantly higher number of signals were found at the surface of HEK-293 cells transfected to express the tail-deficient receptor (tail-) than those expressing the wild-type P-selectin (Figure 5A quantified in B). Conversely, there are fewer internal signals from the mutant receptor (Figure 5A quantified in B). Thus the location of P-selectin relative to CD63 controls the PLA signal. In addition, no PLA signals are observed when one probe is omitted demonstrating the signals are interaction-dependent (data not shown). In activated HUVECs an average of 7.9 signals per cell is seen at the surface but this decreases to only 1.7 signals per cell on average when CD63 is depleted, with a maximum of 20.7 versus 3.2 signals per cell observed in mock transfected versus CD63 depleted samples, respectively (Figure 5C quantified in D). This data fits well with the direct EM observation of these 2 proteins clustering together at the endothelial surface.
Proximity ligation assay (PLA) demonstrates P-selectin and CD63 interactions. (A) After fixation and blocking, HEK 293 cells transfected with wild-type P-selectin, tail-deficient mutant P-selectin or nontransfected (NT) cells were assayed for CD63-P–selectin interactions (surface and total) using the Duo-link II Probemaker kit after the manufacturers instructions. PLA signals and P-selectin expression levels were then detected using confocal microscopy. Images show representative confocal maximal projections of surface PLA signals and P-selectin. Scale bars represent 25 μm. (B) The mean number of surface and total PLA signals per cell were quantified using Volocity Version 5.3.1 software and this value was normalized according to the level of P-selectin expression in each cell. A total of 8-10 cells were analyzed for each condition. (C) CD63 siRNA or mock treated HUVECs were PMA-stimulated followed by fixation and blocking. Endothelial surface CD63–P-selectin interactions were assayed the same way. Images show representative confocal maximal projections with PLA signals in red and nuclei in blue. Scale bars represent 25 μm. (D) Quantification of panel C. Images were quantified by counting total number of PLA signals in each image and dividing by the number of nuclei in field of view. A total of 286 and 471 individual cells were counted for mock and CD63 KD samples, respectively taken from 3 independent experiments. ***P < .001 by Student t test. Data are shown as mean ± SD.
Proximity ligation assay (PLA) demonstrates P-selectin and CD63 interactions. (A) After fixation and blocking, HEK 293 cells transfected with wild-type P-selectin, tail-deficient mutant P-selectin or nontransfected (NT) cells were assayed for CD63-P–selectin interactions (surface and total) using the Duo-link II Probemaker kit after the manufacturers instructions. PLA signals and P-selectin expression levels were then detected using confocal microscopy. Images show representative confocal maximal projections of surface PLA signals and P-selectin. Scale bars represent 25 μm. (B) The mean number of surface and total PLA signals per cell were quantified using Volocity Version 5.3.1 software and this value was normalized according to the level of P-selectin expression in each cell. A total of 8-10 cells were analyzed for each condition. (C) CD63 siRNA or mock treated HUVECs were PMA-stimulated followed by fixation and blocking. Endothelial surface CD63–P-selectin interactions were assayed the same way. Images show representative confocal maximal projections with PLA signals in red and nuclei in blue. Scale bars represent 25 μm. (D) Quantification of panel C. Images were quantified by counting total number of PLA signals in each image and dividing by the number of nuclei in field of view. A total of 286 and 471 individual cells were counted for mock and CD63 KD samples, respectively taken from 3 independent experiments. ***P < .001 by Student t test. Data are shown as mean ± SD.
CD63 depletion leads to de-clustering and loss of surface P-selectin
We determined whether CD63 is required for P-selectin clustering. The distribution of P-selectin analyzed by SEM in control and CD63 siRNA treated cells showed that in CD63 depleted cells reduced P-selectin was found in clusters (Figure 6A, quantified in B and C) compared with mock transfected cells, and the mean cluster size was reduced in CD63 depleted cells with a higher frequency of smaller clusters compared with mock transfected HUVECs. We found a 50% fall in clusters containing 4 or more P-selectin–associated gold particles in CD63-deficient cells. Finally, the total level of P-selectin–associated gold particles is reduced by an average of 25% (mean of 12 vs 9 gold particles per square micron of plasma membrane). These data suggest that CD63 is indeed required for efficient clustering of P-selectin at the surface of activated HUVECs and that in the absence of CD63 reduced levels of P-selectin are located in smaller clusters on the plasma membrane.
Cell surface P-Selectin clustering is reduced in CD63-depleted HUVECs. HUVECS, mock-treated or treated with 2 rounds of siRNA against CD63, were grown to a confluent monolayer. Cells were PMA-stimulated and fixed then coverslips labeled with primary antibodies against P-selectin followed by secondary antibodies conjugated to colloidal gold particles. Samples were then processed for scanning EM and distribution of gold particles then quantified. Scale bars represent 200 nm. (A) General views of cell surfaces indicating distribution of P-selectin. Large inserts are magnifications of the smaller boxes. Quantification reveals a reduction in the percentage of P-selectin found in clusters (B) and a reduction in the mean cluster size (C) after loss of CD63. Data were obtained from 5-10 separate low power images for each condition across 4 independent experiments. (B-C) ***P < .001 by Student t test. Data are shown as mean ± SD.
Cell surface P-Selectin clustering is reduced in CD63-depleted HUVECs. HUVECS, mock-treated or treated with 2 rounds of siRNA against CD63, were grown to a confluent monolayer. Cells were PMA-stimulated and fixed then coverslips labeled with primary antibodies against P-selectin followed by secondary antibodies conjugated to colloidal gold particles. Samples were then processed for scanning EM and distribution of gold particles then quantified. Scale bars represent 200 nm. (A) General views of cell surfaces indicating distribution of P-selectin. Large inserts are magnifications of the smaller boxes. Quantification reveals a reduction in the percentage of P-selectin found in clusters (B) and a reduction in the mean cluster size (C) after loss of CD63. Data were obtained from 5-10 separate low power images for each condition across 4 independent experiments. (B-C) ***P < .001 by Student t test. Data are shown as mean ± SD.
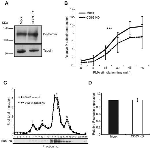
These changes in P-selectin distribution could also reflect changes in its targeting,12,14 (and references within). We therefore determined total, cell surface, and WPB levels of P-selectin in both control and CD63-deficient HUVECs. We found that total P-selectin expression is unchanged in CD63 depleted cells compared with control cells (Figure 7A), implying that loss of CD63 does not divert P-selectin to lysosomes for degradation. However, P-selectin expression at the surface of resting and PMA-stimulated CD63-deficient HUVECs is lower (in agreement with our EM and PLA data) compared with controls over a 60 minutes time-course (Figure 7B). An ∼ 4-fold increase in surface P-selectin expression is seen 15 minutes after activation in PMA-stimulated mock-transfected HUVECs compared with resting cells. This response to PMA is reduced by around 30% in CD63 depleted HUVECs, and this significant differential is maintained over 60 minutes of postexocytosis analysis. In the relatively slow and continuous exocytic response shown by PMA-stimulated HUVECs,25 we do not see a clear appearance phase followed by a relatively synchronous disappearance as compensatory endocytosis commences (Figure 7B). The difference in surface levels during this assay could thus reflect an increase in internalization of P-selectin or a lower delivery to the plasma membrane, or both. We therefore analyzed the levels of P-selectin within WPB to determine whether loss of CD63 reduces P-selectin available for delivery to the surface. Sub-cellular fractionation on a discontinuous sucrose gradient resolves VWF into one major and 3 minor peaks, and the distribution of over-expressed Rab27a-GFP, a marker for mature WPB, confirms that peak 3 contains the bulk of secretory organelles, with a smaller fraction being within peak 4 (Figure 7C). In addition, after 60 minutes of PMA stimulation VWF levels in peak 3 are reduced by ∼ 40% because of fusion of WPB at the plasma membrane, confirming that this peak contains the majority of functionally active WPB (data not shown). Loss of CD63 has no effect on the numbers of WPB (measured by total VWF content) within HUVECs, quantitatively confirming the impression from immunofluorescence (Figure 1A) and consistent with the unchanged release of VWF (Figure 1C). Western blotting followed by densitometric quantification shows that levels of P-selectin within the WPB, when normalized to levels of VWF, are unchanged by loss of CD63 (Figure 7D). The likeliest explanation of the observed fall in levels and clustering of P-selectin at the cell surface is therefore of an increase in reinternalization of P-selectin.
P-Selectin cell surface delivery and expression levels in CD63-depleted HUVECs. Western blot analysis of whole cell lysates for mock transfected and CD63 depleted cells. Blots were probed with sheep polyclonal anti–human P-selectin and mouse anti–β-tubulin as a loading control. The blot is one representative result from 3 independent experiments. (B) Biotinylation assay to determine surface levels of P-selectin in mock transfected and CD63 depleted cells. IL-4 treated mock-transfected or CD63 siRNA transfected HUVECs were PMA-stimulated for 0-60 minutes followed by incubation with noncell permeable biotin on ice for 30 minutes to label surface proteins. Cells were subsequently lysed and biotinylated proteins pulled down using Neutravidin agarose beads. Protein was eluted by boiling with sample buffer and P-selectin levels analyzed by SDS-PAGE followed by immuno-blotting for P-selectin using sheep polyclonal anti–human P-selectin. Quantification by densitometry analysis (ImageJ) of the immuno-blots are shown. Relative band intensity is shown, normalized to P-selectin surface expression in nonstimulated mock HUVECs. ***P < .001 by 2-way ANOVA. Data are shown as mean ± SD (n = 3-10 for each time point). (C) Sub-cellular fractionation of HUVECs treated with control or CD63-targeted siRNA was performed using a sucrose step-gradient for 2 independent experiments. The graph shows the percentage total VWF across the gradient for both conditions. The major peaks referred to in the text are labeled 1-4. In addition, the Western blot shows the distribution of overexpressed Rab27a-GFP, a marker for WPB. (D) Western blotting of the WPB peak fractions for mock-transfected and CD63 siRNA treated cells was performed to analyze levels of P-selectin. Densitometric analysis of the immuno-blots was carried out to quantify protein expression levels, normalizing to VWF expression. The graph shows the change in P-selectin expression in CD63 depleted cells compared with mock treated, which are set at 1. Two separate biologic repeats were performed for each condition.
P-Selectin cell surface delivery and expression levels in CD63-depleted HUVECs. Western blot analysis of whole cell lysates for mock transfected and CD63 depleted cells. Blots were probed with sheep polyclonal anti–human P-selectin and mouse anti–β-tubulin as a loading control. The blot is one representative result from 3 independent experiments. (B) Biotinylation assay to determine surface levels of P-selectin in mock transfected and CD63 depleted cells. IL-4 treated mock-transfected or CD63 siRNA transfected HUVECs were PMA-stimulated for 0-60 minutes followed by incubation with noncell permeable biotin on ice for 30 minutes to label surface proteins. Cells were subsequently lysed and biotinylated proteins pulled down using Neutravidin agarose beads. Protein was eluted by boiling with sample buffer and P-selectin levels analyzed by SDS-PAGE followed by immuno-blotting for P-selectin using sheep polyclonal anti–human P-selectin. Quantification by densitometry analysis (ImageJ) of the immuno-blots are shown. Relative band intensity is shown, normalized to P-selectin surface expression in nonstimulated mock HUVECs. ***P < .001 by 2-way ANOVA. Data are shown as mean ± SD (n = 3-10 for each time point). (C) Sub-cellular fractionation of HUVECs treated with control or CD63-targeted siRNA was performed using a sucrose step-gradient for 2 independent experiments. The graph shows the percentage total VWF across the gradient for both conditions. The major peaks referred to in the text are labeled 1-4. In addition, the Western blot shows the distribution of overexpressed Rab27a-GFP, a marker for WPB. (D) Western blotting of the WPB peak fractions for mock-transfected and CD63 siRNA treated cells was performed to analyze levels of P-selectin. Densitometric analysis of the immuno-blots was carried out to quantify protein expression levels, normalizing to VWF expression. The graph shows the change in P-selectin expression in CD63 depleted cells compared with mock treated, which are set at 1. Two separate biologic repeats were performed for each condition.
Discussion
We report here that P-selectin cannot effectively recruit leukocytes to endothelial cells lacking CD63. CD63 acts as an essential cofactor; its loss is as deleterious for leukocyte recruitment in vitro, or in an inflammatory response in vivo, as that reported for loss of P-selectin itself.23
Our investigation shows that levels of P-selectin at the plasma membrane are clearly reduced, by 25% as measured by numbers of P-selectin-associated Gold particles, or by 30% as measured biochemically by surface biotinylation and Western blotting. Delivery of P-selectin to the cell surface, however, appears unaffected. The best explanation for a change in plasma membrane P-selectin levels is therefore that internalization of P-selectin increases. Because CD63 is known to regulate the surface levels of membrane proteins, this finding is in line with current views on the function of this tetraspanin12,14 (and references within).
Oligomerization of P-selectin enhances its ability to bind leukocytes.26-28 Dimerization of P-selectin occurs during biosynthesis of the receptor, is maintained at the plasma-membrane,28 and is important in maintaining tethering under increased shear stress.26 Clustering of P-selectin into even larger groups is also suggested as a strategy to achieve increased avidity.29 Certainly the counter-receptor, PSGL-1, is found clustered within membrane extensions.30 It is likely that multimerization of leukocyte receptors will increase their avidity, and this may be particularly important for P-selectin as it forms bonds to decelerate leukocytes under flow.
Despite the importance of the oligomeric state of P-selectin at the plasma membrane, the micro-distribution of P-selectin has not previously been established by high resolution EM on the surface of endothelial cells. We used scanning EM to find that that clusters of up to 200 nm that contain both P-selectin and CD63 can be seen, analogous to those involving other adhesion/tetraspanin complexes.31 Interestingly, the P-selectin clusters are similar in size to the clusters of its counter-receptor PSGL-1 found on the membrane protrusions of leukocytes.30 The exact numbers of molecules within P-selectin clusters is unclear, because the relationship between numbers of gold particles and the numbers of either CD63 or P-selectin molecules that each particle represents is unknown. Each gold particle is likely to be coated with approximately 10 IgG molecules (manufacturers data), which implies perhaps a maximum of 5 receptors per particle could be engaged (only up to half of a spherical particle could be facing the cell).
Our EM data suggests that a fall of only 20% in P-selectin within clusters is sufficient to cause a near-total loss of receptor function, perhaps because the contribution of the larger clusters is disproportionately important; Clusters containing 4 or more gold particles which make up around only 25% of all clusters (using a baseline of those observed in mock treated HUVECs) were reduced by 53% in CD63 depleted cells, as against a reduction of only 20% of all clusters. These numbers suggest that these larger clusters are more important to the capture of THP-1 cells to roll. Further, the EM analyses are likely to underestimate the size of the larger clusters because steric hindrance will have the biggest effect on gold-binding to the largest clusters. The actual cluster size for P-selectin molecules may therefore be significantly larger than suggested by simply multiplying numbers of gold particles by how many receptors each could potentially engage.
CD6312 has been found in the tetraspanin microdomains (known as TERM32 or TEM33 ) that generally act to cluster a variety of proteins within a bilayer in different cells to promote different functions. These properties, and the very close association with P-selectin that we see by SEM and by in situ PLA (Duo-link II) analysis, strongly argue that P-selectin and CD63 do indeed interact. One question is where they might come together. We have not directly addressed this, but we note that when the trafficking adaptor AP-3 is ablated,15 CD63 traffics to the cell surface directly, not via WPB, yet leukocyte rolling is unaffected. Thus P-selectin and CD63 may associate into functional structures at the plasma membrane, although this does not rule out the possibility that they normally assemble within the WPB.
Our data suggest a model in which CD63 acts to cluster P-selectin, retaining it at the plasma membrane. How might this occur? One simple explanation would be that association of these 2 molecules in itself inhibits the internalization of P-selectin from the plasma membrane. In principle, clustering P-selectin into larger structures might slow internalization. However, both partners have cytoplasmic motifs that can bind AP-234-36 and thus support clathrin and accessory protein recruitment to drive endocytosis; clustering into a pre-sorted patch of AP-2–binding membrane proteins is therefore arguably more likely to drive surface down-regulation of P-selectin, especially because many clusters are potentially small enough to fit into a clathrin-coated vesicle
Alternatively, clustering of P-selectin/CD63 into the tetraspanin adhesion domains reported by Barreiro et al31 might sequester P-selectin away from internalization. We regard this as possible because CD63 coclusters with CD9 and CD81 in HeLa cells33 and CD9 and CD81 cluster with ICAM and VCAM in endothelial cells.37 Importantly, incorporation into such tetraspanin domains affects surface residence for otherwise itinerant receptors.38 In addition, if P-selectin was thereby present in a domain that includes adhesion molecules acting later within the adhesion cascade then the handover of decelerated leukocytes to proteins such as ICAM or VCAM would be facilitated.
If P-selectin is either incorporated into large stable clusters via its association with CD63, or is internalized after its rapid appearance at the plasma membrane—presumably when not functionally engaged39 —its residence at the surface (ie, its recruitment to/disengagement from the tetraspanin domain via its binding to CD63) could be regulated. This might be by posttranslational modification. Phosphorylation of P-selectin has been reported40-42 as has S-acylation43 (reportedly influencing association with tetraspanin microdomains for other proteins24 ). Alternatively, because internalization of CD63 can be controlled by an association with syntenin,44 or L6,45 this in turn may control the trafficking of P-selectin together with CD63.
It has been reported that the rate of internalization of P-selectin and its colocalization with the endocytic clathrin adaptor AP-2 correlate with its ability to support leukocyte rolling.46 These findings suggested that the clathrin lattice might concentrate P-selectin molecules into clusters, thus increasing its avidity. Similar findings have been reported for the transcriptionally up-regulated leukocyte receptor E-selectin.47 This concentration of the selectins into patches presumably increases the number of bonds formed within a tether, lengthen the lifetime of the interaction and enhance rolling stability. How the counter-intuitive demonstration of a reduction in clathrin-mediated internalization efficiency, (ie, an increase in surface residency) of P-selectin correlates with reduced leukocyte recruitment relates to our own data are unclear. EM analyses showing tetraspanin microdomains adjacent to clathrin-coated domains or pits33 potentially explains the apparent colocalization of P-selectin with the endocytic clathrin adaptor AP-2 seen by the lower resolution of diffraction limited light microscopy.46 However, our data showing that reduced levels of P-selectin at the cell surface correlate with reduced leukocyte recruitment does provide a simpler explanation of the relationship between surface behavior and functioning of P-selectin.
Several previous investigations have suggested a role for leukocyte CD63 in leukocyte adhesion and migration within the vascular system.48-50 The other major cell-type involved, platelets, have not yet been investigated; for example, are their α-granules also affected by loss of CD63? However, leaving aside speculations for a yet wider role, already the current existing data plus our own experiments together suggest that CD63 is actually a major player in the inflammatory adhesion cascade, acting at multiple points not only within leukocytes but now also and essentially the endothelium, to ensure efficient leukocyte migration from plasma to tissue.
An Inside Blood analysis of this article appears at the front of this issue.
The online version of this article contains a data supplement.
The publication costs of this article were defrayed in part by page charge payment. Therefore, and solely to indicate this fact, this article is hereby marked “advertisement” in accordance with 18 USC section 1734.
Acknowledgments
The authors thank Marie O'Connor for helpful comments and statistical expertise; Ian White, Jemima Burden, and Andrew Vaughan for their assistance with scanning electron and light microscopy; all members of the Cutler laboratory for their valuable comments; Keith Norman for early suggestive experiments; Dr Mark Ariaans for technical assistance; Bernd Schröder for assistance with the mice; and Mark Marsh for anti-CD63 and THP-1 cells.
This work was supported by the United Kingdom Medical Research Council (grant U12260000200001) to D.F.C. and by the Deutsche Forschungsgemeinschaft and the Center of Excellence “Inflammation at Interfaces” to P.S.
Authorship
Contribution: E.D. performed research on HUVECs, data analysis, and cowrote the manuscript; V.R. performed research on mice, data analysis, and cowrote the manuscript; F.F. and M.T. performed research on HUVECs; P.S. analysed data and cowrote the manuscript; and D.C. conceived and managed the project, analyzed data, and cowrote the manuscript.
Conflict-of-interest disclosure: The authors declare no competing financial interests.
Correspondence: Daniel F. Cutler, UCL, Gower Street, London, WC1E 6BT, United Kingdom; e-mail: d.cutler@ucl.ac.uk.
References
Author notes
E.L.D. and V.R. contributed equally to this article.







This feature is available to Subscribers Only
Sign In or Create an Account Close Modal