Abstract
Posttransplant lymphoproliferative disorders (PTLDs) are potentially fatal, EBV-driven B-cell malignancies that develop in immunocompromised solid organ or hematopoietic stem cell recipients. In PTLD, the expression of EBV proteins, including latent membrane protein 1 (LMP1) and LMP2A, viral immune evasion strategies, and impaired host immune surveillance foster the proliferation of EBV-transformed B cells. Current PTLD treatment strategies include reduction of immunosuppression, which increases the risk of graft rejection, anti-CD20 treatment, combination chemotherapy, and administration of EBV-specific cytotoxic T cells. In the present study, we report that EBV-transformed lymphoblastoid B-cell lines (LCLs) and primary PTLDs overexpress galectin-1 (Gal1), a carbohydrate-binding lectin that induces tolerogenic dendritic cells and triggers the selective apoptosis of CD4+ Th1 and Th17 cells and cytotoxic T cells. In transcriptional reporter assays, LMP2A and LMP1 each increased Gal1-driven luciferase expression, and the combination of LMP2A and LMP1 was additive. In addition, small interfering RNA (siRNA)–mediated depletion of LMP2A decreased Gal1 protein abundance in EBV-transformed LCLs. Gal1 expression in LCLs was dependent on both activating protein 1 (AP-1) and PI3K. A newly developed neutralizing Gal1 mAb selectively inhibited Gal1-mediated apoptosis of EBV-specific CD8+ T cells. Given the tolerogenic and immunosuppressive function of Gal1, antibody-mediated Gal1 neutralization may represent a novel immunotherapeutic strategy for PTLD and other Gal1-expressing tumors.
Introduction
Galectin-1 (Gal1) is a member of a highly conserved family of carbohydrate-binding proteins that modulate innate and adaptive immune responses and foster tumor immune escape.1-4 Through the selective recognition of specific cell-surface glycans (Gal-β1-4-NAcGlc [N-acetyllactosamine] units on the branches of N- or O-linked glycans) on receptors such as CD45, CD43, and CD7, Gal1 induces the apoptosis of specific T-cell subtypes: Th1, Th17, and cytotoxic T cells.5 Th2 cells have different patterns of sialylation of cell-surface glycoproteins, lack Gal1 ligands, and resist Gal1-induced cell death.5 Gal1 also instructs dendritic cells to become tolerogenic, further limiting the magnitude of an effective immune response.6
Primary classic Hodgkin lymphomas (cHLs) include small numbers of malignant Reed-Sternberg cells within a Th2- and regulatory T cell–skewed inflammatory infiltrate. In previous studies, we found that Reed-Sternberg cells selectively overexpress Gal1, which promotes the immunosuppressive Th2/regulatory T cell–predominant microenvironment in cHL.4 Hodgkin Reed-Sternberg cells exhibit constitutive activating protein 1 (AP-1) activation and express high levels of the AP-1 components, cJun and JunB.7 In cHL, the overexpression of Gal1 is driven in large part by an AP-1–dependent enhancer.4 A significant percentage of cHLs are associated with Epstein-Barr virus (EBV) infection.
EBV is a B-lymphotropic γ herpes virus that infects more than 90% of healthy individuals.8-11 After a primary infection and an associated brisk immune response, EBV persists in a latent state characterized by the limited expression of certain EBV antigens.8 In immunocompetent patients, latent EBV infection and periodic viral reactivation are controlled by a vigorous, virus-specific host T-cell response.8,10 However, patients who receive immunosuppressive therapy in association with hematopoietic stem cell or solid organ transplantation can reactivate the EBV type III latency (growth) program in infected B cells and develop posttransplantation lymphoproliferative disease (PTLD).8
The latency type III (growth) program in EBV+ PTLDs includes expression of the EBV nuclear antigens (EBNA-1, EBNA-2, EBNA-3A, EBNA-3C, and EBNA-LP), EBV-encoded RNAs (EBER-1 and EBER-2), and the latent membrane proteins (LMP1 and LMP2A).8,11 LMP1 and LMP2A promote B-cell transformation by mimicking the CD40 and B-cell antigen receptors, respectively,11,12 and by activating multiple signaling pathways,13,14 including AP-1, NFκB, and PI3K/Akt.11
PTLDs are a heterogeneous group of B-cell disorders that range from polyclonal B-cell hyperplasia to monoclonal aggressive B-cell lymphoma.8,10 Previous studies have suggested that PTLDs also exist within a Th2-predominant microenvironment.15 Current treatment options for PTLD include enhancing the underlying EBV-CTL response by reducing or withdrawing immunosuppression; however, this approach increases the risk of graft rejection and graft-vs-host disease. An alternative investigative approach is to generate and infuse EBV-specific donor CTLs directed against donor EBV-transformed lymphoblastoid B-cell lines (LCLs) that present same viral antigens as PTLD.8,16 Additional therapeutic strategies that augment endogenous or infusion-associated, EBV-specific T-cell immune responses are needed.
The postulated role of Gal1 in viral infections,17-19 the link between Gal1 overexpression and tumor immune escape in cHL,4 and the shared characteristics of cHL and EBV-driven PTLDs prompted us to analyze the role of Gal1 expression and function in EBV-associated PTLDs. In the present study, we show that EBV-transformed LCLs and primary PTLDs overexpress Gal1 in a LMP2A- and LMP1-dependent manner. Furthermore, we report the development of a potent and highly specific neutralizing Gal1 monoclonal antibody (mAb) that inhibits Gal1-mediated apoptosis of EBV-specific CD8+ T cells. These data suggest that antibody-mediated Gal1 neutralization may represent a novel immunotherapeutic strategy for PTLD and other Gal1-expressing tumors.
Methods
Cell lines
The L428 cHL cell line (L428), the SU-DHL6 diffuse large B-cell lymphoma (DLBCL) cell line, and 13 EBV-transformed LCLs (NOR-, RIC-, STA-, FOL-, LOV-, RIV-, WOL-, FW-, VS-, MA-, SC-, DS-, and DW-LCL) were maintained in RPMI 1640 medium supplemented with 10% FBS (Cellgro; Mediatech), 2mM glutamine, 50 U/mL of penicillin, and 50 U/mL of streptomycin. The 293T cell line was purchased from ATCC and maintained in DMEM supplemented with 10% FBS.
Analysis of Gal1 transcript abundance by gene-expression profiling
Gene-expression profiling data were obtained for 2 previously described datasets.13,20 Data from Küppers et al20 were used for evaluation of Gal1 expression across a panel of 4 HL cell lines, 5 LCLs, 20 normal human B-cell samples, and 42 additional B-cell neoplasms. In this series, all HL cell lines were EBV− and all LCLs were EBV+. The primary scaled and normalized dataset was preprocessed using the default settings of the PreprocessDataset module of the publicly available GenePattern v.3.2.3 software package. Differential gene-expression analysis between EBV+ LCLs and normal germinal center (GC) B cells and mature B-cell neoplasms and cell lines (excluding HL lines because of high Gal1 expression levels) was performed using GenePattern's ComparativeMarkerSelection module and a signal-to-noise ratio metric corrected for multiple hypothesis testing using 1000 permutations. There were 1763 probe sets, corresponding to 1693 unique genes significantly up-regulated in LCLs with a false discovery rate (FDR) < 0.1. Expression of Gal1 (probe ID 33412_at) was significantly higher in LCLs than in normal GCB cells and other mature B-cell neoplasms (P = .0029; FDR = 0.028). A pinkogram visualizing relative differences in Gal1 expression was generated using the dChip program (build date: March 31, 2010).
Data from Vockerodt et al13 were used for differential gene-expression analysis of transcriptional changes induced by LMP1 in CD10+ normal GCB cells. Publicly available Affymetrix U133 Plus 2.0 gene expression microarray data for normal CD10+ B cells and LMP1-transfected CD10+ B cells were obtained from the Gene Expression Omnibus (accession number GSE10821). Raw “.cel” files were robust multiarray normalized, the 10 000 most variably expressed probes were selected by median absolute deviation, and differential gene-expression analysis between LMP1− and LMP1+ samples was performed for these probes using a signal-to-noise ratio metric corrected for multiple hypothesis testing using 10 000 permutations, as described previously.21 There were 1360 probes, corresponding to 844 discrete genes, that were significantly up-regulated (FDR < 0.1) in LMP1+ versus LMP1− CD10+ B cells, including Gal1 (probe ID, 201105_at; FDR = 0.014).
Generation and characterization of anti–human Gal1 mAbs
Anti–human Gal1 mAbs were obtained by immunizing B6-Cg-Tg (BCL2)22Wehi-J mice (The Jackson Laboratory) with recombinant human GST-Gal1, generating anti-Gal1 hybridomas with standard methods, and purifying the Gal1 mAb and class-matched IgG2bλ control by affinity chromatography. The specificity of the Gal1 mAb was demonstrated by performing ELISA on recombinant GST-Gal1 and His-Gal1 and immunoblotting recombinant human Gal1 (rGal1) and endogenous Gal1 from HL cell lines (see next paragraph). A previously described αGal1 polyclonal antibody was used as a positive control in all assays.4
Immunoblotting
Expression of Gal1 protein in HL, LCL, and DLBCL cell lines was determined by Western blot using the αGal1 mAb (8F4F8G7) or the previously described polyclonal antibody.4 Knock-down of LMP2A was confirmed by Western blot analysis using an αLMP2A antibody (Abcam). Activity of the AP-1 components cJun and JunB in the HL cell line L428 and the LCLs RIC and NOR was investigated by Western blot using αphospho(Ser63)-cJun (Cell Signaling Technology), αcJun (Cell Signaling Technology), αphospho(Ser259)-JunB (Santa Cruz Biotechnology), and αJunB (Cell Signaling Technology). Western blots were normalized using αβ-actin antibody (Sigma-Aldrich) to determine β-actin expression as a loading control.
Immunohistochemistry of primary tumor specimens
A series of biopsies of newly diagnosed primary PTLDs and DLBCLs were obtained from the Brigham and Women's Hospital archives with institutional review board approval. Immunohistochemistry (IHC) for Gal1, phospho-cJun, and JunB was performed using 5-μm–thick, formalin-fixed, paraffin-embedded tissue sections. All primary PTLDs were confirmed to be EBV+ by in situ hybridization for EBERs. Antigen retrieval was conducted using a steam pressure cooker and 10mM citrate buffer, pH 6.0 (Invitrogen), for JunB and Gal1 or 1mM EDTA (Invitrogen), pH 8.0, for phospho-cJun, as described previously.22 All further steps were performed at room temperature in a hydrated chamber. Slides were initially treated with peroxidase block (Dako) for 5 minutes to quench endogenous peroxidase activity, and subsequently incubated with αJunB (clone C37F9, 1:1000 dilution; Cell Signaling Technology), αc-Jun specific for phosphorylated serine at amino acid 63 (clone 54B3, 1:50 dilution; Cell Signaling Technology), αGal1 (clone 8F4F8G7, 1:40 000 dilution, final concentration 125 ng/mL), or rabbit Gal1 polyclonal antibody (1:10 000 dilution, final concentration 100 ng/mL) in diluent (Dako) for 1 hour. Thereafter, slides were washed in 50mM Tris-Cl, 0.05% Tween 20, pH 7.4, and anti–mouse or rabbit horseradish peroxidase–conjugated antibody (Envision Plus; Dako) was applied for 30 minutes. After further washing, immunoperoxidase staining was developed using diaminobenzidine chromogen per the manufacturer (Dako). Slides were also counterstained with Harris hematoxylin.
Tissues stained for Gal1 were evaluated by 2 hematopathologists (S.J.R and J.L.K), and the intensity of staining of tumor cells was scored as 0 (no staining), 1+ (weak or equivocal staining), 2+ (moderate staining), or 3+ (strong staining of tumor cells). The percentage of tumor cell staining was also assessed. A case was considered positive for Gal1 if at least 25% of tumor cells showed 2+ or 3+ staining. Macrophage and endothelial cells, which are positive for Gal1, served as internal controls for each case.
Generation of LMP1 and LMP2A constructs and analysis of LGALS1 promoter constructs with luciferase assays
Total RNA from EBV-transformed LCLs was obtained using standard methods and reverse transcribed with SuperScript RT III (Invitrogen) and LMP1 and LMP2A gene-specific primers (AAGAAAGGTTAGTCATAG and TGTAAGGCAGTAGTAG, respectively). LMP1 and LMP2A cDNAs were then PCR amplified using following primer pairs: LMP1-F: GAAGAATTCGATGGAACACGACCTTGAG; LMP1-R: GACAGATCTAGGTTAG TCATAGTAGCTTAG; LMP2A-F: GAATTCTGCAGCTATGGGGTCCCTA; LMP2A-R: AGATCTGCGATCTGGTGGGCATTCT. PCR products were digested with EcoR I and Bgl II and ligated in the pFLAG-CMV2 vector (Sigma-Aldrich). The control reporter plasmid, pRL-TK, was modified by substituting the TK promoter for the phosphoglucokinase (PGK) promoter to avoid LMP1/LMP2A transactivation of the control reporter in luciferase assays.
For luciferase assays, the 293T cell line was grown to 60%–80% confluence on 6 well-plates and cotransfected with 150 ng/well of the previously described LGALS1 promoter pGL3 construct,4 100 ng/well of the control reporter plasmid pRL-PGK, and 150 ng/well of LMP1-FLAG and/or LMP2A-FLAG or 150-300 ng of empty pFLAG-CMV2 vector (for a total of 550 ng of combined plasmids per well). Transfection was performed using FuGENE 6 transfection reagent (Roche Applied Science) according to manufacturer's protocol. After 24 hours of incubation, cells were lysed and luciferase activities were determined by chemiluminescence assay using the Dual-Luciferase assay kit (Promega) and a Luminoskan Ascent luminometer (Thermo Lab Systems), as described previously.4
RNA interference–mediated LMP2A depletion
LMP2A small interfering RNA (siRNA) oligonucleotides were designed using the Dharmacon siRNA design tool (http://www.dharmacon.com/designcenter/designcenterpage.aspx) and LMP2A mRNA (GenBank accession #Y00835) as a template. Two independent LMP2A siRNA oligonucleotides (oligonucleotide 1 target sequence: NNACACUUAACUUGACUACAA; oligonucleotide 2 target sequence: NNACUAGGAACCCAAGAUCAA) were obtained from Dharmacon, and a nontargeting siRNA control (SCR oligonucleotide) was obtained from Ambion. For siRNA nucleofections, 4 × 106 of NOR-LCL cells transfected by electroporation using Nucleofector Solution R (Amaxa) containing 75 pmol of LMP2A or SCR oligonucleotide and treated with the V-001 program in the Nucleofector II device (Amaxa). Transduction efficiency was confirmed to be above 90% by nucleofection of Cy3-labeled GAPDH oligonucleotide (Applied Biosystems/Ambion) and subsequent flow cytometric analysis. After nucleofections, NOR cells were incubated for 72 hours and whole-cell extracts were subsequently prepared for immunoblotting.
Analysis of AP-1 activity and binding to LGALS1 enhancer
Chromatin immunoprecipitation (ChIP)–coupled PCR was used to analyze the binding of cJun and JunB to the LGALS1-enhancer region4 in EBV-transformed LCLs and in the L428 cHL cell line. Assays were performed using 4 × 107 cells and the SimpleChIP Enzymatic Immunoprecipitation Chromatin IP Kit (Cell Signaling Technology) according to the manufacturer's protocol. Chromatin was immunoprecipitated with rabbit monoclonal α-cJun (Clone 60A8), α-JunB (Clone C37F9), or control rabbit Ig (all obtained from Cell Signaling Technology). Thereafter, chromatin immunoprecipitates were evaluated for LGALS1-enhancer sequences by PCR using the primers specific for the previously described AP-1–dependent LGALS1 enhancer4 and reference to 2% input DNA samples. PCRs were performed using Phusion Hot Start High-Fidelity DNA Polymerase reagents (Finnzyme) according to the manufacturer's protocol (primer sequences: 5′-CCAAGCCCACATCTCCTC-3′, 5′-GAGGCTGCAGCTGGTTTAGT-3′), amplified for 35 cycles, and subsequently evaluated by agarose gel electrophoresis. Densitometric analysis of bands was performed using ImageJ software (v 1.42q). Additional assays of LGALS1 promoter and enhancer-driven luciferase activity in EBV-transformed LCLs were performed as described previously.4 In brief, NOR cells were cotransfected with 300 ng of the pGL3-Gal1–promoter constructs (without or with wild-type or mutant AP-1–dependent enhancer) and 100 ng of the control reporter plasmid pRL-TK and evaluated for relative luciferase activity, as described previously.4 Endogenous levels of total and active cJun and JunB were evaluated by immunoblotting.
Inhibition of PI3K, JAK, and NFκB activity
NFκB activity was inhibited by overexpressing an IκBα super-repressor construct (cloned into an MSCV-eGFP backbone) in the EBV-transformed LCL NOR.23 SR-IκBα, which cannot be phosphorylated by IκK, remains in complex with the NFκB heterodimer, inhibiting NFκB translocation and activation of NFκB targets. Retroviral supernatants were generated by cotransfecting MSCV-based SR-IκBα with pKAT and VSV-G vectors into 293T cells, as described previously.24 Supernatants containing retrovirus were harvested at 24 hours and used to infect EBV-transformed LCLs, as described previously.24 Seventy-two or 96 hours after infection, eGFP+ cells were sorted using a FACSAria II sorter (BD Biosciences) and lysates were prepared for immunoblotting. PI3K/Akt activity was inhibited using a PI3K chemical inhibitor, Ly294002 (EMD Biosciences). LCLs were treated with 25μM Ly294002 or the equivalent volume of DMSO as a vehicle control for 72 hours, and lysed thereafter for immunoblotting. JAK/STAT activity was inhibited using a pan-JAK chemical inhibitor, JAK inhibitor I (EMD Biosciences). LCLs were treated with 10μM JAK inhibitor I or the equivalent volume of DMSO as a vehicle control for 72 hours and lysed thereafter for immunoblotting.
Anti-Gal1 mAb–mediated neutralization of Gal1-induced T-cell apoptosis
Normal T cells were purified and activated with a combination of αCD3 (0.1 μg/mL) and αCD28 (0.5 μg/mL), as described previously.4 rGal1 (10μM) was preincubated with 5μM αGal1 mAb 8F4F8G7 or isotype control IgG2bλ (Rockland Immunochemicals) or medium alone at 37°C for 30 minutes. Thereafter, rGal1 with or without antibody was added to in vitro αCD3- and αCD28–activated T cells. After 16 hours of treatment, cells were harvested for apoptosis analysis using annexin V–FITC and propidium iodide (BD Biosciences) flow cytometry, as described previously.4
Generation of EBV-transformed LCLs and EBV-specific CTLs
After informed consent, 40-60 mL of peripheral blood from healthy donors was used to generate both EBV-transformed LCLs and EBV-specific CTLs.25 In brief, 5 × 106 PBMCs were incubated with concentrated culture supernatant from the marmoset B-lymphoblastoid cell line B95-8 in the presence of 1 μg/mL of cyclosporin A (Sandoz) to establish an LCL. Subsequently, PBMCs (2 × 106 per well of a 24-well plate) were stimulated with irradiated LCLs (at 4000 rads) at an effector:stimulator (E:S) ratio of 40:1. After 10 days, viable cells were restimulated with irradiated LCLs (at a 4:1 E:S ratio). CTLs were expanded by weekly stimulations with autologous irradiated LCLs (at a 4:1 E:S ratio) in the presence of recombinant human IL-2 (Proleukin; Chiron) at a concentration of 40 U/mL. After 5 cycles of stimulation, CTLs were tested for EBV specificity and cryopreserved. Specificity was tested using CD107a up-regulation as a surrogate marker for CTL degranulation.26
rGal1-induced killing of EBV-specific CTLs
CTLs were thawed in AIM-V medium (Invitrogen) containing 10 U/mL of DNAse I (Roche Applied Science) and rested in culture overnight. The next day, 5 × 105 CTLs were treated with rGal1 alone or rGal1 that was preincubated with the αGal1 mAb (8F4F8G7) or the IgG2bλ isotype control at the indicated concentrations. After 4 hours, the viability of EBV-specific CD8+ T cells was measured using 7-amino-actinomycin (7AAD) and allphycocyanin-Cy7–labeled CD8 (BD Biosciences).
Results
Gal1 expression in EBV-transformed LCLs and primary PTLDs
We first characterized Gal1 transcript abundance in EBV-transformed LCLs, cell lines from additional B-cell malignancies including cHL, and additional normal B cells using publicly available gene-expression profiles.20 Gal1 transcripts were similarly abundant in EBV-transformed LCLs and cHL cell lines (supplemental Figure 1, available on the Blood Web site; see the Supplemental Materials link at the top of the online article). For these reasons, we further assessed Gal1 protein expression in a series of EBV-transformed LCLs using a recently developed αGal1 mAb, 8F4F8G7 (supplemental Figure 2 and data not shown). All of the examined EBV-transformed LCLs expressed the approximately 14-kD Gal1 protein, as did the cHL cell line (Figure 1A).
Gal1 expression in EBV-transformed LCLs and primary EBV+ PTLDs. (A) Gal1 expression in a cHL cell line (L428), a series of EBV-transformed LCLs (NOR-, RIC-, STA-, FOL-, LOV-, RIV-, WOL-, FW-, VS-, MA-, SC-, DS-, and DW-LCL), and a DLBCL cell line (SU-DHL6). (B) Gal1 immunohistochemical staining of 3 representative primary EBV+ PTLDs (i-iii) and a DLBCL (iv). In subpanel iv, a Gal1+ macrophage is indicated with a red arrow and representative Gal1− DLBCL tumor cells are indicated with black arrows. The recently developed murine αGal1 mAb 8F4F8G7 was used at 1:20 000 (final concentration, 250 ng/mL) for immunoblots (A) and at 1:40 000 (final concentration, 125 ng/mL) for immunohistochemistry (B). Original magnifications are 1000×.
Gal1 expression in EBV-transformed LCLs and primary EBV+ PTLDs. (A) Gal1 expression in a cHL cell line (L428), a series of EBV-transformed LCLs (NOR-, RIC-, STA-, FOL-, LOV-, RIV-, WOL-, FW-, VS-, MA-, SC-, DS-, and DW-LCL), and a DLBCL cell line (SU-DHL6). (B) Gal1 immunohistochemical staining of 3 representative primary EBV+ PTLDs (i-iii) and a DLBCL (iv). In subpanel iv, a Gal1+ macrophage is indicated with a red arrow and representative Gal1− DLBCL tumor cells are indicated with black arrows. The recently developed murine αGal1 mAb 8F4F8G7 was used at 1:20 000 (final concentration, 250 ng/mL) for immunoblots (A) and at 1:40 000 (final concentration, 125 ng/mL) for immunohistochemistry (B). Original magnifications are 1000×.
We next evaluated a series of primary EBV+ PTLDs for Gal1 expression by immunohistochemical staining; 76% (13 of 17) of primary EBV+ PTLDs were Gal1+, whereas only 4% (3 of 64) of primary DLBCLs expressed Gal1 (Figure 1B and Table 1). Similar results were obtained with the Gal1 mAb (8F4F8G7; Figure 1B and Table 1) and the previously described Gal1 polyclonal antibody (supplemental Figure 34 ).
Immunohistochemical analysis of Gal1 expression in primary EBV+ PTLDs and DLBCLs
| . | Gal1+ . | Gal1− . | % Gal1+ . |
|---|---|---|---|
| EBV+ PTLDs | 13 | 4 | 76 |
| DLBCLs | 3 | 64 | 4 |
| . | Gal1+ . | Gal1− . | % Gal1+ . |
|---|---|---|---|
| EBV+ PTLDs | 13 | 4 | 76 |
| DLBCLs | 3 | 64 | 4 |
Tumors were evaluated by immunohistochemistry with the αGal1 mAb 8F4F8G7 at 1:40 000 (125 ng/mL).
AP-1–dependent Gal1 expression in EBV-transformed LCLs and primary PTLDs
We previously found that Gal1 expression in cHL was mediated in part by an AP-1–dependent Gal1 enhancer.4 Because LMP1 and LMP2A both activate the AP-1 pathway and promote the formation of cJun/JunB heterodimers,27-29 we assessed the role of the AP-1–dependent LGALS1 enhancer in EBV-transformed LCLs. We first assessed the abundance and phosphorylation of the AP-1–signaling components, cJun and JunB, in representative EBV-transformed LCLs (NOR and RIC) by immunoblotting. Total and phosphorylated cJun and JunB were readily detectable in the LCLs and in the control cHL cell line (L428; Figure 2A). Thereafter, we confirmed that cJun and JunB both bound to the previously described LGALS1 enhancer4 in LCLs using ChiP-PCR (Figure 2B). Densitometric analysis of ChIP-PCR revealed that JunB bound LGALS1-enhancer regions at higher levels than cJun (Figure 2C), highlighting the likely role of JunB as a regulator of Gal1 expression. In addition, we assessed LCL luciferase activity driven by the Gal1 promoter alone and in tandem with the LGALS1-enhancer element with an intact or mutated AP-1–binding site.4 Although the LGALS1 promoter alone was active in the NOR LCL cell line, the AP-1–containing enhancer element increased Gal1-driven luciferase activity (∼ 3-fold) in an AP-1–dependent manner (Figure 2D).
AP-1–dependent Gal1 expression in EBV-transformed LCLs and primary PTLDs. (A) Total phospho-cJun and JunB expression in the cHL cell line L428 and in 2 EBV-transformed LCLs, RIC and NOR. β-Actin was used as a loading control. (B) ChIP-PCR analysis of cJun and JunB binding to LGALS1-enhancer regions in the cHL cell line L428 and in 2 LCLs, NOR and RIC. Results are representative of triplicate experiments. (C) Densitometric analyses of ChIP-PCR data from panel B. (D) LGALS1-promoter- and enhancer-driven luciferase activity in LCLs. NOR cells were cotransfected with 300 ng of the pGL3-Gal1–promoter constructs (without or with the wild-type or mutant AP-1–dependent LGALS1 enhancer) and 100 ng of the control reporter plasmid pRL-TK, and evaluated for relative luciferase activity, as described previously.4 (E) Immunohistochemistry analysis of JunB (i,iii,v) and phospho-cJun (ii,iv,vi) in 3 primary EBV+ PTLDs. The PTLDs had uniformly high nuclear staining of JunB and positive phospho-cJun staining of variable intensity.
AP-1–dependent Gal1 expression in EBV-transformed LCLs and primary PTLDs. (A) Total phospho-cJun and JunB expression in the cHL cell line L428 and in 2 EBV-transformed LCLs, RIC and NOR. β-Actin was used as a loading control. (B) ChIP-PCR analysis of cJun and JunB binding to LGALS1-enhancer regions in the cHL cell line L428 and in 2 LCLs, NOR and RIC. Results are representative of triplicate experiments. (C) Densitometric analyses of ChIP-PCR data from panel B. (D) LGALS1-promoter- and enhancer-driven luciferase activity in LCLs. NOR cells were cotransfected with 300 ng of the pGL3-Gal1–promoter constructs (without or with the wild-type or mutant AP-1–dependent LGALS1 enhancer) and 100 ng of the control reporter plasmid pRL-TK, and evaluated for relative luciferase activity, as described previously.4 (E) Immunohistochemistry analysis of JunB (i,iii,v) and phospho-cJun (ii,iv,vi) in 3 primary EBV+ PTLDs. The PTLDs had uniformly high nuclear staining of JunB and positive phospho-cJun staining of variable intensity.
Having characterized the AP-1–dependent nature of Gal1 expression in EBV-transformed LCLs, we next evaluated AP-1 activity in a cohort of primary PTLD tumor specimens. Immunohistochemistry revealed detectable to high-level phospho-cJun expression in all PTLD tumors analyzed (15 of 15; Figure 2Eii,iv,vi). This was in contrast to primary DLBCLs, which our group previously found to be largely negative for phospho-cJun staining.22 Immunohistochemical analysis of JunB revealed uniformly strong nuclear staining in all PTLD tumors (15 of 15; Figure 2Ei,iii,v). These data highlight the role of the AP-1–dependent LGALS1 enhancer and the respective AP-1 components in Gal1 expression in EBV-transformed LCLs and primary PTLDs.
LGALS1-promoter activity in EBV-transformed LCLs is driven by LMP1 and LMP2A
Given the pivotal role of the EBV latency genes LMP1 and LMP2A in EBV-induced B-cell transformation,11,30,31 we investigated whether LMP1 and LMP2A modulated Gal1 expression. First, we compared Gal1 transcript abundance in control and LMP1-transduced normal CD10+ human GCB cells using publicly available gene-expression profiles,13 and found that Gal1 was approximately 2-fold more abundant in LMP1-transduced GCB cells (supplemental Figure 4). Thereafter, we evaluated the respective roles of LMP1 and LMP2A in LGALS1 transcriptional activation by cotransfecting LMP1 and/or LMP2A and a LGALS1-promoter–driven luciferase reporter into 293T cells and evaluating LGALS1-driven luciferase activity. Expression of LMP1 or LMP2A increased LGALS1-driven luciferase activity by approximately 4.5- and 2.5-fold, respectively, and coexpression of both LMP proteins was additive (Figure 3A). In complementary studies, siRNA-mediated LMP2A depletion markedly decreased Gal1 expression in an EBV-transformed LCL (NOR; Figure 3B). These data directly implicate the EBV proteins LMP1 and LMP2A in the transcriptional activation of Gal1.
Induction of Gal1 expression by LMP1 and LMP2A. (A) LMP1- and LMP2A-enhanced LGALS1-promoter–driven luciferase activity. 293T cells were cotransfected with the pGL3-LGALS1 promoter,4 control reporter plasmid pRL-PGK, and pFLAG-CMV2 empty vector, or with the expression vector LMP1-FLAG or LMP2A-FLAG or LMP1-FLAG plus LMP2A-FLAG, and evaluated for relative luciferase activity. (B) RNAi-mediated down-regulation of LMP2A in the EBV-transformed LCL NOR. β-Actin was used as a loading control. (C) Chemical inhibition of PI3K activity (25μM Ly294002) and associated change in Gal1 expression in EBV-transformed LCLs.
Induction of Gal1 expression by LMP1 and LMP2A. (A) LMP1- and LMP2A-enhanced LGALS1-promoter–driven luciferase activity. 293T cells were cotransfected with the pGL3-LGALS1 promoter,4 control reporter plasmid pRL-PGK, and pFLAG-CMV2 empty vector, or with the expression vector LMP1-FLAG or LMP2A-FLAG or LMP1-FLAG plus LMP2A-FLAG, and evaluated for relative luciferase activity. (B) RNAi-mediated down-regulation of LMP2A in the EBV-transformed LCL NOR. β-Actin was used as a loading control. (C) Chemical inhibition of PI3K activity (25μM Ly294002) and associated change in Gal1 expression in EBV-transformed LCLs.
We next performed an analysis of the regulatory motifs and modules within the LGALS1-promoter region and identified a candidate NFκB–binding site, 2 putative STAT-binding sites, and a NFAT/NFY module (supplemental Figure 5), each representing a binding site for transcription factors that can be activated by LMP1/LMP2A directly (NFκB and STAT) or indirectly (NFAT and NFY activation by PI3K/Akt). Having identified these putative transcription factor–binding sites in the LGALS1 promoter, we used inhibitors of NFκB, JAK/STAT, and PI3K/Akt activity to assess the potential roles of these signaling pathways in Gal1 induction. Overexpression of an IκB super-repressor construct in an LCL cell line (NOR) decreased the abundance of known NFκB target genes, but had no effect on Gal1 expression (data not shown). Similarly, exposure of LCLs to a pan-JAK inhibitor decreased the abundance of phospho-STAT5, but had no effect on Gal1 expression (data not shown). In contrast, treatment of 2 EBV-transformed LCLs (NOR and RIC) with a chemical inhibitor of PI3K activity (Ly294002) reduced Gal1 expression (Figure 3C). These data suggest that PI3K signaling, but not NFκB or JAK/STAT signaling, augments Gal1 expression in EBV-transformed LCLs.
Gal1-neutralizing mAb inhibits rGal1-mediated killing of EBV-specific cytotoxic T cells
Given the demonstrated role of Gal1 in tumor immune escape,3,4 neutralization of Gal1 activity may represent a novel therapeutic strategy for Gal1-expressing tumors. For this reason, we developed high-titer neutralizing mAbs directed against the Gal1 protein. We first screened these Gal1 mAbs for their capacity to inhibit rGal1-mediated apoptosis of in vitro–activated T cells.4 The Gal1 mAb 8F4F8G7 almost completely inhibited rGal1-induced apoptosis of normal αCD3/αCD28-activated T cells, whereas an isotype-matched control antibody had no effect (Figure 4A-B).
The αGal1 mAb 8F4F8G7 inhibits rGal1-induced apoptosis of in vitro–activated T cells. αCD3/CD28–activated human T cells were treated with 10μM rGal1 alone or 10μM rGal1 preincubated with 5μM αGal1 mAb (8F4F8G7) or an isotype-matched IgG2bλ control, and evaluated thereafter with a flow cytometric apoptosis assay (annexin V–FITC and propidium iodide staining). The percentage of cells in each quadrant is indicated (A). The histogram summarizes the percentage of annexin V+ cells in the absence of rGal1 or in the presence of rGal1 alone or rGal1 preincubated with the αGal1 mAb or the isotype control (B).
The αGal1 mAb 8F4F8G7 inhibits rGal1-induced apoptosis of in vitro–activated T cells. αCD3/CD28–activated human T cells were treated with 10μM rGal1 alone or 10μM rGal1 preincubated with 5μM αGal1 mAb (8F4F8G7) or an isotype-matched IgG2bλ control, and evaluated thereafter with a flow cytometric apoptosis assay (annexin V–FITC and propidium iodide staining). The percentage of cells in each quadrant is indicated (A). The histogram summarizes the percentage of annexin V+ cells in the absence of rGal1 or in the presence of rGal1 alone or rGal1 preincubated with the αGal1 mAb or the isotype control (B).
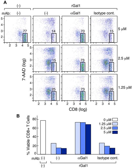
For these reasons, we next assessed the effects of 8F4F8G7 on rGal1-mediated apoptosis of EBV-specific CD8+ T cells. In these assays, rGal1 (1.25, 2.5, or 5μM) was preincubated with the neutralizing Gal1 mAb (8F4F8G7) or an isotype-matched control (IgG2bλ). Thereafter, EBV-specific, largely CD8+ T cells were cultured alone, with rGal1 alone, or with rGal1 preincubated with 8F4F8G7 or the isotype control; after 4 hours of treatment, the percentage of viable CD8+ (7AAD−) cells was determined (Figure 5). At all doses, rGal1 alone induced massive apoptosis of EBV-specific CD8+ T cells (Figure 5 left panel); similar results were obtained when rGal1 was preincubated with isotype-matched control IgG2bλ (Figure 5 right panel). In marked contrast, preincubation with the neutralizing Gal1 mAb (8F4F8G7) almost completely abrogated the cytotoxic effects of rGal1 on EBV-specific CD8+ T cells (Figure 5 middle panel). Similar results were obtained with EBV-specific CD8+ T cells generated from additional independent donors (supplemental Figure 5A-B). These data demonstrate that EBV-specific CD8+ T cells are exquisitely sensitive to rGal1-mediated apoptosis and that the neutralizing αGal1 mAb 8F4F8G7 abrogates rGal1-induced apoptosis of EBV-specific T cells. Therefore, antibody (8F4F8G7)–mediated blockade of secreted Gal1 may represent a novel immunotherapeutic strategy in EBV-associated PTLD and other Gal1+ tumors.
Gal1-neutralizing mAb 8F4F8G7 inhibits Gal1-mediated apoptosis of EBV-specific CTLs. (A) EBV-specific CTLs were treated with rGal1 alone or with rGal1 preincubated with αGal1 mAb or isotype control for 4 hours. The percentage of viable CD8+ CTLs (7AAD−) is shown at the top of the gate. (B) The histogram summarizes the percentage of viable, EBV-specific, CD8+ CTLs after the indicated treatments.
Gal1-neutralizing mAb 8F4F8G7 inhibits Gal1-mediated apoptosis of EBV-specific CTLs. (A) EBV-specific CTLs were treated with rGal1 alone or with rGal1 preincubated with αGal1 mAb or isotype control for 4 hours. The percentage of viable CD8+ CTLs (7AAD−) is shown at the top of the gate. (B) The histogram summarizes the percentage of viable, EBV-specific, CD8+ CTLs after the indicated treatments.
Discussion
The link between T-cell dysfunction and outgrowth of EBV-infected B cells is well established.32 In the present study, we have shown that the immunomodulatory carbohydrate-binding lectin Gal1 is selectively expressed in EBV-transformed LCLs and primary PTLDs, and have provided evidence that Gal1 expression is enhanced by EBV-encoded latent membrane proteins and signaling via AP-1 and PI3K. Furthermore, we have developed a high-titer neutralizing Gal1 mAb that abrogates Gal1-induced apoptosis of EBV-specific cytotoxic T cells. These findings define EBV-associated Gal1 expression as a novel mechanism of viral immune evasion and highlight the potential utility of Gal1-neutralizing therapy for PTLD and other Gal1-expressing tumors.
In light of the known capacity of LMP1 and LMP2A to activate AP-1 signaling, and our previous description of the AP-1 responsiveness of Gal1 in cHL,4,22 we evaluated binding of AP-1–signaling components to the LGALS1 enhancer in EBV-transformed LCL cell lines. Both cJun and JunB bound the LGALS1 enhancer in EBV-transformed LCLs to a similar extent as in the L428 HL cell line. Luciferase assays driven by the LGALS1 promoter paired with either a wild-type or mutated enhancer revealed that AP-1 was required for full enhancement of promoter activity. Furthermore, immunohistochemical investigation of AP-1–signaling components in primary PTLD tumors revealed the presence of phospho-cJun and nuclear-localized JunB in all cases, indicating constitutive AP-1 activity. These findings therefore indicate that AP-1 signaling may be a mechanism of Gal1 induction that is shared by cHL and PTLD.
We also observed that luciferase constructs containing only the LGALS1 promoter were active in an EBV-transformed cell line. As a consequence, we evaluated the capacity of LMP1/LMP2A signaling to activate the LGALS1 promoter by coexpressing LMP1 and/or LMP2A with the LGALS1-promoter–driven luciferase construct in an EBV− cell line. LMP1 and, to a lesser extent, LMP2A increased LGALS1-promoter activity, and the coexpression of both antigens was additive. To characterize the mechanism by which LMP1/LMP2A activated LGALS1-promoter activity, we performed a detailed analysis of regulatory elements within the LGALS1-promoter sequence and found conserved NFκB, NFAT, and NFY sites. LMP1 and LMP2A have the potential to induce signaling through pathways that activate these transcription factors: LMP1 to activate NFκB and JAK/STAT and both LMP1 and LMP2A to activate NFAT and NFY via PI3K/Akt signaling.33,34 Although neither molecular inhibition of NFκB nor chemical inhibition of JAK/STAT activity had an effect on Gal1 expression, chemical inhibition of PI3K markedly decreased Gal1 abundance. Therefore, LMP1/LMP2A–associated PI3K signaling supports Gal1 expression, likely via subsequent activation of NFAT and NFY. These data suggest that Gal1 may be another gene that is regulated by interactions with NFAT and AP-1.35
Evidence presented here and in previous investigations suggests that Gal1 is an important mediator of immune evasion in PTLD, cHL,4,36 and melanoma,3 and that the lectin is also expressed at high levels in additional lymphoid malignancies, including anaplastic large-cell lymphoma22 and mixed-lineage/acute lymphoblastic leukemias.37 For these reasons, Gal1 represents an attractive target for directed therapy via mAb-mediated neutralization. There are ongoing clinical trials of mAb-mediated blockade of other immune-inhibitory molecules, such as PD-138 and CTLA-4.39,40 Gal1 blockade may have the additional advantages of inhibiting other steps of tumor progression, including homotypic cell interactions, angiogenesis, and metastasis.41 PTLD is an excellent disease setting for evaluating the utility of a Gal1-neutralizing antibody, because LMP-specific cytotoxic T cells are highly sensitive to Gal1-induced apoptosis36 (Figure 5). We therefore developed Gal1-specific mAbs and screened for their ability to neutralize rGal1-induced apoptosis of EBV-specific cytotoxic T cells. Gal1 mAbs that exhibited high affinity and specificity for recombinant and endogenous Gal1 were first evaluated for their capacity to abrogate rGal1-mediated apoptosis of activated T cells in vitro. The most effective neutralizing Gal1 mAb, 8F4F8G7, was then assayed against highly Gal1-susceptible, EBV-specific CTLs. Incubation of EBV-specific donor CTLs with 8F4F8G7 dramatically reduced rGal1-mediated apoptosis compared with the isotype control antibody, highlighting the potential utility of this mAb in Gal1-neutralizing therapy.
In summary, we have shown that EBV-transformed LCLs and primary PTLDs exhibit strong expression of Gal1, which is promoted by the LMP1 and LMP2A viral antigens through PI3K/Akt and AP-1 signaling. In addition, we have developed a Gal1-neutralizing mAb that protects against rGal1-induced apoptosis of EBV-specific cytotoxic T cells. Our results demonstrate a novel mechanism for EBV-induced immune evasion in PTLD, and suggest an associated targeted therapeutic strategy for this disease and other Gal1-expressing malignancies.
An Inside Blood analysis of this article appears at the front of this issue.
The online version of this article contains a data supplement.
The publication costs of this article were defrayed in part by page charge payment. Therefore, and solely to indicate this fact, this article is hereby marked “advertisement” in accordance with 18 USC section 1734.
Acknowledgments
This work was supported by funding from the Leukemia & Lymphoma Society and from the Miller Family Research Fund.
Authorship
Contribution: J.O., P.J., S.J.R., M.R.G., M.A., J.L.K., and M.A.S. designed research, performed experiments, and analyzed and interpreted data; E.O. and T.C. designed research and performed experiments; K.T., S.M., G.A.R., and J.R. analyzed and interpreted data; and J.O, P.J., M.R.G., and M.A.S. wrote the paper.
Conflict-of-interest disclosure: The authors declare no competing financial interests.
The current affiliation for P.J. is Institute of Hematology and Transfusion Medicine, Warsaw, Poland.
Correspondence: Margaret A. Shipp, MD, Dana-Farber Cancer Institute, 450 Brookline Ave, Boston, MA 02215; e-mail: margaret_shipp@dfci.harvard.edu.
References
Author notes
P.J., S.J.R., and M.R.G. contributed equally to this study.





This feature is available to Subscribers Only
Sign In or Create an Account Close Modal