Abstract
The transition of red blood cells (RBCs) from primitive to definitive erythropoiesis is conserved across vertebrates. In anuran amphibians, the larval RBCs from primitive erythropoiesis are replaced by adult RBCs from definitive erythropoiesis during metamorphosis. The molecular mechanisms by which the primitive (larval) blood cells are specifically removed from circulation are not yet understood. In this study, we identified Xenopus tumor necrosis factor–related apoptosis-inducing ligand 1 (xTRAIL1) and xTRAIL2 as ligands of Xenopus death receptor-Ms (xDR-Ms) and investigated whether TRAIL signaling could be involved in this transition. The Trail and xDR-M genes were highly expressed in the liver and RBCs, respectively, during metamorphosis. Interestingly, xTRAIL1 enhanced the transition of the RBCs, and a dominant-negative form of the xTRAIL1 receptor attenuated it, when injected into tadpoles. Moreover, xTRAIL1 induced apoptosis in larval RBCs, but had little effect on adult RBCs in vitro. We also found that adult RBCs treated with staurosporine, a protein kinase C (PKC) inhibitor, were sensitized to xTRAIL1. The mRNAs for PKC isoforms were up-regulated in RBCs during metamorphosis. These results suggest that xTRAIL1 can cause apoptosis, probably mediated through xDR-Ms, in larval RBCs, but may not kill adult RBCs, presumably owing to PKC activation, as part of the mechanism for RBC switching.
Introduction
Tumor necrosis factor (TNF)–related apoptosis-inducing ligand (TRAIL) is a member of a death receptor (DR) ligand family.1,2 In mammals, TRAIL has the unique property of inducing apoptosis in a variety of neoplastic cells, although it displays minimal or no toxicity for most normal cells.3 The best characterized biological functions of TRAIL signaling are in the homeostatic regulation of the immune system.4-8 However, a few investigations have reported that TRAIL regulates erythroid maturation.9,10
Erythropoiesis, the production of red blood cells (RBCs), in vertebrates occurs in 2 distinct phases, the primitive and definitive stages, each of which has a different developmental timing and occurs at a different site.11-15 The hemoglobin (Hb) switching that occurs during the transition between the erythropoiesis phases is physiologically important for inducing the change in oxygen affinity required for adaptation from an embryonic or fetal environment to an atmospheric one in mammals and birds, or from an aquatic environment to terrestrial life in amphibians. In amphibians, the switch from the larval to the adult type of Hb has been investigated during metamorphosis.16-19 Nishikawa and Hayashi17 revealed that the erythropoietic system is effectively converted during metamorphosis by 2 distinct hormonal mechanisms: thyroid hormone (3,5,3′-triiodo-l-thyronine, T3) and hydrocortisone synergism for adult erythroblast proliferation and the T3-mediated programmed cell death of larval erythrocytes. However, it remains unknown how adult erythroblasts proliferate during amphibian metamorphosis or how larval RBCs are specifically removed from the circulation.
Generally, T3 is thought to be critical for amphibian metamorphosis. Xenopus species are often used to investigate the metamorphosis induced by T3. It was recently reported that thyroid hormone receptor (TR) plays critical roles in ontogenesis, including metamorphosis, from the analysis of a transgenic X laevis that expresses a dominant-negative form of xTR-α.20-23 The TR-regulated aspects of metamorphosis include programmed cell death; however, little is known about the intracellular pathway that is involved in the apoptotic signal elicited by the TR-T3 complex. To investigate whether DR signaling is involved in the metamorphosis of X laevis, we previously isolated and analyzed the death receptor (DR) members xDR-Ms24 and xTNFR1, and a DR ligand, xTNF-α.25 We found that xTNF-α attenuates the T3-induced apoptosis of a X laevis endothelial cell line, Xlgoo, probably through its receptor, xTNFR1.25
In this study, we first isolated xTRAIL1 and xTRAIL2 as ligands for xDR-Ms, and then investigated whether xTRAIL signaling could be involved in the erythropoiesis transition during metamorphosis in X laevis. When we injected xTRAIL1 into tadpoles, it enhanced the RBC transition in vivo, and the injection of a dominant-negative xTRAIL1 receptor attenuated it. In vitro, xTRAIL1 induced apoptosis in larval RBCs, but had almost no effect on adult RBCs. Furthermore, we found that the regulation of protein kinase C (PKC) signaling could be responsible for protecting adult RBCs from xTRAIL1-induced apoptosis. These data suggest that xTRAIL1 is a regulator of the RBC transition during metamorphosis.
Methods
Materials
Anti-FLAG monoclonal antibodies (M2 and M5), anti-rabbit IgG horseradish peroxidase (HRP)–conjugated antibody, anti-mouse IgG HRP-conjugated antibody, Z-VAD-FMK, and wortmannin were from Sigma-Aldrich. Mouse anti–c-Myc monoclonal antibody (9E10) was from Cell Signaling Technology. Z-IETD-FMK and Z-LETD-FMK were from BD Biosciences. ET-18-OCH3 was from Merck. Bisindolylmaleimide I was from Santa Cruz Biotechnology. Staurosporine was from Alomone Labs. MEK inhibitor (PD98059) was from New England BioLabs.
Animal care and use
The Institutional Animal Care and Use Committee of Kitasato University approved all experimental procedures involving X laevis.
Isolation of Trail cDNAs
A Xenopus (Sirulana) tropicalis expressed sequence tag EST database was screened for sequence homology with mammalian Trail cDNA by using the Xenopus EST blast server of the Sanger Institute. Fragments containing the 5′ and 3′ ends of the Trail cDNAs were amplified from X laevis spleen cDNA using a FirstChoice RLM-RACE kit (Ambion), according to the manufacturer's procedure. The RACE products were cloned into the pBluescript vector (Stratagene) and both strands of the insert were sequenced.
Plasmid constructs
The C-terminal region encoding residues 95 to 280 of xTRAIL1 was amplified by polymerase chain reaction (PCR). The product was subcloned into a pcDNA3-FLAG vector24 to generate pcDNA3-FLAG-xTRAIL1(95-280). The plasmid pGEX-4T-FLAG-xTRAIL1 was constructed by subcloning the coding region from pcDNA3-FLAG-xTRAIL1(95-280) into a pGEX-4T vector (GE Healthcare). The ligand binding region encoding residues 31 to 159 of xDR-M1 was amplified by PCR. The product was inserted into a pET-34b(+) vector (CBD Technologies) to generate pET-34b-xDR-M1-LBR(31-159)-His. The open reading frame (ORF) of xCaspase-3 was amplified from pcDNA-xCaspase-326 by PCR. The resulting DNA fragment was subcloned into a pFLAG-myc-CMV-20 vector (Sigma-Aldrich) to generate pFLAG-xCaspase-3-myc-CMV20. The segments containing residues 2 to 174 or 175 to 282 of xCaspase-3 were amplified from pFLAG-xCaspase-3-myc-CMV20 by PCR. The products were ligated, amplified, and then subcloned into a pFLAG-myc-CMV-20 vector to generate pFLAG-xCaspase-3 DN-myc-CMV20. The ORF of CrmA, which was obtained from pRx-crmA-bsr (Riken BRC DNA bank, RDB no. 1890), was subcloned into the pEF1 vector to generate pEF1 CrmA. The ligand-binding region of xDR-M1 and the cytoplasmic region of xDR-M2 were amplified from pEF-xDR-M1 or pEF-xDR-M2. The products were ligated, amplified, and then subcloned into the pEF1 vector to generate the pEF-xDR-M1-2 chimera. These constructs were confirmed by sequencing. pCI-xDR-M1-Myc-His, pCI-xDR-M2-Myc-His, pCI-xDR-M1-LBR-Myc-His, pCI-xDR-M2-LBR-Myc-His, pcDNA3 His-S-xFADD-DD, and pcDNA3 FLAG-EGFP were described previously.24,27
Reverse transcription–PCR
Total RNA was isolated from X laevis tissues using an RNeasy Mini Kit (QIAGEN). The RNA (1 μg) was reverse transcribed with PowerScript (BD Biosciences), according to the manufacturer's instructions. Using one-fortieth of the first-strand cDNA as a template, PCR was carried out to amplify the xDR-M1, xDR-M2, Trail1, or Trail2 cDNA fragment with specific primer pairs (Table 1). The forward and reverse primers for xDR-M1 corresponded to sequences containing exons 1 and 2 or exon 5, respectively.
Sequences of oligonucleotide primers used for RT-PCR and real-time PCR
| Target . | Forward primers . | Reverse primers . |
|---|---|---|
| Trail1 | 5′-TTCACTAATGAACTTAAACAGCTCC-3′ | 5′-TTATACTTCTTCAGGAAGGCATT-3′ |
| Trail2 | 5′-CCAAGCTAAAGACTCACACTC-3′ | 5′-AAGTCTCCTGGTGGTCCCAA-3′ |
| xDR-M1 | 5′-TTGTTGCTGGTCTCCACTAG-3′ | 5′-TGCACGGGAGGTGGAGTTCC-3′ |
| xDR-M2 | 5′-TTGTTGGTGGTCTCCACTAC-3′ | 5′-TGCACGGGAACTGGAGTTCG-3′ |
| PKCα | 5′-ATGGCTGATGTCTTCCAGCA-3′ | 5′-AAGCCCCATATAAAGTCGGT-3′ |
| PKCϵ | 5′-CACTTCGAGGACTGGATTGA-3′ | 5′-CAACTTGACATTGATATCCCTG-3′ |
| Globin α1 | 5′-GAGAAGCTTTGTACAGGATGTTCA-3′ | 5′-GTTCATAGCAACAACCACCAATAT-3′ |
| Globin β1 | 5′-TGATGCCCTGACCAGGCTGCTGG-3′ | 5′-CAGCGTGCTTCGTGCTCAGTACAGA-3′ |
| EF-1α | 5′-CCAGATTGGTGCTGGATATG-3′ | 5′-TTCTGAGCAGACTTTGTGAC-3′ |
| Target . | Forward primers . | Reverse primers . |
|---|---|---|
| Trail1 | 5′-TTCACTAATGAACTTAAACAGCTCC-3′ | 5′-TTATACTTCTTCAGGAAGGCATT-3′ |
| Trail2 | 5′-CCAAGCTAAAGACTCACACTC-3′ | 5′-AAGTCTCCTGGTGGTCCCAA-3′ |
| xDR-M1 | 5′-TTGTTGCTGGTCTCCACTAG-3′ | 5′-TGCACGGGAGGTGGAGTTCC-3′ |
| xDR-M2 | 5′-TTGTTGGTGGTCTCCACTAC-3′ | 5′-TGCACGGGAACTGGAGTTCG-3′ |
| PKCα | 5′-ATGGCTGATGTCTTCCAGCA-3′ | 5′-AAGCCCCATATAAAGTCGGT-3′ |
| PKCϵ | 5′-CACTTCGAGGACTGGATTGA-3′ | 5′-CAACTTGACATTGATATCCCTG-3′ |
| Globin α1 | 5′-GAGAAGCTTTGTACAGGATGTTCA-3′ | 5′-GTTCATAGCAACAACCACCAATAT-3′ |
| Globin β1 | 5′-TGATGCCCTGACCAGGCTGCTGG-3′ | 5′-CAGCGTGCTTCGTGCTCAGTACAGA-3′ |
| EF-1α | 5′-CCAGATTGGTGCTGGATATG-3′ | 5′-TTCTGAGCAGACTTTGTGAC-3′ |
Real-time RT-PCR
Total RNA was isolated from X laevis tissues using an RNeasy Mini Kit (QIAGEN). The RNA was reverse transcribed with a Transcriptor Reverse Transcriptase kit (Roche Diagnostics), according to the manufacturer's instructions. Using one-eightieth of the first-strand cDNA as a template, real-time reverse transcription (RT)–PCR analysis was performed with gene-specific primers (Table 1) and the SYBR Green real-time PCR Master Mix Plus kit (Toyobo). A dilution series of each standard plasmid was used with each primer pair to confirm the range, linearity, and comparative amplification efficiencies. Primers for Xenopus EF-1α were used as an internal control for cDNA quantity.
Cell culture and transfection
X laevis A6 kidney epithelial cells were cultured in 70% Leibovitz L-15 medium containing 10% fetal bovine serum and antibiotics at 26°C. Human embryonic kidney 293T cells were cultured in Dulbecco modified Eagle medium containing 10% fetal bovine serum and antibiotics, at 37°C in a humidified incubator with 5% CO2. Twelve hours before transfection, the A6 or 293T cells were plated at 2.5 × 104 cells per well. Cells were transfected using TransIT-LT1 (Mirus), according to the manufacturer's procedure.
Western blot analysis
Cell extracts were separated under reducing conditions on a sodium dodecyl sulfate–polyacrylamide gel and transferred to nitrocellulose membranes (BioTrace NT; Pall Gelman Laboratory). The membranes were blocked with 5% skim milk in phosphate-buffered saline (PBS) and probed with primary antibodies at room temperature for 2 hours. The anti-c-myc antibody (1:1500) and anti-FLAG (M5) antibody (1:15 000) were diluted in PBS. Then they were washed 3 times with PBS. The membranes were then incubated with HRP-conjugated secondary antibodies. After extensive washing, the reaction was developed by enhanced chemiluminescent staining using SuperSignal West Femto maximum sensitivity substrate (Thermo Scientific).
Luciferase reporter assay
A6 or 293T cells were seeded into 12-well plates at 5 × 104 cells per well. They were then transiently transfected with the pNF-κB-Luc reporter plasmid (Stratagene) and various amounts of the testing plasmids. Empty control plasmid was added to keep the amount of total DNA in each transfection constant. After 24 hours, the cells were harvested and their luciferase activities were measured using the dual luciferase assay system (Promega). All transfections were standardized by cotransfection with the pRL-TK plasmid (Promega), expressing Renilla luciferase, as an internal control. The data represent the means and SDs of 3 separate experiments.
Analysis of ligand-receptor interactions in vitro
GST-FLAG or GST-FLAG-xTRAIL1 fusion protein was expressed in Escherichia coli and purified using glutathione agarose beads (GE Healthcare). Each protein immobilized on beads was then mixed with cell extract prepared from 293T cells expressing one of the c-Myc-tagged death receptors, in buffer A (20mM Tris-HCl [pH 7.5], 100mM NaCl, 0.1% Triton X-100). The mixtures were rotated overnight at 4°C, spun, and washed 3 times with buffer A. The precipitates were separated by SDS-PAGE and analyzed by immunoblotting with the anti–c-Myc monoclonal antibody 9E10.
Purification of FLAG-xTRAIL1 and xDR-M1-LBR-His
GST-FLAG-xTRAIL1 or CBP-xDR-M1-LBR-His fusion protein was expressed in E coli, purified using glutathione agarose beads (Amersham Biosciences) or CbinD 100 resin (Novagen), respectively. Each protein was treated with biotinylated thrombin (Merck Biosciences). Then, FLAG-xTRAIL1 or xDR-M1-LBR-His was prepared by removal of biotinyl thrombin and endotoxin with streptavidin-agarose (Invitrogen) and polymyxin B agarose (Sigma-Aldrich), respectively.
Injection of xTRAIL1 and xDR-M1-LBR, and electrophoretic separation of hemoglobin
The injection solution (2 μL) containing FLAG-xTRAIL1 (100 or 200 ng) and an anti-FLAG (M2) antibody (200 ng), or the antibody alone (200 ng), as a control, was colored slightly with a dilute solution of fast green (Sigma-Aldrich) so the injection procedure could be followed visually, and injected into the tail vein of stage 58 tadpoles. After 7 days, the tadpoles were bled, and the obtained RBCs were washed with 0.7× PBS. After the amount of protein in each RBC sample was determined using the BCA protein assay reagent (Thermo Scientific), each sample from individual animals was subjected to polyacrylamide gel electrophoresis. All gels were stained with Coomassie brilliant blue. For the injection of xDR-M1-LBR-His, the procedure was almost the same. The differences were that the injection solution (4.5 μL) contained 400 ng of xDR-M1-LBR-His or the Hexa-His peptide (Abbiotec), as a control, and was injected into the tail vein of stage 59 tadpoles and the peritoneal cavity of stage 64 tadpoles. The injection was performed every day for 22 days in the stage 59 tadpoles and for 17 days in the stage 64 tadpoles.
Cell viability assays
A6 cells were seeded into 96-well plates at 5 × 103 cells per well, cultured for 24 hours, and then treated with FLAG-TRAIL. After 24 hours, the cells were harvested and their viability was measured using a cell counting kit-8 (Dojindo), which is based on the ability of viable cells to convert WST-8 (a tetrazolium salt) into a formazan product, according to the manufacturer's procedure, or using the CellTiter-Glo luminescent cell viability assay kit (Promega), which is based on quantification of the adenosine triphosphate present, according to the manufacturer's procedure. RBCs were seeded into 96-well plates at 104 cells per well, cultured at 26°C for 24 hours in 70% Leibovitz L-15 medium containing antibiotics and 10% fetal bovine serum that had been treated with the resin AG1-X8 (Bio-Rad) to deplete the thyroid hormone, and then treated with FLAG-TRAIL1. After 24 hours, the cell viabilities were measured using the CellTiter-Glo luminescent cell viability assay kit (Promega). The data represent means and SDs.
Statistical analysis
Signal intensity on immunoblots or Coomassie brilliant blue staining was analyzed by densitometric scanning (Image Gauge; Fujifilm). Data from densitometric scans and luminescence experiments were expressed as the means and SDs. Statistical significance was analyzed using the paired or unpaired Student t test, as appropriate. P values of less than .05 were considered statistically significant.
Results
Identification of Xenopus TRAILs
To elucidate the physiological functions of xDR-Ms, we first tried to isolate their cognate ligand(s). The ligand-binding regions of xDR-M1 and xDR-M2 displayed the highest similarity to those of DR4 and DR5 among the TNF receptor (TNFR) superfamily members in mammals. Because TRAIL is known to be a ligand of DR4 and DR5,3 we searched for similar sequences to human TRAIL in an EST database of X tropicalis using the BLAST server of the Sanger Institute. Two cDNA sequences were obtained, and we then isolated their corresponding sequences from X laevis spleen cDNA by PCR. We further isolated the full-length cDNAs, which were designated Trail1 and Trail2, by rapid amplification of cDNA ends (RACE) PCR from X laevis spleen (see “Isolation of xTRAIL cDNAs”).
The deduced amino acid sequences of the Trails compared with those of other Trails are shown in supplemental Figure 1 (available on the Blood website; see the Supplemental Materials link at the top of the online article). The Trail1 and Trail2 cDNAs contained ORFs that encoded proteins consisting of 280 and 324 amino acid residues, respectively. The complete amino acid sequences of xTRAIL1 and xTRAIL2 shared 48.9% and 30.1% identity, respectively, with human TRAIL. Analysis using the simple modular architecture research tool (SMART, http://smart.embl-heidelberg.de/) predicted that each xTRAIL has one transmembrane region and one TNF homology domain, similar to mammalian TRAILs (Figure 1A). The TNF domain of xTRAIL1 and xTRAIL2 had relatively high similarity to that of human TRAIL (60.9% and 40.3% identity, respectively). The phylogenetic tree of the TNF family showed that xTRAIL1 or xTRAIL2 could be Xenopus orthologs of Trail (Figure 1B). The nucleotide sequences for Trail1 and Trail2 have been submitted to the DDBJ/EMBL/GenBank nucleotide sequence databases under the accession numbers AB496421 and AB496422, respectively.
Structural comparison of TRAIL between X laevis and other vertebrates. (A) Comparison of the protein structures of X laevis (x) and human (h) TRAIL. The black and shaded boxes show the transmembrane domain and TNF domain, respectively. The numbers above and within the box indicate the amino-acid residues and percentage identity between human TRAIL and xTRAILs, respectively. (B) A phylogenetic tree of TNF family members constructed by the neighbor-joining method. Xl indicates X laevis; Hs, Homo sapiens; Mm, Mus musculus; Gg, Gallus gallus; and Dr, Danio rerio.
Structural comparison of TRAIL between X laevis and other vertebrates. (A) Comparison of the protein structures of X laevis (x) and human (h) TRAIL. The black and shaded boxes show the transmembrane domain and TNF domain, respectively. The numbers above and within the box indicate the amino-acid residues and percentage identity between human TRAIL and xTRAILs, respectively. (B) A phylogenetic tree of TNF family members constructed by the neighbor-joining method. Xl indicates X laevis; Hs, Homo sapiens; Mm, Mus musculus; Gg, Gallus gallus; and Dr, Danio rerio.
xTRAILs are common ligands for xDR-M1 and xDR-M2
To determine whether the xTRAILs could bind to xDR-M1 or xDR-M2, each of the myc-tagged death receptors (xDR-M1, xDR-M2, human DR4, and human DR5) was expressed in 293T cells and then mixed with GST-FLAG alone or a fusion protein consisting of GST, FLAG, and the extracellular region of xTRAIL (GST-FLAG-xTRAIL). After overnight incubation and pull-down with glutathione-Sepharose beads, immunoblotting analysis with an anti-myc antibody showed that GST-FLAG-xTRAIL1 bound to both to xDR-M1 and xDR-M2, although it interacted only slightly with mammalian death receptor DR4 and even more poorly with DR5 (Figure 2A). While GST-FLAG-xTRAIL1 could be expressed in E coli, most of the GST-FLAG-xTRAIL2 was insoluble. Therefore, FLAG-xTRAIL2 was expressed in 293T cells, then mixed with the anti-FLAG antibody and the myc-tagged xDR-Ms, and the pull-down was performed with protein G-agarose beads. Immunoblotting analysis with an anti-myc antibody showed that the FLAG-xTRAIL2 also bound to both xDR-M1 and xDR-M2 (supplemental Figure 2). However, FLAG-xTRAIL2 was not used in the rest of the assays, because we could not prepare an adequate amount of it.
Engagement of xTRAIL1 to xDR-Ms. (A) 293T cells were transfected with a pEF1 expression plasmid for xDR-M1-Myc-His, xDR-M2-Myc-His, DR4-Myc-His, DR5-Myc-His, or with empty vector. Twenty-four hours after transfection, cell lysates from 105 cells prepared, and the expressions of DRs were detected using one-twentieths of the cell lysate by Western blotting (WB) with an anti-Myc antibody. GST-FLAG and GST-FLAG-xTRAIL1 were expressed in E coli, purified, separated by SDS-PAGE, and detected by Coomassie brilliant blue (CBB) staining. Five micrograms of GST-FLAG or GST-FLAG-xTRAIL1, which was immobilized on glutathione-agarose beads, was mixed with the remaining cell lysate containing each of the DR-Myc-His. The protein complexes were washed extensively, and the precipitates were separated by SDS-PAGE and analyzed by Western blotting with an anti-Myc antibody. The relative binding activities are given as the fold increase over the value obtained with xDR-M1. (B) 293T cells were transfected with a pEF1 expression plasmid for DR (left panel, xDR-M1-Myc-His, xDR-M2-Myc-His, DR4-Myc-His, or DR5-Myc-His [10 or 30 ng]; right panel, xDR-M1-Myc-His, xDR-M1-2-Myc-His, or xDR-M2-Myc-His [2 or 10 ng]), a pNF-κB-luc reporter plasmid (200 ng), and pRL-TK-luc (50 ng) as a control for transfection efficiency. After 10 h, the cells were treated with cross-linked FLAG-xTRAIL1 (100 ng/mL). Twenty-four hours after transfection, the luciferase activity was measured. Firefly luciferase activity was normalized to the Renilla luciferase activity. Each relative luciferase activity is shown as the fold increase compared with the value obtained with pEF1 empty vector. The data represent the mean and SD from 3 separate experiments; *P < .01 compared with control. LBR indicates ligand-binding region; and DD, death domain.
Engagement of xTRAIL1 to xDR-Ms. (A) 293T cells were transfected with a pEF1 expression plasmid for xDR-M1-Myc-His, xDR-M2-Myc-His, DR4-Myc-His, DR5-Myc-His, or with empty vector. Twenty-four hours after transfection, cell lysates from 105 cells prepared, and the expressions of DRs were detected using one-twentieths of the cell lysate by Western blotting (WB) with an anti-Myc antibody. GST-FLAG and GST-FLAG-xTRAIL1 were expressed in E coli, purified, separated by SDS-PAGE, and detected by Coomassie brilliant blue (CBB) staining. Five micrograms of GST-FLAG or GST-FLAG-xTRAIL1, which was immobilized on glutathione-agarose beads, was mixed with the remaining cell lysate containing each of the DR-Myc-His. The protein complexes were washed extensively, and the precipitates were separated by SDS-PAGE and analyzed by Western blotting with an anti-Myc antibody. The relative binding activities are given as the fold increase over the value obtained with xDR-M1. (B) 293T cells were transfected with a pEF1 expression plasmid for DR (left panel, xDR-M1-Myc-His, xDR-M2-Myc-His, DR4-Myc-His, or DR5-Myc-His [10 or 30 ng]; right panel, xDR-M1-Myc-His, xDR-M1-2-Myc-His, or xDR-M2-Myc-His [2 or 10 ng]), a pNF-κB-luc reporter plasmid (200 ng), and pRL-TK-luc (50 ng) as a control for transfection efficiency. After 10 h, the cells were treated with cross-linked FLAG-xTRAIL1 (100 ng/mL). Twenty-four hours after transfection, the luciferase activity was measured. Firefly luciferase activity was normalized to the Renilla luciferase activity. Each relative luciferase activity is shown as the fold increase compared with the value obtained with pEF1 empty vector. The data represent the mean and SD from 3 separate experiments; *P < .01 compared with control. LBR indicates ligand-binding region; and DD, death domain.
To examine whether xTRAIL1 could bind to xDR-Ms in intact cells, resulting in the activation of nuclear factor κB (NF-κB) signaling, each of the death receptors and an NF-κB reporter plasmid were coexpressed in 293T cells. The reporter activities were measured 24 hours after treatment with FLAG-xTRAIL1, which was prepared from GST-FLAG-xTRAIL1. The results showed that FLAG-xTRAIL1 induced the activation of NF-κB in cells expressing xDR-M2, but not in those expressing xDR-M1, Fas, DR4, or DR5 (Figure 2B, left). Because the overexpression of xDR-M1 in 293T cells activates NF-κB slightly, through its death domain,24 we constructed an expression plasmid for a chimeric protein consisting of the extracellular region of xDR-M1 and the cytoplasmic region of xDR-M2. As expected, expression of the chimeric protein (xDR-M-1-2) activated NF-κB in response to TRAIL1 (Figure 2B, right).
xTRAIL1 triggers apoptosis in Xenopus A6 cells
Because the overexpression of xDR-M1 or xDR-M2 induces apoptosis in Xenopus A6 and human 293T cells,24 we tested whether xTRAIL1 could cause apoptosis in Xenopus kidney A6 cells. Real-time PCR analysis indicated that xDR-M1 mRNA was expressed at much higher levels than xDR-M2 mRNA in A6 cells (Figure 3A). A cross-linked ligand of the soluble form of FasL is known to mimic its membrane-bound form.28 We therefore cross-linked the soluble form of FLAG-xTRAIL1 with the anti-FLAG (M2) antibody. Nuclear staining with Hoechst 33258 showed that xTRAIL1 induced cell death that was accompanied by nuclear condensation, representing apoptosis (Figure 3B). The cell viability assay in A6 cells indicated that the cross-linked FLAG-xTRAIL1 induced more cell death than did the soluble form of FLAG-xTRAIL, although both forms of FLAG-xTRAIL1 induced cell death in a dose-dependent manner (Figure 3C). Because xDR-M2 was barely expressed in A6 cells (Figure 3A), we examined the effect of a morpholino antisense oligonucleotide for xDR-M1 (xDR-M1 MO) on the xTRAIL1-induced cell death. The introduction of the xDR-M1 MO into A6 cells significantly attenuated the cell death (Figure 3D).
Apoptosis induced by xTRAIL1 in Xenopus A6 cells. (A) Real-time PCR analysis of xDR-M1 and xDR-M2 mRNAs in A6 cells. The cDNAs were amplified by PCR using gene-specific primer pairs (see Table 1). EF1α was used for normalization. The quantitative RT-PCR data represent the mean (n = 3) and SD. (B) A6 cells were treated with FLAG-xTRAIL1 (500 ng/mL), which was cross-linked to an anti-FLAG antibody (1 μg/mL). After 24 hours, the cells were observed by phase contrast microscopy (top panel), or fixed, stained with Hoechst 33258, and observed by fluorescence microscopy (bottom panel). Scale bars, 20 μm. (C) A6 cells were treated with FLAG-xTRAIL1 alone or cross-linked with anti-FLAG. After 24 hours, cell viability was quantified using the cell counting kit-8 (Dojindo). Cell viability is shown as the percentage of the value obtained using xTRAIL untreated cells. The data represent the mean and SD from3 separate experiments; *P < .01 and **P < .005 compared with no treatment with xTRAIL1; #P < .01 compared with ‘non–cross-linked.‘ (D) A6 cells mixed with a morpholino antisense oligonucleotide for xDR-M1 (xDR-M1 MO; see Supplementary Methods) were cultured for 24 hours and then treated with cross-linked xTRAIL1 (100 ng/mL). After 24 hours, cell viability was quantified. The data represent the mean and SD from3 separate experiments; P < .05 compared with control. (E) A6 cells were treated with cross-linked xTRAIL1 (100 ng/mL) in the presence or absence of each caspase inhibitor (20μM), as indicated. After 24 hours, cell viability was measured using the cell counting kit-8. Cell viability is shown as the percentage of the value obtained using xTRAIL1 untreated cells. The data represent the mean and SD from 3 separate experiments; P < .01 compared with control in ‘cross-linked FLAG-xTRAIL1.‘ (F) A6 cells were cotransfected with 0.5 μg of pFLAG-xCaspase-3(DN)-Myc and 0.5 μg of pEF1-Myc-His (vector), pEF1 xDR-M-LBR-Myc-His, pcDNA3 FLAG-xFADD-DN, or pEF1 CrmA (top panel), or were mixed with control MO or xDR-M1 MO (bottom panel). After 30 hours, the cells were treated with cross-linked FLAG-xTRAIL1 for 1 hour. The cell lysates were prepared and procaspase-3 and processed caspase-3 (processed) were detected by Western blotting with the anti-FLAG antibody.
Apoptosis induced by xTRAIL1 in Xenopus A6 cells. (A) Real-time PCR analysis of xDR-M1 and xDR-M2 mRNAs in A6 cells. The cDNAs were amplified by PCR using gene-specific primer pairs (see Table 1). EF1α was used for normalization. The quantitative RT-PCR data represent the mean (n = 3) and SD. (B) A6 cells were treated with FLAG-xTRAIL1 (500 ng/mL), which was cross-linked to an anti-FLAG antibody (1 μg/mL). After 24 hours, the cells were observed by phase contrast microscopy (top panel), or fixed, stained with Hoechst 33258, and observed by fluorescence microscopy (bottom panel). Scale bars, 20 μm. (C) A6 cells were treated with FLAG-xTRAIL1 alone or cross-linked with anti-FLAG. After 24 hours, cell viability was quantified using the cell counting kit-8 (Dojindo). Cell viability is shown as the percentage of the value obtained using xTRAIL untreated cells. The data represent the mean and SD from3 separate experiments; *P < .01 and **P < .005 compared with no treatment with xTRAIL1; #P < .01 compared with ‘non–cross-linked.‘ (D) A6 cells mixed with a morpholino antisense oligonucleotide for xDR-M1 (xDR-M1 MO; see Supplementary Methods) were cultured for 24 hours and then treated with cross-linked xTRAIL1 (100 ng/mL). After 24 hours, cell viability was quantified. The data represent the mean and SD from3 separate experiments; P < .05 compared with control. (E) A6 cells were treated with cross-linked xTRAIL1 (100 ng/mL) in the presence or absence of each caspase inhibitor (20μM), as indicated. After 24 hours, cell viability was measured using the cell counting kit-8. Cell viability is shown as the percentage of the value obtained using xTRAIL1 untreated cells. The data represent the mean and SD from 3 separate experiments; P < .01 compared with control in ‘cross-linked FLAG-xTRAIL1.‘ (F) A6 cells were cotransfected with 0.5 μg of pFLAG-xCaspase-3(DN)-Myc and 0.5 μg of pEF1-Myc-His (vector), pEF1 xDR-M-LBR-Myc-His, pcDNA3 FLAG-xFADD-DN, or pEF1 CrmA (top panel), or were mixed with control MO or xDR-M1 MO (bottom panel). After 30 hours, the cells were treated with cross-linked FLAG-xTRAIL1 for 1 hour. The cell lysates were prepared and procaspase-3 and processed caspase-3 (processed) were detected by Western blotting with the anti-FLAG antibody.
Caspase activation is required for xTRAIL1-induced apoptosis in A6 cells
To determine whether the activation of caspases was obligatory for the apoptosis induced by xTRAIL1, we evaluated the effect of several caspase inhibitors on the xTRAIL1-induced cell death in A6 cells, using the cell viability assay (Figure 3E). A pan-caspase inhibitor, Z-VAD-FMK, effectively blocked the cell death induced by FLAG-xTRAIL. A caspase-8 inhibitor, Z-IETD-FMK, also had a protective effect against the cell death. However, a caspase-9 inhibitor, Z-LETD-FMK, scarcely blocked it at all.
Caspase-3 is activated by xTRAIL1 through xFADD or xDR-Ms
To confirm that the activation of caspase-3 was induced by xTRAIL1, A6 cells were transfected with the expression vector for a dominant-negative form of FLAG-tagged xCaspase-3 and then treated with FLAG-TRAIL1 for 1 hour. As an index of caspase-3 activation, the cleaved form of xCaspase-3 was detected by Western blotting analysis with an anti-FLAG (M5) antibody. As shown in Figure 3F, the cleavage of xCaspase-3 was caused by FLAG-xTRAIL1. We next studied the signaling pathway from xTRAIL1 to caspase-3 activation. A6 cells were transfected with an expression plasmid for the ligand-binding region of the xDR-Ms (xDR-M-LBR), which excludes the death domain, a dominant-negative form of FADD (xFADD-DN), which prevents endogenous FADD from activating caspase-8/10, and CrmA, which is an inhibitor of caspase-8/10. We also examined the effect of a morpholino antisense oligonucleotide for xDR-M1 (xDR-M1 MO) on caspase-3 activation. In cells expressing xDR-M1/-M2-LBR, FADD-DN, CrmA, or xDR-M1 MO, treatment with xTRAIL1 did not induce the cleavage of caspase-3 (Figure 3F).
xTRAIL1 and 2 are highly expressed during metamorphosis
RT-PCR analysis was performed to examine the expression patterns of Trails and xDR-Ms in various tissues of adult frogs. Figure 4A shows that amplified bands for Trail1 mRNA were detected in the adult brain, lung, liver, spleen, kidney, intestine, and testis, but not the ovary. In contrast, Trail2 mRNA was expressed in all tissues examined at the adult stage (Figure 4A), as were the xDR-M1 and xDR-M2 mRNAs.24 Next, we examined the expression levels of xDR-Ms in the RBCs and of Trails in the liver, which produces most of the RBCs during metamorphosis. For the xTRAILs, quantitative RT-PCR was carried out using, as the template, RNA from the liver of tadpoles from stages 55 to 64, from young adults 1 mo after metamorphosis, and from adult frogs. We observed higher levels of the Trails in the liver of metamorphic tadpoles (stages 62 and 64) than in adults (Figure 4B). In RBCs, the expression level of xDR-M1 mRNA at the tadpole stage (stage 55-64) was higher than at the adult stage. On the other hand, the xDR-M2 mRNA expression showed a peak at stage 57 during metamorphosis, greatly decreased at stage 62, and then increased gradually again to reach a maximum during adulthood (Figure 4B). We also detected Trail2 mRNA in the RBCs of stage 55 to 64 tadpoles and an adult, although its level was likely to be influenced by individual differences, but Trail1 expression could hardly be detected (supplemental Figure 5).
Expression of mRNAs for xTRAILs and xDR-Ms. (A) The expression of xTRAIL1 and xTRAIL2 mRNAs was analyzed in various adult tissues by RT-PCR. (B) Real-time RT-PCR analysis of xTRAIL and xDR-M mRNAs during metamorphic stages and in adults. The cDNAs were amplified by PCR using gene-specific primer pairs (see Table 1). Globin-α1, -β1, and EF1α were used as markers for adult-type RBCs and for normalization, respectively. The quantitative RT-PCR data represent the mean (n = 3) and SD; *P < .01 and *P < .05 compared with young adult.
Expression of mRNAs for xTRAILs and xDR-Ms. (A) The expression of xTRAIL1 and xTRAIL2 mRNAs was analyzed in various adult tissues by RT-PCR. (B) Real-time RT-PCR analysis of xTRAIL and xDR-M mRNAs during metamorphic stages and in adults. The cDNAs were amplified by PCR using gene-specific primer pairs (see Table 1). Globin-α1, -β1, and EF1α were used as markers for adult-type RBCs and for normalization, respectively. The quantitative RT-PCR data represent the mean (n = 3) and SD; *P < .01 and *P < .05 compared with young adult.
xTRAIL1 accelerates Hb switching
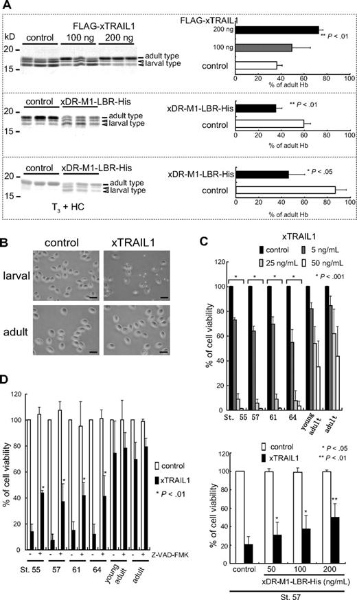
It is possible that the relatively high levels of Trails and xDR-Ms in the liver and RBCs, respectively, during metamorphosis are connected to the Hb transition that occurs at this time (Figure 4B). To test this possibility, we injected FLAG-xTRAIL1 cross-linked with the anti-FLAG (M2) antibody into the tail veins of tadpoles at stage 58. At 7 days postinjection, the Hb types were examined using SDS-PAGE, on which the adult and larval types of Hb can be distinguished by their different mobilities. In control tadpoles, into which only the antibody was injected, the larval-type Hb was predominant in the RBCs. Intriguingly, we observed a stronger band of the adult-type Hb than of the larval type in the RBCs of the xTRAIL1-injected tadpoles (Figure 5A top panels). When we injected xTRAIL1 into tadpoles at an earlier stage (stage 55), the Hb transition was not observed (data not shown).
Induction of Hb switching and RBC apoptosis by xTRAIL1. (A) Cross-linked FLAG-xTRAIL1 (100 or 200 ng) or an anti-FLAG antibody as a control (200 ng) was injected into the tail vein of 3 tadpoles for each condition at stage 58 (top panels). His-tagged xDR-M1-LBR-His (400 ng) or His peptide (400 ng) as a control was injected into the tail vein of 3 tadpoles for each condition at stage 59 (middle panels) and into the peritoneal cavity of 3 tadpoles at stage 64 (bottom panels). RBCs were isolated 1 week (top panels), 18 days (middle panels), and 22 days (bottom panels) after injection. The lysates of the RBCs were then analyzed by SDS-PAGE and stained with Coomassie brilliant blue (CBB) (shown at left). The ratio of the band intensity corresponding to adult-type Hb to the sum of the band intensities corresponding to adult- and larval-type Hbs was calculated for each sample. Right-hand panels show the mean and SD from the 3 individual animals used in each experiment; **P < .01 and *P < .05 compared with control. (B) RBCs isolated from a tadpole at stage 57 or from an adult frog were treated with cross-linked xTRAIL1 (20 ng/mL). After 24 hours, the cells were observed by phase contrast microscopy. Scale bars, 20 μm. (C) RBCs were treated with cross-linked FLAG-xTRAIL1 (top panel) and xDR-M1-LBR-His (bottom panel). After 24 hours, the cell viability was quantified by the CellTiter-Glo luminescent cell viability assay. Cell viability is shown as the percentage of the value obtained using xTRAIL1-untreated cells. The data represent the mean (n = 3) and SD; *P < .001 compared with control (top panel); *P < .05 and **P < .01 compared with no treatment with xDR-M1-LBR-His of xTRAIL1 (bottom panel). (D) Isolated RBCs were pretreated with or without Z-VAD-FMK (20 μM) for 1 hour and then were treated with cross-linked xTRAIL1 (25 ng/mL). After 24 hours, the cell viability was measured and shown as described in panel C. The data represent the mean (n = 4) and SD; *P < .01 compared with no treatment with Z-VAD-FMK of xTRAIL1.
Induction of Hb switching and RBC apoptosis by xTRAIL1. (A) Cross-linked FLAG-xTRAIL1 (100 or 200 ng) or an anti-FLAG antibody as a control (200 ng) was injected into the tail vein of 3 tadpoles for each condition at stage 58 (top panels). His-tagged xDR-M1-LBR-His (400 ng) or His peptide (400 ng) as a control was injected into the tail vein of 3 tadpoles for each condition at stage 59 (middle panels) and into the peritoneal cavity of 3 tadpoles at stage 64 (bottom panels). RBCs were isolated 1 week (top panels), 18 days (middle panels), and 22 days (bottom panels) after injection. The lysates of the RBCs were then analyzed by SDS-PAGE and stained with Coomassie brilliant blue (CBB) (shown at left). The ratio of the band intensity corresponding to adult-type Hb to the sum of the band intensities corresponding to adult- and larval-type Hbs was calculated for each sample. Right-hand panels show the mean and SD from the 3 individual animals used in each experiment; **P < .01 and *P < .05 compared with control. (B) RBCs isolated from a tadpole at stage 57 or from an adult frog were treated with cross-linked xTRAIL1 (20 ng/mL). After 24 hours, the cells were observed by phase contrast microscopy. Scale bars, 20 μm. (C) RBCs were treated with cross-linked FLAG-xTRAIL1 (top panel) and xDR-M1-LBR-His (bottom panel). After 24 hours, the cell viability was quantified by the CellTiter-Glo luminescent cell viability assay. Cell viability is shown as the percentage of the value obtained using xTRAIL1-untreated cells. The data represent the mean (n = 3) and SD; *P < .001 compared with control (top panel); *P < .05 and **P < .01 compared with no treatment with xDR-M1-LBR-His of xTRAIL1 (bottom panel). (D) Isolated RBCs were pretreated with or without Z-VAD-FMK (20 μM) for 1 hour and then were treated with cross-linked xTRAIL1 (25 ng/mL). After 24 hours, the cell viability was measured and shown as described in panel C. The data represent the mean (n = 4) and SD; *P < .01 compared with no treatment with Z-VAD-FMK of xTRAIL1.
A dominant-negative form of the xTRAIL1 receptor attenuates Hb switching during metamorphosis
We next examined whether blocking the endogenous xTRAIL signal could affect Hb switching during metamorphosis. Because the ligand-binding region of xDR-M1 (xDR-M1-LBR) inhibited the activation of caspase-3 induced by xTRAIL1 in A6 cells (Figure 3F), we first purified the His-tagged xDR-M1-LBR protein as a dominant-negative form of the xTRAIL receptor. Next, the His-tagged xDR-M1-LBR was injected into the tail vein of tadpoles at stage 59. At 14 days postinjection, the proportion of the larval-type Hb to the adult-type Hb in the injected tadpoles was significantly higher than in the His peptide-injected control tadpoles (Figure 5A middle panels). We performed a similar experiment in tadpoles at stage 64, when the RBCs contained approximately equal amounts of the larval- and adult-type Hb (supplemental Figure 7). The His-tagged xDR-M1-LBR protein or His peptide, as a control, was injected into the peritoneal cavities of these tadpoles, and the individuals were treated with 10nM T3 plus 200nM hydrocortisone for 17 days to permit them to complete metamorphosis. The control frogs had almost all adult-type Hb in their RBCs at this time point, but those given xDR-M1-LBR showed greatly attenuated switching to the adult-type Hb (Figure 5A bottom panels).
xTRAIL1 triggers apoptosis in larval but not adult RBCs
Because xTRAIL1 signaling was involved in the Hb transition during metamorphosis, we examined whether xTRAIL1 directly induced apoptosis in larval RBCs. We isolated RBCs from larval tadpoles or adult frogs and treated them with FLAG-xTRAIL1 for 24 hours. Using phase-contrast microscopy, we found a high frequency of dead cells among the xTRAIL1-treated RBCs from tadpoles (stage 57), while we found few dead cells among the xTRAIL1-treated RBCs from adult frogs (Figure 5B). A cell viability assay confirmed that xTRAIL1 quantifiably induced cell death in the larval RBCs to a greater extent than in the adult RBCs (Figure 5C top column). In addition, treatment with a dominant-negative xDR-M1 protein (xDR-M1-LBR) rescued the xTRAIL1-induced cell death (Figure 5C bottom column). To examine whether the activations of caspases were indispensable for the xTRAIL1-induced cell death, RBCs were treated with a pan-caspase inhibitor, Z-VAD-FMK, before the addition of xTRAIL1. The inhibitor partially prevented the xTRAIL1-induced apoptosis in the larval RBCs (Figure 5D).
PKC signaling is involved in the resistance to xTRAIL1-induced apoptosis in adult RBCs
We next tried to clarify the molecular mechanism for the difference in sensitivity to xTRAIL1 between larval and adult RBCs. To investigate the role of major signaling pathways, we treated adult RBCs with the PKC inhibitors staurosporine and bisindolylmaleimide I, the PI3K inhibitor wortmannin, the MEK inhibitor PD98059, or the PLC inhibitor ET-18-OCH3 for 1 hour before adding xTRAIL1. In the adult RBCs pretreated with staurosporine, but not with the other inhibitors, the viability of the xTRAIL1-treated cells (25%) was lower than that of the untreated cells (Figure 6A). Because staurosporine inhibits the activation of PKCs, and the up-regulation of PKCϵ prevents differentiating erythroid cells from undergoing TRAIL-induced cell death in mammals,29 we performed a real-time RT-PCR analysis of the PKC isoforms expressed by RBCs from tadpoles at stages 55 to 64, from young adults (1 mo after metamorphosis), and from mature adults. The expression levels of the PKCα and PKCϵ mRNAs increased moderately in the RBCs at stage 57, but decreased later in metamorphosis. After metamorphosis, the levels of both of these mRNAs gradually increased to the adult stage (Figure 6B). Because no efficient way to introduce DNA or RNA into Xenopus RBCs has been established, we examined the effect of an small interfering RNA (siRNA) for PKCα or PKCϵ on the sensitivity of Xenopus A6 cells to xTRAIL1. The siRNA for PKCα significantly increased the proportion of cell death, indicating that PKCα signaling could protect A6 cells from the death signal induced by xTRAIL1 (supplemental Figure 8).
Effects of several inhibitors on the cell death of adult-type RBCs induced by xTRAIL1, and the expression of PKC isoforms during development, including metamorphosis. (A) RBCs Isolated from adult frogs were pretreated with staurosporine (50nM), bisindolylmaleimide I (20μM), wortmannin (10μM), PD98059 (10μM), or ET-18-OCH3 (10 μg/mL) for 1 hour and then treated with cross-linked xTRAIL1 (5, 25, 50 ng/mL). After 24 hours, the cell viability was measured and shown as described in Figure 5. The data represent the mean (n = 4) and SD; *P < .01. (B) The expression of PKCα and xPKCϵ mRNAs from stage 55 to adult was analyzed by real-time RT-PCR. The cDNAs were amplified by PCR using gene-specific primer pairs (see Table 1). The copy number of each PKC was normalized to that of EF1α and is shown as the percentage of the value obtained in adult RBCs. The data represent the mean (n = 3) and SD; *P < .05 and **P < .001 compared with stage 55.
Effects of several inhibitors on the cell death of adult-type RBCs induced by xTRAIL1, and the expression of PKC isoforms during development, including metamorphosis. (A) RBCs Isolated from adult frogs were pretreated with staurosporine (50nM), bisindolylmaleimide I (20μM), wortmannin (10μM), PD98059 (10μM), or ET-18-OCH3 (10 μg/mL) for 1 hour and then treated with cross-linked xTRAIL1 (5, 25, 50 ng/mL). After 24 hours, the cell viability was measured and shown as described in Figure 5. The data represent the mean (n = 4) and SD; *P < .01. (B) The expression of PKCα and xPKCϵ mRNAs from stage 55 to adult was analyzed by real-time RT-PCR. The cDNAs were amplified by PCR using gene-specific primer pairs (see Table 1). The copy number of each PKC was normalized to that of EF1α and is shown as the percentage of the value obtained in adult RBCs. The data represent the mean (n = 3) and SD; *P < .05 and **P < .001 compared with stage 55.
Discussion
In this study, 2 Xenopus homologs of TRAIL, xTRAIL1 and xTRAIL2, were identified and characterized; among TNF family members in mammals, these molecules had the highest sequence similarity with TRAIL. Modern teleosts, amphibians, and birds have retained at least 2 genes for Trail in their genome, while only one gene for Trail is present in mammals. Because the protein sequences of mammalian TRAILs are more similar to those of xTRAIL1 than those of xTRAIL2 (Figure 1), the gene for TRAIL2 may have been lost during mammalian evolution.
xTRAIL1 and xTRAIL2 bound both xDR-M1 and xDR-M2 in vitro, and xTRAIL1 induced NF-κB activation mediated through xDR-M1 or xDR-M2 in transfected 293T cells (Figure 2). Another DR ligand, xTNF-α, which we recently identified in X laevis,25 did not interact with xDR-M1 or xDR-M2 in vivo or in 293T cells (data not shown). These findings and the evolutional conservation mentioned above suggest that xDR-M1 and xDR-M2 are genuine receptors for the xTRAILs. In fact, xTRAIL1 induced cell death in A6 cells and RBCs that intrinsically expressed xDR-M1 and xDR-M2 (Figures 2 and 5).
Caspase-3, an executor caspase, was activated by xTRAIL1, and this activation was inhibited by a dominant-negative form of xFADD and a caspase-8/10 inhibitor, CrmA, in A6 cells (Figure 3), suggesting that xFADD and caspase-8 and/or caspase-10 may contribute to the xTRAIL1-induced activation of caspase-3. A pan-caspase inhibitor, Z-VAD-FMK, blocked the xTRAIL1-induced apoptosis in A6 cells and larval RBCs (Figures 3 and 5), suggesting that caspase activation is important for this apoptosis. However, we cannot rule out the possibility that other apoptotic signaling pathways may play critical roles in the xTRAIL1-induced apoptosis, since the pan-caspase inhibitor did not completely inhibit it.
In amphibians, primitive blood cells, including larval RBCs, arise mostly from the ventral blood islands,30 whereas definitive RBCs, including adult RBCs, are mainly derived from the dorsal-lateral plate mesoderm. During the neurula stages, the ventral blood islands and dorsal-lateral plate are committed to primitive or definitive hematopoiesis, respectively.11 The larval RBCs are replaced by adult ones during metamorphosis.16-18 The respective enhancement or blockage of Hb switching during metamorphosis by xTRAIL1 or a dominant-negative form of the xTRAIL1 receptor (Figure 5A) strongly suggested that xTRAIL1 signaling is involved in the Hb switching that follows the RBC transition in vivo.
The selectivity with which xTRAIL1 induced apoptosis in the larval but not adult RBCs (Figure 5B) may indicate that it is directly involved in the transition of RBCs from the larval to the adult form. Tamori et al18 reported that mature larval RBCs are selectively removed by apoptosis from the systemic circulation during Xenopus metamorphosis. In this study, we found that both Trail1 and Trail2 were expressed in the liver, but that only Trail2 was expressed in the RBCs of the peripheral blood (Figures 4 and S4). In contrast, receptor genes of xTRAIL were expressed in the RBCs of both the peripheral blood and liver in tadpoles (Figure 4, supplemental Figure 5, and data not shown). Therefore, it will be very important to clarify which circulating cells contribute significantly to the selective killing of the larval RBCs by expressing xTRAIL. In zebrafish, the ectopic expression of TRAIL homologs zDL1 and zDL2 during embryogenesis induces apoptosis in erythroblasts.31 Transgenic zebrafish expressing the dominant-negative form of ZH-DR, which is a receptor for zDLs, produce excess erythroid cells.32 Although it is not clear that TRAIL can specifically provoke apoptosis in primitive erythroid cells in zebrafish, these reports and our findings imply that TRAIL has a conserved role in the apoptosis of primitive RBCs in some vertebrate species.
RBC transition not only involves the change from primitive to definitive hematopoiesis, but also the change from fetal to neonatal RBCs, both of which are arised from definitive erythropoiesis. Human RBCs containing fetal hemoglobin, which have displaced embryonic RBCs during early development, are destroyed at parturition and replaced by neonatal RBCs, often resulting in jaundice in newborns. During this period, a high level of thyroid hormone (TH) in the blood is critical for the development of the human neonates, which have a higher rate of metabolism and an increased demand for oxygen upon birth. In amphibians, the level of TH in the blood increases during metamorphosis, which appears to be related to the transition of RBCs.17-19 Because the addition of TH did not enhance the apoptosis of larval RBCs in vitro, regardless of whether xTRAIL1 was present (data not shown), TH may act indirectly to induce RBC transition. This is consistent with the relatively high levels of Trail and xDR-M mRNAs in the liver and RBCs, respectively, during metamorphosis (Figure 4B), and with the up-regulation of the xDR-M1 gene induced by TH in cultured cells (unpublished data). It is therefore likely that xTRAIL signaling is involved in the TH-related transition of RBCs.
Our results also indicated that the activation of PKC may play a role in the survival of the adult type of RBCs during Hb switching, because when the adult RBCs were treated with the PKC inhibitor staurosporine, they became sensitive to xTRAIL1. Moreover, the mRNA levels of PKCα and PKCϵ were higher in the adult than the larval RBCs (Figure 6). Although bisindolylmaleimide I blocks the activation of PKCα better than that of PKCϵ, this inhibitor did not sensitize the adult RBCs to xTRAIL1 (Figure 6A). On the other hand, staurosporine inhibits the activation of a broad range of PKC isoforms. In mammals, PKCϵ regulates the protection of erythroid progenitors from TRAIL.29 It is therefore possible that PKCϵ contributes to the prevention of xTRAIL1-induced apoptosis in adult RBCs. However, we cannot rule out the possibility that other PKC isoforms or kinases, which might be inhibited by staurosporine, regulate the TRAIL resistance in the adult-type RBCs.
This is the first report showing that TRAIL can induce early RBC transition during development in vertebrates. We propose a model in which the larval-type RBCs are killed by TRAIL, whereas PKC activation protects the adult-type RBCs from this effect. A challenge for future investigation will be to learn how PKC inhibits xTRAIL1 signaling in adult RBCs. It will also be important to address whether the role of TRAIL signaling in RBC transition is conserved in other species of vertebrates.
The online version of this article contains a data supplement.
The publication costs of this article were defrayed in part by page charge payment. Therefore, and solely to indicate this fact, this article is hereby marked “advertisement” in accordance with 18 USC section 1734.
Acknowledgments
We are grateful to Dr Yoshio Yaoita for providing the xCaspase-3 cDNA.
This work was supported in part by a Grant-in-Aid for Scientific Research from the Ministry of Education Culture, Sports, Science, and Technology (M.I.), Kitasato University Research Grant for Young Researchers (K.T.), and Research Fellowships of the Japan Society for the Promotion of Science for Young Scientists (K.T.).
Authorship
Contribution: K.T., S.M., and S.Y. performed the experiments; K.T., T.S., N.T., and M.I designed the research; and K.T. and M.I. wrote the paper.
Conflict-of-interest disclosure: The authors declare no competing financial interests.
Correspondence: Michihiko Ito, Department of Biosciences, School of Science, Kitasato University, 1-15-1 Kitasato, Sagamihara, Kanagawa 228-8555, Japan; e-mail: ito@sci.kitasato-u.ac.jp.

![Figure 2. Engagement of xTRAIL1 to xDR-Ms. (A) 293T cells were transfected with a pEF1 expression plasmid for xDR-M1-Myc-His, xDR-M2-Myc-His, DR4-Myc-His, DR5-Myc-His, or with empty vector. Twenty-four hours after transfection, cell lysates from 105 cells prepared, and the expressions of DRs were detected using one-twentieths of the cell lysate by Western blotting (WB) with an anti-Myc antibody. GST-FLAG and GST-FLAG-xTRAIL1 were expressed in E coli, purified, separated by SDS-PAGE, and detected by Coomassie brilliant blue (CBB) staining. Five micrograms of GST-FLAG or GST-FLAG-xTRAIL1, which was immobilized on glutathione-agarose beads, was mixed with the remaining cell lysate containing each of the DR-Myc-His. The protein complexes were washed extensively, and the precipitates were separated by SDS-PAGE and analyzed by Western blotting with an anti-Myc antibody. The relative binding activities are given as the fold increase over the value obtained with xDR-M1. (B) 293T cells were transfected with a pEF1 expression plasmid for DR (left panel, xDR-M1-Myc-His, xDR-M2-Myc-His, DR4-Myc-His, or DR5-Myc-His [10 or 30 ng]; right panel, xDR-M1-Myc-His, xDR-M1-2-Myc-His, or xDR-M2-Myc-His [2 or 10 ng]), a pNF-κB-luc reporter plasmid (200 ng), and pRL-TK-luc (50 ng) as a control for transfection efficiency. After 10 h, the cells were treated with cross-linked FLAG-xTRAIL1 (100 ng/mL). Twenty-four hours after transfection, the luciferase activity was measured. Firefly luciferase activity was normalized to the Renilla luciferase activity. Each relative luciferase activity is shown as the fold increase compared with the value obtained with pEF1 empty vector. The data represent the mean and SD from 3 separate experiments; *P < .01 compared with control. LBR indicates ligand-binding region; and DD, death domain.](https://ash.silverchair-cdn.com/ash/content_public/journal/blood/115/4/10.1182_blood-2009-04-218966/4/m_zh89990947730002.jpeg?Expires=1769266168&Signature=d7WE4uufVFwI0pcDJsnOVoLWKLvGEn80EaM-ARoTXIhXhG1t~ppPEqd8LLoL5n-KMjeTIMDlfQ9ZQtVHJUuwmD~jSYvldcJ5LAOBVvjLUkbo7roOzqTv4C29qvaKHLiO3IOkEgWX94eXkBAQmYm76eWl9D1k5qpBpKPQn426Kn3CU9GoleNXq3l8qxJ28IPg8IbNMINflfsKR5h-ByLgKGxkzKhr5wi9CE1A4qa-xeUeD1V5HsK5dfPaV-K1iYTk1HUwCW-XpLHoVpm1NqGNsV4Tf4VbZ65Ja2Zna0mXzpgZy385XeQJRP91moa9hm1ybON3WoH5H-iLSuPDod~mJA__&Key-Pair-Id=APKAIE5G5CRDK6RD3PGA)




This feature is available to Subscribers Only
Sign In or Create an Account Close Modal