Chromosomal translocation (8;21) is present in 10% to 15% of patients with acute myeloid leukemia. Expression of the AML1-ETO (AE) fusion protein alone is not sufficient to induce leukemia, but the nature of the additional genetic alterations is unknown. It is unclear whether AE facilitates acquisition of these cooperating events. We show that AE down-regulates genes involved in multiple DNA repair pathways, potentially through a mechanism involving direct binding at promoter elements, and increases the mutation frequency in vivo. AE cells display increased DNA damage in vitro and have an activated p53 pathway. This results in increased basal apoptosis and enhanced sensitivity to DNA damaging agents. Intriguingly, microarray data indicate that t(8;21) patient samples exhibit decreased expression of DNA repair genes and increased expression of p53 response genes compared with other acute myeloid leukemia (AML) patient samples. Inhibition of the p53 pathway by RNAi increases the resistance of AE cells to DNA damage. We thus speculate that AML1-ETO may facilitate accumulation of genetic alterations by suppressing endogenous DNA repair. It is possible that the superior outcome of t(8;21) patients is partly due to an activated p53 pathway, and that loss of the p53 response pathway is associated with disease progression.
Introduction
Chromosomal translocation (8;21)(q22;q22) is present in 10% to 15% of acute myeloid leukemias (AMLs) and is associated with the FAB M2 phenotype, comprising 40% of cases in this group.1 The t(8;21) brings together the 5′ portion of AML1 (CBFA2, RUNX1) gene and nearly the entire ETO (CBFA2T1, MTG8) gene creating the fusion gene AML1-ETO (RUNX1-CBFA2T1).2,,–5 The AML1-ETO (AE) fusion protein interferes with the function of the core binding factor (CBF) transcription factor complex.6,,,–10 Expression of AE from the AML1 locus is embryonic lethal, resembling the phenotype of mice with AML1 deletion.10,11 Animal models that bypass embryonic lethality show increases in hematopoietic stem and progenitor cells (HSPCs) with increased replating ability in vitro.10,12,–14 AE itself is not sufficient for the development of a malignancy, but treatment of these mouse models with mutagenic agents leads to an increased frequency of myeloid malignancies suggesting that additional genetic alterations cooperate with AE in malignant transformation.12,15
Similar to what is found in mouse models, expression of AE in human CD34+ cells promotes self-renewal and proliferation of HSPCs and interferes with efficient myeloid and erythroid differentiation in vitro.16,,–19 Transplantation of human hematopoietic precursors expressing AE into immunocompromised mice does not cause malignancy.17,18 Neonatal blood spots from pediatric patients who later developed AML with t(8;21) were analyzed for the presence of the AE transcript. Five patients from the group of 12 tested had detectable levels of AE transcripts in their neonatal samples although some of the patients developed AML more than 10 years later.20,21 These patient data together with the experimental data leads to the hypothesis that AE may establish a long-lived preleukemic clone that requires additional genetic alterations to develop leukemia. It remains unclear whether the presence of AE cooperates in the acquisition of the additional genetic alterations during the pathogenesis of AML. It has recently been shown that expression of leukemia-associated fusion genes interferes with expression of genes associated with DNA repair.22,23 Another recent report describes the disruption of the spindle checkpoint in AE-positive cells, which can result in aneuploidy.24
Activation of the p53 pathway is a key cellular response to DNA damage and its inactivation plays an important role in the development of multiple malignancies.25,26 However the role of p53 as a cooperating event in AML is unclear. Germ-line mutations in the TP53 gene are uncommon in leukemias, and in one study no mutations were found in a group of 28 patients with t(8;21) AML.27 Other mechanisms have been proposed to interfere with the p53 pathway in t(8;21) leukemia, including silencing of the p15 and p16 gene loci, direct transcriptional repression of p14ARF, and up-regulation of the BCL2 gene.27,,,–31 Nevertheless, the tumors that developed in the AE conditional knock-in mice treated with ethylnitrosourea retained a normal p53 response.12 These data indicate that loss of the p53 signaling pathway is not a prerequisite for tumor formation in the context of AE expression, at least in mouse models. However, all 3 of the cell lines derived from relapsed t(8;21) patients harbor mutations in the TP53 gene, and in 2 of these patients, the mutations were detected before in vitro culture of the tumor cells.32,–34 This suggests that loss of p53 could play a role in the progression of t(8;21) disease on relapse.
We show here that primary human hematopoietic cells expressing AE have decreased expression of genes involved in various DNA repair pathways and accumulate DNA damage. Expression of AE leads to an increased mutation rate in mouse model. AE cells in our model have an activated p53 pathway and show increased sensitivity to gamma irradiation and cytosine arabinoside (AraC). Knockdown of TP53 abrogates the G1 cell cycle checkpoint and increases survival after cytotoxic stress. These data indicate that AE may play an active role in the acquisition of secondary genetic alterations during leukemogenesis. It also suggests that the p53 pathway is potentially critical in the favorable response of t(8;21) patients to chemotherapy, and that loss of this pathway could play an important role in leukemia progression.
Methods
Retroviral vectors
The retroviral construct pMSCV-HA-AE-IRES-GFP was described.16 HA-AE fragment was inserted into the XhoI and SalI site of pMSCV-IRES-Thy1.1 vector (a kind gift of Dr David Hildeman).35 pRetroSuper construct expressing p53 shRNA was from Dr Reuven Agami.36 For scrambled control p53 sh was replaced with GGAAGATCTTATGATCACGGTCGACATCTTCAAGAGAGATGTCGACCGTGATCATAAAGCTTCCC using BglII and HindIII. Retroviral supernatant was generated as described.16
Cell cultures
Cell cultures were generated by transduction of human CD34+ umbilical cord blood cells obtained at Cincinnati Children's Hospital according to an institutional review board–approved protocol.37 Informed consent was obtained in accordance with the Declaration of Helsinki. Cells were stained with anti-Thy1.1 Ab and streptavidin-APC conjugate (Becton Dickinson, San Jose, CA), incubated with streptavidin-PE conjugate (Becton Dickinson) and magnetically separated using EasySep PE selection kit (Stem Cell Technologies, Vancouver, BC). Cells were cultured in serum-free media supplemented with 20 ng/mL stem-cell factor, megakaryocyte growth and development factor, Flt3 ligand and IL6, and 10 ng/mL IL3.37 For p53 knockdown, CD34+ cells were separated from AE long-term cultures using human CD34 MicroBeads (Miltenyi Biotec, Bergisch Gladbach, Germany). CD34+ AE cells were transduced and selected in media containing 200 μg/mL hygromycinB (Invitrogen, Carlsbad, CA).
Gene-expression analysis
RNA from CD34+ cells was isolated with RNeasy Mini Kit (Qiagen, Hilden, Germany) and frozen in RNAlater (Qiagen). RNA samples were processed by the Microarray Core of Cincinnati Children's Hospital Medical Center on Human Genome U133 Plus 2.0 Array (Affymetrix, Santa Clara, CA). Data were preprocessed using the MAS5 algorithm (Affymetrix) and imported into GeneSpring (Agilent Technologies, Santa Clara, CA) for analysis. Pairwise comparisons were performed using Welch t test with Benjamini and Hochberg multiple testing correction to identify genes differentially expressed between AE and control cells at P values less than .05. Published patient data38 were preprocessed using the robust multiarray average (RMA) algorithm.39 Data have been deposited in the National Center for Biotechnology Information (NCBI) Gene Expression Omnibus40 and are accessible through GEO Series accession number GSE8023.
Cell-proliferation assay
DNA damage was induced by γ irradiation in 137Cs irradiator Mark I (JL Shepherd, San Fernando, CA), and by incubation with mitomycin C or AraC (Bedford Laboratories, Bedford, OH). Cell proliferation was measured by WST-1 Cell Proliferation Assay (Takara Mirus Bio, Madison, WI).
Cell cycle and apoptosis detection
BrdU-APC kit (Becton Dickinson) was used for cell-cycle analysis. AnnexinV-APC (Becton Dickinson) was used for apoptosis detection. For G1 cell-cycle checkpoint, cells were irradiated (5 Gy) and 8 hours later pulsed with 10 μM BrdU for 1.5 hours. G2 cell checkpoint was performed as described41 and stained with anti–MPM-2 (Dako, Carpinteria CA) and Alexa Fluor 488 GAM Ab (Molecular Probes, Eugene, OR) or phospho–histone H3 (Ser10) antibodies (Upstate Biotechnology, Charlottesville, VA). Flow cytometric detection was performed using a FACSCanto cytometer (Becton Dickinson). Data were analyzed with FlowJo (Tree Star, Ashland, OR).
Immunofluorescence
Cytospins were fixed with paraformaldehyde and permeabilized with Triton X-100. Staining for phosphorylated histone H2A.X was performed with γH2A.X antibody JBW301 (Upstate Biotechnology, Lake Placid, NY) and Alexa Fluor 488 GAM secondary (Molecular Probes). Nuclei were visualized with DAPI (SlowFade Gold antifade, Invitrogen). Cells were visualized on Zeiss Axiovert 200 M fluorescent microscope with Zeiss Plan-APOCHROMAT 63×/1.4 objective (Carl Zeiss, Jena, Germany). One hundred nuclei were scored, percentage positive cells was calculated, and analysis was blinded to prevent bias. Data were recorded with an ORCA-ER digital camera (Hamamatsu, Bridgewater, NJ). Deconvolution was done with OpenLab 4.0.3 and Volocity 3.5.1 software (Improvisions, Lexington, MA).
Detection of reactive oxygen species
Cells were incubated with 1 μM H2DCFDA probe (Molecular Probes) for 20 minutes at 37°C, washed twice with PBS, and analyzed on FACSCanto cytometer (Becton Dickinson). Positive control cells were treated with 300 μM H2O2 during the staining.
Western blotting
Western blot analysis was performed as described previously.37 Antibodies used were anti-p53 DO-I (Lab Vision, Fremont, CA), anti-p21 C-19 (Santa Cruz Biotechnology, Santa Cruz, CA) and anti–β-actin (Sigma-Aldrich, St Louis, MO).
Chromatin immunoprecipitation
Cross-linking was with 1% formaldehyde. Lysates were sonicated and incubated with Protein A/G-PLUS Agarose beads (Santa Cruz Biotechnology) and anti-HA antibodies (clone 12CA5 [Roche, Indianapolis, IN] and clone HA.11 [Covance, Denver, PA]). Immunoprecipitates were washed and eluted by boiling for 30 minutes in 100 mM Tris (pH 6.8), 10% beta-mercapthoethanol, and 4% SDS. DNA was collected and purified using the polymerase chain reaction (PCR) Clean-Up Kit (Qiagen). PCR was performed with Extensor PCR Master Mix (Fisher Scientific, Hampton, NH); primer sequences are available on request.
Real-time quantitative PCR
RNA isolation and reverse transcription were done as described.37 SYBR Green Master Mix was used with a 7300 Real Time PCR System and analyzed with SDS version 1.2.3 software (Applied Biosystems, Foster City, CA).
Analysis of mutation frequency in vivo
Bone marrow isolated from the lacZ-plasmid (pUR288) transgenic mouse after 5-FU treatment was prestimulated for 2 days in a cocktail of cytokines (G-CSC, SCF, and MDGF; 100 ng/mL each) and 10% FBS.42,,–45 Cells were transduced, sorted for GFP using FACS Vantage cell sorter (Becton Dickinson), and transplanted into lethally irradiated BoyJ mice. Three months after transplantation, mice were killed and low-density bone marrow cells were isolated. The mutation frequency was determined as previously described.46
Results
Genes associated with multiple DNA repair pathways are down-regulated in AE-expressing cells
We used microarray expression analysis to determine the effects of AE on gene expression. CD34+ cells expressing AE or control CD34+ cells derived from cord blood samples were expanded in vitro for between 6 and 11 weeks in total. Cells were again selected for CD34 expression and a population of more than 85% CD34+ cells was recovered. RNA was hybridized on the Affymetrix Human Genome U133 Plus 2.0 chip. Data were analyzed using GeneSpring GX 7.3 software, and genes that were significantly different at P less than .05 were overlaid with gene pathways generated in the Ingenuity Pathway Analysis software (Ingenuity Systems, Redwood City, CA; data not shown). Consistent with a previous study,22 we found multiple genes involved in the base excision repair (BER) pathway to be down-regulated in AE cells compared with control cells. Using a publicly available AML patient database, we found that 6 of the 10 BER genes were also expressed at significantly reduced levels in t(8;21) samples compared with other AML cytogenetic groups (Table 1). In addition, genes in the ATM and ATR pathways, which regulate DNA repair and cell-cycle checkpoints, were also down-regulated, as were genes involved in various DNA repair pathways, including the Fanconi anemia pathway (Table 1). To validate the microarray data, we have performed reverse quantitative transcription (QRT)–PCR analysis of selected genes using independent samples from AE or control transduced cultures (MIT), at different time points after transduction. The majority of the genes showed down-regulation in AE cells at weeks 1 and 5 after transduction (Table 1).
Genes associated with DNA repair pathways are down-regulated in AML1-ETO–expressing cells
| Entrez Gene ID . | Gene symbol . | Gene name . | Affymetrix fold change* . | RQ-PCR† . | AML patient database‡ . | ||
|---|---|---|---|---|---|---|---|
| Week 1 . | Week 5 . | Fold change t(8;21)/non-t(8;21) . | P . | ||||
| Base excision repair | |||||||
| 5426 | POLE | Polymerase (DNA directed), epsilon | −6.10 | −1.3 | −1.5 | 1.1 | — |
| 4968 | OGG1 | 8-oxoguanine DNA glycosylase | −3.70 | −1.8 | −1.8 | −1.7 | <.001 |
| 11277 | TREX1 | Three prime repair exonuclease 1 | −3.52 | −1.7 | −2.6 | −1.2 | <.001 |
| 8930 | MBD4 | Methyl-CpG–binding domain protein 4 | −3.18 | NC | −1.9 | 1.0 | |
| 7374 | UNG | Uracil-DNA glycosylase | −2.33 | NC | NC | 1.0 | — |
| 23583 | SMUG1 | Uracil-DNA glycosylase 1 | — | — | — | — | — |
| Monofunctional single-strand selective | NC | −2.0 | −2.4 | 1.0 | — | ||
| 4350 | MPG | Methylpurine-DNA glycosylase | (−2.08) | −1.7 | −2.5 | −1.4 | <.001 |
| 2237 | FEN1 | Flap structure–specific glycosylase 1 | (−1.79) | −1.9 | −2.6 | −1.5 | <.001 |
| 5591 | PRKDC | Protein kinase, DNA-activated (DNA-PK) | −2.06 | NC | NC | −1.2 | <.05 |
| 3978 | LIG1 | DNA ligase I | −1.79 | (−1.4) | (−1.6) | −1.3 | <.001 |
| Fanconi anemia group | |||||||
| 2175 | FANCA | Fanconi anemia, complementation group A | −3.175 | −1.7 | −1.9 | 1.1 | — |
| 55120 | FANCL | Fanconi anemia, complementation group L | −2.604 | — | — | 1.0 | — |
| 675 | BRCA2 | Breast cancer 2, early onset (=FANCD1) | −2.525 | — | — | 1.0 | — |
| 2188 | FANCF | Fanconi anemia, complementation group F | −1.880 | — | — | 1.1 | — |
| Miscellaneous DNA repair | |||||||
| 472 | ATM | Ataxia telangiectasia mutated | −3.937 | −1.6 | −1.2 | 1.1 | — |
| 993 | CDC25A | Cell division cycle 25A | −2.809 | — | — | 1.0 | — |
| 5884 | RAD17 | RAD17 homolog (S pombe) | −2.674 | −1.4 | −1.6 | NA | — |
| 5580 | PRKCD | Protein kinase C, delta | −2.488 | — | — | −2.9 | <.001 |
| 10111 | RAD50 | RAD50 homolog (S cerevisiae) | −2.381 | — | — | 1.1 | — |
| Entrez Gene ID . | Gene symbol . | Gene name . | Affymetrix fold change* . | RQ-PCR† . | AML patient database‡ . | ||
|---|---|---|---|---|---|---|---|
| Week 1 . | Week 5 . | Fold change t(8;21)/non-t(8;21) . | P . | ||||
| Base excision repair | |||||||
| 5426 | POLE | Polymerase (DNA directed), epsilon | −6.10 | −1.3 | −1.5 | 1.1 | — |
| 4968 | OGG1 | 8-oxoguanine DNA glycosylase | −3.70 | −1.8 | −1.8 | −1.7 | <.001 |
| 11277 | TREX1 | Three prime repair exonuclease 1 | −3.52 | −1.7 | −2.6 | −1.2 | <.001 |
| 8930 | MBD4 | Methyl-CpG–binding domain protein 4 | −3.18 | NC | −1.9 | 1.0 | |
| 7374 | UNG | Uracil-DNA glycosylase | −2.33 | NC | NC | 1.0 | — |
| 23583 | SMUG1 | Uracil-DNA glycosylase 1 | — | — | — | — | — |
| Monofunctional single-strand selective | NC | −2.0 | −2.4 | 1.0 | — | ||
| 4350 | MPG | Methylpurine-DNA glycosylase | (−2.08) | −1.7 | −2.5 | −1.4 | <.001 |
| 2237 | FEN1 | Flap structure–specific glycosylase 1 | (−1.79) | −1.9 | −2.6 | −1.5 | <.001 |
| 5591 | PRKDC | Protein kinase, DNA-activated (DNA-PK) | −2.06 | NC | NC | −1.2 | <.05 |
| 3978 | LIG1 | DNA ligase I | −1.79 | (−1.4) | (−1.6) | −1.3 | <.001 |
| Fanconi anemia group | |||||||
| 2175 | FANCA | Fanconi anemia, complementation group A | −3.175 | −1.7 | −1.9 | 1.1 | — |
| 55120 | FANCL | Fanconi anemia, complementation group L | −2.604 | — | — | 1.0 | — |
| 675 | BRCA2 | Breast cancer 2, early onset (=FANCD1) | −2.525 | — | — | 1.0 | — |
| 2188 | FANCF | Fanconi anemia, complementation group F | −1.880 | — | — | 1.1 | — |
| Miscellaneous DNA repair | |||||||
| 472 | ATM | Ataxia telangiectasia mutated | −3.937 | −1.6 | −1.2 | 1.1 | — |
| 993 | CDC25A | Cell division cycle 25A | −2.809 | — | — | 1.0 | — |
| 5884 | RAD17 | RAD17 homolog (S pombe) | −2.674 | −1.4 | −1.6 | NA | — |
| 5580 | PRKCD | Protein kinase C, delta | −2.488 | — | — | −2.9 | <.001 |
| 10111 | RAD50 | RAD50 homolog (S cerevisiae) | −2.381 | — | — | 1.1 | — |
NC indicates gene expression is not significantly changed between the 2 groups (Welch t test at cutoff level P < .05); NA, probe set not present on chip; and —, not applicable.
Fold change in expression between AML1-ETO and control samples, detected using the Affymetrix U133 Plus 2 gene chip. Numbers in parentheses did not reach statistical significance.
RQ-PCR confirmation on independent samples (purified AML1-ETO cells compared with control transduced cells at indicated times after transduction; data are representative values from 2 separate experiments).
Published Affymetrix data from AML patient samples (Ross et al38 ) for the same genes. Significance levels were determined using a Welch 2-sided t test with Benjamini-Hochberg multiple testing correction. For the non-t(8;21) samples, the T-cell acute lymphoblastic leukemia (T-ALL), adult, and inv(16) groups have been excluded from the comparison.
To determine whether the down-regulation could be the result of direct repression by AE, we scanned the regulatory regions of the 8-oxoguanine DNA glycosilase gene (OGG1) and polymerase epsilon gene (POLE) for AML1 (RUNX1) regulatory sites. OGG1 is consistently shown to be repressed in AE in vitro cultures, in samples from patients with t(8;21) AML, and as reported in the U937 system.22 OGG1 is critical in the initiation of 8-oxoguanine repair.47 POLE is one of the most repressed transcripts in the AE long-term cultures, according to our microarray results (Table 1). POLE is critical in the long patch BER pathway.48 Conserved RUNX1-binding sites were found in the OGG1 and POLE genes (Figure 1A). We performed a chromatin immunoprecipitation (ChIP) assay, using an antibody to the hemagglutinin (HA) epitope tag present on the AE protein in the long-term cultures. As a positive control for ChIP, we analyzed AE binding to the RUNX1 site present in the p14ARF promoter, to which the AE protein has previously been shown to bind.29 We were able to immunoprecipitate the regions in the OGG1 promoter and in the POLE intron with the AE protein, indicating that AE is present at these sites (Figure 1B). These data suggest that the inhibition of DNA repair genes by AE could involve direct binding of RUNX1 regulatory sites, as well as indirect delayed effects on gene expression.
AE associates with the POLE and OGG1 promoters and promotes DNA damage accumulation. (A) Graphic of the 5′ regulatory regions of the OGG1 and POLE genes. Black ovals represent RUNX1-binding sites; arrows indicate orientation. Numbers represent distance between the indicated regions, in base pairs. (B) RUNX1-binding sites were amplified by PCR after chromatin immunoprecipitation. The RUNX1 site present in the p14ARF promoter was used as a positive control. Water was used as a negative control. One percent of lysate input used for immunoprecipitation (IP) is amplified as an additional control. Control IP has no Ab and specific IP was with anti-HA Ab (AE contains the HA epitope). (C) MIT and AE cells were stained for the DNA damage marker γH2A.X; nuclei are stained with DAPI. (D) Cells positive for γH2A.X were scored in 4 control, 4 AE, and 3 MLL-AF9 cultures. (E) Percentage of cells with DNA damage in 3 pairs of AE and control MIT cultures during the first 5 weeks after transduction. (F) Cells from samples in panel E were cultured under 2.6% oxygen starting at week 2 after transduction. Percentage of cells positive for γH2A.X was scored at weeks 3 and 5 after transduction. Error bars represent SD. (G) Amount of reactive oxygen species was measured by flow cytometry in AE and MIT cultures stained with H2DCFDA probe. MIT cells treated with 300 μM H2O2 for 20 minutes were used as a positive control. The staining was repeated multiple times with no consistent difference between the 2 cultures.
AE associates with the POLE and OGG1 promoters and promotes DNA damage accumulation. (A) Graphic of the 5′ regulatory regions of the OGG1 and POLE genes. Black ovals represent RUNX1-binding sites; arrows indicate orientation. Numbers represent distance between the indicated regions, in base pairs. (B) RUNX1-binding sites were amplified by PCR after chromatin immunoprecipitation. The RUNX1 site present in the p14ARF promoter was used as a positive control. Water was used as a negative control. One percent of lysate input used for immunoprecipitation (IP) is amplified as an additional control. Control IP has no Ab and specific IP was with anti-HA Ab (AE contains the HA epitope). (C) MIT and AE cells were stained for the DNA damage marker γH2A.X; nuclei are stained with DAPI. (D) Cells positive for γH2A.X were scored in 4 control, 4 AE, and 3 MLL-AF9 cultures. (E) Percentage of cells with DNA damage in 3 pairs of AE and control MIT cultures during the first 5 weeks after transduction. (F) Cells from samples in panel E were cultured under 2.6% oxygen starting at week 2 after transduction. Percentage of cells positive for γH2A.X was scored at weeks 3 and 5 after transduction. Error bars represent SD. (G) Amount of reactive oxygen species was measured by flow cytometry in AE and MIT cultures stained with H2DCFDA probe. MIT cells treated with 300 μM H2O2 for 20 minutes were used as a positive control. The staining was repeated multiple times with no consistent difference between the 2 cultures.
Cultures derived from AE-expressing cells show molecular markers of DNA damage
A down-regulation of genes involved in DNA repair pathways in AE cells could potentially lead to an increase in DNA damage if the repair process is inefficient in the cells. We analyzed cells for the presence of DNA double-strand breaks (DSBs), using the detection of phosphorylated histone variant H2A.X at serine 139 (known as γH2A.X) as a marker of DSBs.49,50 We generated 4 matched pairs of AE and control cultures from 3 separate batches of cord blood CD34+ cells. Long-term cultures expressing AE showed a significantly increased percentage of cells with DNA damage (33.32% ± 7.21%) compared with control cells (9.36% ± 1.77%; P < .01; Figure 1C,D). To rule out the possibility that the observed DNA damage is a general effect of oncogene expression in HSPCs, we included 3 independent long-term cell cultures generated by expression of another leukemia-associated fusion gene, MLL-AF9. As these cultures did not show an elevated percentage of cells with γH2A.X foci, the increased DNA damage seems to be specifically associated with expression of AE (Figure 1D).
The observed DNA damage could be a result of DNA repair suppression in AE cells. In this case, the damage would gradually accumulate in the cell cultures over time. Alternatively the expression of AE could have an immediate effect on generating DNA damage, in which case the damage would be detectable very soon after transduction. To address this question we cultured cells transduced with AE or empty vector (MIT) for 5 weeks after transduction and performed weekly staining for γH2A.X. For most of this period, AE and control cultures maintained similar growth rates (data not shown). Control MIT cultures demonstrated a constant rate of γH2A.X-positive cells throughout the 5-week period (5%-8%). In contrast, the percentage of γH2A.X-positive cells in AE cultures increased over time, becoming significantly different from control MIT cells starting at week 3 and reaching 30% of cells positive for γH2A.X by week 5 (Figure 1E). AE cultures remained at 30% to 40% γH2A.X-positive cells through most of their lifespan (25–40 weeks; data not shown).
In AE cultures, we have observed a down-regulation of the OGG1 gene encoding an 8-oxoguanine glycosylase, which is involved in the repair of oxygen-induced DNA damage (Table 1). Since cell cultures are generally grown at atmospheric levels of oxygen (21%), which is higher than levels found in peripheral blood or bone marrow,51,–53 we tested whether the combination of nonphysiological levels of oxygen in a background of repressed DNA repair genes could be responsible for the observed DNA damage. We split cultures 2 weeks after transduction and incubated cells at 2.6% O2 as well as at 21% O2. AE and control MIT cultures showed comparable cell-cycle profile and cell proliferation under 2.6% oxygen (data not shown). Incubation at low oxygen levels prevented accumulation of DNA damage in AE cultures (Figure 1F), suggesting that oxidative stress is playing a role in the DNA damage.
Production of reactive oxygen species (ROSs) has previously been associated with oncogene expression.54,55 To determine whether AE could increase ROS levels, and potentially increase DNA damage through this mechanism, AE and control MIT cells were stained with the H2DCFDA probe to detect intracellular ROS levels. We did not observe a consistent increase of ROSs in AE cultures compared with control MIT cells after repeated measurements (Figure 1G and data not shown). Thus, it appears that down-regulation of DNA repair genes rather than increased ROS production is the likely cause of DNA damage observed in AE cells.
AE expression promotes an increased mutation frequency in vivo
The increase in DNA damage could result in some cells acquiring mutations over time. To determine whether AE-expressing cells would show this phenotype, we used a transgenic mutation frequency assay based on the lacZ reporter gene.56 Three independent transductions of bone marrow cells were performed, and the results from these experiments were combined. Mice were killed after 3 months, and the mutation frequency was calculated for the bone marrow cells. The expected phenotypic effects that are typical of AE expression were observed, including an increase in stem cells (Sca-1+kit+lin−) and a decrease in lymphocytes (data not shown). The mutation frequency in the AE cells was increased approximately 2-fold over the control cells (Figure 2). Both cohorts of mice showed approximately one-third of mutations resulting from changes not affecting the size of the isolated plasmid (predominantly point mutations), with the remainder likely the result of deletions and translocations (Figure 2). Thus, AE expression results in an increase in DNA damage, possibly as a consequence of the lower expression of DNA damage response genes, and potentially leads to an increase in mutation frequency.
AE increases the mutation frequency in vivo. Mutation frequency of AE and control MIGR1 murine bone marrow cells after 3 months in vivo. Data represent averages of 8 mice (MIGR1) and 7 mice (AE) from 3 separate transductions. The hatched area represents mutations with no change in plasmid size (primarily point mutations); the remainder are translocations or deletions. Error bars represent SEM.
AE increases the mutation frequency in vivo. Mutation frequency of AE and control MIGR1 murine bone marrow cells after 3 months in vivo. Data represent averages of 8 mice (MIGR1) and 7 mice (AE) from 3 separate transductions. The hatched area represents mutations with no change in plasmid size (primarily point mutations); the remainder are translocations or deletions. Error bars represent SEM.
AE-expressing cells have an activated p53 pathway and increased sensitivity to induced DNA damage
We have examined the consequences of increased DNA damage in AE cells. At 5 weeks after transduction, AE cultures showed increased protein levels of p53 and its target p21, as well as increased transcript levels of the p53 target genes DAPK1 and TP53I3 (PIG3) compared with control MIT cultures of the same age (Figure 3A,B). Interestingly the transcripts of both p53 target genes were significantly increased at week 5 but not at week 1, suggesting that the activation of the p53 pathway follows the accumulation of DNA damage in AE cells.
AE cells have an activated p53 pathway, increased apoptosis, and increased sensitivity to DNA damage. (A) Western blot analysis showing higher levels of p53 and p21 proteins in 3 pairs of AE and MIT cultures at week 5 after transduction. (B) RQ-PCR analysis shows increased expression levels of p53 target genes DAPK1 and TP53I3. Three pairs of AE and MIT cultures were analyzed at weeks 1 and 5 after transduction. (C) BrdU staining of AE and MIT cultures shows a decreased percentage of cells in early S phase after irradiation, demonstrating a functional G1 checkpoint. (D) Staining of AE and MIT cells for an early mitotic antigen MPM-2 shows a decreased number of cells in M phase after irradiation, demonstrating a functional G2 checkpoint. Cultures used for experiments shown in panels C,D were 4 weeks old, and flow panels are representative of at least 3 separate stainings. (E) AnnexinV staining reveals increased levels of apoptosis in AE cultures compared with MIT cultures. Six AE and 5 MIT cultures were analyzed at week 5 after transduction. (F) AE and MIT cultures 5 weeks after transduction do not show differences in cell cycle. BrdU was incorporated and cells were stained with Anti-BrdU Ab and 7-AAD. An average and standard deviation from 3 separate experiments are shown. (G-I) AE cells show increased sensitivity to ionizing irradiation, mitomycin C (MMC), and AraC compared with MIT cells. Proliferation assays were performed on paired cultures at 5 weeks after transduction, 72 hours after irradiation, or after 72 hours of incubation with MMC or AraC.
AE cells have an activated p53 pathway, increased apoptosis, and increased sensitivity to DNA damage. (A) Western blot analysis showing higher levels of p53 and p21 proteins in 3 pairs of AE and MIT cultures at week 5 after transduction. (B) RQ-PCR analysis shows increased expression levels of p53 target genes DAPK1 and TP53I3. Three pairs of AE and MIT cultures were analyzed at weeks 1 and 5 after transduction. (C) BrdU staining of AE and MIT cultures shows a decreased percentage of cells in early S phase after irradiation, demonstrating a functional G1 checkpoint. (D) Staining of AE and MIT cells for an early mitotic antigen MPM-2 shows a decreased number of cells in M phase after irradiation, demonstrating a functional G2 checkpoint. Cultures used for experiments shown in panels C,D were 4 weeks old, and flow panels are representative of at least 3 separate stainings. (E) AnnexinV staining reveals increased levels of apoptosis in AE cultures compared with MIT cultures. Six AE and 5 MIT cultures were analyzed at week 5 after transduction. (F) AE and MIT cultures 5 weeks after transduction do not show differences in cell cycle. BrdU was incorporated and cells were stained with Anti-BrdU Ab and 7-AAD. An average and standard deviation from 3 separate experiments are shown. (G-I) AE cells show increased sensitivity to ionizing irradiation, mitomycin C (MMC), and AraC compared with MIT cells. Proliferation assays were performed on paired cultures at 5 weeks after transduction, 72 hours after irradiation, or after 72 hours of incubation with MMC or AraC.
We tested the functionality of the G1 and G2 cell-cycle checkpoints in AE and control MIT cells. Cells were exposed to ionizing radiation (5 Gy) and pulsed with BrdU 8 hours later, or stained with antibodies specific for M phase proteins after 1.5 hours. Activation of the G1 checkpoint prevents transition from the G1 to the S phase, and activation of the G2 checkpoint results in a reduction of cells in the M phase. Both AE and MIT cells showed a decrease in the percentage of cells in early S phase as well as a loss of cells positive for M phase proteins (MPM-2 or H3/Ser 10) after irradiation (Figure 3C-D and data not shown). Thus it appears that both the G1 and G2 checkpoints are functional in AE-expressing preleukemic cells.
The increased p53 levels in AE cells correlate with an increased basal apoptosis rate in these cultures, a phenotype that was evident throughout the life of the cultures (Figure 3E). However, the cell cycle of the AE-expressing cells was not significantly different from control cells (Figure 3F). To determine whether the increased p53 levels, together with the DNA repair defect, could sensitize AE cells to induce DNA damage, we treated cells with different DNA damage inducers and measured the proliferation and survival of the cells 72 hours after treatment. In paired cultures of control and AE cells, the AE cells reproducibly demonstrated a significantly enhanced sensitivity to ionizing radiation, mitomycin C, and AraC treatment (Figure 3G-I).
Reduced expression of p53 partially reverses the phenotype of the AE cells
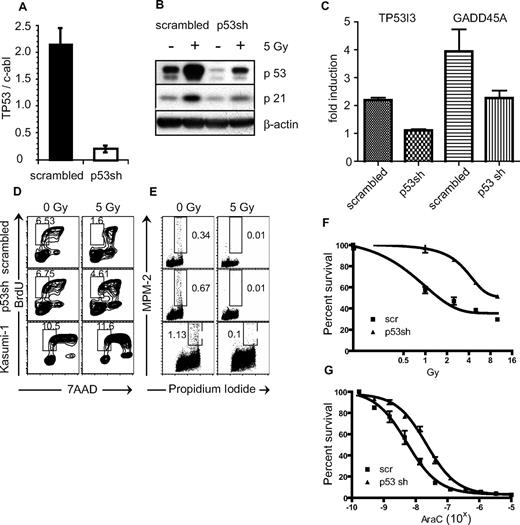
To determine whether inhibition of the activated p53 pathway could revert the sensitivity of AE cells to stress, AE cells were transduced with a retroviral vector stably expressing a short-hairpin RNA targeting TP53 (AE-p53sh) or scrambled short-hairpin RNA (AE-scrambled) as a control. AE-p53sh cells showed a reduced amount of TP53 mRNA and protein compared with AE-scrambled control (Figure 4A,B). After irradiation, control AE-scrambled cells showed stabilization of p53 and induction of the p21 protein as well as the p53 target genes TP53I3 and GADD45A, indicating that the p53 pathway is functional in these cells. All of these effects were significantly diminished in AE-p53sh cells (Figure 4B,C). AE-p53sh cells showed a less effective G1 checkpoint after irradiation compared with control AE–scrambled cells (Figure 4D). Interestingly, the Kasumi-1 cell line, derived from a patient with t(8;21) AML, has an inactivated p53 and shows no G1 checkpoint activation (Figure 4D). In contrast, the G2 checkpoint can be activated in all 3 cell types, AE-scrambled, AE-p53sh, and Kasumi-1, indicating that the G2 checkpoint is independent of p53 status in our system (Figure 4E). In proliferation assays, the AE-p53sh cells were significantly more resistant to both ionizing radiation as well as chemotherapy compared with the AE-scrambled cells (Figure 4F,G). These results indicate that the high basal p53 levels detected in AE cells are at least partially responsible for the increased sensitivity of AE cells to induced DNA damage.
Knock-down of p53 in AE cells increases resistance to DNA damage and interferes with the G1 checkpoint. (A) RQ-PCR analysis shows decreased TP53 gene expression in AE cells expressing shRNA targeting p53 (AE-p53sh) compared with AE cells expressing scrambled sequence (AE-scrambled). (B) Western blot analysis shows reduction of total p53 and p21 proteins and decreased level of induction after irradiation in AE-p53sh compared with AE-scrambled cells. Cells were irradiated (5 Gy) and samples were analyzed after 5 hours. (C) The AE-p53sh cells have reduced induction of p53 target genes after irradiation. Bars represent a ratio of the target gene expression in irradiated to nonirradiated samples. (D) BrdU incorporation demonstrates a faulty G1 checkpoint in AE-p53sh compared with AE-scrambled and as well as in Kasumi-1 cells after irradiation. (E) Staining for early mitotic antigens using MPM-2 antibodies demonstrates intact initiation of the G2 checkpoint in all cultures. (F,G) The p53 knockdown increases resistance of AE cells to ionizing radiation and to AraC. Proliferation assays were performed at 72 hours after irradiation or after 72 hours of incubation with AraC. Experiments were repeated at least twice with similar results. Error bars represent SD, and numbers on plots are percentages of total cells.
Knock-down of p53 in AE cells increases resistance to DNA damage and interferes with the G1 checkpoint. (A) RQ-PCR analysis shows decreased TP53 gene expression in AE cells expressing shRNA targeting p53 (AE-p53sh) compared with AE cells expressing scrambled sequence (AE-scrambled). (B) Western blot analysis shows reduction of total p53 and p21 proteins and decreased level of induction after irradiation in AE-p53sh compared with AE-scrambled cells. Cells were irradiated (5 Gy) and samples were analyzed after 5 hours. (C) The AE-p53sh cells have reduced induction of p53 target genes after irradiation. Bars represent a ratio of the target gene expression in irradiated to nonirradiated samples. (D) BrdU incorporation demonstrates a faulty G1 checkpoint in AE-p53sh compared with AE-scrambled and as well as in Kasumi-1 cells after irradiation. (E) Staining for early mitotic antigens using MPM-2 antibodies demonstrates intact initiation of the G2 checkpoint in all cultures. (F,G) The p53 knockdown increases resistance of AE cells to ionizing radiation and to AraC. Proliferation assays were performed at 72 hours after irradiation or after 72 hours of incubation with AraC. Experiments were repeated at least twice with similar results. Error bars represent SD, and numbers on plots are percentages of total cells.
p53 target gene transcript levels are significantly higher in t(8;21) AML primary patient samples than in non-CBF AML samples
To determine whether these findings have relevance to human AML patient samples, we analyzed the publicly available pediatric AML microarray data.38 This study included samples from patients with t(15;17), t(8;21), inv16, 11q23 (MLL), FAB-M7 megakaryocytic leukemia, and “other” where no recurrent translocation was identified. We chose 7 transcripts from the literature that are widely regarded as p53 response genes and are frequently used to measure p53 activity, and that are also present on the microarray chip used in the study (Table 2). Patient samples were analyzed by principal component analysis, and when samples were grouped as CBF leukemias and non-CBF leukemias, it was evident that these groups segregated separately to a large degree (Figure 5A). To determine whether this grouping indicated that the CBF leukemias displayed a “p53-activated” profile, we analyzed the samples by a simple 2-group t test, separating them into t(8;21) and non-t(8;21) groups. For 6 of the 7 transcripts analyzed, the t(8;21) group showed a statistically significant (or nearly, for TP53I3) increase in transcript level (Table 2). Using the 7-transcript p53 signature together in an analysis of variance (ANOVA) test followed by Tukey “honest significant difference” analysis, we showed a significantly higher average transcript level for these genes in the t(8;21) patient samples compared with all other cytogenetic groups (excluding the inv16 samples) (Figure 5B). The inv16 patient samples were also significantly increased for p53 response gene transcript levels compared with all leukemia subgroups other than t(8;21) (data not shown). Thus, the CBF leukemias demonstrate an increased level of p53 response gene transcripts compared with other types of AML.
p53 regulated genes are increased in t(8;21) leukemia samples
| . | Gene name . | AML patient database* . | |
|---|---|---|---|
| Fold change t(8;21)/non-t(8;21) . | P . | ||
| NM_000389 | CDKN1A (p21waf1/cip1) | 1.32 | <.001 |
| NM_004938 | DAPK1 | 1.18 | <.001 |
| NM_001924 | GADD45A | 1.29 | <.05 |
| NM_000201 | ICAM1 | 1.22 | <.05 |
| NM_021127 | PMAIP1 (Noxa) | 2.09 | <.05 |
| NM_004881 | TP53I3 (PIG3) | 1.23 | .062 |
| NM_022470 | WIG1 | 1.03 | NS |
| . | Gene name . | AML patient database* . | |
|---|---|---|---|
| Fold change t(8;21)/non-t(8;21) . | P . | ||
| NM_000389 | CDKN1A (p21waf1/cip1) | 1.32 | <.001 |
| NM_004938 | DAPK1 | 1.18 | <.001 |
| NM_001924 | GADD45A | 1.29 | <.05 |
| NM_000201 | ICAM1 | 1.22 | <.05 |
| NM_021127 | PMAIP1 (Noxa) | 2.09 | <.05 |
| NM_004881 | TP53I3 (PIG3) | 1.23 | .062 |
| NM_022470 | WIG1 | 1.03 | NS |
Seven transcripts that are widely regarded as p53 response genes, and that are also present on the microarray chip used in the pediatric AML study.
t(8;21) patient samples have a significantly increased group mean expression level for the indicated p53 target genes when compared with the combined samples from t(15;17), M7, MLL, and “other.” The published data set from Ross et al38 was used for these analyses, using a Welch 2-sided t test with Benjamini-Hochberg correction for multiple testing to determine significance levels.
Expression of p53 target genes segregates t(8;21) (and inv16) AML samples from the remaining AML patient samples. (A) Seven p53 target genes were chosen, based on published literature, and used in a principal component analysis on the published dataset of 130 AML patient samples (Table 2). CBF leukemias segregate from the other patient samples in a principle component analysis based on the expression of these p53 target genes. (B) Analysis of variance (7-way ANOVA) shows that t(8;21) patient samples have a significantly increased group mean expression level for the p53 target genes compared with other patient groups, excluding inv(16). Each dot represents differences in group mean value based on the 7 p53 target genes (y-axes) between t(8;21) AML and the other AML cytogenetic subtypes (noted on the x-axis). The bars represent 95% confidence intervals.
Expression of p53 target genes segregates t(8;21) (and inv16) AML samples from the remaining AML patient samples. (A) Seven p53 target genes were chosen, based on published literature, and used in a principal component analysis on the published dataset of 130 AML patient samples (Table 2). CBF leukemias segregate from the other patient samples in a principle component analysis based on the expression of these p53 target genes. (B) Analysis of variance (7-way ANOVA) shows that t(8;21) patient samples have a significantly increased group mean expression level for the p53 target genes compared with other patient groups, excluding inv(16). Each dot represents differences in group mean value based on the 7 p53 target genes (y-axes) between t(8;21) AML and the other AML cytogenetic subtypes (noted on the x-axis). The bars represent 95% confidence intervals.
Discussion
The specific effects of AE expression on the development of leukemia are still unclear. AE expression can generate a large pool of undifferentiated cells, the preleukemic clone, where random genetic changes can occur and cooperate in leukemogenesis. It is also conceivable that AE itself could promote additional genetic changes in the preleukemic clone. Regulation of DNA repair and thus susceptibility to mutations appear to be strictly regulated during hematopoiesis.57 It was reported that certain AML-associated fusion genes, including AE, repress base excision repair genes.22,23 We have observed similar effects on DNA repair genes in our model of AE preleukemia. The expression kinetics of multiple DNA repair genes and chromatin immunoprecipitation of AE with OGG1 and POLE promoter regions suggest that some DNA repair genes might be directly regulated by AE, while others are likely to be indirect. As a possible consequence of this DNA repair gene repression, the AE cells demonstrate high levels of DNA damage during long-term culture, a phenomenon that does not seem to be the simple result of in vitro culture. Under low oxygen conditions, the DNA damage in AE cells was decreased, suggesting that oxidative stress may play a role in the generation of the DNA damage in vitro. This correlates well with the observed down-regulation of the OGG1 gene in AE cells. OGG1 encodes an 8-oxoguanine DNA glycosylase, which is involved in the repair of oxidative DNA damage. Deficient repair of 8-oxoguanine residues in cells expressing AE was also demonstrated by Alcalay et al,22 and decreased OGG1 expression is specific for t(8;21) AML patient samples.38 It therefore can be presumed that the decreased expression of OGG1 on AE expression results in a defective response to 8-oxoguanine damage to DNA, which could lead to the accumulation of mutated DNA and/or to an increase in DNA double-strand breaks, both of which occur in the AE cells in our model systems. Together with our data, this implicates the OGG1 gene as a possible novel target of AE. Although the physiological oxygen levels in bone marrow are low compared with in vitro conditions,51,–53 periods of genotoxic stress undoubtedly occur and AE cells could respond with increased DNA damage. The increased mutation rate of AE cells in the in vivo mouse model supports this hypothesis.
The potential fate of AE cells on stress induction and DNA damage could be varied and include apoptosis and therefore removal from the preleukemic pool, or repair of the DNA damage. Mutations can result from inaccurate DNA repair or from cells with DNA damage escaping cell cycle control. Given that the high-fidelity replicative polymerase POLE is reduced in AE cultures, it is certainly possible that an increased rate of mutagenic DNA synthesis ensues. The finding of intact G1 and G2 checkpoint functions in AE cultures, as well as the lack of a direct cell-cycle effect in AE cells compared with control cells, supports the possibility that the increased rate of mutation occurs as a result of decreased repair activities, based on the current hypotheses concerning DNA repair, checkpoint integrity, and resistance to DNA damaging agents.58,59 The transgenic mutation indicator mouse that we used suggests that some cells with DNA damage escape removal from the preleukemic pool and result in an increased mutation frequency. The mutations that are acquired could potentially cooperate in the malignant transformation of the preleukemic clone. To our knowledge this is the first report on the effects of AE on the mutation frequency in vivo.
Chronic DNA damage can result in an activation of the p53 response. Indeed we detect an up-regulation of p53 protein and an overall activation of this pathway in our model of human cells expressing AE. The heightened p53 response correlates with the increased sensitivity of these cells to stress induction, including ionizing radiation and chemotherapy. When the p53 protein is knocked down using RNAi, the enhanced sensitivity to stress is lost, establishing a link between the activated p53 pathway and sensitivity to stress. Therefore, it seems that the chronic DNA damage could be an Achilles heel of the AE cells, imparting an increased mutation rate but at the same time resulting in an increased p53 response and an enhanced sensitivity to DNA stress, including genotoxic chemotherapy. Nevertheless, it remains to be determined whether the leukemia stem cells in CBF patients also demonstrate the increased sensitivity that we observe in our in vitro model system.
The status of the p53 pathway in AML is not yet fully clarified. We have analyzed available patient gene expression data from a large cohort of cytogenetically defined pediatric AML patients.38 The diagnostic samples from AML patients with t(8;21) (and inv(16)) showed an increased expression of p53 target genes compared with other leukemia groups, and the p53 target genes segregated these patient samples from the rest of the groups. These data validate our in vitro results and suggest that CBF leukemias may have an activated p53 pathway. The activated p53 pathway could partly explain the good response of this group of AML patients to chemotherapy treatment.60 Cells with an activated p53 pathway may require less of an insult for cell-cycle arrest and/or apoptosis induction and could be more sensitive to cytotoxic therapy. Knockdown of p53 in our model supports this hypothesis by increasing the resistance of cells to genotoxic injury.
We have demonstrated that AE preleukemic cells retain an intact G1 and G2 cell-cycle checkpoint, and that the integrity of the G1 checkpoint depends on the p53 pathway. Peterson et al have recently demonstrated that knockout of the p53 target gene p21 facilitates induction of AE leukemia in mice, indicating that loss of the G1 checkpoint can be a cooperating event in t(8;21) AML.61 We therefore speculate that loss of the p53 signaling pathway could be associated with progression of the disease, including relapse. A recent report by Bullinger et al divides CBF leukemias into 2 groups with different outcomes based on gene-expression profiles.62 The group with worse prognosis had increased expression of the DNA repair genes BRCA1, RAD51, and CHEK2 and decreased levels of TP53BP2, which cooperates with p53 in apoptosis induction. This suggests a link between DNA repair, p53-induced apoptosis, and outcome for CBF leukemias.
Our data suggest that the activity of the p53 pathway could be a valuable prognostic marker for AML patients. AML patients who have a functional p53 may benefit from the use of drugs enhancing the p53 effect, such as Hdm or proteasome inhibitors, in combination with genotoxic therapy.
An Inside Blood analysis of this article appears at the front of this issue.
The publication costs of this article were defrayed in part by page charge payment. Therefore, and solely to indicate this fact, this article is hereby marked “advertisement” in accordance with 18 USC section 1734.
Acknowledgments
We thank the Affymetrix Microarray and Somatic Mutation Frequency cores for help; Kirin Brewery for the cytokine TPO; and Amgen (Thousand Oaks, CA) for Flt3L, SCF, and IL6. We thank Thomas Lu and JunPing Wei for help with some experiments.
This work was supported by National Institutes of Health (NIH) grants DK071103 (J.C.M.) and HL076604 (H.G). Acquisition of human CD34+ cells was supported by United States Public Health Service (USPHS) Grant Number MO1 RR 08084, General Clinical Research Centers Program, National Center for Research Resources, NIH.
National Institutes of Health
Authorship
Contribution: O.K. designed and performed research, analyzed data, and wrote the paper; M.W., H.G., and F.-S.C. performed research and analyzed data; D.S. performed research; M.J. and P.R.A. analyzed data; and J.C.M. designed research, analyzed data, and wrote the paper.
Conflict-of-interest disclosure: The authors declare no competing financial interests.
Correspondence: James C. Mulloy, Cincinnati Children's Hospital Medical Center, 3333 Burnet Ave, ML 7013, Cincinnati, OH 45226; james.mulloy@cchmc.org.




