Focal adhesion kinase (FAK) plays a key role in mediating signaling downstream of integrins and growth factor receptors. In this study, we determined the roles of FAK in vivo by generating a megakaryocyte lineage–specific FAK-null mouse (Pf4-Cre/FAK-floxed). Megakaryocyte and platelet FAK expression was ablated in Pf4-Cre/FAK-floxed mice without affecting expression of the FAK homologue PYK2, although PYK2 phosphorylation was increased in FAK−/− megakaryocytes in response to fibrinogen. Megakaryopoiesis is greatly enhanced in Pf4-Cre/FAK-floxed mice, with significant increases in megakaryocytic progenitors (CFU-MK), mature megakaryocytes, megakaryocyte ploidy, and moderate increases in resting platelet number and platelet recovery following a thrombocytopenic stress. Thrombopoietin (Tpo)–mediated activation of Lyn kinase, a negative regulator of megakaryopoiesis, is severely attenuated in FAK-null megakaryocytes compared with wild-type controls. In contrast, Tpo-mediated activation of positive megakaryopoiesis regulators such as ERK1/2 and AKT is increased in FAK-null megakaryocytes, providing a plausible explanation for the observed increases in megakaryopoiesis in these mice. In Pf4-Cre/FAK-floxed mice, rebleeding times are significantly increased, and FAK-null platelets exhibit diminished spreading on immobilized fibrinogen. These studies establish clear roles for FAK in megakaryocyte growth and platelet function, setting the stage for manipulation of this component of the Tpo signaling apparatus for therapeutic benefit.
Introduction
Focal adhesion kinase (FAK) is an essential nonreceptor protein tyrosine kinase that is expressed ubiquitously and is conserved in mammals and lower eukaryotic organisms.1,,–4 The principal FAK stimulus is integrin engagement (Guan and Shalloway5 and reviewed in Parsons6 ), although its direct interaction with, and activation via, platelet-derived and epidermal growth factor receptors suggests that it may also function downstream of other membrane-bound growth factor and cytokine receptors.7 Autophosphorylation of FAK Tyr397 occurs rapidly following integrin activation, and the resulting phosphorylated residue acts as a docking site for the SH2 domains of Src-family kinases.8,9 FAK catalytic activity is increased by subsequent Src-mediated phosphorylation of FAK residues Tyr576 and Tyr577,10 followed by Tyr861 and Tyr925, which act as binding sites for the SH3 domain of p130CAS and the SH2 domain of the adaptor protein GRB2, respectively.11,12 Tyr925, located in the focal adhesion targeting domain, also mediates interactions with integrin-associated proteins such as talin and paxillin,13 thereby recruiting FAK to focal adhesion sites.
Activated FAK modulates the activity of a broad range of downstream signaling proteins, including phosphoinositide 3-kinase (PI3-K)14 and phospholipase C (PLC)–γ,15 as well as a number of small GTPases such as Ras, Rac, and Rho (reviewed in16 ). Extensive studies indicate that FAK is essential for normal cell migration. FAK-deficient cells migrate poorly in response to chemokines; form an increased number of prominent “immature” focal adhesions, apparently due to decreased focal adhesion turnover; and do not spread normally on extracellular matrices (ECMs).17,18
Megakaryopoiesis and platelet production are tightly regulated by a number of growth factors and cytokines to maintain a normal number of circulating platelets. The principal regulator of megakaryopoiesis is thrombopoietin (Tpo),19 although other factors such as interleukin-3 and stem-cell factor work in synergy with Tpo during the earlier stages of megakaryocytic progenitor cell expansion.20 It has become apparent that the microenvironments in which megakaryocytes function are also of critical importance to megakaryopoiesis.21,22 Indeed, direct cell-cell and cell-ECM interactions have been demonstrated to influence megakaryocyte differentiation and proplatelet formation.23,–25 Although FAK is important in regulating cell spreading and migration in response to integrin-ECM interactions, the role of FAK in megakaryopoiesis remains unclear, partly because Fak deletion in mice is lethal at embryonic day 8.5, before the onset of significant definitive hematopoiesis. Although the role of proline-rich tyrosine kinase-2 (PYK2), which shares sequence homology and similar characteristics with FAK, has been characterized in megakaryocytes,8,26,–28 its localization and dependence on intracellular calcium make the 2 proteins functionally different.29
FAK activation in platelets requires the costimulation of integrins and agonist receptors. Platelet adhesion to fibrinogen and collagen via integrins αIIbβ3 and α2β1, respectively, leads to rapid FAK phosphorylation on tyrosine residues in a manner dependent on a platelet agonist, such as adenosine diphosphate (ADP), and on activation of protein kinase C.30,,–33 FAK phosphorylation in response to costimulation with either fibrinogen or collagen and ADP accompanies changes in platelet spreading.34 Using nonplatelet models, it has been inferred that FAK may mediate platelet spreading via phosphorylation of α-actinin, which colocalizes with a number of cytoskeletal proteins, including actin, vinculin, and zyxin, and is essential for the organization of the actin cytoskeleton.35 However, any required role for FAK in platelet function remains unknown. To more fully evaluate the role of FAK in megakaryopoiesis and platelet function in vivo and in vitro, we have here successfully ablated FAK expression specifically in megakaryocytes and platelets by crossing conditional Fak-floxed36 mice with a recently described megakaryocyte lineage–specific platelet factor 4 (Pf4)–Cre mouse.37 FAK ablation leads to a dramatic increase in the number of megakaryocyte progenitor cells and mature bone marrow megakaryocytes. In addition, megakaryocyte maturation was greatly enhanced, probably as a result of altered Tpo signaling. Furthermore, Fak−/− mice exhibit increased bleeding times, and their platelets spread poorly on fibrinogen, establishing FAK as a requisite player in megakaryocyte and platelet biology.
Methods
Materials
Tissue culture plastics were purchased from Corning (New York, NY) and standard tissue culture media from Invitrogen (Carlsbad, CA). Fibrinogen was purchased from Enzyme Research Laboratories (South Bend, IN). Human plasma fibronectin, mouse monoclonal anti-FAK, rat anti–mouse monoclonal anti-αIIb (MWReg30), and rat anti–mouse monoclonal CD41-FITC antibodies were purchased from BD Biosciences (La Jolla, CA). Rabbit anti-phosphoERK1/2, rabbit anti-phosphoAKT, rabbit anti-phosphoPYK2, rabbit anti-phosphoFAK, rabbit anti-PYK2, and rabbit anti-FAK antibodies were purchased from Cell Signaling Technology (Danvers, MA). Rabbit anti–mouse von Willebrand factor (VWF) antibody was purchased from Abcam (Cambridge, MA). Goat anti–rabbit horseradish peroxidase (HRP) and rabbit anti–mouse HRP were from Santa Cruz Biotechnology (Santa Cruz, CA). ECL-plus chemiluminescent reagent was purchased from GE Lifesciences (Piscataway, NJ). Recombinant human Tpo was a gift from Don Foster, Zymogenetics (Seattle, WA).
Animals
Wild-type (WT), Pf4-Cre, and Fak-floxed mice were all previously bred onto a C57Bl/6 genetic background and were generated as previously described.36,37 Mice were routinely genotyped from tail DNA by polymerase chain reaction (PCR) using primers specific for the Pf4 promoter (CCCATACAGCACACCTTTTG) and Cre-cDNA (TGCACAGTCAGCAGGTT), which amplified a 450–base pair (bp) product. Mice also were condition Fak-floxed (forward: GAATGCTACAGGAACCAAATA and reverse: GAGAATCCAGCTTTGGCTGTT), which amplified a 290-bp WT product and 400-bp Fak-floxed product. Mice were housed in a pathogen-free environment and the Animal Care Program of the University of California San Diego approved all protocols. For all experiments, 6- to 12-week-old mice were used.
Preparation of megakaryocytes and platelets
Megakaryocytes were expanded and separated as previously described.38 Briefly, flushed bone marrow was cultured in serum-free medium containing 3% Tpo supernatant (previously prepared and quantified from a mouse Tpo-secreting baby hamster kidney [BHK] cell line) for 72 hours. Mature megakaryocytes were isolated by passing the culture through a discontinuous bovine serum albumin (BSA) density gradient. For hematopoietic colony assays, fresh bone marrow was cultured according to the manufacturer's protocol (MegaCult and MethoCult; Stem Cell Technologies, Vancouver, BC). Megakaryocyte colonies were stained and scored after 7 days and other colonies scored after 10 days in culture. For platelet preparation, mice were anesthetized with pentobarbitol (1 mg/10 g body weight; Ovation Pharmaceuticals, Deerfield, IL) and blood was drawn from the hepatic portal vein in heparin (15 U/mL blood). Blood was diluted with one volume of wash buffer (150 mM NaCl, 20 mM HEPES [N-2-hydroxyethylpiperazine-N′-2-ethanesulfonic acid]; pH 6.5) and centrifuged at 60g for 7 minutes. Platelet-rich plasma (PRP) was centrifuged at 240g for 10 minutes and platelets resuspended in Walsh buffer (137 mM NaCl, 20 mM HEPES, 5.6 mM dextrose, 1 g/L BSA, 1 mM MgCl2, 2.7 mM KCl, 3.3 mM NaH2PO4; pH 7.4). Tpo-dependent UT7/Tpo cells were routinely cultured in Iscoves modified Dulbecco medium (IMDM; Invitrogen) containing 10% fetal bovine serum (FBS) and 10ng/mL human recombinant Tpo. For Tpo-stimulation experiments, cells were serum and Tpo starved for 18 hours before the addition of Tpo.
Platelet recovery and plasma Tpo quantification
Complete blood counts were routinely taken following retro-orbital blood samplings. To study platelet recovery, baseline platelet counts were obtained from Pf4-Cre/FAK-floxed mice and age-matched controls. Seven days later, mice were given anti–mouse CD41 antibody (0.5 μg/g body weight) via intraperitoneal injection, and platelet counts were obtained at 24, 40, 90, and 170 hours after injection.39 Plasma Tpo concentration was quantified by enzyme-linked immunosorbent assay (ELISA), according to the manufacturers' protocol (Quantikine; R&D Systems, Minneapolis, MN).
Western blot analyses
Megakaryocytes and platelets were lysed in NP-40 lysis buffer (50 mM Tris [tris(hydroxymethyl)aminomethane]–HCl, pH 7.4, 1% NP-40, 150 mM NaCl, 1 mM EDTA [ethylenediaminetetraacetic acid], 1 mM Na3VO4, 1 mM NaF) containing 1% protease inhibitors (Sigma, St Louis, MO). Mouse tissue samples were collected and solubilized in standard radio-immunoprecipitation assay (RIPA) buffer for 15 minutes at 4°C and ground using a Micropestle (Eppendorf, Westbury, NY). After protein samples were cleared by centrifugation at 15 000g for 15 minutes, the supernatant was collected. Denatured proteins were fractionated by SDS–polyacrylamide gel electrophoresis and transferred to polyvinylidene difluoride (PVDF) membrane. Protein expression was detected by incubating with specific antibodies and visualized by chemiluminescent detection reagent.
Lyn kinase assay
Megakaryocytes were serum and Tpo starved overnight before being stimulated with 50ng/mL rhTpo for 10 minutes and lysed in NP-40 lysis buffer. Lyn protein was immunoprecipitated from 500μg of whole-cell lysate using a rabbit anti-Lyn antibody (Cell Signaling Technologies) overnight at 4°C. Protein A/G-plus agarose beads (Santa Cruz Biotechnology) were added and lysates were incubated for a further 2 hours at 4°C. Beads were washed once in standard RIPA buffer and 3 times in kinase buffer (60 mM HEPES, 10 mM MgCl2, 5 mM MnCl2, 300 μM Na3VO4, 1.25 mM dithiothreitol [DTT]) and resuspended in 35 μL kinase buffer containing 320 ng of cdc2(Tyr15)-biotinylated peptide (Cell Signaling Technologies), 20 μM adenosine triphosphate (ATP), and 10 μCi (370 kBq) [γ-32P]-ATP. Mixtures were incubated with agitation for 15 minutes at room temperature before the reaction was stopped by adding 50 μL of 100 mM EDTA. Thirty microliters of reaction mixture was then spotted onto SAM2 biotin capture membrane (Promega, Madison, WI) and the membrane washed 3 times in 2 M NaCl and 4 times in 2 M NaCl, 1% H3PO4. The membrane was dried and exposed to autoradiography film before absorbed radioactivity was quantified using a scintillation counter (LS500; Beckman Coulter, Fullerton, CA).
Ploidy analysis
For ploidy analyses, red cell–depleted bone marrow was stained with anti–CD41-FITC, then fixed and permeabilized in cold 30% ethanol for 12 hours. DNA was stained by adding 10 μg/mL propidium iodide (Sigma) and incubating for 1 hour. Analyses were performed using a FACScaliber flow cytometer (BD Biosciences). DNA plots were taken from large CD41 high-expressing cells only. On average, large CD41 high-expressing cells represented approximately 0.5% of the total bone marrow population.
Cell-spreading assays
Sterile coverslips were coated with 100 μg/mL fibrinogen in phosphate-buffered saline (PBS; pH 8.0) overnight and blocked for 2 hours in PBS containing 1% BSA. Platelets were resuspended in Tyrode buffer (150 mM NaCl, 2.5 mM KCl, 12 mM NaHCO3, 2 mM MgCl2, 2 mM CaCl2, 1 mg/mL BSA, 1 mg/mL dextrose, pH 7.4) at 107 platelets/mL. Cells were incubated on fibrinogen for 1 hour at 37°C in the presence or absence of specific agonists. Nonadhered cells were removed by washing with PBS before adhered cells were fixed with 4% PFA for 10 minutes at room temperature and permeabilized with PBS, 0.1% Triton X-100. Following antibody staining, platelet samples were mounted in Citifluor mounting medium (Ted Pella, Redding, CA) and visualized using a Nikon Eclipse TE2000-U microscope (Nikon, Melville, NY) with a 60× A/1.4 oil objective (f/0.17 WD 0.21). Images were captured using Photometric Cool Snap HQ camera (Photometrics, Tucson, AZ) and QED InVivo version 2.0 imaging software (Media Cybernetics, Silver Spring, MD). Images were processed using Photoshop 5.5 software (Adobe, San Jose, CA). Quantification of spreading was performed blindly using ImageJ software (http://rsb.info.nih.gov/ij/) with platelet surface area measured in pixels. An average of 800 platelets per data point were enumerated from 6 mice of each genotype.
For cytospin preparations, megakaryocytes were resuspended at 104 cells per milliliter and cytospun onto a Superfrost/Plus microscope slide (Fisher Scientific, Pittsburgh, PA) using a Cytospin 4 cytocentrifuge (Thermo Shandon, Pittsburgh, PA). Platelet fibrinogen–binding assays and clot-retraction assays were performed as previously described.40
Immunofluorescence microscopy
Platelets were allowed to adhere to fibrinogen-coated coverslips as described in “Cell-spreading assays.” Nonspecific antibody binding was blocked using 10% rabbit or goat serum in PBS before primary antibody incubations. Primary antibodies were used at 1:400 dilutions (vinculin and β3 integrin) in 10% serum PBS and incubated for 45 minutes at 37°C. Secondary antibodies (goat polyclonal anti-β3 integrin-Alexa-Fluor488 and mouse monoclonal anti-vinculin Alexa-Fluor594 antibodies; Invitrogen) were incubated at 1:400 dilutions for 30 minutes at room temperature. Following antibody staining, platelet samples were mounted in Citifluor mounting medium and visualized using a Nikon Eclipse TE2000-U microscope with a 60× A/1.4 oil objective (f/0.17 WD 0.21). Images were captured using the Photometric Cool Snap HQ camera and QED InVivo imaging software. Images were processed using Photoshop version 5.5 software. Megakaryocyte cytospins were mounted in Vectorshield (Vector Laboratories, Burlingame, CA) and visualized using a Leica DMLS upright microscope (Leica Microsystems, Wetzlar, Germany) with a 40× N-plan ∞/0.17/D objective. Images were captured using a Diagnostic SPOT camera and SPOT-advanced software (Diagnostic Instruments, Sterling Heights, MI), and imported into Corel Photo-Paint 11 (Corel, Ottawa, ON).
Immunohistochemistry
Femurs from Pf4-Cre/FAK-floxed and age-matched control mice were fixed in 4% PFA for 24 hours and decalcified in 5% EDTA for 48 hours. Paraffin sections (5-μm thickness) were deparaffinized and antigen retrieval was performed in EDTA buffer (pH8) at 95°C for 30 minutes. All solutions were made in Tris-buffered saline (TBS) plus or minus 0.1% Tween-20 (TBS-T) and slides washed in 3 changes of TBS-T for 3 minutes each time, unless otherwise stated. Endogenous peroxidase activity was inhibited with 0.6% H2O2, and nonspecific binding was blocked using 10% goat serum. Sections were incubated with rabbit anti-VWF primary antibody (1:300 dilution) for 2 hours at 37°C followed by a goat anti-rabbit biotinylated secondary antibody (1:300 dilution; Vector Laboratories) for 30 minutes at room temperature. Positive staining was detected using streptavidin reagent (avidin-biotin complex [ABC]; Vector Laboratories) and diaminobenzidine tetrahydrochloride (DAB; Vector Laboratories) before samples were counterstained using Harris hematoxylin (Fisher Scientific) mounted in Clarion mounting medium (Sigma) and visualized using a Leica DMLS upright microscope with a 40× N-plan ∞/0.17/D objective. Images were captured using a Diagnostic SPOT camera and SPOT-advanced software and imported into Corel Photo-Paint 11. For quantitative analysis of positively stained megakaryocytes in the bone marrow, 25 images (×200 magnification) were taken of either Pf4-Cre/FAK-floxed or WT marrow. Megakaryocyte enumeration was performed blindly.
Tail rebleeding
Tail bleeding assays were performed as previously described.41 Briefly, the distal 3 mm of the tail tip from age- and sex-matched Pf4-Cre/FAK-floxed and WT mice were dissected with a sharp scalpel. After cutting, the mice were placed back in cages and clotting was allowed to progress for approximately 10 minutes. Tails were then immersed in a saline solution kept at 37°C to restart bleeding. Rebleeding time was measured as the time taken for the stream of blood from the tail tip to stop. If rebleeding time for any mouse had exceeded 120 seconds, that mouse would have been removed from the experiment.
Results
Specific ablation of Fak expression from the megakaryocyte lineage in Pf4-Cre/FAK-floxed mice
To determine the roles of FAK in megakaryocytes and platelets, we generated a megakaryocyte lineage–specific FAK knockout mouse. FAK protein expression, determined by Western blot, was completely ablated in mature bone marrow–derived megakaryocytes and in washed platelets from Pf4-Cre/FAK-floxed mice, in contrast to WT controls (Figure 1A). Expression levels of the FAK homologue PYK2 in megakaryocytes and in platelets from Pf4-Cre/FAK-floxed mice were comparable to those in WT controls. Immunofluorescence microscopy on cytospin preparations confirmed the absence of FAK expression in mature megakaryocytes derived from Pf4-Cre/FAK-floxed bone marrow (Figure 1B). Although expression levels of PYK2 were comparable, we tested whether PYK2 activation in megakaryocytes and in platelets derived from Pf4-Cre/FAK-floxed was different from that of WT mice. Megakaryocytes were exposed to either BSA or fibrinogen-coated tissue culture plastics and stimulated with 1 mM MnCl2 for 15 minutes. Adhesion to fibrinogen stimulated a greater increase in tyrosine phosphorylation of PYK2 in Fak−/− megakaryocytes compared with WT megakaryocytes (Figure 1C). However, Fak−/− platelets and WT platelets showed similar increases in tyrosine phosphorylation of PYK2 in response to ADP (Figure 1D), a PAR4 receptor activating peptide or MnCl2-induced fibrinogen binding (data not shown). Western blots were performed on lysates taken from multiple tissues to determine whether ablation of FAK expression was restricted to the megakaryocyte lineage. FAK expression was comparable to WT in Pf4-Cre/FAK-floxed heart, lung, liver, and spleen lysates (Figure 1E).
FAK ablation in megakaryocytes and platelets. (A) Bone marrow–derived megakaryocytes and freshly isolated platelets were lysed and FAK and PYK2 protein expression determined by Western blotting. (B) Cytospin preparations of mature bone marrow–derived megakaryocytes are shown, stained for FAK expression (green) and DNA (blue). The staining shown is representative of approximately 50 cells in each group. Relevant immunoglobulin controls are shown as insets. (C) Western blot analyses of phospho-PYK2 in response to fibrinogen and MnCl2 in megakaryocytes and (D) in platelets in response to ADP derived from Pf4-Cre/FAK-floxed and WT mice. (E) Western blot analyses of FAK protein expression by nonmegakaryocytic tissues in Pf4-Cre/FAK-floxed and WT mice.
FAK ablation in megakaryocytes and platelets. (A) Bone marrow–derived megakaryocytes and freshly isolated platelets were lysed and FAK and PYK2 protein expression determined by Western blotting. (B) Cytospin preparations of mature bone marrow–derived megakaryocytes are shown, stained for FAK expression (green) and DNA (blue). The staining shown is representative of approximately 50 cells in each group. Relevant immunoglobulin controls are shown as insets. (C) Western blot analyses of phospho-PYK2 in response to fibrinogen and MnCl2 in megakaryocytes and (D) in platelets in response to ADP derived from Pf4-Cre/FAK-floxed and WT mice. (E) Western blot analyses of FAK protein expression by nonmegakaryocytic tissues in Pf4-Cre/FAK-floxed and WT mice.
Increased megakaryocyte progenitor number in Pf4-Cre/FAK-floxed mice
Complete blood counts demonstrated no differences in measured blood lineages, apart from a moderate but significant increase in platelet numbers in Pf4-Cre/FAK-floxed mice (Table 1; 704 × 103/μL ± 16.9 in WT compared with 836 × 103/μL ± 28.7 in Fak−/− mice; P = .041).
Complete blood counts of WT and Pf4-Cre/FAK-floxed (Fak−/−) mice
| Test parameter . | WT mice . | Fak−/− Mice . |
|---|---|---|
| WBC, × 103 | 8.88 (± 0.78) | 9.53 (± 0.69) |
| RBC, × 106 | 8.84 (± 0.13) | 8.89 (± 0.19) |
| PCV, % | 42.0 (± 1.01) | 41.1 (± 0.78) |
| PLTs. × 103 | 704 (± 16.9) | 836 (± 28.7)* |
| MPV, μ3 | 4.67 (± 0.06) | 4.72 (± 0.05) |
| Test parameter . | WT mice . | Fak−/− Mice . |
|---|---|---|
| WBC, × 103 | 8.88 (± 0.78) | 9.53 (± 0.69) |
| RBC, × 106 | 8.84 (± 0.13) | 8.89 (± 0.19) |
| PCV, % | 42.0 (± 1.01) | 41.1 (± 0.78) |
| PLTs. × 103 | 704 (± 16.9) | 836 (± 28.7)* |
| MPV, μ3 | 4.67 (± 0.06) | 4.72 (± 0.05) |
Values are means (± SEM) of 9 mice in each group.
WBC indicates white blood cells; RBC, red blood cells; PCV, packed cell volume; PLTs, platelets; and MPV, mean platelet volume.
P < .05.
Based on the increase in platelets, several assays were performed to determine whether the absence of FAK has a direct effect on megakaryopoiesis or thrombopoiesis. The number of megakaryocyte colony-forming units (CFU-MK) in Pf4-Cre/FAK-floxed mice was determined using standard semisolid collagen-based colony assays with increasing concentrations of Tpo to support megakaryocyte lineage growth. CFU-MK number was increased nearly 4-fold in Pf4-Cre/FAK-floxed mice compared with WT at 0.5ng/mL Tpo (Figure 2A; 2.67 ± 0.22 colonies per 2 × 104 bone marrow cells in WT mice vs 10.67 ± 1.04 colonies per 2 × 104 bone marrow cells in Pf4-Cre/FAK-floxed mice). At higher Tpo concentrations (5 and 50 ng/mL), CFU-MK number was approximately 2-fold greater in Pf4-Cre/FAK-floxed mice than in WT mice. Fifty ng/mL of Tpo resulted in growth of WT CFU-MK colonies, and no colonies were observed in the absence of Tpo (data not shown). In contrast to the results for CFU-MK, the numbers of other hematopoietic colonies (CFU-G/M, BFU-E and CFU-E) were comparable in WT and Pf4-Cre/FAK-floxed mice (Figure 2B).
Increased megakaryocyte progenitor numbers in Pf4-Cre/FAK-floxed mice. (A) Colony assays for CFU-MK demonstrate a significant increase in the number of colonies from Pf4-Cre/FAK-floxed mice compared with controls. The results shown are the mean (±SEM) of 3 independent experiments. ***P < .01. (B) Colony assays for CFU-G/M, BFU-E, and CFU-E from Pf4-Cre/FAK-floxed and WT mice. No significant differences were found between the groups. The results represent the mean (± SEM) of 3 independent experiments.
Increased megakaryocyte progenitor numbers in Pf4-Cre/FAK-floxed mice. (A) Colony assays for CFU-MK demonstrate a significant increase in the number of colonies from Pf4-Cre/FAK-floxed mice compared with controls. The results shown are the mean (±SEM) of 3 independent experiments. ***P < .01. (B) Colony assays for CFU-G/M, BFU-E, and CFU-E from Pf4-Cre/FAK-floxed and WT mice. No significant differences were found between the groups. The results represent the mean (± SEM) of 3 independent experiments.
Increased mature megakaryocyte number and ploidy in Pf4-Cre/FAK-floxed mice
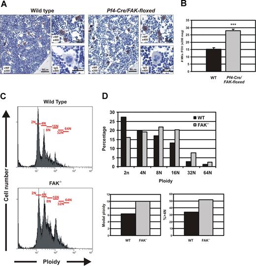
Next we determined whether the increase in CFU-MK number in Pf4-Cre/FAK-floxed mice leads to an increase in the number of mature bone marrow megakaryocytes. Sections of tibiae and femora from WT and Pf4-Cre/FAK-floxed mice were counterstained with hematoxylin and eosin and evaluated by light microscopy. The number of morphologically recognizable megakaryocytes was significantly increased in Pf4-Cre/FAK-floxed mice compared with WT (Figure 3A). To quantify megakaryocyte number, we counted the VWF-positive megakaryocytes per field of view (FOV; 200× magnification) in 3 mice from each group. The number of megakaryocytes was significantly increased in Pf4-Cre/Fak-floxed mice compared with WT (15.2 ± 0.83 per FOV in WT vs 28.9 ± 1.1 per FOV in Pf4-Cre/FAK-floxed; Figure 3B). In addition to megakaryocyte number, we also determined the effect of FAK ablation on megakaryocyte maturation. As a marker of megakaryocyte differentiation, we investigated the degree of megakaryocyte ploidy in vivo. We found a marked shift to higher ploidy in Pf4-Cre/FAK-floxed megakaryocytes compared with WT (Figure 3C). By quantifying the number of CD41+ megakaryocytes in each ploidy group, we determined that the geometric mean increased from 6.37 in WT to 10.03 in Pf4-Cre/FAK-floxed, and the percentage of megakaryocytes greater than 4N increased from 33% in WT to 52% in Pf4-Cre/FAK-floxed mice (Figure 3D). These results suggest that enhanced megakaryopoiesis might account for the increased platelet counts observed in Pf4-Cre/FAK-floxed mice.
Mature megakaryocyte number and ploidy are increased in Pf4-Cre/FAK-floxed mice. (A) Sections of mouse femora were stained with VWF and hematoxylin to identify megakaryocytes. The section shown is representative of preparations analyzed. (B) VWF-positive and morphologically recognizable megakaryocytes were counted per field of view. Numbers represent the mean (± SEM) of 10 counts taken from 3 mice in each group. ***P < .001 ≥. (C,D) In vivo ploidy analysis of CD41-positive bone marrow cells taken from WT and Pf4-Cre/FAK-floxed mice. CD41-positive ploidy peaks were gated on fluorescence on individual DNA peaks. The data shown are representative of 3 independent experiments.
Mature megakaryocyte number and ploidy are increased in Pf4-Cre/FAK-floxed mice. (A) Sections of mouse femora were stained with VWF and hematoxylin to identify megakaryocytes. The section shown is representative of preparations analyzed. (B) VWF-positive and morphologically recognizable megakaryocytes were counted per field of view. Numbers represent the mean (± SEM) of 10 counts taken from 3 mice in each group. ***P < .001 ≥. (C,D) In vivo ploidy analysis of CD41-positive bone marrow cells taken from WT and Pf4-Cre/FAK-floxed mice. CD41-positive ploidy peaks were gated on fluorescence on individual DNA peaks. The data shown are representative of 3 independent experiments.
To determine whether the enhanced megakaryopoiesis might affect platelet recovery after induction of thrombocytopenia in Pf4-Cre/FAK-floxed mice, we generated thrombocytopenia using an antiplatelet CD41 antibody (Figure 4A). No difference was observed in the time for recovery to physiologic platelet counts (90 hours), but the extent of rebound thrombocytosis after recovery was significantly increased in the Pf4-Cre/FAK-floxed mice (170 hours; 1254 × 103/μL (± 36) in WT, compared with 1570 ×103/μL (± 63) in Fak−/− mice). Considering the greater megakaryocyte and platelet numbers in Pf4-Cre/FAK-floxed mice, we determined levels of Tpo in the plasma by ELISA. However, Tpo levels were not significantly different from those in WT mice (Figure 4B).
Platelet recovery following immune-induced thrombocytopenia in Pf4-Cre/FAK-floxed mice. (A) The data represent blood platelet levels measured at various time points following CD41 antibody administration. *P < .05. *P < .01. The numbers represent the mean platelet counts (± SEM) taken from 3 mice for each time point in each group. The data are representative of 2 independent experiments. (B) Levels of Tpo in plasma as determined by ELISA. Data represent mean (± SEM) from 5 mice in each group.
Platelet recovery following immune-induced thrombocytopenia in Pf4-Cre/FAK-floxed mice. (A) The data represent blood platelet levels measured at various time points following CD41 antibody administration. *P < .05. *P < .01. The numbers represent the mean platelet counts (± SEM) taken from 3 mice for each time point in each group. The data are representative of 2 independent experiments. (B) Levels of Tpo in plasma as determined by ELISA. Data represent mean (± SEM) from 5 mice in each group.
Differences in Tpo-mediated activation of Lyn kinase, ERK, and AKT in FAK−/− megakaryocytes
Having demonstrated the involvement of FAK in megakaryocyte maturation, to elucidate the molecular mechanism responsible, we determined the effects of Fak ablation on signaling pathways previously found to be important in megakaryocyte differentiation. Mature bone marrow–derived megakaryocytes were Tpo starved for 16 hours before Tpo stimulation (50 ng/mL) for 5 minutes. In WT megakaryocytes, Tpo stimulation resulted in a 10-fold increase in Lyn kinase activity. However, Tpo did not stimulate Lyn kinase activity in Fak−/− megakaryocytes (Figure 5A). Western blot analyses clearly demonstrated a significant enhancement in the Tpo-mediated phosphorylation of both ERK1/2 and AKT in Fak−/− megakaryocytes compared with WT (Figure 5B,C). There was no difference in Tpo-mediated phosphorylation of JAK2, STAT3, or STAT5 (data not shown). These findings strongly suggest that FAK has a role in the negative regulation of Tpo-mediated signaling events important for megakaryocyte maturation downstream of JAK2 activation. Studies using the Tpo-dependent hematopoietic progenitor cell line UT7/Tpo indicate that Tpo is able to rapidly phosphorylate FAK in a dose-dependent manner in the absence of integrin engagement, suggesting a potential mechanism to alter the Tpo response (Figure 5D).
Increased Tpo-mediated signaling in FAK−/− megakaryocytes. (A) Lyn kinase assay of megakaryocytes derived from WT and Pf4-Cre/FAK-floxed mice in response to Tpo. Data represent autoradiography (top) and scintillation counts (bottom) of samples in triplicate. Data are representative of the mean (± SEM) of 2 independent experiments. (B,C) Western blot analyses of Tpo-mediated phosphorylation of ERK1/2 and AKT in WT and Fak−/− megakaryocytes. (D) Tpo-stimulated phosphorylation of FAK (Tyr925) in UT7/Tpo cells. The blotting results are representative of 3 independent experiments.
Increased Tpo-mediated signaling in FAK−/− megakaryocytes. (A) Lyn kinase assay of megakaryocytes derived from WT and Pf4-Cre/FAK-floxed mice in response to Tpo. Data represent autoradiography (top) and scintillation counts (bottom) of samples in triplicate. Data are representative of the mean (± SEM) of 2 independent experiments. (B,C) Western blot analyses of Tpo-mediated phosphorylation of ERK1/2 and AKT in WT and Fak−/− megakaryocytes. (D) Tpo-stimulated phosphorylation of FAK (Tyr925) in UT7/Tpo cells. The blotting results are representative of 3 independent experiments.
Spreading of FAK−/− platelets
Platelet adhesion and aggregation are the 2 main mechanisms through which blood platelets ensure the preservation of cardiovascular-system integrity in the event of an injury. To demonstrate a role for FAK in the signaling events involved in the activation of platelets and general thrombus stability, the hemostatic abilities of WT and Pf4-Cre/FAK-floxed mice were tested in a tail rebleeding assay. Rebleeding times for Pf4-Cre/FAK-floxed mice were almost double those for WT (19 seconds ± 5.3 for the WT vs 37 ± 8.3 seconds for the Pf4-Cre/FAK-floxed mice; Figure 6A). Because FAK is known primarily for its involvement in cell adhesion and migration, we then investigated the ability of Fak−/− platelets to spread on immobilized fibrinogen. WT and Fak−/− platelets were incubated on fibrinogen-coated slides in the presence or absence of high concentrations of either ADP, collagen-related peptide (CRP), or the PAR4 agonist peptide (Figure 6B). Fak−/− platelets displayed significantly impaired spreading compared with WT platelets, both in the absence of added agonist and in the presence of ADP, collagen-related peptide (CRP), or PAR4 receptor–activating peptide. To determine whether impaired spreading in Fak−/− platelets was due to a loss of vinculin-rich focal adhesion structures,42 fibrinogen-bound platelets were stained for vinculin (Figure 6C) and analyzed by fluorescence microscopy. While Fak−/− platelets clearly displayed reduced spreading, their ability to form vinculin patches was unaltered, suggesting that the absence of FAK does not affect the formation of these particular adhesion structures. Fibrinogen-binding and clot-retraction assays were also performed on WT and Fak−/− platelets, and no significant difference was observed (data not shown).
FAK-null platelets support defective hemostasis and exhibit defective spreading on immobilized fibrinogen. (A) Tail rebleeding assays were performed on 10 mice in each group; the data are expressed as mean (horizontal bar), SEM (box), and data spread (vertical bar). (B) Platelet spreading was quantified by image analysis software and expressed as surface coverage; the numbers represent mean surface coverage (± SEM). **P < .01; ***P < .001. The data are representative of 3 independent experiments. (C) Platelets were allowed to spread on immobilized fibrinogen for 1 hour in the presence or absence of agonists before vinculin (red) and β3 integrin (green) staining. Scale bar equals 4 μm; white boxes indicate magnified areas.
FAK-null platelets support defective hemostasis and exhibit defective spreading on immobilized fibrinogen. (A) Tail rebleeding assays were performed on 10 mice in each group; the data are expressed as mean (horizontal bar), SEM (box), and data spread (vertical bar). (B) Platelet spreading was quantified by image analysis software and expressed as surface coverage; the numbers represent mean surface coverage (± SEM). **P < .01; ***P < .001. The data are representative of 3 independent experiments. (C) Platelets were allowed to spread on immobilized fibrinogen for 1 hour in the presence or absence of agonists before vinculin (red) and β3 integrin (green) staining. Scale bar equals 4 μm; white boxes indicate magnified areas.
Discussion
FAK regulates the activity of a number of diverse signaling molecules, including Rho- and Arf-family GTPases, PI3-K, ERK, and PLC-γ, both independently and through the formation of signaling crosstalk networks with growth factor receptors.14,15,43,–45 Although we have a good understanding of the roles and signaling properties of FAK in vitro, our knowledge of its role in vivo is restricted by the fact that Fak knockout is lethal to mice at embryonic day 8.5.46 To overcome this problem, lineage-conditional Fak-null mice are used to study the roles of FAK in vivo.36 In this study we have explored the roles of FAK in megakaryopoiesis and platelet function by generating megakaryocyte lineage–specific Fak-null mice. Using these mice, we have established previously unrecognized roles for FAK in megakaryocyte maturation and platelet function.
Our measurements of megakaryocyte progenitors, megakaryocyte number in the bone marrow, and platelet counts indicate that FAK plays a significant role as a negative regulator of megakaryopoiesis. Controlling megakaryocyte progenitor proliferation and megakaryocyte differentiation requires an intricate network of growth factor–mediated signaling events, hematopoietic and nonhematopoietic cell interactions, and gene transcription.47 Our finding that FAK negatively regulates megakaryopoiesis, potentially via direct effects on the signals that emanate from the Tpo-stimulated c-Mpl receptor, adds an important and novel signaling mechanism to the several mechanisms already determined. It has been well documented that FAK contains an N-terminal FERM (protein 4.1, ezrin, radexin, moesin) domain,48 which is able to interact directly with growth factor receptors.49 As JAK2 has been shown to interact with Box1 of c-Mpl via its FERM domain,50 it is possible that FAK interacts with c-Mpl in a similar manner. We are currently investigating whether this is a mechanism for c-Mpl/FAK interactions. Given the previously described interactions between FAK and Src-family kinases (SFKs), it is important to consider recent work investigating the roles of Lyn and Fyn in megakaryopoiesis. Megakaryocytes express 6 of the 8 SFK members (Fyn, Fgr, Hck, Lyn, Src, and Yes); Fyn and Lyn are expressed at the highest levels and are activated in response to Tpo.51 Fyn expression increases dramatically during megakaryocyte differentiation. A previous study demonstrated the importance of Tyr112 in the cytoplasmic domain of c-Mpl for activation of Lyn and showed that inhibition of Lyn activity with PP2 increased ERK1/2 phosphorylation and kinase activity.52 More recently, a description of the megakaryocyte phenotype in Lyn−/− mice showed an increased number of megakaryocyte progenitors and mature megakaryocytes, increased megakaryocyte ploidy, and enhanced Tpo-mediated phosphorylation of ERK1/2 and AKT compared to WT.53 As the Pf4-Cre/FAK-floxed mice we describe are phenotypically almost identical to Lyn−/− mice, we investigated whether FAK was involved in Tpo-mediated Lyn kinase activity. We found that Tpo was unable to activate Lyn kinase in Fak−/− megakaryocytes, suggesting a critical role for FAK in Lyn activity in these cells and therefore providing a potential mechanism through which FAK regulates megakaryopoiesis. This result is somewhat surprising because, as previously discussed, SFKs are required for FAK activation following adhesion.8,–10 However, our data suggest that FAK is also a prerequisite for Lyn activity following Tpo stimulation.
We have found that FAK does not play a major role in megakaryocyte adhesion, spreading, or migration. This, too, is surprising, because in other Fak-null models these cell behaviors represent the major phenotype. One possible explanation for the lack of a spreading and migration phenotype involves the FAK homologue PYK2. Previous work using Fak−/− fibroblasts demonstrated an increase in PYK2 expression,54 and targeting PYK2 to β1 integrin–containing focal adhesion sites using a chimeric PYK2-FAK-C-terminal protein rescues the Fak−/− phenotype.55 Using our model, we demonstrated no change in expression of PYK2 in Pf4-Cre/FAK-floxed mice. However, PYK2 phosphorylation in response to fibrinogen and MnCl2 is increased in Fak−/− megakaryocytes compared with WT controls. It is possible that increased PYK2 activity is able to compensate in the absence of FAK to maintain normal megakaryocyte adhesion and spreading. This theory is supported by previous findings that suggest PYK2 is able to localize to focal adhesion sites in megakaryocytic cells and is activated following integrin engagement.28 We have shown no increase in PYK2 activity in response to various agonists in FAK-null platelets. The more pronounced difference in FAK-null platelet spreading compared with megakaryocyte spreading may be due to the lack of PYK2 compensation in platelets.
The potential roles of FAK in platelet function have been previously described.30,,,–34 Those earlier studies and our research described here together demonstrate that FAK is rapidly phosphorylated following a combination of integrin and agonist signals. However, before this study, the lack of a viable FAK-null mouse has prevented confirmation of these findings in vivo. Although our studies using Fak−/− platelets are just beginning, it appears from the observed defects in platelet spreading and tail rebleeding times that FAK may be of considerable importance for platelet αIIbβ3 integrin outside-in signaling and thrombus stability. Our results suggest that one of the major roles of FAK in platelets is the reorganization of the actin cytoskeleton to initiate spreading rather than to recruit proteins such as vinculin to nascent adhesion structures. Additional studies will be required, and are now possible, to more fully understand the role of platelet FAK in hemostasis.
In this study, we further demonstrated the great potential of the Pf4-Cre mouse in determining the roles of specific proteins in megakaryocytes and platelets. The ability to ablate a specific floxed gene from these cells now allows in vivo characterization of genes of interest with functions that had been previously undescribed because of their vital role or roles in development of other cell lineages. Using these mice, we have been able to demonstrate novel roles for FAK in mediating megakaryocyte differentiation in vivo, and Tpo-mediated intracellular signaling in vitro. In addition, we have provided the first insights into the phenotype of Fak−/− platelets. Further studies with these mice may reveal potential future therapeutic targets for the control of platelet numbers and function.
An Inside Blood analysis of this article appears at the front of this issue.
The publication costs of this article were defrayed in part by page charge payment. Therefore, and solely to indicate this fact, this article is hereby marked “advertisement” in accordance with 18 USC section 1734.
Acknowledgments
We thank Mark Ginsberg (University of California San Diego) for experimental advice and insightful discussions. We also thank Radek Skoda (Basel University Hospital, Switzerland) and Hillary Beggs (University of California San Francisco) for kindly providing the Pf4-Cre and FAK-floxed mice, respectively.
Research was supported by National Institutes of Health grants R01DK49855 and P01 HL078784-04 (I.S.H, N.E.F, K.S., and K.K.), and HL78784 and HL57900 (N.P. and S.J.S).
National Institutes of Health
Authorship
Contribution: All authors substantially contributed to the content of the paper and have agreed to the submission in its current format. I.S.H. designed and performed research, analyzed data, and wrote the manuscript; N.E.F. and K.S. designed and performed experiments and analyzed data; N.P. designed and performed experiments, analyzed data, and wrote the manuscript; S.J.S. designed experiments and wrote the manuscript; and K.K. designed experiments, interpreted data, and wrote the manuscript.
Conflict-of-interest disclosure: The authors declare no competing financial interests.
Correspondence: Kenneth Kaushansky, Department of Medicine, University of California San Diego, 9500 Gilman Dr, La Jolla, CA 92093; e-mail: kkaushansky@ucsd.edu.






This feature is available to Subscribers Only
Sign In or Create an Account Close Modal