MicroRNAs have been suggested to modulate a variety of cellular events. Here we report that miR-24 regulates erythroid differentiation by influencing the expression of human activin type I receptor ALK4 (hALK4). Ectopic expression of miR-24 reduces the mRNA and protein levels of hALK4 by targeting the 3′-untranslated region of hALK4 mRNA and interferes with activin-induced Smad2 phosphorylation and reporter expression. Furthermore, miR-24 represses the activin-mediated accumulation of hemoglobin, an erythroid differentiation marker, in erythroleukemic K562 cells and decreases erythroid colony-forming and burst-forming units of CD34+ hematopoietic progenitor cells. ALK4 expression is inversely correlated with miR-24 expression during the early stages of erythroid differentiation, and the forced expression of miR-24 leads to a delay of activin-induced maturation of hematopoietic progenitor cells in liquid culture. Thus, our findings define a regulation mode of miR-24 on erythropoiesis by impeding ALK4 expression.
Introduction
Erythropoiesis is the complex process during which a fraction of primitive multipotent hematopoietic stem cells become committed to the red cell lineage, undergoing erythroid progenitors (burst-forming unit erythroid [BFU-E] and colony-forming unit erythroid [CFU-E]), normoblasts, erythroblasts, reticulocytes, and ultimately differentiating to mature erythrocytes.1 This process is regulated by various factors such as erythropoietin, testosterone, estrogen, interleukin-3, granulocyte-macrophage colony-stimulating factor, and interleukin-9.2
Activin, a member of the transforming growth factor-β (TGF-β) superfamily, plays an important role in modulating proliferation and differentiation of erythroid progenitors.2,–4 In cooperation with erythropoietin, activin promotes erythroid differentiation by increasing the number of hemoglobin-synthesizing colonies derived from the progenitors CFU-E and enhances the formation of BFU-E.3,5,–7 Activin, like other TGF-β superfamily members, signals through 2 types of transmembrane receptors that have intrinsic serine/threonine kinase activity.8,9 It binds to type II activin receptor, leading to the recruitment, phosphorylation, and activation of type I activin receptor (ALK4, also known as ActRIB). The activated ALK4 transiently interacts with and then phosphorylates Smad2 and Smad3, which, upon phosphorylation, form a heterocomplex with Co-Smad (Smad4), and the resulting Smad complex is accumulated in the nucleus, binds to the promoter of the target genes, and regulates their expression.10,11
MicroRNAs (miRNAs) are 21- to 25-nucleotide small regulatory RNAs that modulate gene expression by targeting mRNA for degradation or blocking translation via base-pairing to complementary sites in the 3′-untranslated region (3′-UTR) of the target mRNAs.12,13 Hundreds of miRNAs have been identified and they participate in a diverse collection of regulatory events. Investigation of the miRNA expression profile in the course of hematopoietic development suggests their potential regulatory roles in hematopoietic differentiation.14,15 For example, ectopic expression of miR-181 in hematopoietic progenitor cells increased the proportion of B-lineage cells, whereas miR-142s and miR-223 promote the differentiation to T-lineage but not to B-lineage or myeloid cells.15 MiR-155 transgenic mice exhibited pre-B cell proliferation and B cell malignancy.16 Overexpression of miR-150 in hematopoietic stem cells specifically impaired the formation of mature B cells by blocking the transition from the pro-B to the pre-B stage.17 Although many miRNAs have been implicated in hematopoiesis, few of their targets have been identified. MiR-221 and miR-222, both of which are clustered on the X chromosome and were suggested to inhibit normal erythropoiesis and erythroleukemic cell growth, down-modulated kit receptor expression.18
In this study, we showed that miR-24 could decrease human ALK4 (hALK4) expression at the mRNA and the protein levels through binding to the 3′-untranslated region (UTR) of hALK4 mRNA, and interfere with activin signaling. Furthermore, we report that miR-24 inhibits erythroid differentiation of K562 cells, erythroid colony formation, and maturation of human CD34+ hematopoietic progenitor cells.
Methods
Cell culture and reagents
Human embryonic kidney (HEK) 293 cells were maintained in Dulbecco modified Eagle medium (DMEM) with 10% fetal bovine serum (FBS). K562 cells were grown in RPMI-1640 medium/DMEM supplemented with 10% FBS. All the growth factors and anti–human ALK4 antibody (AF222) were purchased from R&D Systems (Minneapolis, MN), anti–p-Smad2 antibody from Upstate Biotechnology (Charlottesville, VA) and anti–β-actin antibody from Santa Cruz Biotechnology (Santa Cruz, CA).
Constructs
To generate a luciferase reporter to evaluate miRNA activity, the CMV promoter was subcloned into pGL3-basic vector. A fragment of approximately 3000 base pairs (bp) encompassing the entire hALK4 3′-UTR was cloned from HeLa genomic DNA and inserted downstream of the firefly luciferase's open reading frame. miRNA transcripts of approximately 500 bp, which included the miRNA hairpin precursor and its native flanking sequence, were amplified by polymerase chain reaction (PCR) from the HeLa cell genomic DNA and subcloned into pcDNA3.1(+). All the sequences were confirmed by DNA sequencing.
Oligonucleotide sequences
2′-O-methyl oligoribonucleotides: anti-24 (5′-CUGUUCCUGCUGAACUGAGCCA-3′); anti-24M (5′-CUGUUCCUGCUGAACUGCUUUA-3′); anti-green fluorescent protein (GFP) (5′-AAGGCAAGCUGACCCUGAAGUU-3′). Northern probes: miR-30d (5′-CTTCCAGTCGGGGATGTTTACA-3′); miR-30a-3p (5′-GCTGCAAACATCCGACTGAAAG-3′); miR-24 (5′-CTGTTCCTGCTGAACTGAGCCA-3′); miR-205 (5′-CAGACTCCGGTGGAATGAAGGA-3′); miR-189 (5′-ACTGATATCAGCTCAGTAGGCAC-3′); U6 (5′-AACGCTTCACGAATTTGCGT-3′). PCR primers: hALK4 3′-UTR (forward, 5′-TCTAGACTGCGCATCAAGAAGACCCT-3′; reverse, 5′-GCGTCTAGAGCAGAAATTGGACAGGCTCA-3′); miR-30d transcript (forward, 5′-TACAGATCTAGCACGCTAAGTCTGGGAAG-3′; reverse, 5′-TATGTCGACTTGCACTTGGTGAACCACTT-3′); miR-30a-3p transcript (forward, 5′-GACAGATCTAAATTCT-ATGCATACACAGAGC-3′; reverse, 5′-ATAGTCGACCCATGAGCCT-TCTTATTTGT-3′); miR-24 transcript (forward, 5′-CAGAGATCTAAG-TCGTGTGAAATCATGTG-3′; reverse, 5′-TAAGTCGACAACAGGGTT-TTCCAAGTCTA-3′); miR-205 transcript (forward, 5′-GCAAGATCTTGC-AGCAGGTGCAAGGACGTGTT-3′; reverse, 5′-GAAGTCGACTCCAAT-CTGCCCATCACCCG-3′). RT-PCR primers: hALK4 (forward, 5′-GCTC-AGTCTCTCTCGTATTT-3′; reverse, 5′-TAATGTACAGCAGAAATTGG-3′); GAPDH (forward, 5′-CATCACTGCCACCCAGAAGA-3′, reverse, 5′-GCTGTAGCCAAATTCGTTGT-3′). Stem-loop RT-PCR primers: miR-30d (RT primer, 5′-GTCGTATCCAGTGCAGGGTCCGAGGTATTCGCACTGGATACGACCTTCCA-3′; forward, 5′-CGACATTGTAAACATCCCCGAC-3′; reverse, 5′-GTGCAGGGTCCGAGGT-3′); miR-30a-3p (RT primer, 5′-GTCGTATCCAGTGCAGGGTCCGAGGTATTCGCACTGGATACGACGCTGCA-3′; forward, CGACGACTTTCA-GTCGGATGTT; reverse, 5′-GTGCAGGGTCCGAGGT-3′); miR-24 (RT primer, 5′-GTCGTATCCAGTGCAGGGTCCGAGGTATTCGCACTG-GATACGACCTGTTC-3′; forward, 5′-GCAGATGGCTCAGTTCAGCAG-3′; reverse, 5′-GTGCAGGGTCCGAGGT-3′); miR-205 (RT primer, 5′-GTCGTATCCAGTGCAGGGTCCGAGGTATTCGCACTGGATACGACCAGACT-3′; forward, CAGAAGTCCTTCATTCCACCGG; reverse, 5′-GTGCAGGGTCCGAGGT-3′); U6 (RT and reverse primer, 5′-GTGCA-GGGTCCGAGGT-3′; forward primer, 5′-CTCGCTTCGGCAGCACA-3′).
RNA isolation and reverse transcription-PCR
RNA was isolated using TRIzol reagent (Bio Basic, Markham, ON) RNA was reverse-transcribed using ReverTra Ace-α (Toyobo Engineering, Osaka, Japan). To detect the mRNA of hALK4, PCR was performed at 94°C for 15 seconds, 51°C for 30 seconds, and 68°C for 90 seconds, 30 cycles. Glyceraldehyde-3-phosphate dehydrogenase (GAPDH) expression was used as an internal control. To detect mature miR-24 expression, stem-loop reverse transcriptase (RT)-PCR was performed as described previously.19 Total RNA (2 μg) was reverse-transcribed and PCR was performed at 94°C for 15 seconds, 55°C for 30 seconds, and 68°C for 20 seconds, 40 cycles.
Northern blot analysis
Total RNA (30 μg) was separated on 15% denaturing polyacrylamide gels, electrotransferred to nylon membrane (Hybond), and hybridized with UltraHyb-Oligo buffer (Ambion, Austin, TX). Oligonucleotides complementary to mature miRNAs were end-labeled with T4 kinase (Takara, Kyoto, Japan). The blot was washed 3 times for 10 minutes each at room temperature in 3× SSC and 0.5% sodium dodecyl sulfate (SDS), and then 15 minutes in 1× SSC and 0.5% SDS and processed for autoradiography.
Isolation of CD34+ hematopoietic progenitor cells
Umbilical cord blood was collected from normal full-term pregnancies with consent as approved by the Research Ethics Committee of Qilu Hospital (Jinan, China). Mononuclear cells were isolated using Ficoll-Hypaque (1.077 ± 0.001 kg/L; Sigma). CD34+ cells were isolated by positive selection using the miniMACS immunomagnetic isolation system (Miltenyi Biotec, Glodbach, Germany) according to the manufacturer's instructions. The isolation system yielded approximately 90% CD34-positive cells.
Cell transfection
HEK293 cells were transfected with calcium phosphate precipitation, and K562 cells with TransFast transfection reagent (Promega) or electroporation. CD34+ hematopoietic progenitor cells (HPCs) were cultured in a serum-free medium for 48 hours, and then were transfected by electroporation as described previously20 with the following modifications: the cells in Opti-MEM containing 10% FBS were mixed with desired amount of plasmid DNA together with pEGFP-N1 or oligoribonucleotides with fluorescein isothiocyanate (FITC)-nonspecific oligoribonucleotide. The electroporation was performed with GenePulser Xcell (Bio-Rad Laboratories, Hercules, CA) at 220 V, 1600 μF. The transfection efficiency for K562 is obtained over 70%, and for CD34+ cells over 40% by electroporation. Electroporated HPCs were allowed to recover for 24 hours with fresh medium and then selected by fluorescence-activated cell sorting (FACS).
Luciferase assay
HEK293 cells or K562 cells were transfected with the indicated constructs or oligoribonucleotides, together with the internal control pRenilla-TK vector (20ng). Cells were stimulated with activin A (25 ng/mL) or TGF-β1 (1.25 ng/mL) for 16 hours before harvest for luciferase assay. Each experiment was performed in triplicate and the data represent the mean plus or minus standard deviation (SD) of 3 independent experiments after normalized to Renilla reniformis activity.
Benzidine staining
Cells (1.5 × 105) were treated with or without 25 ng/mL activin A. Three days later, cells were harvested and analyzed by benzidine staining.21
Colony-forming cell assay
Colony-forming cell (CFC) assay was performed in triplicate using human methylcellulose complete media (R&D Systems) according to the manufacturer's instructions. HPCs were cultured in 35-mm plates with the medium containing 1.3% methylcellulose, 25% FBS, 2% bovine serum albumin, 2 mmol/L l-glutamine, 0.05 mmol/L 2-mercaptoethanol, 50 ng/mL stem cell factor (SCF), 10 ng/mL interleukin-3 (IL-3), 3 U/mL erythropoietin (EPO), and 10 ng/mL granulocyte macrophage–colony-stimulating factor. Activin A (25 ng/mL) was added as indicated in Figure 5. To enumerate CFU-E-derived colonies, the dishes were examined for hemoglobinized and compact colonies with 8 or more cells on day 7 of culture. BFU-E was scored on day 14 and identified as large aggregates of 64 or more hemoglobinized cells or as clusters of 3 or more subcolonies with 8 or more hemoglobinized cells per subcolony.
Erythroid differentiation of HPCs and Wright-Giemsa staining
Purified CD34+ HPCs were cultured in Iscove's modified DMEM supplemented with 30% fetal calf serum, 2 mmol/L glutamine, 1 mg/mL deionized bovine serum albumin (Sigma), 50 pmol/L 2-mercaptoethanol (Merck, Whitehouse Station, NJ), 100 ng/mL recombinant human (rh) IL-3, 100 ng/mL rhSCF, and 6 units/mL rhEPO, and in the presence or the absence of activin A (25 ng/mL) as indicated. The cells were harvested at the indicated time. Wright-Giemsa staining was performed on cytospin preparations of cells with modified Wright-Giemsa solution (Sigma, WG16) according to the manufacturer's instructions.
Imaging processing and statistics
The cell images were visualized using a Leica DMIL microscope (Leica, Heidelberg, Germany) equipped with a Leica DC200 camera. All the images were processed with Adobe Photoshop 7.0 (Adobe Systems, Mountain View, CA). Images were obtained using 0.12 numeric aperture Planapo objective lens. Student t tests were performed to assess the significance of treatments vs controls. Asterisks in the figures represent P values of less than .05 to indicate statistical significance.
Results
MiR-24 targeted the 3′-UTR of hALK4 mRNA
To identify miRNAs that would regulate the expression of hALK4, we used a computational method based on the conservativeness across multiple species of the potential binding sites in the 3′-UTR of hALK4 mRNA and identified 4 potential miRNAs: miR-30a-3p, miR-30d, miR-24, and miR-205. To experimentally verify the computational prediction, we constructed a firefly luciferase reporter that contained the full-length 3′-UTR of hALK4 mRNA and whose expression was driven by the cytomegalovirus (CMV) promoter (Figure 1A). To express these miRNAs, approximately 500 bp of miRNA transcripts that cover the miRNA hairpin precursor and its native flanking sequence were generated, and the expression of these miRNAs were confirmed by stem-loop RT-PCR (Figure 1B) and by Northern blotting (data not shown). The reporter assay showed that only miR-24 was able to significantly repress luciferase expression (Figure 1B). Furthermore, the inhibitory effect of miR-24 on reporter expression was dose-dependent, but increasing concentrations of miR-205 had no effect on luciferase activity (Figure 1C), indicating that miR-24 specifically targets the hALK4 3′-UTR.
MiR-24 inhibited reporter activity through the 3′-UTR of hALK4 mRNA. (A) Schematic representation of the luciferase reporter constructs. The CMV promoter and the full-length 3′-UTR of hALK4 mRNA were inserted to pGL3-basic vector as indicated. (B) HEK293 cells were cotransfected with the hALK4–3′-UTR luciferase reporter (0.3 μg) and miRNA (1 μg) as indicated. At 48 hours after transfection, cells were harvested for luciferase assay (top panel). The expression of the 4 miRNAs was detected by stem-loop RT-PCR with U6 as loading control. The asterisk indicates a significant difference between miR-24 and the control (P < .05). (C) HEK293 cells were cotransfected with the hALK4–3′-UTR luciferase reporter and increasing amounts of miR-24 or miR-205 (1 μg). (D) Sequence of human miR-24/miR-189 stem-loop. (E) Detection of the miR-189 and miR-24 expression by Northern blot analysis in HEK293 cells transfected with the miR-24/miR-189 precursor vector. Con-miR, a vector expressing a nonspecific small RNA molecule (5′-AGCGGACTAAGTCCATTGCTT-3′) as a negative control miRNA. Reporter assay was performed in triplicate, and the data represent the mean plus or minus SD of 3 independent experiments after normalized to R reniformis activity.
MiR-24 inhibited reporter activity through the 3′-UTR of hALK4 mRNA. (A) Schematic representation of the luciferase reporter constructs. The CMV promoter and the full-length 3′-UTR of hALK4 mRNA were inserted to pGL3-basic vector as indicated. (B) HEK293 cells were cotransfected with the hALK4–3′-UTR luciferase reporter (0.3 μg) and miRNA (1 μg) as indicated. At 48 hours after transfection, cells were harvested for luciferase assay (top panel). The expression of the 4 miRNAs was detected by stem-loop RT-PCR with U6 as loading control. The asterisk indicates a significant difference between miR-24 and the control (P < .05). (C) HEK293 cells were cotransfected with the hALK4–3′-UTR luciferase reporter and increasing amounts of miR-24 or miR-205 (1 μg). (D) Sequence of human miR-24/miR-189 stem-loop. (E) Detection of the miR-189 and miR-24 expression by Northern blot analysis in HEK293 cells transfected with the miR-24/miR-189 precursor vector. Con-miR, a vector expressing a nonspecific small RNA molecule (5′-AGCGGACTAAGTCCATTGCTT-3′) as a negative control miRNA. Reporter assay was performed in triplicate, and the data represent the mean plus or minus SD of 3 independent experiments after normalized to R reniformis activity.
There are 2 human miR-24 genes, encoding miR-24-1 and miR-24-2.22,23 Mir-24-1, mir-23b, and mir-27b are encoded by an miRNA cluster on 9q22.1, whereas mir-24-2, mir-23a, and mir-27a are encoded by another homologous miR cluster on 19p13.2. The construct we generated contained miR-24-1 transcript and excluded mir-23b and mir-27b precursors. However, the human homologue of mouse miR-18924 seems to originate from the 5′ arm of the same precursor of miR-24-1 (Figure 1D), and a recent study suggested that miR-189 regulates the expression of the Tourette syndrome candidate gene SLITRK1.25 To examine which miRNA was generated from our miRNA expression construct, we used the probes complementary to miR-189 or miR-24 for Northern analysis and found that the miR-24 probe revealed a 500-nucleotide and a 22-nucleotide band in the miR-24 expressing cells but not in the cells expressing empty vector or control miRNA (con-miR; Figure 1E), corresponding to the miRNA transcript and the mature miRNA, respectively. However, the miR-189 probe uncovered only the 500-nucleotide miRNA transcript. This suggests that only miR-24 can be expressed in our experimental system and therefore is responsible for the inhibitory effect on reporter expression.
MiR-24 interfered with activin signaling via down-regulation of hALK4 expression
MiRNAs modulate gene expression either by targeting mRNAs for degradation or by repressing translation.12 To investigate how miR-24 modulates hALK4 expression, we examined the effects of miR-24 on the mRNA and protein levels of hALK4 in HEK293 cells, which are highly responsive to activin and TGF-β stimulation and have low miR-24 expression (Figure 1B). We observed that ectopic expression of miR-24 led to a 50% decrease of the hALK4 mRNA level in HEK293 cells (Figure 2A). Consistently, the endogenous hALK4 protein level was also apparently reduced by miR-24 (Figure 2B).
MiR-24 specifically interfered with activin signaling. RT-PCR (A) and Western blot analysis (B) of hALK4 expression in HEK293 cells transfected with various miRNA vectors as indicated. Quantitation of hALK4 mRNA levels after normalization to GAPDH and hALK4 protein levels to β-actin from 3 independent experiments were shown. (C) HEK293 cells transfected with indicated vectors were treated with activin A (25 ng/mL) for 1 hour and then harvested for anti-phospho-Smad2 Western blot analysis. Smad2 expression was examined with anti-Smad2 immunoblotting to verify protein expression. (D,E) HEK293 cells were cotransfected with ARE-luciferase and FoxH1 (D) or CAGA12-luciferase (E) along with indicated miRNA vectors, and treated with activin A (25 ng/mL) or TGF-β (1.25 ng/mL) for 16 hours before harvested for luciferase assay. (F) HEK293 cells were transfected with CAGA12-luciferase and active ALK4 (caALK4) with indicated miRNA vectors. Luciferase assay was performed at 48 hours after transfection. Reporter assay was performed in triplicate, and the data represent the mean plus or minus SD of 3 independent experiments after normalized to R reniformis activity.
MiR-24 specifically interfered with activin signaling. RT-PCR (A) and Western blot analysis (B) of hALK4 expression in HEK293 cells transfected with various miRNA vectors as indicated. Quantitation of hALK4 mRNA levels after normalization to GAPDH and hALK4 protein levels to β-actin from 3 independent experiments were shown. (C) HEK293 cells transfected with indicated vectors were treated with activin A (25 ng/mL) for 1 hour and then harvested for anti-phospho-Smad2 Western blot analysis. Smad2 expression was examined with anti-Smad2 immunoblotting to verify protein expression. (D,E) HEK293 cells were cotransfected with ARE-luciferase and FoxH1 (D) or CAGA12-luciferase (E) along with indicated miRNA vectors, and treated with activin A (25 ng/mL) or TGF-β (1.25 ng/mL) for 16 hours before harvested for luciferase assay. (F) HEK293 cells were transfected with CAGA12-luciferase and active ALK4 (caALK4) with indicated miRNA vectors. Luciferase assay was performed at 48 hours after transfection. Reporter assay was performed in triplicate, and the data represent the mean plus or minus SD of 3 independent experiments after normalized to R reniformis activity.
To explore whether miR-24 would interfere with activin signaling, Smad2 phosphorylation was determined. As shown in Figure 2C, ectopic expression of miR-24 suppressed activin-induced Smad2 phosphorylation. We analyzed the effect of miR-24 on the transcriptional responses of activin A or TGF-β using the activin/transforming growth factor-β (TGF-β)-responsive reporters activin response element (ARE)-luciferase, which is Smad2/Smad4-specific,26 and CAGA12-luciferase, which is Smad3/Smad4-specific.27 MiR-24 specifically decreased the activin A- but not TGF-β-induced expression of both reporters (Figure 2D,E). Furthermore, miR-24 did not interfere with the expression of CAGA-luciferase mediated by the constitutively active ALK4 (caALK4-T206D), which did not carry the 3′-UTR and was exogenously expressed with the CMV promoter (Figure 2F).
Taken together, these results suggest that miR-24 specifically interferes with activin signaling by targeting the 3′-UTR of hALK4 mRNA and reducing hALK4 expression.
Repression of hALK4 by miR-24 occurred via a conserved binding site in the 3′-UTR of hALK4 mRNA
MiRNAs execute their functions by forming miRNA-mRNA duplex through binding to respective target sites. The binding sites of miRNAs in their target genes are usually evolutionarily conserved and perfectly matched to the 5′ end of the miRNA.28 We found 2 potential binding sites of miR-24 in the 3′-UTR of hALK4 mRNA. One lies at 445-467 bp downstream of the stop codon, and the other at 985-1011 bp (Figure 3A). Both sites are conserved in several mammals. To confirm that repression of hALK4 by miR-24 occurs via the predicted miR-24 binding sites, we mutated these sites and introduced the mutant sequences into the 3′ end of the luciferase, yielding M1 and M2 mutants, respectively. Reporter assays revealed that M2 mutant was resistant to the miR-24-mediated repression, whereas miR-24 had the similar inhibitory effect on M1 mutant compared with wild-type 3′-UTR (Figure 3B). These data suggested that the sequence at 985-1011 bp is the major miR-24 binding site and further confirmed that miR-24 directly targets the 3′-UTR of hALK4 mRNA to execute its inhibitory function on activin signaling.
There is a miR-24 binding site in the 3′-UTR of hALK4 mRNA. (A) Sequence alignment between miR-24 and its 2 putative binding sites in the 3′-UTR of ALK4 mRNA from different species. One lies in 445-467 bp downstream of the stop codon of the 3′-UTR of hALK4 mRNA and the other in 985-1011 bp. (B) HEK293 cells were transfected with luciferase reporter containing the hALK4 3′-UTR with wild-type or mutated target sites (shown in A, M1, and M2), along with empty or miR-24 vector. Luciferase assay was performed 48 hours after transfection. Reporter assay was performed in triplicate and the data represent the mean plus or minus SD of 3 independent experiments after normalized to R reniformis activity. The asterisk indicates a significant difference between miR-24 and control vector (P < .05).
There is a miR-24 binding site in the 3′-UTR of hALK4 mRNA. (A) Sequence alignment between miR-24 and its 2 putative binding sites in the 3′-UTR of ALK4 mRNA from different species. One lies in 445-467 bp downstream of the stop codon of the 3′-UTR of hALK4 mRNA and the other in 985-1011 bp. (B) HEK293 cells were transfected with luciferase reporter containing the hALK4 3′-UTR with wild-type or mutated target sites (shown in A, M1, and M2), along with empty or miR-24 vector. Luciferase assay was performed 48 hours after transfection. Reporter assay was performed in triplicate and the data represent the mean plus or minus SD of 3 independent experiments after normalized to R reniformis activity. The asterisk indicates a significant difference between miR-24 and control vector (P < .05).
MiR-24 antagonized activin A-mediated erythroid differentiation of K562 cells
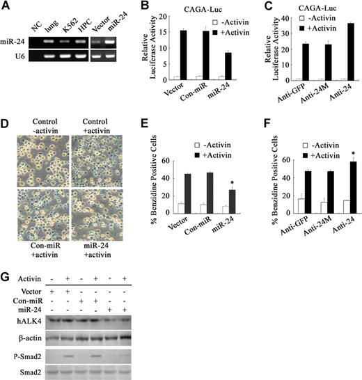
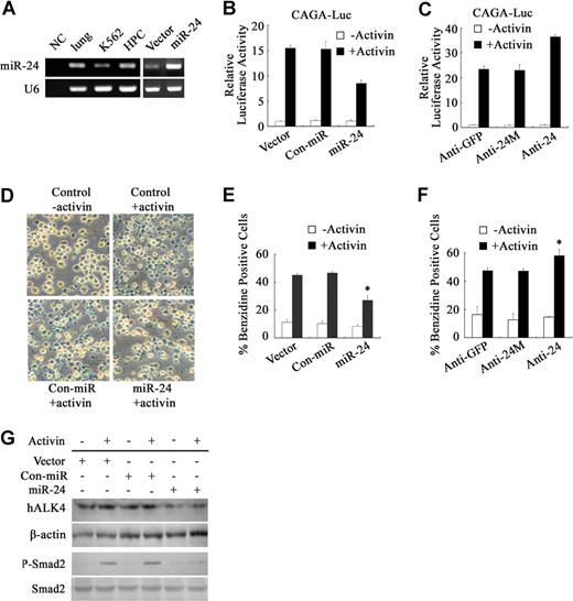
Expression profiling studies indicate that most miRNAs are under the control of developmental or tissue-specific signaling. MiR-24 is highly expressed in lung and heart, low in kidney, spleen, and thymus, and not detectable in brain and liver29 . It is well known that activin plays a critical role in promotion of hematopoiesis through its receptors.4 To investigate whether miR-24 functions in hematopoietic cells by regulating hALK4 expression, we first determined miR-24 expression in human hematopoietic cells. The results of stem-loop RT-PCR showed that miR-24 was expressed in K562 cells at a detectable level and highly expressed in HPCs, and the ectopic expression level of miR-24 was evidently higher than the endogenous miR-24 (Figure 4A).
MiR-24 reduces activin A-induced hemoglobin accumulation in K562 cells. (A) The expression of miR-24 in K562 cells and HPCs was assessed by stem-loop RT-PCR with U6 as loading control. Murine lung miR-24 was a positive control. K562 cells were cotransfected with CAGA12-luciferase along with miRNA vectors (B) or anti-miRNA oligoribonucleotides (C) as indicated. After treated with activin A (25 ng/mL) for 16 hours, the cells were harvested for luciferase assay. Reporter assay was performed in triplicate, and the data represent the mean plus or minus SD of 3 independent experiments after normalized to R. reniformis activity. K562 cells were transfected with the indicated constructs or anti-miRNA oligoribonucleotides. The transfected cells were placed in the absence or presence 25 ng/mL activin A for 3 days and processed for benzidine staining. The results are expressed as percentage of benzidine-positive (blue) cells compared with the total cell number. The values represent the means plus or minus SD of 3 separate experiments. A representative field (original magnification 100×) (D) and quantitation of 3 independent experiments (E,F) were shown. The asterisk indicates a significant difference between miR-24 and control vector or between anti-24 and anti-24M oligoribonucleotides (P < .05). (G) K562 cells were cotransfected with indicated miRNA plasmids and treated with activin A for 1 hour before the cells were harvested for Western blotting to reveal the protein levels of hALK4 (top panel), phospho-Smad2 (3rd panel), or total Smad2 (4th panel).
MiR-24 reduces activin A-induced hemoglobin accumulation in K562 cells. (A) The expression of miR-24 in K562 cells and HPCs was assessed by stem-loop RT-PCR with U6 as loading control. Murine lung miR-24 was a positive control. K562 cells were cotransfected with CAGA12-luciferase along with miRNA vectors (B) or anti-miRNA oligoribonucleotides (C) as indicated. After treated with activin A (25 ng/mL) for 16 hours, the cells were harvested for luciferase assay. Reporter assay was performed in triplicate, and the data represent the mean plus or minus SD of 3 independent experiments after normalized to R. reniformis activity. K562 cells were transfected with the indicated constructs or anti-miRNA oligoribonucleotides. The transfected cells were placed in the absence or presence 25 ng/mL activin A for 3 days and processed for benzidine staining. The results are expressed as percentage of benzidine-positive (blue) cells compared with the total cell number. The values represent the means plus or minus SD of 3 separate experiments. A representative field (original magnification 100×) (D) and quantitation of 3 independent experiments (E,F) were shown. The asterisk indicates a significant difference between miR-24 and control vector or between anti-24 and anti-24M oligoribonucleotides (P < .05). (G) K562 cells were cotransfected with indicated miRNA plasmids and treated with activin A for 1 hour before the cells were harvested for Western blotting to reveal the protein levels of hALK4 (top panel), phospho-Smad2 (3rd panel), or total Smad2 (4th panel).
Activin A can induce human erythroleukemia K562 cells to undergo erythroid differentiation and cause the accumulation of erythroid marker hemoglobin (Hb).3,7,21 To explore the role of miR-24 in erythroid differentiation, we first examined its activity in modulating activin signaling in K562 cells by reporter assay. As shown in Figure 4B, miR-24 attenuated the activin A-induced expression of CAGA-luciferase in K562 cells. 2′-O-methyl antisense oligoribonucleotides have been used to interfere with miRNA activity.30,31 To study the function of endogenous miR-24, we synthesized several such oligoribonucleotides. The miR-24 inhibitor anti-24 oligoribonucleotide enhanced the activin-mediated reporter expression whereas anti-GFP or anti-24M, which harbors 4 base substitution from anti-24, had no effect (Figure 4C). These data suggest that miR-24 regulates activin signaling in K562 cells at the endogenous level.
To assess the effect of miR-24 on activin-mediated erythroid differentiation, we examined activin A-mediated Hb accumulation in K562 cells by benzidine staining. As shown previously,3,7,21 activin A increased Hb production (Figure 4D). Overexpression of miR-24 but not control miRNA significantly inhibited the activin A-dependent Hb accumulation, in that the benzidine-stained Hb-positive cells dropped from 45% to 25% (Figure 4D,E). Furthermore, knockdown of endogenous miR-24 by anti-24 oligoribonucleotide further enhanced the activin A-promoted Hb accumulation, whereas anti-24M had no effect (Figure 4F). The miR-24 expression was unchanged by activin treatment in 3 days (data not shown). Consistent with the inhibitory effect of miR-24 on Hb accumulation, miR-24 specifically reduced the endogenous hALK4 protein and Smad2 phosphorylation (Figure 4G). Taken together, these results suggest that miR-24 interferes with activin signaling by targeting ALK4 expression and thus attenuates erythroid differentiation of K562 cells.
MiR-24 attenuated erythroid differentiation and promoted proliferation of HPCs
To investigate the effect of miR-24 on activin A-mediated hematopoietic development, primary CD34+ HPCs isolated from human umbilical cord blood were transfected with indicated plasmids and pEGFP-N1, or anti-24 oligoribonucleotide and FITC-labeled nonspecific oligoribonucleotide. Fluorescence-positive cells were selected by FACS and planted in methylcellulose-based media for colony-forming cell assay or in liquid erythroid differentiation media in the presence or absence of activin A. The number of CFU-Es, which represents the more mature erythroid progenitors, was counted 1 week later after planting, whereas BFU-E, which represents the primitive erythroid progenitors, was counted until 2 weeks. Ectopic expression of miR-24 led to approximately 30% decrease in the colony formation of both CFU-E and BFU-E (Figure 5A,B). When exogenous hALK4 (lacking the 3′-UTR) was coexpressed, miR-24 had no significant effect on colony formation (a slightly decrease of colony formation could be due to the inhibitory of miRNA on endogenous hALK4 expression). Ectopic expression of miR-24 also mildly repressed the forming of CFU-granulocyte/erythrocyte/macrophage/megakaryocyte, but had no influence on CFU-macrophage formation (data not shown). CFU-granulocyte and CFU-granulocyte-macrophage were rarely detected in our experimental system. These data suggest that miR-24 modulates erythroid differentiation but has no effect on macrophage development.
MiR-24 inhibits activin A-induced erythroid differentiation of CD34+ hematopoietic progenitor cells. (A-D) CD34+ HPCs were transfected with GFP and miRNA plasmids, the plasmid expressing ALK4 that lacks the 3′-UTR or anti-miRNA oligoribonucleotides as indicated. Then GFP-positive cells were sorted and placed for colony-forming cell assays in semisolid media. CFU-E was scored at day 7 (A,C) of culture and BFU-E at day 14 (B,D). The data represent the mean plus or minus SD of 3 independent experiments. The asterisks indicate a significant difference between control miRNA and miR-24 or between anti-24 and its mutant control (*P < .05; **P < .01). (E) CD34+ HPCs were maintained in liquid erythroid differentiation culture condition for 7 days. MiR-24 expression at the indicated times was detected by stem-loop RT-PCR, and endogenous ALK4 expression was detected by RT-PCR. (F,G) CD34+ HPCs were transfected with GFP and miRNA vectors or anti-miRNA oligoribonucleotides as indicated. Then GFP-positive cells were sorted and cultured in liquid differentiation media in the absence or presence of activin A. The differentiation state of the cells was determined by Wright-Giemsa staining of cytospin preparations, and cell numbers at different differentiation stages (F) or total cell numbers (G) were counted at the indicated times. For panel F, approximately 300 cells were counted from 3 different fields.
MiR-24 inhibits activin A-induced erythroid differentiation of CD34+ hematopoietic progenitor cells. (A-D) CD34+ HPCs were transfected with GFP and miRNA plasmids, the plasmid expressing ALK4 that lacks the 3′-UTR or anti-miRNA oligoribonucleotides as indicated. Then GFP-positive cells were sorted and placed for colony-forming cell assays in semisolid media. CFU-E was scored at day 7 (A,C) of culture and BFU-E at day 14 (B,D). The data represent the mean plus or minus SD of 3 independent experiments. The asterisks indicate a significant difference between control miRNA and miR-24 or between anti-24 and its mutant control (*P < .05; **P < .01). (E) CD34+ HPCs were maintained in liquid erythroid differentiation culture condition for 7 days. MiR-24 expression at the indicated times was detected by stem-loop RT-PCR, and endogenous ALK4 expression was detected by RT-PCR. (F,G) CD34+ HPCs were transfected with GFP and miRNA vectors or anti-miRNA oligoribonucleotides as indicated. Then GFP-positive cells were sorted and cultured in liquid differentiation media in the absence or presence of activin A. The differentiation state of the cells was determined by Wright-Giemsa staining of cytospin preparations, and cell numbers at different differentiation stages (F) or total cell numbers (G) were counted at the indicated times. For panel F, approximately 300 cells were counted from 3 different fields.
Because miR-24 is highly expressed in HPCs (Figures 4A, 5E), we attempted to investigate whether endogenous miR-24 plays a physiologic role in erythroid differentiation of HPCs. CD34+ HPCs were transfected with anti-24 or anti-24M oligoribonucleotides and then subjected to colony-forming assay. As shown in Figure 5C,D, miR-24 knockdown specifically increased the number of both CFU-E and BFU-E. The effect of anit-24 in the absence of exogenously added activin A could be through the autocrine activity of activin secreted by these cells. These results strongly indicated that miR-24 inhibited HPC differentiation along the erythroid lineage at both the early BFU-E stage and the late CFU-E stage.
The miRNA expression profile in hematopoietic lineages showed that miRNAs are differentially expressed during the course of hematopoietic development.14 To further assess the physiologic function of miR-24 in erythropoiesis, we examined the expression levels of miR-24 and hALK4 during erythroid differentiation of HPCs. Stem-loop RT-PCR analysis revealed that mature miR-24 was abundant in HPCs, but its expression markedly declined after day 3 culture in liquid erythroid differentiation condition (Figure 5E). Accordingly, hALK4 expression increased prominently at days 5 and 7, which was inversely correlated to miR-24 expression. These data suggest that miRNA-24 may be important to maintain hematopoietic cells at early stem-progenitor stages and block their erythroid differentiation through restraining hALK4 expression.
To analyze effects on erythroid differentiation, we placed CD34+ HPCs transfected with control, miR-24, or anti-24 oligoribonucleotide in liquid erythroid differentiation media in the presence or the absence of activin. Cell differentiation and proliferation were assessed over 15 days, during which CD34+ HPCs could complete their development into mature erythrocytes. We harvested the cells at indicated time points and determined their differentiation state by Wright-Giemsa staining (Figure 5F). Activin treatment accelerated the differentiation of HPCs to erythrocytes, and the promoting effect of activin became evident after 5 days of incubation (Figure 5F). Consistent with the results of colony formation assay, overexpression of miR-24 delayed the activin-induced erythroid differentiation of HPCs, whereas miR-24 knockdown had an opposite effect (Figure 5F). Most of the cells had already been differentiated to red cells after day 9 (data not shown). These results indicate that HPCs were more sensitive to activin stimulation at the late stages of erythroid differentiation when miR-24 level was low and ALK4 expression was accordingly high.
In agreement with the previous studies, activin treatment profoundly inhibited HPC proliferation (Figure 5G). MiR-24 knockdown enhanced the inhibitory effect of activin on cell growth, whereas ectopic miR-24 expression attenuated the antiproliferative effect of activin (Figure 5G). Together with the above data, these results suggest that miR-24 inhibits erythroid differentiation and promotes proliferation of HPCs by modulating activin signaling.
Discussion
In this study, we showed that miR-24 down-regulated hALK4 by targeting the 3′-UTR of its mRNA, reduced activin-mediated Smad2 phosphorylation, and attenuated the transcriptional responses of activin. The inhibitory effect of miR-24 on activin signaling is specific in that miR-24 did not affect the reporter expression induced by TGF-β although both activin and TGF-β share the common Smad pathway and have some common targets.9,–11 Furthermore, miR-24 specifically targets on the 3′-UTR of hALK4 mRNA because this miRNA has no effect on the transcriptional response of the constitutively active form of ALK4 as evaluated by reporter expression.
MiR-24 has been implicated in the regulation of cell growth and differentiation. Antisense inhibition of miR-24 promotes HeLa cell proliferation but attenuates A549 cell growth.30 MiR-24 was recently reported to down-regulate the expression of human dihydrofolate reductase (DHFR) by targeting the 3′-UTR of DHFR mRNA.32 A naturally occurring single nucleotide polymorphism (829C/T) in the DHFR gene, near the miR-24 binding site, results in DHFR overexpression and methotrexate resistance in the chemotherapeutic treatment to several malignancies. In addition, miR-24 expression is up-regulated during 12-O-tetradecanoylphorbol-13-acetate (TPA)-induced monocytic differentiation of human leukemia HL-60 cells,33 implying that it may function in hematopoietic differentiation. Here, we showed that miR-24 modulated erythropoiesis by influencing activin signaling in K562 cells and primary CD34+ HPCs. Overexpression of miR-24 antagonized activin A-mediated hemoglobin accumulation in K562 cells and caused approximately 30% decrease in the colony formation of both CFU-E and BFU-E of HPCs. We further demonstrated that the function of miR-24 in erythropoiesis is physiologically relevant in that inhibition of the endogenous miR-24 activity by antisense oligoribonucleotide specifically enhanced hemoglobin accumulation and the expansion of CFU-E and BFU-E. Although we cannot exclude the possibilities that other miRNAs may cooperate with miR-24 to block erythropoiesis by repressing hALK4 expression and that miR-24 may have other targets during erythroid differentiation at this moment, our data strongly suggested that miR-24 hampered erythropoiesis by disturbing activin signaling and that ALK4 was its major target, because exogenous expression of ALK4 was able to rescue the inhibitory effect of miR-24 on erythroid differentiation of HPCs. In agreement with our conclusion that miR-24 modulates erythropoiesis, recent bioinformatic and functional analyses indicated that multiple miRNAs, including miR-24, might maintain hematopoietic cells at an early stem-progenitor stage and block their differentiation to more mature cells.34
Other TGF-β family members, such as BMP2 and BMP4, have also been implicated in the regulation of hematopoiesis.35,36 BMP2 was suggested to act at the early stages of erythroid differentiation, whereas activin A functions on a more differentiated population when in vitro erythroid differentiation model of CD34+ progenitor cells from peripheral blood and bone marrow was used.37 In our liquid erythroid differentiation system of CD34+ HPCs, we found that miR-24 not only inhibited activin-induced erythroid differentiation but also rescued activin-induced cell growth arrest. More interestingly, the expression of endogenous miR-24 gradually and markedly declined after 3 days' differentiation. Accordingly, hALK4 expression was evidently increased at days 5 and 7, which was inversely correlated to miR-24 expression. Furthermore, the effect of activin to accelerate the erythroid differentiation of HPCs was evident after 5 days' incubation. These data suggest that miR-24 may be important to maintain hematopoietic cells at early stem-progenitor stages and block their erythroid differentiation through restraining hALK4 expression, and the decrease at day 14 of BFU-E derived colonies is due to an effect on the early stage of erythroid differentiation. The stimulatory activity of activin is prominent at late stages (after 5 days in our in vitro liquid differentiation system) when miR-24 level is low and ALK4 expression is accordingly high. At this moment, we are unable to pinpoint the specific differentiation stage when the activin action starts to be critical because the isolated CD34+ HPCs are not homogenous and the in vitro differentiation systems do not allow synchronized differentiation. In summery, our findings suggest for the first time that miR-24 modulates erythropoiesis by attenuating activin signaling.
The publication costs of this article were defrayed in part by page charge payment. Therefore, and solely to indicate this fact, this article is hereby marked “advertisement” in accordance with 18 USC section 1734.
Acknowledgments
We are grateful to Dr Dong Li and Dr Guo-Yun Wang (Qilu Hospital of Shandong University, Jinan, China) for collection of umbilical cord blood.
This work was supported by grants from the National Natural Science Foundation of China (30430360, 30500083, 30428002) and 973 Program (2004CB720002, 2006CB943401, 2006CB910700).
Authorship
Contribution: Q.W. performed most of the experiments and manuscript writing. Z.H. and H.X. performed bioinformatics analysis. C.J. made some constructs. X.-L.J. provided umbilical cord blood and helped with isolation of CD34+ cells. J.-D.J.H. guided bioinformatics analysis and provided help in data analysis and discussion. Y.-G.C. was involved in experiment design, data analysis, and manuscript writing.
Conflict-of-interest disclosure: The authors declare no competing financial interests.
Correspondence: Ye-Guang Chen, PhD, Department of Biological Sciences and Biotechnology, Tsinghua University, Beijing 100084, China; e-mail: ygchen@tsinghua.edu.cn.





This feature is available to Subscribers Only
Sign In or Create an Account Close Modal