Abstract
Use of all-trans-retinoic acid (ATRA) in combinatorial differentiation therapy of acute promyelocytic leukemia (APL) results in exceptional cure rates. However, potent cell differentiation effects of ATRA are so far largely restricted to this disease and long-term survival rates in non-APL acute myelogeneous leukemia (AML) remain unacceptably poor, requiring development of novel therapeutic strategies. We demonstrate here that myelomonocytic growth factors (granulocyte colony-stimulating factor [G-CSF] and/or granulocyte macrophage colony-stimulating factor [GM-CSF]) potentiate differentiation effects of ATRA in different AML cell lines and primary cells from patients with myeloid leukemia. The ligand-dependent activities of endogenous and transiently expressed retinoic acid receptor alpha (RARα) isoforms can be potentiated by G/GM-CSF in U-937 cells and correlate with increased expression of ATRA-inducible RARα2 isoform. Specific inhibitors of mitogen mitogen-activated protein kinase (MAPK) (MEK)-1/-2 or p38 extracellular signal-related kinase (ERK) kinase diminish the ATRA as well as ATRA and G/GM-CSF-induced activation of the RARα proteins and decreased the differentiation-induced decline in cell numbers. Our data demonstrate that acting, at least in part, via the MAP kinase pathways, myelomonocytic growth factors enhance ATRA-dependent activation of the RARα isoforms and maturation of myeloid leukemia cells. These results suggest that combinatorial use of these agents may be effective in differentiation therapy of AML. (Blood. 2005;105:341-349)
Introduction
Retinoids regulate growth and differentiation of normal and malignant cells.1 In the hematopoietic system, all-trans retinoic acid (ATRA) has been shown to inhibit growth, induce differentiation of myelomonocytic progenitor cells, and to enhance self-renewal of more immature multipotent stem cells.2,3 In acute promyelocytic leukemia (APL) ATRA is a potent inducer of APL cell differentiation, and its use in anti-APL therapy markedly improved survival and prognosis of patients with this disease.4 This ability of APL cells to respond to ATRA with terminal differentiation is likely due to the presence of RARα gene translocation and expression of the RARα chimeric proteins, which do not respond to physiologic levels of ATRA. Pharmacological doses of ATRA trigger the dissociation of nuclear receptor co-repressors from such “dominant-negative” RARα-fusion proteins.5-9 These findings underscore the importance of ATRA signaling in myeloid cell differentiation.3
Nevertheless, the use of ATRA as a single agent has not been successful in other types of acute myelogeneous leukemia (AML), where long-term survival rates remain low at 25% (http://seer.cancer.gov/cgi-bin/csr/1975_2001/search.pl#results). Although ATRA by itself has not been effective in non-APL AML cell differentiation, potential use of ATRA in combination with other factors such as histone deacetylase inhibitors,10 granulocyte colony-stimulating factor (G-CSF),11,12 and granulocyte-macrophage colony-stimulating factor (GM-CSF)13 has been evaluated in some studies. Recently, we have demonstrated that ATRA and G/GM-CSF cooperate to promote myelomonocytic differentiation in murine pluripotent myeloid progenitor cells. This differentiation induction was associated with increased expression of ATRA-inducible RARα2 isoform.14 Although these findings indicated a cross-talk between ATRA and myelomonocytic growth factors (GFs), the downstream signaling cascades that could be involved in the potential activation of RARα expression by G/GM-CSF remain unknown. In order to further investigate the relationship between myelomonocytic GFs and ATRA, particularly in the context of human leukemic cell differentiation, we have used AML as a model. We demonstrate that through MAP kinase pathways G- and GM-CSF are able to potentiate transcriptional activities of liganded RARα1 and α2 isoforms and enhance ATRA-induced gene expression and myeloid differentiation of human leukemic cells. Convergence of these 2 major signaling pathways in myeloid differentiation reinforce the view that combinatorial use of retinoids with myelomonocytic growth factors (GFs) may benefit AML therapy.
Materials and methods
Cell culture and reagents
ATRA and Campthotecin were obtained from Sigma (Dorset, United Kingdom). Human recombinant G-CSF and GM-CSF were purchased from Peprotech (London, United Kingdom). MAP kinase inhibitors, U0126 (1,4-diamino-2,3-dicyano-1,4-bis(2-aminophenylthio)butadiene) and SB203580-hydrochloride (4-(4-fluorophenyl)-2-(4-methylsulfinphenyl)-5-(4-pyridyl)1H-imidazole, HCl) were obtained from Calbiochem (Nottingham, United Kingdom). The following concentrations were used unless otherwise noted: G-CSF, 1000 U/mL; GM-CSF, 50 U/mL; ATRA, 5 × 10-7 M; U0126, 10 μM; SB203580, 1 μM; and Campthotecin, 5 μM. Using SB203580 at 1 μM ensured the specific inhibition of p38.15 Human myeloid leukemia (U-937, AML-M5 and Kasumi-1, AML-M2) cell lines were obtained from DSMZ (Braunschweig, Germany). The NB-4 (AML-M3) cell line was a gift from M. Lanotte (Hôpital St Louis, Paris, France). Following approval from the Research Ethics Committee of AML samples (normal karyotype) were taken from patients at diagnosis, and the chronic myeloid leukemia (CML) t(9;22)(q34;q11) sample was derived from a patient at blast crisis. The purity of leukemic blasts was higher than 80%. Mononuclear cells were separated by gradient centrifugation (Lymphoprep, AXS-Shield, Oslo, Norway) of T-cell-depleted bone marrow samples. Cells were cryopreserved in RPMI 1640 (Invitrogen, Paisley, United Kingdom) with 70% fetal calf serum (FCS) and 10% dimethyl sulfoxide (DMSO). All myeloid leukemia cells were maintained in RPMI 1640 supplemented with 10% FCS, 100 U/mL penicillin, and 100 μg/mL streptocmycin (P/S) at 37°C and 5% CO2 unless otherwise noted.
For differentiation assays, cells were seeded at 2 × 106 cells/3 mL in 6-well plates. Expression of CD11b was estimated by fluorescence-activated cell sorting (FACS) on day 3 after seeding. Cells (2 × 105) were washed twice in phosphate-buffered saline (PBS), 5% FCS, and incubated for 7 minutes at room temperature with 100 μL PBS, 5% FCS, 1% vol/vol mouse anti-human CD11b-fluorescein isothiocyanate (FITC)-conjugated monoclonal antibody (MCA551F, Serotec, Oxford, United Kingdom). Negative controls were performed using the same amount of isotype-specific FITC-conjugated mIgG1 (MCA928F, Serotec). After 2 washes cells were resuspended in 0.5 mL PBS. To label dead cells, 0.1 μL To-Pro fluorescence dye (Molecular Probes To-Pro 642/661, Eugene, OR) was added. Only viable cells were gated and analyzed for CD11b expression in a FACSCalibur (Becton Dickinson, San Jose, CA) with CellQuest software, version 3.2 (Becton Dickinson).
Cytospins were prepared after 5 days of culture by centrifugation of 3 × 105 cells in 150 μL PBS at 350 rpm for 7 minutes using polysine-coated glass slides. Cytospin slides were stained at room temperature by May-Grünwald-Giemsa technique and more than 200 cells per sample were examined using the Axioskop 2plus microscope with Achroplan 63 ×/0.95 OD lenses (Carl Zeiss Vision GmbH, Muenchen-Hallbergmoos, Germany). Photographs of stained, uncovered cells were taken with an AxioCam MRC camera and acquired for processing via AxioVision 3.1 software (Carl Zeiss).
To measure the effect of MAP kinase inhibitors on growth and differentiation, U-937 cells were seeded at 1 × 106/2 mL in serum-free medium (SFM) in 6-well plates. Inhibitors were added 10 minutes prior to ATRA and G/GM-CSF. Vehicle (DMSO) was used as a negative control. After 16 hours 1 mL RPMI, 30% FCS was added, and cells were kept in logarithmic growth. After 72 hours 300 μL cell suspension was removed for FACS analysis, and after 120 hours viable cells were counted applying trypan blue exclusion dye (0.4%).
Reverse transcription-polymerase chain reaction (RT-PCR)
RNA was isolated from 1 × 106 cells using RNA-Bee (Biogenesis, Poole, United Kingdom). RT reaction was performed as described,16 using a specific primer mixture (100 nM porphobilinogen deaminase [PBDG], 100 nM β-2′Microglobin [β2M],17 200 nM RT-RAR, 1 mM random hexamers), and Moloney murine leukemia virus (M-MLV) reverse transcriptase (Invitrogen). Primers and probe sequences are listed in Table 1. Real-time PCR was performed using the Eurogentec, qPCR Core Kit (Eurogentec, Southampton, United Kingdom) in an ABI Prism 7700 Sequence detector (Applied Biosystems, Foster City, CA). Quantitative PCR was carried out using a first denaturation step at 95°C for 10 minutes followed by 45 cycles of denaturation at 95°C for 10 seconds and annealing/elongation at 58 to 60°C for 1 minute.
Primer and probe sequences
Sequences 5′-3′ . | Product size . |
|---|---|
| RARα2-For: GCCTGTTTGCTCCCAGAGAA | 177 bp |
| RARα-Rev: AAAGCAAGGCTTGTAGATGCG | |
| RARα2-Probe: FAM-CGCTCCGGACTCCGCTTTGGAAT-TAMRA | |
| RARα1-For: CTCCAGCACCAGCTTCCAGT | 139 bp |
| RARα-Rev: AAAGCAAGGCTTGTAGATGCG | |
| RARα1-Probe: FAM-CCACCATTGAGACCCAGAGCAGCAG-TAMRA | |
| β2M-For: TGACTTTGTCACAGCCCAAGATA | 85 bp |
| β2M-Rev: AATCCAAATGCGGCATCTTC | |
| β2M-Probe: VIC-TGATGCTGCTTACATGTCTCGATCCCA-TAMRA | |
| PBGDG-For: GGAGCCATGTCTGGTAACGGCA | 81 bp |
| PBGD-Rev: GGTACCCACGCGAATCACTCTCA | |
| PBGD-Probe: VIC-TGCGGCTGCAACGGCGGAAGAAA-TAMRA | |
| RT-RAR: TGGATGCTGCGGCGGAAGAAGCCCTTGCAG |
Sequences 5′-3′ . | Product size . |
|---|---|
| RARα2-For: GCCTGTTTGCTCCCAGAGAA | 177 bp |
| RARα-Rev: AAAGCAAGGCTTGTAGATGCG | |
| RARα2-Probe: FAM-CGCTCCGGACTCCGCTTTGGAAT-TAMRA | |
| RARα1-For: CTCCAGCACCAGCTTCCAGT | 139 bp |
| RARα-Rev: AAAGCAAGGCTTGTAGATGCG | |
| RARα1-Probe: FAM-CCACCATTGAGACCCAGAGCAGCAG-TAMRA | |
| β2M-For: TGACTTTGTCACAGCCCAAGATA | 85 bp |
| β2M-Rev: AATCCAAATGCGGCATCTTC | |
| β2M-Probe: VIC-TGATGCTGCTTACATGTCTCGATCCCA-TAMRA | |
| PBGDG-For: GGAGCCATGTCTGGTAACGGCA | 81 bp |
| PBGD-Rev: GGTACCCACGCGAATCACTCTCA | |
| PBGD-Probe: VIC-TGCGGCTGCAACGGCGGAAGAAA-TAMRA | |
| RT-RAR: TGGATGCTGCGGCGGAAGAAGCCCTTGCAG |
Transient transfections and reporter assays
Transient transfections of U-937 cells were performed by electroporation using 18 μg of one of the following reporter plasmids: pREP4-(DR5G)3-HSV-thymidine kinase (tk)-luciferase (luc), pREP4-hRARα2luc (human RARα2 promoter-luciferase), pREP4-hRARα2-5′UTRluc (human RARα2 promoter and 5′-untranslated region-luciferase) or promoterless pREP4-luc vector (see Figure 3A for schematics). The pREP4-(DR5G)3-tkluc was derived from pT109-(DR5G)3-tkluc18 and contains 3 copies of the DR5G element (5′-TAGGGGTCACCGAAAGGTCACTCCATTAGGGGTCACCGAAAGGTCACTCCATTAGGGGTCACCGAAAGGTCACTC-3′) and HSV-tk minimal promoter in Bgl II sites of pREP4 (Invitrogen).
Retinoic acid response element (RARE) is sufficient for synergistic activation of endogenous RAR activity by ATRA and GFs. (A) Schematic representation of luciferase reporters used to transfect U-937 cells. Numbers indicate sequences present in each construct and correspond to sequence with GenBank accession AF283809. (B) Induction of different luciferase reporter activities was measured 18 hours after treatment with indicated agents compared with uninduced luciferase activity. The activity of the control reporter lacking RARE and the β-galactosidase levels were not affected by any of the mediators (not shown). The results show the mean (number above bars) ± SD of one experiment done in duplicates, which has been repeated twice with similar results.
Retinoic acid response element (RARE) is sufficient for synergistic activation of endogenous RAR activity by ATRA and GFs. (A) Schematic representation of luciferase reporters used to transfect U-937 cells. Numbers indicate sequences present in each construct and correspond to sequence with GenBank accession AF283809. (B) Induction of different luciferase reporter activities was measured 18 hours after treatment with indicated agents compared with uninduced luciferase activity. The activity of the control reporter lacking RARE and the β-galactosidase levels were not affected by any of the mediators (not shown). The results show the mean (number above bars) ± SD of one experiment done in duplicates, which has been repeated twice with similar results.
Mammalian 2-hybrid assays were carried out by cotransfecting U-937 cells with 2.2 μg pGAL4(DBD)-N-CoR, 7.8 μg pVP16-RARα 1 or 2, and 8 μg pGAL4(UAS)5-tkluc. The above expression vectors, which contain complete coding regions of N-CoR or RARs, and the pGAL4(UAS)5-tkluc reporter, which contains GAL4 binding sites, have been described previously.19
To measure RARα activities cells were transfected with 18 μg DNA containing 12 μg pGAL4(UAS)5-tkluc and 6 μg pGAL4(DBD)-RARα1 or 2, or pGAL4(DBD)-RARα2(A74/A77). The pGAL4(DBD)RARα2(A69/A72) mutant in the putative MAP kinase phosphorylation sites was constructed by PCR amplification of a modified NdeI/Bsu36 fragment and substitution of the corresponding region in the pGAL4(DBD)-RARα2. PCR-derived sequences were verified by DNA sequencing. All GAL4(DBD)-based RAR vectors contain full coding regions for the indicated nuclear receptors cloned in frame with and downstream from the GAL4(DBD) sequences.
To address the effect of MAP kinase overexpression on RARα activity, U-937 cells were cotransfected with 9 μg pREP4-(DR5G)3-tkluc and 13 μg of constitutively active pBABE-MEK-1 E217/E221,20 or with the pEXV-CSBP-2,21 which contains the full-length p38α-2 gene. These MEK1 and p38α expression vectors were kindly provided by C. Marshall (ICR, London, United Kingdom). As an internal control 2 μg pMB1-CMV-lacZ was included in all transfection assays.22
For transfections, cells (25 × 106) in logarithmic growth were washed in OPTI-MEM I (Invitrogen) and resuspended in 300 μL OPTI-MEM I per cuvette (Gene Pulser 0.4 cm, Bio-Rad, Herts, United Kingdom). DNA was added and cells were rested for 10 minutes at RT. Electroporation was performed in a Gene Pulser II (Bio-Rad) at 270 V, 800 μF. Cells were allowed to recover for 3 hours in RPMI 1640, 10% FCS, P/S. Prior to incubation with MAP kinase inhibitors, cells were transferred after 1 hour recovery into SFM and rested for 2 hours. After incubation for 14 to 18 hours with and without agents, luciferase and β-galactosidase activities were measured following manufacturer's instructions (Luciferase/β-galactosidase EnzymeAssay System, Promega, Southampton, United Kingdom).
Annexin V staining
Annexin V-FITC/To-Pro staining was used to quantify the percentage of cells that are undergoing apoptosis. After 4 or 24 hours treatment with ATRA and/or GFs, 105 cells were stained using the Annexin V-FITC apoptosis detection kit II (BD Biosciences Pharmingen, Oxford, United Kingdom). Camptothecin was applied as a positive control, and blocking with unlabeled Annexin V was used to demonstrate specificity of the Annexin V-FITC labeling.
Western blot of phosphorylated kinases
Cells were serum deprived for 2 hours, and then 8 × 106 cells were pretreated for 15 minutes with U0126 (10 and 50 μM) for MEK or SB203580 (1 and 5 μM) for p38 inhibition, respectively. Control cells were not pretreated. After stimulation with ATRA and GFs for 10 minutes or with 10% FCS for 4 hours, cells were collected by centrifugation and cell pellets were solubilized in 50 μL lysis buffer (50 mM Tris [tris(hydroxymethyl)aminomethane], pH 7.5, 2mM EDTA [ethylenediaminetetraacetic acid], 1% NP-40, 5 mM Na4P2O7, 150 mM NaCl, 1 mM phenylmethylsulfonyl flouride, 1 mM sodium orthovanadate, 5 mM NaF, and protease inhibitors). Following centrifugation at 15 000 × g for 20 minutes at 4°C, 20 μg of the supernatant protein was resolved by 10% sodium dodecyl sulfate-polyacrylamide gel electrophoresis (SDS-PAGE). Proteins were transferred onto nylon membrane and blotted with a rabbit anti-phospho-MAPKAPK-2 (Thr334) polyclonal (Cell Signaling, Beverly, MA) or mouse anti-phosphothreonine ERK-1&2 monoclonal (Sigma) antibodies. After incubating with appropriate secondary antibodies, proteins were visualized by ECLplus system (Amersham, Little Chalfont, United Kingdom). Membranes were stripped and reblotted for detection of total MAPKAPK-2 or ERKs with rabbit anti-MAPKAPK-2 or anti-p42/44 antibodies (Cell Signaling).
Statistical analysis
Statistics were calculated with STATISTICA'99/5.5 (StatSoft, Tulsa, OK) software using Mann-Whitney U test. Statistical significance is indicated with ***/+++ for P < .001, **/++ for P < .01, and */+ for P < .05. Asterisk shows differences between control and treated samples, whereas “plus” signs show differences between treated samples. If not otherwise noted, “n” represents the number of independent experiments.
Results
G/GM-CSF potentiate ATRA-induced myelomonocytic differentiation of myeloid leukemia cells
To examine the effects of ATRA and G/GM-CSF on human leukemic cells, we used these agents to treat different AML cell lines and samples derived from patients with myeloid leukemia. Cellular differentiation was assessed by flow cytometric analysis of the CD11b expression and cell morphology. FACS analysis of the percentage of CD11b-positive cells, as a marker of myelomonocytic maturation, showed that either ATRA or GFs increased the number of differentiated cells in all cell lines, although to a lower extent than when used together. The mean of CD11b fluorescence intensity, reflecting the degree of maturation, followed this pattern (Figure 1A, red line in histogram). Different degrees of cooperation between G/GM-CSF and ATRA in differentiation induction of U-937, NB-4, and Kasumi-1 AML cell lines were observed, with the greatest effects of both agents in U-937 cells. The results of 3 different patient samples (2 AML, 1 CML) were more variable. Incubation with ATRA on its own increased the number of CD11b-positive cells minimally and only in AML-M2 cells, whereas G/GM-CSF alone led to an increase by 10% to 16% in all samples. Cotreatment with ATRA resulted in a further increase of CD11b-positive cells by 25% for AML-M2, and the mean levels of CD11b expression (red line) also increased in the patient with CML (Figure 1B).
Induction of myelomonocytic differentiation by ATRA and/or G/GM-CSF in myeloid leukemia cell lines and patient samples. (A,B) Flow cytometric detection of CD11b expression using FITC-labeled mouse anti-human CD11bmAb. After 3 days of treatment with differentiating agents (as indicated), the numbers of CD11b cells (above bars) and the mean values of CD11b fluorescence intensity (red line) were determined compared with untreated control cells. Three different cell lines (A) and 3 patient samples (B) have been investigated with 10 000 (A) and 5000 (B) viable cells being analyzed in each case. IgG1-negative control levels were deducted from all values. (C,D) Morphological appearance following May-Grünwald staining of myeloid leukemia cell lines (C) and patient cells (D), which were treated with ATRA and G/GM-CSF for 5 days or untreated (control). Original magnification: × 63.
Induction of myelomonocytic differentiation by ATRA and/or G/GM-CSF in myeloid leukemia cell lines and patient samples. (A,B) Flow cytometric detection of CD11b expression using FITC-labeled mouse anti-human CD11bmAb. After 3 days of treatment with differentiating agents (as indicated), the numbers of CD11b cells (above bars) and the mean values of CD11b fluorescence intensity (red line) were determined compared with untreated control cells. Three different cell lines (A) and 3 patient samples (B) have been investigated with 10 000 (A) and 5000 (B) viable cells being analyzed in each case. IgG1-negative control levels were deducted from all values. (C,D) Morphological appearance following May-Grünwald staining of myeloid leukemia cell lines (C) and patient cells (D), which were treated with ATRA and G/GM-CSF for 5 days or untreated (control). Original magnification: × 63.
Leukemic cell differentiation, as reflected by morphologic changes, also has been evaluated in all samples after May-Grünwald-Giemsa staining (Figure 1C, D). Relative to untreated controls, all samples that were treated with ATRA and G/GM-CSF displayed reduced nucleus-to-cytoplasm ratios, indicating a more mature morphology. The dark blue-gray cytoplasm became lighter and sometimes contained granules. Indented-shaped nuclei also were observed. The disappearance of nucleoli and appearance of a more aggregated pattern of nuclear chromatin accompanied the transition from blasts into more mature cellular phenotypes and cessation of cell division. Examination of selected samples with Nitroblue tetrazolium (NBT) test,23 which measures the quantitative reduction of NBT to formazan by phorbol myristate acetate-induced reduced nicotinamide adenine dinucleotide phosphate oxidase activity, confirmed myeloid differentiation in ATRA and G/GM-CSF-treated samples compared with untreated controls (data not shown).
Induction of myelomonocytic differentiation by ATRA and G/GM-CSF results in enhancement of ATRA-inducible RARα2 isoform expression
A functional RARα signaling pathway is required for differentiation of APL cells, a process reflected by changes in expression of ATRA-responsive genes,24 such as RARα.14 To analyze the effects of G/GM-CSF with and without ATRA on the RARα gene expression in AML cell lines, we performed a quantitative real-time RT-PCR. Quantification of absolute RARα1 and α2 expression levels in untreated myeloid leukemia cells showed that the basal expression of RARα1 was up to 23-fold higher than that of the RARα2 in all cell lines and patient samples that were examined (Figure 2A). Consistent with changes in CD11b expression and morphology, we demonstrated additive and/or synergistic effects of ATRA and G/GM-CSF on RARα2 expression in NB4, U937, and Kasumi cell lines (Figure 2B). Relative to untreated cells, incubation with ATRA and G/GM-CSF for 48 hours resulted in an 8- to 22-fold up-regulation of RARα2 expression in these cell lines and up to a 4-fold increase relative to treatment with ATRA alone (P < .05, calculated from 3 cell lines). Highest induction of RARα2 expression by treatment with both ATRA and G/GM-CSF was seen in the AML-M2 (Kasumi-1) cell line. Minor changes in RARα1 expression also were detected. Consistent with the effects on differentiation induction, up-regulation of RARα2 also was observed with either ATRA or GFs alone, although to a smaller extent than with all agents together (Figure 2B). Comparison of treatment with ATRA and G-CSF or GM-CSF or with both GFs showed that application of both growth factors together induces the highest level of RARα2 expression in U-937 cells (data not shown). Time course experiments (8, 24, and 72 hours) revealed that RARα2 enhancement already was detectable after 8 hours; however, maximal effects were reached after treatment for 24 to 48 hours (data not shown), possibly reflecting accumulation and stability of RARα2 mRNAs. Changes in RARα2 expression also have been evaluated in cells derived from patients with leukemia. Due to a limited number of cells that can be obtained from patients, we were only able to analyze RARα2 expression in the AML-M1 and CML samples. Consistent with the data derived from leukemic cell lines, RARα2 expression also was induced in these patient samples. Relative to untreated controls, ATRA and G/GM-CSF treatment led to a 5- and 2-fold increase of RARα2 expression in the CML and AML-M1 samples, respectively (data not shown). As noted previously this increase in RARα2 expression was proportional to the observed degree of myelomonocytic differentiation.
Induction of RARα2 expression during myelomonocytic maturation of leukemia cells. (A) Baseline expression levels of RARα1 and α2 in untreated myeloid leukemia cell lines and patient samples. Data are presented as mean (numbers above bars) ± SD from triplicates. (B) Levels of RARα1 and α2 expression 48 hours after induction with ATRA and/or G/GM-CSF compared with untreated control. The panels show the mean ± SD of one representative experiment done in triplicate. The results have been repeated in independent experiments: U937, n = 3; NB-4, n = 2; Kasumi, n = 1. Standard curves based on plasmid DNA, or concentrated samples using 2 different housekeeping genes were used to quantify the expression levels of RARα1 and α2. Negative controls without template were included in each experiment.
Induction of RARα2 expression during myelomonocytic maturation of leukemia cells. (A) Baseline expression levels of RARα1 and α2 in untreated myeloid leukemia cell lines and patient samples. Data are presented as mean (numbers above bars) ± SD from triplicates. (B) Levels of RARα1 and α2 expression 48 hours after induction with ATRA and/or G/GM-CSF compared with untreated control. The panels show the mean ± SD of one representative experiment done in triplicate. The results have been repeated in independent experiments: U937, n = 3; NB-4, n = 2; Kasumi, n = 1. Standard curves based on plasmid DNA, or concentrated samples using 2 different housekeeping genes were used to quantify the expression levels of RARα1 and α2. Negative controls without template were included in each experiment.
Synergistic activation of RARα isoforms by ATRA and G/GM-CSF involves MAP kinase signaling
The observed effects of ATRA and GFs on RARα2 expression can be due to GF-mediated activation of transcription factors other than RARs, which may bind to the RARα2 promoter, and/or a direct modification of the RARα proteins and/or their co-regulators. To distinguish between these possibilities, we transiently transfected U-937 cells with reporter constructs containing the RARα2 promoter or 3 copies of DR5G retinoic acid response element (RARE) (reporter 1 to 3, Figure 3A). As expected, ATRA activated all of these reporters (Figure 3B). Higher activity of the minimal RARE element is most likely due to the fact that it contains 3 copies of the DR5G sequence, whereas there is only one copy in each of the RARα2 promoter constructs. Incubation with G/GM-CSF increased by 2- to 4-fold the transcriptional activation of all 3 reporters by ATRA. This increase of ATRA-induced reporter activities was independent of the different promoter sequences, showing that RARE was sufficient to reflect the potentiation of ATRA-induced transcriptional activation by G/GM-CSF, which alone did not significantly change any of the reporter activities. Neither the activity of a control reporter lacking the RARE nor the β-galactosidase expression vector that was used to control the transfection efficiency was affected by ATRA and G/GM-CSF (data not shown).
To exclude a possibility that the observed enhancement on ATRA responsive reporter activity by G/GM-CSF could be due to an increase in expression of endogenous RARs by GFs, the above results were confirmed using RARα1 and RARα2 sequences fused with a GAL4 DBD and a reporter containing a minimal tk-promoter with 5 GAL4 DNA binding sites. Induction of the transcriptional activity of both pGAL4(DBD)-RARα1, n = 3, and pGAL4(DBD)-RARα2, n = 2, (Figure 4A, B, respectively) by ATRA (P < .001) was doubled by co-incubation with G/GM-CSF (P < .001). In similar assays G/GM-CSF did not affect transcriptional activities of RXRα (data not shown), indicating that contribution of RXR is unlikely to account for the observed cooperation between ATRA and G/GM-CSF to activate the 2 RARα isoforms.
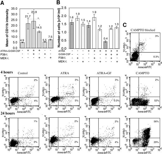
GFs and ATRA activate RARα through MAP kinases. MAP kinases can mimic the action of GFs on ATRA-induced RARα activity. U-937 cells were transfected with pGAL4(UAS)5-luc, pMB1-CMV-lacZ and pGAL4(DBD)-RARα1 (A), or pGAL4(DBD)-RARα2 (B). Data are presented as mean ± SD of 3 (A) or 2 (B) independent experiments done in triplicates. Induction of exogenous RARα1 (A) and RARα2 (B) transcriptional activity by ATRA and G/GM-CSF was measured after 18 hours. MEK-1 and-2 inhibitor (U0126) and p38 inhibitor (SB203580) were added 10 minutes prior to differentiating agents in SFM. The inhibitors had no effect on the basal luciferase activity, and β-galactosidase level remained unchanged. (C) This experiment is as in panel B but measures the efficiency of the MAP kinase-inhibitors on the activities of the endogenous RARα receptors. U-937 cells have been transiently transfected with the ATRA-responsive reporter PREP4-(DR5G)3-tk-luc and the pMB1-CMV-lacZ control plasmid. Data are shown from 3 independent experiments done in duplicates, mean ± SD. (D) ATRA-induced activity of a reporter (PREP4-(DR5G)3-tk-luc) was measured 18 hours after cotransfection with either constitutively activated (active) MEK (pBABE-MEK-1 E217/E221) or equal amount of empty vector (inactive) control (pBABE-puro). In a separate experiment, expression of p38α-2 (pEXV-CSBP-2 [active] versus equal amount of empty pEXV vector control [inactive], as indicated) also stimulated ATRA-induced reporter activity. Data are shown from one representative experiment each, which has been repeated with similar results. Values are presented as mean ± SD from quadruplicates. (E) The additional increase of ATRA-induced GAL4-driven luciferase activity by G/GM-CSF has been measured in U-937 cells comparing the pGAL4(DBD)-RARα2 with the pGAL4(DBD)-RARα2 (A74/77) mutant. Amino acid numbers 74 and 77 are relative to the RARα1 sequence. The numbering for the identical amino acid residues in the common B Region of RARα2 is 69 and 72, respectively. Data are shown from 3 independent experiments done in quadruplicates, mean ± SD. (F) Western blot analysis for MAPKAPK-2, the substrate of p38 kinase, and ERK-1/-2, substrate of MEK-1/-2, indicating induction of phosphorylation of both kinases by ATRA and GFs, as well as by FCS, compared with serum-free control C. Inhibition by SB203580 and U0126 occurs at low concentrations of 1 μM and 10 μM, respectively. For panels A-E, numbers above bars indicate mean values. The statistical significance of differences between control and treated samples is indicated by asterisks, and between treated samples by plus symbols. ***/+++P < .001, **/++P < .01, */+P < .05.
GFs and ATRA activate RARα through MAP kinases. MAP kinases can mimic the action of GFs on ATRA-induced RARα activity. U-937 cells were transfected with pGAL4(UAS)5-luc, pMB1-CMV-lacZ and pGAL4(DBD)-RARα1 (A), or pGAL4(DBD)-RARα2 (B). Data are presented as mean ± SD of 3 (A) or 2 (B) independent experiments done in triplicates. Induction of exogenous RARα1 (A) and RARα2 (B) transcriptional activity by ATRA and G/GM-CSF was measured after 18 hours. MEK-1 and-2 inhibitor (U0126) and p38 inhibitor (SB203580) were added 10 minutes prior to differentiating agents in SFM. The inhibitors had no effect on the basal luciferase activity, and β-galactosidase level remained unchanged. (C) This experiment is as in panel B but measures the efficiency of the MAP kinase-inhibitors on the activities of the endogenous RARα receptors. U-937 cells have been transiently transfected with the ATRA-responsive reporter PREP4-(DR5G)3-tk-luc and the pMB1-CMV-lacZ control plasmid. Data are shown from 3 independent experiments done in duplicates, mean ± SD. (D) ATRA-induced activity of a reporter (PREP4-(DR5G)3-tk-luc) was measured 18 hours after cotransfection with either constitutively activated (active) MEK (pBABE-MEK-1 E217/E221) or equal amount of empty vector (inactive) control (pBABE-puro). In a separate experiment, expression of p38α-2 (pEXV-CSBP-2 [active] versus equal amount of empty pEXV vector control [inactive], as indicated) also stimulated ATRA-induced reporter activity. Data are shown from one representative experiment each, which has been repeated with similar results. Values are presented as mean ± SD from quadruplicates. (E) The additional increase of ATRA-induced GAL4-driven luciferase activity by G/GM-CSF has been measured in U-937 cells comparing the pGAL4(DBD)-RARα2 with the pGAL4(DBD)-RARα2 (A74/77) mutant. Amino acid numbers 74 and 77 are relative to the RARα1 sequence. The numbering for the identical amino acid residues in the common B Region of RARα2 is 69 and 72, respectively. Data are shown from 3 independent experiments done in quadruplicates, mean ± SD. (F) Western blot analysis for MAPKAPK-2, the substrate of p38 kinase, and ERK-1/-2, substrate of MEK-1/-2, indicating induction of phosphorylation of both kinases by ATRA and GFs, as well as by FCS, compared with serum-free control C. Inhibition by SB203580 and U0126 occurs at low concentrations of 1 μM and 10 μM, respectively. For panels A-E, numbers above bars indicate mean values. The statistical significance of differences between control and treated samples is indicated by asterisks, and between treated samples by plus symbols. ***/+++P < .001, **/++P < .01, */+P < .05.
Given that both ATRA and G/GM-CSF can activate MAP kinase pathways25-28 and different protein kinases have been shown to activate RARs,29 we investigated the potential role of p38 and MEK-1/-2 in ATRA-GFs signaling cross-talk, using specific kinase inhibitors. Either p38 (SB203580) or MEK-1/-2 (U0126) inhibitor reduced activation of RARα2 by G/GM-CSF and ATRA by 33% and 54%, respectively (n = 2, P < .01) (Figure 4B). RARα2 activity induced by ATRA alone was inhibited by 27% with the MEK-1/-2 inhibitor and to a lower extent (20%) by the p38 inhibitor (n = 2). When both inhibitors were added simultaneously, their effects on ATRA as well as ATRA and G/GM-CSF-induced activation of RARα2 were greater than those observed for either inhibitor alone (data not shown). The same results were obtained after transfecting an ATRA-responsive reporter into U-937 cells, reflecting activities of endogenous RARs (Figure 4C). The effectiveness of the MAP kinase inhibitors, which were used in this study, was controlled by monitoring the efficiency with which they inhibited the phosphorylation of p38 and MEK substrates, MAPKAPK-2 and ERK-1/-2, respectively. Using Western blots, we could show that phosphorylation MAPKAPK-2 and ERK-1/-2 following stimulation of cells with either ATRA and GFs, or FCS, can be effectively inhibited by SB203580 and U0126 at low concentrations of 1 and 10 μM, respectively (Figure 4F).
The data obtained from experiments with the MAP kinase inhibitors suggest that MEK-1/-2 and p38 kinases may be key intermediates in the signaling from G/GM-CSF to the RARα proteins. To examine this possibility further, we evaluated effects of constitutively active MEK-1, or overexpressed p38a, on ATRA responsive reporter pREP4(DR5G)3-tk-luc. Consistent with the results of our previous experiments, transient expression of a MEK-1 (E217/E221) or CSBP-2 (p38α-2) in U-937 cells resulted in a 2- to 3-fold enhancement of ATRA-induced reporter expression (Figure 4D). These results mirrored the effects of G/GM-CSF on the transcriptional activities of RARα isoforms.
To gain further support for the notion that the effects of G/GM-CSF on RARα activities may involve receptor phosphorylation by MAP kinase(s) we mutated the potential B-region MAP kinase target sites (S74/S77 in RARα1) in the context of GAL4(DBD)-RARα2 and, after treatment with ATRA and G/GM-CSF, compared the activity of this mutant to GAL4-RARα2 containing the wild-type RARα2 sequence (Figure 4E). After transient expression in U-937 cells, the mutated receptor was significantly less responsive to activation by ATRA and G/GM-CSF compared with ATRA alone (n = 3, P < .01), corroborating our views that phosphorylation of the receptor on these potential MAP kinase target sites may, at least in part, play a role in the observed cooperative activation of RARα by ATRA and GFs.
To examine whether disruption of the MAP kinase signaling pathway, leading to diminished RAR activity following ATRA and G/GM-CSF treatments, correlates with effects on cell differentiation and growth, we measured growth and differentiation of U937 cells after treatment with ATRA and G/GM-CSF, with and without kinase inhibitors. FACS analysis for CD11b revealed that the MEK inhibitor but not the p38 inhibitor decreased the ATRA and G/GM-CSF-induced myelomonocytic differentiation of U937 cells by 33% (n = 2, P < .05) (Figure 5A). However, ATRA and G/GM-CSF-induced growth arrest was clearly released by both drugs, although MEK-1/-2 inhibitor had a slightly greater effect (Figure 5B). This reduction in cell numbers is likely to be due to differentiation-related growth arrest and possibly postmaturation apoptosis and not to direct induction of early cell death by ATRA and GFs, as FACS analysis of Annexin V staining of U-937 cells treated for 4 and 24 hours with these agents revealed no increase in cells undergoing apoptosis relative to untreated controls (Figure 5C).
ATRA and GFs modulate differentiation and cell growth through MAP kinase pathways. (A) CD11b expression was detected by flow cytometry 3 days after incubation with the indicated agents. Values represent mean (numbers above bars) ± SD of 2 independent experiments done in duplicates. (B) Cells were counted 5 days after incubation with the indicated agents. Data represent mean ± SD of quadruplicate samples from one experiment, which has been repeated with a similar result. The statistical significance of differences between control and treated samples is indicated by asterisks, and between treated samples by plus symbols. ***/+++P < .001, **/++P < .01, */+P < .05. (C) Induction of apoptosis was measured by FACS after treatment of U-937 cells with ATRA and/or GFs or positive control Campthotecin (CAMPTO) for the indicated time points. Percentage of early (Annexin+, TOPRO-) and late (Annexin+, TOPRO+) apoptosis was estimated in 2 independent experiments, one of which is presented here.
ATRA and GFs modulate differentiation and cell growth through MAP kinase pathways. (A) CD11b expression was detected by flow cytometry 3 days after incubation with the indicated agents. Values represent mean (numbers above bars) ± SD of 2 independent experiments done in duplicates. (B) Cells were counted 5 days after incubation with the indicated agents. Data represent mean ± SD of quadruplicate samples from one experiment, which has been repeated with a similar result. The statistical significance of differences between control and treated samples is indicated by asterisks, and between treated samples by plus symbols. ***/+++P < .001, **/++P < .01, */+P < .05. (C) Induction of apoptosis was measured by FACS after treatment of U-937 cells with ATRA and/or GFs or positive control Campthotecin (CAMPTO) for the indicated time points. Percentage of early (Annexin+, TOPRO-) and late (Annexin+, TOPRO+) apoptosis was estimated in 2 independent experiments, one of which is presented here.
The RARα proteins function as a molecular switch. When not bound by ligand, they form complexes with co-repressors, such as N-CoR (negative co-regulator) or SMRT (silencing mediator for retinoid and thyroid hormone receptors), and histone deacetylases (HDACs) to actively inhibit gene expression. Upon ATRA binding, co-repressors are released and coactivators, including histone acetyl transferases (HATs), are recruited to activate target gene transcription (Glass and Rosenfeld30 ; Chambon31 ). We therefore addressed the question whether enhancement of ligand-bound RARα activity by G/GM-CSF may involve increased dissociation of co-repressors and RARα using the mammalian 2-hybrid assay. Following transfection of U937 cells with pGAL4(DBD)-N-CoR, pVP16-RARα1 and pGAL4(UAS)5-tk-luc, we could indeed demonstrate that ATRA and G/GM-CSF cooperate in inducing dissociation of N-CoR from the RARα proteins. ATRA decreased the pGAL4(UAS)5-tk-luc reporter levels by 34% (n = 2, P < .01), whereas co-incubation with G/GM-CSF enhanced this effect to 47% of untreated control activity (P < .05, n = 2) (Figure 6). The same result was obtained for pVP16-RARα2 (data not shown). Although these results are significant, the effects are relatively small and therefore are not likely to account solely for the observed cooperation between GFs and ATRA at the level of gene expression and RAR activation.
Mammalian 2-hybrid analysis of interaction between RARα and N-CoR following treatment with ATRA and/or G/GM-CSF. Cotransfection of pGAL4-N-CoR, pGAL4(UAS)5-tk-luc, pVP16-RARα1, and pMB1-CMV-lacZ for internal control were performed in U-937 cells and luciferase activity was measured 18 hours after treatment with indicated agents. Results represent the mean (numbers above bars) ± SD of 2 independent experiments done in triplicates. Control cotransfection of an empty GAL4(DBD) vector with pVP16-RARα did not result in activation of the GAL4(UAS)5tk-luc gene expression (data not shown). The statistical significance of differences between control and treated samples is indicated by asterisks, and between treated samples by plus symbols. ***/+++P < .001, **/++P < .01, */+P < .05.
Mammalian 2-hybrid analysis of interaction between RARα and N-CoR following treatment with ATRA and/or G/GM-CSF. Cotransfection of pGAL4-N-CoR, pGAL4(UAS)5-tk-luc, pVP16-RARα1, and pMB1-CMV-lacZ for internal control were performed in U-937 cells and luciferase activity was measured 18 hours after treatment with indicated agents. Results represent the mean (numbers above bars) ± SD of 2 independent experiments done in triplicates. Control cotransfection of an empty GAL4(DBD) vector with pVP16-RARα did not result in activation of the GAL4(UAS)5tk-luc gene expression (data not shown). The statistical significance of differences between control and treated samples is indicated by asterisks, and between treated samples by plus symbols. ***/+++P < .001, **/++P < .01, */+P < .05.
Discussion
ATRA influences normal hematopoiesis and is critical for the differentiation of APL cells with PML/RAR rearrangement.32,33 These effects of ATRA on cell growth and maturation are paralleled by changes in gene expression.24,34 We have previously demonstrated that ATRA-inducible RARα2 isoform was strongly up-regulated during myelomonocytic differentiation of factor-dependent murine pluripotent myeloid progenitor mix cells (FDCPmix) by G/GM-CSF.14 RARα2 induction also was observed in ATRA responsive but not ATRA-resistant NB-4 APL cell lines.14 RARα2 may therefore be required for differentiation and/or serve as a marker of differentiation response. In this study we have used the ATRA-inducible RARα2 isoform as a model for ATRA-regulated gene expression during myelomonocytic differentiation to examine the mechanism underlying the synergism between ATRA and GFs on differentiation of leukemic cells.
Induction of RARα2 isoform expression correlates with myeloid leukemia cell differentiation
We have extended our former observation that up-regulation of RARα2 expression is associated with differentiation of APL cells to other myeloid leukemia cell types. Investigation of basal RARα expression levels in untreated leukemic cell lines as well as samples from patients with myeloid leukemia by quantitative real-time RT-PCR revealed that the RARα1 isoform was expressed up to 23-fold more than the RARα2 isoform in all cases. It is noteworthy that in human CD33+ or CD11b+ cells, isolated from normal peripheral blood, a reciprocal situation is observed with levels of RARα2 expression exceeding the RARα1 expression by approximately 100 times (data not shown). ATRA-induced RARα2 expression was further up-regulated by G/GM-CSF in U-937, Kasumi-1, and NB-4 cell lines, whereas RARα1 levels changed only slightly. Increase of overall RARα expression by ATRA and GM-CSF has been observed in THP-1 and KG-1 cells by Shimizu and Takeda,35 however, these authors did not distinguish between the different RARα isoforms. Our results suggest that the increase in RARα expression seen by Shimizu and Takeda is most likely due to up-regulation of the RARα2 isoform.
The increase of RARα2 expression by ATRA and G/GM-CSF was consistently paralleled by cooperative induction of myelomonocytic differentiation, indicating that a cross-talk between GFs and ATRA signaling pathways operates in various myeloid leukemia cells. These findings strongly corroborate our view that the level of RARα2 expression reflects the stage of cell development and suggest that this isoform may play a functional role in myelomonocytic differentiation. The transcriptional activation of RARs by ATRA has been linked to receptor ubiquitinylation and its subsequent degradation.36,37 Therefore, inducibility of RARα2 expression by ATRA might have evolved to maintain the levels of RAR protein and to sustain ATRA responses during cellular differentiation.
Convergence of ATRA and GF signaling pathway on RARα2 activity
Cooperation between ATRA and GFs to induce myeloid differentiation and ATRA responsive gene expression suggests that these pathways are convergent. The results of our experiments using different ATRA-responsive reporter systems indicate that GFs directly target the RAR and/or co-regulator activities. Potentiation of ATRA responsive reporter activity by GM-CSF in EML cells (a murine lymphohematopoietic progenitor cell line derived by transduction with retrovirus harboring dominant-negative RARα) was reported by Johnson et al.38 It is not clear from these results, however, if the observed increase in ATRA-responsive reporter activity is due to activation of RARs by GM-CSF or to up-regulation of endogenous levels of RARs, or, as the authors point out, to different levels of myeloid commitment and differentiation of distinct cells that were used in their experiments. In order to exclude potential interference of endogenous RARs in our studies, additional experiments were performed in which we expressed the RARα1 and RARα2 sequences fused with GAL4 DBD in U937 cells and examined activity of a reporter containing a minimal tk-promoter with GAL4 DNA binding sites. Taken together, the results of our studies indicate that G- and GM-CSF enhance activation of RARα1 and α2 by ATRA, possibly by causing a conformational change leading to increased rate of co-regulator exchange and/or altered interactions with other factors.
Activation of RARα through MAP kinase pathway
Highlighting the roles of MEK and p38 signaling in G/GM-CSF effects on activation of the RARα isoforms and myeloid leukemia cell differentiation by ATRA, our results are consistent with current data regarding signal transduction by G/GM-CSF receptors, regulation of RAR activities by serine/threonine kinases, and involvement of MAP kinases in ATRA-mediated myelomonocytic maturation. For example, ATRA has been shown to induce granulocytic differentiation through MEK-1/-239 and Rac1/p38/MAPKAPK-2 pathways40 in HL-60 and NB-4 cells. Activation of p38 was not induced in an ATRA-resistant NB-4 cell line,40 suggesting an important role for this kinase in ATRA signaling. Also, GM-CSF is known to activate MEK and p38 in priming the respiratory burst response of human polymorphonuclear leukocytes,41 and phosphorylation of ERK, MEK, or p38 MAP kinase has been observed following stimulation of human neutrophils with G/CSF or GM-CSF.42
It remains to be directly demonstrated whether MEK and p38 kinase phosphorylate RARα following treatment with G/GM-CSF. However, it is worth noting that MAP kinases can phosphorylate the RARα proteins in vitro and RARγ2 is a substrate for p38 in vivo.37,43 Consistent with these findings, we could show that mutation of putative MAP kinase phosphorylation sites in the B region of RARα partially blocks the potentiating effects of GFs on ATRA-induced RARα activity. Furthermore, ectopic expression of activated MEK-1/-2, or overexpression of p38, could substitute for GFs in stimulating ATRA activation of reporter expression and MEK-1/-2 and p38 were activated in U937 cells by treatment with ATRA and GFs.
In addition to possible direct actions at the receptor level, activation of MAP kinase pathways may result in phosphorylation of the nuclear receptor co-repressors rendering them less accessible to the receptors, thus shifting the equilibrium from repression toward activation. It has been shown that SMRT can be phosphorylated by a number of MAP kinases such as MEK-1 and MEKK-1, and phosphorylation of SMRT by these kinases is thought to cause loss of affinity for various transcription factors and its export into the cytoplasm.44
Although our data clearly suggest a role for MAP kinases in the effects of GFs on RARα activities, we cannot exclude that some other factors that interact with these pathways may also contribute to the observed effects. For example, STAT5 and STAT3 have been shown to function downstream of the GM-CSF receptor,45 and STAT5 has been shown to mediate IL3-induced RARα activity through direct interaction with RARα.46 In addition, various kinases such as protein kinases A and C, which can phosphorylate RARs,29 might be activated during G/GM-CSF signaling.47,48 It also is worth noting that the treatment of leukemic cells with ATRA may lead to up-regulation of G-CSF and GM-CSF receptor expression, thus amplifying cooperative signaling by ATRA and GFs via a positive feedback-loop mechanism.49-51
Biologic effects of ATRA and GFs depend on the MAP kinase pathway
Conclusions derived from the results of our experiments that address at molecular levels the effects of GFs on RAR activities are consistent with biologic functions of ATRA and GFs in cell differentiation and growth. For example, the inhibition of MEK decreased ATRA and G/GM-CSF-induced differentiation of U-937 cells, and in murine 32D cells MEK inhibitor (U0126) diminished G-CSF-induced differentiation.39 Inhibition of MEK-1/-2 also has been reported to abolish nearly completely the differentiation-induced cell death in HL-60 cells during monocytic differentiation.39 MAP kinases can inhibit or stimulate cell growth and differentiation, depending on the concentration and/or duration of exposure to a given combination of stimulatory factors.24,52 Our results demonstrated that ATRA and G/GM-CSF-induced cell growth inhibition and differentiation also depends on functional MEK-1/-2 and/or p38 pathway (see “Results”).
Our experimental data indicated that cross-talk between G/GM-CSF and ATRA signaling pathways in human leukemic cells allows for potentiation of myelomonocytic differentiation through cooperative activation of downstream MAP kinases (MEK-1/-2 and p38) and of the RARα isoforms. More detailed analysis of the complexities underlying cooperation between ATRA and G/GM-CSF in differentiation should contribute to a broader clinical application of this drug combination in antileukemia therapy. So far, G/GM-CSF has been used primarily to force leukemic cells into cell cycle, rendering them more vulnerable to cycle-specific cytotoxic chemotherapy,53 or to enhance the regeneration of surviving normal hematopoietic cells and expansion of bone marrow transplants after chemotherapy.54 Our hypothesis is that the combinatorial activation of different signaling pathways by using retinoids with specific cytokines and possibly other agents (such as HDAC inhibitors and DNA demethylating drugs that revert abnormal epigenetic changes associated with transcriptional repression) might be required to obtain antitumor activities in non-APL AML.
Supported by a Research Training Network Grant (HPRN-CT-2000-00083) from the European Union, the Samuel Waxman Cancer Research Foundation, and a Specialist Programme Grant from the Leukemia Research Fund of Great Britain.
Prepublished online as Blood First Edition Paper, August 31, 2004; DOI 10.1182/blood-2004-03-1074.
The publication costs of this article were defrayed in part by page charge payment. Therefore, and solely to indicate this fact, this article is hereby marked “advertisement” in accordance with 18 U.S.C. section 1734.
The authors thank L. Healy, L. Howell, F. Guidez, K. Petrie, M. Eguchi, I. Titley, R. Marais, C. Marshall, R. Gallagher, S. Waxman, and J. Barros for practical hints and helpful discussions. We also thank M. Greaves for critical reading of the manuscript.



![Figure 4. GFs and ATRA activate RARα through MAP kinases. MAP kinases can mimic the action of GFs on ATRA-induced RARα activity. U-937 cells were transfected with pGAL4(UAS)5-luc, pMB1-CMV-lacZ and pGAL4(DBD)-RARα1 (A), or pGAL4(DBD)-RARα2 (B). Data are presented as mean ± SD of 3 (A) or 2 (B) independent experiments done in triplicates. Induction of exogenous RARα1 (A) and RARα2 (B) transcriptional activity by ATRA and G/GM-CSF was measured after 18 hours. MEK-1 and-2 inhibitor (U0126) and p38 inhibitor (SB203580) were added 10 minutes prior to differentiating agents in SFM. The inhibitors had no effect on the basal luciferase activity, and β-galactosidase level remained unchanged. (C) This experiment is as in panel B but measures the efficiency of the MAP kinase-inhibitors on the activities of the endogenous RARα receptors. U-937 cells have been transiently transfected with the ATRA-responsive reporter PREP4-(DR5G)3-tk-luc and the pMB1-CMV-lacZ control plasmid. Data are shown from 3 independent experiments done in duplicates, mean ± SD. (D) ATRA-induced activity of a reporter (PREP4-(DR5G)3-tk-luc) was measured 18 hours after cotransfection with either constitutively activated (active) MEK (pBABE-MEK-1 E217/E221) or equal amount of empty vector (inactive) control (pBABE-puro). In a separate experiment, expression of p38α-2 (pEXV-CSBP-2 [active] versus equal amount of empty pEXV vector control [inactive], as indicated) also stimulated ATRA-induced reporter activity. Data are shown from one representative experiment each, which has been repeated with similar results. Values are presented as mean ± SD from quadruplicates. (E) The additional increase of ATRA-induced GAL4-driven luciferase activity by G/GM-CSF has been measured in U-937 cells comparing the pGAL4(DBD)-RARα2 with the pGAL4(DBD)-RARα2 (A74/77) mutant. Amino acid numbers 74 and 77 are relative to the RARα1 sequence. The numbering for the identical amino acid residues in the common B Region of RARα2 is 69 and 72, respectively. Data are shown from 3 independent experiments done in quadruplicates, mean ± SD. (F) Western blot analysis for MAPKAPK-2, the substrate of p38 kinase, and ERK-1/-2, substrate of MEK-1/-2, indicating induction of phosphorylation of both kinases by ATRA and GFs, as well as by FCS, compared with serum-free control C. Inhibition by SB203580 and U0126 occurs at low concentrations of 1 μM and 10 μM, respectively. For panels A-E, numbers above bars indicate mean values. The statistical significance of differences between control and treated samples is indicated by asterisks, and between treated samples by plus symbols. ***/+++P < .001, **/++P < .01, */+P < .05.](https://ash.silverchair-cdn.com/ash/content_public/journal/blood/105/1/10.1182_blood-2004-03-1074/6/m_zh80010571740004.jpeg?Expires=1769285421&Signature=BWuBoknl3mfu3A~s-9ZBlT~s1RysYTUxH8zVJJbGlKK6BrrWrvkvPjXnqO6xgips3HOMor7Zd0Mlrhiu3EWaRVGRv220h4YQ1dJzzimP~0o7e-lOkBYKEr7dyuODtAjHurJZARtGrbGwDe8QRHVIQhCSnzoQO1SVufVWOAWi7Dmwr8puYEt6HoimKES9lgIE5UTAa2RHqA8ofTgpmLVqN3Yx80dbH-SRC0Dd59A-Qb96f1ezhWU~4RNCn5kE2MJZu29zui5z-qjkaVBP9JXsDBZjpwC8F1Qo5Ba~6hWOSMxMvg8Yidayj5v~2Y2O-zKq~Z4o6Ne8PYxyCl1hhaKxaw__&Key-Pair-Id=APKAIE5G5CRDK6RD3PGA)


This feature is available to Subscribers Only
Sign In or Create an Account Close Modal