Key Points
Carnitine pools in stored human and murine RBCs are regulated by genetic polymorphisms in the SLC22A16 and SLC22A5 transporters.
Carnitine pools fuel the Lands cycle for damaged membrane lipid repair during RBC aging, affecting hemolysis in vitro and in vivo.
Visual Abstract
Recent large-scale multiomics studies suggest that genetic factors influence the chemical individuality of donated blood. To examine this concept, we performed metabolomics analyses of 643 blood units from volunteers who donated units of packed red blood cells (RBCs) on 2 separate occasions. These analyses identified carnitine metabolism as the most reproducible pathway across multiple donations from the same donor. We also measured l-carnitine and acyl-carnitines in 13 091 packed RBC units from donors in the Recipient Epidemiology and Donor Evaluation study. Genome-wide association studies against 879 000 polymorphisms identified critical genetic factors contributing to interdonor heterogeneity in end-of-storage carnitine levels, including common nonsynonymous polymorphisms in genes encoding carnitine transporters (SLC22A16, SLC22A5, and SLC16A9); carnitine synthesis (FLVCR1 and MTDH) and metabolism (CPT1A, CPT2, CRAT, and ACSS2), and carnitine-dependent repair of lipids oxidized by ALOX5. Significant associations between genetic polymorphisms on SLC22 transporters and carnitine pools in stored RBCs were validated in 525 Diversity Outbred mice. Donors carrying 2 alleles of the rs12210538 SLC22A16 single-nucleotide polymorphism exhibited the lowest l-carnitine levels, significant elevations of in vitro hemolysis, and the highest degree of vesiculation, accompanied by increases in lipid peroxidation markers. Separation of RBCs by age, via in vivo biotinylation in mice, and Percoll density gradients of human RBCs, showed age-dependent depletions of l-carnitine and acyl-carnitine pools, accompanied by progressive failure of the reacylation process after chemically induced membrane lipid damage. Supplementation of stored murine RBCs with l-carnitine boosted posttransfusion recovery, suggesting this could represent a viable strategy to improve RBC storage quality.
Introduction
Genetic regulation of metabolism is a well-established concept in biochemistry, originally codified as the Garrod principle of chemical individuality in the early days of modern clinical chemistry.1 Understanding the heritability of metabolic traits2 holds obvious implications to improve understanding of the contributions of metabolic dysregulation to health and disease. Beyond clinical diagnostics, appreciation of the genetic underpinnings of metabolic heterogeneity across humans3 holds immediate relevant implications in many fields, including transfusion medicine. Every year, tens of millions of volunteers donate multiple blood units worldwide, an altruistic gift that saves the lives of at least 4 to 5 million people yearly in the United States alone. Donated red blood cells (RBCs) are stored under refrigerated blood bank conditions for up to 42 days, a process that results in the accumulation of metabolic and morphological changes to the stored RBCs: the so-called “storage lesion(s)”.4 Although the trends are comparable across all units, with the progressive storage-dependent decline in energy metabolism and failure of antioxidant systems, the onset, progression, and severity of the storage lesion vary from donor to donor as a function of genetic and nongenetic factors,5-7 including donor sex, age, ethnicity, and environmental or other exposures (eg, diet, smoking, and exercise).8 These considerations hold particular functional relevance in the context of RBC metabolism, which not only regulates all functions independent of de novo expression of gene products, because mature RBCs are devoid of nuclei and organelles, but also influences the main function of RBCs in vivo, that is, oxygen transport and off-loading via allosteric regulation of hemoglobin (Hb).9,10
Frequent blood donors can donate 1 unit of whole blood as often as every 8 weeks in the United States,11 with the American Red Cross reporting that 6.8 million people in the United States donate ∼13.6 million units per year. Although confounded by an intrinsic selection bias, that is, if you donate blood, you are more likely to be healthy, blood donation is associated with health benefits. For example, high-frequency female blood donors had reduced cardiovascular morbidity as compared with the general population.12 Recent reports suggest that some metabolic markers of RBC storage quality13 and transfusion efficacy (eg, kynurenine) are associated with donor characteristics rather than with storage duration.14 Despite this preliminary evidence, no study, to date, has compared the molecular phenotypes of independent blood units from the same donor across multiple donations. Recent, relatively small-scale studies in monozygotic vs dizygotic twins have generated provocative evidence suggesting that blood levels of certain metabolites are heritable in freshly donated blood and are associated with storage quality, as gleaned from hemolytic propensity in vitro,2,15,16 1 of the 2 gold standards to assess the quality of stored blood, per US Food and Drug Administration regulations. These findings echo observation in rodent models of blood storage and posttransfusion recovery (PTR),17 the other gold standard, raising the question of whether energy and redox metabolism, key regulators of the RBC storage lesion,18 are reproducible when testing multiple blood units from the same donor across multiple donations, which is the focus of this study.
Materials and methods
Donor recruitment in the REDS RBC Omics study: index donors
Enrollment of volunteers into the Recipient Epidemiology and Donor evaluation study (REDS) RBC Omics (https://biolincc.nhlbi.nih.gov/studies/reds_iii/) was previously described,19 and is detailed in supplemental Method Extended, available on the Blood website. A total of 13 091 samples (“index” donors) were obtained for metabolomics analyses from leukocyte-filtered day-42 packed RBC (pRBC) units and tested for hemolysis parameters, including spontaneous hemolysis (n = 12 753) and oxidative or osmotic hemolysis, n = 10 476 and 12 799, respectively),20,21 as detailed in supplemental Method.5
Recalled donors
Donors whose units exhibited the highest and lowest hemolysis measurements (5th and 95th percentile) were invited to donate a second unit of pRBCs (“recalled” donors, n = 643). The second unit of blood was donated and tested at storage days 10, 23, and 42 for hemolytic parameters and mass spectrometry–based high-throughput metabolomics,22 proteomics, lipidomics and trace-element analysis, as part of the REDS-IV-P program,23 as detailed in supplemental Method Extended. In total, 1929 serial samples were tested (n = 643 units, each at storage days 10, 23, and 42).
mQTL analysis
The workflow for the metabolite quantitative trait loci (mQTL) analysis of l-carnitine and acyl-carnitines (ACs) is consistent with previously described methods for kynurenine studies in this same cohort14 and metabolomics studies in 250 donors from a pilot study.24 Details of the genotyping and imputation of RBC Omics study participants were previously described25 and are provided in supplemental Method Extended. Briefly, genotyping was performed using a Transfusion Medicine microarray26 (879,000 single nucleotide polymorphisms [SNPs]) and the data are available in dbGAP accession number phs001955.v1.p1. Imputation was performed using 811,782 SNPs that passed quality control. After phasing using Shape-IT,27 imputation was performed using Impute228 with the 1000 Genomes Project phase 328 all-ancestry reference haplotypes. We used the R package SNPRelate29 to calculate principal components of ancestry. We performed association analyses for l-carnitine and ACs using an additive SNP model in the R package ProbABEL30 on the 13,091 study participants who had both metabolomics data and imputation data on serial samples from stored RBC components that passed respective quality control procedures. We adjusted for sex, age (continuous), frequency of blood donation in the last 2 years (continuous), blood donor center, and 10 ancestry principal components. Statistical significance was determined using a false discovery rate–corrected P value threshold of 5 × 10−8. We only considered variants with a minimum minor allele frequency of 1% and a minimum imputation quality score of 0.80. The OASIS (Omics Analysis, Search & Information, a Trans-Omics for Precision Medicine [TOPMed] funded resource31), was used to annotate the top SNPs. OASIS annotation includes information on position, chromosome, allele frequencies, closest gene, type of variant, position relative to closest gene model, if predicted to functionally consequential, tissue-specific gene expression, and other information.
Mouse RBC storage and posttransfusion recovery
Mouse RBC storage and PTR studies were performed as previously described.17 The Jackson Laboratory Diversity Outbred (J:DO) mice (n = 525) were derived from extensive outbreeding (46 generations) of 8 inbred founder strains representing genetically distinct lineages of the house mouse: A/J, C57BL/6J, 129S1/SvlmJ, NOD/ShiLtJ, NZO/HILtJ, CAST/EiJ, PWK/PhJ, and WSB/EiJ (Figure 1A). All animals were genotyped for 143 259 SNPs (137 192 loci after filtering) using the GigaMUGA array.32 A total of 525 fresh RBCs and 518 associated stored RBCs from the same mice (differences because of technical issues with sample handling and plating of 7 stored samples) were available for metabolomics analysis.
Separate storage studies were also performed for FVB murine RBCs stored for 7 days in the presence of 5 mM l-carnitine or d-carnitine (Millipore Sigma Roche, product no. 11242008001 and 544361, respectively). All animal procedures were approved by the University of Virginia Institutional Animal Care and Use Committee (IACUC, protocol no. 4269).
Biotinylation studies in mice
The 2 steps in vivo biotinylation method was adapted from Saxena et al.33 Briefly, mice were anesthetized with isoflurane for each intravenous injection of biotin-N-hydroxysuccinimide ester (Sigma Aldrich) through the retro-orbital plexus. The first biotinylation step consisted of 3 consecutive daily doses of biotin (0.5 mg each), followed 6 days later by a second biotinylation step (1 dose of 0.25 mg), yielding 3 RBC subpopulations (biotinhigh, biotinlow, and biotin−). Biotinlow RBCs are those produced between the 2 biotinylation steps: their age is therefore known within a 6-day range. For young RBCs (9-15 days), blood was sampled 9 days after the second biotinylation step, chromatographed through cellulose fiber ([Sigma Aldrich] to remove leukocytes), and stained with streptavidin-APC (Invitrogen) and thioflavin T (reticulocyte stain; Sigma Aldrich). Biotinlow/thioflavin T− RBCs (10 million) were flow-sorted using a BD FACSAria III (BD Biosciences) and the pellet was frozen at −80°C until metabolomics analysis (n = 6). For old RBCs (41-47 days), blood was sampled from a second group of mice, 41 days after the second biotinylation step, and flow-sorted to obtain biotinlow/thioflavin T− RBCs using the same protocol (n = 6).
Percoll density gradients and 14C-palmitate tracing
Carnitine and ACs: QTL analysis in J:DO mice
The QTL workflow for l-carnitine and ACs in J:DO mice followed previously defined conventions.36 Briefly, metabolite values of zero were converted to a missing value and only metabolites with ≥100 nonmissing observations were included for further analyses. Each metabolite was transformed to normal quantiles for mQTL analysis to reduce the influence of outlying values. The initial mQTL mapping was based on founder strain haplotypes imputed at SNPs (137 192 loci), allowing for the additive genetic effects at loci to be more richly characterized as 8 founder allele effects. Sex (148 females and 202 males) and subcohorts (5 groups ranging from 27 to 94 mice) were adjusted for as covariates. A lenient significance threshold logarithm of the odds (LOD) score of >6 was used for calling mQTLs to allow for the detection of mQTL hot spots. For reference, an LOD score of >8 approximately represents a genome-wide adjusted P value of <.05.37 Fine mapping at detected mQTLs was performed by imputing variants based on the genotypes of the founder strains (GRCm39). We used the same mQTL workflow for fresh and stored RBCs. All analyses were performed using the R package qtl2.36
Determination of Hb increment via the vein-to-vein database
Vein-to-vein database: general study design
We interrogated the Biologic Specimen and Data Repository Information Coordinating Center (BioLINCC) database to access public use data from the NHLBI REDS-III cohort.39,40 The database includes blood donor, component manufacturing, and patient data collected at 12 academic and community hospitals from 4 geographically diverse regions in the United States (Connecticut, Pennsylvania, Wisconsin, and California) for the 4-year period from 1 January 2013 to 31 December 2016. l-carnitine levels from the REDS-III Index donors19 were linked to Hb increments in adult patients who received a single RBC unit during ≥ transfusion episodes between 1 January 2013 and 30 December 2016. The outcome measure of interest was a change in Hb (ΔHb; g/dL) after a single RBC unit transfusion episode. This outcome was defined as the difference between the posttransfusion and pretransfusion levels, adjusted for all of cofactors, including donor age, sex, Hb component apheresis, irradiation, storage age, storage solution, recipient age, sex, body mass index (BMI), and Hb level. For pretransfusion Hb, the value used was the most proximal Hb measurements before RBC transfusion but at most 24 hours before transfusion. Furthermore, we excluded transfusion episodes for which the pretransfusion Hb was >9.5 g/dL, and the Hb increment may be confounded by hemorrhage events. For posttransfusion Hb, the laboratory measure nearest to 24-hours after transfusion but between 12 and 36 hours after transfusion was used. Multivariable linear regression assessed associations between l-carnitine levels in end-of-storage units from the same donor and changes in posttransfusion Hb levels. Two-sided P values <.05 were considered to be statistically significant. Analyses were performed using Stata Version 14.1 (StataCorp, College Station, TX). Further details are provided in supplemental Methods Extended.
Data analysis
Statistical analyses, including hierarchical clustering analysis, principal component analysis, partial least square-discriminant analysis, uniform manifold approximation and projection (UMAP), linear discriminant analysis, Loess smoothing for line plot analyses, correlation analyses, and Lasso regression were performed using both MetaboAnalyst 5.041 and in-house developed code in R (4.2.3 2023-03-15). The R code used for the metabolite reproducibility analyses is publicly available via GitHub at https://github.com/akey7/reds-recall-index-correlations.
The REDS protocol was reviewed and approved at all participating institutions (see Endres-Dighe et al19). All animal procedures were approved by the University of Virginia Institutional Animal Care and Use Committee (IACUC, protocol no. 4269).
Results
Reproducibility of metabolite levels across 2 independent donations in 643 repeated blood donors from the REDS RBC Omics study.
As part of the REDS RBC Omics study, pRBC units from 13 091 donors were characterized for end-of-storage hemolytic propensity, either spontaneous or after oxidative or osmotic insults, the latter being the most reproducible hemolysis parameter across multiple donations.21 Donors ranking in the 5th and 95th percentile based on any of the hemolysis parameters (n = 643) were invited to donate a second unit of blood, which was also stored for 42 days. Metabolomics measurements on both index (first unit) and recalled (second) blood units from the same donors were correlated to test intradonor reproducibility of metabolite levels across 2 independent donations (Figure 1A). A full list of matched metabolite measurements in both units, along with the correlation coefficients and related P values is provided in supplemental Table 1, which also includes all raw data and results for this paper. From this analysis, we observed a right-shifted correlation curve (Figure 1B), that is, 80% of the measured metabolites showed significantly reproducible levels across donations, as determined by positive correlations with P < .05 (supplemental Table 1). This analysis confirms that the chemical individuality1,3,42 of the blood donor propagates across multiple donations. A list of the top 20 most significantly reproducible metabolites is provided in Figure 1C. A pathway analysis of the top 50 metabolites with the highest positive correlations (Spearman rho >0.4; P < 4 × 10−26; supplemental Table 1) identified carnitine synthesis and metabolism as the most reproducible pathway across donations (Figure 1D). An overview of l-carnitine synthesis and AC conjugate metabolism is provided in Figure 1E (numbered in Figure 1E based on their ranking in the top 20 most reproducible metabolites in Figure 1C). Representative scatter plots are shown for selected metabolites in this group, including l-carnitine; its precursors, methyl- and trimethyl-lysine; methyl-group donor choline; and AC (4:0) and AC (5:0)-OH (Figure 1F). Indeed, l-carnitine ACs made up for 20 of the top 50 most reproducible correlates across donation.
Impact of donor demographics, especially age, sex and ethnicity, on RBC carnitine levels in the index and recalled donor cohorts
To delve into carnitine metabolism, we performed targeted high-throughput measurements of l-carnitine and AC in all 13 091 day-42 index blood units from the REDS index cohort (Figure 2; raw data in supplemental Table 1). Unsupervised clustering of these donors via UMAP for dimension reduction identified a subset of donors with significantly higher levels of l-carnitine than the rest of the population (Figure 2A; supplemental Figure 1). l-carnitine showed a skewed distribution across the population (Figure 2B). To improve understanding of the impact of donor demographics on l-carnitine levels, we first evaluated l-carnitine measurements as a function of donor age, sex, BMI, and ethnicity (Figure 2C). The results show an age-dependent increase in l-carnitine levels (P < .0001), with higher levels of l-carnitine in units from male donors (P < .0001). Limited effects were observed with respect to donor BMI. However, the highest l-carnitine levels were observed in donors of South Asian descent, followed by those of East Asian descent, whereas lowest levels were measured in units from donors of Caribbean Island Hispanic descent (Figure 2C). To test these observations more directly, we identified the extreme 1000 donors based on l-carnitine level (n = 500 each for the highest and the lowest l-carnitine; Figure 2D). No significant differences were observed between high vs low carnitine donors with respect to standard complete blood counts, including RBC counts, Hb, hematocrit, red cell distribution width, and mean cell volumes, although donors in the high carnitine group were enriched with donors carrying the AB− and B+ blood groups (supplemental Figure 2). These results show no significant effects of storage additives (Figure 2E), but older, male donors of Asian descent were more frequent in the high-carnitine group (Figure 2E-H).
Genetic factors contributing to l-carnitine levels in 13 091 human RBCs after storage for 42 days. (A) Unsupervised clustering of 13 091 index donors based on RBC metabolism at day 42 identified a subset of donors with significantly higher levels of l-carnitine compared to the rest of the population. (B) l-carnitine showed a skewed distribution across the population. (C) Line plots display the impact of donor age, sex, BMI, and ethnicity on end-of-storage l-carnitine levels in 13 091 blood units. (D-H) Breakdown of donor distributions based on additive solution, sex, age, BMI, and ethnicity for the donors with the highest and lowest end-of-storage RBC l-carnitine levels (n = 500 per group; y-axes show % of total donor in the high vs low subgroup).
Genetic factors contributing to l-carnitine levels in 13 091 human RBCs after storage for 42 days. (A) Unsupervised clustering of 13 091 index donors based on RBC metabolism at day 42 identified a subset of donors with significantly higher levels of l-carnitine compared to the rest of the population. (B) l-carnitine showed a skewed distribution across the population. (C) Line plots display the impact of donor age, sex, BMI, and ethnicity on end-of-storage l-carnitine levels in 13 091 blood units. (D-H) Breakdown of donor distributions based on additive solution, sex, age, BMI, and ethnicity for the donors with the highest and lowest end-of-storage RBC l-carnitine levels (n = 500 per group; y-axes show % of total donor in the high vs low subgroup).
When focusing on the recalled donor cohort, a UMAP analysis of the longitudinal samples from the REDS recalled donors (second donation) discriminated pRBC units based not only on storage duration (day 10, 23, and 42) and additives but also based on separate, as of yet uncharacterized, factors: indeed, we identified 2 clear clusters of pRBCs, all with similar storage duration–associated trajectories, and both stored in Additive Solution (AS)-3 (supplemental Figure 3A-B). To expand on these observations, we performed a hierarchical clustering analysis of the top 50 metabolites that inform the separation of clusters 1 and 2 (supplemental Figure 3C). This analysis clearly showed differences in AC pools between the 2 clusters, suggesting that other factors beyond storage duration or additives (the former associated with depletion of AC pools, the latter showing no significant effect; supplemental Figure 3D, consistent with the literature20) can influence the levels of l-carnitine and AC pools in stored blood units. Because we showed that l-carnitine levels in human RBCs from REDS index donors (first donation) can be affected by biological or nongenetic factors, here we repeated the analyses on longitudinal (storage day 10, 23, and 42) units from 643 recalled donors (second donation). Results confirmed an affect on l-carnitine pools of factors like donor sex (eg, higher in males from the REDS cohort; supplemental Figure 4A-B) and age (eg, higher in older donors; supplemental Figure 4C-D), results consistent with what we observed in index donors.
Genetic factors contributing to l-carnitine levels in 13 091 human RBCs after storage for 42 days
Previous studies on heritable traits associated with blood storage (eg, hemolytic propensity25) have identified genetic polymorphisms as determinants or contributors to these phenotypes. In light of the observed impact of donor ethnicity on end-of-storage l-carnitine levels in index donors, here we performed a genome-wide association study to identify the genetic underpinnings of end-of-storage l-carnitine levels in 13 091 pRBC units from the REDS RBC Omics index donor cohort (Figure 3). l-carnitine levels were used as an mQTL to perform a genome-wide association study against 879 000 SNPs from a precision transfusion medicine array (Figure 3A). Results are summarized in the Manhattan plot in Figure 3B (expanded in supplemental Figure 5). The SNP rs12210538 was the most significant result from this analysis (P < e−260; Figure 3C), mapping a missense mutation on the l-carnitine transporter SCL22A16 (locus zoom in Figure 2D; all locus zoom plots in supplemental Figure 6). Donors homozygous for this SNP represented 3.73% of the index cohort, whereas 28.3% of the donors were heterozygous for this trait (indent in Figure 3D; supplemental Table 1). A predicted structure for the SLC22A16 transporter is shown in Figure 3E (Alphaphold AF-Q96ER0-F1.pdb). This SNP was underrepresented in donors of Asian descent, with no donor in this ethnic group carrying 2 alleles and <10% of the Asian donors carrying a single allele of the rs12210538 SNP (Figure 3E). The second top SNP from this analysis was rs272855, mapping on chromosome 5 in the intronic region for the SLC22A5 transporter (also known as OCTN2; Figure 3F). Approximately 50% of the donor population was homozygous for this SNP, and another 40% carried 1 allele (indent in Figure 3E). A predicted structure for the SLC22A5 transporter is shown in Figure 3H (Alphaphold AF-O76082-F1.pdb). This SNP was more common in donors of African descent and least common in donors of Asian descent (Figure 3I). Overall, our results identified common polymorphisms in multiple rate-limiting enzymes of carnitine synthesis (FLVCR1); transport and uptake (eg, at the kidney or mitochondrial level, including SLC22A16, SLC22A4, SLC22A5, and SLC16A9); conjugation to fatty acid (CPT1 and CPT2) or AC transferases (CRAT and LPCAT3); and acyl-CoA/carnitine-dependent mechanisms (ACSS2) of handling membrane lipid peroxidation (ALOX5). The gene products of these coding regions are at the interface of carnitine homeostasis and consumption in mitochondria but, more importantly for RBCs, repair of oxidant damage to lipids via the so-called Lands cycle43-46 (Figure 3F). Of note, similar mQTL analyses for all other ACs mapped on the very same regions (supplemental Figure 7), suggesting that genetic constraints to carnitine synthesis and transport ultimately affect intraerythrocytic pools of all ACs.
Genetic factors contributing to l-carnitine levels in 13 091 human RBCs after storage for 42 days. Genome-wide association studies (GWAS) were performed to determine the genetic underpinnings of end-of-storage l-carnitine levels in 13 091 packed RBC units from the REDS RBC Omics index donor cohort. (A) l-carnitine levels were used as an mQTL to perform a GWAS against 870 000 SNPs from a precision transfusion medicine array. (B) Manhattan plot generated via the l-carnitine mQTL analysis. y-axes indicate significance (−log(p)), with genome-wide adjusted significance thresholds at y = 5 × 10−8. (C) A representative QQ plot for the top SNP from this analysis (y-axis showing significance <10−250) for rs12210538. (D) This SNP coded for a missense mutation on the l-carnitine transporter SCL22A16. (E) Alphaphold predicted structure for SLC22A16 in. (F) The rs1220538 SNP was underrepresented in donors of Asian descent, followed by donors of African descent. (G) Locus zoom for rs272855 SNP (intron variant), mapping on a region on chromosome 5 that codes for SLC22A4/5 carnitine transporters. (H) Alphaphold predicted SLC22A5 structure. (I) The rs272855 SNP was found to be most common in donors of African descent and least common in donors of Asian descent.
Genetic factors contributing to l-carnitine levels in 13 091 human RBCs after storage for 42 days. Genome-wide association studies (GWAS) were performed to determine the genetic underpinnings of end-of-storage l-carnitine levels in 13 091 packed RBC units from the REDS RBC Omics index donor cohort. (A) l-carnitine levels were used as an mQTL to perform a GWAS against 870 000 SNPs from a precision transfusion medicine array. (B) Manhattan plot generated via the l-carnitine mQTL analysis. y-axes indicate significance (−log(p)), with genome-wide adjusted significance thresholds at y = 5 × 10−8. (C) A representative QQ plot for the top SNP from this analysis (y-axis showing significance <10−250) for rs12210538. (D) This SNP coded for a missense mutation on the l-carnitine transporter SCL22A16. (E) Alphaphold predicted structure for SLC22A16 in. (F) The rs1220538 SNP was underrepresented in donors of Asian descent, followed by donors of African descent. (G) Locus zoom for rs272855 SNP (intron variant), mapping on a region on chromosome 5 that codes for SLC22A4/5 carnitine transporters. (H) Alphaphold predicted SLC22A5 structure. (I) The rs272855 SNP was found to be most common in donors of African descent and least common in donors of Asian descent.
To follow up on these results and validate them against our multiomics data on the REDS cohorts, we performed correlation analyses to associate allele frequency for the top 2 SNPs, SLC22A16 rs12210538 and SLC22A5 rs272855, and omics (Figure 4A; supplemental Figure 8). Specifically, end-of-storage REDS RBC omics index (n = 13 091) and recalled donor samples (n = 643; storage day 10, 23, and 42) underwent untargeted metabolomics (index); or combined metabolomics, proteomics, lipidomics, and trace element analyses (recalled; Figure 4A). Correlation of allele copies for SLC22A16 rs12210538 and SLC22A5 rs272855 in index (Figure 4B-C) and recalled sets (Figure 4D-E) highlighted a negative association between allele copies for SLC22A16 rs12210538 and SLC22A5 rs272855 and AC pools (all AC, independently of chain length). Allele copies for both SNPs were associated with elevation in osmotic hemolysis (Figure 4F-G). Of note, RBCs from donors carrying 2 copies of the SLC22A16 rs12210538 had higher kynurenine levels, a marker of osmotic fragility.14 RBC sodium, as measured via inductively coupled plasma mass spectrometry (ICP-MS), was higher in donors carrying the SLC22A5 SNP, which is interesting in that SLC22A5 is a sodium-dependent carnitine transporter.47 Allele copies of the SCL22A5 SNP were also associated with lower RBC levels of ergothioneine (Figure 4E), which is a known substrate for SLC22 cation transporters such as SLC22A4,48 which is syntenic to SLC22A5 (immediately neighboring protein-coding gene) and thus likely coinherited. Donors homozygous for either polymorphism show significantly higher levels of osmotic hemolysis (Figure 4F-G), and no donor was homozygous at both loci in this cohort.
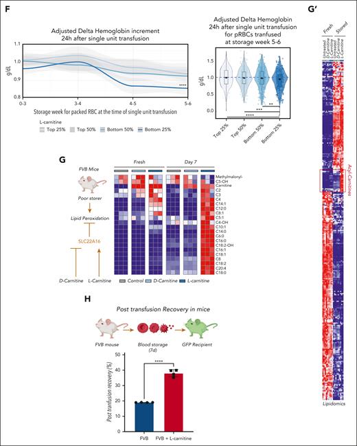
Polymorphic SLC22A16 and SLC22A5 associate with depletion of AC pools and elevated osmotic hemolysis. End-of-storage REDS RBC Omics index (n = 13 091) and recalled donor samples (n = 643; storage day 10, 23, and 42) underwent metabolomics only, or combined metabolomics, proteomics, lipidomics, and trace element analyses via ICP-MS (A). Correlation of these data sets in index (B-C) and recalled (D-E) sets highlighted a negative association between allele copies for SLC22A16 rs12210538 and SLC22A5 rs272855 and AC pools (x-axis indicate Spearman rho; y-axes indicate −log10(p)). (F-G) Donors who are homozygous recessive for either polymorphism show significantly higher levels of osmotic hemolysis (violin plots show median ± interquartile ranges and distribution of values across the population; each individual dot is a separate sample; asterisks indicate significance: adjusted ∗P < .05 and ∗∗∗∗P < .0001).
Polymorphic SLC22A16 and SLC22A5 associate with depletion of AC pools and elevated osmotic hemolysis. End-of-storage REDS RBC Omics index (n = 13 091) and recalled donor samples (n = 643; storage day 10, 23, and 42) underwent metabolomics only, or combined metabolomics, proteomics, lipidomics, and trace element analyses via ICP-MS (A). Correlation of these data sets in index (B-C) and recalled (D-E) sets highlighted a negative association between allele copies for SLC22A16 rs12210538 and SLC22A5 rs272855 and AC pools (x-axis indicate Spearman rho; y-axes indicate −log10(p)). (F-G) Donors who are homozygous recessive for either polymorphism show significantly higher levels of osmotic hemolysis (violin plots show median ± interquartile ranges and distribution of values across the population; each individual dot is a separate sample; asterisks indicate significance: adjusted ∗P < .05 and ∗∗∗∗P < .0001).
Genetic underpinnings of RBC carnitine levels in J:DO mice
Beyond demographics, previous studies had suggested an impact on the carnitine pathway of donor dietary habits49 or other exposures,8 as it has been reported for example in the case of hypogonadic donors suffering from erythrocytosis secondary to testosterone replacement therapy.50 Therefore, we sought to validate our genetic findings in a tractable animal system, in which diets and other exposures are controlled. To this end, 8 genetically diverse founder strains were crossbred for 46 generations to obtain 525 genetically diverse mice (Figure 5). AC levels were measured at baseline and upon refrigerated storage of RBCs from these mice for 7 days (equivalent to day 42 in humans51; Figure 5A). No significant genome-wide adjusted association was observed between carnitine levels and genotypes, as gleaned by >120 000 SNPs monitored in this study, although unadjusted significance was identified for a coding region on chromosome 11 (Figure 5B). However, mQTL analyses based on end-of-storage l-carnitine levels showed a significant genome-wide adjusted association with polymorphisms in a region on chromosome 11 coding for the SLC22A5 transporter (Manhattan plot and locus zoom in Figure 5C-D). This association held true for almost all the AC tested here (Figure 5E; supplemental Table 1), consistent with a combined effect of genetics and storage-induced stress on carnitine pools.
Genetic underpinnings of RBC carnitine levels in JAX Diversity Outbred mice. Eight genetically diverse founder strains underwent crossbreeding for 6 generations to obtain 350 genetically diverse mice. AC levels were measured at baseline and upon refrigerated storage of RBCs from these mice for 7 days (equivalent to day 42 in humans; A). (B) No significant false discovery rate–corrected association was observed between carnitine levels and genotypes, as gleaned by >120 000 SNPs monitored in this study. (C) However, mQTL analyses for end-of-storage carnitine showed an association with polymorphisms in a region on chromosome 11, (D) coding for the SLC22A5 transporter. (E) These associations held true for almost all the ACs tested here. (F) At the end of storage, RBCs from the 350 mice were transfused into ubi-GFP+ recipient mice to determine the correlations between end-of-storage AC pools and the percentage of transfused RBCs that still circulate upon 24h from transfusion. (G) Strong negative associations were observed for a series of hydroxy-ACs and other short/odd-chain ACs (eg, 3:0 and 9:0; representative scatter plots in panel G derived from the breakdown of oxidized fatty acids.
Genetic underpinnings of RBC carnitine levels in JAX Diversity Outbred mice. Eight genetically diverse founder strains underwent crossbreeding for 6 generations to obtain 350 genetically diverse mice. AC levels were measured at baseline and upon refrigerated storage of RBCs from these mice for 7 days (equivalent to day 42 in humans; A). (B) No significant false discovery rate–corrected association was observed between carnitine levels and genotypes, as gleaned by >120 000 SNPs monitored in this study. (C) However, mQTL analyses for end-of-storage carnitine showed an association with polymorphisms in a region on chromosome 11, (D) coding for the SLC22A5 transporter. (E) These associations held true for almost all the ACs tested here. (F) At the end of storage, RBCs from the 350 mice were transfused into ubi-GFP+ recipient mice to determine the correlations between end-of-storage AC pools and the percentage of transfused RBCs that still circulate upon 24h from transfusion. (G) Strong negative associations were observed for a series of hydroxy-ACs and other short/odd-chain ACs (eg, 3:0 and 9:0; representative scatter plots in panel G derived from the breakdown of oxidized fatty acids.
To evaluate potential functional consequences, stored RBCs from 350 mice of the DO population were transfused into ubi-GFP+ recipient mice to determine the correlations between end-of-storage AC pools and the percentage of transfused RBCs that still circulate upon 24 hours from transfusion (ie, PTR; Figure 5F). Strong (|rho| > .4) and significant (−log10(p) > 10) negative associations were observed for a series of hydroxy-ACs and other short/odd-chain ACs (eg, 3:0 and 9:0; representative scatter plots in Figure 5G) derived from the breakdown of oxidized fatty acids. Of note, positive associations were observed between PTR and long-chain poly-unsaturated ACs and highly unsaturated ACs (especially of the C18 aryl hydrocarbon chain series, 18:1; 18:2; and 18:3; Figure 5F). While Spearman rho and P values are shown within each panel, a full list of ranked correlates is provided in supplemental Table 1.
Depletion of carnitine pools results in impairments to the lands cycle in old murine and human RBCs in vivo
In parallel to RBC storage studies (ie, aging in vitro), we examined whether carnitine depletion is a hallmark of RBC senescence (ie, aging in vivo). Double biotinylation studies of mice in vivo afford labeling and sorting of RBCs based on their age in circulation52 (Figure 6A). Metabolomics analyses of young (9-15 days) vs old RBCs (41-47 days) identified an age-dependent depletion in carnitine pools (significance noted with asterisks for each row in the heat map in Figure 6B).
Old RBCs deplete carnitine pools and have impaired Lands cycle. (A) Double biotinylation studies in mice afford labeling and sorting of in vivo RBCs based on their age in circulation. Numbers indicate the main steps for this experiment, from double biotinylation of the first mouse (old RBCs), to the biotinylation of the second mouse (young RBCs), to leukodepletion and streptavidin and thioflavin-T labeling, to separation of young (9-15 days) and old RBCs (41-47 days) via sorting. (B) Metabolomics analyses of young vs old RBCs shows age-dependent depletion in carnitine pools in the latter group. Asterisks next to each row of the heat map denote significance (unpaired t test: ∗∗P < .01 and ∗∗∗P < .0001). (C) Percoll-density gradient-based separation of human RBCs of different ages shows a decline in RBC carnitine content in older, smaller erythrocytes, with progressively smaller mean cell volumes (MCV) and higher band 4.1a:4.1b ratios. (D) Incubation of the old, young, and average age populations of RBCs with radioactive palmitate shows a carnitine/age-dependency of labeled palmitate incorporation in phosphatidylethanoloamines.
Old RBCs deplete carnitine pools and have impaired Lands cycle. (A) Double biotinylation studies in mice afford labeling and sorting of in vivo RBCs based on their age in circulation. Numbers indicate the main steps for this experiment, from double biotinylation of the first mouse (old RBCs), to the biotinylation of the second mouse (young RBCs), to leukodepletion and streptavidin and thioflavin-T labeling, to separation of young (9-15 days) and old RBCs (41-47 days) via sorting. (B) Metabolomics analyses of young vs old RBCs shows age-dependent depletion in carnitine pools in the latter group. Asterisks next to each row of the heat map denote significance (unpaired t test: ∗∗P < .01 and ∗∗∗P < .0001). (C) Percoll-density gradient-based separation of human RBCs of different ages shows a decline in RBC carnitine content in older, smaller erythrocytes, with progressively smaller mean cell volumes (MCV) and higher band 4.1a:4.1b ratios. (D) Incubation of the old, young, and average age populations of RBCs with radioactive palmitate shows a carnitine/age-dependency of labeled palmitate incorporation in phosphatidylethanoloamines.
To translate these studies to humans, RBCs of different ages were separated via Percoll-density gradients, which separated 6 bands of densities from 1.085 g/mL (youngest) to 1.137 g/mL (oldest) RBCs. Older RBCs were characterized by established hallmarks of aging in vivo, such as decreases in mean cell volumes and increases in band 4.1a:4.1b ratios (Figure 6C).34,53 We then performed quantitative measurements of carnitine levels across the youngest (least dense), middle-age, and oldest (densest) RBC fractions (Figure 6C). Carnitine content progressively decreased in older erythrocytes (ie, more dense). To test whether the Lands cycle is impaired as a function of RBC age, old, middle-age, and youngest RBCs were incubated with 14C-radioactive palmitate, which demonstrated a carnitine/age-dependency of labeled palmitate incorporation into phosphatidylethanoloamines after dose-responsive induction of lipid peroxidation using tert-butyl-hydroperoxide (Figure 6D). For example, 0.5 mM tert-butyl-hydroperoxide induced a significant increase of the reacylation response in the youngest RBCs population as compared with the oldest, whereas the oldest RBCs showed the lowest reacylation response to this oxidative stress.
Carnitine levels are associated with hemolysis and RBC vesiculation in vivo and in vitro in humans and mice
In REDS RBC Omics index donors (Figure 7A), depletion of carnitine pools in end-of-storage RBCs was associated with elevated hemolysis (Figure 7B). These observations were validated in the recalled donor population, in which depletion of AC pools corresponded to increased RBC vesiculation rates (Figure 7C) and hemolysis (Figure 7D). Interrogation of the REDS vein-to-vein database (Figure 7E) showed that single-unit transfusion events resulted in lower Hb increments in the recipients when the transfused units came from donors with the lowest carnitine levels and the packed RBCs had been stored >4 to 5 weeks (Figure 7F). Consistent with previous reports on an increased in extravascular hemolysis when units older than 35 days are transfused,54 these combined effects of storage age and carnitine levels were most significant for units transfused during the last week of their shelf-life (Figure 7F).
As an intervention, we performed storage studies in RBCs from FVB mice, a particular strain that has been characterized for its poor storage capacity owing to elevated storage-induced lipid peroxidation.55 Here, we show that AC pools can be restored by supplementation of storage media with l-carnitine (5 mM) but not d-carnitine (a nonmetabolizable enantiomer), as observed by combined metabolomics and lipidomics analyses (Figure 7G and H). l-carnitine but not d-carnitine ameliorated the storage lesion to FVB RBC proteins, with significant higher levels of end-of-storage Hb (Hbb1 and Hbb2) and structural components (spectrin α; Spta1) in the end-of-storage l-carnitine group than in the untreated or d-carnitine–supplemented units (supplemental Figure 9). l-carnitine supplementation also promoted significant increases in PTR of stored FVB RBCs (twofold increases, P < .0001; Figure 7I).
Discussion
This study identified carnitine metabolism as the most reproducible pathway in mature RBCs when comparing multiple blood donations from individual donors. Although carnitine metabolism has been extensively investigated in other cell types, owing to its central role in the facilitation of fatty acid transport into mitochondria to fuel fatty acid oxidation, in mature RBCs, which lack mitochondria, l-carnitine and carnitine-conjugated acyl groups fuel a mechanism that repairs oxidized membrane lipids.46 This mechanism was first recognized in the context of refrigerated storage of non–leukocyte filtered packed RBCs by the pioneering work of Sweeney and Arduini almost 20 years ago; however, despite promising evidence supporting the potential benefits of l-carnitine supplementation to stored RBC and platelet concentrates,45,56 the focus of the field shifted to pursue other concepts, including alkaline additives57,58 and hypoxic storage.59 The process of AC-dependent reacylation of lysophospholipids produced after oxidant damage is referred to as the Lands cycle; this phenomenon has been previously reported in the context of hemolytic disorders and elevated oxidant stress to the RBC membrane, such as in pathological conditions (eg, sickle cell traits,60 sickle cell disease,61 pyruvate kinase deficiency,62 and chronic or acute kidney disease43,47,63) or in response to exogenous stress (eg, exercise,64 viral infections like severe acute respiratory syndrome coronavirus 265). Repair of oxidatively damaged lipids is essential to the economy of the aging RBC in vitro (blood bag) or in vivo (in the circulation). Previous studies of murine models of blood storage and posttransfusion extravascular hemolysis had identified lipid peroxidation via activation of the six-transmembrane epithelial antigen of prostate 3 (STEAP3) ferrireductase as a critical etiological driver of the storage lesion.55 Iron-dependent lipid peroxidation, a phenomenon referred to as ferroptosis,66 promotes accumulation of lysophospholipids and alters membrane bending rigidity,67 thus favoring hemolysis both intravascularly or, upon vesiculation and reduced microfiltration capacity, extravascularly via splenic sequestration and erythrophagocytosis by splenic and hepatic mononuclear phagocytes.68 Our current data are consistent with a key role of carnitine pools, and their depletion, in the normal and storage-accelerated aging of RBCs in vitro and in vivo.
Despite a likely role of dietary and BMI-associated effects on AC pools in mature RBCs,49 here, we report, to our knowledge, for the first time, that several carnitine transporters, including but not limited to SLC22A16, SLC22A5, and SLC16A9 are highly polymorphic in humans, especially in blood donors of Asian descent first and of African descent next, ethnic backgrounds that were associated with lower osmotic fragility in the REDS RBC Omics studies reporting on the main outcomes of hemolysis.5 As with osmotic fragility (also an extremely reproducible parameter across multiple donations from the same donor21), genetic heterogeneity affects circulating carnitine levels and, ultimately, RBC carnitine pools, needed to counteract oxidant damage to membrane lipids. By leveraging the J:DO outbred mouse model,69 we showed that some of these rate-limiting steps of l-carnitine metabolism are similarly genetically polymorphic in murine systems, an observation that not only independently validates the findings in humans but identifies caveats related to the relevance of murine strain selection for future animal studies interrogating this pathway.
As an intervention with potential clinical relevance, we also show that exogenous supplementation of storage solutions with l-carnitine (but not d-carnitine, a nonmetabolizable enantiomer) to storage solutions significantly increases AC pools and boosts PTRs of stored RBCs upon transfusion. This intervention recapitulates the beneficial effects on PTR and posttransfusion circulatory lifespan reported upon l-carnitine supplementation to human packed RBCs (83.9% ± 5.0% vs 80.1% ± 6.0%; and a 96 ± 11 days vs 86 ± 14 days, respectively45). In this study, the use of a murine strain with established poor storage quality (ie, elevated levels of storage-induced lipid peroxidation and low PTR) unmasked a much stronger benefit of l-carnitine supplementation. This consideration suggests that carnitine-supplemented additives may be particularly beneficial for donors with a history of poor PTR 70 or low posttransfusion Hb increments, such as donors with glucose-6-phosphate dehydrogenase deficiency6,71 or irradiated units from donors who smoke.38 Through a vein-to-vein database we show that transfusion of units from donors with higher levels of l-carnitine at the end of storage was linked with significant boosts in Hb increments in recipients of blood units stored >5 weeks, consistent with a role for AC pools in boosting storage-induced repair of oxidant damage to lipids.
In light of the above, it is interesting to speculate that l-carnitine supplementation in vivo, at the net of the caveats associated with its bioavailability per by mouth, may represent a viable therapeutic intervention in hemolytic disorders to counteract cardiorenal dysfunction,72 such as in sickle cell disease73 or kidney disease.74 Given the similarities between the observations reported herein and the etiopathology of iron-induced mechanisms of aberrant lipid oxidant damage, a hallmark of ferroptosis,66,75 one may also speculate that investigating l-carnitine metabolism in the simplified eukaryotic cell model offered by RBCs may have unveiled a universal mechanism of druggable ferroptosis resistance via manipulation of circulating carnitine pools.
Acknowledgments
A.D., S.L.S., and J.C.Z. were supported by funding from the National Institutes of Health (NIH), National Heart, Lung, and Blood Institute (NHLBI) (grant R01HL148151). A.D. and J.C.Z. were also supported by the NIH, NHLBI (grants R21HL150032, R01HL146442, R01HL149714). The REDS RBC Omics and REDS-IV-P CTLS programs are sponsored by the NIH, NHLBI contract 75N2019D00033, and from the NIH, NHLBI Recipient Epidemiology and Donor Evaluation Study-III (REDS-III) RBC Omics project, which was supported by NIH, NHLBI contracts HHSN2682011-00001I, -00002I, -00003I, -00004I, -00005I, -00006I, -00007I, -00008I, and -00009I. B.R.S. was supported by NIH, National Cancer Institute grant R35CA209896. G.R.K. and G.A.C. were supported by grants from the NIH, National Institute of General Medical Sciences (F32GM124599 and R01GM067945, respectively). N.R. received funding from the NIH, NHLBI (grant R01HL126130).
The content is solely the responsibility of the authors and does not necessarily represent the official views of the National Institutes of Health.
Authorship
Contribution: A.H., J.C.Z., P.A., and S.L.S. performed animal studies; A.K., T.N., D.S., and A.D. performed metabolomics analyses; M.Dzieciatkowska and K.C.H. performed proteomics analyses; G.R.K., G.A.C., E.J.E., G.P.P., X.D., and A.D. were responsible for biostatistics and bioinformatics; M.S., S.K., P.J.N., M.P.B., and S.L.S. were responsible for the REDS RBC Omics; A.A. was responsible for analysis of carnitine and aging human RBCs; M.C., M.Dussiot, and P.A. were responsible for murine aging and biotinylation studies; N.R. was responsible for the vein-to-vein database; G.R.K. and G.A.C. were responsible for mouse mQTL analyses; E.A. and G.P.P. were responsible for human mQTL analyses. A.K., G.A.C., E.J.E., and A.D. were responsible for figure preparation; A.D. wrote the manuscript; and A.A., T.N., S.K., S.L.S., J.C.Z., P.J.N., M.P.B., and A.D. were responsible for study concept, discussions, revisions.
Conflict-of-interest disclosure: A.D., K.C.H., and T.N. are founders of Omix Technologies Inc and Altis Biosciences LLC. A.D. and S.L.S. are scientific advisory board members for Hemanext Inc. A.D. is a scientific advisory board member for Macopharma Inc. J.C.Z. is a founder of Svalinn Therapeutics. The remaining authors declare no competing financial interests.
Correspondence: Angelo D’Alessandro, Department of Biochemistry and Molecular Genetics, University of Colorado Anschutz Medical Campus, 12801 East 17th Ave, Aurora, CO 80045; email: angelo.dalessandro@cuanschutz.edu.
References
Author notes
T.N. and A.K. contributed equally to this study.
All raw data and elaborations are available in supplementary Table 1 and the public repository MIRAGES (Metabolic Investigation of Red Blood Cells as a function of Aging Genetics and Environment)–Recipient Epidemiology and Donor evaluation study; https://mirages.shinyapps.io/REDS4_INTERNAL/.
Mouse data and code are available at figshare (https://doi.org/10.6084/m9.figshare.24456619) as well as for download and interactive analysis at the QTLViewer (https://churchilllab.jax.org/qtlviewer/Zimring/RBC).
The online version of this article contains a data supplement.
There is a Blood Commentary on this article in this issue.
The publication costs of this article were defrayed in part by page charge payment. Therefore, and solely to indicate this fact, this article is hereby marked “advertisement” in accordance with 18 USC section 1734.









