Abstract
Background: Presence at diagnosis or acquisition of activating RAS pathway mutations is a pervasive mechanism of resistance to therapy in AML. Efforts to directly target mutant RAS have been unsuccessful and the efficacy of BRAF and MEK inhibitors has been limited due to compensatory reactivation of MAPK signaling. ERK1/2 (ERK) is a key downstream component in the MAPK pathway and therefore represents an attractive target for inhibiting MAPK signaling. Compound 27 (1) is a dual-mechanism inhibitor of ERK that inhibits both the catalytic activity of ERK and its phosphorylation by MEK. It is a close analog of ASTX029, a dual-mechanism ERK inhibitor currently under clinical investigation in solid tumors (NCT03520075).
Objectives: We analysed the preclinical activity of Compound 27 in AML, investigated its mechanism of action and ability to overcome resistance.
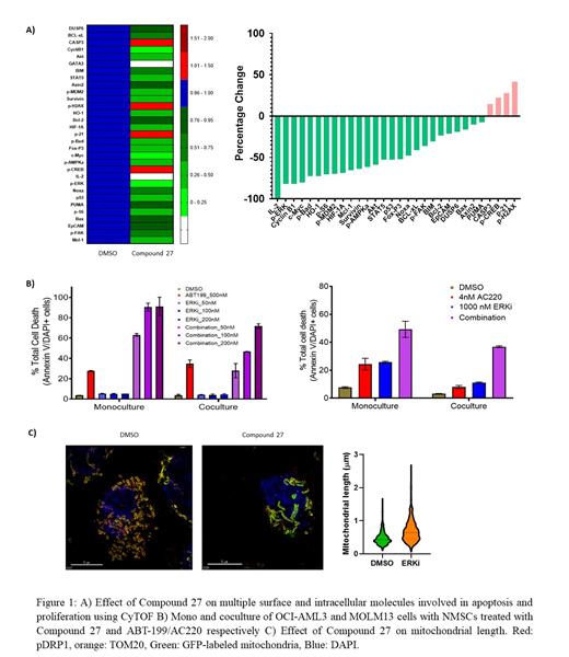
Results: Using a panel of 9 AML cell lines, the IC50 value for single agent Compound 27 was in the low to intermediate nanomolar range (1.89-388 nM). Decreased ERK phosphorylation was confirmed by Western blot analysis. To better characterize the biological effects of Compound 27, we performed mass cytometry (CyTOF) analysis of NRAS-mutated OCI-AML3 cells. This experiment showed approximately 75% downregulation of CyclinB1 and cMyc in 250 nM drug-treated cells versus untreated cells (Figure 1a). The expression of anti-apoptotic proteins, including MCL1, BclXL and Bcl2, were also decreased. Western blot analysis confirmed increased cleaved PARP, and reduced cMyc and cell cycle-related proteins CyclinB1, CyclinD1 and CDK4 with Compound 27 treatment. In isogenic cells, p53 knock-down had no effect on the efficacy of Compound 27.
We next investigated the efficacy of simultaneous inhibition of ERK and Bcl-2 in AML cells. Compound 27 sensitized OCI-AML3 cells, which are intrinsically resistant to ABT-199 (a Bcl-2 inhibitor), to treatment with ABT-199 and shifted the cytostatic effect of the single agents to a cytotoxic effect with a combination index (CI) of 0.008 (cell death 91% for combination versus 20% with ABT-199 alone). This suggests strong synergistic effects of combination treatment (Figure 1b). In OCI-AML2 cells with acquired resistance to ABT-199, the combination increased apoptosis to 80% as compared to 20% with ABT-199 alone. Compound 27 sensitized bulk CD45+ as well as CD34+CD38-leukemia progenitor cells to ABT-199. Compound 27 also sensitized FLT3-ITD mutant human AML cell lines MOLM13, MOLM14, MV-4-11 and murine Ba/F3-ITD cells to the FLT3 inhibitor AC220 (CI in MOLM13=0.3). Synergy of Compound 27 and 5-azacitidine was also observed (p=0.009).
Leukemia microenvironment-mediated resistance to therapy is partly mediated by MAPK activation. We co-cultured OCI-AML3 and MOLM13 cells with normal bone marrow-derived mesenchymal stromal cells (NMSCs) to mimic the bone marrow microenvironment and analysed the effect of Compound 27 in combination with either ABT-199 or AC220. Combination drug treatment were more effective in terms of cytoreduction and apoptosis induction in coculture. However, neither combination was able to completely overcome stroma-mediated resistance (Figure 1b). Analysis of other stroma-relevant molecules in coculture showed that CXCR4 was increased while CD44 was decreased in response to ERK inhibition. Effective reactive oxygen species (ROS) mitigation and hyper-active mitochondrial fission is important for maintaining "stemness" of AML cells (2). ERK phosphorylates DRP1, which is necessary for mitochondrial fission. Treatment of OCI-AML3 cells with Compound 27 led to increased mitochondrial ROS, decreased levels of pDRP1(Ser616) and increased mitochondrial length, suggesting impaired fission and reduced "stemness" of AML cells (Figure 1c).
Conclusion: ERK inhibition by Compound 27 synergizes with 5-azacitidine, ABT-199 and AC220 and can overcome primary or acquired resistance. The impact on mitochondrial dynamics suggests a potential impact on leukemia stem cells. Additional mechanistic confirmatory work is in progress.
References:
1. Heightman TD, Berdini V, Braithwaite H, et al. Fragment-based discovery of a potent, orally bioavailable inhibitor that modulates the phosphorylation and catalytic activity of ERK1/2. J Med Chem. 2018;61(11):4978-4992.
2. Schimmer AD. Mitochondrial Shapeshifting Impacts AML Stemness and Differentiation. Cell Stem Cell. 2018;23(1):3-4.
Hindley: Astex Pharmaceuticals: Current Employment. Dao: Astex Pharmaceuticals, Inc.: Current Employment. Sims: Astex Pharmaceuticals: Current Employment. Andreeff: Medicxi: Consultancy; Syndax: Consultancy; Aptose: Consultancy; ONO Pharmaceuticals: Research Funding; AstraZeneca: Research Funding; Amgen: Research Funding; Reata, Aptose, Eutropics, SentiBio; Chimerix, Oncolyze: Current holder of individual stocks in a privately-held company; Breast Cancer Research Foundation: Research Funding; Karyopharm: Research Funding; Glycomimetics: Consultancy; Senti-Bio: Consultancy; Oxford Biomedica UK: Research Funding; Daiichi-Sankyo: Consultancy, Research Funding; Novartis, Cancer UK; Leukemia & Lymphoma Society (LLS), German Research Council; NCI-RDCRN (Rare Disease Clin Network), CLL Foundation; Novartis: Membership on an entity's Board of Directors or advisory committees. Borthakur: University of Texas MD Anderson Cancer Center: Current Employment; Takeda: Membership on an entity's Board of Directors or advisory committees; Astex: Research Funding; Novartis: Consultancy, Membership on an entity's Board of Directors or advisory committees; Ryvu: Research Funding; ArgenX: Membership on an entity's Board of Directors or advisory committees; Protagonist: Consultancy; GSK: Consultancy.
