Introduction: Therapy-related myeloid neoplasm (t-MN) is a lethal second hematological malignancy following chemotherapy (CT) and radiotherapy (RT) for primary cancers. It accounts for 15-20% of myelodysplastic syndromes (MDS) and acute myeloid leukemia (AML). AML and MDS are considered to be hematopoietic stem cell (HSC)-autonomous disorders, in which initiation and progression are mainly driven by HSC-intrinsic genetic events. However, emerging data suggest that bone marrow (BM) microenvironment plays critical role in initiation and evolution of MDS and AML (Raaijmakers et al., 2010). Malignant clones can also shape the BM-microenvironment conducive for its survival and proliferation (Medyouf et al., Cell Stem Cell 2014). Although CT/RT can damage BM-microenvironment, very limited studies assessed role of BM-microenvironment in t-MN pathogenesis.
Aim: To assess BM-microenvironment changes induced by malignant HSC and changes induced by previous genotoxic stress on BM-microenvironment, we compared BM-mesenchymal stromal cells (MSC) from t-MN patients, with BM-MSC from 1) patients with two unrelated cancers, one of the cancer being MDS/AML, without prior exposure to CT/RT (Double cancers, DC), 2) primary MDS patients (pMDS) and 3) age matched healthy controls (HC).
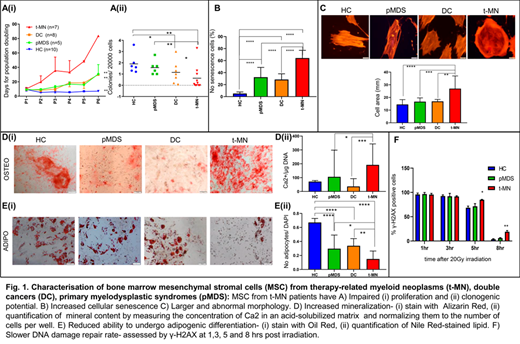
Methods: We characterized BM-MSC from t-MN (n=10), DC (n=8), pMDS (n=6) and age-matched healthy controls (n=10). Morphology (Fei et al., 2014), clonogenic potential (Geyh et al., 2013), proliferation (Prata et al., 2010) and cellular senescence was assessed using previously described methodology. Differentiation potential was assessed by the respective lineage cytochemical staining and quantification of positive cells (mineral quantification for osteogenic cells, and Nile red for adipocytes). DNA damage response was determined by assessing H2AX phosphorylation in the MSC.
Results: Only 70% of BM-MSC from t-MN cohort could be expanded to passage 6 compared to 100% of MSC cultures from pMDS, DC and HC. Proliferation rate, assessed by population doubling time, and clonogenic potential was significantly reduced in t-MN patients compared to p-MDS, DC and HC (Fig 1Ai-ii). This was further substantiated by higher senescence rates, assessed by β-galactosidase positive cells at passage 3 (HC 7%±1.9%; pMDS 39%±6%; DC 27%±1%; t-MN 68%±4%) (Fig 1B). Together, it demonstrates that MSC from t-MN have significantly impaired proliferation capacity and higher senescence rate compared to HC, pMDS and DC patients. Interestingly, proliferation capacity and senescence rate was not significantly different between MSC from DC and pMDS patients.
We also compared DNA damage repair, following sub-lethal dose of RT, in MSC from t-MN, pMDS and HC. DNA damage repair in t-MN MSC was significantly impaired compared to pMDS and HC (Fig. 1F). Impaired DNA repair could be due to pathogenic germline mutation in DNA repair pathways in some t-MN patients (Singhal et al., ASH 2018).
Although MSC from pMDS and DC appeared disorganized, they maintain fibroblast-like morphology similar to HC-MSC. Whereas, most of the MSCs from t-MN cases lost spindle shape morphology and were significantly larger than DC, pMDS and HC (p<0.0001; Fig 1C).
Further characterization of the MSC's phenotype revealed that ability to form a mineralized matrix was significantly increased in t-MN MSC compared to HC, pMDS and DC (p=0.04; Fig 1Di-ii). In contrast, quantification of lipid-laden Nile-red-stained adipocytes in t-MN MSCs showed a 5-fold decrease in adipocytes formation compared to HC and ~2-fold compare to pMDS and DC (Fig 1Ei-ii).
Conclusions: Our data demonstrate that BM-MSCs from patients with myeloid malignancies are significantly abnormal as compared to age-matched healthy controls. BM-MSCs from T-MN patients have significantly reduced proliferative, clonogenic and DNA repair capacity and have higher senescence rate as compared to BM-MSCs from patients with double cancers. The critical difference between t-MN and DC is previous exposure to CT/RT, providing evidence that prior CT/RT leads to long-term damage to BM-microenvironment, which could be contributing t-MN pathogenesis.
No relevant conflicts of interest to declare.
Author notes
Asterisk with author names denotes non-ASH members.
